Framework for a Simulation Learning Tool to Optimize Green Star Buildings in South Africa
Abstract
1. Introduction
- Net zero-energy buildings (nZEBs).
- More rigorous codes of building practice.
- Retrofit of existing buildings.
- Disclosure of the energy performance of buildings.
- Use of renewable elements and materials.
1.1. Motivation
- Management;
- Indoor Environment Quality;
- Energy;
- Transport;
- Water;
- Materials;
- Land Use and Ecology;
- Emissions;
- Innovation.
1.2. Significance of the Research
1.3. Aim and Contribution
- Guidance for Designers: This study offers practical guidance to designers, architects, and other stakeholders involved in green building projects. It provides insights, best practices, and recommendations to enhance the sustainable design process, making it more accessible and effective for practitioners.
- Optimized Sustainability Practices: By emphasizing the optimization of sustainable design, this study promotes a more systematic, streamlined, and integrated approach to sustainability within green buildings. This contributes to the creation of buildings that are not only eco-friendly but also more functional and comfortable for occupants.
- Enhanced Decision-Making: This study’s guidance can improve the decision-making process during the design phase. Designers are equipped with the knowledge and tools needed to make informed choices about materials, technologies, and strategies that align with green building standards and goals.
- Efficiency Gains: Through optimization, this study encourages the identification of opportunities for efficiency gains in sustainable design. This includes minimizing resource usage, reducing waste, and enhancing the overall performance of green building systems.
- Environmental Impact Reduction: This study’s contributions extend to the reduction of environmental impacts associated with green building construction and operation. By optimizing sustainability practices, this study aids in mitigating the environmental footprint of these structures.
- Integration of Sustainable Design: This study promotes the seamless integration of sustainable design principles into the broader green building process. This integration ensures that sustainability is not an afterthought but an integral component of the entire design and construction process.
- Resource Efficiency: By optimizing the sustainable design process, this study contributes to resource efficiency. This is essential in achieving the goals of sustainability and reducing resource consumption.
2. Literature Review
3. Research Methodology
- Methodology for Green Building Design: In this context, the methodology involves employing MATLAB and EnergyPlus to analyze data related to building design, energy consumption, and environmental impact. The simulated model is designed to make informed decisions about architectural features, materials, and systems.
- Data Sources: Data sources include architectural plans, climate data, historical energy consumption for the buildings, and information about sustainable building materials. These data sources provide valuable insights into the design process.
- Case Studies: The input data are the architectural plans, local climate data, and other parameters into the system. The model optimizes the design by suggesting changes, such as improved insulation or renewable energy integration. The changes aim to reduce energy consumption and carbon emissions.
- Applications in Green Building Design: The simulated model’s applications in green building design are diverse. It analyzes the library’s design, identifies inefficiencies, and suggests improvements. For instance, it determines the optimal angle and placement of solar panels, which HVAC systems are most efficient, or which local materials have the lowest environmental impact. It provides data-driven recommendations.
- Interdisciplinary Impact: The project involves collaboration between architects, sustainability experts, and data scientists. They use machine learning as a common platform to analyze data from various disciplines. The architects can make design changes informed by environmental impact assessments, while sustainability experts can ensure that the design aligns with green building standards and the electrical engineers cover the energy aspect.
4. Model of Learning Tool
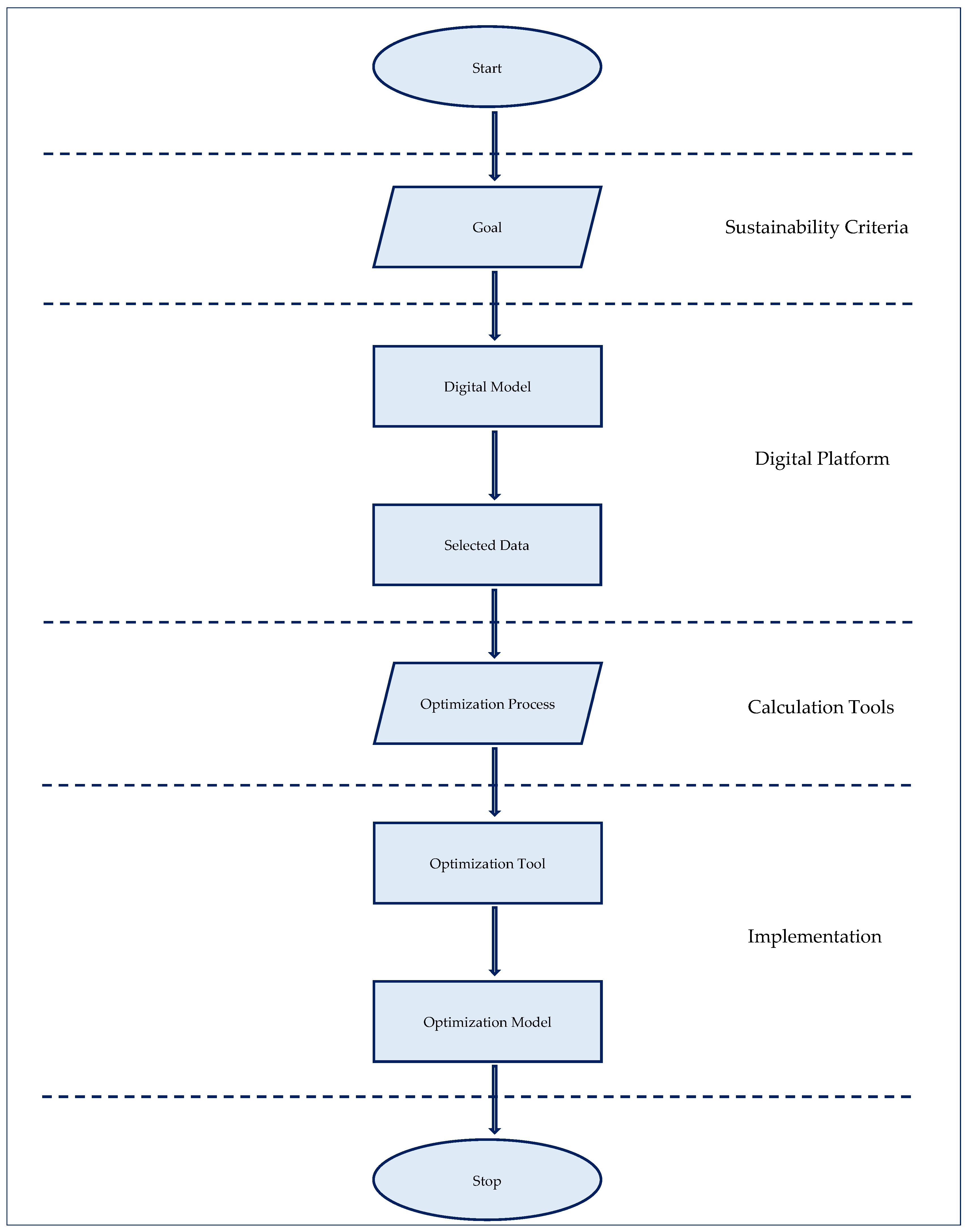
4.1. Flow of the Process of Learning Tool
- Goal: The diverse objectives of an architectural project can be encapsulated within the three fundamental pillars of sustainable development: environmental, social, and economic. These encompass goals related to energy efficiency, economic viability, occupant comfort, environmental impact, social considerations, urban planning, and more. Under these overarching categories, specific and nuanced objectives can be delineated.
- Digital Model and Selected Data: The subsequent stages involve the creation of the digital model and the identification of pertinent data essential for the optimization procedure. In the implementations outlined below, the BIM model serves as the kingpin of the methodology. Leveraging its previously outlined capabilities, particularly its ability to encompass comprehensive design information, the BIM model obviates the need to gather and integrate missing data throughout the process. Once the objectives and constraints are established, the subsequent phase involves exploring the digital representation of the building and extracting the requisite input data.
- Optimization Process: The next phase in the methodology involves the formulation of the optimization process. This stage encompasses several elements that are common to all optimization problems (algorithms). Numerous techniques are available for complex optimization problems, yet not all of them are suitable or applicable to the construction field, especially considering the type of available information.
- Optimization Tool: Having identified the objectives, developed the digital model, and selected the data and methods in the earlier phases, the next step involves utilizing specific software (MATLAB) to implement the optimization process and resolve the problem.
- Result: Following numerous iterations and the removal of unsuitable solutions, the outcome of the optimization process is either an optimal solution or a collection of optimized design alternatives, aligning with the established objective functions. This provides the designer with insights into design solutions, enabling more informed decision-making, especially in dealing with intricate challenges like assessing the sustainable aspects of construction from the outset.
4.2. Optimization Process of the Learning Tool
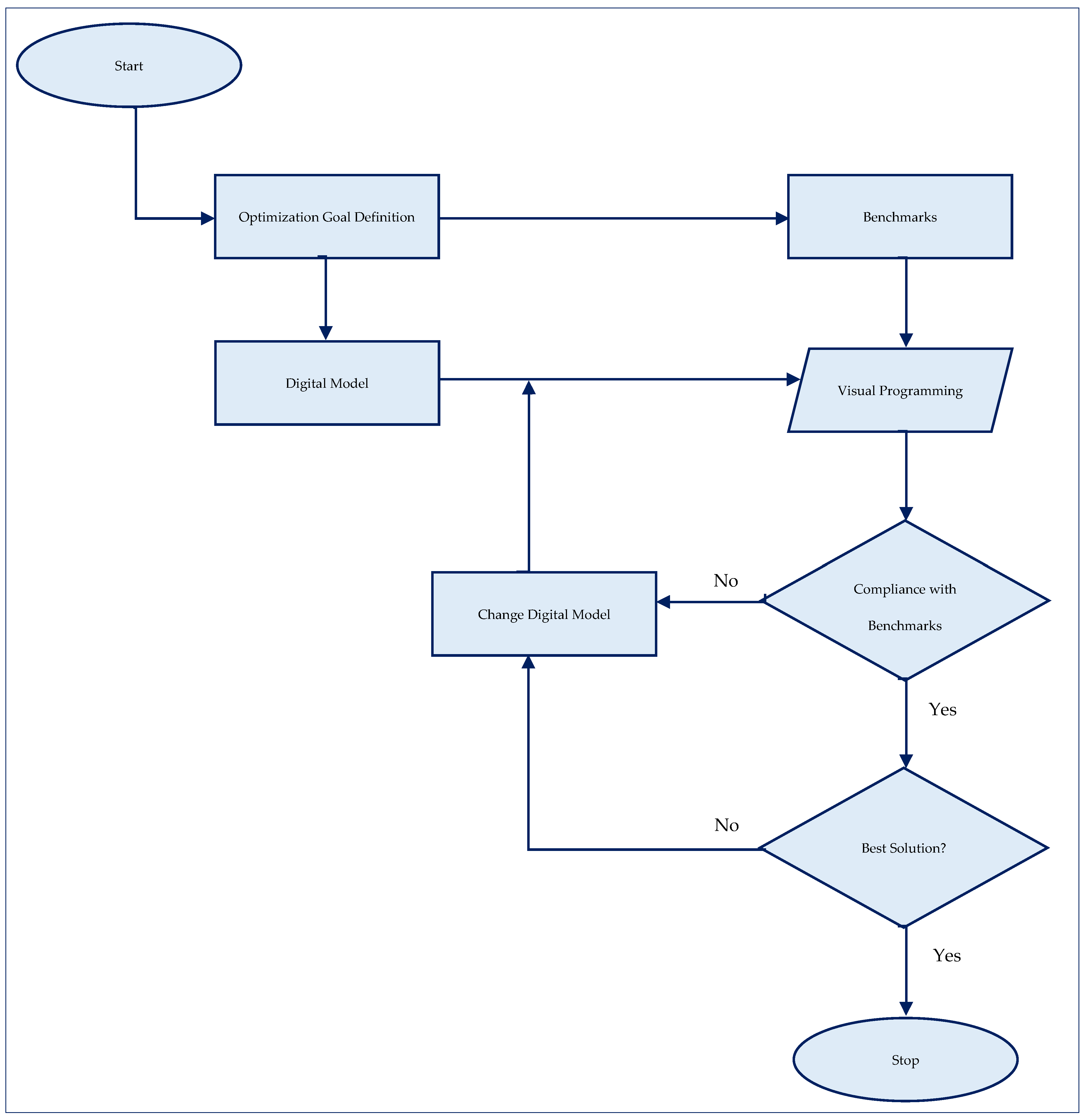
- Optimization Process (Figure 6): This is the structured process for refining and improving the learning tool. It outlines the specific steps taken to enhance the tool’s effectiveness in guiding green building design and achieving sustainable objectives.
- Case Studies: These are real-world examples of green building projects. The case studies serve as practical sources of data and insights. Each case study is examined in detail to extract valuable information related to the targeted categories for scoring, which are typically related to green building criteria.
- Model Process: This refers to the earlier model introduced in Figure 5, emphasizing the importance of intervention strategies to achieve green criteria in buildings.
- Targeted Categories for Scoring: In the context of green building and sustainability, these are the specific aspects or criteria within a building’s design that are evaluated and scored. Examples include energy efficiency, water usage, material selection, and indoor air quality.
- Data Comparison: The data collected from each case study are systematically compared. This comparison involves evaluating how well each case study performs in terms of the targeted categories for scoring. The goal is to identify which projects excel in specific criteria.
- Flow Chart Process: The flow chart represents a systematic decision-making or evaluation process. It is used to guide the analysis of data from case studies. By following this flow chart, practitioners can determine the best solution and the maximum points achieved for each sub-category of scoring within the case studies.
- Benchmarking and Compliance: Benchmarking involves comparing the performance of a building or project against recognized standards or benchmarks. Compliance refers to meeting specific requirements or standards, often related to green building certifications. These aspects are vital for assessing how well a project aligns with industry standards and best practices.
4.3. Case Studies Targeting Four-Star Rating
4.4. Case Studies Targeting Five-Star Rating
4.5. Case Studies Targeting Six-Star Rating
- The gradual progression through the years suggests a growing awareness and engagement with green criteria among practitioners. More projects have targeted and achieved green building certification, as reflected in the increase in the number of certified projects over the years.
- Collaboration and Involvement of Specialists: The note about increased collaboration with specialists implies a maturing industry where practitioners are seeking expertise to meet green criteria. This collaboration involves various professionals, including architects, engineers, sustainability consultants, and others, reflecting a multidisciplinary approach to green building design.
- Surge in Four-Star Ratings (2017–2018) and Future Trends: Projects targeting four-star ratings in 2017–2018 suggests a period where green alternatives might have been limited or in the early stages of implementation. However, the anticipation is that, with technological advancements and innovation, more projects in the coming years are likely to target higher ratings (five-star and six-star). This reflects an optimistic view of the industry’s trajectory toward more sustainable and advanced green building practices.
- Significant Increase in 2018 and 2019: The data indicate a substantial increase in the number of projects achieving green criteria in 2018 and 2019, with 34 out of 57 projects achieving certification. This represents a 61% increase since 2013. The notable surge in these two years could be attributed to a combination of increased awareness, supportive policies, and a more mature understanding of green building practices.
- Technological Advancements and Innovation: The reference to technological advancements and innovation as drivers for targeting higher star ratings aligns with a global trend. As technology evolves, it provides more sophisticated and efficient solutions for sustainable building design, influencing the choices made by practitioners.
- Industry Shift towards Higher Ratings: The observation that more projects are likely to target five-star and six-star ratings in the future signals a positive industry shift towards more ambitious sustainability goals. This could be attributed to a combination of market demand, regulatory incentives, and a deeper understanding of the long-term benefits of high-performance green buildings.
- Localized Case Studies (57 in South Africa): The fact that 57 case studies are examined specifically in South Africa indicates a localized approach. The challenges and opportunities for green buildings in South Africa can differ from global contexts, considering factors such as climate, available resources, and regional regulations. Analyzing these case studies provides insights tailored to the South African context.
- Green Star Rating System: The division of case studies into three sections based on Green Star ratings (four stars, five stars, and six stars) aligns with the Green Building Council of South Africa’s Green Star rating system. This system evaluates the sustainability performance of buildings and awards stars based on criteria such as energy, water, materials, and indoor environmental quality.
- Focus on Energy Efficiency: The emphasis on energy in each case study aligns with the broader sustainability goals of South African green buildings. Given the country’s energy challenges and the importance of sustainable energy practices, optimizing energy efficiency is a critical aspect of green building design.
- Intervention Strategies for Green Criteria: South Africa, like many regions, has specific green building criteria influenced by local environmental concerns and regulatory frameworks. The intervention strategies outlined in Figure 5 would likely address these localized criteria, aiming to achieve sustainability objectives relevant to the South African context.
- Benchmarking and Compliance with Local Standards: The process includes benchmarking, which is crucial for comparing the performance of South African green buildings against local standards and compliance requirements. This ensures that the optimization aligns with and contributes to the advancement of South Africa’s green building industry.
- Climate Considerations: The South African context includes diverse climates, from arid regions to coastal areas. The optimization process may consider how green building strategies vary based on climate, addressing issues such as water conservation in arid regions or coastal resilience in the face of climate change.
- Local Innovation and Best Practices: By focusing on case studies in South Africa, the learning tool can capture local innovation and best practices. This contributes to a growing body of knowledge specific to the South African green building landscape, fostering a more sustainable and resilient built environment.
5. Future Development of the Model and Evaluation Criteria
- The extent to which the practitioners can correctly conduct different sections of the design under the functionality criteria of green scoring.
- The extent of the practitioners’ ability to explain the reasons for the targeted green criteria in each section of the building.
- The extent to which the practitioners are able to analyze the data and results obtained for benchmarking purposes.
- The extent to which practitioners can select, integrate, and use appropriate software for the simulation of optimization techniques.
- The extent to which practitioners can draw appropriate conclusions based on the site’s conditional assessments in adopting green initiatives.
6. Successes, Effects, and Future Targets
- Development of a four-star-targeting green building course encompassing the fundamentals of green criteria and potential innovation.
- Development of a five-star-targeting green building course encompassing the fundamentals of green criteria and potential innovation.
- Development of a six-star-targeting green building course encompassing the fundamentals of green criteria and potential innovation.
7. Conclusions
Author Contributions
Funding
Data Availability Statement
Acknowledgments
Conflicts of Interest
Abbreviations
| GBCSA | Green Building Council of South Africa |
| BIM | Building information modelling |
| BMS | Building management system |
| BREAM | Building Research Establishment Environmental Assessment Method |
| GBS | Green Building Studio |
| HVAC | Heating, ventilation and air-conditioning |
| IEQ | Indoor environment quality |
| LED | Light-emitting diode |
| LEED | Leadership in Energy and Environmental Design |
| nZEB | Net zero-energy building |
| PAR | Participatory action research |
| PV | Photo voltaic |
| SDG | Sustainable Development Goals |
| SEC | Socio-economic category |
| WGBC | World Green Building Council |
References
- WGB Council. World Green Building Council. 2019. Available online: www.worldgbc.org/africa/ (accessed on 21 September 2023).
- Sari, R. Machine learning model for green building design prediction. IAES Int. J. Artif. Intell. (IJ-AI) 2022, 11, 1525–1534. [Google Scholar] [CrossRef]
- GBPN. Buildings for Our Future, “The Deep Path for Closing the Emissions Gap in the Building Sector”. Green Buildings Performance Network. 2012. Available online: www.gbpn.org/reports (accessed on 25 July 2023).
- UNEP. Towards a Green Economy: Pathways to Sustainable Development and Poverty Eradication. Chapter 9, Buildings: Investing in Energy and Resource Efficiency. United Nations Environment Programme, Sustainable Building and Climate Initiative. 2009. Available online: www.unep.org/greeneconomy (accessed on 12 August 2023).
- Elbeltagi, E.; Wefki, H.; Khallaf, R. Sustainable Building Optimization Model for Early-Stage Design. Buildings 2022, 13, 74. [Google Scholar] [CrossRef]
- Elnagar, E.; Köhler, B. Reduction in Energy Demand with Passive Approaches in Multifamily Nearly Zero-Energy Buildings under Different Climatic Conditions. Front. Energy Res. 2020, 8, 545272. [Google Scholar] [CrossRef]
- Manni, M.; Nicolini, A. Multi-Objective Optimization Models to Design a Responsive Built Environment: A Synthetic Review. Energies 2022, 15, 486. [Google Scholar] [CrossRef]
- Zhang, J.; Liu, N.; Wang, S. A parametric approach for performance optimization of residential building design in Beijing. Build. Simul. 2020, 13, 223–235. [Google Scholar] [CrossRef]
- Østergård, T.; Jensen, R.L.; Maagaard, S.E. Building simulation supporting decision making in early design. Sci. Direct 2016, 61, 187–201. [Google Scholar] [CrossRef]
- Konis, K.; Gamas, A.; Kensek, K. Passive performance and building form: An optimization framework for early-stage design support. Sol. Energy 2016, 125, 161–179. [Google Scholar] [CrossRef]
- Karimi, H.; Adibhesami, M.A.; Bazazzadeh, H.; Movafagh, S. Green Buildings: Human-Centered and Energy Efficiency. Energies 2023, 16, 3681. [Google Scholar] [CrossRef]
- Gou, Z.; Prasad, D.; Lau, S.S.Y. Are Green Buildings More Satisfactory and Comfortable? Habitat Int. 2013, 39, 156–161. [Google Scholar] [CrossRef]
- de Dear, R. Thermal comfort in practice. Indoor Air 2004, 14, 32–39. [Google Scholar] [CrossRef]
- Mansour, O.E.; Radford, S.K. Green Building Perception Matrix, A Theoretical Framework. In Proceedings of the 6th Annual Architectural Research Symposium, Oulu, Finland, 23–25 October 2014. [Google Scholar]
- Vite, C.; Mariucci, R. Optimizing the Sustainable Aspects of the Design Process through Building Information Modeling. Sustainability 2021, 13, 3041. [Google Scholar] [CrossRef]
- Radermacher, A.; Walia, G.; Knudson, D. Missed expectations: Where CS students fall short in the software industry. Crosstalk 2015, 28, 4–8. [Google Scholar]
- Manevska, N. Bridging the Gap between University Curricula and Industry Needs: A Case Study. Int. J. Organ. Leadersh. 2018, 7, 61–69. [Google Scholar] [CrossRef]
- Zhai, H. Knowledge transfer in engineering and technology education in universities. World Trans. Eng. Technol. Educ. 2013, 11, 76–81. [Google Scholar]
- Conde, J.; López-Pernas, S.; Pozo, A.; Munoz-Arcentales, A.; Huecas, G.; Alonso, Á. Bridging the Gap between Academia and Industry through Students’ Contributions to the FIWARE European Open-Source Initiative: A Pilot Study. Electronics 2021, 10, 1523. [Google Scholar] [CrossRef]
- Saha, A.K. A Real-Time Simulation-Based Practical on Overcurrent Protection for Undergraduate Electrical Engineering Students. IEEE Access 2022, 10, 52537–52550. [Google Scholar] [CrossRef]
- Pillay, T.L.; Saha, A.K. Passive, Low-Energy Design and Green Star Strategy for Green Star-Rated Buildings in South Africa. Energies 2022, 15, 9128. [Google Scholar] [CrossRef]
- Lee, S.-H. Applying system dynamics to strategic decision making in construction. Front. Eng. Manag. 2017, 4, 35–40. [Google Scholar] [CrossRef]
- Sterman, J. Business Dynamics: Systems Thinking and Modelling for a Complex World; McGraw-Hill Companies: New York, NY, USA, 2000. [Google Scholar]
- Strapasson, A.; Ferreira, M.; Cruz-Cano, D.; Woods, J.; do Nascimento Maia Soares, M.P.; da Silva Filho, O.L. The use of system dynamics for energy and environmental education. Int. J. Educ. Technol. High. Educ. 2022, 19, 5. [Google Scholar] [CrossRef]
- Senge, P. The Fifth Discipline: The Art and Practice of the Learning Organization; Doubleday Currency: New York, NY, USA, 1990. [Google Scholar]
- Wilson, L. Anderson and Krathwohl Bloom’s Taxonomy Revised. 2016. Available online: https://quincycollege.edu/wp-content/uploads/Anderson-and-Krathwohl_Revised-Blooms-Taxonomy.pdf (accessed on 20 May 2023).
- Marzano, R.J.; Kendall, J.S. The New Taxonomy of Educational Objectives; Hawker Brownlow Education: New York, NY, USA, 2007. [Google Scholar]
- Fink, L. A Self-Directed Guide to Designing Courses for Significant Learning; Jossey-Bass: San Fransisco, CA, USA, 2003. [Google Scholar]
- Khoza, S. Digital Images to the Rescue of Academics as Knowledge Resources for Education Curriculum Studies Students. Knowledge 2022, 2, 663–681. [Google Scholar] [CrossRef]
- Bratianu, C.; Bejinaru, R. From Knowledge to Wisdom: Looking beyond the Knowledge Hierarchy. Knowledge 2023, 3, 196–214. [Google Scholar] [CrossRef]
- Olanrewaju, O. Application of an Integrated Model to a Construction and Building Industry for Energy Saving Assessment. S. Afr. J. Ind. Eng. 2021, 32, 110–123. [Google Scholar] [CrossRef]
- Orsi, A.; Guillén-Guillamón, I.; Pellicer, E. Optimization of Green Building Design Processes: Case Studies in The European Union. Sustainability 2020, 12, 2276. [Google Scholar] [CrossRef]
- Tahmasebinia, F.; Jiang, R.; Sepasgozar, S.; Wei, J.; Ding, Y.; Ma, H. Using Regression Model to Develop Green Building Energy Simulation BIM Tool. Sustainability 2022, 14, 6262. [Google Scholar] [CrossRef]
- GBCSA. Case Study. Available online: https://gbcsa.org.za/resources-listings/case-study/ (accessed on 10 December 2022).
- Madureira, J.; Paciência, I.; Rufo, J.; Ramos, E.; Barros, H.; Teixeira, J.P.; de Oliveira Fernandes, E. Indoor air quality in schools and its relationship with children’s respiratory symptoms. Int. J. Hyg. Environ. Health 2018, 221, 113–122. [Google Scholar] [CrossRef]
- Bradley, J.S. Speech, language, and communication in the workplace: A review and commentary. J. Commun. Disord. 2009, 42, 293–305. [Google Scholar]
- Veitch, J.A.; McColl, S.L. A critical examination of perceptual and cognitive effects attributed to full-spectrum fluorescent lighting. Ergonomics 2001, 44, 255–279. [Google Scholar] [CrossRef] [PubMed]
- Smith, J.; Johnson, A. Impact of Indoor Air Quality on Respiratory Health in Office Environments. J. Environ. Sci. 2015, 30, 512–525. [Google Scholar]
- Williams, K. The Role of Lighting in Workplace Communication: A Literature Review. Commun. Stud. 2012, 36, 789–802. [Google Scholar]
- Brown, M.; Jones, R. Effects of Different Lighting Conditions on Cognitive Performance: A Meta-analysis. J. Appl. Psychol. 2018, 50, 231–245. [Google Scholar]
- Turner, P.; Daisey, M.; Angell, J. Assessing the Impact of Ventilation on Indoor Air Quality in School Buildings. Indoor Air Qual. J. 2005, 15, 187–199. [Google Scholar]
- Chen, Q.; Tang, H.; Ding, Y. Occupant Satisfaction with Thermal Environment and Its Effects on Overall Indoor Environmental Quality in Office Buildings. Build. Environ. 2007, 42, 1471–1477. [Google Scholar]
- Garcia, R.; Amirkhani, M.; Allan, A. Impact of Office Lighting Conditions on Visual Comfort and Productivity: A Field Study. J. Environ. Psychol. 2008, 28, 362–369. [Google Scholar]













| Credit | Credit Name | Points Available |
|---|---|---|
| Management Category | ||
| EB-Man-1 | Accredited Professional | 1 |
| EB-Man-2 | Certified Buildings | 1 |
| EB-Man-3 | Building Management | 5 |
| EB-Man-4 | Green Cleaning Performance | 3.5 |
| EB-Man-5 | Green Leasing | 6 |
| EB-Man-6 | Ongoing Monitoring and Metering | 2 |
| EB-Man-7 | Learning Resources | 2 |
| Management credits | 20.5 | |
| Indoor Environmental Quality Category | ||
| EB-IEQ-1 | Indoor Air Quality | 5 |
| EB-IEQ-2 | Lighting Comfort | 2 |
| EB-IEQ-3 | Thermal Comfort | 2 |
| EB-IEQ-4 | Occupant Survey | 2 |
| EB-IEQ-5 | Acoustic Comfort | 3 |
| EB-IEQ-6 | Daylight and Views | 2 |
| Indoor Environmental Quality credits | 16 | |
| Energy Category | ||
| EB-Ene-1 | Energy Consumption | 25 |
| EB-Ene-2 | Peak Electricity Demand | 2 |
| Energy credits | 27 | |
| Four-Star Projects | Categories | |||||||||
|---|---|---|---|---|---|---|---|---|---|---|
| Management | Indoor Environment Quality | Energy | Transport | Water | Materials | Land Use and Ecology | Emissions | Innovation | Total Points | |
| Wierda Gables Sandton, Gauteng | ✓ | ✓ | ✓ | ✓ | ✓ | ✓ | ✓ | ✓ | 57 | |
| Silverstream Business Park, Building 1, South Bryanston | ✓ | ✓ | ✓ | ✓ | ✓ | ✓ | ✓ | ✓ | 55 | |
| The Towers Alice Lane, Sandton | ✓ | ✓ | ✓ | ✓ | ✓ | ✓ | ✓ | ✓ | 54 | |
| Centennial Place Milnerton, Cape Town | ✓ | ✓ | ✓ | ✓ | ✓ | ✓ | ✓ | ✓ | 53 | |
| The Oval, Bryanston, Johannesburg | ✓ | ✓ | ✓ | ✓ | ✓ | ✓ | ✓ | 52 | ||
| Stoneridge Office Park, Building D, Modderfontein, Lethabong | ✓ | ✓ | ✓ | ✓ | ✓ | ✓ | ✓ | ✓ | 51 | |
| Sandown Erf 169 Sandown Ext. 9, Sandton | ✓ | ✓ | ✓ | ✓ | ✓ | ✓ | ✓ | ✓ | 49 | |
| Podium at Menlyn Menlyn, Pretoria | ✓ | ✓ | ✓ | ✓ | ✓ | ✓ | ✓ | ✓ | ✓ | 49 |
| West Quay Offices, V&A Waterfront, Cape Town | ✓ | ✓ | ✓ | ✓ | ✓ | ✓ | ✓ | ✓ | ✓ | 49 |
| 28 Fricker Road Illovo, Johannesburg | ✓ | ✓ | ✓ | ✓ | ✓ | ✓ | ✓ | ✓ | 48 | |
| 2929 on Nicol Bryanston, Johannesburg | ✓ | ✓ | ✓ | ✓ | ✓ | ✓ | ✓ | ✓ | 48 | |
| Nicol Main Office Park Bryanston, Johannesburg | ✓ | ✓ | ✓ | ✓ | ✓ | ✓ | ✓ | ✓ | 48 | |
| Rosebank Office Park Rosebank, Johannesburg | ✓ | ✓ | ✓ | ✓ | ✓ | ✓ | ✓ | ✓ | 48 | |
| Nautica, Granger Bay | ✓ | ✓ | ✓ | ✓ | ✓ | ✓ | ✓ | 47 | ||
| Buckhurst Building, Essex Gardens, Westville, KZN | ✓ | ✓ | ✓ | ✓ | ✓ | ✓ | ✓ | 47 | ||
| Mariendahl House Newlands, Cape Town | ✓ | ✓ | ✓ | ✓ | ✓ | ✓ | ✓ | 47 | ||
| 1 & 1A Protea Place Sandton, Johannesburg | ✓ | ✓ | ✓ | ✓ | ✓ | ✓ | ✓ | ✓ | ✓ | 47 |
| Equity House Dunkeld West, Johannesburg | ✓ | ✓ | ✓ | ✓ | ✓ | ✓ | ✓ | ✓ | 46 | |
| Kirstenhof Office Park Sandton, Johannesburg | ✓ | ✓ | ✓ | ✓ | ✓ | ✓ | ✓ | 46 | ||
| 138 West Street Sandown, Sandton | ✓ | ✓ | ✓ | ✓ | ✓ | ✓ | ✓ | ✓ | 46 | |
| Lincoln on the Lake Umhlanga, Kwazulu Natal | ✓ | ✓ | ✓ | ✓ | ✓ | ✓ | ✓ | ✓ | 46 | |
| Pharos House Westville, Durban | ✓ | ✓ | ✓ | ✓ | ✓ | ✓ | ✓ | ✓ | 46 | |
| Waterfall Park: Phase 1 Vorna Valley, Midrand | ✓ | ✓ | ✓ | ✓ | ✓ | ✓ | ✓ | 45 | ||
| 19 Impala Road Chiselhurston, Sandton | ✓ | ✓ | ✓ | ✓ | ✓ | ✓ | ✓ | ✓ | 45 | |
| Upminster, Essex Gardens Westville, KZN | ✓ | ✓ | ✓ | ✓ | ✓ | ✓ | ✓ | ✓ | 45 | |
| Five-Star Projects | Categories | |||||||||
|---|---|---|---|---|---|---|---|---|---|---|
| Management | Indoor Environment Quality | Energy | Transport | Water | Materials | Land Use and Ecology | Emissions | Innovation | Total Points | |
| Green Building at Karl Bremer Hospital Bellville, Cape Town, SA | ✓ | ✓ | ✓ | ✓ | ✓ | ✓ | ✓ | ✓ | ✓ | 73 |
| The Lakeside Offices Centurion, Gauteng | ✓ | ✓ | ✓ | ✓ | ✓ | ✓ | ✓ | ✓ | ✓ | 72 |
| Vodacom Century City Boulevard, Cape Town | ✓ | ✓ | ✓ | ✓ | ✓ | ✓ | ✓ | ✓ | 67 | |
| No.1 Mutual Place Rivonia Road, Sandton | ✓ | ✓ | ✓ | ✓ | ✓ | ✓ | ✓ | ✓ | ✓ | 66 |
| Sanral Southern Region/Baywest Office, Baywest City, Port Elizabeth | ✓ | ✓ | ✓ | ✓ | ✓ | ✓ | ✓ | ✓ | 66 | |
| BMW (SA) Head Office Refurbishment, Midrand | ✓ | ✓ | ✓ | ✓ | ✓ | ✓ | ✓ | ✓ | 66 | |
| National English Literary Museum, Grahamstown, Eastern Cape, SA | ✓ | ✓ | ✓ | ✓ | ✓ | ✓ | ✓ | ✓ | 65 | |
| Centurion Square Centurion, SA | ✓ | ✓ | ✓ | ✓ | ✓ | ✓ | ✓ | ✓ | 64 | |
| 1 Mutual Place, Rivonia Road, Sandown | ✓ | ✓ | ✓ | ✓ | ✓ | ✓ | ✓ | ✓ | 64 | |
| Nedbank Menlyn Maine Bancor Ave, Waterkloof Glen | ✓ | ✓ | ✓ | ✓ | ✓ | ✓ | ✓ | ✓ | 64 | |
| Homechoice, Wynberg, Cape Town | ✓ | ✓ | ✓ | ✓ | ✓ | ✓ | ✓ | ✓ | 63 | |
| Sisonke District Offices Margaret Street, Ixopo, SA | ✓ | ✓ | ✓ | ✓ | ✓ | ✓ | ✓ | ✓ | 63 | |
| 144 Oxford, Melrose, Johannesburg | ✓ | ✓ | ✓ | ✓ | ✓ | ✓ | ✓ | ✓ | 62 | |
| Nedbank Menlyn Maine Falcon, Waterkloof Glen, Pretoria, SA | ✓ | ✓ | ✓ | ✓ | ✓ | ✓ | ✓ | ✓ | 62 | |
| Tswhane House, Madiba Street, City of Tshwane | ✓ | ✓ | ✓ | ✓ | ✓ | ✓ | ✓ | ✓ | 61 | |
| Boogertman Johannesburg Interior, Block C Main Road Bryanston | ✓ | ✓ | ✓ | ✓ | ✓ | ✓ | ✓ | ✓ | ✓ | 61 |
| 4 Bucksburn, Bucksburn Road, Newlands, Cape Town | ✓ | ✓ | ✓ | ✓ | ✓ | ✓ | ✓ | ✓ | ✓ | 61 |
| Standard Bank Nelspruit Crossing, The Crossing Centre, Nelspruit | ✓ | ✓ | ✓ | ✓ | ✓ | ✓ | ✓ | ✓ | 61 | |
| Victoria Wharf Shopping Centre, V&A Waterfront | ✓ | ✓ | ✓ | ✓ | ✓ | ✓ | ✓ | ✓ | ✓ | 60 |
| Growthpoint Ridgeview Office Development, Umhlanga Ridge | ✓ | ✓ | ✓ | ✓ | ✓ | ✓ | ✓ | ✓ | 60 | |
| Millennia Park Stellenbosch, SA | ✓ | ✓ | ✓ | ✓ | ✓ | ✓ | ✓ | ✓ | ✓ | 60 |
| Six-Star Projects | Categories | |||||||||
|---|---|---|---|---|---|---|---|---|---|---|
| Management | Indoor Environment Quality | Energy | Transport | Water | Materials | Land Use and Ecology | Emissions | Innovation | Total Points | |
| Hotel Verde Cape Town Airport Industria, Cape Town | ✓ | ✓ | ✓ | ✓ | ✓ | ✓ | ✓ | ✓ | ✓ | 92 |
| Vodafone Site Solution Innovation CENTRE, Midrand, Gauteng, SA | ✓ | ✓ | ✓ | ✓ | ✓ | ✓ | ✓ | ✓ | ✓ | 86 |
| Central Building Fir Street, Observatory, Cape Town | ✓ | ✓ | ✓ | ✓ | ✓ | ✓ | ✓ | ✓ | ✓ | 76 |
| Old Warehouse Fir Street, Observatory, Cape Town | ✓ | ✓ | ✓ | ✓ | ✓ | ✓ | ✓ | ✓ | ✓ | 76 |
| WWF-SA: Braamfontein Braamfontein, Johannesburg | ✓ | ✓ | ✓ | ✓ | ✓ | ✓ | ✓ | ✓ | 76 | |
| Belgotex Floorcoverings (Pty) Ltd. Willowton, Pietermaritzburg | ✓ | ✓ | ✓ | ✓ | ✓ | ✓ | ✓ | ✓ | ✓ | 76 |
| Woolworths Food Store: Palmyra Junction, Claremont, Cape Town | ✓ | ✓ | ✓ | ✓ | ✓ | ✓ | ✓ | ✓ | ✓ | 75 |
| The Product Testing Institute, Coega IDZ, Nelson Mandela Bay | ✓ | ✓ | ✓ | ✓ | ✓ | ✓ | ✓ | ✓ | ✓ | 75 |
| Building Features and Green Energy Methods | |||||
|---|---|---|---|---|---|
| Four Stars | Five Stars | Six Stars | |||
| (BEST) Wierda Gables [35,36] | (WORST) Upminster Essex Gardens [36,37] | (BEST) Green Building at Karl Bremer Hospital [38,39] | (WORST) Millennia Park [39,40] | (BEST) Hotel Verde Cape Town [40,41] | (WORST) The Product Testing Institute [41,42] |
|
|
|
|
|
|
Disclaimer/Publisher’s Note: The statements, opinions and data contained in all publications are solely those of the individual author(s) and contributor(s) and not of MDPI and/or the editor(s). MDPI and/or the editor(s) disclaim responsibility for any injury to people or property resulting from any ideas, methods, instructions or products referred to in the content. |
© 2024 by the authors. Licensee MDPI, Basel, Switzerland. This article is an open access article distributed under the terms and conditions of the Creative Commons Attribution (CC BY) license (https://creativecommons.org/licenses/by/4.0/).
Share and Cite
Pillay, T.L.; Saha, A.K. Framework for a Simulation Learning Tool to Optimize Green Star Buildings in South Africa. Sustainability 2024, 16, 1565. https://doi.org/10.3390/su16041565
Pillay TL, Saha AK. Framework for a Simulation Learning Tool to Optimize Green Star Buildings in South Africa. Sustainability. 2024; 16(4):1565. https://doi.org/10.3390/su16041565
Chicago/Turabian StylePillay, Theogan Logan, and Akshay Kumar Saha. 2024. "Framework for a Simulation Learning Tool to Optimize Green Star Buildings in South Africa" Sustainability 16, no. 4: 1565. https://doi.org/10.3390/su16041565
APA StylePillay, T. L., & Saha, A. K. (2024). Framework for a Simulation Learning Tool to Optimize Green Star Buildings in South Africa. Sustainability, 16(4), 1565. https://doi.org/10.3390/su16041565

