Abstract
In the realm of sustainable advancements, high-tech electronics plants have evolved concomitantly with the innovations in environmentally conscious high-tech manufacturing. Nonetheless, the potential for fires in these establishments presents a profound challenge, jeopardizing both human resources and assets, while also bearing ecological implications. However, difficulty exists in understanding the system composition and fire protection features specific to the production environment. Meanwhile, sustainable development-oriented organizational countermeasures for fire resilience are rarely explored in the operations environment. Through a literature review, hypotheses development, an industrial survey, and PLS-SEM analysis using data from 84 questionnaires, this research aims to fill this gap by analyzing the system composition of high-tech electronics plants and its influence on fire resilience, emphasizing the organizational perspective. This study delves into the fire resilience of high-tech electronics plants, drawing particular attention to the imperative of fire prevention, detection, and mitigation measures. The discourse is framed within the paradigm of design-for-sustainability thinking, underscoring the integration of sustainable practices in enhancing fire resilience. By examining the interplay between various functional and organizational system composition elements, three key aspects are extracted to enhance fire resilience: (1) fire protection design measure improvement, (2) sustainable and fireproof construction facility, and (3) organizational management support. The findings contribute to a better understanding of the complex nature of high-tech electronics plants, and provide actionable insights for enhancing both fire resilience and sustainable practices in these establishments.
1. Introduction
The development of high-tech electronics plants, which are pivotal in manufacturing lithium batteries, photovoltaics, semiconductor chips, etc., has increasingly aligned with sustainable development principles [1]. These plants have not only embraced cutting-edge technologies, but have also integrated eco-friendly processes to minimize their environmental impact. They prioritize energy efficiency, waste reduction, and the use of sustainable materials, aligning with the global goals of reducing carbon footprints and promoting environmental stewardship. The synergy in these high-tech sectors, especially in applications like electric vehicles and renewable energy systems, further underscores the role of these plants in advancing sustainable technologies. As a result, high-tech electronics plants are not just hubs of innovation and production, but are also exemplars of sustainable manufacturing, contributing positively to various industries and the environment.
Fires in high-tech electronics plants present serious risks, including threats to human safety, loss of life and property, environmental damage, supply chain disruptions, and data loss or cybersecurity breaches. For example, on 4 September 2013, an explosion occurred in the No. A clean room on the second floor of the wafer factory of Wuxi SK Hynix Semiconductor (China) Co., Ltd., followed by chain explosions and fires. Since the company is the third largest memory manufacturer in the world and its output accounts for 13% of the global memory market, the accident shocked the global technology community. Twenty days after the fire, global memory prices jumped 42% [2]. These high-tech electronics plant facilities house valuable equipment, sensitive data, and hazardous materials, making it crucial to prioritize fire prevention, detection, and mitigation measures. Implementing comprehensive fire safety protocols, training employees, and maintaining effective fire suppression systems are essential to minimize these risks and safeguard personnel, assets, and the environment. Therefore, fire resilience in high-tech electronics plants is crucial for ensuring personnel safety, protecting valuable assets, maintaining business continuity, minimizing environmental impact, upholding reputation, and complying with legal obligations.
The current fire resilience research mainly focuses on residential buildings, subway systems, bridges, etc. [3,4], and there is a lack of related research that fully considers the characteristics of high-tech electronic plants. In previous research, due to the nature of high public participation in civil buildings and infrastructure, the technical, organizational, social, and economic (TOSE) method and related models were frequently used to analyze fire resilience indicators [5]. However, due to the lower public participation and higher complexity of the production systems and processes, the existing models are not suitable for the fire resilience analysis of high-tech electronic plants. It is essential to deeply analyze the system composition of high-tech electronic plants and its influence on the formation of fire resilience [6]. Moreover, the organizational measurements, from prevention and resistance to recovery, are also crucial to developing fire resilience.
The aim of this research is to investigate the system composition mechanism and organizational influence factors that contribute to fire resilience in high-tech electronics plants, and further provide insights into the complex nature of these plants and how various elements of the system composition interact to enhance fire resilience to improve sustainability. The approach begins with a comprehensive literature review on both fire resilience and sustainable practices within industrial settings. Then, hypotheses based on the research gaps are identified. The methodology involves an industrial survey with expert interviews and questionnaire investigation, as well as the use of partial least squares structural equation modeling (PLS-SEM) for data analysis. The findings offer a dual perspective on fire safety and sustainability, leading to actionable recommendations for industry practices that prioritize both safety and environmental stewardship.
2. Theoretical Background
2.1. Fire Resilience in High-Tech Electronics Plants for Sustainable Development
Resilience in high-tech electronics plants is crucial for sustainable development, as it ensures the continuity and efficiency of operations essential to the global economy while minimizing environmental impact and resource depletion [7,8,9]. By adopting resilient practices, such as advanced fire safety measures, sustainable waste management, and energy-efficient technologies, these facilities not only safeguard against operational disruptions and potential environmental damages, but also contribute to the sustainable use of resources [10,11,12].
Resilience theory has evolved to provide a comprehensive understanding of how systems can effectively respond to disturbances, shocks, or adverse events [13,14]. The theory encompasses various dimensions, with one notable framework being the robustness, redundancy, resourcefulness, and rapidity (4R) model [15]. Robustness refers to a system’s ability to withstand disruptions and maintain its essential functions [16]. Redundancy involves having backup or duplicate components to ensure system functionality in case of failures [17]. Resourcefulness focuses on the system’s capacity to mobilize and effectively utilize resources during disruptions. Rapidity pertains to the speed and efficiency of system recovery after a disruption occurs. Design for safety is an approach that integrates safety considerations into the design process of systems, products, or infrastructure [18]. It aims to prevent or minimize hazards and risks by implementing safety features and hazard mitigation strategies, as well as considering human factors. Design for safety involves proactive planning [19], risk assessment [20], and the incorporation of safety standards and regulations [21], in order to enhance the overall safety and resilience of a system. In the context of resilience, a series of mathematical models and methods have been developed to evaluate resilience. For example, Bayesian networks can be utilized to assess risks, evaluate the impact of different factors on system performance, and support decision-making processes by considering multiple variables and their interdependencies [4,22].
Fire resilience in the construction industry refers to the ability of buildings, infrastructure, and construction systems to withstand and recover from fire incidents [4,22]. It involves designing and implementing measures to prevent, mitigate, and manage fire risks, ensuring the continuity of essential functions and minimizing the impact of fires on people, property, and the environment. Previous research mainly focuses on residential buildings [23], subway systems [3,24], bridges [25,26], forest areas, etc. [27,28].
Himoto and Suzuki [29] developed a multilayer domain model to evaluate the fire toughness of buildings using the toughness function to calculate the building damage rate. Wang et al. [30] introduced resilience theory into bridge fire safety management, proposed the concept of bridge fire resilience, and established a model to evaluate bridge fire resilience. Based on resilience theory, Huang Yajiang et al. [31] established a fuzzy comprehensive evaluation model for metro fire resilience systems based on the four dimensions of personnel, environment, equipment, and management. Tang et al. [3] came up with a systematic framework for the identification, evaluation, and optimization of metro fire resilience, and developed resilience optimization strategies for different service life periods of subways to continuously optimize their disaster resistance. Unlike the four-staged framework of fire resilience [32] in other civil infrastructures with higher public participation and without continuously running production systems, the essential capacities for high-tech electronics plants are related to three stages: the absorption capacity to resist and absorb external interference in the disaster preparation stage; the adaptive capacity in the emergency response stage; and the capacity to quickly recover to an acceptable level in the post-disaster recovery stage, as shown in Figure 1. Organizational and managerial factors are critical in most fire resilience research [3,31], and they are also included in the resilience formation system of high-tech electronics plants. Besides, the system composition and the joint operation of subsystems have a significant influence on the fire resistance of high-tech electronics plants, which is also an important aspect that has not been explored in previous studies. This research extracted measurement items from the literature as components to constitute the fire resilience capacity, as shown in Table 1.
Figure 1.
Research model with hypotheses.
Table 1.
Construct definition from resilience capacity perspective.
2.2. System Composition of High-Tech Electronics Plants
According to different system functions, the high-tech electronics plant system can be divided into four subsystems: the fundamental facility system, production system, emergency and reaction system, and the organization and operation system. In addition to the production line system, the production system also needs chemical supply systems and gas systems to provide power, an anti-static system, and an air conditioning purification system to maintain the stability of the production environment. This research extracted measurement factors from the literature and interviews as components to constitute these subsystems, as shown in Table 2.
Table 2.
Construct definition from system composition perspective.
Currently, research on fire safety management in high-tech electronic plants mainly focuses on fire risk assessment and fire protection design [23,29,40,41]. However, insufficient exploration of the system composition of high-tech electronics plants has led to an unclear understanding of the features of fire protection in this specific production situation. At the same time, there is also a lack of research on fire protection organizational management systems from a sustainable perspective, resulting in the importance of organizational management in the formation of fire resilience not being reflected. Therefore, conducting in-depth research on the system resilience of high-tech electronics plants by combining system composition and organizational management is essential.
3. Hypothesis Development and Model Establishment
The formation of the absorptive capacity, resistance capacity, and recovery capacity of a high-tech electronics plant is influenced by its subsystems. The internal factors of the subsystem also affect the capabilities of the high-tech electronics plant at each stage by affecting the performance of the system. An initial research model based on the literature review and industrial interviews is presented in Figure 1.
The research model proposed in this paper is based on the resilience theory and the high-tech electronics plant system composition. Since the production system is crucial in the high-tech electronics plant, a hypothetical model with a two-level structure is developed in this research. The higher order model explores the resilience formation mechanism, and the lower order model explores the internal mechanism within the production system. According to the research model, the hypotheses about higher order constructs are proposed from H1 to H11. Meanwhile, there are a series of hypotheses, i.e., H-P1 to H-P6 within the production system proposed, as shown in Table 3.
Table 3.
Hypotheses development.
4. Materials and Methods
In this research, we employed a two-stage interview process alongside a questionnaire survey. The initial interviews were designed to formulate the questionnaire, and the subsequent interviews served to corroborate the statistical findings post-hypothesis testing. The methodology also included the following five-step approach for gathering data, i.e., materials, pertinent to fire safety management in high-tech electronics manufacturing plants:
- (1)
- First phase interview and questionnaire design: An initial questionnaire with 50 questions was grounded in the fire resilience literature, fire safety management of high-tech electronics plant literature, and standard specifications for high-tech electronics plants, and combined the results from the industry interviews.
- (2)
- Pre-test for questionnaire development: After the first phase of interviews, we adjusted the order of partial questions to make them easier for interviewees to understand. The refined questionnaire underwent a pre-test involving 25 valid samples, aimed at further enhancing its quality. The outcomes of this pre-test indicated that the questionnaire was effectively structured and ready for broader deployment.
- (3)
- Data collection by the formal questionnaire survey: A formal questionnaire with 50 questions survey was conducted to collect a larger sample.
- (4)
- Model evaluation and hypotheses testing: Structural equation modeling (SEM) has been extensively employed in theoretical explorations and empirical validations in various research areas [42]. As an alternative to the classical covariance-based SEM (CB-SEM), partial least squares SEM (PLS-SEM) is a recent, widely used method that maximizes the explained variance of the dependent latent constructs instead of constructing a theoretical covariance matrix [43]. PLS-SEM can be used to estimate complex relationships and emphasize prediction without imposing high demands on data or requiring a specification of relationships. Therefore, PLS-SEM was employed in this study to validate the research model and test the proposed hypotheses [44,45,46].
- (5)
- Second phase interview: The interview was conducted to provide qualitative evidence for the statistical results generated by the PLS-SEM calculation.
The first phase of our study included interviews with six seasoned experts, each with a background in one of four major fields: HVAC, water supply and drainage, electrical, or field operation and maintenance; each expert had over ten years of experience. Their feedback was instrumental in validating the content of our initial questionnaire. Subsequently, two additional experts in management were consulted to refine the questionnaire, focusing on correcting any items that were unclear or inaccurately phrased.
For the questionnaire survey, we ensured that the respondents were different from those who participated in the initial and follow-up interviews. The questionnaire featured a five-point Likert scale for responses, ranging from “strongly disagree” (score 1) to “strongly agree” (score 5), and included a specific question to filter out responses from individuals lacking adequate expertise. The participants were also encouraged to consider their work habits when responding. This online survey was conducted from 18 April to 22 June 2023, and we collected 84 responses, achieving a 51% response rate.
The respondents were considered to be professionals with relevant work experience in high-tech plants and basic understanding about fire safety. Nine respondents’ questionnaires were rejected because they did not have related experience. Meanwhile, four respondents’ questionnaires were excluded because of unqualified data. The final dataset contained 71 valid respondents. The details of the respondents are shown in Table 4. The percentages in the table represent the ratio of the number of respondents in each category to the total number of respondents. Since the first item type allows for multiple selections, the sum of these ratios exceeds 100%.
Table 4.
Respondent details.
This study utilized PLS-SEM for research model validation, employing the SmartPLS software (Version 4.1.0.0). Subsequently, the second phase interviews were conducted with the initial interviewees. Their insights on the tested hypotheses were instrumental in juxtaposing real-world scenarios with the statistical outcomes, providing a deeper understanding of both consensus and discrepancies in the findings.
5. Results
5.1. Measurement Model Evaluation
An evaluation of the indicators in the research model was required. All of the indicators involved in our model are reflective. The indicator reliability, internal consistency reliability, convergent validity, and discriminant validity were evaluated for this reflective measurement model [43,46]. Table 5 provides the evaluation results of the indicator reliability, internal consistency reliability, and convergent validity.
Table 5.
Evaluation of the measurement model.
Outer loadings, which are empirically suggested to be more than 0.7, are commonly used to assess indication dependability. An ideal minimum factor loading value for an exploratory research model is 0.6 to 0.7 [46]. In our measurement model, all of the indicators have qualified loadings and respectively show significance. To test the internal consistency reliability, Cronbach’s α and CR (composite reliability) are adopted. Cronbach’s α is treated as the most conservative criterion, while CR represents a more liberal criterion. Cronbach’s α values are required that are higher than 0.7, and the CR values of 0.60 to 0.70 in the exploratory research are regarded as satisfactory. All of the indicators represent good internal consistency reliability. To verify the convergent validity of the measurement model, the average variance extracted (AVE) of the measured constructs is necessary, and the acceptable minimum value of AVE is 0.36 to 0.5 [43]. All of the constructs represent good convergent validity. Besides, the Fornell–Larcker criterion is suggested to evaluate the discriminant validity of the reflective measurement model. Table 6 shows the results of the discriminant validity evaluation.
Table 6.
Fornell–Larcker criterion (latent variable correlations) for discriminant validity evaluation.
5.2. Structural Model Evaluation
To estimate the significance of path coefficients and test the hypotheses, a bootstrapping using 5000 bootstrap subsamples was conducted in the SmartPLS software package (Version 4.1.0.0). The path coefficients, the significance of path coefficients, and the coefficients of determination (R2) are provided in Table 7.
Table 7.
Structural model evaluation and key criteria.
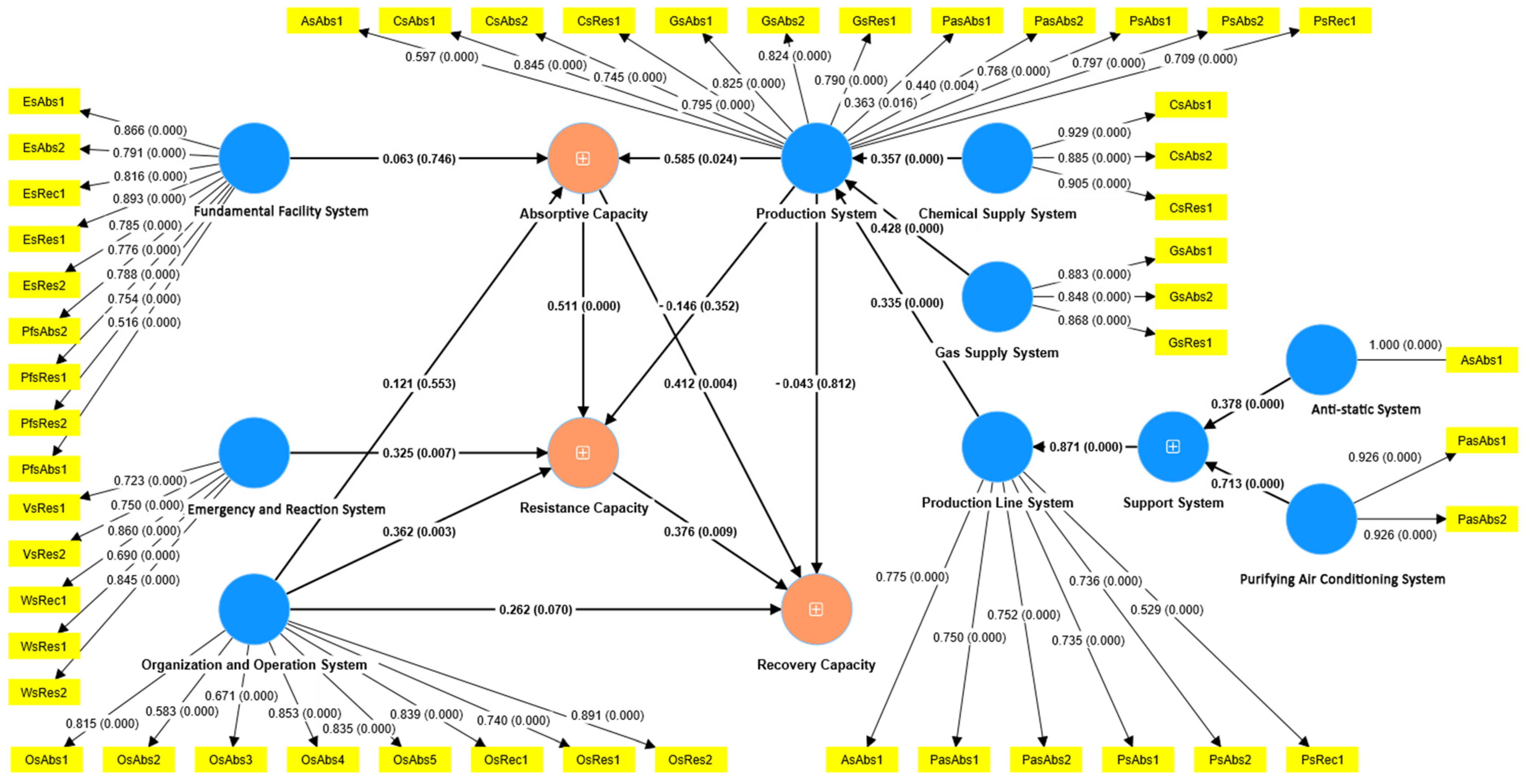
As shown in Figure 2, the path from the production system (PS) to the absorptive capacity (ABS) is strongly supported by collected data, and it is significant (β = 0.585, R2 = 0.537, p < 0.024). The main path from the construct absorptive capacity (ABS) to resistance capacity (RES) to recovery capacity (REC) is also significant, which reflects the resilience formation mechanism in high-tech electronics plants. Meanwhile, fire resilience formation assumptions within production systems are all supported, as shown in Table 8.
Figure 2.
Test results of the research model.
Table 8.
Results of hypothesis testing.
6. Discussion
This study innovatively assessed the formation of fire resilience in high-tech electronics plants from a system composition perspective, and explored organizational management constructs. Therefore, it is vital in both the theoretical and the practical sense to address their research gaps to advance our understanding of improving fire resilience in high-tech electronics plants or similar production environments for sustainable development. This research provides the following important implications:
- (1)
- Improving Fire protection design measures
Implementing fire protection design measures in high-tech electronic plants is a critical step in aligning industrial safety with sustainable development goals. The following subsystems are crucial for sustainable fire protection design:
The integration of explosion-proof and flame-retardant systems is a proactive approach to mitigate the risk of fires and explosions, which are particularly pertinent in facilities dealing with volatile materials and high-energy processes. By preemptively addressing these risks, plants not only protect their assets and personnel, but also prevent potential large-scale environmental disasters that could arise from uncontrolled fires.
The use of fire-resistant materials in construction and design is crucial for safety, particularly in high-tech environments like those involving the silicon-slicing process. In this process, the risk of spontaneous silicon combustion and the complex nature of gas supply systems elevate the potential for fires and explosions. To mitigate these risks, the requirements for fireproof materials in clean rooms are more stringent than for other plant areas. For example, according to Chinese standards, the fire protection zone and evacuation distance of this area far exceed the requirements of GB 50016-2014 [47] in the Code for Fire Protection Design of Buildings [48]. Additionally, it is crucial to consider the risk of structural damage and instability due to explosions when choosing construction materials. This approach ensures a targeted and safer design for such specialized production facilities.
Advanced ventilation systems are another key component, which refer to sophisticated air management systems designed for high-tech environments, such as clean workshops. These systems are tasked with maintaining optimal air quality during normal operations, and are crucial in fire safety scenarios. According to GB 50016-2014 in the Code for Fire Protection Design of Buildings, fire ventilation is not part of a general ventilation system, but is designed with detailed specifications, and can be turned on by both manual and automatic means. Fire supplementary air cannot be extracted directly from the outside, so clean air processed by a fresh air conditioning unit is used as fire supplementary air. An electric valve is installed on the branch air duct that is normally closed, and is automatically opened for fire protection. However, in practice, the opening mechanism of the electric valve still needs to be optimized. The current trigger opening state will only be automatically executed when a large fire occurs. However, in reality, it needs to be turned on earlier, requiring more sophisticated sensors and intelligent triggering algorithms.
Eco-friendly fire suppression systems further exemplify the marriage of safety and sustainability. Unlike traditional fire suppression methods, which can involve harmful chemicals or excessive water usage, eco-friendly systems use environmentally benign agents or advanced methods that are more effective and less damaging to the environment. These systems ensure that the necessary act of extinguishing fires does not lead to secondary environmental issues, such as water pollution or chemical runoff.
- (2)
- Sustainable and fireproof construction facility
In high-tech electronics plants, the role of civil infrastructure elements like fireproof materials and fire exits, while fundamental for safety, extends to sustainable building practices. These elements, often compliant with regulatory requirements and industry standards, contribute to the plant’s resilience by ensuring minimal environmental damage during emergencies.
Although they may not directly impact the core production system, their role in sustainable construction and energy efficiency is vital. The focus on eco-friendly materials and designs in these infrastructure elements reflects a broader commitment to sustainability, complementing the plant’s resilience strategies focused on the production system.
- (3)
- Organizational management support
The organizational management system in high-tech electronics plants plays a pivotal role in enhancing fire resilience, particularly through personnel training and awareness.
Firstly, well-trained staff are more adept at identifying potential fire hazards, thereby indirectly contributing to fire prevention. Their heightened awareness and understanding of fire risks can lead to more proactive measures in identifying and mitigating potential fire threats before they escalate.
Secondly, in the event of a fire, personnel trained in environmentally responsible emergency procedures are equipped to respond in a manner that not only prioritizes human safety, but also minimizes environmental damage. This approach is especially important in high-tech electronics plants, where fires can involve hazardous materials and have significant environmental repercussions. By managing these incidents effectively, the environmental impact of fires can be significantly reduced.
Moreover, the effectiveness of the organizational management system in promoting sustainable practices extends beyond emergency response. It encompasses broader aspects of operational excellence, such as energy management, waste reduction, and the sustainable use of resources. This holistic approach ensures that the plant operates efficiently, and in an environmentally conscious manner.
Furthermore, the commitment to training and awareness reflects a deeper organizational commitment to environmental responsibility. This commitment is often mirrored in corporate policies and practices, influencing a company’s culture and setting standards for industry best practices.
7. Conclusions
Current research on fire safety in high-tech electronic plants primarily focuses on risk assessment and fire protection design. However, there is a gap in understanding the system composition and fire protection features specific to specialized production and operation environments. Additionally, the role of organizational management in fire resilience, especially from a sustainability standpoint, remains underexplored. Thus, it is crucial to integrate system composition and organizational management in studying the system resilience of high-tech electronics plants. Through a literature review, hypothesis development, an industrial survey, and PLS-SEM analysis, this research systematically explored the critical aspects of fire resilience in high-tech electronics plants through the lens of sustainable development. By examining the interplay of fire protection design measures, construction facilities, and organizational management, we have underscored the importance of integrating eco-friendly and safety-focused practices in these advanced manufacturing environments.
The findings emphasize that enhancing fire resilience in high-tech electronics plants goes beyond mere compliance with safety standards; it necessitates a holistic approach that incorporates three essential aspects: (1) fire protection design measure improvement, (2) sustainable and fireproof construction facility, and (3) organizational management support. Sustainable fire protection designs in high-tech electronic plants represent a holistic approach to resilience. They embody a forward-thinking strategy that prioritizes the safety of personnel and the protection of assets, while simultaneously upholding a strong commitment to environmental responsibility. Meanwhile, the role of the organizational management system in high-tech electronics plants is multifaceted. It is not just about training personnel for fire emergencies; it is about fostering a culture of safety, environmental stewardship, and operational excellence. By integrating these aspects, high-tech electronics plants can enhance their resilience in terms of fire safety, as well as their overall sustainable operations.
The recommendations provided in this study, based on comprehensive research and analysis, offer actionable insights for industry practitioners, highlighting the potential to not only safeguard against fire-related risks, but also to contribute positively to environmental conservation and social well-being. This research fills a significant gap in the current understanding of fire resilience, especially from a system composition perspective, and paves the way for future studies to delve further into the integration of sustainability in high-tech manufacturing sectors. Further studies could focus on the long-term impact of these practices on environmental conservation and social well-being. Additionally, expanding the scope to include different types of high-tech manufacturing sectors could provide a broader understanding of sustainable fire resilience strategies. This direction will enhance fire safety and contribute to the overall sustainability of high-tech manufacturing.
Author Contributions
Conceptualization, X.X. and N.Z.; methodology, X.X. and N.Z.; validation, X.X., N.Z. and M.L.; formal analysis, N.Z. and M.L.; investigation, X.X., N.Z., M.L. and Y.L.; resources, X.X.; data curation, N.Z. and M.L.; writing—original draft preparation, X.X., N.Z., M.L. and Y.L.; writing—review and editing, X.X., N.Z., M.L. and Y.L.; visualization, N.Z.; supervision, Q.L.; project administration, Q.L.; funding acquisition, Q.L. All authors have read and agreed to the published version of the manuscript.
Funding
This research was supported by the National Natural Science Foundation of China (Grant Nos. 52378492, 72301068 and 72201125). This research was supported by the Jiangsu Funding Program for Excellent Postdoctoral Talents and the Yuxiu Young Scholars Program of Nanjing University.
Institutional Review Board Statement
Not applicable.
Informed Consent Statement
Not applicable.
Data Availability Statement
Some or all of the data, models, or code that support the findings of this study are available from the corresponding author upon reasonable request.
Acknowledgments
The authors are grateful to the editors and four anonymous reviewers for their comments throughout the review process. The authors would like to thank all the respondents who contributed to the survey.
Conflicts of Interest
The authors declare no conflicts of interest.
References
- Law, K.M.Y. Factors affecting sustainability development: High-tech manufacturing firms in Taiwan. Asia Pac. Manag. Rev. 2010, 15, 619–633. [Google Scholar]
- Li, Q.; Zhao, M.; Lin, J.; Lu, S. Effect of temperature on the corrosion behavior of lead-free solders under polyvinyl chloride fire smoke atmosphere. J. Mater. Res. Technol. 2021, 15, 3088–3098. [Google Scholar] [CrossRef]
- Tang, Y.; Bi, W.; Varga, L.; Dolan, T.; Li, Q. An integrated framework for managing fire resilience of metro station system: Identification, assessment, and optimization. Int. J. Disaster Risk Reduct. 2022, 77, 103037. [Google Scholar] [CrossRef]
- Hossain, N.U.I.; Nur, F.; Hosseini, S.; Jaradat, R.; Marufuzzaman, M.; Puryear, S.M. A Bayesian network based approach for modeling and assessing resilience: A case study of a full service deep water port. Reliab. Eng. Syst. Saf. 2019, 189, 378–396. [Google Scholar] [CrossRef]
- Patel, D.A.; Lad, V.H.; Chauhan, K.A.; Patel, K.A. Development of Bridge Resilience Index Using Multicriteria Decision-Making Techniques. J. Bridge Eng. 2020, 25, 04020090. [Google Scholar] [CrossRef]
- Himoto, K.; Hayashi, Y. Hierarchical Bayesian approach to developing probabilistic models for generation and transport of firebrands in large outdoor fires under limited data availability. Fire Saf. J. 2022, 134, 103679. [Google Scholar] [CrossRef]
- Fiksel, J. Sustainability and resilience: Toward a systems approach. Sustain. Sci. Pract. Policy 2006, 2, 14–21. [Google Scholar] [CrossRef]
- Elmqvist, T.; Andersson, E.; Frantzeskaki, N.; McPhearson, T.; Olsson, P.; Gaffney, O.; Takeuchi, K.; Folke, C. Sustainability and resilience for transformation in the urban century. Nat. Sustain. 2019, 2, 267–273. [Google Scholar] [CrossRef]
- Roostaie, S.; Nawari, N.; Kibert, C.J. Integrated sustainability and resilience assessment framework: From theory to practice. J. Clean. Prod. 2019, 232, 1158–1166. [Google Scholar] [CrossRef]
- Meacham, B.J.; McNamee, M. Sustainable and Fire Resilient Built Environment (SAFR-BE). In Handbook of Fire and the Environment: Impacts and Mitigation; Springer: Cham, Switzerland, 2023; pp. 421–456. [Google Scholar] [CrossRef]
- Pasman, H.; Kottawar, K.; Jain, P. Resilience of Process Plant: What, Why, and How Resilience Can Improve Safety and Sustainability. Sustainability 2020, 12, 6152. [Google Scholar] [CrossRef]
- Brzezińska, D.; Bryant, P.; Markowski, A.S. An Alternative Evaluation and Indicating Methodology for Sustainable Fire Safety in the Process Industry. Sustainability 2019, 11, 4693. [Google Scholar] [CrossRef]
- Manyena, S.B. The concept of resilience revisited. Disasters 2006, 30, 433–450. [Google Scholar] [CrossRef] [PubMed]
- Herrman, H.; Stewart, D.E.; Diaz-Granados, N.; Berger, E.L.; Jackson, B.; Yuen, T. What is resilience? Can. J. Psychiatry 2011, 56, 258–265. [Google Scholar] [CrossRef] [PubMed]
- Bruneau, M.; Chang, S.E.; Eguchi, R.T.; Lee, G.C.; O’Rourke, T.D.; Reinhorn, A.M.; Shinozuka, M.; Tierney, K.; Wallace, W.A.; Winterfeldt, D. von. A Framework to Quantitatively Assess and Enhance the Seismic Resilience of Communities. Earthq. Spectra 2003, 19, 733–752. [Google Scholar] [CrossRef]
- Gernay, T.; Khorasani, N.E. Resilience of the Built Environment to Fire and Fire-Following-Earthquake. In Resilient Structures and Infrastructure; Noroozinejad Farsangi, E., Takewaki, I., Yang, T.Y., Astaneh-Asl, A., Gardoni, P., Eds.; Springer: Singapore, 2019; pp. 417–449. ISBN 978-981-13-7446-3. [Google Scholar]
- Nowell, B.; Bodkin, C.P.; Bayoumi, D. Redundancy as a strategy in disaster response systems: A pathway to resilience or a recipe for disaster? J. Contingencies Crisis Manag. 2017, 25, 123–135. [Google Scholar] [CrossRef]
- Gambatese, J.A.; Toole, T.M.; Abowitz, D.A. Owner Perceptions of Barriers to Prevention through Design Diffusion. J. Constr. Eng. Manag. 2017, 143, 04017016. [Google Scholar] [CrossRef]
- Ndekugri, I.; Ankrah, N.A.; Adaku, E. The design coordination role at the pre-construction stage of construction projects. Build. Res. Inf. 2022, 50, 452–466. [Google Scholar] [CrossRef]
- Carter, G.; Smith, S.D. Safety Hazard Identification on Construction Projects. J. Constr. Eng. Manag. 2006, 132, 197–205. [Google Scholar] [CrossRef]
- Gambatese, J.; Hinze, J. Addressing construction worker safety in the design phase: Designing for construction worker safety. Autom. Constr. 1999, 8, 643–649. [Google Scholar] [CrossRef]
- Hossain, N.U.I.; Jaradat, R.; Hosseini, S.; Marufuzzaman, M.; Buchanan, R.K. A framework for modeling and assessing system resilience using a Bayesian network: A case study of an interdependent electrical infrastructure system. Int. J. Crit. Infrastruct. Prot. 2019, 25, 62–83. [Google Scholar] [CrossRef]
- Zhang, Y.; Tian, R.; Peng, L.; Yu, X.; Wang, Y. Fire Safety Resilience Assessment of Residential Self-Built Houses according to the TOPSIS Method. Sustainability 2023, 15, 12417. [Google Scholar] [CrossRef]
- Lu, Y.; Deng, Y.; Sun, S. Design for safety in metro station evacuation: A study of fire emergency evacuation behavior and simulation. Eng. Constr. Arch. Manag. 2023; ahead-of-print. [Google Scholar] [CrossRef]
- Liu, Z.; Narasimhan, H.; Kotsovinos, P.; Li, G.-Q.; Kragh, E.; Woodburn, P. Enhancing Fire Resilience of Cable-Supported Bridges: Current Knowledge and Research Gaps. Struct. Eng. Int. 2023, 33, 548–557. [Google Scholar] [CrossRef]
- Paya-Zaforteza, I.; Zmigrodzki, S.; Stochino, F. From Flames to Resilience: New Perspectives for the Design of Structures Against Fire Hazards. Struct. Eng. Int. 2023, 33, 547. [Google Scholar] [CrossRef]
- Guiterman, C.H.; Margolis, E.Q.; Allen, C.D.; Falk, D.A.; Swetnam, T.W. Long-Term Persistence and Fire Resilience of Oak Shrubfields in Dry Conifer Forests of Northern New Mexico. Ecosystems 2018, 21, 943–959. [Google Scholar] [CrossRef]
- Hartung, M.; Carreño-Rocabado, G.; Peña-Claros, M.; van der Sande, M.T. Tropical Dry Forest Resilience to Fire Depends on Fire Frequency and Climate. Front. For. Glob. Chang. 2021, 4, 755104. [Google Scholar] [CrossRef]
- Himoto, K.; Suzuki, K. Computational framework for assessing the fire resilience of buildings using the multi-layer zone model. Reliab. Eng. Syst. Saf. 2021, 216, 108023. [Google Scholar] [CrossRef]
- Wang, X.; Zhang, L.; Tao, G.; Wang, X. Application of resilience theory to bridge fire risk assessment. China Saf. Sci. J. 2018, 28, 59. [Google Scholar]
- Huang, Y.J.; LI, S.Q.; Xiang, S.S. Evaluation of Subway Fire Safety Resilience based on AHP—PSO Fuzzy Combi-nation Weighting Method. J. Catastrophology 2021, 36, 15–20. [Google Scholar] [CrossRef]
- Xiahou, X.; Chen, J.L.; Zhao, B.Y.; Yan, Z.X.; Cui, P.; Li, Q.; Yu, Z. Research on Safety Resilience Evaluation Model of Data Center Physical Infrastructure: An ANP-Based Approach. Buildings 2022, 12, 1911. [Google Scholar] [CrossRef]
- Wang, Y.-L.; Chang, Y.-M.; You, M.-L.; Chen, K.-Y.; Lin, C.-P.; Shu, C.-M. Fire Safety Assessment Research for High-Tech Plants. In Proceedings of the International Conference on Mechatronics and Materials Processing (ICMMP 2011), Guangzhou, China, 18–20 November 2011; pp. 920–924. [Google Scholar]
- Himoto, K. Conceptual framework for quantifying fire resilience—A new perspective on fire safety performance of buildings. Fire Saf. J. 2021, 120, 103052. [Google Scholar] [CrossRef]
- Chen, C.-Y.; Chang, K.-C.; Huang, C.-H.; Lu, C.-C. Study of chemical supply system of high-tech process using inherently safer design strategies in Taiwan. J. Loss Prev. Process Ind. 2014, 29, 72–84. [Google Scholar] [CrossRef]
- Luo, F.; Yuan, H.; Zhang, Y. Assessment on fire safety resilience of old industrial building regeneration project. China Saf. Sci. J. 2022, 32, 167. [Google Scholar]
- Xiahou, X.; Yan, Z.; Luo, Y.; Li, K.; Li, Q. Design-Oriented Evaluation on Fire Safety Resilience of Subway Station. Available online: https://xueshu.baidu.com/usercenter/paper/show?paperid=1p3g0ay0103m0mq0vq2408a03n150124&site=xueshu_se&hitarticle=1 (accessed on 21 December 2023).
- Deng, J.; Yang, G.; Sun, H.; Hu, Y.; Liao, F. A Risk Evaluation Model for Facilities of Liquid Chemical Terminal Based on TOPSIS and Bayesian Network. Available online: https://xueshu.baidu.com/usercenter/paper/show?paperid=120e0680ap0j0640rb2u0et0sd477639&site=xueshu_se (accessed on 21 December 2023).
- Niu, H.; Li, Z. Application of RAC Method in Fire Risk Assessment of Lithium-ion Battery Factories. Procedia Eng. 2018, 211, 1115–1119. [Google Scholar] [CrossRef]
- Ingaramo, R.; Salizzoni, E.; Voghera, A. Ecosystem Service Valuation for Forest Landscape Resilience: Managing Fire Risk. In Urban Resilience for Risk and Adaptation Governance: Theory and Practice; Springer: Berlin/Heidelberg, Germany, 2019; pp. 129–146. [Google Scholar] [CrossRef]
- Bai, M.; Liu, Q. Evaluating Urban Fire Risk Based on Entropy-Cloud Model Method Considering Urban Safety Resilience. Fire 2023, 6, 62. [Google Scholar] [CrossRef]
- Bagozzi, R.P.; Yi, Y. On the evaluation of structural equation models. JAMS 1988, 16, 74–94. [Google Scholar] [CrossRef]
- Hair, J.F.; Ringle, C.M.; Sarstedt, M. PLS-SEM: Indeed a Silver Bullet. J. Mark. Theory Pract. 2011, 19, 139–152. [Google Scholar] [CrossRef]
- Zhang, J.; Long, J.; Schaewen, A.M.E. von. How Does Digital Transformation Improve Organizational Resilience?—Findings from PLS-SEM and fsQCA. Sustainability 2021, 13, 11487. [Google Scholar] [CrossRef]
- Zhou, W.; Kalonji, G.; Chen, C.; Zheng, H.; Martek, I. A three-staged framework for measuring water supply resilience in rural China based on PLS-SEM. Sci. Rep. 2022, 12, 4323. [Google Scholar] [CrossRef]
- Zeng, N.; Liu, Y.; Gong, P.; Hertogh, M.; König, M. Do right PLS and do PLS right: A critical review of the application of PLS-SEM in construction management research. Front. Eng. Manag. 2021, 8, 356–369. [Google Scholar] [CrossRef]
- GB 50016-2014; Code for Fire Protection Design of Buildings. Ministry of Public Security of the People’s Republic of China: Beijing, China, 2014.
- Chen, Q.; Wang, X.; Zhou, T.; Ding, C.; Wang, J. Investigation on the fire hazard characteristics of ethanol–water mixture and Chinese liquor by a cone calorimeter. J. Therm. Anal. Calorim. 2019, 135, 2297–2308. [Google Scholar] [CrossRef]
Disclaimer/Publisher’s Note: The statements, opinions and data contained in all publications are solely those of the individual author(s) and contributor(s) and not of MDPI and/or the editor(s). MDPI and/or the editor(s) disclaim responsibility for any injury to people or property resulting from any ideas, methods, instructions or products referred to in the content. |
© 2024 by the authors. Licensee MDPI, Basel, Switzerland. This article is an open access article distributed under the terms and conditions of the Creative Commons Attribution (CC BY) license (https://creativecommons.org/licenses/by/4.0/).

