Next Article in Journal
The Spatial Pattern and Influencing Factors of Urban Knowledge-Intensive Business Services: A Case Study of Wuhan Metropolitan Area, China
Next Article in Special Issue
Grape Pomace (Vitis vinifera L.) Waste Valorization: Assessing Its Potential as a Sustainable Natural Dye for Textiles Applications
Previous Article in Journal
An Evaluation of the Economic Viability and Accessibility of CRCP and JPCP: A Comparative Analysis
Previous Article in Special Issue
Valorisation of Forest and Agriculture Residual Biomass—The Application of Life Cycle Assessment to Analyse Composting, Mulching, and Energetic Valorisation Strategies
 
 
Font Type:
Arial Georgia Verdana
Font Size:
Aa Aa Aa
Line Spacing:
Column Width:
Background:
Article

A Comparison between Uneven-Aged Forest Stands from the Southern Carpathians and Those from the Banat Mountains

1
National Institute of Research and Development in Forestry “Marin Drăcea”, Brasov Station, 13 Cloşca Street, 500040 Braşov, Romania
2
Faculty of Silviculture and Forest Engineering, Transilvania University of Brașov, 1 Șirul Beethoven Street, 500123 Brașov, Romania
3
Faculty of Environmental Protection, University of Oradea, Magheru Street no. 26, 411048 Oradea, Romania
4
National Institute of Research and Development in Forestry “Marin Drăcea”, Timisoara Station, 8 Pădurea Verde Alley, 300310 Timişoara, Romania
*
Authors to whom correspondence should be addressed.
Sustainability 2024, 16(3), 1109; https://doi.org/10.3390/su16031109
Submission received: 17 October 2023 / Revised: 8 December 2023 / Accepted: 24 January 2024 / Published: 28 January 2024
(This article belongs to the Special Issue Biosustainability and Waste Valorization)

Abstract

In this paper, uneven-aged stands from two important Romanian mountain areas—the Southern Carpathians and Banat Mountains—are compared with the purpose of studying the stationary conditions of uneven-aged forest stands in order to determine which management strategies are best suited to these forests and other Romanian forests with a similar structure. The study is based on silvicultural practices and natural growth conditions related to uneven-aged forest stands. The analysed surface represents 20% of Romania’s forests and includes all uneven-aged forest stands in the Southern Carpathians and half of the Romanian Western Carpathians. It has been concluded that the Southern Carpathians and Banat Mountains contain a relatively reduced percentage of uneven-aged stands compared with the total number of stands due to their composition and less favourable stationary conditions of the stands. This section highlights the novelty of the work carried out in this study on uneven-aged forest stands from two landscape reliefs in Romania.

1. Introduction

In recent decades, the public pressure against clear-cutting has led to an increased interest in uneven-aged silviculture [1]. Uneven-aged forest stands are defined by a difference of more than 20 years between the age of the component trees and by a greater amplitude of diameter variation. Typically, the tree diameter distribution of these stands follows an exponential trend, where the curve indicates the balance between regeneration, growth and natural elimination. In general, the large diameter classes in natural uneven-aged forest stands in Romania have frequencies that exceed the theoretical ones [2]. Uneven-aged silviculture can be considered as a tool to better maintain biodiversity within managed forest areas, with results of some research showing that the uneven-aged regime can conduct a similar maintenance of beetle (Coleoptera) composition as an unmanaged forest [3].
Uneven-aged forest management is practised in forests across European countries and is characterised by approaches such as ‘continuous cover forestry’, ‘close-to-nature forestry’, ‘nature-oriented silviculture’ and ‘naturalistic silviculture’ to maintain stands composed of trees of different age classes [4]. However, regardless of the chosen management strategy, these need to be chosen in order to increase the resilience and resistance of forests to mitigate the effects of climate change [5]. Along with these controlled approaches to uneven-aged forest management, some natural disturbances continue to occur periodically (insect outbreaks, ice storms, forest fires, etc.) [6]. Regarding the impact of weather conditions on uneven-aged stands, research has shown that forests composed of uneven-aged stand plots are generally less impacted by windthrows and as a consequence, the management of such forests needs to be based on common management of all their stand plots [7]. Research about modelling the susceptibility of an uneven-aged broad-leaved forest to snowstorm damage has shown that from the total uneven-aged forest area, approximately 30% was highly and very highly susceptible to snowstorms [8].
The main obstacle when practising uneven-aged forestry is its low economic performance compared to clear-cutting, for example, but with high sustainable ecological benefits [9]. In uneven-aged forests from another part of the Earth, such as tropical forests, retention forestry and selective logging are the options most suitable for maintaining tree biodiversity [10]. Uneven-aged management, analysed in pine and spruce stands in terms quantifying in money of carbon, timber, and bilberry benefits, has shown that uneven-aged management is the most performing in terms of the total net present value (NPV) and with respect to bilberry benefits (NPV of bilberry harvesting) [11]. Regarding wood production, many of the previous comparisons regarding the relative productivity of uneven-aged stands have been empirical growth studies based on stem volume production [12].
The hypothesis checked by the study regarding the natural-growth conditions of uneven-aged forest stands from the Southern Carpathians and the Banatului Mountains is that actual forest management strategies are best suited to these forests and other Romanian forests with a similar structure.

2. Materials and Methods

The Romanian Carpathians span approximately 67,800 km2 and are divided into three main groups: the Eastern Carpathians, the Southern Carpathians, and the Apuseni Mountains or the Western Carpathians [13].
The Southern Carpathians measure 250 km from east to west and 50 to 70 km from north to south. They are located between the Timis-Cerna tectonic corridor in the west and Prahova and Cerbului Valley, Barsa Grosetului, and Sinca Valley in the east. The mountains include the massifs Bucegi, Piatra Craiului, Leaota, Fagaras-Iezer and Parang-Cindrel, as well as the Godeanu Mountains [14]. The Banat (Banatului) Mountains are bordered by the Mures Valley in the north, the Danube in the south, the Hateg Depression in the east, and the Banat Hills in the west. They mostly display the same geological structure as the Southern Carpathians.
The Southern Carpathians include the crystalline blocks located west of the Bran-Rucar corridor up to the Timis-Cerna corridor. They represent the most majestic part of the entire Carpathian chain.
The Banat Mountains constitute sharply fragmented massifs at altitudes below 1500 m and with numerous depression corridors. They include the Semenic-Almaj Mountains, the Carasului, Locvei and Dogneca Mountains, and the Poiana Rusca Mountains.
The area of the Banat Mountains and the Southern Carpathians located west of Dambovita is composed predominantly of crystalline schists and old magmatic rocks (granites and banatites), covered in places by sedimentary formations primarily from the Mesozoic Era. Typically, groups of mountains can be identified based on their geological structure. One example is the ‘Getic canvas’, formed by mesozone and catazone rocks in Fagaras, Lotru, Cibin, Surianu, Poiana Rusca, Semenic, and partially in the Godeanu Mountains. Another is the Parang crystalline, also known as Danubian, formed from episonal rocks and which appears in Parang, Vulcan, Retezat, and Cerna [13].
The climate of the Southern Carpathians is directly related to altitude, with minor differences recorded between the southern and northern slopes. This region does not include sectors from the west (Godeanu, Mehedinţi, Cerna), where slight Western influences appear. At altitudes lower than 1800 m, annual average temperatures vary between 0 °C and 7 °C. The amount of precipitation decreases (800–1200 mm) with decreasing altitude—a phenomenon that is also detected in sectors from the west to the east [15].
The climate of the Banatului Mountains is strongly influenced by that of sub-Mediterranean regions. For example, annual precipitations exceed 1200 mm, although the mountain height does not exceed 1400 m. Moreover, spring occurs early, winter has intervals where temperatures exceed 0 °C, and both seasons are framed by periods of relatively low temperatures [15].
Research developed in the Southern Carpathians has shown that uneven-aged forests are superior to even-aged forests due to their greater continuity, stability, and protection for trees [16]. In uneven-aged forests from the Southwestern Carpathians, Ciceu et al.’s equations have been developed in order to predict the diameter distribution. These equations can also be used as a conversion regime of even-aged to uneven-aged forests [17]. Resilient mixed forests from the Southern Carpathians are expected, under intense climate change, to accumulate higher biomass quantity, contributing to climate change adaptation and mitigation [18].
In the Banatului Mountains, the oldest stands—and uneven-aged stands as well, are located in the Semenic Mountains and in the Almajului Mountains [19]. The most characteristic area for uneven age and very old stands from the Banatului Mountains is Izvoarele Nerei Nature Reserve—one of the largest natural beech stands in Europe [19,20].
Another species that found favourable conditions—regarding forest stations or site conditions—is the Douglas fir, which prefers oceanic mountain climate, either cold and humid or warm and humid. In our country, the most favourable areas are located in the Banatului Mountains and in Western Transylvania [21]. A forest station or biotope is a well-defined geographical area characterised by its relief, rock (or parental material elements), soil type, and climatic conditions. These factors all establish and determine the productivity of stands [22,23,24], as well as the forest growth globally [25,26]. Furthermore, studies have shown that precipitation and temperature are other major factors that influence forest growth [27,28].
In the case of uneven-aged forest stands, forest management strategies used are based on a selection system, as in the case of other stands in Romania with this structure, the most sustainable management system for forest stands in terms of forest resources. This is a silvicultural system in which individual trees or small groups of trees are cut periodically in order to improve the forest structure and its growth. At the same time, these actions support the regeneration in that particular area [29,30]. Selective cutting applied in uneven-aged stands is difficult, and this makes repeated thinning unfeasible to be applied. High risks of root rot in uneven-aged stands of Scots pine were found where the cutting method was selective cutting [5].
In Romania, the law requires forest administrators to develop periodically updated management plans for the managed forest. Thus, forests are characterised and described at 10-year intervals through forest management plans. Sustainable management has to take into account not only stand characteristics but also site characteristics where these forest ecosystems are. Further management strategies elaborated by government decision-makers can take into account the current state of knowledge in the field and, implicitly, the current study.
We studied the forest management plans (owned by the state forest administration) for the Romanian Southern Carpathians and the Banatului Mountains [31]. These plans contain data accumulated over almost 30 years (1980–2008) in 61 forest districts. From this extensive database, we extracted data on uneven-aged forest stands only. A total of 5318 and 1616 stand components belong to the Romanian Southern Carpathians and the Banatului Mountains, respectively. We determined the total area, the volume, the production class, the species composition and the age of uneven-aged forest stands, as well as forest site characteristics, including the exposition, the slope, the altitude and the soil types.
The analysed data is relevant for approximately 30 years (1982–2008) and covers 29,065 ha (out of 1,288,490 ha). The investigated area represents 20% of Romania’s forests and includes all of the Romanian Southern Carpathians and half of the Romanian Western Carpathians (Figure 1).
We only measured the volume of uneven-aged stands older than 80 years. Stands made of beech, or beech mixed with conifers (beech and spruce, beech and fir, beech, spruce and fir) were the dominant ones in the area and were therefore analysed to highlight potential differences in growth patterns among the species, as well as between the two geographical areas under study.
Calculations were performed using the applications from Microsoft Excel.
In order to compare the proportions distributions of the composition of dominant stand elements (SPECIES), the altitude of the land (ALTITUDE), exposition (EXPOSITION), age (AGE), soil types (SOIL TYPES), land slopes (SLOPE), and production classes (QUAL), from uneven-aged stands located in the Southern Carpathians and Banatului Mountains, the Kolmogorov-Smirnov non-parametric test was used. In order to compare the proportions distributions of the volume of common beech (m3) from uneven-aged stands of pure common beech located in the Southern Carpathians compared with the Banatului Mountains, The Wilcoxon signed-rank (p = 0.05) non-parametric test was used (the paired samples option was used to perform this statistical test). Furthermore, in order to compare the samples, the Friedman test (p = 0.05) was used between distributions of the volume of common beech (m3) from uneven-aged stands of different tree species located in the Southern Carpathians (prior to the statistical test, data was interpolated at 5 years’ time step with the allosteric sigmoidal function). All these statistical tests were calculated and graphically designed with STATA version 17 SE (StataCorp LLC, 4905 Lakeway Drive, College Station, TX, USA).
Time series data from the volume of common beech (m3) from uneven-aged stands of pure common beech located in the Southern Carpathians, compared with Banatului Mountains, and from the volume of common beech (m3) from uneven-aged stands of different tree species located in the Southern Carpathians, was subjected to the allosteric sigmoidal non-linear regression function. This statistical analysis was performed with GraphPad Prism v5.3 (GraphPad Software, 225 Franklin Street. Fl. 26, Boston, MA, USA).
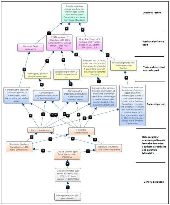
A graphical description of the methodology used to obtain the information, presented from a theoretical perspective beginning from general data and specific data used (data regarding uneven-aged forests from studied areas) to methodological strategies such as statistical methods and statistical tests used in order to obtain the results, is shown in Figure 2.

3. Results

3.1. Surface and Distribution of the Uneven-Aged Forest Stands from the Two Studied Areas

The largest areas of uneven-aged forest stands in the Romanian Southern Carpathians (red dots on Figure 3) are located in the forest districts of Domnești (3226 ha), Retezat (1611 ha), Latorița (1498 ha), Brezoi (982 ha), and Râșnov (893 ha; located in the eastern region). The largest areas of uneven-aged forest stands in the Banat Mountains are located in the forest districts of Mehadia (2175 ha), Caransebeș (1530 ha), Dobra (801 ha), and Hunedoara (578 ha).
The higher number of uneven-aged forest stands in the Southern Carpathians is explained by the more complex stationary conditions of this sector than those in the Banat Mountains and by the more varied composition of beech, fir, and spruce species growing in these regions. The favourable ecological conditions of the Southern Carpathians support the demands of a larger number of species.
Currently, the percentage of uneven-aged forest stands is notably low both in the Southern Carpathians (2.7%) and the Banat Mountains (1.6%).

3.2. Seasonal Conditions Specific to Uneven-Aged Forest Stands in the Two Studied Areas

As expected, the largest number of uneven-aged forest stands of spruce, fir, and beech in the Southern Carpathians are located on the shaded and partially shaded expositions in the northeast and north. Conversely, the largest number of uneven-aged stands of beech and fir is situated on the southwestern expositions, where the conditions necessary to grow these species are optimal (Figure 4).
In the Banat Mountains, the uneven-aged beech and fir stands appear mainly on the sunny and partially sunny South-Western and South-Eastern expositions. By contrast, spruce, fir, and beech stands appear on the shaded northern expositions.
The largest number of uneven-aged fir and spruce stands in the Southern Carpathians appear on slopes with inclinations greater than 25°. The number of stands was especially high at inclinations greater than 35°. In the Banat Mountains, the highest number of uneven-aged beech and fir stands appear on slopes with inclinations between 25° and 35°, whereas beech and fir are located on slopes with inclinations of up to 20° (Figure 5). These findings can all be explained by climatic and evolutionary influences.
The highest land slopes registered in the Southern Carpathians are located in the Domnești, Latorița, and Retezat forest districts. Uneven-aged forest stands are located at the highest altitudes in the Domnești, Latorița, and Brezoi forest districts of the Southern Carpathians and in the Teregova, Mehadia, and Caransebeș forest districts of the Banat Mountains.
Most of the uneven-aged forests are situated at altitudes higher than 1000 m in the Southern Carpathians but between 700 m and 1200 m altitude in the Banat Mountains. It should be noted that 1852 hectares of the Banat Mountains are situated at altitudes below 700 m; the number of uneven-age stands is four times higher in the Banat Mountains than in the Southern Carpathians (Figure 6).
As shown in Figure 6, the largest number of uneven-age forest stands is found at altitudes higher than 1000 m in the Southern Carpathians but between 700 m and 1200 m altitude in the Banat Mountains. This finding has been influenced by the composition of the forest stands and climatic conditions. Furthermore, uneven-aged stands of beech are abundant in the Banat Mountains, especially at altitudes below 700 m.
We detected no significant differences in soil types between the studied areas. The dominant soil types in the Southern Carpathians and Banat Mountains are eutric cambisols (43% and 49%, respectively) and dystric cambisols (25% and 38%, respectively) (Figure 7).
The distribution of soil types is closely correlated with the distribution of parent rocks. The higher levels of the main soils (e.g., the largest percentage of typical dystric cambisols) in the Banat Mountains can be explained by the higher availability of parent materials originating from crystalline substrates.
Analysis of the distribution of forest stations in uneven-aged stands from the two Carpathian sectors revealed that the Banatului Mountains is dominated by ‘Mountain-premountain common beech of superior reliability, eutricambosoil, high edaphic with Asprula-Dentaria’ (35%), followed by ‘Hill common beech of average reliability, average edaphic eutricambosol with Asperura-Asarum’ (19%) and ‘Mountain-premountain common beech of average reliability, average edaphic eutricambosol with Asperula-Dentaria’ (18%) (Figure 8).
The Southern Carpathians are dominated by mixed stations with an average (34%) or superior (14%) reliability, followed by pure common beech stands (13%) (Figure 8). The number of forest stations is notably higher in the Southern Carpathians than in the Banatului Mountains.

3.3. Structural Characteristics of the Dominant Tree Elements in Uneven-Aged Forests Stands of the Two Studied Carpathian Sectors

The species most representative of the uneven-aged forest stands in the two studied areas are beech (13,803 ha), spruce (4304 ha), and fir (2864 ha) for the Southern Carpathians, and beech (6534 ha), fir (295 ha), and spruce (201 ha) for the Banat Mountains (Figure 9).
The majority of uneven-aged forest stands in the Romanian Southern Carpathians are more than 80 years old, with stands aged 141–160 years, 121–140 years, and 101–120 years occupying 4805 ha, 3684 ha, and 3584 ha, respectively. We noted a similar situation in the Banatului Mountains, where most of the uneven-aged forest stands were older than 80 years. Stands aged 81–100 years, 141–160 years, and more than 160 years occupied 1163 ha, 1353 ha, and 1470 ha, respectively.
The majority of uneven-aged stand elements from the Southern Carpathians belong to the following age groups: 141–160 years (4805 ha), 121–140 years (3684 ha), and 101–120 years (3584 ha). Similarly, stand elements from the Banatului Mountains are more than 160 years (1470 ha), 141–160 years (1353 ha), and 81–100 years (1163 ha) (Figure 10).
Stand elements older than 100–120 years are predominantly found in the Southern Carpathians and Banatului Mountains because almost all of the natural uneven-aged stands in these areas have reached their climax stage. Based on principles from the age category method, these stands are considered as having exceeded their exploitable age and are subjected to urgent exploitation. Consequently, the current percentage of uneven-aged stands is markedly low in the Southern Carpathians (2.7%) and the Banatului Mountains (1.6%).
Due to the less favourable stationary conditions in the Southern Carpathians for the growth of Norway spruce, fir, and common beech, the majority of uneven-aged stands are located in the 3rd production class. A few stands are even situated in the 4th class, whereas, in the Banatului Mountains, uneven-aged stands of fir and common beech are situated in the 3rd and 2nd production classes (Figure 11). Fir, and especially common beech, are exposed to more favourable conditions that suit their ecological requirements.

3.4. Statistical Testing of Differences between Some Characteristics of the Two Compared Areas

The Kolmogorov-Smirnov non-parametric test was used to compare the proportions distributions of the composition of dominant stand elements (SPECIES), the altitude of the land (ALTITUDE), exposition (EXPOSITION), age (AGE), soil types (SOIL TYPES), land slopes (SLOPE), and production classes (QUAL), from uneven-aged stands located in the Southern Carpathians and Banatului Mountains. Figure 12, Figure 13, Figure 14, Figure 15, Figure 16, Figure 17 and Figure 18 present the graphical results as cumulative distributions and a dominance diagram of the comparisons.
Results from Table 1 prescribe the statistical significances (i.e., p-values) of the Kolmogorov-Smirnov test (p = 0.05) between proportions distributions of the analysed parameters of uneven-aged stands from the Southern Carpathians and Banatului Mountains. All the p-values are higher than the p = 0.05 statistical threshold, a fact that allows us to confirm that all the analysed parameters mean of the uneven-aged stands from the Southern Carpathians and Banatului Mountains are not statistically significantly different from each other.
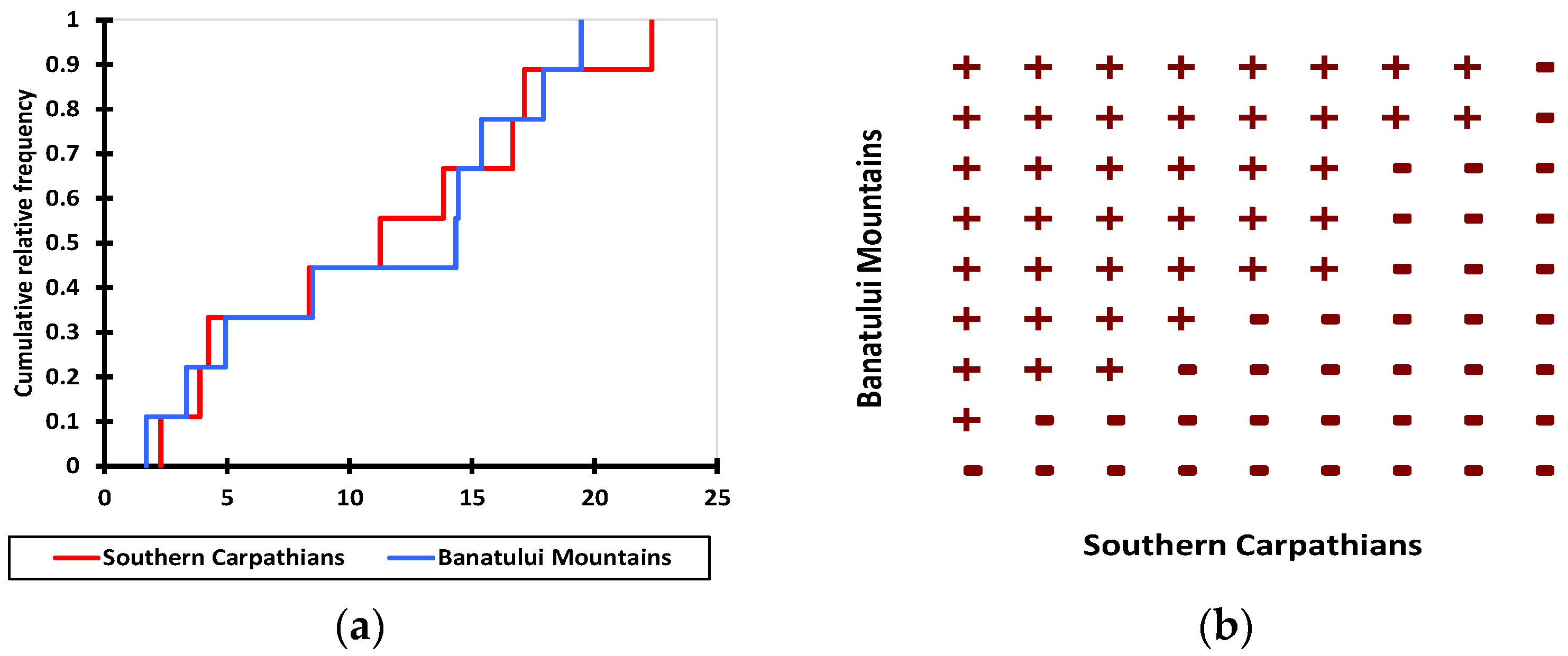
The Wilcoxon signed-rank (p = 0.05) non-parametric test was used to compare the proportions distributions of the volume of common beech (m3) from uneven-aged stands of pure common beech located in the Southern Carpathians compared with the Banatului Mountains (Table 2). Furthermore, the paired samples option was used to perform the statistical test. Figure 19 presents the graphical results as cumulative distributions and a dominance diagram of the comparison.
The statistical significance (i.e., p-values) of the Wilcoxon signed-rank test is smaller than the p = 0.05 statistical threshold. This fact confirms that the volume of common beech (m3) from uneven-aged stands of pure common beech located in the Southern Carpathians compared with the Banatului Mountains is statistically significantly different from each other.
The data for the volume of common beech (m3) from uneven-aged stands of pure common beech located in the Southern Carpathians compared with Banatului Mountains consists of a time series. This property allows to apply a non-linear regression over time. For both locations, the allosteric sigmoidal non-linear regression function was chosen (Table 3 and Figure 20).
The regression quality is prescribed by the R-square values. For both locations, the R-square values are higher than 0.85 (i.e., 85% accuracy), which denotes the high quality of the regression. The maximum asymptotic values (Vmax) of the volume for the Banatului Mountains location is more than 1.5 times higher than for the Southern Carpathians (Table 3). Also, the linear part slope (h) of the Banatului Mountains location is more than two times higher than for the Southern Carpathians. These results are validated by the statistical significance value derived from the Wilcoxon signed-rank test (p = 0.05) between distributions of the volumes, which confirms the statistically significant differences between the two locations. However, the volume half rate (Khalf) (i.e., the time corresponding to the half value of the overall volume difference) is not too different; consequently, the linear parts of the regression functions differ only within 18%.
The time-series for the volume of common beech (m3) from uneven-aged stand of different tree species located in the Southern Carpathians was subjected to the allosteric sigmoidal non-linear regression function (Table 4 and Figure 21), too.
The R-square values for BEECH and BEECH+FIR samples are higher than 0.85 (i.e., 85% accuracy), which denotes the high quality of the regression. However, for samples BEECH+SPRUCE and BEECH+FIR+SPRUCE, the R-square values are lower than 0.85, which indicates the average quality of the regression.
The maximum asymptotic values (Vmax), linear part slope (h), and volume half rate (Khalf) (i.e., the time corresponding to the half value of the overall volume difference) are in more complicated relations between the samples than in Table 3. Due to this reason, in order to compare the samples, the Friedman test (p = 0.05) was used between distributions of the volume of common beech (m3) from uneven-aged stand of different tree species located in the Southern Carpathians. Prior to the statistical test, data was interpolated at a 5-year time step. Results from this test are presented in Table 5 and Table 6. Statistically, significant differences are present between BEECH and all other samples and between BEECH+SPRUCE and BEECH+FIR+SPRUCE samples.
As expected, the dominant species in the Southern Carpathians (especially on the south tilt) and the Banatului Mountains is the common beech. However, the Norway spruce is much better represented in the Southern Carpathians, especially on their north tilt, where the climate is better suited to its ecological characteristics.
Based on their composition, the volume of common beech in uneven-aged stands is decreasing in the following order: stands of common beech only, stands of common beech mixed with Norway spruce, stands of common beech mixed with fir, and lastly, stands of common beech mixed with fir and Norway spruce (Figure 22).
The common beech is the dominant species in uneven-age stands from the Southern Carpathians and the Banatului Mountains. Different volumes of this species are produced based on the stand’s composition. As shown in Figure 22 and Figure 23, the largest volumes per hectares are obtained from pure or almost pure stands of all ages, followed by stands consisting of common beech and fir mixtures and those composed of common beech and Norway spruce mixtures. The lowest production volumes are recorded for stands of common beech, fir, and Norway spruce because common beech stand elements dominate when mixed with resinous elements, even though they try to rival them.
Uneven-aged stands of common beech from the Banatului Mountains have a high volume of trees that are more than 100 years old compared to stands from the Southern Carpathians (Figure 23). No differences were observed among stands with trees aged between 80 and 100 years, as the Banatului Mountains offer more favourable ecological and climatic conditions for the common beech to grow.

4. Discussion

In the Southern Carpathians, uneven-aged forest stands represent 5318 stand components, covering 21,509 ha (i.e., 2.7%) of a total area of 806,772 ha of forest [32]. In the Banat Mountains, uneven-aged forest stands (1616 tree elements) occupy 7556 ha (i.e., 1.6%) of a total area of 481,718 ha of forest [19].
The higher proportion of uneven-aged forest stands in the Southern Carpathians is explained by the more varied composition of beech, fir and spruce species that grow in these regions. By contrast, the uneven-aged stands in this area are less represented because the dominant species in the Banat Mountains is beech, followed by fir and spruce. Many tree stands are not clearly even-aged or uneven-aged; they can pass through a series of stages between them, and the species composition often changes during this succession [33]. The composition is more diversified in the area with a large proportion of uneven-aged stands in our case—Southern Carpathians—it can also be a result of this fact.
There is a predominance of tree elements ranging from 100 to 120 years of age because natural uneven-aged forests have reached their climax stage. Other uneven-aged forest stands in the country [34] and in Europe also exhibit this characteristic.
The highest land slopes registered in the Southern Carpathians are located in the Domnești, Latorița and Retezat forest districts; those registered in the Banat Mountains are at the Rusca Montană, Teregova and Caransebeș forest districts. In these areas, forests play an important role against landslides [32] and in the protection of accumulation lakes [28].
The tool that leads to sustainable forestry in the two studied areas is the forest management applied. This management system is a close-to-nature sustainable management, applied in forest stands with a difference of more than 20 years between the age of the component trees, by a greater amplitude of diameter variation and leading to a sustainable forest structure, much closer to a natural forest structure than to even-age structure. Forest management strategies best suited for this type of uneven-aged forest stands are selection systems. In the case of forest stands with a slope steeper than 35° (degrees), only sanitary/hygiene felling is allowed because these are protective areas. This management strategy is better than shelterwood systems and clear-cutting. In this way, wood can be obtained continuously in small quantities but for a long period of time. In terms of forest management, when the stand is regenerated in these areas, mixed stands with species with resistance to ice damage must be promoted [35]. Mature trees are more vulnerable to severe ice storm damage. High altitudes and high stand densities cause a significant increase in damage. Forest management practices can play a significant role in controlling the forest’s susceptibility to this kind of extreme events [36]. The specific vulnerability of uneven-aged stands towards storm damage differs from that of even-aged stands. In the case of uneven-age stands, forestry based on long-term single-tree selection leads to stand structures that are stable in the case of major storm events [37]. Other research has shown that wind storms removed an average of 27% of the stand basal area in uneven-aged stands, compared to 41% of the stand basal area in even-aged stands, but in both cases, the removed trees were from a wide range of size classes [38]. In some cases, as in the case of the North American hardwood stands, long-term losses due to windthrow are more important in uneven-aged stands than in even-aged stands because short-term losses may be compensated by increased growth of even-aged stands [39].
Uneven-aged forest stands are located at the highest altitudes in forest districts of the Southern Carpathians. Altitude acts as an indirect periodic primary and secondary physical-geographic factor that exerts an influence based on the climate. A study carried out in the forests of southern Anatolia in Turkey showed that the main abiotic determinants of vegetation communities were altitude and exposition. These variables directly determined the site suitability for Pinus brutia, Pinus nigra, Abies cilicica, and Cedrus libani [40].
At the same time, forest management strategies are applied to provide a lot of other ecosystem services like soil protection, water protection, and biodiversity conservation. Besides some benefits, the mixture of age classes resulting from uneven-aged management conducts another form of diversity by improving the survival of many insect pests [41]. Uneven-aged stands are generally quite resistant to disease and damage; in uneven-aged management regimes, the damage risks are lower than in even-aged regimes [42].
The soil types of uneven-aged forest stands in the Southern Carpathians are eutric cambisols [24,43], typical dystric cambisols [44], lithic dystric cambisols, and entic podzols. Soil types in the Banat Mountains are eutric cambisols, typical dystric cambisols, and lithic dystric cambisols.
The climate (which favours the growth of common beech stands in the Banatului Mountains), fertile soils and an average or high edaphic volume explain this distribution.
Similar research regarding climate effect on Swiss uneven-age forests, has shown that the most growth-limiting climatic factor was temperature, excepting Abies alba Mill. Which was limited by vapour pressure deficit [45].
Other research in Europe has shown that topographic factors such as elevation, slope and aspect explain up to 3% of the variation of basal area increment, as do soil factors [46].
The oldest uneven-aged stands from the Southern Carpathians are located in the Runcu and Polovragi forest districts and consist mainly of common beech. However, if we consider all stands from the area, and not only the uneven-aged forests that represent only 2.7%, the oldest stands from the Southern Carpathians are located in Runcu and Bumbești [47]. In the Banatului Mountains, such stands are located in the Caransebeș and Teregova forest districts.
Regarding the forest composition, the fir appears in a higher percentage in the Southern Carpathians, especially on carbonate substrates. Archived bibliographic records [48] have indicated a decline in the percentage of fir trees growing in the Southern Carpathians and Banatului Mountains. This decrease has occurred because preferential extraction is given to fir trees to produce furring, which is used to cover buildings such as homes, barns, sheds, and huts. Other forest species that grow in the Southern Carpathians but cover a smaller area (2302 ha) are black alder [49], and aspen [50].
This close-to-nature management approach is limited because it requires a lot of resources and a good forest infrastructure. It also requires good training staff and a high density of forest roads.

5. Conclusions

The findings of this study indicate that the percentage of uneven-aged stands (out of the total number of stands) in the Southern Carpathians and the Banatului Mountains has relatively decreased, mainly due to the stand composition and less favourable stationary conditions.
Furthermore, the adopted management strategy plays a vital role in reducing the current percentage of uneven-aged stands after their re-introduction to the forest.
The age category method was adopted in stands with a typical or relatively uneven-aged structure. This method considers uneven-aged stands as having exceeded their exploitable age, leading to their faster exploitation and decreasing their percentage in the production unit.
The majority of uneven-aged forest stands in the Romanian Southern Carpathians are more than 80 years old.
The dominant species in the Southern Carpathians and the Banatului Mountains is the common beech. The Norway spruce is much better represented in the Southern Carpathians, especially on their north tilt, where the climate is better suited to its ecological characteristics. The fir appears in a higher percentage in the Southern Carpathians, especially on carbonate substrates.
The oldest uneven-aged stands from the Southern Carpathians are located in the Runcu and Polovragi forest districts and consist mainly of common beech. The common beech is also the dominant species in uneven-age stands from the Southern Carpathians and Banatului Mountains.
The research value of the study is given by the fact that it highlights that this type of sustainable forest management offers advantages for a long period of time, both from an economic and ecological point of view. The influence of studied characteristics on the forest, which can only be understood by comparing forest ecosystems from different regions, can be a basis for the sustainable management of forests. We consider that in Romania, future research studies should focus on applying this type of forest sustainable management to small forest owners, leading to sustainable forestry in the forest private sector.
The results of the study and their conclusions evaluate the sustainable management applied in these uneven-aged forests (selection system), highlighting the influence of stand characteristics and site conditions on the success of this type of management in conducting sustainable forestry in economic and ecological terms.

Author Contributions

Conceptualization, L.D., V.C. and D.T.; methodology, L.D., C.O. and V.C.; software, C.O.; validation, C.O., A.O. and I.-C.C.; formal analysis, A.O.; investigation, L.D., D.T., V.C. and I.-C.C.; resources, A.O., L.D. and D.T.; data curation, C.O.; writing—original draft preparation, L.D., V.C. and I.-C.C.; writing—review and editing, L.D., V.C., I.-C.C. and A.O.; visualisation, A.O. and C.O.; supervision, L.D. and D.T.; project administration, L.D.; funding acquisition, L.D., V.C. and I.-C.C. All authors have read and agreed to the published version of the manuscript.

Funding

This paper was carried out with the support of the Ministry of Research, Innovation and Digitization (MCID) through the “Nucleu” program—Contract BIOSERV 12N/2019—project no. 19070506 and project no. 19070507—and Contract No. 12N/2023 within the FORCLIMSOC program (Sustainable Forest Management Adapted to Climate Change and Societal Challenges)—project no. 23090301.

Institutional Review Board Statement

Not applicable.

Informed Consent Statement

Not applicable.

Data Availability Statement

The data presented in this study are available from the corresponding author upon request. The data are not publicly available because the data are part of management plans.

Acknowledgments

We are thankful to the reviewers for their constructive advice.

Conflicts of Interest

The authors declare no conflicts of interest.

References

  1. Nolet, P.; Kneeshaw, D.; Messier, C.; Béland, M. Comparing the effects of even-and uneven-aged silviculture on ecological diversity and processes: A review. Ecol. Evol. 2018, 8, 1217–1226. [Google Scholar] [CrossRef] [PubMed]
  2. Giurgiu, V. Dendrometry; Agroforestry Publishing House (Editura Agrosilvica): Bucharest, Romania, 1969; p. 481. (In Romanian) [Google Scholar]
  3. Joelsson, K.; Hjältén, J.; Work, T. Uneven-aged silviculture can enhance within stand heterogeneity and beetle diversity. J. Environ. Manag. 2018, 205, 1–8. [Google Scholar] [CrossRef] [PubMed]
  4. Boncina, A.; Cavlovic, J.; Curovic, M.; Govedar, Z.; Klopcic, M.; Medarevic, M. A comparative analysis of recent changes in Dinaric uneven-aged forests of the NW Balkans. Forestry 2014, 87, 71–84. [Google Scholar] [CrossRef]
  5. Nevalainen, S. Comparison of damage risks in even-and uneven-aged forestry in Finland. Silva Fenn. 2017, 51, 1741. [Google Scholar] [CrossRef]
  6. McClung, M.R. Response of Breeding Birds to Forest Disturbance in the Arkansas Ozarks: Impacts of Uneven-Aged Management, Ice Damage, and Woodland Restoration; University of Arkansas: Fayetteville, AR, USA, 2013; p. 137. [Google Scholar]
  7. Couture, S.; Cros, M.J.; Sabbadin, R. Risk aversion and optimal management of an uneven-aged forest under risk of windthrow: A Markov decision process approach. J. For. Econ. 2016, 25, 94–114. [Google Scholar] [CrossRef]
  8. Shabani, S.; Varamesh, S.; Moayedi, H.; Le Van, B. Modeling the susceptibility of an uneven-aged broad-leaved forest to snowstorm damage using spatially explicit machine learning. Environ. Sci. Pollut. 2023, 30, 34203–34213. [Google Scholar] [CrossRef] [PubMed]
  9. Kuuluvainen, T.; Tahvonen, O.; Aakala, T. Even-aged and uneven-aged forest management in boreal Fennoscandia: A review. Ambio 2012, 41, 720–737. [Google Scholar] [CrossRef]
  10. Latterini, F.; Mederski, P.S.; Jaeger, D.; Venanzi, R.; Tavankar, F.; Picchio, R. The Influence of Various Silvicultural Treatments and Forest Operations on Tree Species Biodiversity. Curr. For. Rep. 2023, 9, 59–71. [Google Scholar] [CrossRef]
  11. Pukkala, T.; Lähde, E.; Laiho, O.; Salo, K.; Hotanen, J.P. A multifunctional comparison of even-aged and uneven-aged forest management in a boreal region. Can. J. For. Res. 2011, 41, 851–862. [Google Scholar] [CrossRef]
  12. O’Hara, K.L.; Nagel, L.M. A functional comparison of productivity in even-aged and multiaged stands: A synthesis for Pinus ponderosa. For. Sci. 2006, 52, 290–303. [Google Scholar]
  13. Mihăilescu, V. Southeastern Carpathians; Scientific Publishing House: Bucharest, Romania, 1963; p. 373. (In Romanian) [Google Scholar]
  14. Oancea, D.; Velcea, V.; Caloianu, N.; Dragomirescu, Ş.; Dragu, G.; Mihai, E.; Niculescu, G.; Sencu, V.; Velcea, I. Geography of Romania Vol. III, The Romanian Carpathians and the Transylvanian Depression; Publishing House of the Academy of the Socialist Republic of Romania (Editura Academiei Republicii Socialiste România): Bucharest, Romania, 1987; p. 654. (In Romanian) [Google Scholar]
  15. Roşu, A. Physical Geography of Romania; Didactic and Pedagogical Publishing House (Editura Didactică şi Pedagogică): Bucharest, Romania, 1980; p. 483. (In Romanian) [Google Scholar]
  16. Chivulescu, S.; Leca, S.; Ciceu, A.; Pitar, D.; Apostol, B. Predictors of wood quality of trees in primary forests in the Southern Carpathians. Poljopr. Sumar. 2019, 65, 101–113. [Google Scholar] [CrossRef]
  17. Ciceu, A.; Pitar, D.; Badea, O. Modeling the diameter distribution of mixed uneven-aged stands in the south western Carpathians in Romania. Forests 2021, 12, 958. [Google Scholar] [CrossRef]
  18. Chivulescu, S.; Garcia-Duro, J.; Pitar, D.; Leca, Ș.; Badea, O. Past and Future of Temperate Forests State under Climate Change Effects in the Romanian Southern Carpathians. Forests 2021, 12, 885. [Google Scholar] [CrossRef]
  19. Gansac, V.T.; Dinca, L.; Cheregi, G. Considerations concerning the oldest stands from Banatului Mountains, Romania. Sustain. Dev. Res. 2020, 2, 64. [Google Scholar] [CrossRef]
  20. Veen, P.; Fanta, J.; Raev, I.; Biriş, I.A.; de Smidt, J.; Maes, B. Virgin forests in Romania and Bulgaria: Results of two national inventory projects and their implications for protection. Biodivers. Conserv. 2010, 19, 1805–1819. [Google Scholar] [CrossRef]
  21. Timiş-Gânsac, V.; Dincă, L. Douglas fir (Pseudotsuga menziesii (Mirb.) Franco) from Banatului Mountains. Sci. Pap. Ser. E Land Reclam. Earth Obs. Surv. Environ. Eng. 2021, 10, 316–320. [Google Scholar]
  22. Chirita, C.; Vlad, I.; Paunescu, C.; Patrascoiu, N.; Rosu, C.; Iancu, I. Forest Sites; Publishing House of the Academy of the Socialist Republic of Romania (Editura Academiei Republicii Socialiste Romania): Bucharest, Romania, 1977; p. 518. (In Romanian) [Google Scholar]
  23. Spârchez, G.; Dincă, L.; Marin, G.; Dincă, M.; Enescu, R.E. Variation of eutric cambisols’ chemical properties based on altitudinal and geomorphological zoning. Environ. Eng. Manag. J. 2017, 16, 2911–2918. [Google Scholar]
  24. Crisan, V.E.; Dinca, L.C. Analysis of chemical properties of forest soils in Dobrogea Plateau. J. Chem. (Rev. Chim.) 2020, 71, 267–272. [Google Scholar] [CrossRef]
  25. Hosseini, S.M. Forest operations management and timber products in the Hyrcanian forests of Iran. In Proceedings of the FORMEC 2010—Meeting the Needs of the Society and Environment, Padova, Italy, 11–14 July 2010; pp. 11–14. [Google Scholar]
  26. Marvi-Mohadjer, M.R. Silviculture; Tehran University Press: Tehran, Iran, 2005; p. 387. [Google Scholar]
  27. Yang, Y.; Watanabe, M.; Li, F.; Zhang, J.; Zhang, W.; Zhai, J. Factors affecting forest growth and possible effects of climate change in the Taihang Mountains, northern China. Forestry 2006, 79, 135–147. [Google Scholar] [CrossRef]
  28. Dincă, L.; Timiș-Gânsac, V.; Breabăn, I.G. Forest stands from accumulation and natural lakes slopes from the Southern Carpathians. Present Environ. Sustain. Dev. 2020, 14, 211–218. [Google Scholar] [CrossRef]
  29. Cântar, I.-C.; Ciontu, C.-I.; Dincă, L.; Borlea, G.F.; Crişan, V.E. Damage and Tolerability Thresholds for Remaining Trees after Timber Harvesting: A Case Study from Southwest Romania. Diversity 2022, 14, 193. [Google Scholar] [CrossRef]
  30. Mund, M.; Schulze, E. Impacts of forest management on the carbon budget of European beech (Fagus sylvatica) forests. Allgemeine Forst und Jagdzeitung 2006, 177, 47–63. [Google Scholar]
  31. Ministry of the Environment, Waters and Forests. Regia Nationala a Padurilor Romsilva—Forest Management Plans. Available online: http://amenajamentesilvice.mmap.ro/index.php/s/yWeDo9xct6PzYWe?path=%2FRNP (accessed on 30 April 2023).
  32. Dincă, L.; Achim, F. The management of forests situated on fields susceptible to landslides and erosion from the Southern Carpathians. Manag. Econ. Eng. Agric. Rural. Dev. 2019, 19, 183–188. [Google Scholar]
  33. Pukkala, T.; Lähde, E.; Laiho, O. Species interactions in the dynamics of even-and uneven-aged boreal forests. J. Sustain. For. 2013, 32, 371–403. [Google Scholar] [CrossRef]
  34. Clinovschi, F.; Palaghianu, C. Study on the structure of the woody vegetation in the Zamostea-Lunca Reserve. Analele Univ. Stefan Cel Mare Suceava-Sect. Silvic. 2007, 9, 19–28. [Google Scholar]
  35. Klopčič, M.; Poljanec, A.; Dolinar, M.; Kastelec, D.; Bončina, A. Ice-storm damage to trees in mixed Central European forests: Damage patterns, predictors and susceptibility of tree species. For. Int. J. For. Res. 2020, 93, 430–443. [Google Scholar] [CrossRef]
  36. Zhou, B.; Wang, X.; Cao, Y.; Ge, X.; Gu, L.; Meng, J. Damage assessment to subtropical forests following the 2008 Chinese ice storm. For. Biogeosci. For. 2017, 10, 406. [Google Scholar] [CrossRef]
  37. Hanewinkel, M.; Kuhn, T.; Bugmann, H.; Lanz, A.; Brang, P. Vulnerability of uneven-aged forests to storm damage. Forestry 2014, 87, 525–534. [Google Scholar] [CrossRef]
  38. Hanson, J.J.; Lorimer, C.G. Forest structure and light regimes following moderate wind storms: Implications for multi-cohort management. Ecol. Appl. 2007, 17, 1325–1340. [Google Scholar] [CrossRef]
  39. Nolet, P.; Béland, M. Long-term susceptibility of even-and uneven-aged northern hardwood stands to partial windthrow. Forests 2017, 8, 128. [Google Scholar] [CrossRef]
  40. Fontaine, M.; Aerts, R.; Özkan, K.; Mert, A.; Gülsoy, S.; Süel, H.; Waelkens, M.; Muys, B. Elevation and exposition rather than soil types determine communities and site suitability in Mediterranean mountain forests of southern Anatolia, Turkey. For. Ecol. Manag. 2007, 247, 18–25. [Google Scholar] [CrossRef]
  41. Allen, D.C. Entomological consequences of even-and uneven-aged management in northern hardwood forests. In New Perspectives on Silvicultural Management of Northern Hardwoods, Proceedings of the 1988 Symposium on the Conflicting Consequences of Practicing Northern Hardwood Silviculture, University of New Hampshire, Durham, NH, USA, 9–10 June 1988; US Department of Agriculture, Forest Service, Northeastern Forest Experiment Station: Upper Darby, PA, USA, 1989; Volume 124, pp. 57–67. [Google Scholar]
  42. Valkonen, S.; Aulus Giacosa, L.; Heikkinen, J. Tree mortality in the dynamics and management of uneven-aged Norway spruce stands in southern Finland. Eur. J. For. Res. 2020, 139, 989–998. [Google Scholar] [CrossRef]
  43. Enescu, C.M.; Dincă, L.; Bratu, I.A. Chemical characteristics of the forest soils from Prahova County. In Scientific Paper Series “Management, Economic Engineering in Agriculture and Rural Development”; University of Agricultural Sciences and Veterinary Medicine: Bucharest, Romania, 2018; Volume 18, pp. 109–112. [Google Scholar]
  44. Enescu, C.M.; Dincă, L.; Timofte, A.I. Main characteristics of forest soils across Getic Piedmont (South-Western Romania). Sci. Pap. Ser. A Agron. 2019, 62, 42–48. [Google Scholar]
  45. Forrester, D.I.; Mathys, A.S.; Stadelmann, G.; Trotsiuk, V. Effects of climate on the growth of Swiss uneven-aged forests: Combining> 100 years of observations with the 3-PG model. For. Ecol. Manag. 2021, 494, 119271. [Google Scholar] [CrossRef]
  46. Monserud, R.A.; Sterba, H. A basal area increment model for individual trees growing in even-and uneven-aged forest stands in Austria. For. Ecol. Manag. 1996, 80, 57–80. [Google Scholar] [CrossRef]
  47. Cântar, I.C.; Dincă, L.; Chisăliță, I.; Crișan, V.; Kachova, V. Identifying the oldest stands from the Southern Carpathians together with their main characteristics. In Proceedings of the Multidisciplinary Conference on Sustainable Development, Timișoara, Romania, 23–24 May 2019; Filodiritto Publisher: Bologna, Italy, 2019; pp. 183–186. [Google Scholar]
  48. Giurescu, C.C. The History of the Romanian Forest from Ancient Times to the Present Day; Ceres Publishing House: Bucharest, Romania, 1976; p. 391. (In Romanian) [Google Scholar]
  49. Blaga, T.; Dinca, L.; Pleșca, I.M. How can smart alder forests (Alnus glutinosa (L.) Gaertn.) from the Southern Carpathians be indentified and managed. In Scientific Papers Series Management, Economic Engineering in Agriculture and Rural Development; University of Agricultural Sciences and Veterinary Medicine: Bucharest, Romania, 2019; Volume 19, pp. 29–35. [Google Scholar]
  50. Dincă, L.; Vechiu, E. The aspen (Populus tremula L.) from the Southern Carpathians. Curr. Trends Nat. Sci. 2020, 9, 168–174. [Google Scholar] [CrossRef]
Figure 1. The Banatului Mountains—part of the Western and Southern Carpathians of Romania.
Figure 1. The Banatului Mountains—part of the Western and Southern Carpathians of Romania.
Sustainability 16 01109 g001
Figure 2. Graphical description of the methodology used for comparison between uneven-aged forest stands from the Southern Carpathians and those from the Banat Mountains.
Figure 2. Graphical description of the methodology used for comparison between uneven-aged forest stands from the Southern Carpathians and those from the Banat Mountains.
Sustainability 16 01109 g002
Figure 3. The location of the largest areas of uneven-aged forest stands in the Romanian Southern Carpathians and Banat Mountains.
Figure 3. The location of the largest areas of uneven-aged forest stands in the Romanian Southern Carpathians and Banat Mountains.
Sustainability 16 01109 g003
Figure 4. Exposition of uneven-aged forest stands in the Southern Carpathians (a) and Banat Mountains (b).
Figure 4. Exposition of uneven-aged forest stands in the Southern Carpathians (a) and Banat Mountains (b).
Sustainability 16 01109 g004
Figure 5. Land slopes corresponding to the uneven-aged forest stands in the (a) Southern Carpathians and (b) Banat Mountains.
Figure 5. Land slopes corresponding to the uneven-aged forest stands in the (a) Southern Carpathians and (b) Banat Mountains.
Sustainability 16 01109 g005
Figure 6. The altitude of the land corresponding to (a) uneven-aged forest stands in the Southern Carpathians and (b) the Banat Mountains.
Figure 6. The altitude of the land corresponding to (a) uneven-aged forest stands in the Southern Carpathians and (b) the Banat Mountains.
Sustainability 16 01109 g006
Figure 7. Soil types corresponding to the uneven-aged forest stands in the (a) Southern Carpathians and (b) Banat Mountains.
Figure 7. Soil types corresponding to the uneven-aged forest stands in the (a) Southern Carpathians and (b) Banat Mountains.
Sustainability 16 01109 g007
Figure 8. Forest station types corresponding to the uneven-aged forest stands in the (a) Southern Carpathians and (b) Banat Mountains.
Figure 8. Forest station types corresponding to the uneven-aged forest stands in the (a) Southern Carpathians and (b) Banat Mountains.
Sustainability 16 01109 g008
Figure 9. Composition of dominant stand elements from uneven-aged forest stands located in the (a) Southern Carpathians and (b) Banat Mountains.
Figure 9. Composition of dominant stand elements from uneven-aged forest stands located in the (a) Southern Carpathians and (b) Banat Mountains.
Sustainability 16 01109 g009
Figure 10. The age of the dominant stand elements that comprise the structure of uneven-aged forest stands located in the (a) Southern Carpathians and (b) Banat Mountains.
Figure 10. The age of the dominant stand elements that comprise the structure of uneven-aged forest stands located in the (a) Southern Carpathians and (b) Banat Mountains.
Sustainability 16 01109 g010
Figure 11. Production classes of uneven-aged forest stands located in the (a) Southern Carpathians and (b) Banat Mountains.
Figure 11. Production classes of uneven-aged forest stands located in the (a) Southern Carpathians and (b) Banat Mountains.
Sustainability 16 01109 g011
Figure 12. Graphical results from nonparametric test comparison (Kolmogorov-Smirnov, p = 0.05) between proportions distributions of the composition of dominant stand elements from uneven-aged stands located in the Southern Carpathians and Banatului Mountains. (a) cumulative distributions, and (b) dominance diagram.
Figure 12. Graphical results from nonparametric test comparison (Kolmogorov-Smirnov, p = 0.05) between proportions distributions of the composition of dominant stand elements from uneven-aged stands located in the Southern Carpathians and Banatului Mountains. (a) cumulative distributions, and (b) dominance diagram.
Sustainability 16 01109 g012
Figure 13. Graphical results from nonparametric test comparison (Kolmogorov-Smirnov, p = 0.05) between proportions distributions of the altitude of the land corresponding to uneven-aged forest stands in the Southern Carpathians and the Banat Mountains. (a) cumulative distributions, and (b) dominance diagram.
Figure 13. Graphical results from nonparametric test comparison (Kolmogorov-Smirnov, p = 0.05) between proportions distributions of the altitude of the land corresponding to uneven-aged forest stands in the Southern Carpathians and the Banat Mountains. (a) cumulative distributions, and (b) dominance diagram.
Sustainability 16 01109 g013
Figure 14. Graphical results from nonparametric test comparison (Kolmogorov-Smirnov, p = 0.05) between proportions distributions of the altitude of the exposition of uneven-aged forest stands in the Southern Carpathians and Banat Mountains. (a) cumulative distributions, and (b) dominance diagram.
Figure 14. Graphical results from nonparametric test comparison (Kolmogorov-Smirnov, p = 0.05) between proportions distributions of the altitude of the exposition of uneven-aged forest stands in the Southern Carpathians and Banat Mountains. (a) cumulative distributions, and (b) dominance diagram.
Sustainability 16 01109 g014
Figure 15. Graphical results from nonparametric test comparison (Kolmogorov-Smirnov, p = 0.05) between proportions distributions of the age of the dominant stand elements that comprise the structure of uneven-aged stands from the Southern Carpathians and Banatului Mountains. (a) cumulative distributions, and (b) dominance diagram.
Figure 15. Graphical results from nonparametric test comparison (Kolmogorov-Smirnov, p = 0.05) between proportions distributions of the age of the dominant stand elements that comprise the structure of uneven-aged stands from the Southern Carpathians and Banatului Mountains. (a) cumulative distributions, and (b) dominance diagram.
Sustainability 16 01109 g015
Figure 16. Graphical results from nonparametric test comparison (Kolmogorov-Smirnov, p = 0.05) between proportions distributions of the soil types from uneven-aged forest stands located in the Southern Carpathians and Banatului Mountains. (a) cumulative distributions, and (b) dominance diagram.
Figure 16. Graphical results from nonparametric test comparison (Kolmogorov-Smirnov, p = 0.05) between proportions distributions of the soil types from uneven-aged forest stands located in the Southern Carpathians and Banatului Mountains. (a) cumulative distributions, and (b) dominance diagram.
Sustainability 16 01109 g016
Figure 17. Graphical results from nonparametric test comparison (Kolmogorov-Smirnov, p = 0.05) between proportions distributions of the land slopes corresponding to the uneven-aged forest stands in the Southern Carpathians and Banat Mountains. (a) cumulative distributions, and (b) dominance diagram.
Figure 17. Graphical results from nonparametric test comparison (Kolmogorov-Smirnov, p = 0.05) between proportions distributions of the land slopes corresponding to the uneven-aged forest stands in the Southern Carpathians and Banat Mountains. (a) cumulative distributions, and (b) dominance diagram.
Sustainability 16 01109 g017
Figure 18. Graphical results from nonparametric test comparison (Kolmogorov-Smirnov, p = 0.05) between proportions distributions of the production classes of uneven-aged stands from the Southern Carpathians and Banatului Mountains. (a) cumulative distributions, and (b) dominance diagram.
Figure 18. Graphical results from nonparametric test comparison (Kolmogorov-Smirnov, p = 0.05) between proportions distributions of the production classes of uneven-aged stands from the Southern Carpathians and Banatului Mountains. (a) cumulative distributions, and (b) dominance diagram.
Sustainability 16 01109 g018
Figure 19. Graphical results from nonparametric test comparison (Wilcoxon signed-rank test, p = 0.05) between distributions of the volume of common beech (m3) from uneven-aged stands of pure common beech located in the Southern Carpathians compared with Banatului Mountains. (a) cumulative distributions and (b) dominance diagram.
Figure 19. Graphical results from nonparametric test comparison (Wilcoxon signed-rank test, p = 0.05) between distributions of the volume of common beech (m3) from uneven-aged stands of pure common beech located in the Southern Carpathians compared with Banatului Mountains. (a) cumulative distributions and (b) dominance diagram.
Sustainability 16 01109 g019
Figure 20. Graphical results from the non-linear regression of the time series of the volume of common beech (m3) from uneven-aged stands of pure common beech located in the Southern Carpathians compared with the Banatului Mountains.
Figure 20. Graphical results from the non-linear regression of the time series of the volume of common beech (m3) from uneven-aged stands of pure common beech located in the Southern Carpathians compared with the Banatului Mountains.
Sustainability 16 01109 g020
Figure 21. Graphical results from the non-linear regression of the time series of the volume of common beech (m3) from an uneven-aged stand of pure common beech located in the Southern Carpathians.
Figure 21. Graphical results from the non-linear regression of the time series of the volume of common beech (m3) from an uneven-aged stand of pure common beech located in the Southern Carpathians.
Sustainability 16 01109 g021
Figure 22. The volume of common beech (m3) from uneven-aged stands located in the Southern Carpathians.
Figure 22. The volume of common beech (m3) from uneven-aged stands located in the Southern Carpathians.
Sustainability 16 01109 g022
Figure 23. The volume of common beech (m3) from uneven-aged stands of pure common beech located in the Southern Carpathians compared with the Banatului Mountains.
Figure 23. The volume of common beech (m3) from uneven-aged stands of pure common beech located in the Southern Carpathians compared with the Banatului Mountains.
Sustainability 16 01109 g023
Table 1. Statistical significances derived from the Kolmogorov-Smirnov test (p = 0.05) between proportions distributions of the analysed parameters of uneven-aged stands from the Southern Carpathians and Banatului Mountains.
Table 1. Statistical significances derived from the Kolmogorov-Smirnov test (p = 0.05) between proportions distributions of the analysed parameters of uneven-aged stands from the Southern Carpathians and Banatului Mountains.
SpeciesAltitudeExpositionAgeSoil TypesSlopeQual
p-value0.69940.99960.96390.97940.81860.99960.8186
Table 2. Statistical significance derived from the Wilcoxon signed-rank test (p = 0.05) between distributions of the volume of common beech (m3) from uneven-aged stands of pure common beech located in the Southern Carpathians compared with the Banatului Mountains.
Table 2. Statistical significance derived from the Wilcoxon signed-rank test (p = 0.05) between distributions of the volume of common beech (m3) from uneven-aged stands of pure common beech located in the Southern Carpathians compared with the Banatului Mountains.
Volume of Common Beech (m3)
p-value0.0144
Table 3. Results of the non-linear regression of the time series of the volume of common beech (m3) from uneven-aged stands of pure common beech located in the Southern Carpathians compared with the Banatului Mountains.
Table 3. Results of the non-linear regression of the time series of the volume of common beech (m3) from uneven-aged stands of pure common beech located in the Southern Carpathians compared with the Banatului Mountains.
Southern CarpathiansBanatului Mountains
Best-fit valuesAllosteric sigmoidal (Y = Vmax × X ^ h/(Khalf ^ h + X ^ h))
Vmax141.9217.7
h6.9763.161
Khalf83.999.36
Kprime2.631 × 10132.057 × 106
Std. Error
Vmax4.58642.57
h1.5451.298
Khalf2.11713.74
Kprime1.812 × 10141.153 × 107
Goodness of Fit
R square0.92750.8952
Adjusted R square0.90940.8690
Table 4. Results of the non-linear regression of the time-series of the volume of common beech (m3) from uneven-aged stand of different tree species located in the Southern Carpathians.
Table 4. Results of the non-linear regression of the time-series of the volume of common beech (m3) from uneven-aged stand of different tree species located in the Southern Carpathians.
BEECHBEECH+FIRBEECH+SPRUCEBEECH+FIR+SPRUCE
Best-fit valuesAllosteric sigmoidal (Y = Vmax × X ^ h/(Khalf ^ h + X ^ h))
Vmax141.9145.6126113
H6.9763.2994.3443.424
Khalf83.995.9483.1478.85
Kprime2.631 × 10133.456 × 1062.188 × 1083.128 × 106
Std. Error
Vmax4.58624.8313.4420.49
H1.5451.3331.9392.576
Khalf2.11711.015.0298.573
Kprime1.812 × 10142 × 1071.865 × 1093.509 × 107
Goodness of Fit
R square0.92750.88770.84740.6692
Adjusted R square0.90940.85970.80380.5865
Table 5. Statistical significances derived from the Friedman test (p = 0.05) between distributions of the volume of common beech (m3) from uneven-aged stand of different tree species located in the Southern Carpathians. Prior to the statistical test, data was interpolated at a 5-year time step.
Table 5. Statistical significances derived from the Friedman test (p = 0.05) between distributions of the volume of common beech (m3) from uneven-aged stand of different tree species located in the Southern Carpathians. Prior to the statistical test, data was interpolated at a 5-year time step.
BEECHBEECH+FIRBEECH+SPRUCEBEECH+FIR+SPRUCE
BEECH1
BEECH+FIR<0.00011
BEECH+SPRUCE0.00190.70441
BEECH+FIR+SPRUCE<0.00010.13710.00691
Table 6. Significant differences derived from the Friedman test (p = 0.05) between distributions of the volume of common beech (m3) from uneven-aged stand of different tree species located in the Southern Carpathians. Prior to the statistical test, data was interpolated at a 5-year time step.
Table 6. Significant differences derived from the Friedman test (p = 0.05) between distributions of the volume of common beech (m3) from uneven-aged stand of different tree species located in the Southern Carpathians. Prior to the statistical test, data was interpolated at a 5-year time step.
BEECHBEECH+FIRBEECH+SPRUCEBEECH+FIR+SPRUCE
BEECHNo
BEECH+FIRYesNo
BEECH+SPRUCEYesNoNo
BEECH+FIR+SPRUCEYesNoYesNo
Disclaimer/Publisher’s Note: The statements, opinions and data contained in all publications are solely those of the individual author(s) and contributor(s) and not of MDPI and/or the editor(s). MDPI and/or the editor(s) disclaim responsibility for any injury to people or property resulting from any ideas, methods, instructions or products referred to in the content.

Share and Cite

MDPI and ACS Style

Crişan, V.; Dincă, L.; Târziu, D.; Oneţ, A.; Oneţ, C.; Cântar, I.-C. A Comparison between Uneven-Aged Forest Stands from the Southern Carpathians and Those from the Banat Mountains. Sustainability 2024, 16, 1109. https://doi.org/10.3390/su16031109

AMA Style

Crişan V, Dincă L, Târziu D, Oneţ A, Oneţ C, Cântar I-C. A Comparison between Uneven-Aged Forest Stands from the Southern Carpathians and Those from the Banat Mountains. Sustainability. 2024; 16(3):1109. https://doi.org/10.3390/su16031109

Chicago/Turabian Style

Crişan, Vlad, Lucian Dincă, Dumitru Târziu, Aurelia Oneţ, Cristian Oneţ, and Ilie-Cosmin Cântar. 2024. "A Comparison between Uneven-Aged Forest Stands from the Southern Carpathians and Those from the Banat Mountains" Sustainability 16, no. 3: 1109. https://doi.org/10.3390/su16031109

APA Style

Crişan, V., Dincă, L., Târziu, D., Oneţ, A., Oneţ, C., & Cântar, I.-C. (2024). A Comparison between Uneven-Aged Forest Stands from the Southern Carpathians and Those from the Banat Mountains. Sustainability, 16(3), 1109. https://doi.org/10.3390/su16031109

Note that from the first issue of 2016, this journal uses article numbers instead of page numbers. See further details here.

Article Metrics

Back to TopTop