Abstract
Renewable energy has been widely used in grid-connected and standalone hybrid renewable energy systems. These systems require a hybrid energy storage system due to the unpredictable climate and the inequality between the produced energy and the consumed energy. In this paper, a tri-level optimization method is used to optimize the sizing and the energy management of a standalone HRES, simplify the proposed optimization problem, and speed up the convergence process. Horizon prediction and weighting factor strategies are combined with the tri-level technique to find the most appropriate quantity of each element in the project and find the best energy management strategy. The objective function of the proposed methodology aims to minimize the total cost and improve the efficiency of the whole system. The proposed method was investigated on a standalone PV-WT with battery-hydrogen storage in different scenarios. The simulation results from the Matlab toolbox show that the performance indicators (cost and efficiency) are affected by the combination of the weighting factor and the forecasting index. The total productivity was improved by more than 2.5% in some scenarios while the investment cost and the running cost were reduced by values of 49.3% and 28.6%, respectively.
1. Introduction
Conventional optimization objectives are typically one-layer problems with a set of constraints and one or more objective functions. However, many real scenarios require several interactive optimization problem levels, where the output from one level may be used as the input for a subsequent one. Such problems, known as multi-level optimization problems, necessitate a unique way to formulate the constraints and objective functions at each level. This has been applied in several applications such as scheming, sizing, scheduling, processing, and other applications in several areas of research using different numbers of layers: two layers, three layers, or even more [1,2].
Layered optimization problems have also been applied to micro and smart grid applications for scheming, sizing, costing, and operating Hybrid Renewable Energy Systems (HRES) [3]. The normalizing and weighting factors techniques are used by several authors to convert the multi-objective function into a single-objective function. Xiao et al., in [4], utilize this method in sizing a PV-Wind-Hydropower station with a pumping storage system by pumping water from the lower reservoir to the upper one; they succeeded in utilizing the river’s available flow to store the excess energy produced by solar and wind power. Ridha et al., in [5,6], apply these techniques to design a stand-alone PV system and perform a decision-making policy for sizing the stand-alone PV units by using the MS-MOSS algorithm. They offer suggestions for raising living standards through the reduction of global warming, appropriate uses in urban and rural areas, and a reduction in reliance on fossil fuels. Jia et al., in [7], employ the same techniques in a technical and economic study for renewable energy considering an expansion of residential consumers. They examined the viability and validation of four common scenarios of renewable energy applications for power supply to a high-rise residential building in Hong Kong, as well as the energy management strategy and battery model based on energy balancing. Ibrahim et al., in [8], used this concept in designing and sizing PV-Wind power to supply a mobile network, predicting the hourly performance of the system using a deep learning model to allow for a minimum annual total life cost and less than 1% loss of load probability. Deepthisree et al., in [9], utilize this idea in designing a net zero building in India powered by an on-grid solar system through the use of a multi-objective weighted sum optimization. They are able to reduce operating costs, carbon emissions, and customer displeasure. Wenxin et al. benefit from this method in the long-term modeling of energy systems to offer remedies for several environmental and energy-related policies [10].
Other studies focus on the horizon prediction idea, in which the current optimal solution is evaluated based on the prediction of future values with one-level or multi-level optimization problems [11]. Some authors have utilized artificial intelligence (AI) innovation and benefited from the prediction idea in the estimation of battery life [12,13].
In [14,15], the authors predict and evaluate photovoltaic power for the feasibility of future PV resources projects. Mohammad et al., in [16], utilize this method in forecasting renewable energy networks by examining how various environmental and marine conditions affect wind speed, photovoltaic (PV) output, and the production of ocean electricity. In [17], Diego et al. apply the same technique in the energy management of hybrid renewable systems. By applying this idea of the receding horizon and forecasts, they were able to reduce the loss of power supply probability (LPSP) to 88% while also enhancing the robustness of the hybrid system. The authors in [18] utilize predictive control supervision on Hybrid PV-WT generation units to reduce the equipment’s peak current flow levels and increase its longevity. In [4], Xiaonan et al. provide an economic approach for renewable energy management, supplying an industrial power plant and maximizing the benefits associated with energy import and export. The authors in [19,20,21,22,23] utilize prediction techniques with the aid of several levels of optimization in forecasting dynamic decision-making, energy management, and integrating renewable resources in smart applications. Others combined the prediction idea with a tri-level solver. Haifeng et al. apply it to a microgrid, dispatching under the uncertainties conditions. Operating costs and load shedding were minimized to improve scheduling with source-load power uncertainties [19]. Paraskevas et al., in [20], applied the horizon prediction technique in a tri-level optimization to minimize the cost and discomfort with a reliable energy scheduling plan: the first level involves minimizing costs and reducing disturbance for consumers, while the other levels involve minimizing costs for aggregators and attaining the best possible management of energy resources. Using the same technique, Zare et al., in [21], created the best possible day-ahead scheduling and bidding plan for a microgrid and projected future schedules that will allow regular home loads and electric vehicles to be supplied.
Al-Quraan et al. employed tri-level optimization to minimize both the capital and the operation costs while maximizing the overall efficiency of a stand-alone system consisting of renewable sources combined with hybrid energy storage [22]. Then, Al-Quraan et al. upgraded their previous approach with horizon prediction to enhance the optimal sizes and EMS efficiency [23].
Table 1 presents an overview of past research publications that examined EMS strategies and the optimal scale of hybrid renewable energy systems using various methods and techniques.
Table 1.
Papers concentrating on the sizing of HRES and energy management systems using multi-level techniques.
The research in this manuscript focuses on optimization techniques using horizon prediction and the normalization process using different weighting factors. In this work, two objective functions have been merged into one function using the proposed approach. In addition, the three-layer optimization method is utilized on an off-grid HRES, which includes wind turbines, photovoltaic, hydrogen tanks, water electrolyzers, fuel cells, and battery elements. The target is to increase the project’s total effectiveness while maintaining its optimal sizing. The main contribution of this research study can be summarized by the following points:
- This study applied a novel technique of optimization using a tri-level optimization problem based on horizon prediction combined with a normalization process and different weighting factors to increase its effectiveness while maintaining the optimal solution.
- The proposed optimization method has been applied on an off-grid HRES, which includes photovoltaic, wind turbines, battery units, and hydrogen systems. This system is used to test the proposed optimization technology by achieving the optimal size, maximum efficiency, and minimum cost of the system.
- Four different scenarios have been used to test the proposed methodology, where the output of the simulation provides an enhancement in the total effectiveness while the total cost has been minimized.
The rest of this paper is structured in the following sections: In Section 2, the project configuration and the mathematical equations for every part of the proposed project are shown. Section 3 presents the building concept of each layer in the suggested three-layer optimization case using the forecasting concept with the normalized weighted sum approach. The results and discussion are presented in Section 4, and the conclusion is given in Section 5.
2. System Configuration
The study utilizes an HRES system configuration depicted in Figure 1, comprising several integral components such as wind turbines, photovoltaic (PV) panels, battery storage systems, and hydrogen reservoirs. This setup is further enhanced with water electrolyzers and fuel cells, accompanied by an AC/DC rectifier, DC/DC converters, a DC/AC inverter, and a coupled DC bus.
Figure 1.
System configuration elements.
Wind turbines are instrumental in converting wind energy into electrical power within this system. Alongside them, the PV panels capture solar energy, creating a renewable energy synergy that feeds into the storage systems. The stored energy can then be utilized to stabilize the power supply across various demands.
Battery storage plays a pivotal role in managing excess energy generated by wind turbines and PV panels. This ensures that energy is readily available during periods of insufficient renewable generation. Meanwhile, hydrogen reservoirs add another layer of energy storage by enabling the conversion and storage of surplus electricity into hydrogen gas through water electrolysis.
Water electrolyzers are critical in converting electrical energy into chemical energy by splitting water molecules into hydrogen and oxygen gases. Different types of water electrolyzers include alkaline, proton exchange membrane (PEM), and solid oxide electrolyzers, each offering unique efficiencies and operating characteristics suited to various applications.
In closing the loop, fuel cells recombine hydrogen with atmospheric oxygen to produce electricity while emitting only water vapor as a by-product. This aspect of the HRES system underscores a potential pathway toward sustainable and clean energy solutions, leveraging multiple renewable technologies seamlessly integrated through sophisticated power electronics such as AC/DC rectifiers and DC bus coupling mechanisms.
3. Mathematical Modelling
3.1. WT Modeling
The Power-Velocity (P-V) curve for each wind turbine is unique and is mostly composed of two operation regions: the polynomial region (operation region one) and the constant region (operation region two). Many of mathematical formulas are used to present the polynomial operation region in terms of rated values, which are the rated speed (vwr), the rated power (Pwr), the cut-in speed (vw,cin), and the cut-out speed (vw,cout). The cubic model is typically one of the best formulations for the non-linear region, as mentioned by [31]:
The wind speeds that are acquired are detected at the normal height (href) of ten meters from the ground. And as shown in Table A1, the generated power formula has been applied with a coarseness coefficient (α) of 0.14 for areas with open territory, which are utilized for wind turbine installation. In order to calculate the wind speed at the used WT hub height (hhub), we can use the following formula [32].
3.2. PV Modeling
One may compute the output current of a photovoltaic cell in terms of its operating temperature (TC) and input irradiance (Ga) by using the following formula [33].
where
The PV cell’s temperature, (T), is measured in Kelvin. The reverse saturation current, (Irs), and reference-produced current, (IPh), are the currents created by the photovoltaic cell. The remaining PV model parameters are listed in Table A2 in Appendix A.
3.3. Battery Modeling
(SoCb) is the battery’s energy level or the state of charge and could be represented by the following formula [34]:
where (nb) is the total number of battery units and () is the rated capacity of the energy for one battery. To ensure a stable and consistent level of terminal voltage, the batteries must remain within the range of the minimum and maximum values, as indicated in Table A3. Failure to do so will result in the (SoCb) constraints being exceeded.
3.4. Fuel Cell Modeling
The anode, cathode, and electrolyte membrane comprise the fuel cell. This unit uses chemical reactions to separate the hydrogen molecules’ electrons. When a load is connected to the fuel cell, it creates an electric current. The only waste of fuel cells is water; otherwise, they produce electricity as long as hydrogen and oxygen are supplied to them. The following sets of formulas represent the electro-chemical process of the fuel cell [35]:
The following formula can be used to numerically express the output voltage of a common fuel cell:
where () is the fuel cell’s output voltage and is its thermodynamic voltage. The symbols and stand for concentration, activation loss, and ohmic loss, respectively. A set of identical fuel cells (nfc) can have their output power calculated using the following relation:
where
where (Vfc,1), (Ifc,1) and (Pfc,1) are the produced voltage, current, and power for one fuel cell. All characteristics of the fuel cell are provided in Table A4 in the Appendix A.
3.5. Water Electrolyzer Modeling
The electro-chemical reaction of the water electrolyzer device breaks down water molecules () into hydrogen () and oxygen () elements using electrical power that is injected into the device. Hydrogen gas is produced by this electrolysis process and can be kept in reservoirs either as a liquid or gas. Either the oxygen is released into the environment or it might be stored for later use such as medical applications or recharging fuel cells with hydrogen to provide electricity. The following electro-chemical reaction equations describe the electrolyzer mechanism [36]:
A group of identical electrolyzer units (nez) can be identified by their power consumption using Equations (17) and (18) [37]:
where Vez,1 can be found with the following:
The electrolyzer’s output voltage, current, and power are denoted by (Vez,1), (Iez,1), and (Pez,1). All parameters required by Equation (18) are listed in Table A5 in Appendix A.
3.6. Hydrogen Reservoir Modeling
Equation (19) provides the formula for determining the state of charge (SoCH2) of the hydrogen tank [37].
In the following equations, (βez) and (βfc) stand for the coefficients for the hydrogen gas produced and utilized by the fuel cell and the water electrolyzer.
The parameters needed for Equations (20) and (21) are listed in Table A6 in the Appendix A.
4. Methodology of the Proposed Tri-Level Optimization
The optimization problem is split into three nested layers. The basic target of layer one is to determine the best quantity of the PV sheets and the best quantity of the wind turbines, achieving the minimum investment and running costs.
Using the quantities of renewable sources identified in layer one, layer two will optimize to lower the investment and running costs of the hybrid energy storage system (HESS). Therefore, the quantity of each element in the HESS represents the output of layer two. The target of the optimization problem in the last layer (inner layer) is to find the ideal paths for the energy to flow between the sources, the hydrogen system, the batteries, and the load in order to reduce the total losses of the project and improve the effectiveness.
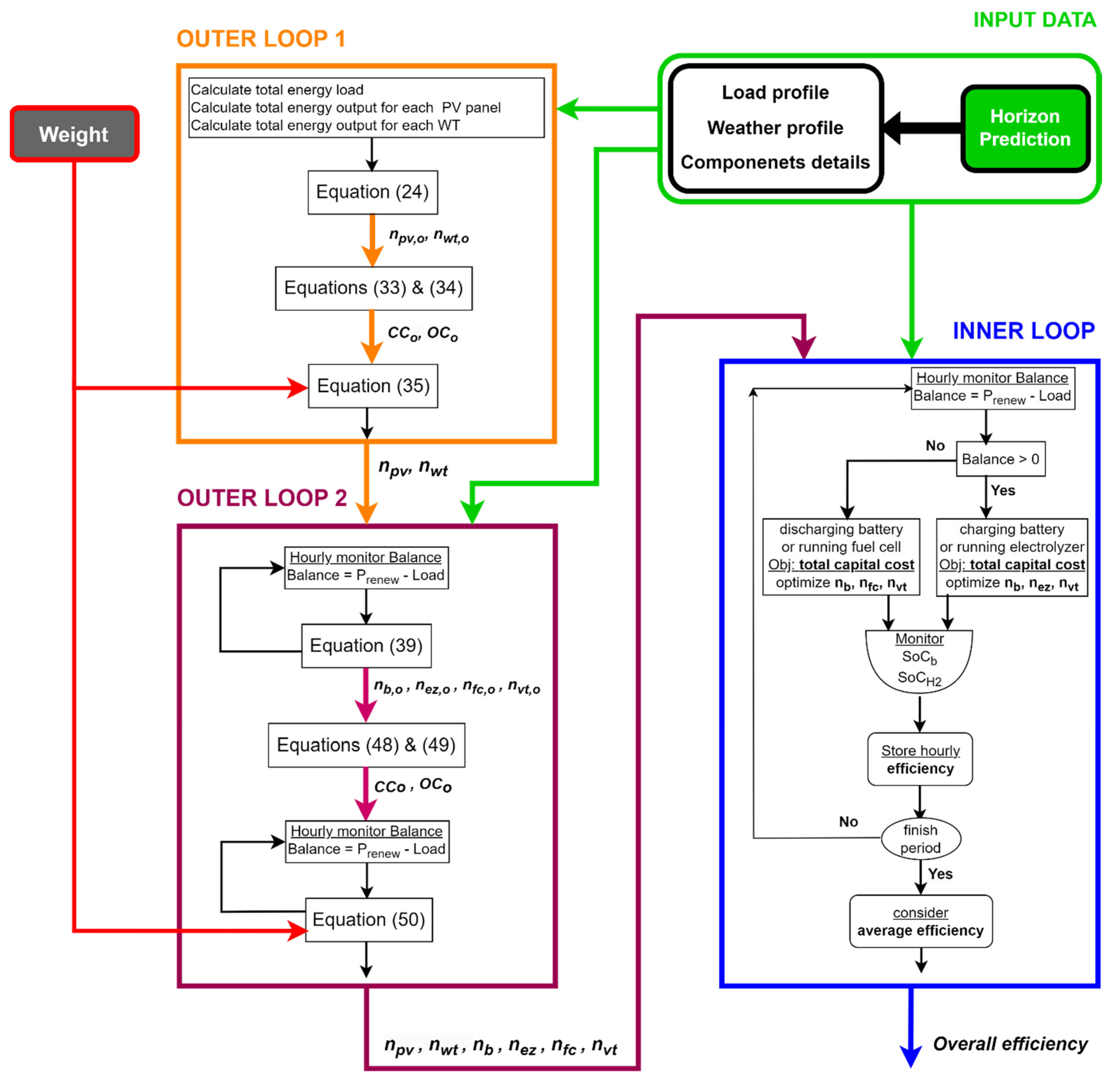
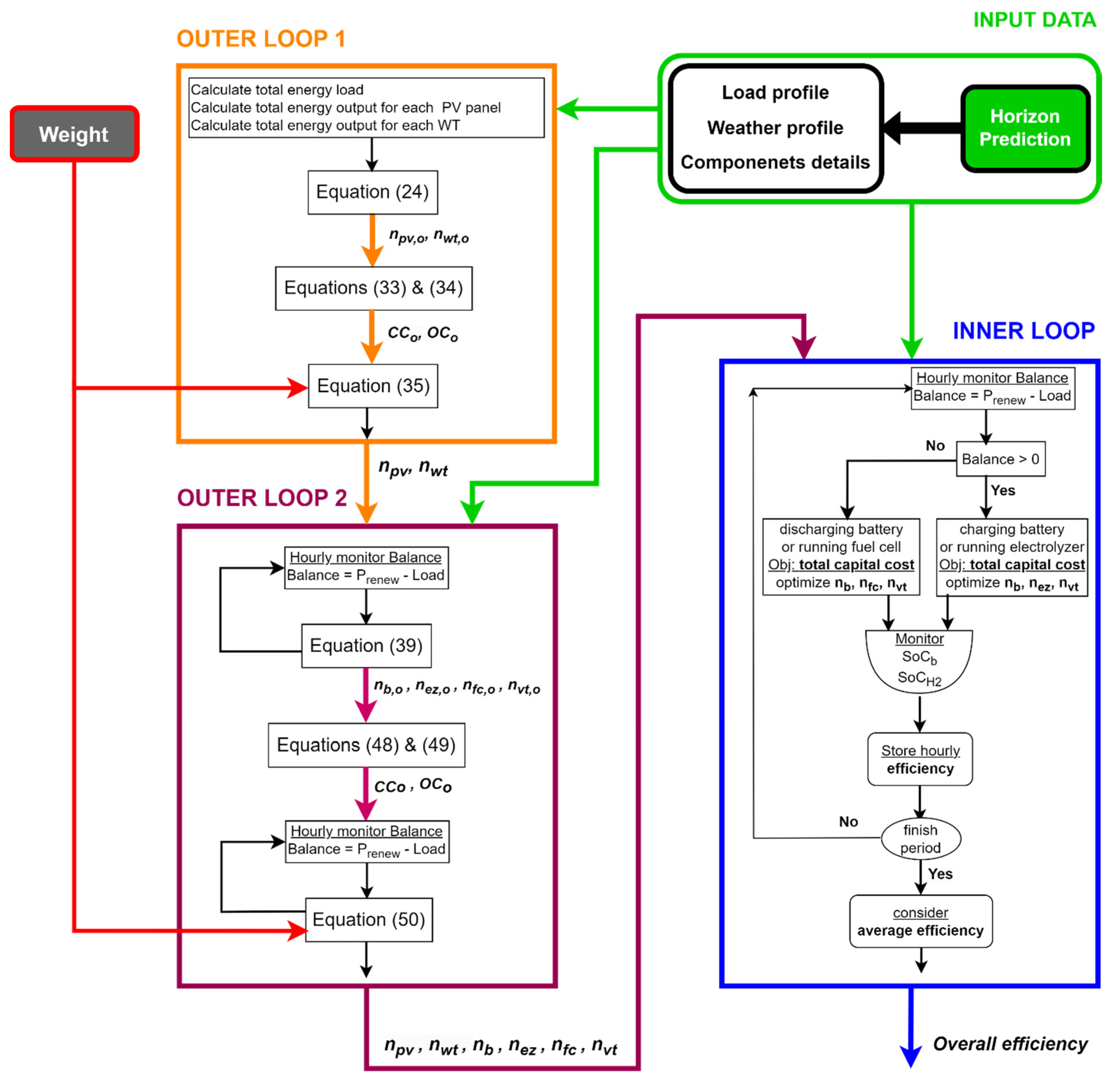
The proposed optimization problem considers the forecasting concepts in the three levels which were affecting the quantities and the performance of the proposed project. Figure 2 shows the flow layout for the three loops. The formulation for each loop is illustrated in the coming subsections.
Figure 2.
Flow process blocks for sizing and EMS.
4.1. First Outer Loop Modeling
The goal of this loop is to minimize the overall investment and running costs by optimizing the number of solar sheets and wind turbines using one of the built-in Matlab algorithms, which is the fminicon optimization algorithm. This loop determines the total energy demand of the load and the total energy generated by the renewable sources (wind turbines and photovoltaic panels) using the hourly wind speed, irradiance, temperature, and load profiles.
The initial size of the PV sheets and the initial size of the WT are determined in the first iteration of this loop by using the capital cost alone as a single loop. The two objective functions are then normalized using (CCo) and (OCo), each with a distinct weighting factor. For varying loads and resource conditions, alternative optimal solutions can be obtained by applying two different weighting factors (1.0 and 0.5) for the capital cost objective function. Below is the group of expressions that offers the objective tasks that are needed to complete the solving procedure in this layer. The goal of the capital cost is represented by Equation (22), and the goal of the operating cost is represented by Equation (23).
This initial round optimizes solely the capital cost and yields the base values for capital and operating costs that are utilized in the subsequent rounds. The forecasting value (HP) is employed as additional future data from the climate and from the demand to generate an updated recent value.
This is subjected to the following:
where
Using the following Equations (33) and (34), the acquired values of () and () are utilized to compute the basis for the capital cost () and the operating cost (), which will be employed in the normalizing process in the second round:
The goal of the second iteration is to use (35) to merge objectives CC and OC into a single objective function:
where (1 − w) is the complementary value of the operating cost and w is the capital cost’s weighting factor.
And:
The solution of this loop, which indicates the ultimate magnitude of the sources, is () and ().
4.2. Second Outer Loop Modeling
To minimize the total capital cost of the whole system, this loop additionally optimizes the quantities of the hydrogen reservoirs, water electrolyzers, fuel cells, and batteries by using an hourly computation with an fmincon optimization solver.
The optimizer determines whether electricity must be transferred from renewable sources to the HESS or from the HESS to the load based on the difference between the power of the renewable sources and the demand. Furthermore, based on the optimization procedure and the batteries’ and hydrogen’s respective states of charge, the optimizer chooses whether to employ the batteries or the hydrogen system.
To generate a fresh set of input values, additional input values extracted from the upcoming weather and demand data are added using the horizon prediction (HP) value.
Equations (37) and (38) provide the functions needed to complete the optimization procedure in this loop. The capital cost is represented by Equation (37) and the operating cost by Equation (38):
The capital cost alone must be optimized as a single objective problem in the first round of this loop to determine the basis values for the capital and operating costs of the HESS that will be utilized in the second round:
This is subjected to the following:
The initial values of the capital cost () and operating costs (), which will be utilized in the second round’s normalizing procedure, are calculated using the values of ( and ). In this procedure, Equations (48) and (49) are applied:
Using the following formula, the second round of this loop combines the two objectives, CC and OC, into a single objective function with distinct weighting factors:
The output of this loop, which indicates the HESS’s final size, is ( and ).
4.3. Inner Loop Modeling
This loop boosts the system’s overall efficiency () by optimizing the active power flow in the battery units, electrolyzers, and fuel cells using a single GA algorithm. Using load profiles and weather data as input for this loop, the optimizer calculates the system’s maximum efficiency. To generate updated hourly recent demand data and weather data for the solving calculations, the value of the horizon forecast is utilized. The necessary functions for this loop are given by the following group of expressions:
This is subjected to the following:
where
Each component’s efficiency is listed separately in Table A7 of Appendix A. The whole flow chart for the three-level optimization problem is displayed in Figure 3.
Figure 3.
Flow chart for tri-level optimization with normalizing, weighing and horizon prediction.
5. Results
Simulation results are based on annual climate and load profiles. Figure 4, Figure 5 and Figure 6 show the annual irradiance and temperature profiles, wind speed profile, and load profile, respectively. This research study uses weather profiles from Michigan State, USA, for 2021, which were obtained from a public online source [38]. The obtained data are considered as a load profile for a classical medium volume of a residential building in the same latitude [39]. The annual ambient temperature was measured in Kelvin and the solar irradiance in (W/m2). The 8760 h’ wind velocity values in (m/s) were measured at 10 m above the earth. Additional information about the system specifications and components can be found in the appendix [40].
Figure 4.
Hourly annual irradiance and temperature values.
Figure 5.
Hourly annual wind speed values.
Figure 6.
Hourly annual demand values.
In order to assess our suggested optimization approach, a decision was made to focus on selecting one month for each season. This approach was adopted to address the complexity inherent in processing an entire year’s data using the CPU processor available for the study. By narrowing down to a single month, the computational demand is significantly reduced, allowing for a more efficient and expedient analysis. The CPU’s limitations necessitated this selective focus, ensuring that the study could be completed both effectively and within a reasonable timeframe.
Moreover, concentrating on one month per semester facilitates a more detailed and thorough examination of the data without overwhelming the processing capabilities of the hardware employed. This method not only streamlines the analysis but also helps to mitigate errors and ensures that results are precise and reliable. This strategy acknowledges the constraints posed by hardware while maintaining rigorous standards in data analysis, emphasizing quality over quantity in driving meaningful insights from the research data. Therefore, four cases have been considered as in the following description:
- In the first case, the suggested method is tested in the month of January, representing the winter season, which has high demand with high wind speed but with low irradiance and low temperature.
- In the second case, the suggested approach is tested in the month of April, representing the spring season, which has moderate demand and wind speed but with high irradiance and moderate temperature.
- In the third case, the suggested approach is tested in the month of July, representing the summer season, which has low demand and wind speed but with high irradiance and temperature.
- In the last case, the suggested technique is tested in the month of October, representing the autumn season, which has moderate demand and wind speed with also moderate irradiance and temperature. Table 2 and Figure 7 summarize all conditions for the four scenarios.
Table 2. The four cases average profiles.
Figure 7. The four cases’ wind speed, irradiance, and demand monthly profiles.
The simulations were performed with all possible combinations between the capital and operating costs objectives with weighting factors of 1 and 0.5 and the horizon predictions (HP) of 0, 3, 6, and 9. Varying the weighting factors value from 1 to 0.5 in the outer loops one and two affected the quantities of the system elements and the total investment and running costs. On the other hand, changing the value of the forecasting (horizon prediction) between 0, 3, 6, and 9 in all loops also affected the quantities, costs, and total effectiveness of the project. Throughout the simulation process for each scenario, it was assumed that the initial state of charge of the hydrogen reservoirs () and the batteries () were 50%.
5.1. Case 1: January, a Winter Month
Considering this case, the proposed methodology was tested in a winter month (January) to consider the effect of the base conditions: horizon prediction () and weighting factor = 1. All results of this scenario are listed in Table 3. It is clear from this table that the first outer loop optimization problem gives the following size of renewable sources: zero PV panels and five wind turbines. The solver of this loop selects zero units of PV panels since the irradiance in winter is very low. In the second outer loop, the size of the HESS is 74 battery banks, 20 electrolyzers, 8 fuel cells, and 6 hydrogen tanks. The total costs for the whole system are USD 227,800 for the capital cost and USD 4660 for the monthly operating cost. The EMS of the inside layer algorithm maximizes the total effectiveness of the project to 82.34%.
Table 3.
Results from the winter case.
Changing the weighting factor from 1 to 0.5 does not affect the size of the renewable sources but reduces only the final size of the batteries in HESS, resulting in a reduction in costs of 16.2% for the capital cost and of 23.1% for the monthly operating cost. Table 3 shows that the capital cost and the monthly operating cost of this case are USD 190,800 and USD 3585, respectively. In this case, the EMS of the inner loop algorithm reduces the efficiency by 0.7% compared to the base case, reaching a value of 81.64%.
Increasing to 3, 6, and 9, does not affect the costs of the system, while the efficiency was improved slightly by 0.19%, reaching a value of 82.59%.
Figure 8 shows the power flow of the generated power, load power, and powers from HESS during January. The hourly states of charge for the batteries and the hydrogen storage tanks are shown in Table 3. The final state of charge of the batteries for all values of f and weighting factors increased in the range of 30.3% to 35.6%, while the final state of charge of the hydrogen tanks varies in the range of (−1.3%) to (+2.2%) depending on the values of and the weighting factors.
Figure 8.
Power flow during a week in January 2021 for HP = 9 and a weighting factor = 1 (best efficiency).
5.2. Case 2: April, a Spring Month
Considering this case, the proposed methodology was tested in a spring month (April) to consider the effect of the base conditions: horizon prediction () and weighting factor = 1. All results of this scenario are listed in Table 4. The first outer loop optimization problem gives the following size of renewable sources: four PV panels and seven wind turbines. For the second outer loop, the size of the HESS is 111 battery banks, 26 electrolyzers, 6 fuel cells, and 3 hydrogen tanks. The total costs of the whole system are USD 299,100 for the capital cost and USD 6031 for the monthly operating cost. The EMS in the inside layer algorithm maximizes the total effectiveness of the project to 84.33%.
Table 4.
Results from the spring case.
Changing the weighting factor from 1 to 0.5 reduces the quantity of the WT and the quantities of the HESS elements and increases the PV panels. In this case, the capital cost is reduced by 50.7%, with a value of USD 147,500, while the monthly operating cost is reduced by 71.4%, with a value of USD 1726. The EMS of the inner loop algorithm, in this case, maximizes the overall efficiency of the system to 85.21% due to the reduction of the electrolyzer units, which has the lowest efficiency in the system, from 26 to 3 units.
Increasing the horizon prediction () to 3, 6, and 9 does not affect the costs of the system, while the efficiency was improved by 2.5%, reaching a value of 86.82%.
Figure 9 shows the power flow for the generated power, load power, and powers from HESS during April for HP = 9 and a weighting factor = 0.5.
Figure 9.
Power flow during a week in April 2021 for HP = 9 and a weighting factor = 0.5 (best efficiency).
The states of charge of the batteries and the hydrogen storage tanks are shown in Table 4. The final state of charge of the batteries for all values of f and weighting factors increased in the range of 0.2% to 23.7%, while the final state of charge of the hydrogen tanks decreased in the range of 5.9% to 16.4% depending on the values of and the weighting factors.
5.3. Case 3: July, a Summer Month
Considering this case, the proposed methodology was tested in a summer month (July) to consider the effect of the base conditions: horizon prediction () and weighting factor = 1. The results of this scenario are summarized in Table 5. Since the irradiance in summer is high and the wind speed is low, the first outer loop optimization problem suggests the following size of renewable sources: 40 PV panels and 0 wind turbines. For the second outer loop, the size of the HESS is 28 battery banks, 2 electrolyzers, 5 fuel cells, and 3 hydrogen tanks. The total costs for the whole system are USD 128,300 for the capital cost and USD 1558 for the monthly operating cost. The EMS in the inside layer algorithm maximizes the total effectiveness of the project to 85.35%.
Table 5.
Results from the summer case.
Changing the weighting factor from 1 to 0.5 does not significantly affect the size of the resources and the size of the HESS elements. Similarly, the EMS does not affect the efficiency of the system in this case.
Increasing the horizon prediction () to 3, 6, and 9 shows that the costs of the system are not affected while the efficiency is improved by 1.6%, reaching a value of 86.91%. Figure 10 shows the power flow for the generated power, load power, and powers from HESS during July for HP = 9 and weighting factor = 0.5. The percentage of the power-sharing for each element in the system during July is shown in Figure 11.
Figure 10.
Power flow during a week in July 2021, for HP = 9 and a weighting factor = 0.5 (best efficiency).
Figure 11.
Power share percentage (%) for each element during July 2021 for HP = 9 and a weighting factor = 0.5.
The hourly state of charge for the batteries and the hydrogen storage tanks are shown in Figure 12. The final state of charge of the batteries is slightly changed, in the range of (−10.0%) to (+3.5%) depending on the values of the and the weighting factor, while the final state of charge of the hydrogen tanks is slightly decreased for all values of f and weighting factors in the range of 0.7% to 7.4%.
Figure 12.
Summer and (HP = 9, weighting factor = 0.5).
5.4. Case 4: October, an Autumn Month
Considering this case, the proposed methodology was tested in an autumn month (October) to consider the effect of the base conditions: horizon prediction (HP = 0) and weighting factor = 1. All the results are summarized in Table 6. The first outer loop optimization problem suggests the following size of renewable sources: six PV panels and four wind turbines. In the second outer loop, the size of the HESS is 61 battery banks, 16 electrolyzers, 6 fuel cells, and 4 hydrogen tanks. The total costs for the whole system are USD 191,900 for the capital cost and USD 3745 for the monthly operating cost. The EMS in the inside layer algorithm maximizes the total effectiveness of the project to 82.62%.
Table 6.
Results from the autumn case.
Changing the weighting factor from 1 to 0.5 does not affect the size of the renewable sources. However, it reduces the size of the batteries in HESS, resulting in a reduction in costs of 9.4% for the capital cost and of 14.0% for the monthly operating cost. The EMS in the inner loop algorithm reduces the efficiency by 0.6%, reaching a value of 82.06%.
Increasing the horizon prediction (HP) to 3, 6, and 9 shows that the costs of the system are not significantly affected, while the efficiency is slightly reduced by 0.9%, reaching a value of 81.73%. Figure 13 shows the power flow for the generated power, load power, and powers from HESS during October for HP = 0 and a weighting factor = 1.
Figure 13.
Power flow during a week in October 2021 for HP = 0 and a weighting factor = 1.
The states of charge for the batteries and the hydrogen storage tanks are shown in Table 6. The final state of charge of the batteries increased for all values of f HP and weighting factors in the range of 35.0% to 38.4%, while the final state of charge of the hydrogen tanks is slightly reduced for all values of f HP and weighting factors in the range of 1.7% to 5.7%.
6. Performance Discussion of the Proposed Method and Limitations of the Computing Apparatus
6.1. Stability Criteria
The stability of the proposed three-layer optimization method’s operation has been shown to be consistent across various case studies. By thoroughly examining the performance in different scenarios, the method demonstrates resilience and adaptability, which underscores its effectiveness. The intricate balance among the three layers ensures that stability is maintained even when the parameters of the case studies vary significantly.
Furthermore, the method remains robust across different seasons, indicating its ability to handle varying environmental conditions. Seasonal changes often pose unique challenges that can impact operational stability; however, this method continues to perform reliably. This consistent performance across varying seasonal conditions highlights the robustness of the three-layer optimization approach and its potential applicability to a broad range of real-world situations.
6.2. Adaptability Criteria
The proposed method also demonstrates significant adaptability across various case studies and seasonal variations. Through its robust design, this method effectively addresses the dynamic demands presented by different scenarios (different seasons), ensuring efficient performance and flexibility. Each layer contributes to the overall adaptability by tailoring the optimization process to cater to specific conditions observed in diverse case studies.
Particularly noteworthy is the method’s capacity to adapt to seasonal changes, which often introduce unpredictable variables into operational environments. By incorporating real-time adjustments and predictive analytics within its framework, the three-layer optimization method maintains optimal functionality throughout the year. This ensures that regardless of the season or specific case study, the methodology remains resilient and effective in achieving desired outcomes.
6.3. Applicability and Operational Efficiency Criteria
The Tri-Level Economic Predictive optimization technique demonstrates considerable applicability and operational efficiency in Stand-Alone Hybrid Renewable Energy Systems (HRES). This advanced approach manages economic dispatch and power supply by considering three hierarchical levels: short-term, mid-term, and long-term operations. At the short-term level, the technique balances immediate electricity supply with consumption, minimizing operational costs. Mid-term operations focus on resource allocation and system reliability, ensuring sufficient energy reserves and efficient energy storage management. Finally, for the long term, strategic planning and investment decisions are made to optimize future system upgrades and expansions.
Operational efficiency is significantly enhanced by the Tri-Level Economic Predictive optimization technique through its robust forecasting and adaptability. By accounting for weather variability and fluctuating energy demands, the method ensures optimal utilization of renewable resources such as solar panels and wind turbines. The three-level framework allows for dynamic adjustments to unforeseen circumstances like sudden drops in wind speed or unexpected increases in electricity demand. As a result, HRES can maintain a consistent power supply without necessitating excessive reliance on backup systems or fossil fuels.
Moreover, this optimization technique considerably improves the economic viability of Stand-Alone Hybrid Renewable Energy Systems. Systematically reducing operating costs at each operational level, increases the overall cost-effectiveness of HRES implementations. Short-term cost savings through precise demand-response actions are compounded by mid-term improvements in system elasticity and resilience against price shocks. Long-term financial benefits arise from informed investment decisions that prioritize scalable technologies and sustainable materials. Consequently, stakeholders find greater returns on their investments while promoting environmental sustainability.
In addition to economic benefits, the Tri-Level Economic Predictive optimization technique supports environmental sustainability objectives intrinsic to Stand-Alone Hybrid Renewable Energy Systems. Efficient resource usage minimizes waste and lowers carbon footprints by optimizing renewable energy outputs relative to demand patterns. Implementing such a multifaceted approach aligns with global efforts to reduce greenhouse gas emissions while underscoring the crucial role of innovative optimization methods in advancing renewable energy technologies.
6.4. Limitations of the Computing Apparatus
The optimization problem was executed via MATLAB R2022b, with the following machine specifications: Intel® core (TM) i3-2330 M CPU @ 2.20 GHz; installed memory (RAM): 4.00 GB, installed HD: 256 GB (SSD type); system type: 64-bit operating system.
The computing process experiences several limitations when constrained by a CPU processor of 2.20 GHz and 4.00 GB of installed memory (RAM). Primarily, these constraints hinder the system’s overall performance speed. A processor clocked at 2.20 GHz may struggle to perform complex optimization computations or run modern software applications efficiently, leading to lag and reduced responsiveness. This is especially evident when multitasking, as the processor cannot provide the necessary speed to manage multiple demanding tasks simultaneously without significant slowdowns.
Additionally, the limited RAM capacity exacerbates these performance issues by restricting the amount of data the system can process at any given time. With only 4.00 GB of RAM, there is a substantial limit on running contemporary software and applications that typically require more memory to operate smoothly.
Moreover, such hardware limitations drastically affect user experience and capability, particularly when working with resource-intensive applications such as the complicated optimization problem. These environments often demand both rapid processing speeds and abundant memory, neither of which are sufficiently provided by a 2.20 GHz CPU or 4.00 GB of RAM.
7. Conclusions
This paper presented a tri-level optimization method combined with a normalization process, weighting factor, and horizon prediction techniques applied on a stand-alone PV-WT HRES. The system is supported by a battery-hydrogen energy storage system. Four different scenarios were applied to test the proposed methodology using different input profiles. The first and second levels were used for sizing the system and lowering the investment and running costs. The third level was used for an energy management system aiming to maximize the overall efficiency of the system. The results revealed that the combination indices between several weighting factors and several horizon predictions affected the key performance indicators of the system—the efficiency, the capital and operating costs—depending on the weather and load profiles. It was noticed that changing the weighting factor from 1 to 0.5 generally reduces the system efficiency and the total cost of the system.
Moreover, changing the horizon prediction from 0 to 3, 6, and 9 generally boosts the system efficiency, while the total cost of the system is not affected significantly. The best performance results were achieved in July with HP = 9 and a weighting factor of 0.5. The maximum efficiency of the system during this month was 86.91% and the lowest capital and operating costs were USD 131,500 and USD 1638, respectively.
The results demonstrate that the system maintains stability under extreme variations in load, wind speed, and irradiation, achieving a strong balance between power generation and demand. The optimal system exhibits significant flexibility in managing power flow between generation, storage, and demand, effectively responding to resource fluctuations. Additionally, the system is adaptable, allowing for future expansions in both consumption and generation, as well as power storage. As a future research aspect, the research study will consider the effect of the normalized process in simplifying the tri-level optimization problem and enhancing the speed to find the optimal solution.
Finally, the contribution of this article to sustainable development and the sustainability issues focused on optimizing the efficiency of hybrid renewable energy systems through a sophisticated tri-level economic predictive approach; the study proposed innovative solutions to enhance energy systems’ reliability and independence. This method not only promotes the utilization of renewable resources but also fosters economic viability, ultimately supporting the larger goal of achieving sustainable energy systems. Its impact extends to reducing carbon footprints and advancing environmental conservation, thus playing a crucial role in addressing global sustainability challenges.
Author Contributions
Conceptualization, A.A.-Q. and I.A.; methodology, A.A.-Q. and I.A.; software, A.A.-Q. and I.A; validation, A.A.-Q. and I.A.; formal analysis, I.A.; investigation, A.A.-Q. and I.A.; resources, I.A.; data curation, A.A.-Q. and I.A.; writing—original draft preparation, I.A.; writing—review and editing, A.A.-Q.; visualization, A.A.-Q., I.A. and A.M.A.M.; supervision, A.A.-Q.; project administration, A.A.-Q.; funding acquisition, A.A.-Q. and A.M.A.M. All authors have read and agreed to the published version of the manuscript.
Funding
This research was funded by Yarmouk University, Irbid, Jordan (Grant No: 46/2023).
Institutional Review Board Statement
Not applicable.
Informed Consent Statement
Not applicable.
Data Availability Statement
Data are available in the paper.
Acknowledgments
The authors would like to thank Yarmouk University for its financial support.
Conflicts of Interest
The authors declare no conflict of interest.
List of Symbols and Abbreviations
| PV panel capital cost | PV | Photovoltaic panel | |
| WT capital cost | Output power of one PV panel | ||
| Battery capital cost | Output power of one WT | ||
| Electrolyzer capital cost | WT nominal power | ||
| Fuel cell capital cost | , | Renewable power before/after converters | |
| Hydrogen reservoir capital cost | , | Load power after/before inverter | |
| Total capital cost | Charging power of the battery | ||
| Normalized base capital cost | Discharging power of the battery | ||
| EMS | Energy management system | Electrolyzer input power | |
| Measured irradiance | Fuel cell output power | ||
| GA | Genetic algorithm | Hydrogen reservoir maximum allowed pressure | |
| WT hub height | Electron charge | ||
| Height of wind speed measured | Hydrogen gas constant | ||
| Horizon prediction | ,, | Parameters of electrolyzer | |
| HRES | Hybrid resource energy system | State of charge of battery | |
| HESS | Hybrid energy storage system | State of charge of hydrogen | |
| PV panel output current | ,, | Parameters of electrolyzer | |
| PV panel reference current at STC | Ambient temperature | ||
| PV panel reverse saturation current | PV cell temperature | ||
| PV panel reverse saturation current at STC | Reference temperature | ||
| PV panel short circuit current | PV panel output voltage | ||
| Electrolyzer input current | Calculated speed of wind at hub height | ||
| Fuel cell output current | Measured speed of wind | ||
| Boltzmann constant | Cut-in wind speed | ||
| Short circuit coefficient | Wind speed at rated power | ||
| M-Obj | Multi-objective function | Cut-out wind speed | |
| Minimize the objective function | Electrolyzer input voltage | ||
| Nominal operational cell temperature | Electrolyzer reversible voltage | ||
| Size of PV panels | Fuel cell output voltage | ||
| Size of WT units | Fuel cell open circuit voltage | ||
| Size of battery units | Weighting factor | ||
| Size of electrolyzers | WT | Wind turbine | |
| Size of fuel cells | Time step in hour | ||
| Size of hydrogen reservoirs | Hydrogen gas | ||
| Testing period | Oxygen gas | ||
| PV panel operating cost | Linear hydrogen production coefficient | ||
| WT operating cost | Battery efficiency | ||
| Battery operating cost | Electrolyzer efficiency | ||
| Electrolyzer operating cost | Fuel cell efficiency | ||
| Fuel cell operating cost | AC/DC rectifier efficiency | ||
| Hydrogen reservoir operating cost | DC/DC converter efficiency | ||
| Total operating cost | DC/AC inverter efficiency | ||
| Normalized base operating cost |
Appendix A
Table A1.
Wind turbine’s model WT IVS4500.
Table A2.
PV panel’s module SW240.
Table A3.
Battery specifications.
Table A4.
Fuel cell specifications.
Table A5.
Water electrolyzer specifications.
Table A6.
Hydrogen reservoir specifications.
Table A7.
Components efficiencies.
References
- Abo-Sinna, M.A.; Baky, I.A. Interactive balance space approach for solving multi-level multi-objective programming problems. Inf. Sci. 2007, 177, 3397–3410. [Google Scholar] [CrossRef]
- Alguacil, N.; Delgadillo, A.; Arroyo, J.M. A trilevel programming approach for electric grid defense planning. Comput. Oper. Res. 2014, 41, 282–290. [Google Scholar] [CrossRef]
- Duan, J.; Yang, Y.; Liu, F. Distributed optimization of integrated electricity-natural gas distribution networks considering wind power uncertainties. Int. J. Electr. Power Energy Syst. 2022, 135, 107460. [Google Scholar] [CrossRef]
- Wang, X.; Teichgraeber, H.; Palazoglu, A.; El-Farra, N.H. An economic receding horizon optimization approach for energy management in the chlor-alkali process with hybrid renewable energy generation. J. Process Control 2014, 24, 1318–1327. [Google Scholar] [CrossRef]
- Ridha, H.M.; Gomes, C.; Hizam, H.; Ahmadipour, M.; Heidari, A.A.; Chen, H. Multi-objective optimization and multi-criteria decision-making methods for optimal design of standalone photovoltaic system: A comprehensive review. Renew. Sustain. Energy Rev. 2021, 135, 110202. [Google Scholar] [CrossRef]
- Ridha, H.M.; Gomes, C.; Hizam, H.; Mirjalili, S. Multiple scenarios multi-objective salp swarm optimization for sizing of standalone photovoltaic system. Renew. Energy 2020, 153, 1330–1345. [Google Scholar] [CrossRef]
- Liu, J.; Wang, M.; Peng, J.; Chen, X.; Cao, S.; Yang, H. Techno-economic design optimization of hybrid renewable energy applications for high-rise residential buildings. Energy Convers. Manag. 2020, 213, 112868. [Google Scholar] [CrossRef]
- Ibrahim, I.A.; Sabah, S.; Abbas, R.; Hossain, M.; Fahed, H. A novel sizing method of a standalone photovoltaic system for powering a mobile network base station using a multi-objective wind driven optimization algorithm. Energy Convers. Manag. 2021, 238, 114179. [Google Scholar] [CrossRef]
- Madathil, D.; Pandi, V.R.; Nair, M.G.; Jamasb, T.; Thakur, T. Consumer-focused solar-grid net zero energy buildings: A multi-objective weighted sum optimization and application for India. Sustain. Prod. Consum. 2021, 27, 2101–2111. [Google Scholar] [CrossRef]
- Chen, W.; Ren, H.; Zhou, W. Review of multi-objective optimization in long-term energy system models. Glob. Energy Interconnect. 2023, 6, 645–660. [Google Scholar] [CrossRef]
- Fu, W.; Wang, K.; Tan, J.; Zhang, K. A composite framework coupling multiple feature selection, compound prediction models and novel hybrid swarm optimizer-based synchronization optimization strategy for multi-step ahead short-term wind speed forecasting. Energy Convers. Manag. 2020, 205, 112461. [Google Scholar] [CrossRef]
- Liu, Y.; Li, Q.; Wang, K. Revealing the degradation patterns of lithium-ion batteries from impedance spectroscopy using variational auto-encoders. Energy Storage Mater. 2024, 69, 103394. [Google Scholar] [CrossRef]
- Zhang, H.; Sun, H.; Kang, L.; Zhang, Y.; Wang, L.; Wang, K. Prediction of Health Level of Multiform Lithium Sulfur Batteries Based on Incremental Capacity Analysis and an Improved LSTM. Prot. Control. Mod. Power Syst. 2024, 9, 21–31. [Google Scholar] [CrossRef]
- Ahmed, R.; Sreeram, V.; Mishra, Y.; Arif, M.D. A review and evaluation of the state-of-the-art in PV solar power forecasting: Techniques and optimization. Renew. Sustain. Energy Rev. 2020, 124, 109792. [Google Scholar] [CrossRef]
- Li, Q.; Zhang, X.; Ma, T.; Jiao, C.; Wang, H.; Hu, W. A multi-step ahead photovoltaic power prediction model based on similar day, enhanced colliding bodies optimization, variational mode decomposition, and deep extreme learning machine. Energy 2021, 224, 120094. [Google Scholar] [CrossRef]
- Pirhooshyaran, M.; Scheinberg, K.; Snyder, L.V. Feature engineering and forecasting via derivative-free optimization and ensemble of sequence-to-sequence networks with applications in renewable energy. Energy 2020, 196, 117136. [Google Scholar] [CrossRef]
- Feroldi, D.; Rullo, P.; Zumoffen, D. Energy management strategy based on receding horizon for a power hybrid system. Renew. Energy 2015, 75, 550–559. [Google Scholar] [CrossRef]
- Qi, W.; Liu, J.; Chen, X.; Christofides, P.D. Supervisory Predictive Control of Standalone Wind/Solar Energy Generation Systems. IEEE Trans. Control Syst. Technol. 2011, 19, 199–207. [Google Scholar] [CrossRef]
- Qiu, H.; Gu, W.; Xu, Y.; Yu, W.; Pan, G.; Liu, P. Tri-Level Mixed-Integer Optimization for Two-Stage Microgrid Dispatch With Multi-Uncertainties. IEEE Trans. Power Syst. 2020, 35, 3636–3647. [Google Scholar] [CrossRef]
- Koukaras, P.; Gkaidatzis, P.; Bezas, N.; Bragatto, T.; Carere, F.; Santori, F.; Antal, M.; Ioannidis, D.; Tjortjis, C.; Tzovaras, D. A Tri-Layer Optimization Framework for Day-Ahead Energy Scheduling Based on Cost and Discomfort Minimization. Energies 2021, 14, 3599. [Google Scholar] [CrossRef]
- Seyyedi, A.Z.G.; Akbari, E.; Atazadegan, M.H.; Rashid, S.M.; Niazazari, A.; Shahmoradi, S. A stochastic tri-layer optimization framework for day-ahead scheduling of microgrids using cooperative game theory approach in the presence of electric vehicles. J. Energy Storage 2022, 52, 104719. [Google Scholar] [CrossRef]
- Al-Quraan, A.; Athamnah, I. Economic predictive tri-level control for efficiency maximization of stand-alone hybrid renewable energy system. J. Power Sources 2024, 596, 234098. [Google Scholar] [CrossRef]
- Al-Quraan, A.; Athamnah, I. Economic tri-level control-based sizing and energy management optimization for efficiency maximization of stand-alone HRES. Energy Convers. Manag. 2024, 302, 118140. [Google Scholar] [CrossRef]
- Xie, R.; Chen, Q.; Yang, W.; Wang, X.; Liu, J.; Hang, L. Bi-level two-stage stochastic optimization for wind energy transmission networks encompassing active distribution networks. Energy Rep. 2020, 6, 370–378. [Google Scholar] [CrossRef]
- Martelli, E.; Freschini, M.; Zatti, M. Optimization of renewable energy subsidy and carbon tax for multi energy systems using bilevel programming. Appl. Energy 2020, 267, 115089. [Google Scholar] [CrossRef]
- Luo, X.; Liu, Y.; Liu, J.; Liu, X. Energy scheduling for a three-level integrated energy system based on energy hub models: A hierarchical Stackelberg game approach. Sustain. Cities Soc. 2020, 52, 101814. [Google Scholar] [CrossRef]
- Ji, Y.; Xu, Q.; Zhao, J.; Yang, Y.; Sun, L. Day-ahead and intra-day optimization for energy and reserve scheduling under wind uncertainty and generation outages. Electr. Power Syst. Res. 2021, 195, 107133. [Google Scholar] [CrossRef]
- Dong, W.; Sun, H.; Tan, J.; Li, Z.; Zhang, J.; Zhao, Y.Y. Short-term regional wind power forecasting for small datasets with input data correction, hybrid neural network, and error analysis. Energy Rep. 2021, 7, 7675–7692. [Google Scholar] [CrossRef]
- Wang, J.; Chung, S.; AlShelahi, A.; Kontar, R.; Byon, E.; Saigal, R. Look-ahead decision making for renewable energy: A dynamic ‘predict and store’ approach. Appl. Energy 2021, 296, 117068. [Google Scholar] [CrossRef]
- Franke, G.; Schneider, M.; Weitzel, T.; Rinderknecht, S. Stochastic Optimization Model for Energy Management of a Hybrid Microgrid using Mixed Integer Linear Programming. IFAC-Pap. 2020, 53, 12948–12955. [Google Scholar] [CrossRef]
- Wang, Y.; Hu, Q.; Li, L.; Foley, A.M.; Srinivasan, D. Approaches to wind power curve modeling: A review and discussion. Renew. Sustain. Energy Rev. 2019, 116, 109422. [Google Scholar] [CrossRef]
- Potsis, T.; Stathopoulos, T. A Novel Computational Approach for an Improved Expression of the Spectral Content in the Lower Atmospheric Boundary Layer. Buildings 2022, 12, 788. [Google Scholar] [CrossRef]
- Hasan, M.A.; Parida, S.K. An overview of solar photovoltaic panel modeling based on analytical and experimental viewpoint. Renew. Sustain. Energy Rev. 2016, 60, 75–83. [Google Scholar] [CrossRef]
- Nuvvula, R.S.S.; Elangovan, D.; Teegala, K.S.; Elavarasan, R.M.; Islam, R.; Inapakurthi, R. Optimal Sizing of Battery-Integrated Hybrid Renewable Energy Sources with Ramp Rate Limitations on a Grid Using ALA-QPSO. Energies 2021, 14, 5368. [Google Scholar] [CrossRef]
- Wang, Y.; Chen, K.S.; Mishler, J.; Cho, S.C.; Adroher, X.C. A review of polymer electrolyte membrane fuel cells: Technology, applications, and needs on fundamental research. Appl. Energy 2011, 88, 981–1007. [Google Scholar] [CrossRef]
- Schmidt, O.; Gambhir, A.; Staffell, I.; Hawkes, A.; Nelson, J.; Few, S. Future cost and performance of water electrolysis: An expert elicitation study. Int. J. Hydrogen Energy 2017, 42, 30470–30492. [Google Scholar] [CrossRef]
- Rullo, P.; Braccia, L.; Luppi, P.; Zumoffen, D.; Feroldi, D. Integration of sizing and energy management based on economic predictive control for standalone hybrid renewable energy systems. Renew. Energy 2019, 140, 436–451. [Google Scholar] [CrossRef]
- NASA. POWER|Data Access Viewer. Available online: https://power.larc.nasa.gov/data-access-viewer/ (accessed on 10 January 2024).
- Index of /Datasets/Files/961/Pub. Available online: https://openei.org/datasets/files/961/pub/ (accessed on 10 January 2024).
- Kandaswamy, K.; Rengarajan, V.; Narain, B.R. Optimizing energy management in electric vehicles with hybrid battery systems using the GTOA-DRCNN method. J. Energy Storage 2024, 100 Pt B, 113352. [Google Scholar] [CrossRef]
Disclaimer/Publisher’s Note: The statements, opinions and data contained in all publications are solely those of the individual author(s) and contributor(s) and not of MDPI and/or the editor(s). MDPI and/or the editor(s) disclaim responsibility for any injury to people or property resulting from any ideas, methods, instructions or products referred to in the content. |
© 2024 by the authors. Licensee MDPI, Basel, Switzerland. This article is an open access article distributed under the terms and conditions of the Creative Commons Attribution (CC BY) license (https://creativecommons.org/licenses/by/4.0/).












