Determinant Factors of Entrepreneurial Culture in University Students: An Analysis from the Theory of Planned Behavior at a Peruvian University
Abstract
1. Introduction
- RQ1. How do attitudes toward innovation and creativity, entrepreneurial self-efficacy, and institutional support influence the formation of an entrepreneurial culture among university students?
- RQ2. What role do entrepreneurial intention, external resources, and institutional support play as mediators in the relationship between attitudes toward innovation and creativity, entrepreneurial self-efficacy, and entrepreneurial culture? This approach is expected to provide a deeper understanding of the factors that determine entrepreneurial intention and its impact on entrepreneurial culture within the university environment.
2. Literature Review, Hypothesis Development, and Conceptual Framework
2.1. Theoretical Foundations of Entrepreneurial Culture in the University Context: Application of the TPB
2.2. The Impact of Attitudes Toward Innovation and Creativity on Entrepreneurial Culture, Entrepreneurial Intention, Resources, and the Perception of Barriers
2.3. The Impact of Entrepreneurial Intention on Culture, Resources, and Institutional Support
2.4. The Influence of Entrepreneurial Self-Efficacy on Innovation, Entrepreneurial Culture, and Entrepreneurial Intention
2.5. Mediation and Moderation Hypotheses in the Relationships Between Self-Efficacy, Innovation, Intention, Resources, and Entrepreneurial Culture
2.6. The Impact of Resources, Institutional Support, and Perception of Barriers on Entrepreneurial Culture
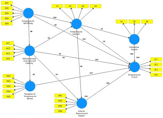
2.7. Theoretical Research Model
3. Method
3.1. Population and Sample
3.2. Data Collection Instrument
3.3. Ethical Considerations
3.4. Data Analysis
3.5. Data Normality
3.6. Structural Equation Modeling
4. Results
4.1. Sociodemographic Characteristics of the Sample
4.2. Measurement Model Evaluation
4.3. Common Method Bias
4.4. Structural Path Model Analysis to Examine the Hypothesized Relationships
4.5. Hypothesis Testing Results via Bootstrapping
4.6. Mediation Analysis Results
5. Discussion
6. Conclusions
Author Contributions
Funding
Institutional Review Board Statement
Informed Consent Statement
Data Availability Statement
Conflicts of Interest
References
- Agu, A.G.; Kalu, O.O.; Esi-Ubani, C.O.; Agu, P.C. Drivers of sustainable entrepreneurial intentions among university students: An integrated model from a developing world context. Int. J. Sustain. High. Educ. 2021, 22, 659–680. [Google Scholar] [CrossRef]
- Méndez-Picazo, M.T.; Galindo-Martín, M.A.; Castaño-Martínez, M.S. Effects of sociocultural and economic factors on social entrepreneurship and sustainable development. J. Innov. Knowl. 2021, 6, 69–77. [Google Scholar] [CrossRef]
- Davey, T.; Hannon, P.; Penaluna, A. Entrepreneurship education and the role of universities in entrepreneurship: Introduction to the special issue. Ind. High. Educ. 2016, 30, 171–182. [Google Scholar] [CrossRef]
- Lyu, X.; Al Mamun, A.; Yang, Q.; Aziz, N.A. Social entrepreneurial intention among university students in China. Sci. Rep. 2024, 14, 7362. [Google Scholar] [CrossRef]
- Backes, D.S.; Müller, L.D.B.; Mello, G.B.D.; Marchiori, M.R.T.C.; Büscher, A.; Erdmann, A.L. Entrepreneurial Nursing interventions for the social emancipation of women in recycling. Rev. Esc. Enferm. USP. 2022, 56, e20210466. [Google Scholar] [CrossRef]
- Ciruela-Lorenzo, A.M.; González-Sánchez, A.; Plaza-Angulo, J.J. An Exploratory Study on Social Entrepreneurship, Empowerment and Peace Process. The Case of Colombian Women Victims of the Armed Conflict. Sustainability 2020, 12, 10425. [Google Scholar] [CrossRef]
- Alva, E. Disappearance of Micro Enterprises in Peru. Factors in Their Death Rate. The Lima District Case. Econ. Desarro. 2017, 158, 76–90. [Google Scholar]
- David, D.; Lina, F.; Arboleda, C. Social Innovation Through Social Entrepreneurship: Overview of Global and Colombian Literature. Rev. Cienc. Soc. 2023, XXIX, 277–296. [Google Scholar] [CrossRef]
- Towards Entrepreneurship: The Case of Chilean and Spanish University Students. CIRIEC-España Rev. De Econ. Pública Soc. Y Coop. 2018, 11.
- Torres-Marín, A.; Amorós, J.E.; Leporati, M.; Roses, S. Senior Entrepreneurship in Latin America: Evaluation and Support from Entrepreneurship Ecosystems Approach. Manag. Res. J. Iberoam. Acad. Manag. 2024. [Google Scholar] [CrossRef]
- Lopez, T.; Alvarez, C. Entrepreneurship research in Latin America: A literature review. Acad. Latinoam. Adm. 2018, 31, 736–756. [Google Scholar] [CrossRef]
- Aboobaker, N.; Renjini, D. Human capital and entrepreneurial intentions: Do entrepreneurship education and training provided by universities add value? Horizon 2020, 28, 73–83. [Google Scholar] [CrossRef]
- Calanchez Urribarri, A.; Chavez Vera, K.; Reyes Reyes, C.; Ríos Cubas, M. Innovative performance to strengthen the culture of entrepreneurship in Peru. Rev. Venez. Gerenc. 2022, 27, 1837–1858. [Google Scholar] [CrossRef]
- Fariña Sánchez, M.I.; Suárez Ortega, M. Competencias emprendedoras e implicaciones educativas en contextos europeos: Estudio comparado desde la perspectiva de profesionales. Rev. Espanola Educ. Comp. 2023, 43, 315–337. [Google Scholar] [CrossRef]
- Acheampong, G.; Tweneboah-Koduah, E.Y. Does past failure inhibit future entrepreneurial intent? Evidence from Ghana. J. Small Bus. Enterp. Dev. 2018, 25, 849–863. [Google Scholar] [CrossRef]
- Kaur, M.; Chawla, S. Understanding the relationship between entrepreneurship education, entrepreneurial attitudes, and entrepreneurial intentions among engineering graduates: The moderating role of gender. J. Work. Appl. Manag. 2023, 15, 200–215. [Google Scholar] [CrossRef]
- Talukder, S.C.; Lakner, Z.; Temesi, Á. Development and State of the Art of Entrepreneurship Education: A Bibliometric Review. Educ. Sci. 2024, 14, 295. [Google Scholar] [CrossRef]
- Gofman, M.; Jin, Z. Artificial Intelligence, Education, and Entrepreneurship. J. Financ. 2024, 79, 631–667. [Google Scholar] [CrossRef]
- Uddin, M.; Chowdhury, R.A.; Hoque, N.; Ahmad, A.; Mamun, A.; Uddin, M.N. Developing entrepreneurial intentions among business graduates of higher educational institutions through entrepreneurship education and entrepreneurial passion: A moderated mediation model. Int. J. Manag. Educ. 2022, 20, 100647. [Google Scholar] [CrossRef]
- Yung, C.K.; Al Mamun, A.; Salamah, A.A. Entrepreneurship Education on Entrepreneurial Intention Among University Students in Malaysia. In Innovation of Businesses, and Digitalization During COVID-19 Pandemic; Alareeni, B., Hamdan, A., Eds.; Lecture Notes in Networks and Systems; Springer International Publishing: Cham, Switzerland, 2023; Volume 488, pp. 1035–1046. Available online: https://link.springer.com/10.1007/978-3-031-08090-6_70 (accessed on 2 September 2024).
- Isensee, C.; Teuteberg, F.; Griese, K.M.; Topi, C. The relationship between organizational culture, sustainability, and digitalization in SMEs: A systematic review. J. Clean. Prod. 2020, 275, 122944. [Google Scholar] [CrossRef]
- Martínez-Martínez, S.L. Entrepreneurship as a multidisciplinary phenomenon: Culture and individual perceptions in business creation. Acad. Latinoam. Adm. 2022, 35, 537–565. [Google Scholar] [CrossRef]
- Shi, L.; Yao, X.; Wu, W. Perceived university support, entrepreneurial self-efficacy, heterogeneous entrepreneurial intentions in entrepreneurship education: The moderating role of the Chinese sense of face. J. Entrep. Emerg. Econ. 2019, 12, 205–230. [Google Scholar] [CrossRef]
- Wu, J.; Cai, W.; Song, Y. Determinants of social enterprise performance: The role of passion, competence, and organizational legitimacy. Nonprofit Manag. Leadersh. 2023, 33, 807–834. [Google Scholar] [CrossRef]
- Bullón-Solís, O.; Carhuancho-Mendoza, I.; Valero-Palomino, F.R.; Moreno-Rodríguez, R.Y. University youth entrepreneurship: Approach from attitude, education and behavioral control. Rev. Venez. Gerenc. 2023, 28 (Suppl. S9), 377–389. [Google Scholar] [CrossRef]
- Cenzano, C.H.; González, D. Study of the Start-Up Ecosystem in Lima, Peru: Challenges on the Way to 2030. In Proceedings of the 30th Annual Conference of the International Association for Management of Technology (IAMOT 2021), Cairo, Egypt, 9–23 September 2021; Curran Associates, Inc.: Nice, France, 2021; pp. 938–952. Available online: http://www.proceedings.com/060557-0072.html (accessed on 19 August 2024).
- Aceituno-Aceituno, P.; Casero-Ripollés, A.; Escudero-Garzás, J.J.; Bousoño-Calzón, C. University training on entrepreneurship in communication and journalism business projects. Comunicar 2018, 26, 91–100. [Google Scholar] [CrossRef]
- Chávez Vera, K.J.; Velita, J.; Rosas, C. Peruvian Entrepreneurship: Factors and Interventions That Facilitate Its Development. Rev. Cienc. Soc. 2023, 29, 483–495. [Google Scholar]
- Vásquez-Pauca, M.A.; Zuñiga Vasquez, M.E.; Castillo-Acobo, R.Y.; Arias Gonzáles, J.L. Factors that influence the decision of Peruvian women to become entrepreneurs. Rev. Venez. Gerenc. 2022, 27 (Suppl. S8), 1036–1047. [Google Scholar] [CrossRef]
- Zapata, L.I.V.; Rodriguez, O.A.C.E.; Rabanal-León, H.C.; Morales, J.A.; Angelaths, M.A.S.; Enriquez, B.G.A. Digital Entrepreneurship Profiles and Quality of Life in University Students from Northern Peru. J. Educ. Soc. Res. 2024, 14, 103. [Google Scholar] [CrossRef]
- Davila-Moran, R.C. Entrepreneurship and Management in Times of Pandemic: A Systematic Review. AiBi Rev. Investig. Adm. E Ing. 2022, 10, 98–108. [Google Scholar] [CrossRef]
- Al-Jubari, I. College Students’ Entrepreneurial Intention: Testing an Integrated Model of SDT and TPB. SAGE Open 2019, 9, 215824401985346. [Google Scholar] [CrossRef]
- Boscán Carroz, M.C.; Meleán Romero, R.A.; Chávez Vera, K.J.; Calanchez Urribarri, Á. Emprendimiento peruano en el marco del desarrollo sostenible. Retos 2023, 13, 223–236. [Google Scholar] [CrossRef]
- Tessema Gerba, D. Impact of entrepreneurship education on entrepreneurial intentions of business and engineering students in Ethiopia. Afr. J. Econ. Manag. Stud. 2012, 3, 258–277. [Google Scholar] [CrossRef]
- Aliedan, M.M.; Elshaer, I.A.; Alyahya, M.A.; Sobaih, A.E.E. Influences of University Education Support on Entrepreneurship Orientation and Entrepreneurship Intention: Application of Theory of Planned Behavior. Sustainability 2022, 14, 13097. [Google Scholar] [CrossRef]
- Sampene, A.K.; Li, C.; Khan, A.; Agyeman, F.O.; Opoku, R.K. Yes! I want to be an entrepreneur: A study on university students’ entrepreneurship intentions through the theory of planned behavior. Curr. Psychol. 2023, 42, 21578–21596. [Google Scholar] [CrossRef]
- Ajzen, I. The theory of planned behavior. Organ. Behav. Hum. Decis. Process. 1991, 50, 179–211. [Google Scholar] [CrossRef]
- Wijayati, D.T.; Fazlurrahman, H.; Hadi, H.K.; Arifah, I.D.C. The effect of entrepreneurship education on entrepreneurial intention through planned behavioural control, subjective norm, and entrepreneurial attitude. J. Glob. Entrep. Res. 2021, 11, 505–518. [Google Scholar] [CrossRef]
- Henley, A.; Contreras, F.; Espinosa, J.C.; Barbosa, D. Entrepreneurial intentions of Colombian business students: Planned behaviour, leadership skills and social capital. Int. J. Entrep. Behav. Res. 2017, 23, 1017–1032. [Google Scholar] [CrossRef]
- Ajzen, I. The theory of planned behavior: Frequently asked questions. Hum. Behav. Emerg. Technol. 2020, 2, 314–324. [Google Scholar] [CrossRef]
- Bu, Y.; Li, S.; Huang, Y. Research on the influencing factors of Chinese college students’ entrepreneurial intention from the perspective of resource endowment. Int. J. Manag. Educ. 2023, 21, 100832. [Google Scholar] [CrossRef]
- Ajzen, I. Perceived Behavioral Control, Self-Efficacy, Locus of Control, and the Theory of Planned Behavior. J. Appl. Soc. Psychol. 2002, 32, 665–683. [Google Scholar] [CrossRef]
- Al-Jayyousi, O.; Al-Alawi, A.; Al-Mahamid, S.; Bugawa, A. Entrepreneurial University and Organizational Innovation: The Case of Arabian Gulf University, Bahrain. In Management and Administration of Higher Education Institutions at Times of Change; Visvizi, A., Lytras, M.D., Sarirete, A., Eds.; Emerald Publishing Limited: Bingley, UK, 2019; pp. 117–136. Available online: https://www.emerald.com/insight/content/doi/10.1108/978-1-78973-627-420191008/full/html (accessed on 1 August 2024).
- Ceresia, F.; Mendola, C. Am I an Entrepreneur? Entrepreneurial Self-Identity as an Antecedent of Entrepreneurial Intention. Adm. Sci. 2020, 10, 46. [Google Scholar] [CrossRef]
- Barrales Martínez, A.; Rodríguez Gutiérrez, P.I. Mujeres emprendedoras y actividades informales de comercio en organizaciones virtuales: Discusión teórico-metodológica. Int. Vis. Cult. Rev./Rev. Int. Cult. Vis. 2023, 15, 1–16. [Google Scholar] [CrossRef]
- Gimenez-Jimenez, D.; Edelman, L.F.; Dawson, A.; Calabrò, A. Women entrepreneurs’ progress in the venturing process: The impact of risk aversion and culture. Small Bus. Econ. 2022, 58, 1091–1111. [Google Scholar] [CrossRef]
- Eniola, A.A. Entrepreneurial self-efficacy and orientation for SME development. Small Enterp. Res. 2020, 27, 125–145. [Google Scholar] [CrossRef]
- Alwakid, W.; Aparicio, S.; Urbano, D. The Influence of Green Entrepreneurship on Sustainable Development in Saudi Arabia: The Role of Formal Institutions. Int. J. Environ. Res. Public Health 2021, 18, 5433. [Google Scholar] [CrossRef]
- Prada-Villamizar, S.; Sánchez-Peinado, E. Entrepreneurship, innovation, and internationalization: The moderating role of the institutions. Estud. Gerenciales 2021, 37, 506–517. [Google Scholar] [CrossRef]
- Beugelsdijk, S. Entrepreneurial culture, regional innovativeness and economic growth. J. Evol. Econ. 2007, 17, 187–210. [Google Scholar] [CrossRef]
- Vicentin, D.C.; Moraes, G.H.S.M.D.; Fischer, B.B.; Campello, B.S.C.; Prado, N.B.D.; Anholon, R. The interdependence between the Entrepreneurial Ecosystem and Entrepreneurial Culture—An analysis with sustainable and traditional entrepreneurs. J. Clean. Prod. 2024, 466, 142821. [Google Scholar] [CrossRef]
- Donaldson, C. Culture in the entrepreneurial ecosystem: A conceptual framing. Int. Entrep. Manag. J. 2021, 17, 289–319. [Google Scholar] [CrossRef]
- Krueger, N.; Liñán, F.; Nabi, G. Cultural values and entrepreneurship. Entrep. Reg. Dev. 2013, 25, 703–707. [Google Scholar] [CrossRef]
- Alawamleh, M.; Francis, Y.H.; Alawamleh, K.J. Entrepreneurship challenges: The case of Jordanian start-ups. J. Innov. Entrep. 2023, 12, 21. [Google Scholar] [CrossRef] [PubMed]
- Armitage, C.J.; Conner, M. Efficacy of the Theory of Planned Behaviour: A meta-analytic review. Br. J. Soc. Psychol. 2001, 40, 471–499. [Google Scholar] [CrossRef]
- Cahigas, M.M.; Prasetyo, Y.T.; Persada, S.F.; Ong, A.K.S.; Nadlifatin, R. Understanding the perceived behavior of public utility bus passengers during the era of COVID-19 pandemic in the Philippines: Application of social exchange theory and theory of planned behavior. Res. Transp. Bus. Manag. 2022, 45, 100840. [Google Scholar] [CrossRef]
- Abdu, M.; Jibir, A. Determinants of firms innovation in Nigeria. Kasetsart J. Soc. Sci. 2018, 39, 448–456. [Google Scholar] [CrossRef]
- Kreiterling, C. Digital innovation and entrepreneurship: A review of challenges in competitive markets. J. Innov. Entrep. 2023, 12, 49. [Google Scholar] [CrossRef]
- Vamvaka, V.; Stoforos, C.; Palaskas, T.; Botsaris, C. Attitude toward entrepreneurship, perceived behavioral control, and entrepreneurial intention: Dimensionality, structural relationships, and gender differences. J. Innov. Entrep. 2020, 9, 5. [Google Scholar] [CrossRef]
- Mukhtar, S.; Wardana, L.W.; Wibowo, A.; Narmaditya, B.S. Does entrepreneurship education and culture promote students’ entrepreneurial intention? The mediating role of entrepreneurial mindset. Cheng M, editor. Cogent Educ. 2021, 8, 1918849. [Google Scholar] [CrossRef]
- Audretsch, D.; Belitski, M. Towards an entrepreneurial ecosystem typology for regional economic development: The role of creative class and entrepreneurship. Reg. Stud. 2021, 55, 735–756. [Google Scholar] [CrossRef]
- Cai, W.; Lysova, E.I.; Khapova, S.N.; Bossink, B.A.G. Does Entrepreneurial Leadership Foster Creativity Among Employees and Teams? The Mediating Role of Creative Efficacy Beliefs. J. Bus. Psychol. 2019, 34, 203–217. [Google Scholar] [CrossRef]
- Coduras, A.; Urbano, D.; Rojas, Á.; Martínez, S. The Relationship Between University Support to Entrepreneurship with Entrepreneurial Activity in Spain: A Gem Data Based Analysis. Int. Adv. Econ. Res. 2008, 14, 395–406. [Google Scholar] [CrossRef]
- Collins, L.; Hannon, P.D.; Smith, A. Enacting entrepreneurial intent: The gaps between student needs and higher education capability. Educ. Train. 2004, 46, 454–463. [Google Scholar] [CrossRef]
- Kallas, E. Environment-Readiness Entrepreneurship Intention Model: The Case of Estonians and the Russian-Speaking Minority in Estonia. SAGE Open 2019, 9, 215824401882175. [Google Scholar] [CrossRef]
- Solano Acosta, A.; Herrero Crespo, Á.; Collado Agudo, J. Effect of market orientation, network capability and entrepreneurial orientation on international performance of small and medium enterprises (SMEs). Int. Bus. Rev. 2018, 27, 1128–1140. [Google Scholar] [CrossRef]
- Bernal Suárez, A.L.; Pinzón Carreño, K.D.; Gutiérrez Mejía, D.P.; Colmenares Botía, L.L. Local Economic Development Opportunities that could be potentialized through International Cooperation, in the Agricultural Sector of the Municipality of Socha—Boyacá. Rev. Econ. Caribe 2021, 26, 66–94. Available online: http://rcientificas.uninorte.edu.co/index.php/economia/article/view/13563/pdf_694 (accessed on 3 September 2024). [CrossRef]
- Wang, C.; Fu, B. A study on the efficiency of allocation and its influencing factors on innovation and entrepreneurship education resources in Chinese universities under the five-in-one model. Int. J. Manag. Educ. 2023, 21, 100755. [Google Scholar] [CrossRef]
- Suryono, J.; Wijaya, M.; Irianto, H.; Harisudin, M.; Tri Rahayu, N.; Darsini, D.; Astuti, P.I.; Kusumawati, H.S. Model of Community Empowerment through Education Non-Formal Entrepreneurship to Improve Independence of Micro, Small and Medium Enterprises. Int. J. Learn. Teach. Educ. Res. 2023, 22, 413–429. [Google Scholar] [CrossRef]
- Borsi, B.; Dőry, T. Perception of multilevel factors for entrepreneurial innovation success: A survey of university students. Acta Oeconomica. 2020, 70, 615–632. [Google Scholar] [CrossRef]
- Ferreras-Méndez, J.L.; Olmos-Peñuela, J.; Salas-Vallina, A.; Alegre, J. Entrepreneurial orientation and new product development performance in SMEs: The mediating role of business model innovation. Technovation 2021, 108, 102325. [Google Scholar] [CrossRef]
- Berman, A.; Cano-Kollmann, M.; Mudambi, R. Innovation and entrepreneurial ecosystems: Fintech in the financial services industry. Rev. Manag. Sci. 2022, 16, 45–64. [Google Scholar] [CrossRef]
- Buli, B.M.; Yesuf, W.M. Determinants of entrepreneurial intentions: Technical-vocational education and training students in Ethiopia. Educ. Train. 2015, 57, 891–907. [Google Scholar] [CrossRef]
- Lago, N.C.; Marcon, A.; Ribeiro, J.L.D.; Olteanu, Y.; Fichter, K. The role of cooperation and technological orientation on startups’ innovativeness: An analysis based on the microfoundations of innovation. Technol. Forecast. Soc. Chang. 2023, 192, 122604. [Google Scholar] [CrossRef]
- Liu, J.; Zhu, B.; Wu, J.; Mao, Y. Job satisfaction, work stress, and turnover intentions among rural health workers: A cross-sectional study in 11 western provinces of China. BMC Fam. Pract. 2019, 20, 9. [Google Scholar] [CrossRef]
- Wilde, K.; Hermans, F. Innovation in the bioeconomy: Perspectives of entrepreneurs on relevant framework conditions. J. Clean. Prod. 2021, 314, 127979. [Google Scholar] [CrossRef]
- Yeh, C.H.; Lin, H.H.; Wang, Y.M.; Wang, Y.S.; Lo, C.W. Investigating the relationships between entrepreneurial education and self-efficacy and performance in the context of internet entrepreneurship. Int. J. Manag. Educ. 2021, 19, 100565. [Google Scholar] [CrossRef]
- Dheer, R.J.S.; Castrogiovanni, G.J. Cognitive adaptability’s impact on entrepreneurial intent: The mediating roles of entrepreneurial passion and efficacy. J. Bus. Res. 2023, 160, 113798. [Google Scholar] [CrossRef]
- Hassan, A.; Saleem, I.; Anwar, I.; Hussain, S.A. Entrepreneurial intention of Indian university students: The role of opportunity recognition and entrepreneurship education. Educ. Train. 2020, 62, 843–861. [Google Scholar] [CrossRef]
- Van Auken, H.; Stephens, P.; Fry, F.L.; Silva, J. Role model influences on entrepreneurial intentions: A comparison between USA and Mexico. Int. Entrep. Manag. J. 2006, 2, 325–336. [Google Scholar] [CrossRef]
- Alferaih, A. Starting a New Business? Assessing University Students’ Intentions towards Digital Entrepreneurship in Saudi Arabia. Int. J. Inf. Manag. Data Insights. 2022, 2, 100087. [Google Scholar] [CrossRef]
- Anjum, T.; Farrukh, M.; Heidler, P.; Díaz Tautiva, J.A. Entrepreneurial Intention: Creativity, Entrepreneurship, and University Support. J. Open Innov. Technol. Mark. Complex. 2021, 7, 11. [Google Scholar] [CrossRef]
- Gallegos, A.; Valencia-Arias, A.; Aliaga Bravo, V.D.C.; Teodori De La Puente, R.; Valencia, J.; Uribe-Bedoya, H. Factors that determine the entrepreneurial intention of university students: A gender perspective in the context of an emerging economy. Cogent Soc. Sci. 2024, 10, 2301812. [Google Scholar] [CrossRef]
- Bataineh, M.J.; Marcuello, C.; Sánchez-Sellero, P. Toward sustainability: The role of social entrepreneurship in creating social-economic value in renewable energy social enterprises. Revesco Rev. Estud. Coop. 2023, 143, e85561. [Google Scholar] [CrossRef]
- Sarooghi, H.; Libaers, D.; Burkemper, A. Examining the relationship between creativity and innovation: A meta-analysis of organizational, cultural, and environmental factors. J. Bus. Ventur. 2015, 30, 714–731. [Google Scholar] [CrossRef]
- Ebabu Engidaw, A. Exploring entrepreneurial culture and its socio-cultural determinants: In case of Woldia University graduating students. J. Innov. Entrep. 2021, 10, 12. [Google Scholar] [CrossRef]
- Jena, R.K. Measuring the impact of business management Student’s attitude towards entrepreneurship education on entrepreneurial intention: A case study. Comput. Hum. Behav. 2020, 107, 106275. [Google Scholar] [CrossRef]
- Nguyen, A.T.; Do, T.H.H.; Vu, T.B.T.; Dang, K.A.; Nguyen, H.L. Factors affecting entrepreneurial intentions among youths in Vietnam. Child. Youth Serv. Rev. 2019, 99, 186–193. [Google Scholar] [CrossRef]
- Bradley, S.W.; Kim, P.H.; Klein, P.G.; McMullen, J.S.; Wennberg, K. Policy for innovative entrepreneurship: Institutions, interventions, and societal challenges. Strateg. Entrep. J. 2021, 15, 167–184. [Google Scholar] [CrossRef]
- Yin, L.; Wu, Y.J. Opportunities or Threats? The Role of Entrepreneurial Risk Perception in Shaping the Entrepreneurial Motivation. J. Risk Financ. Manag. 2023, 16, 48. [Google Scholar] [CrossRef]
- Zaleskiewicz, T.; Bernady, A.; Traczyk, J. Entrepreneurial Risk Taking Is Related to Mental Imagery: A Fresh Look at the Old Issue of Entrepreneurship and Risk. Appl. Psychol. 2020, 69, 1438–1469. [Google Scholar] [CrossRef]
- Brigas, J.; Gonçalves, F.; Marques, H.; Gonçalves, J. Role of a media arts gallery in a polytechnic university to enhance entrepreneurship. Hum. Rev. Int. Humanit. Rev. Rev. Int. Humanidades 2023, 18, 1–5. [Google Scholar] [CrossRef]
- Yi, M.; Chen, M.; Yang, J. Understanding the self-perceived customer experience and repurchase intention in live streaming shopping: Evidence from China. Humanit. Soc. Sci. Commun. 2024, 11, 202. [Google Scholar] [CrossRef]
- Dullas, A.R. The Development of Academic Self-Efficacy Scale for Filipino Junior High School Students. Front. Educ. 2018, 3, 19. [Google Scholar] [CrossRef]
- Carsrud, A.; Brännback, M. Entrepreneurial Motivations: What Do We Still Need to Know? J. Small Bus. Manag. 2011, 49, 9–26. [Google Scholar] [CrossRef]
- Fauziah, F.; Nurfadillah, M.; Yamin, B. Social Motivation of Dayak Women’s Entrepreneurship: Explore the Home Industry in East Kalimantan. Int. J. Prof. Bus. Rev. 2023, 8, e0818. [Google Scholar] [CrossRef]
- Danish, R.Q.; Asghar, J.; Ahmad, Z.; Ali, H.F. Factors affecting “entrepreneurial culture”: The mediating role of creativity. J. Innov. Entrep. 2019, 8, 14. [Google Scholar] [CrossRef]
- Andrews, M.E.; Borrego, M.; Boklage, A. Self-efficacy and belonging: The impact of a university makerspace. Int. J. STEM Educ. 2021, 8, 24. [Google Scholar] [CrossRef]
- Jiménez, A.; Palmero-Cámara, C.; González-Santos, M.J.; González-Bernal, J.; Jiménez-Eguizábal, J.A. The impact of educational levels on formal and informal entrepreneurship. BRQ Bus. Res. Q. 2015, 18, 204–212. [Google Scholar] [CrossRef]
- Wathanakom, N.; Khlaisang, J.; Songkram, N. The study of the causal relationship between innovativeness and entrepreneurial intention among undergraduate students. J. Innov. Entrep. 2020, 9, 15. [Google Scholar] [CrossRef]
- Maziriri, E.T.; Tafadzwa, C.M.; Nzewi, O.I. Determinants of Entrepreneurial Intention among Generation Y Students within the Johannesburg Metropolitan Area of South Africa. Afr. J. Bus. Econ. Res. 2019, 14, 111–134. [Google Scholar] [CrossRef]
- Bardales-Cárdenas, M.; Cervantes-Ramón, E.F.; Gonzales-Figueroa, I.K.; Farro-Ruiz, L.M. Entrepreneurship skills in university students to improve local economic development. J. Innov. Entrep. 2024, 13, 55. [Google Scholar] [CrossRef]
- António Porfírio, J.; Augusto Felício, J.; Carrilho, T.; Jardim, J. Promoting entrepreneurial intentions from adolescence: The influence of entrepreneurial culture and education. J. Bus. Res. 2023, 156, 113521. [Google Scholar] [CrossRef]
- Atmono, D.; Rahmattullah, M.; Setiawan, A.; Mustofa, R.H.; Pramudita, D.A.; Ulfatun, T. The effect of entrepreneurial education on university student’s entrepreneurial self-efficacy and entrepreneurial intention. Int. J. Eval. Res. Educ. IJERE 2023, 12, 495. [Google Scholar] [CrossRef]
- Barrientos-Báez, A.; Martínez-González, J.A.; García-Rodríguez, F.J.; Gómez Galán, J. Entrepreneurial competence perceived by university students: Quantitative and descriptive analysis. J. Int. Stud. 2022, 15, 40–49. [Google Scholar] [CrossRef]
- Ghouse, S.M.; Barber Iii, D.; Alipour, K. Shaping the future Entrepreneurs: Influence of human capital and self-efficacy on entrepreneurial intentions of rural students. Int. J. Manag. Educ. 2024, 22, 101035. [Google Scholar] [CrossRef]
- Neneh, B.N. Entrepreneurial passion and entrepreneurial intention: The role of social support and entrepreneurial self-efficacy. Stud. High Educ. 2022, 47, 587–603. [Google Scholar] [CrossRef]
- Zaidan, E.; Momani, R.; Al-Saidi, M. Entrepreneurial universities and integrated sustainability for the knowledge-based economy: Self-perception and some structural challenges in the Gulf region. Humanit. Soc. Sci. Commun. 2024, 11, 585. [Google Scholar] [CrossRef]
- Sarstedt, M.; Hair, J.F.; Cheah, J.H.; Becker, J.M.; Ringle, C.M. How to Specify, Estimate, and Validate Higher-Order Constructs in PLS-SEM. Australas. Mark. J. 2019, 27, 197–211. [Google Scholar] [CrossRef]
- Hair, J.; Alamer, A. Partial Least Squares Structural Equation Modeling (PLS-SEM) in second language and education research: Guidelines using an applied example. Res. Methods Appl. Linguist. 2022, 1, 100027. [Google Scholar] [CrossRef]
- Deza-Loyaga, W.F.; Aparicio-Ballena, J.A.; Pérez-Arboleda, P.A.; Hidalgo-Lama, J.A. Entrepreneurial competencies in university students in Peru: Methodology for their development. Rev. Venez. Gerenc. 2021, 26, 1172–1188. [Google Scholar] [CrossRef]
- Pedroza-Zapata, Á.R.; Silva-Flores, M.L. University Ecosystem of Science, Technology, Innovation, and Entrepreneurship. Magis Rev. Int. Investig. En. Educ. 2020, 12, 93–110. [Google Scholar]
- Hernández, R.; Fernández, C.; Baptista, P. Research Methodology; McGraw-Hill: New York, NY, USA, 2018. [Google Scholar]
- Niño, V. Research Methodology: Design, Execution, and Reporting, 2nd ed.; Editions of the U: Mexico City, Mexico, 2019. [Google Scholar]
- Arias, F. El Proyecto de Investigación, Introducción a la Metodología Científica, 8th ed.; Episteme: Caracas, Venezuela, 2019. [Google Scholar]
- Kock, N. Common Method Bias in PLS-SEM: A Full Collinearity Assessment Approach. Int. J. E-Collab. 2015, 11, 1–10. [Google Scholar] [CrossRef]
- Podsakoff, P.M.; MacKenzie, S.B.; Lee, J.Y.; Podsakoff, N.P. Common method biases in behavioral research: A critical review of the literature and recommended remedies. J. Appl. Psychol. 2003, 88, 879–903. [Google Scholar] [CrossRef] [PubMed]
- Cain, M.K.; Zhang, Z.; Yuan, K.H. Univariate and multivariate skewness and kurtosis for measuring nonnormality: Prevalence, influence and estimation. Behav. Res. Methods 2017, 49, 1716–1735. [Google Scholar] [CrossRef] [PubMed]
- Hair, J.F.; Risher, J.J.; Sarstedt, M.; Ringle, C.M. When to use and how to report the results of PLS-SEM. Eur. Bus. Rev. 2019, 31, 2–24. [Google Scholar] [CrossRef]
- Chin, W.W. Commentary: Issues and opinion on structural equation modeling. MIS Q. 1998, 22, vii–xvi. [Google Scholar]
- Hair, J.F.; Hult, G.T.M.; Ringle, C.M.; Sarstedt, M.; Danks, N.P.; Ray, S. Partial Least Squares Structural Equation Modeling (PLS-SEM). In Using R: A Workbook; Springer International Publishing, 2021; Classroom Companion: Business; Available online: https://link.springer.com/10.1007/978-3-030-80519-7 (accessed on 17 August 2024).
- Becker, J.M.; Wende, S.; Becker, R. SmartPLS 3.3. SmartPLS GmbH, Boenningstedt. 2015. Available online: http://www.smartpls.com (accessed on 5 April 2024).
- Cepeda Carrión, G.; Henseler, J.; Ringle, C.M.; Roldán, J.L. Prediction-oriented modeling in business research by means of PLS path modeling: Introduction to a JBR special section. J. Bus. Res. 2016, 69, 4545–4551. [Google Scholar] [CrossRef]
- Chin, W.W. Bootstrap Cross-Validation Indices for PLS Path Model Assessment. In Handbook of Partial Least Squares; Esposito Vinzi, V., Chin, W.W., Henseler, J., Wang, H., Eds.; Springer: Berlin/Heidelberg, Germany, 2010; pp. 83–97. Available online: https://link.springer.com/10.1007/978-3-540-32827-8_4 (accessed on 6 September 2024).
- Fornell, C.; Larcker, D.F. Evaluating Structural Equation Models with Unobservable Variables and Measurement Error. J. Mark. Res. 1981, 18, 39. [Google Scholar] [CrossRef]
- Henseler, J.; Ringle, C.M.; Sarstedt, M. A new criterion for assessing discriminant validity in variance-based structural equation modeling. J. Acad. Mark. Sci. 2015, 43, 115–135. [Google Scholar] [CrossRef]
- Fuller, C.M.; Simmering, M.J.; Atinc, G.; Atinc, Y.; Babin, B.J. Common methods variance detection in business research. J. Bus. Res. 2016, 69, 3192–3198. [Google Scholar] [CrossRef]


| Characteristics | Range | N | (%) |
|---|---|---|---|
| Age | <18 years 18–30 years >30 years | 287 432 229 | 30.27 45.54 24.19 |
| Gender | Male Female | 434 514 | 45.80 54.20 |
| Semester of study | 1st to 3rd semester 4th to 6th semester 7th to 10th semester | 262 399 287 | 27.68 42.04 30.27 |
| Currently working in an entrepreneurial venture | Full-time Part-time No | 168 532 248 | 17.72 56.14 26.13 |
| Entrepreneurship education | Yes No | 715 233 | 75.38 24.62 |
| Variables | Ítems | Outer Loadings | Cronbach’s Alpha | rho_A | Composite Reliability | Average Variance Extracted (AVE) | VIF |
|---|---|---|---|---|---|---|---|
| AIC | AIC 1 AIC2 AIC3 AIC4 | 0.770 0.742 0.816 0.824 | 0.761 | 0.764 | 0.849 | 0.586 | 1.282 1.503 1.825 1.813 |
| EC | EC1 EC2 EC3 EC4 | 0.740 0.733 0.807 0.804 | 0.773 | 0.779 | 0.855 | 0.595 | 1.425 1.450 1.667 1.656 |
| EI | EI1 EI2 EI3 EI4 | 0.850 0.858 0.768 0.812 | 0.799 | 0.712 | 0.815 | 0.526 | 1.282 1.177 1.479 1.618 |
| ESE | ESE1 ESE2 ESE3 ESE4 ESE5 | 0.839 0.769 0.755 0.702 0.718 | 0.814 | 0.822 | 0.871 | 0.575 | 1.991 1.829 1.734 1.449 1.404 |
| ERS | ERS1 ERS2 ERS3 ERS4 | 0.821 0.763 0.727 0.735 | 0.762 | 0.773 | 0.847 | 0.581 | 1.578 1.662 1.591 1.364 |
| IS | IS1 IS2 IS3 | 0.759 0.802 0.829 | 0.744 | 0.757 | 0.809 | 0.588 | 1.138 1.407 1.462 |
| PEB | PEB1 PEB2 PEB3 PEB4 PEB5 | 0.748 0.782 0.778 0.760 0729 | 0.795 | 0.806 | 0.858 | 0.548 | 1.544 1.712 1.540 1.733 1.653 |
| Discriminant Validity (Fornell–Larcker Criteria) | |||||||
|---|---|---|---|---|---|---|---|
| AIC | EC | EX | ESE | ERS | IS | PEB | |
| AIC | 0.765 | ||||||
| EC | 0.39 | 0.772 | |||||
| EI | 0.749 | 0.352 | 0.826 | ||||
| ESE | 0.725 | 0.408 | 0.801 | 0.858 | |||
| ERS | 0.331 | 0.714 | 0.337 | 0.364 | 0.762 | ||
| IS | 0.724 | 0.313 | 0.634 | 0.803 | 0.301 | 0.767 | |
| PEB | 0.736 | 0.327 | 0.787 | 0.785 | 0.486 | 0.728 | 0.74 |
| Discriminant validity (HTMT) | |||||||
| AIC | |||||||
| EC | 0.498 | ||||||
| EI | 0.376 | 0.476 | |||||
| ESE | 0.478 | 0.523 | 0.436 | ||||
| ERS | 0.424 | 0.328 | 0.464 | 0.56 | |||
| IS | 0.325 | 0.448 | 0.369 | 0.487 | 0.53 | ||
| PEB | 0.431 | 0.412 | 0.461 | 0.368 | 0.623 | 0.457 | |
| VIF | |
|---|---|
| AIC → RV | 1.428 |
| EC → RV | 1.105 |
| EI → RV | 1.052 |
| ESE → RV | 1.175 |
| ERS → RV | 1.024 |
| IS → RV | 1.091 |
| PEB → RV | 1.178 |
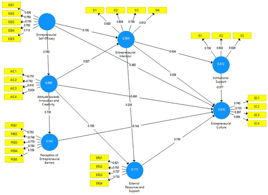
| R Squared | Adjusted R Squared | Q Squared | |
|---|---|---|---|
| Attitude towards Innovation and Creativity | 0.608 | 0.605 | 0.514 |
| Entrepreneurial Culture | 0.618 | 0.613 | 0.582 |
| Entrepreneurial Intention | 0.909 | 0.905 | 0.875 |
| External Resources and Support | 0.115 | 0.113 | 0.102 |
| Institutional Support | 0.872 | 0.868 | 0.796 |
| Perception of Entrepreneurial Barriers | 0.542 | 0.539 | 0.495 |
| Path Coefficient | t-Statistics (|O/STDEV|) | p-Value | 2.50% | 97.50% | Decision | |
|---|---|---|---|---|---|---|
| H1. AIC → EC | 0.498 | 6.718 | 0 | 0.357 | 0.646 | Supported |
| H2. AIC → EI | 0.827 | 52.465 | 0 | 0.797 | 0.954 | Supported |
| H3. AIC → ERS | 0.108 | 7.096 | 0 | 0.386 | 0.694 | Supported |
| H4. AIC → PEB | 0.736 | 48.233 | 0 | 0.704 | 0.985 | Supported |
| H5. EI → EC | 0.728 | 30.355 | 0 | 0.628 | 0.873 | Supported |
| H6. EI → ERS | 0.235 | 2.303 | 0.022 | 0.121 | 0.423 | Supported |
| H7. EI → IS | 0.934 | 152.593 | 0 | 0.922 | 0.945 | Supported |
| H8. ESE → AIC | 0.78 | 63.235 | 0 | 0.751 | 0.803 | Supported |
| H9. ESE → EC | 0.382 | 8.232 | 0 | 0.295 | 0.467 | Supported |
| H10. ESE → EI | 0.156 | 8.271 | 0 | 0.123 | 0.393 | Supported |
| H15. ERS → EC | 0.73 | 35.7 | 0 | 0.685 | 0.769 | Supported |
| H16. IS → EC | −0.077 | 1.516 | 0.274 | −0.028 | 0.165 | Not Supported |
| H17. PEB → EC | −0.043 | 1.076 | 0.432 | −0.112 | 0.031 | Not Supported |
| β Coefficient | t Statistics | p Values | 2.50% | 97.50% | Decision | |
|---|---|---|---|---|---|---|
| H11. ESE → AIC → EC | 0.052 | 2.478 | 0.012 * | 0.018 | 0.098 | Partial Mediation |
| H12. AIC → EI → EC | 0.087 | 3.987 | 0.000 ** | 0.049 | 0.132 | Partial Mediation |
| H13. EI → ERS → EC | −0.013 | 0.753 | 0.454 | −0.051 | 0.023 | No Mediation |
| H14. EI → IS → EC | −0.025 | 0.689 | 0.387 | −0.046 | 0.037 | No Mediation |
Disclaimer/Publisher’s Note: The statements, opinions and data contained in all publications are solely those of the individual author(s) and contributor(s) and not of MDPI and/or the editor(s). MDPI and/or the editor(s) disclaim responsibility for any injury to people or property resulting from any ideas, methods, instructions or products referred to in the content. |
© 2024 by the authors. Licensee MDPI, Basel, Switzerland. This article is an open access article distributed under the terms and conditions of the Creative Commons Attribution (CC BY) license (https://creativecommons.org/licenses/by/4.0/).
Share and Cite
Vera, K.J.C.; Velita, J.J.A.; Martinez, T.A.; Ferrer, R.M. Determinant Factors of Entrepreneurial Culture in University Students: An Analysis from the Theory of Planned Behavior at a Peruvian University. Sustainability 2024, 16, 10693. https://doi.org/10.3390/su162310693
Vera KJC, Velita JJA, Martinez TA, Ferrer RM. Determinant Factors of Entrepreneurial Culture in University Students: An Analysis from the Theory of Planned Behavior at a Peruvian University. Sustainability. 2024; 16(23):10693. https://doi.org/10.3390/su162310693
Chicago/Turabian StyleVera, Kerwin Jose Chavez, Joel Joab Alderete Velita, Tomas Alcala Martinez, and Raul Marcelo Ferrer. 2024. "Determinant Factors of Entrepreneurial Culture in University Students: An Analysis from the Theory of Planned Behavior at a Peruvian University" Sustainability 16, no. 23: 10693. https://doi.org/10.3390/su162310693
APA StyleVera, K. J. C., Velita, J. J. A., Martinez, T. A., & Ferrer, R. M. (2024). Determinant Factors of Entrepreneurial Culture in University Students: An Analysis from the Theory of Planned Behavior at a Peruvian University. Sustainability, 16(23), 10693. https://doi.org/10.3390/su162310693
