Detecting Soil Tillage in Portugal: Challenges and Insights from Rules-Based and Machine Learning Approaches Using Sentinel-1 and Sentinel-2 Data
Abstract
1. Introduction
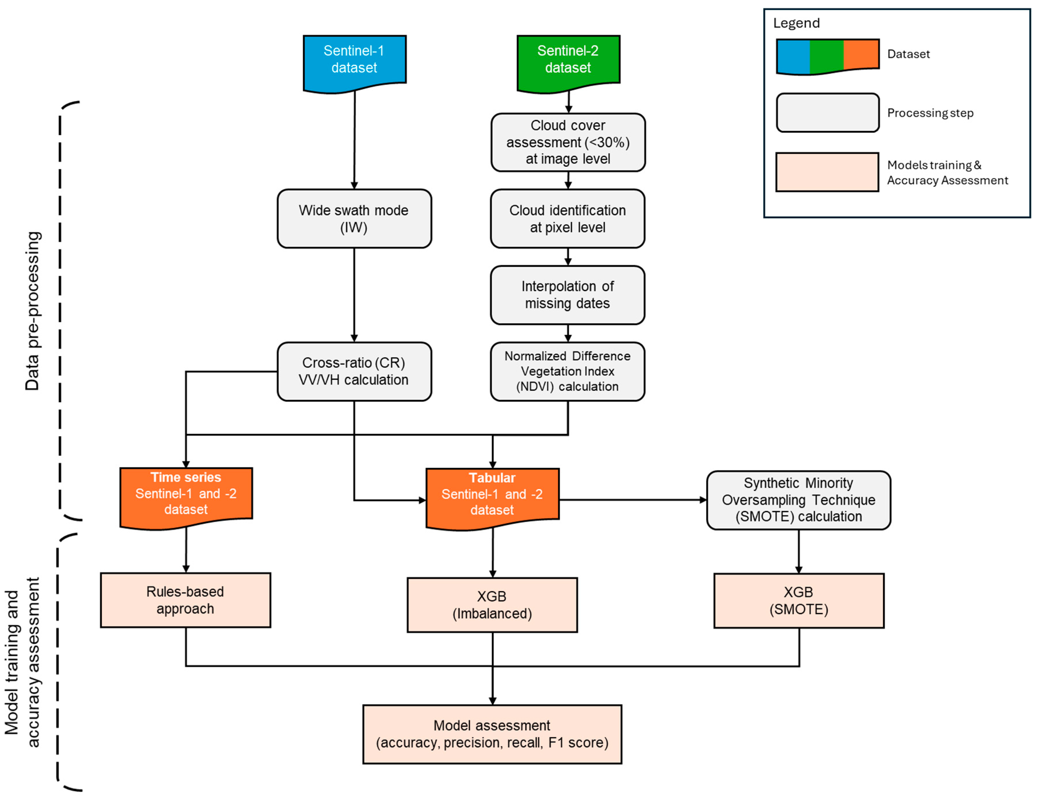
2. Materials and Methods
2.1. Study Region
2.2. Agricultural Operations and Remote Sensing Data
2.3. Soil Tillage Detection
2.3.1. Rules-Based Approach
- The calculation of the temporal difference in the Sentinel-1 VH band between two consecutive dates (ΔVH = VHt − VHt−1):If the value of ΔVH exceeded the VH threshold, a potential soil tillage operation was detected. This step aimed to identify abrupt changes or discontinuities in the soil roughness through changes in the Sentinel-1 VH time series.
- The verification of bare soil after a potential soil tillage operation was detected in step 1:If there were available NDVI values within a 30-day time window after the potential detection, the following applied:
- If at least one NDVI value was lower than the NDVI threshold, the soil tillage was verified. If not, no soil tillage was detected.
If there were no NDVI values available within a 30-day time window after the potential detection, the following applied:- b.
- If at least one CR (VV/VH) value was lower than the CR threshold, the soil tillage was verified. If not, no soil tillage was detected.
2.3.2. Machine Learning Approaches
2.4. Accuracy Assessment
3. Results
3.1. Analysis of the Soil Tillage Operations and Remote Sensing Data
3.2. Soil Tillage Detection Results
4. Discussion
5. Conclusions
Author Contributions
Funding
Informed Consent Statement
Data Availability Statement
Conflicts of Interest
Appendix A
| Date | Cloud Cover | Image Used/Not Used |
| 1 October 2020 | 90.01 | Not used |
| 6 October 2020 | 10.16 | Used |
| 11 October 2020 | 0.15 | Used |
| 16 October 2020 | 17.55 | Used |
| 21 October 2020 | 51.44 | Not used |
| 26 October 2020 | 25.85 | Used |
| 31 October 2020 | 65.53 | Not used |
| 5 November 2020 | 96.86 | Not used |
| 10 November 2020 | 45.27 | Not used |
| 15 November 2020 | 65.32 | Not used |
| 20 November 2020 | 3.40 | Used |
| 25 November 2020 | 99.82 | Not used |
| 30 November 2020 | 67.82 | Not used |
| 5 December 2020 | 3.63 | Used |
| 10 December 2020 | 98.92 | Not used |
| 15 December 2020 | 17.92 | Used |
| 20 December 2020 | 58.74 | Not used |
| 30 December 2020 | 0.95 | Used |
| 4 January 2021 | 28.98 | Used |
| 9 January 2021 | 89.91 | Not used |
| 14 January 2021 | 8.31 | Used |
| 19 January 2021 | 81.97 | Not used |
| 24 January 2021 | 94.72 | Not used |
| 29 January 2021 | 99.92 | Not used |
| 3 February 2021 | 71.72 | Not used |
| 8 February 2021 | 81.78 | Not used |
| 13 February 2021 | 20.46 | Used |
| 18 February 2021 | 51.77 | Not used |
| 23 February 2021 | 30.30 | Not used |
| 28 February 2021 | 1.38 | Used |
| 5 March 2021 | 97.17 | Not used |
| 10 March 2021 | 1.95 | Used |
| 15 March 2021 | 19.38 | Used |
| 20 March 2021 | 0.88 | Used |
| 25 March 2021 | 50.44 | Not used |
| 30 March 2021 | 100.00 | Not used |
| 4 April 2021 | 0.22 | Used |
| 9 April 2021 | 46.95 | Not used |
| 14 April 2021 | 98.67 | Not used |
| 19 April 2021 | 48.57 | Not used |
| 24 April 2021 | 88.60 | Not used |
| 29 April 2021 | 76.98 | Not used |
| 4 May 2021 | 2.06 | Used |
| 9 May 2021 | 57.94 | Not used |
| 14 May 2021 | 21.52 | Used |
| 19 May 2021 | 24.50 | Used |
| 24 May 2021 | 83.07 | Not used |
| 29 May 2021 | 8.50 | Used |
| 3 June 2021 | 23.85 | Used |
| 8 June 2021 | 0.26 | Used |
| 13 June 2021 | 24.75 | Used |
| 18 June 2021 | 42.39 | Not used |
| 23 June 2021 | 3.63 | Used |
| 28 June 2021 | 3.16 | Used |
| 3 July 2021 | 60.95 | Not used |
| 8 July 2021 | 0.13 | Used |
| 13 July 2021 | 0.19 | Used |
| 18 July 2021 | 5.36 | Used |
| 23 July 2021 | 16.19 | Used |
| 28 July 2021 | 0.15 | Used |
| 2 August 2021 | 53.78 | Not used |
| 7 August 2021 | 23.90 | Used |
| 12 August 2021 | 2.19 | Used |
| 17 August 2021 | 0.15 | Used |
| 22 August 2021 | 0.18 | Used |
| 27 August 2021 | 7.11 | Used |
| 1 September 2021 | 86.47 | Not used |
| 6 September 2021 | 72.80 | Not used |
| 11 September 2021 | 15.97 | Used |
| 16 September 2021 | 7.04 | Used |
| 21 September 2021 | 0.17 | Used |
| 26 September 2021 | 28.39 | Used |
References
- European Commission Common Agricultural Policy Funds. Available online: https://agriculture.ec.europa.eu/common-agricultural-policy/financing-cap/cap-funds_en (accessed on 20 January 2023).
- Heyl, K.; Döring, T.; Garske, B.; Stubenrauch, J.; Ekardt, F. The Common Agricultural Policy beyond 2020: A Critical Review in Light of Global Environmental Goals. Rev. Eur. Comp. Int. Environ. Law 2021, 30, 95–106. [Google Scholar] [CrossRef]
- CAP Strategic Plans. Available online: https://agriculture.ec.europa.eu/cap-my-country/cap-strategic-plans_en (accessed on 26 June 2023).
- Key Reforms in the New CAP. Available online: https://agriculture.ec.europa.eu/common-agricultural-policy/cap-overview/cap-2023-27/key-reforms-new-cap_en (accessed on 26 June 2023).
- Luo, Z.; Wang, E.; Sun, O.J. Can No-Tillage Stimulate Carbon Sequestration in Agricultural Soils? A Meta-Analysis of Paired Experiments. Agric. Ecosyst. Environ. 2010, 139, 224–231. [Google Scholar] [CrossRef]
- Álvaro-Fuentes, J.; López, M.V.; Arrúe, J.L.; Moret, D.; Paustian, K. Tillage and Cropping Effects on Soil Organic Carbon in Mediterranean Semiarid Agroecosystems: Testing the Century Model. Agric. Ecosyst. Environ. 2009, 134, 211–217. [Google Scholar] [CrossRef]
- Raiesi, F.; Kabiri, V. Identification of Soil Quality Indicators for Assessing the Effect of Different Tillage Practices through a Soil Quality Index in a Semi-Arid Environment. Ecol. Indic. 2016, 71, 198–207. [Google Scholar] [CrossRef]
- Haddaway, N.R.; Hedlund, K.; Jackson, L.E.; Kätterer, T.; Lugato, E.; Thomsen, I.K.; Jørgensen, H.B.; Isberg, P.-E. How Does Tillage Intensity Affect Soil Organic Carbon? A Systematic Review. Environ. Evid. 2017, 6, 30. [Google Scholar] [CrossRef]
- Bronick, C.J.; Lal, R. Soil Structure and Management: A Review. Geoderma 2005, 124, 3–22. [Google Scholar] [CrossRef]
- Basset, C.; Abou Najm, M.; Ghezzehei, T.; Hao, X.; Daccache, A. How Does Soil Structure Affect Water Infiltration? A Meta-Data Systematic Review. Soil Tillage Res. 2023, 226, 105577. [Google Scholar] [CrossRef]
- Adimassu, Z.; Langan, S.; Johnston, R.; Mekuria, W.; Amede, T. Impacts of Soil and Water Conservation Practices on Crop Yield, Run-off, Soil Loss and Nutrient Loss in Ethiopia: Review and Synthesis. Environ. Manag. 2017, 59, 87–101. [Google Scholar] [CrossRef]
- Yang, T.; Siddique, K.H.M.; Liu, K. Cropping Systems in Agriculture and Their Impact on Soil Health-A Review. Glob. Ecol. Conserv. 2020, 23, e01118. [Google Scholar] [CrossRef]
- Shaheb, M.R.; Venkatesh, R.; Shearer, S.A. A Review on the Effect of Soil Compaction and Its Management for Sustainable Crop Production. J. Biosyst. Eng. 2021, 46, 417–439. [Google Scholar] [CrossRef]
- User Guides—Sentinel-2 MSI—Sentinel Online—Sentinel Online. Available online: https://sentinel.esa.int/web/sentinel/user-guides/sentinel-2-msi (accessed on 26 June 2023).
- ESA Sentinel-1—Missions—Sentinel Online—Sentinel Online. Available online: https://sentinel.esa.int/web/sentinel/missions/sentinel-1 (accessed on 26 June 2023).
- Aslan, M.F.; Sabanci, K.; Aslan, B. Artificial Intelligence Techniques in Crop Yield Estimation Based on Sentinel-2 Data: A Comprehensive Survey. Sustainability 2024, 16, 8277. [Google Scholar] [CrossRef]
- Morais, T.G.; Teixeira, R.F.M.; Figueiredo, M.; Domingos, T. The Use of Machine Learning Methods to Estimate Aboveground Biomass of Grasslands: A Review. Ecol. Indic. 2021, 130, 108081. [Google Scholar] [CrossRef]
- Morais, T.G.; Jongen, M.; Tufik, C.; Rodrigues, N.R.; Gama, I.; Fangueiro, D.; Serrano, J.; Vieira, S.; Domingos, T.; Teixeira, R.F.M. Characterization of Portuguese Sown Rainfed Grasslands Using Remote Sensing and Machine Learning. Precis. Agric. 2022, 24, 161–186. [Google Scholar] [CrossRef]
- Hadria, R.; Duchemin, B.; Baup, F.; Le Toan, T.; Bouvet, A.; Dedieu, G.; Le Page, M. Combined Use of Optical and Radar Satellite Data for the Detection of Tillage and Irrigation Operations: Case Study in Central Morocco. Agric. Water Manag. 2009, 96, 1120–1127. [Google Scholar] [CrossRef]
- Liu, Y.; Rao, P.; Zhou, W.; Singh, B.; Srivastava, A.K.; Poonia, S.P.; Van Berkel, D.; Jain, M. Using Sentinel-1, Sentinel-2, and Planet Satellite Data to Map Field-Level Tillage Practices in Smallholder Systems. PLoS ONE 2022, 17, e0277425. [Google Scholar] [CrossRef]
- Obade, V.d.P.; Gaya, C. Mapping Tillage Practices Using Spatial Information Techniques. Environ. Manag. 2020, 66, 722–731. [Google Scholar] [CrossRef]
- Azzari, G.; Grassini, P.; Edreira, J.I.R.; Conley, S.; Mourtzinis, S.; Lobell, D.B. Satellite Mapping of Tillage Practices in the North Central US Region from 2005 to 2016. Remote Sens. Environ. 2019, 221, 417–429. [Google Scholar] [CrossRef]
- Beeson, P.C.; Daughtry, C.S.T.; Wallander, S.A. Estimates of Conservation Tillage Practices Using Landsat Archive. Remote Sens. 2020, 12, 2665. [Google Scholar] [CrossRef]
- Gomiero, T. Soil Degradation, Land Scarcity and Food Security: Reviewing a Complex Challenge. Sustainability 2016, 8, 281. [Google Scholar] [CrossRef]
- Ali, E.; Cramer, W.; Carnicer, J.; Georgopoulou, E.; Hilmi, N.; Le Cozannet, G.; Lionello, P. Cross-Chapter Paper 4: Mediterranean Region. In Climate Change 2022: Impacts, Adaptation and Vulnerability. Contribution of Working Group II to the Sixth Assessment Report of the Intergovernmental Panel on Climate Change; Cambridge University Press: Cambridge, UK, 2022. [Google Scholar]
- IFAP Serviços de Dados Geográficos Disponibilizados Pelo IFAP (WMS/WFS). Available online: https://www.ifap.pt/isip/ows/ (accessed on 1 April 2021).
- Gorelick, N.; Hancher, M.; Dixon, M.; Ilyushchenko, S.; Thau, D.; Moore, R. Google Earth Engine: Planetary-Scale Geospatial Analysis for Everyone. Remote Sens. Environ. 2017, 202, 18–27. [Google Scholar] [CrossRef]
- Tucker, C.J. Red and Photographic Infrared Linear Combinations for Monitoring Vegetation. Remote Sens. Environ. 1979, 8, 127–150. [Google Scholar] [CrossRef]
- Schwieder, M.; Wesemeyer, M.; Frantz, D.; Pfoch, K.; Erasmi, S.; Pickert, J.; Nendel, C.; Hostert, P. Mapping Grassland Mowing Events across Germany Based on Combined Sentinel-2 and Landsat 8 Time Series. Remote Sens. Environ. 2021, 269, 112795. [Google Scholar] [CrossRef]
- Holtgrave, A.-K.; Lobert, F.; Erasmi, S.; Röder, N.; Kleinschmit, B. Grassland Mowing Event Detection Using Combined Optical, SAR, and Weather Time Series. Remote Sens. Environ. 2023, 295, 113680. [Google Scholar] [CrossRef]
- Inglada, J.; Arias, M.; Tardy, B.; Hagolle, O.; Valero, S.; Morin, D.; Dedieu, G.; Sepulcre, G.; Bontemps, S.; Defourny, P.; et al. Assessment of an Operational System for Crop Type Map Production Using High Temporal and Spatial Resolution Satellite Optical Imagery. Remote Sens. 2015, 7, 12356–12379. [Google Scholar] [CrossRef]
- Satalino, G.; Mattia, F.; Balenzano, A.; Lovergine, F.P.; Rinaldi, M.; De Santis, A.P.; Ruggieri, S.; García, D.A.N.; Gómez, V.P.; Ceschia, E.; et al. Sentinel-1 & Sentinel-2 Data for Soil Tillage Change Detection. In Proceedings of the IGARSS 2018—2018 IEEE International Geoscience and Remote Sensing Symposium, Valencia, Spain, 22–27 July 2018; pp. 6627–6630. [Google Scholar]
- Palmisano, D.; Mattia, F.; Balenzano, A.; Satalino, G.; Pierdicca, N.; Guarnieri, A.V.M. Sentinel-1 Sensitivity to Soil Moisture at High Incidence Angle and the Impact on Retrieval Over Seasonal Crops. IEEE Trans. Geosci. Remote Sens. 2020, 59, 7308–7321. [Google Scholar] [CrossRef]
- Khabbazan, S.; Vermunt, P.; Steele-Dunne, S.; Arntz, L.R.; Marinetti, C.; van der Valk, D.; Iannini, L.; Molijn, R.; Westerdijk, K.; van der Sande, C. Crop Monitoring Using Sentinel-1 Data: A Case Study from The Netherlands. Remote Sens. 2019, 11, 1887. [Google Scholar] [CrossRef]
- Veloso, A.; Mermoz, S.; Bouvet, A.; Le Toan, T.; Planells, M.; Dejoux, J.F.; Ceschia, E. Understanding the Temporal Behavior of Crops Using Sentinel-1 and Sentinel-2-like Data for Agricultural Applications. Remote Sens. Environ. 2017, 199, 415–426. [Google Scholar] [CrossRef]
- Chen, T.; Guestrin, C. XGBoost: A Scalable Tree Boosting System. In Proceedings of the ACM SIGKDD International Conference on Knowledge Discovery and Data Mining, San Francisco, CA, USA, 13–17 August 2016. [Google Scholar]
- Li, X.; Wu, Y.; Jia, Q. Anomaly Detection of Bolt Tightening Process Based on Improved Smote. In Proceedings of the 6th International Conference on Robotics and Artificial Intelligence, Singapore, 20–22 November 2020. [Google Scholar]
- Bentéjac, C.; Csörgő, A.; Martínez-Muñoz, G. A Comparative Analysis of XGBoost. Artif. Intell. Rev. 2019, 54, 1937–1967. [Google Scholar] [CrossRef]
- Navarro, A.; Catalao, J.; Calvao, J. Assessing the Use of Sentinel-2 Time Series Data for Monitoring Cork Oak Decline in Portugal. Remote Sens. 2019, 11, 2515. [Google Scholar] [CrossRef]
- Godinho, S.; Gil, A.; Guiomar, N.; Neves, N.; Pinto-Correia, T. A Remote Sensing-Based Approach to Estimating Montado Canopy Density Using the FCD Model: A Contribution to Identifying HNV Farmlands in Southern Portugal. Agrofor. Syst. 2016, 90, 23–34. [Google Scholar] [CrossRef][Green Version]
- Morais, T.G.; Domingos, T.; Falcão, J.; Camacho, M.; Marques, A.; Neves, I.; Lopes, H.; Teixeira, R.F. Permanent Pastures Identification in Portugal Using Remote Sensing and Multi-Level Machine Learning. Front. Remote Sens. 2024, 5, 1459000. [Google Scholar] [CrossRef]
- Kuang, B.; Mahmood, H.S.; Quraishi, M.Z.; Hoogmoed, W.B.; Mouazen, A.M.; van Henten, E.J. Sensing Soil Properties in the Laboratory, in Situ, and on-Line. A Review. In Advances in Agronomy; Academic Press: Cambridge, MA, USA, 2012; Volume 114, pp. 155–223. [Google Scholar]
- Stenberg, B.; Viscarra Rossel, R.A.; Mouazen, A.M.; Wetterlind, J. Visible and Near Infrared Spectroscopy in Soil Science. Adv. Agron. 2010, 107, 163–215. [Google Scholar]
- Qiao, X.-X.; Wang, C.; Feng, M.-C.; Yang, W.-D.; Ding, G.-W.; Sun, H.; Liang, Z.-Y.; Shi, C.-C. Hyperspectral Estimation of Soil Organic Matter Based on Different Spectral Preprocessing Techniques. Spectrosc. Lett. 2017, 50, 156–163. [Google Scholar] [CrossRef]
- Stevens, A.; Nocita, M.; Tóth, G.; Montanarella, L.; van Wesemael, B. Prediction of Soil Organic Carbon at the European Scale by Visible and Near InfraRed Reflectance Spectroscopy. PLoS ONE 2013, 8, e66409. [Google Scholar] [CrossRef]
- Römkens, M.J.M.; Helming, K.; Prasad, S.N. Soil Erosion under Different Rainfall Intensities, Surface Roughness, and Soil Water Regimes. Catena 2002, 46, 103–123. [Google Scholar] [CrossRef]
- Bahddou, S.; Otten, W.; Whalley, W.R.; Shin, H.C.; El Gharous, M.; Rickson, R.J. Changes in Soil Surface Properties under Simulated Rainfall and the Effect of Surface Roughness on Runoff, Infiltration and Soil Loss. Geoderma 2023, 431, 116341. [Google Scholar] [CrossRef]
- Copernicus Climate Change Service. ERA5 Hourly Data on Single Levels from 1979 to Present; Copernicus Climate Change Service: Göttingen, Germany, 2024. [Google Scholar]
- Wu, Y.S.; Li, X.R.; Jia, R.L.; Yin, R.P.; Liu, T.J. Livestock Trampling Regulates the Soil Carbon Exchange by Mediating Surface Roughness and Biocrust Cover. Geoderma 2023, 429, 116275. [Google Scholar] [CrossRef]
- Blagus, R.; Lusa, L. SMOTE for High-Dimensional Class-Imbalanced Data. BMC Bioinform. 2013, 14, 106. [Google Scholar] [CrossRef]
- Chawla, N.V.; Bowyer, K.W.; Hall, L.O.; Kegelmeyer, W.P. SMOTE: Synthetic Minority over-Sampling Technique. J. Artif. Intell. Res. 2002, 16, 321–357. [Google Scholar] [CrossRef]
- Catalão, J.; Navarro, A.; Calvão, J. Mapping Cork Oak Mortality Using Multitemporal High-Resolution Satellite Imagery. Remote Sens. 2022, 14, 2750. [Google Scholar] [CrossRef]
- Costa, H.; Benevides, P.; Marcelino, F.; Caetano, M. Introducing Automatic Satellite Image Processing into Land Cover Mapping by Photo-Interpretation of Airborne Data. Int. Arch. Photogramm. Remote Sens. Spat. Inf. Sci. 2020, 42, 29–34. [Google Scholar] [CrossRef]
- Morais, T.G.; Domingos, T.; Teixeira, R.F.M. Semantic Segmentation of Portuguese Agri-Forestry Using High-Resolution Orthophotos. Agronomy 2023, 13, 2741. [Google Scholar] [CrossRef]
- Zhang, C.; Recht, B.; Bengio, S.; Hardt, M.; Vinyals, O. Understanding Deep Learning Requires Rethinking Generalization. In Proceedings of the 5th International Conference on Learning Representations, ICLR 2017—Conference Track Proceedings, Toulon, France, 24–26 April 2017. [Google Scholar]
- Dong, N.; Kampffmeyer, M.; Voiculescu, I. Learning Underrepresented Classes from Decentralized Partially Labeled Medical Images. In International Conference on Medical Image Computing and Computer-Assisted Intervention; Springer Nature: Cham, Switzerland, 2022. [Google Scholar]
- Zheng, B.; Campbell, J.B.; Serbin, G.; Galbraith, J.M. Remote Sensing of Crop Residue and Tillage Practices: Present Capabilities and Future Prospects. Soil Tillage Res. 2014, 138, 26–34. [Google Scholar] [CrossRef]
- Marta-Pedroso, C.; Domingos, T.; Freitas, H.; de Groot, R.S. Cost–Benefit Analysis of the Zonal Program of Castro Verde (Portugal): Highlighting the Trade-off between Biodiversity and Soil Conservation. Soil Tillage Res. 2007, 97, 79–90. [Google Scholar] [CrossRef]
- Steponavičienė, V.; Žiūraitis, G.; Rudinskienė, A.; Jackevičienė, K.; Bogužas, V. Long-Term Effects of Different Tillage Systems and Their Impact on Soil Properties and Crop Yields. Agronomy 2024, 14, 870. [Google Scholar] [CrossRef]




| Rules-Based | XGB (Imbalanced) | XGB (SMOTE) | |
|---|---|---|---|
| Recall | 46% | 54% | 67% |
| Precision | 6% | 4% | 8% |
| F1 score | 10% | 8% | 14% |
| F2 score | 22% | 25% | 27% |
| AUC-ROC | 51% | 53% | 74% |
Disclaimer/Publisher’s Note: The statements, opinions and data contained in all publications are solely those of the individual author(s) and contributor(s) and not of MDPI and/or the editor(s). MDPI and/or the editor(s) disclaim responsibility for any injury to people or property resulting from any ideas, methods, instructions or products referred to in the content. |
© 2024 by the authors. Licensee MDPI, Basel, Switzerland. This article is an open access article distributed under the terms and conditions of the Creative Commons Attribution (CC BY) license (https://creativecommons.org/licenses/by/4.0/).
Share and Cite
Morais, T.G.; Domingos, T.; Falcão, J.; Camacho, M.; Marques, A.; Neves, I.; Lopes, H.; Teixeira, R.F.M. Detecting Soil Tillage in Portugal: Challenges and Insights from Rules-Based and Machine Learning Approaches Using Sentinel-1 and Sentinel-2 Data. Sustainability 2024, 16, 10389. https://doi.org/10.3390/su162310389
Morais TG, Domingos T, Falcão J, Camacho M, Marques A, Neves I, Lopes H, Teixeira RFM. Detecting Soil Tillage in Portugal: Challenges and Insights from Rules-Based and Machine Learning Approaches Using Sentinel-1 and Sentinel-2 Data. Sustainability. 2024; 16(23):10389. https://doi.org/10.3390/su162310389
Chicago/Turabian StyleMorais, Tiago G., Tiago Domingos, João Falcão, Manuel Camacho, Ana Marques, Inês Neves, Hugo Lopes, and Ricardo F. M. Teixeira. 2024. "Detecting Soil Tillage in Portugal: Challenges and Insights from Rules-Based and Machine Learning Approaches Using Sentinel-1 and Sentinel-2 Data" Sustainability 16, no. 23: 10389. https://doi.org/10.3390/su162310389
APA StyleMorais, T. G., Domingos, T., Falcão, J., Camacho, M., Marques, A., Neves, I., Lopes, H., & Teixeira, R. F. M. (2024). Detecting Soil Tillage in Portugal: Challenges and Insights from Rules-Based and Machine Learning Approaches Using Sentinel-1 and Sentinel-2 Data. Sustainability, 16(23), 10389. https://doi.org/10.3390/su162310389

