Power Distribution Network Reconfiguration Techniques: A Thorough Review
Abstract
1. Introduction
1.1. Motivation
1.2. Literature Review
1.3. Contributions
- It depicts how early single-objective DNR gave rise to contemporary multi-objective DNR techniques.
- It performs a complete investigation of the objective functions in two forms of distribution network reconfiguration.
- It provides a thorough chronological analysis and categorizes the various DNR approaches. It also specifies the advantages and disadvantages of different methods in this field.
- It highlights current research trends and suggests future prospects for DNR study.
1.4. Paper Organization
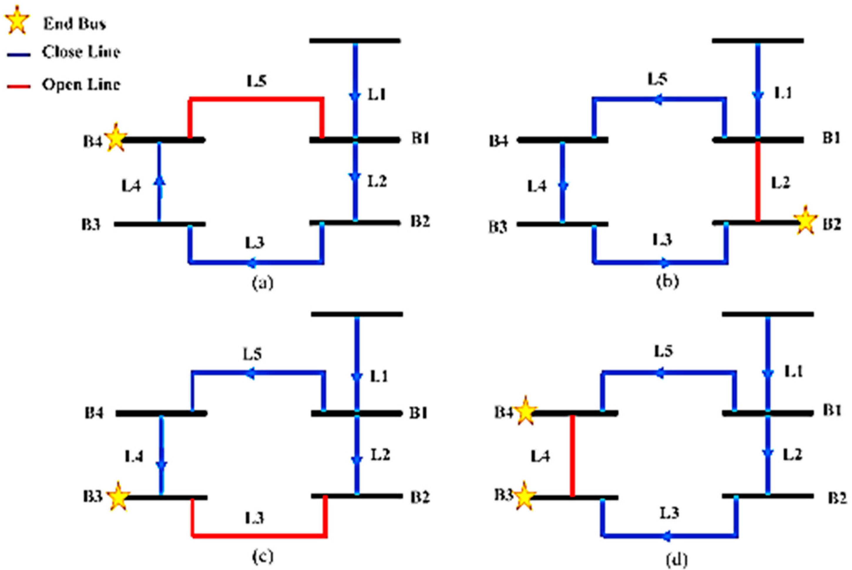
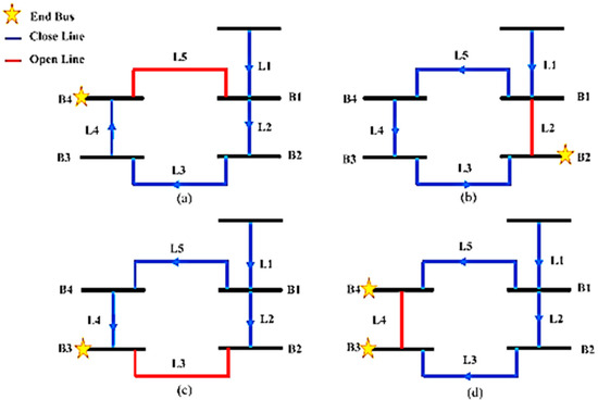
2. Distribution Network Reconfiguration
2.1. Distribution Network Reconfiguration Formulation
- Minimization of the power loss
- Minimization of the switching number
- Minimization of the ENS
- Minimization of the operation cost
- Minimization of the bus voltage deviation
- Voltage stability index
- Radial topology of the network
- Distribution power flow equations
- Bus voltage limit
- Feeder current limit
- Transformer limits
- DG limits
2.2. Network Reconfiguration Problem Formats
- Static network reconfiguration
- Dynamic network reconfiguration
2.3. Presence of RESs, ES in Network Reconfiguration Problems
- Monte Carlo simulation
- Scenario generation
- Point estimation method
3. Distribution Network Reconfiguration Approaches
3.1. Single-Objective DNR Problem
3.2. Multi-Objective DNR Problem
- Weighted-sum multi-objective DNR
- Fuzzy multi-objective DNR
- Pareto optimal multi-objective DNR
4. Distribution Network Reconfiguration Solution Methods
4.1. Conventional Methods
4.2. Heuristic Methods
- Optimal flow pattern
- Branch exchange
- Other knowledge-based heuristic methods
4.3. Metaheuristic Methods
- A wide variety of optimization problems can be solved with the help of metaheuristics.
- Metaheuristics typically make parallel implementation simple.
- The primary uses of metaheuristics are in exploration and exploitation.
- Because metaheuristics do not explicitly compute the derivative of objective functions, they are also sometimes referred to as derivative-free optimization approaches.

4.4. Modern Methods
- Artificial neural network
- Internet of Things
- Machine learning
5. Results
5.1. 33-Node System
5.2. 70-Node System
5.3. 69-Node System
5.4. 86-Node System
5.5. Results of Table 1, Table 2, Table 3, Table 4, Table 5 and Table 6
6. General Comparison of Studies
6.1. In Terms of Objective Function
6.2. In Terms of Solution Methods
7. Conclusions
8. Current Research Trends and Directions for the Future
- Future research in this area is likely to focus more on DDNR than SDNR because of DDNR’s significantly larger benefits. SDNR is less desirable for research subjects based on time-dependent changes in energy pricing and demand in the distribution system’s actual space.
- Potential directions for further research include the creation of effective and novel algorithms that can manage large networks, the application of machine learning techniques, and the investigation of hybrid strategies.
- The integration of DDNR with other controllable resources and devices in the distribution network, including energy storage systems, electric vehicles, distributed generation resources, and soft open points, may present future hurdles for the technology. Furthermore, additional research on DDNR in conjunction with renewable energy source energy management in the event of a grid outage and quick load recovery may be conducted. Also, DDNR with the aim of improving network resilience can be one of the hot research topics that encourage researchers to find the optimal topology of the network when an accident occurs in the distribution network.
- Finally, another future research topic in this field is the combination of the DNR problem with the optimal location of automation switches in the distribution network, which can have a great impact on the reliability of the network. Also, one of the objective functions that is not included in DNR studies is the objective function of load shedding, which can be one of the research priorities in this field. This objective function is also directly related to the reliability of the distribution network and reducing power outages of subscribers.
Author Contributions
Funding
Conflicts of Interest
References
- Lotfi, H.; Samadi, M.; Dadpour, A. Optimal capacitor placement and sizing in radial distribution system using an improved Particle Swarm Optimization algorithm. In Proceedings of the 2016 21st Conference on Electrical Power Distribution Networks Conference (EPDC), Karaj, Iran, 26–27 April 201; pp. 147–152.
- Lotfi, H. Optimal sizing of distributed generation units and shunt capacitors in the distribution system considering uncertainty resources by the modified evolutionary algorithm. J. Ambient. Intell. Humaniz. Comput. 2022, 13, 4739–4758. [Google Scholar] [CrossRef]
- Lotfi, H.; Ghazi, R.; Sistani, M.B.N. Providing an optimal energy management strategy in distribution network considering distributed generators and energy storage units. In Proceedings of the 2019 International Power System Conference (PSC), Tehran, Iran, 9–11 December 2019. [Google Scholar]
- Olamaei, J.; Niknam, T.; Arefi, S.B. Distribution feeder reconfiguration for loss minimization based on modified honey bee mating optimization algorithm. Energy Procedia 2012, 14, 304–311. [Google Scholar] [CrossRef]
- Merlin, A. Search for a minimum-loss operating spanning tree configuration for an urban power distribution system. In Proceedings of the 5th Power System Computation Conference, Cambridge, UK, 1–5 September 1975; pp. 1–18. [Google Scholar]
- Shirmohammadi, D.; Hong, H.W. Reconfiguration of electric distribution networks for resistive line losses reduction. IEEE Trans. Power Del. 1989, 4, 1492–1498. [Google Scholar] [CrossRef]
- Civanlar, S.; Grainger, J.J.; Yin, H.; Lee, S.S.H. Distribution feeder reconfiguration for loss reduction. IEEE Trans. Power Del. 1988, 3, 1217–1223. [Google Scholar] [CrossRef]
- Baran, M.E.; Wu, F.F. Network reconfiguration in distribution system for loss reduction and load balancing. IEEE Trans. Power Deliv. 1989, 4, 1401–1407. [Google Scholar] [CrossRef]
- Lotfi, H.; Ghazi, R.; Sistani, M.B.N. An Optimal Co-operation of Distributed Generators and Capacitor Banks in Dynamic Distribution Feeder Reconfiguration. In Proceedings of the 24th Electrical Power Distribution Conference, Khorramabad, Iran, 19–20 June 2019. [Google Scholar]
- Nara, K.; Shiose, A.; Kitagawa, M.; Ishihara, T. Implementation of genetic algorithm for distribution systems loss minimum reconfiguration. IEEE Trans. Power Syst. 1992, 7, 1044–1051. [Google Scholar] [CrossRef]
- Chang, H.-C.; Kuo, C.-C. Network reconfiguration in distribution systems using simulated annealing. Electr. Power Syst. Res. 1994, 29, 227–238. [Google Scholar] [CrossRef]
- Mahdavi, M.; Alhelou, H.H.; Hatziargyriou, N.D.; Jurado, F. Reconfiguration of electric power distribution systems: Comprehensive review and classification. IEEE Access 2021, 9, 118502–118527. [Google Scholar] [CrossRef]
- Otuo-Acheampong, D.; Rashed, G.I.; Akwasi, A.M.; Haider, H. Application of optimal network reconfiguration for loss minimization and voltage profile enhancement of distribution system using heap-based optimizer. Int. Trans. Electr. Energy Syst. 2023, 2023, 9930954. [Google Scholar] [CrossRef]
- Anteneh, D.; Khan, B.; Mahela, O.P.; Alhelou, H.H.; Guerrero, J.M. Distribution network reliability enhancement and power loss reduction by optimal network reconfiguration. Comput. Electr. Eng. 2021, 96, 107518. [Google Scholar] [CrossRef]
- Amini, M.; Jalilian, A.; Behbahani, M.R.P. Fast network reconfiguration in harmonic polluted distribution network based on developed backward/forward sweep harmonic load flow. Electr. Power Syst. Res. 2019, 168, 295–304. [Google Scholar] [CrossRef]
- Behbahani, M.R.; Jalilian, A. Reconfiguration of harmonic polluted distribution network using modified discrete particle swarm optimization equipped with smart radial method. IET Gener. Transmiss. Distrib. 2023, 17, 2563–2575. [Google Scholar] [CrossRef]
- Behbahani, M.R.P.; Jalilian, A.; Amini, M. Reconfiguration of distribution network using discrete particle swarm optimization to reduce voltage fluctuations. Int. Trans. Electr. Energy Syst. 2020, 30, e12501. [Google Scholar]
- Behbahani, M.R.P.; Amini, M.; Jailian, A. Distribution network reconfiguration for voltage sag improvement using particle swarm optimization. J. Iran. Assoc. Electr. Electron. Eng. 2022, 19, 201–211. [Google Scholar]
- Salkuti, S.R. Feeder reconfiguration in unbalanced distribution system with wind and solar generation using ant lion optimization. Int. J. Adv. Comput. Sci. Appl. 2021, 12, 1–10. [Google Scholar] [CrossRef]
- Gerez, C.; Costa, E.C.M.; Filho, A.J.S. Distribution network reconfiguration considering voltage and current unbalance indexes and variable demand solved through a selective bio-inspired metaheuristic. Energies 2022, 15, 1686. [Google Scholar] [CrossRef]
- Shareef, H.; Ibrahim, A.; Salman, N.; Mohamed, A.; Ai, W.L. Power quality and reliability enhancement in distribution systems via optimum network reconfiguration by using quantum firefly algorithm. Int. J. Electr. Power Energy Syst. 2014, 58, 160–169. [Google Scholar] [CrossRef]
- Gupta, N.; Swarnkar, A.; Niazi, K. Distribution network reconfiguration for power quality and reliability improvement using Genetic Algorithms. Int. J. Electr. Power Energy Syst. 2014, 54, 664–671. [Google Scholar] [CrossRef]
- Skoonpong, A.; Sirisumrannukul, S. Network reconfiguration for reliability worth enhancement in distribution systems by simulated annealing. In Proceedings of the 2008 5th International Conference on Electrical Engineering/Electronics, Computer, Telecommunications and Information Technology, Krabi, Thailand, 14–17 May 2008; Volume 2, pp. 937–940. [Google Scholar]
- Brown, R.E. Network reconfiguration for improving reliability in distribution systems. In Proceedings of the 2003 IEEE Power Engineering Society General Meeting (IEEE Cat. No. 03CH37491), Toronto, ON, Canada, 13–17 July 2003; Volume 4, pp. 2419–2424. [Google Scholar]
- Arya, R.; Choube, S.; Arya, L.; Kothari, D. Reliability enhancement of a radial distribution system using coordinated aggregation based particle swarm optimization considering customer and energy based indices. Appl. Soft Comput. 2012, 12, 3325–3331. [Google Scholar] [CrossRef]
- Azizivahed, A.; Narimani, H.; Fathi, M.; Naderi, E.; Safarpour, H.R.; Narimani, M.R. Multi-objective dynamic distribution feeder reconfiguration in automated distribution systems. Energy 2018, 147, 896–914. [Google Scholar] [CrossRef]
- Imran, A.M.; Kowsalya, M. A new power system reconfiguration scheme for power loss minimization and voltage profile enhancement using fireworks algorithm. Int. J. Electr. Power Energy Syst. 2014, 62, 312–322. [Google Scholar] [CrossRef]
- Hu, W.; Chen, Z.; Bak-Jensen, B.; Hu, Y. Fuzzy adaptive particle swarm optimisation for power loss minimisation in distribution systems using optimal load response. IET Gener. Transm. Distrib. 2014, 8, 1–10. [Google Scholar] [CrossRef]
- Rajaram, R.; Kumar, K.S.; Rajasekar, N. Power system reconfiguration in a radial distribution network for reducing losses and to improve voltage profile using modified plant growth simulation algorithm with Distributed Generation (DG). Energy Rep. 2015, 1, 116–122. [Google Scholar] [CrossRef]
- Nguyen, T.T.; Truong, A.V.; Phung, T.A. A novel method based on adaptive cuckoo search for optimal network reconfiguration and distributed generation allocation in distribution network. Int. J. Electr. Power Energy Syst. 2016, 78, 801–815. [Google Scholar] [CrossRef]
- Naveen, S.; Kumar, K.S.; Rajalakshmi, K. Distribution system reconfiguration for loss minimization using modified bacterial foraging optimization algorithm. Int. J. Electr. Power Energy Syst. 2015, 69, 90–97. [Google Scholar] [CrossRef]
- Ahmadi, H.; Martí, J.R. Minimum-loss network reconfiguration: A minimum spanning tree problem. Sustain. Energy Grids Netw. 2015, 1, 1–9. [Google Scholar] [CrossRef]
- Azizivahed, A.; Narimani, H.; Naderi, E.; Fathi, M.; Narimani, M.R. A hybrid evolutionary algorithm for secure multi-objective distribution feeder reconfiguration. Energy 2017, 138, 355–373. [Google Scholar] [CrossRef]
- Duan, D.-L.; Ling, X.-D.; Wu, X.-Y.; Zhong, B. Reconfiguration of distribution network for loss reduction and reliability improvement based on an enhanced genetic algorithm. Int. J. Electr. Power Energy Syst. 2015, 64, 88–95. [Google Scholar] [CrossRef]
- Narimani, M.R.; Vahed, A.A.; Azizipanah-Abarghooee, R.; Javidsharifi, M. Enhanced gravitational search algorithm for multi-objective distribution feeder reconfiguration considering reliability, loss and operational cost. IET Gener. Transm. Distrib. 2014, 8, 55–69. [Google Scholar] [CrossRef]
- Alonso, F.; Oliveira, D.Q.; De Souza, A.Z. Artificial immune systems optimization approach for multiobjective distribution system reconfiguration. IEEE Trans. Power Syst. 2014, 30, 840–847. [Google Scholar] [CrossRef]
- Vitorino, R.; Jorge, H.; Neves, L. Loss and reliability optimization for power distribution system operation. Electr. Power Syst. Res. 2013, 96, 177–184. [Google Scholar] [CrossRef]
- Tomoiagă, B.; Chindriş, M.; Sumper, A.; Sudria-Andreu, A.; Villafafila-Robles, R. Pareto optimal reconfiguration of power distribution systems using a genetic algorithm based on NSGA-II. Energies 2013, 6, 1439–1455. [Google Scholar] [CrossRef]
- Kalambe, S.; Agnihotri, G. Loss minimization techniques used in distribution network: Bibliographical survey. Renew. Sustain. Energy 2014, 29, 184–200. [Google Scholar] [CrossRef]
- Abbasi, R.S.; Mehmood, T. Feeder reconfiguration techniques: A review. In Proceedings of the Energy Systems and Policies (ICESP), 2014 International Conference, Islamabad, Pakistan, 24–26 November 2014. [Google Scholar]
- Ferdavani, A.K.; Zin, A.A.B.M.; Khairuddin, A.B.; Naeini, M.M. A review on reconfiguration of radial electrical distribution network through heuristic methods. In Proceedings of the 2011 Fourth International Conference on Modeling, Simulation and Applied Optimization, Kuala Lumpur, Malaysia, 19–21 April 2011; pp. 1–5. [Google Scholar]
- Perrier, N.; Agard, B.; Baptiste, P.; Frayret, J.M.; Langevin, A.; Pellerin, R.; Riopel, D.; Trepanier, M. A survey of models and algorithms for emergency response logistics in electric distribution systems. Part I Reliab. Plan. Fault Considerations. Comput. Oper. Res. 2013, 40, 1895–1906. [Google Scholar]
- Lotfi, H.; Ghazi, R.; Sistani, M.B.N. Multi-Objective Distribution Feeder Reconfiguration Considering Reliability in the Presence of Distributed Generators. Electr. Power Compon. Syst. 2022, 50, 426–442. [Google Scholar] [CrossRef]
- Asrari, A.; Lotfifard, S.; Ansari, M. Reconfiguration of smart distribution systems with time varying loads using parallel computing. IEEE Trans. Smart Grid. 2016, 7, 2713–2723. [Google Scholar] [CrossRef]
- Lotfi, H. Multi-Objective Network Reconfiguration and Allocation of Capacitor Units in Radial Distribution System Using an Enhanced Artificial Bee Colony Optimization. Electr. Power Compon. Syst. 2022, 49, 1130–1142. [Google Scholar] [CrossRef]
- Lotfi, H.; Azizivahed, A.; Shojaei, A.A.; Seyedi, S.; Othman, M.F.B. Multi-objective Distribution Feeder Reconfiguration Along with Optimal Sizing of Capacitors and Distributed Generators Regarding Network Voltage Security. Electr. Power Compon. Syst. 2021, 49, 652–668. [Google Scholar] [CrossRef]
- Siahbalaee, J.; Rezanejad, N.; Gharehpetian, G.B. Reconfiguration and DG sizing and placement using improved shuffled frog leaping algorithm. Electr. Power Compon. Syst. 2019, 47, 1475–1488. [Google Scholar] [CrossRef]
- Fathi, V.; Seyedi, H.; Ivatloo, B.M. Reconfiguration of distribution systems in the presence of distributed generation considering protective constraints and uncertainties. Int. Trans. Electr. Energy Syst. 2020, 30, e12346. [Google Scholar] [CrossRef]
- Bagheri, A.; Bagheri, M.; Lorestani, A. Optimal reconfiguration and DG integration in distribution networks considering switching actions costs using tabu search algorithm. J. Ambient. Intell. Humaniz. Comput. 2021, 12, 7837–7856. [Google Scholar] [CrossRef]
- Jafar-Nowdeh, A.; Babanezhad, M.; Arabi-Nowdeh, S.; Naderipour, A.; Kamyab, H.; Abdul-Malek, Z.; Ramachandaramurthy, V.K. Meta-heuristic matrix moth–flame algorithm for optimal reconfiguration of distribution networks and placement of solar and wind renewable sources considering reliability. Environ. Technol. Innov. 2020, 20, 101118. [Google Scholar] [CrossRef]
- Abdelkader, M.A.; Osman, Z.H.; Elshahed, M.A. New analytical approach for simultaneous feeder reconfiguration and DG hosting allocation in radial distribution networks. Ain Shams Eng. J. 2021, 12, 1823–1837. [Google Scholar] [CrossRef]
- Azad-Farsani, E.; Sardou, I.G.; Abedini, S. Distribution network reconfiguration based on LMP at DG connected busses using game theory and self-adaptive FWA. Energy 2021, 215, 119146. [Google Scholar] [CrossRef]
- Azizivahed, A.; Arefi, A.; Ghavidel, S.; Shafie-khah, M.; Li, L.; Zhang, J. Energy management strategy in dynamic distribution network reconfiguration considering renewable energy resources and storage. IEEE Trans. Sustain. Energy 2019, 11, 662–673. [Google Scholar] [CrossRef]
- Lotfi, H.; Ghazi, R. Multi-objective dynamic distribution feeder reconfiguration along with capacitor allocation using a new hybrid evolutionary algorithm. Energy Syst. 2020, 11, 779–809. [Google Scholar] [CrossRef]
- Lotfi, H.; Ghazi, R. Optimal participation of demand response aggregators in reconfigurable distribution system considering photovoltaic and storage units. J. Ambient. Intell. Humaniz. Comput. 2021, 12, 2233–2255. [Google Scholar] [CrossRef]
- Wang, J.; Wang, W.; Wang, H.; Zuo, H. Dynamic reconfiguration of multiobjective distribution networks considering DG and EVs based on a novel LDBAS algorithm. IEEE Access 2020, 8, 216873–216893. [Google Scholar] [CrossRef]
- Sedighizadeh, M.; Shaghaghi-shahr, G.; Esmaili, M.; Aghamohammadi, M.R. Optimal distribution feeder reconfiguration and generation scheduling for microgrid day-ahead operation in the presence of electric vehicles considering uncertainties. J. Energy Storage 2019, 21, 58–71. [Google Scholar] [CrossRef]
- Singh, J.; Tiwari, R. Real power loss minimisation of smart grid with electric vehicles using distribution feeder reconfiguration. IET Gener. Transm. Distrib. 2019, 13, 4249–4261. [Google Scholar] [CrossRef]
- Kavousi-Fard, A.; Niknam, T. Multi-objective stochastic distribution feeder reconfiguration from the reliability point of view. Energy 2014, 64, 342–354. [Google Scholar] [CrossRef]
- Niknam, T.; Fard, A.K.; Baziar, A. Multi-objective stochastic distribution feeder reconfiguration problem considering hydrogen and thermal energy production by fuel cell power plants. Energy 2012, 42, 563–573. [Google Scholar] [CrossRef]
- Niknam, T.; Kavousifard, A.; Aghaei, J. Scenario-based multiobjective distribution feeder reconfiguration considering wind power using adaptive modified particle swarm optimisation. IET Renew. Power Gener. 2012, 6, 236–247. [Google Scholar] [CrossRef]
- Ravadanegh, S.N.; Oskuee, M.R.J.; Karimi, M. Multi-objective planning model for simultaneous reconfiguration of power distribution network and allocation of renewable energy resources and capacitors with considering uncertainties. J. Cent. South Univ. 2017, 24, 1837–1849. [Google Scholar] [CrossRef]
- Jorgensen, P.; Christensen, J.; Tande, J. Probabilistic load flow calculation using Monte Carlo techniques for distribution network with wind turbines. In Proceedings of the 8th International Conference on Harmonics and Quality of Power, Proceedings (Cat. No. 98EX227), Athens, Greece, 14–16 October 1998; Volume 2, pp. 1146–1151. [Google Scholar]
- Amjady, N.; Aghaei, J.; Shayanfar, H.A. Stochastic multiobjective market clearing of joint energy and reserves auctions ensuring power system security. IEEE Trans. Power Syst. 2009, 24, 1841–1854. [Google Scholar] [CrossRef]
- Bouffard, F.; Galiana, F.D. Stochastic security for operations planning with significant wind power generation. In Proceedings of the 2008 IEEE Power and Energy Society General Meeting-Conversion and Delivery of Electrical Energy in the 21st Century, Pittsburgh, PA, USA, 20–24 July 2008; pp. 1–11. [Google Scholar]
- Hong, H. An efficient point estimate method for probabilistic analysis. Reliab. Eng. Syst. Saf. 1998, 59, 261–267. [Google Scholar] [CrossRef]
- Zehir, M.A.; Bagriyanik, M. Demand side management by controlling refrigerators and its effects on consumers. Energy Convers. Manag. 2012, 64, 238–244. [Google Scholar] [CrossRef]
- Kumar, K.S.; Jayabarathi, T. Power system reconfiguration and loss minimization for an distribution systems using bacterial foraging optimization algorithm. Int. J. Electr. Power Energy Syst. 2012, 36, 13–17. [Google Scholar] [CrossRef]
- Abul’Wafa, A.R. A new heuristic approach for optimal reconfiguration in distribution systems. Electr. Power Syst. Res. 2011, 81, 282–289. [Google Scholar] [CrossRef]
- Su, C.-T.; Chang, C.-F.; Chiou, J.-P. Distribution network reconfiguration for loss reduction by ant colony search algorithm. Electr. Power Syst. Res. 2005, 75, 190–199. [Google Scholar] [CrossRef]
- Dahalan, W.M.; Mokhlis, H. Network reconfiguration for loss reduction with distributed generations using PSO. In Proceedings of the IEEE International Conference on Power and Energy (PECon), Kota Kinabalu Sabah, Malaysia, 2–5 December 2012. [Google Scholar]
- Wang, Y.; Zhang, B. Distribution network reconfiguration based on Improved gravitational search algorithm. IOP Conf. Series Earth Environ Sci. 2017, 73, 012022. [Google Scholar] [CrossRef]
- Bahmanifirouzi, B.; Farjah, E.; Niknam, T.; Farsani, E.A. A new hybrid HBMO-SFLA algorithm for multi-objective distribution feeder reconfiguration problem considering distributed generator units. Iran. J. Sci. Technology. Trans. Electr. Eng. 2012, 36, 51. [Google Scholar]
- Bayat, A.; Bagheri, A.; Noroozian, R. Optimal siting and sizing of distributed generation accompanied by reconfiguration of distribution networks for maximum loss reduction by using a new UVDA-based heuristic method. Int. J. Electr. Power Energy Syst. 2016, 77, 360–371. [Google Scholar] [CrossRef]
- Nasir, M.N.M.; Shahrin, N.M.; Sulaima, M.F.; Jali, M.H.; Baharom, M.F. Optimum network reconfiguration and DGs sizing with allocation simultaneously by using particle swarm optimization (PSO). Int. J. Eng. Technol. 2014, 6, 773–780. [Google Scholar]
- Taher, S.A.; Karimi, M.H. Optimal reconfiguration and DG allocation in balanced and unbalanced distribution systems. Ain Shams Eng. J. 2014, 5, 735–749. [Google Scholar] [CrossRef]
- Muthukumar, K.; Jayalalitha, S. Integrated approach of network reconfiguration with distributed generation and shunt capacitors placement for power loss minimization in radial distribution networks. Appl. Soft Comput. 2016, 52, 1262–1284. [Google Scholar]
- Imran, A.M.; Kowsalya, M.; Kothari, D.P. A novel integration technique for optimal network reconfiguration and distributed generation placement in power distribution networks. Int. J. Electr. Power Energy Syst. 2014, 63, 461–472. [Google Scholar] [CrossRef]
- Lotfipour, A.; Afrakhte, H. A discrete Teaching–Learning-Based Optimization algorithm to solve distribution system reconfiguration in presence of distributed generation. Int. J. Electr. Power Energy Syst. 2016, 82, 264–273. [Google Scholar] [CrossRef]
- Santos, A.; Delbem, A.C.B.; London, J.; Bretas, N.G. Node-depth encoding and multiobjective evolutionary algorithm applied to large-scale distribution system reconfiguration. IEEE Trans. Power Syst. 2010, 25, 1254–1265. [Google Scholar] [CrossRef]
- de Macêdo Braz, H.D.; de Souza, B.A. Distribution network reconfiguration using genetic algorithms with sequential encoding: Subtractive and additive approaches. IEEE Trans. Power Syst. 2010, 26, 582–593. [Google Scholar] [CrossRef]
- Zhang, P.; Li, W.; Wang, S. Reliability-oriented distribution network reconfiguration considering uncertainties of data by interval analysis. Int. J. Electr. Power Energy Syst. 2012, 34, 138–144. [Google Scholar] [CrossRef]
- Jazebi, S.; Vahidi, B. Reconfiguration of distribution networks to mitigate utilities power quality disturbances. Electr. Power Syst. Res. 2012, 91, 9–17. [Google Scholar] [CrossRef]
- Pfitscher, L.; Bernardon, D.; Canha, L.; Montagner, V.; Garcia, V.; Abaide, A. Intelligent system for automatic reconfiguration of distribution network in real time. Electr. Power Syst. Res. 2013, 97, 84–92. [Google Scholar] [CrossRef]
- Niknam, T.; Farsani, E.A.; Nayeripour, M.; Firouzi, B.B. A new tribe modified shuffled frog leaping algorithm for multi-objective distribution feeder reconfiguration considering distributed generator units. Eur. Trans. Electr. Power 2012, 22, 308–333. [Google Scholar] [CrossRef]
- Falaghi, H.; Haghifam, M.-R.; Singh, C. Ant colony optimization-based method for placement of sectionalizing switches in distribution networks using a fuzzy multiobjective approach. IEEE Trans. Power Deliv. 2008, 24, 268–276. [Google Scholar] [CrossRef]
- Hooshmand, R.; Soltani, S. Simultaneous optimization of phase balancing and reconfiguration in distribution networks using BF–NM algorithm. Int. J. Electr. Power Energy Syst. 2012, 41, 76–86. [Google Scholar] [CrossRef]
- Malekpour, A.R.; Niknam, T.; Pahwa, A.; Fard, A.K. Multi-objective stochastic distribution feeder reconfiguration in systems with wind power generators and fuel cells using the point estimate method. IEEE Trans. Power Syst. 2012, 28, 1483–1492. [Google Scholar] [CrossRef]
- Niknam, T. A new hybrid algorithm for multi-objective distribution feeder reconfiguration. Cybern. Syst. Int. J. 2009, 40, 508–527. [Google Scholar] [CrossRef]
- Eldurssi, A.M.; O’Connell, R.M. A fast nondominated sorting guided genetic algorithm for multi-objective power distribution system reconfiguration problem. IEEE Trans. Power Syst. 2014, 30, 593–601. [Google Scholar] [CrossRef]
- Lotfi, H.; Shojaei, A.A. A dynamic model for multi-objective feeder reconfiguration in distribution network considering demand response program. Energy Syst. 2023, 14, 1051–1080. [Google Scholar] [CrossRef]
- Mendoza, J.; Lopez, M.; Coello, C.C.; Lopez, E. Microgenetic multiobjective reconfiguration algorithm considering power losses and reliability indices for medium voltage distribution network. IET Gener. Transm. Distrib. 2009, 3, 825–840. [Google Scholar] [CrossRef]
- Mazza, A.; Chicco, G.; Russo, A. Optimal multi-objective distribution system reconfiguration with multi criteria decision making-based solution ranking and enhanced genetic operators. Int. J. Electr. Power Energy Syst. 2014, 54, 255–267. [Google Scholar] [CrossRef]
- de Resende Barbosa, C.H.N.; Alexandre, R.F.; de Vasconcelos, J.A. A practical codification and its analysis for the generalized reconfiguration problem. Electr. Power Syst. Res. 2013, 97, 19–33. [Google Scholar] [CrossRef][Green Version]
- Guedes, L.S.; Lisboa, A.C.; Vieira, D.A.; Saldanha, R.R. A multiobjective heuristic for reconfiguration of the electrical radial network. IEEE Trans. Power Deliv. 2012, 28, 311–319. [Google Scholar] [CrossRef]
- Salehi, H.; Burgueño, R. Emerging artificial intelligence methods in structural engineering. Eng. Struct. 2018, 171, 170–189. [Google Scholar] [CrossRef]
- Sun, S.; Cao, Z.; Zhu, H.; Zhao, J. A survey of optimization methods from a machine learning perspective. IEEE Trans. Cybern. 2020, 50, 3668–3681. [Google Scholar] [CrossRef]
- Pareja, L.A.G.; López-Lezama, J.M.; Carmona, O.G. A mixedinteger linear programming model for the simultaneous optimal distribution network reconfiguration and optimal placement of distributed generation. Energies 2022, 15, 3063. [Google Scholar] [CrossRef]
- Teshome, D.F.; Lian, K.L. Comprehensive mixed-integer linear programming model for distribution system reconfiguration considering DGs. IET Gener. Transm. Distrib. 2018, 12, 4515–4523. [Google Scholar] [CrossRef]
- Taylor, J.A.; Hover, F.S. Convex models of distribution system reconfiguration. IEEE Trans. Power Syst. 2012, 27, 1407–1413. [Google Scholar] [CrossRef]
- Gallego, L.A.; López-Lezama, J.M.; Carmona, O.G. A mixed-integer linear programming model for simultaneous optimal reconfiguration and optimal placement of capacitor banks in distribution networks. IEEE Access 2022, 10, 52655–52673. [Google Scholar] [CrossRef]
- Zhai, H.F.; Yang, M.; Chen, B.; Kang, N. Dynamic reconfiguration of three-phase unbalanced distribution networks. Int. J. Electr. Power Energy Syst. 2018, 99, 1–10. [Google Scholar] [CrossRef]
- Badran, O.; Mekhilef, S.; Mokhlis, H.; Dahalan, W. Optimal reconfiguration of distribution system connected with distributed generations: A review of different methodologies. Renew. Sustain. Energy Rev. 2017, 73, 854–867. [Google Scholar] [CrossRef]
- Pareja, L.A.G.; López-Lezama, J.M.; Carmona, O.G. Optimal feeder reconfiguration and placement of voltage regulators in electrical distribution networks using a linear mathematical model. Sustainability 2023, 15, 854. [Google Scholar] [CrossRef]
- Singh, S.; Raju, G.; Rao, G.; Afsari, M. A heuristic method for feeder reconfiguration and service restoration in distribution networks. Int. J. Electr. Power Energy Syst. 2009, 31, 309–314. [Google Scholar] [CrossRef]
- Qu, Y.; Liu, C.C.; Xu, J.; Sun, Y.; Liao, S.; Ke, D. A global optimum flow pattern for feeder reconfiguration to minimize power losses of unbalanced distribution systems. Int. J. Electr. Power Energy Syst. 2021, 131, 107071. [Google Scholar] [CrossRef]
- Jabr, R.A. Mixed integer optimization of the flow pattern for stochastic feeder reconfiguration. IEEE Trans. Power Syst. 2023, 39, 1896–1904. [Google Scholar] [CrossRef]
- Ch, Y.; Goswami, S.K.; Chatterjee, D. Effect of network reconfiguration on power quality of distribution system. Int. J. Electr. Power Energy Syst. 2016, 83, 87–95. [Google Scholar] [CrossRef]
- Dejamkhooy, A.; Khaneghah, Y.F.; Shayeghi, H. Modified branch exchange reconfiguration of active distributed network for simultaneous loss reduction and power quality improvement. Int. Trans. Electr. Energy Syst. 2019, 29, e12065. [Google Scholar] [CrossRef]
- Pereira, E.C.; Barbosa, C.H.; Vasconcelos, J.A. Distribution network reconfiguration using iterative branch exchange and clustering technique. Energies 2023, 16, 2395. [Google Scholar] [CrossRef]
- Peng, Q.; Low, S.H. Optimal branch exchange for distribution system reconfiguration. arXiv 2013, arXiv:1309.0651. [Google Scholar]
- Peng, Q.; Low, S.H. Optimal branch exchange for feeder reconfiguration in distribution networks. In Proceedings of the 52nd IEEE Conference on Decision and Control, Firenze, Italy, 10–13 December 2013; pp. 2960–2965. [Google Scholar]
- Peng, Q.; Tang, Y.; Low, S.H. Feeder reconfiguration in distribution networks based on convex relaxation of OPF. IEEE Trans. Power Syst. 2015, 30, 1793–1804. [Google Scholar] [CrossRef]
- Ghasempour, A. Internet of things in smart grid: Architecture, applications, services, key technologies, and challenges. Inventions 2019, 4, 22. [Google Scholar] [CrossRef]
- Raju, G.V.; Bijwe, P. An efficient algorithm for minimum loss reconfiguration of distribution system based on sensitivity and heuristics. IEEE Trans. Power Syst. 2008, 23, 1280–1287. [Google Scholar] [CrossRef]
- Solo, A.M.; Sarfi, R.J.; Gokaraju, R. Network Radiality in Reconfiguration of a Radial Power Distribution System Using a Matrix-Structured Knowledge-Based System. US Patent 8,041,464, 18 October 2011. [Google Scholar]
- Abdmouleh, Z.; Gastli, A.; Ben-Brahim, L.; Haouari, M.; Al-Emadi, N.A. Review of optimization techniques applied for the integration of distributed generation from renewable energy sources. Renew. Energy 2017, 113, 266–280. [Google Scholar] [CrossRef]
- Bayram, O.B.; Ozcan, A. Determining optimal paths of virtual links in avionics full-duplex switched Ethernet networks using modified ant colony optimization algorithm. Expert Syst. Appl. 2023, 229, 120433. [Google Scholar] [CrossRef]
- Boussaïd, I.; Lepagnot, J.; Siarry, P. A survey on optimization metaheuristics. Inf. Sci. 2013, 237, 82–117. [Google Scholar] [CrossRef]
- Mahdavi, M.; Alhelou, H.H.; Bagheri, A.; Djokic, S.Z.; Ramos, R.A.V. A comprehensive review of metaheuristic methods for the reconfiguration of electric power distribution systems and comparison with a novel approach based on efficient genetic algorithm. IEEE Access 2021, 9, 122872–122906. [Google Scholar] [CrossRef]
- Cikan, M.; Kekezoglu, B. Comparison of metaheuristic optimization techniques including equilibrium optimizer algorithm in power distribution network reconfiguration. Alex. Eng. J. 2022, 61, 991–1031. [Google Scholar] [CrossRef]
- Nguyen, T.T.; Nguyen, T.T.; Le, B. Optimization of electric distribution network configuration for power loss reduction based on enhanced binary cuckoo search algorithm. Comput. Electr. Eng. 2021, 90, 106893. [Google Scholar] [CrossRef]
- Nguyen, T.T.; Nguyen, T.T. An improved cuckoo search algorithm for the problem of electric distribution network reconfiguration. Appl. Soft Comput. 2019, 84, 105720. [Google Scholar] [CrossRef]
- Parihar, S.S.; Malik, N. Network reconfiguration in the presence of optimally integrated multiple distributed generation units in a radial distribution network. Eng. Optim. 2024, 56, 679–699. [Google Scholar] [CrossRef]
- Fathi, R.; Tousi, B.; Galvani, S. Allocation of renewable resources with radial distribution network reconfiguration using improved salp swarm algorithm. Appl. Soft Comput. 2023, 132, 109828. [Google Scholar] [CrossRef]
- Shaheen, A.; Elsayed, A.; Ginidi, A.; El-Sehiemy, R.; Elattar, E. Reconfiguration of electrical distribution network-based DG and capacitors allocations using artificial ecosystem optimizer: Practical case study. Alex. Eng. J. 2022, 61, 6105–6118. [Google Scholar] [CrossRef]
- Nguyen, T.T.; Nguyen, T.T.; Nguyen, N.A.; Duong, T.L. A novel method based on coyote algorithm for simultaneous network reconfiguration and distribution generation placement. Ain Shams Eng. J. 2021, 12, 665–676. [Google Scholar] [CrossRef]
- Jakus, D.; Čadenović, R.; Vasilj, J.; Sarajćev, P. Optimal reconfiguration of distribution networks using hybrid heuristic-genetic algorithm. Energies 2020, 13, 1544. [Google Scholar] [CrossRef]
- Silva, L.I.; Belati, E.A.; Gerez, C.; Junior, I.C.S. Reduced search space combined with particle swarm optimization for distribution system reconfiguration. Electr. Eng. 2021, 103, 1127–1139. [Google Scholar] [CrossRef]
- Esmaeili, S.; Anvari-Moghaddam, A.; Jadid, S.; Guerrero, J.M. Optimal simultaneous day-ahead scheduling and hourly reconfiguration of distribution systems considering responsive loads. Int. J. Electr. Power Energy Syst. 2019, 104, 537–548. [Google Scholar] [CrossRef]
- Rahmani-Andebili, M. Dynamic and adaptive reconfiguration of electrical distribution system including renewables applying stochastic model predictive control. IET Gener. Transm. Distrib. 2017, 11, 3912–3921. [Google Scholar] [CrossRef]
- Jangdoost, A.; Keypour, R.; Golmohamadi, H. Optimization of distribution network reconfiguration by a novel RCA integrated with genetic algorithm. Energy Syst. 2021, 12, 801–833. [Google Scholar] [CrossRef]
- Aljafari, B.; Satpathy, P.R.; Thanikanti, S.B. Partial shading mitigation in PV arrays through dragonfly algorithm based dynamic reconfiguration. Energy 2022, 257, 124795. [Google Scholar] [CrossRef]
- Li, L.-L.; Xiong, J.-L.; Tseng, M.-L.; Yan, Z.; Lim, M.K. Using multi-objective sparrow search algorithm to establish active distribution network dynamic reconfiguration integrated optimization. Expert Syst. Appl. 2022, 193, 116445. [Google Scholar] [CrossRef]
- Mukhopadhyay, B.; Das, D. Multi-objective dynamic and static reconfiguration with optimized allocation of PV-DG and battery energy storage system. Renew. Sustain. Energy Rev. 2020, 124, 109777. [Google Scholar] [CrossRef]
- Azghandi, M.N.; Shojaei, A.A.; Toosi, S.; Lotfi, H. Optimal reconfiguration of distribution network feeders considering electrical vehicles and distributed generators. Evol. Intell. 2023, 16, 49–66. [Google Scholar] [CrossRef]
- Azizivahed, A.; Lotfi, H.; Ghadi, M.J.; Ghavidel, S.; Li, L.; Zhang, J. Dynamic feeder reconfiguration in automated distribution network integrated with renewable energy sources with respect to the economic aspect. In Proceedings of the 2019 IEEE Innovative Smart Grid Technologies-Asia (ISGT Asia), Chengdu, China, 21–24 May 2019; pp. 2666–2671. [Google Scholar]
- Bhattacharyya, T.; Chatterjee, B.; Singh, P.K.; Yoon, J.H.; Geem, Z.W.; Sarkar, R. Mayfly in harmony: A new hybrid meta-heuristic feature selection algorithm. IEEE Access 2020, 8, 195929–195945. [Google Scholar] [CrossRef]
- Salazar, H.; Gallego, R.; Romero, R. Artificial neural networks and clustering techniques applied in the reconfiguration of distribution systems. IEEE Trans. Power Del. 2006, 21, 1735–1742. [Google Scholar] [CrossRef]
- Fathabadi, H. Power distribution network reconfiguration for power loss minimization using novel dynamic fuzzy c-means (dFCM) clustering based ANN approach. Int. J. Electr. Power Energy Syst. 2016, 78, 96–107. [Google Scholar] [CrossRef]
- Kumar, K.S.; Rajalakshmi, K.; Karthikeyan, S.P. A modified artificial neural network based distribution system reconfiguration for loss minimization. In Proceedings of the 2014 International Conference on Advances in Electrical Engineering (ICAEE), Vellore, India, 9–11 January 2014; pp. 1–5. [Google Scholar]
- Kashem, M.; Jasmon, G.; Mohamed, A.; Moghavvemi, M. Artificial neural network approach to network reconfiguration for loss minimization in distribution networks. Int. J. Electr. Power Energy Syst. 1998, 20, 247–258. [Google Scholar] [CrossRef]
- Shanmugapriya, P.; Baskaran, J.; Nayanatara, C.; Kothari, D. IoT based approach in a power system network for optimizing distributed generation parameters. Comput. Model. Eng. Sci. 2019, 119, 541–558. [Google Scholar] [CrossRef]
- Barbierato, L.; Estebsari, A.; Pons, E.; Pau, M.; Salassa, F.; Ghirardi, M.; Patti, E. A distributed IoT infrastructure to test and deploy real-time demand response in smart grids. IEEE Internet Things J. 2018, 6, 1136–1146. [Google Scholar] [CrossRef]
- Mohseni, M.; Joorabian, M.; Ara, A.L. Distribution system reconfiguration in presence of Internet of things. IET Gener. Transm. Distrib. 2021, 15, 1290–1303. [Google Scholar] [CrossRef]
- Glavic, M.; Fonteneau, R.; Ernst, D. Reinforcement learning for electric power system decision and control: Past considerations and perspectives. IFAC-Pap. 2017, 50, 6918–6927. [Google Scholar] [CrossRef]
- Oh, S.H.; Yoon, Y.T.; Kim, S.W. Online reconfiguration scheme of self-sufficient distribution network based on a reinforcement learning approach. Appl. Energy 2020, 280, 115900. [Google Scholar] [CrossRef]
- Gao, Y.; Wang, W.; Shi, J.; Yu, N. Batch-constrained reinforcement learning for dynamic distribution network reconfiguration. IEEE Trans. Smart Grid 2020, 11, 5357–5369. [Google Scholar] [CrossRef]
- Gao, Y.; Shi, J.; Wang, W.; Yu, N. Dynamic distribution network reconfiguration using reinforcement learning. In Proceedings of the 2019 IEEE International Conference on Communications, Control, and Computing Technologies for Smart Grids (SmartGridComm), Beijing, China, 21–23 October 2019; pp. 1–7. [Google Scholar]
- Jiang, S.; Gao, H.; Wang, X.; Liu, J.; Zuo, K. Deep reinforcement learning based multi-level dynamic reconfiguration for urban distribution network: A cloud-edge collaboration architecture. Glob. Energy Interconnect. 2023, 6, 1–14. [Google Scholar] [CrossRef]
- Wang, B.; Zhu, H.; Xu, H.; Bao, Y.; Di, H. Distribution network reconfiguration based on NoisyNet deep Q-learning network. IEEE Access 2021, 9, 90358–90365. [Google Scholar] [CrossRef]
- Gao, H.; Wang, R.; He, S.; Wang, L.; Liu, J.; Chen, Z. A Cloud-Edge Collaboration Solution for Distribution Network Reconfiguration Using Multi-Agent Deep Reinforcement Learning. IEEE Trans. Power Syst. 2023, 39, 3867–3879. [Google Scholar] [CrossRef]
- Santos, S.F.; Gough, M.; Fitiwi, D.Z.; Pogeira, J.; Shafie-Khah, M.; Catalão, J.P.S. Dynamic distribution system reconfiguration considering distributed renewable energy sources and energy storage systems. IEEE Syst. J. 2022, 16, 3723–3733. [Google Scholar] [CrossRef]
- Azizivahed, A.; Gholami, K.; Arefi, A.; Li, L.; Arif, M.T.; Haque, M.E. Stochastic scheduling of energy sharing in reconfigurable multi-microgrid systems in the presence of vehicle-to-grid technology. Electr. Power Syst. Res. 2024, 231, 110285. [Google Scholar] [CrossRef]
- Guimaraes, I.G.; Bernardon, D.P.; Garcia, V.J.; Schmitz, M.; Pfitscher, L.L. A decomposition heuristic algorithm for dynamic reconfiguration after contingency situations in distribution systems considering island operations. Electr. Power Syst. Res. 2021, 192, 106969. [Google Scholar] [CrossRef]
- Mosbah, M.; Arif, S.; Mohammedi, R.D.; Hellal, A. Optimum dynamic distribution network reconfiguration using minimum spanning tree algorithm. In Proceedings of the 2017 5th International Conference on Electrical Engineering-Boumerdes (ICEE-B), Boumerdes, Algeria, 29–31 October 2017; pp. 1–6. [Google Scholar]
- Khodr, H.; Martínez-Crespo, J.; Vale, Z.; Ramos, C. Optimal methodology for distribution systems reconfiguration based on OPF and solved by decomposition technique. Eur. Trans. Electr. Power 2010, 20, 730–746. [Google Scholar] [CrossRef]
- Borges, M.C.; Franco, J.F.; Rider, M.J. Optimal reconfiguration of electrical distribution systems using mathematical programming. J. Control. Autom. Electr. Syst. 2014, 25, 103–111. [Google Scholar] [CrossRef]
- Ahmadi, H.; Martı, J.R. Linear current flow equations with application to distribution systems reconfiguration. IEEE Trans. Power Syst. 2014, 30, 2073–2080. [Google Scholar] [CrossRef]
- Niknam, T. An efficient hybrid evolutionary algorithm based on PSO and ACO for distribution feeder reconfiguration. Eur. Trans. Electr. Power 2010, 20, 575–590. [Google Scholar] [CrossRef]
- Niknam, T.; Khorshidi, R.; Firouzi, B.B. A hybrid evolutionary algorithm for distribution feeder reconfiguration. Sadhana 2010, 35, 139–162. [Google Scholar] [CrossRef]
- Ahuja, A.; Das, S.; Pahwa, A. An AIS-ACO hybrid approach for multi-objective distribution system reconfiguration. IEEE Trans. Power Syst. 2007, 22, 1101–1111. [Google Scholar] [CrossRef]
- Das, D. A fuzzy multiobjective approach for network reconfiguration of distribution systems. IEEE Trans. Power Deliv. 2005, 21, 202–209. [Google Scholar] [CrossRef]
- Mena, A.J.G.; García, J.A.M. An efficient heuristic algorithm for reconfiguration based on branch power flows direction. Int. J. Electr. Power Energy Syst. 2012, 41, 71–75. [Google Scholar] [CrossRef]
- Tomoiagă, B.; Chindriş, M.; Sumper, A.; Villafafila-Robles, R.; Sudria-Andreu, A. Distribution system reconfiguration using genetic algorithm based on connected graphs. Electr. Power Syst. Res. 2013, 104, 216–225. [Google Scholar] [CrossRef]
- Niknam, T.; Farsani, E.A. A hybrid self-adaptive particle swarm optimization and modified shuffled frog leaping algorithm for distribution feeder reconfiguration. Eng. Appl. Artif. Intell. 2010, 23, 1340–1349. [Google Scholar] [CrossRef]
- Niknam, T.; Farsani, E.A.; Nayeripour, M.; Firouzi, B.B. Hybrid fuzzy adaptive particle swarm optimization and differential evolution algorithm for distribution feeder reconfiguration. Electr. Power Compon. Syst. 2011, 39, 158–175. [Google Scholar] [CrossRef]
- Swarnkar, A.; Gupta, N.; Niazi, K.R. Adapted ant colony optimization for efficient reconfiguration of balanced and unbalanced distribution systems for loss minimization. Swarm Evol. Comput. 2011, 1, 129–137. [Google Scholar] [CrossRef]
- Martín, J.A.; Gil, A.J. A new heuristic approach for distribution systems loss reduction. Electr. Power Syst. Res. 2008, 78, 1953–1958. [Google Scholar] [CrossRef]
- Niknam, T.; Fard, A.K.; Seifi, A. Distribution feeder reconfiguration considering fuel cell/wind/photovoltaic power plants. Renew. Energy 2012, 37, 213–225. [Google Scholar] [CrossRef]
- Babu, M.R.; Kumar, C.V.; Anitha, S. Simultaneous reconfiguration and optimal capacitor placement using adaptive whale optimization algorithm for radial distribution system. J. Electr. Eng. Technol. 2021, 16, 181–190. [Google Scholar] [CrossRef]
- Guan, W.; Tan, Y.; Zhang, H.; Song, J. Distribution system feeder reconfiguration considering different model of DG sources. Int. J. Electr. Power Energy Syst. 2015, 68, 210–221. [Google Scholar] [CrossRef]
- Niknam, T. An efficient multi-objective HBMO algorithm for distribution feeder reconfiguration. Expert Syst. Appl. 2011, 38, 2878–2887. [Google Scholar] [CrossRef]










| Reference | Type of Method | Considering Uncertainty | Optimization Methodology | Objective Functions | Main Achievements | Case Study |
|---|---|---|---|---|---|---|
| [98] | Conventional methods | × | MILP | Losses | DNR and DG placement | 16-, 33-, 83-, 136-, and 212-node |
| [99] | × | MILP | Losses | New MILP formulation | 33-node | |
| [100] | × | MIQP | Losses | Introducing QCP and SOCP models | 33-, 70-, 135-, and 880-node | |
| [101] | × | MILP | Losses | DNR and capacitor placement | 33-, 119-, and 417-node | |
| [106] | Heuristic methods | × | Optimal flow pattern | Losses | Proposing an optimal flow pattern for unbalanced networks | 16-, 37-, and 1069-node |
| [107] | ✓ | Optimal flow pattern | Losses | Considering renewable energy units Problem solving in a stochastic framework | 33-node | |
| [109] | × | Branch exchange | Losses, THD, voltage sag | Proposing power quality objectives | 25-node | |
| [110] | × | Branch exchange | Losses | Proposing a clustering technique to reduce the search space | 33-, 70-, and 84-node | |
| [32] | × | Minimum spanning tree | Losses | Introducing a fast heuristic method | 119-, 873-node | |
| [13] | Metaheuristic methods | × | Heap-based optimizer | Losses, operation cost, emission | Considering three load levels in solving the DNR | 33-node |
| [14] | × | Modified shark smell optimization (MSSO) | Losses, EENS, SAIFI, SAIDI, outage cost | Presenting a real-time digital simulator | Real test network in Ethiopia | |
| [17] | × | Discrete particle swarm optimization (DPSO) | Losses, voltage profile, voltage flicker | Introducing a novel power quality index | 69- and 95-node | |
| [18] | × | PSO | Losses, voltage sag | Definite reduction in sensitive loads when network faults | 69-node | |
| [19] | × | Ant lion optimization (ALO) | Total cost | Considering wind and PV units Solving the DNR in balanced and unbalanced networks | 17-node | |
| [26] | × | PSO-GWO | Losses, operation cost, ENS | Proposing a multi-objective hybrid method | 33-, 95-node | |
| [30] | × | CSA | Losses, voltage stability | Optimal allocation of DG units | 33-, 69-, 119-node | |
| [31] | × | Modified bacterial foraging optimization | Losses | Proposing a modified of BFO | 16-, 33-, 69-node | |
| [33] | × | PSO-SFLA | Losses, operation cost, VSI | Proposing a new index for voltage security | 33-node | |
| [45] | × | EABCO | Losses, ENS, emission | Optimal capacitor allocation | 33-, 86-node | |
| [46] | × | EGSA | Losses, ENS, VSI | Optimal allocation of DG units and capacitors | 33-, 69-node | |
| [47] | × | ISFLA | Losses, VDI, switching number | Optimal allocation of DG units Proposing a modified SFLA | 33-, 69-node | |
| [48] | × | TSA | Cost of losses, switching cost, reactive power generation of DGs | Optimal sizing and location of DG units | 33-, 69-node | |
| [60] | ✓ | Teaching–learning algorithm (TLA) | Losses, emission, operation cost | Presenting probabilistic load flow using point estimate method | 33-, 86-node | |
| [61] | ✓ | MPSO | Losses, VDI, operation cost | Proposing scenario generation and reduction | 33-, 69-node |
| Reference | Type of Method | Considering Uncertainty | Optimization Methodology | Objective Functions | Main Achievements | Case Study |
|---|---|---|---|---|---|---|
| [56] | Conventional methods | × | MIQCQP | Losses, switching cost | Solving DNR in an unbalanced system | 34-node |
| [134] | ✓ | MISOCP | Operation cost | Solving DNR and energy management Considering demand side management | 33-node | |
| [153] | ✓ | MILP | ENS, switching cost, cost of emission | Considering DGs and ES units | Real test network in Portuguese | |
| [154] | ✓ | MINLP | Losses, operation cost | Considering DGs and EVs Energy management in multi-microgrid | 95-node | |
| [149] | Heuristic methods | × | Branch exchange | Losses, switching cost | Proposing matrix shifting to reduce calculation burden | 33-, 84-, and 117-node |
| [155] | × | Decomposition heuristic algorithm | ENS, switching operation | Proposing decision-making model for DDNR and self-healing | 123-node | |
| [156] | × | Minimum spanning tree | Losses | Using the Kruskal algorithm | 33-, 84-, and 116-node | |
| [26] | Metaheuristic methods | × | PSO-GWO | Losses, operation cost, ENS | Proposing a multi-objective hybrid method Proposing the ENS as a reliability objective | 33-, 95-node |
| [45] | × | GA | Losses, switching cost, VDI | Load clustering | 119-node | |
| [53] | ✓ | MSFLA | Losses, EENS, VSI | Considering a large unbalanced distribution system Proposing new formulation for VSI | 119-node | |
| [54] | × | IPSO-SFLA | Losses, ENS, operation cost | Considering DGs and capacitors Presenting a novel hybrid method | 33-, 95-node | |
| [55] | ✓ | Modified honey bee matting optimization | Losses, ENS, VSI | Presenting a new mating mechanism in the optimization method | 33-, 136-node | |
| [131] | ✓ | GA | Cost of losses, switching cost | Proposing stochastic model predictive control | 167-node | |
| [134] | × | Sparrow search (SS) | Losses, power quality | Presenting a multi-objective SS method | 33-node | |
| [135] | × | PSO | Losses, voltage profile, loadability | Proposing the loadability index Considering ES and DGs | 69-node | |
| [136] | ✓ | PSO-ABCO | Losses, ENS, operation cost | Considering EVs and DRP | 95-node | |
| [137] | × | PSO-SFLA | Losses, operation cost | Optimal allocation of DGs, capacitor switching Considering DRP | 33-node | |
| [147] | Modern methods | × | RL (deep Q learning) | Line overloading, voltage violation | Presenting a new index for network security | 14-, 123-node |
| [148] | × | RL (data-driven batch-constrained) | Operation cost | Presenting a batch-constrained soft actor–critic algorithm | 16-, 33-, 70-, 119-node | |
| [150] | × | RL (Q learning) | Operation cost, loss cost | Using the IoT Presenting RL | 445-node | |
| [151] | × | RL (Q learning) | Losses, VDI | Presenting noisy net deep Q learning | 33-node | |
| [152] | ✓ | RL (deep learning) | Losses, operation cost | Presenting multi-agent deep reinforcement learning | 33-, 445-node |
| References | Year | Power Loss (kW) Before DNR | Power Loss (kW) After DNR | Opened Switches | CPU Time (s) |
|---|---|---|---|---|---|
| MHBMO [3] | 2012 | 202.65 | 134.26 | S7,S14,S9,S32,S28 | - |
| PSO-HBMO [4] | 2009 | 202.65 | 139.53 | S7,S14,S9,S32,S37 | 6 |
| Compensation-based power flow [6] | 1989 | 202.65 | 140.26 | S7,S14,S10,S32,S37 | 0.14 |
| GA [10] | 1992 | 202.65 | 140.26 | S7,S14,S10,S32,S37 | - |
| HBO [13] | 2023 | 202.65 | 138.01 | S7,S14,S9,S32,S37 | - |
| MSSO [14] | 2021 | 202.65 | 139.53 | S7,S14,S9,S32,S37 | - |
| SPSO [20] | 2022 | 202.65 | 139.53 | S7,S14,S9,S32,S37 | - |
| SBAT [20] | 2022 | 202.65 | 139.53 | S7,S14,S9,S32,S37 | - |
| SHS [20] | 2022 | 202.65 | 139.53 | S7,S14,S9,S32,S37 | - |
| FWA [27] | 2014 | 202.65 | 139.98 | S7,S14,S9,S32,S28 | - |
| PGO [29] | 2015 | 202.65 | 139.53 | S7,S14,S9,S32,S28 | - |
| CSA [30] | 2016 | 202.65 | 139.98 | S7,S14,S9,S32,S28 | - |
| MBFO [31] | 2015 | 202.65 | 134.52 | S7,S14,S28,S32,S36 | 2.35 |
| Minimum spanning tree [32] | 2015 | 202.65 | 139.98 | S7,S14,S9,S32,S28 | - |
| GA [33] | 2017 | 202.65 | 141.69 | S7,S30,S9,S34,S37 | 27.43 |
| PSO [33] | 2017 | 202.65 | 140.230 | S7,S30,S19,S14,S37 | 18.5 |
| PSO-SFLA [33] | 2017 | 202.65 | 139.53 | S7,S14,S9,S32,S37 | 6.23 |
| GA [35] | 2014 | 202.65 | 140.28 | S7,S30,S9,S34,S37 | 27.43 |
| PSO [35] | 2014 | 202.65 | 139.98 | S7,S14,S9,S32,S28 | 18.32 |
| ESGA [35] | 2014 | 202.65 | 139.53 | S7,S14,S9,S32,S37 | 6.32 |
| PSO [43] | 2022 | 202.65 | 140.28 | S7,S30,S9,S34,S37 | 1.57 |
| MSFLA [43] | 2022 | 202.65 | 139.98 | S7,S14,S9,S32,S28 | 1.59 |
| PSO-MSFLA [43] | 2022 | 202.65 | 139.53 | S7,S14,S9,S32,S37 | 1.55 |
| PSO [45] | 2022 | 202.65 | 140.28 | S7,S30,S9,S34,S37 | - |
| EABCO [45] | 2022 | 202.65 | 139.98 | S7,S14,S9,S32,S28 | - |
| PSO-EABCO [45] | 2022 | 202.65 | 139.53 | S7,S14,S9,S32,S37 | - |
| PSO [46] | 2021 | 202.65 | 140.28 | S7,S30,S9,S34,S37 | 1.75 |
| SFLA [46] | 2021 | 202.65 | 139.98 | S7,S14,S9,S32,S28 | 1.59 |
| MGSA [46] | 2021 | 202.65 | 139.53 | S7,S14,S9,S32,S37 | 1.56 |
| PSO [47] | 2019 | 202.65 | 139.54 | S7,S14,S9,S32,S37 | - |
| DE [47] | 2019 | 202.65 | 139.54 | S7,S14,S9,S32,S37 | - |
| SFLA [47] | 2019 | 202.65 | 139.54 | S7,S14,S9,S32,S37 | - |
| ISFLA [47] | 2019 | 202.65 | 139.50 | S7,S14,S9,S32,S37 | - |
| PSO [49] | 2021 | 202.65 | 139.14 | S7,S14,S9,S32,S37 | - |
| TSA [49] | 2021 | 202.65 | 139.14 | S7,S14,S9,S32,S37 | - |
| MFO [20] | 2020 | 202.65 | 142.42 | S7,S14,S10,S28,S36 | - |
| APSO [61] | 2012 | 202.65 | 140.06 | S7,S14,S9,S28,S32 | - |
| BFO [68] | 2012 | 202.65 | 140.28 | S7,S14,S10,S13,S32 | - |
| HBMO-SFLA [73] | 2016 | 202.65 | 139.53 | S7,S14,S10,S13,S32 | - |
| OPF and benders [157] | 2010 | 202.65 | 139.55 | S7,S14,S9,S37,S32 | - |
| MINLP [158] | 2014 | 202.65 | 139.55 | S7,S14,S9,S37,S32 | - |
| MIQCP [159] | 2015 | 202.65 | 139.55 | S7,S14,S9,S37,S32 | 0.15 |
| References | Year | Power Loss (kW) Before DNR | Power Loss (kW) After DNR | Opened Switches | CPU Time (s) |
|---|---|---|---|---|---|
| PSO-HBMO [4] | 2009 | 227.53 | 205.32 | S67,S80,S29,S52,S71,S74 S40,S47,S15,S77,S72 | 5 |
| Minimum spanning tree [32] | 2015 | 227.53 | 203.6 | S14,S30,S39,S45,S51,S66 S71,S75,S76,S77,S78 | - |
| GA [35] | 2014 | 227.53 | 204.74 | S65,S80,S29,S51,S71,S72 S40,S47,S15,S77,S72 | - |
| PSO [35] | 2014 | 227.53 | 202.38 | S67,S80,S78,S52,S71 S31,S47,S76,S79,S72,S77 | - |
| ESGA [35] | 2014 | 227.53 | 202.14 | S52,S71,S72,S67,S31 S46,S40,S77,S78,S15,S80 | - |
| PSO [43] | 2022 | 227.53 | 204.42 | S52,S71,S72,S68,S74 S47,S40,S77,S29,S79,S80 | 5.66 |
| MSFLA [43] | 2022 | 227.53 | 202.400 | S52,S71,S72,S67,S31 S46,S40,S77,S78,S15,S80 | 5.84 |
| PSO-MSFLA [43] | 2022 | 227.53 | 201.410 | S52,S71,S15,S67,S31 S46,S76,S77,S78,S79,S80 | 5.15 |
| PSO [46] | 2021 | 227.53 | 204.390 | S52,S71,S72,S68,S74 S47,S40,S77,S29,S79,S80 | 5.86 |
| SFLA [46] | 2021 | 227.53 | 202.400 | S52,S71,S72,S67,S31 S46,S40,S77,S78,S15,S80 | 5.75 |
| MGSA [46] | 2021 | 227.53 | 201.410 | S52,S71,S15,S67,S31 S46,S76,S77,S78,S79,S80 | 5.19 |
| WSMO [81] | 2010 | 227.53 | 203.1 | S13,S30,S45,S51,S66,S70 S75,S76,S77,S78,S79 | - |
| MSFLA [85] | 2012 | 227.53 | 202.18 | S46,S30,S66,S51,S70,S71 S75,S76,S77,S78,S79 | - |
| PSO-ACO [160] | 2010 | 227.53 | 205.32 | S67,S80,S29,S52,S71,S74 S40,S47,S15,S77,S72 | 5 |
| PSO-ACO [161] | 2010 | 227.53 | 205.32 | S67,S80,S29,S52,S71,S74 S40,S47,S15,S77,S72 | 5 |
| AIS-ACO [162] | 2007 | 227.53 | 204.48 | S14,S30,S38,S46,S51,S66 S70,S71,S76,S77,S79 | - |
| FMO [163] | 2005 | 227.53 | 205.32 | S67,S80,S29,S52,S71,S74 S40,S47,S15,S77,S72 | - |
| PFO [164] | 2012 | 227.53 | 201.41 | S52,S71,S15,S67,S31 S46,S76,S77,S78,S79,S80 | - |
| GA [165] | 2013 | 227.53 | 201.40 | S52,S71,S15,S67,S31 S46,S76,S77,S78,S79,S80 | - |
| PSO-SFLA [166] | 2010 | 227.53 | 202.18 | S30,S46,S51,S66,S70 S71,S75,S76,S77,S78,S79 | - |
| APSO-DE [167] | 2011 | 227.53 | 202.18 | S30,S46,S51,S66,S70 S71,S75,S76,S77,S78,S79 | - |
| ACO [168] | 2011 | 227.53 | 201.40 | S52,S71,S15,S67,S31 S46,S76,S77,S78,S79,S80 | - |
| BPFO [169] | 2008 | 227.53 | 203.86 | S13,S28,S45,S51,S67 S70,S73,S75,S76,S78,S79 | - |
| References | Year | Power Loss (kW) Before DNR | Power Loss (kW) After DNR | Opened Switches | Vmin |
|---|---|---|---|---|---|
| DPSO [17] | 2020 | 225 | 99.62 | S15,S59,S62,S70,S71 | 0.910 |
| ACSO [30] | 2016 | 225 | 98.59 | S14,S57,S61,S69,S70 | 0.949 |
| MBFO [31] | 2015 | 225 | 98.56 | S18,S56,S43,S61,S69 | - |
| EGA [34] | 2015 | 225 | 99.62 | S15,S59,S62,S70,S71 | - |
| EGA [34] | 2015 | 225 | 99.62 | S15,S59,S62,S70,S71 | - |
| ISFLA [47] | 2019 | 225 | 98.59 | S14,S57,S61,S69,S70 | 0.981 |
| TSA [49] | 2021 | 225 | 98.59 | S14,S58,S61,S69,S70 | - |
| TSA [49] | 2021 | 225 | 98.59 | S14,S58,S61,S69,S70 | |
| MGWO [58] | 2019 | 225 | 98.59 | S14,S57,S61,S69,S70 | 0.949 |
| MPSO [61] | 2012 | 225 | 99.62 | S15,S59,S62,S70,S71 | - |
| UVDA [74] | 2016 | 225 | 98.58 | S14,S58,S61,S69,S70 | 0.949 |
| BCSA [122] | 2021 | 225 | 98.58 | S14,S57,S61,S69,S70 | 0.949 |
| ICSA [123] | 2019 | 225 | 98.58 | S14,S57,S61,S69,S70 | 0.909 |
| CSA [123] | 2019 | 225 | 98.58 | S14,S57,S61,S69,S70 | 0.909 |
| MHBMO [170] | 2012 | 225 | 98.58 | S14,S57,S61,S69,S70 | 0.909 |
| AWOA [171] | 2021 | 225 | 99.62 | S15,S59,S62,S70,S71 | - |
| DQPSO [172] | 2016 | 225 | 100.96 | S14,S50,S44,S70,S69 | 0.942 |
| References | Year | Power Loss (kW) Before DNR | Power Loss (kW) After DNR | Opened Switches | Vmin |
|---|---|---|---|---|---|
| PSO [45] | 2022 | 531.9 | 469.88 | S55,S7,S86,S72,S88,S89,S90,S89,S92,S39,S34,S28,S62 | - |
| EABCO [45] | 2022 | 531.9 | 468.82 | S55,S7,S86,S72,S88,S14,S90,S83,S92,S39,S34,S28,S62 | - |
| PSO-EABCO [45] | 2022 | 531.9 | 463.28 | S55,S7,S86,S72,S88,S87,S91,S89,S92,S39,S34,S28,S62 | - |
| TLA [60] | 2012 | 531.9 | 463.28 | S55,S7,S86,S72,S88,S14,S90,S83,S92,S39,S34,S42,S62 | 0.953 |
| ACO [70] | 2005 | 531.9 | 469.88 | S55,S7,S86,S72,S13,S89,S90,S89,S92,S39,S34,S41,S62 | - |
| GA [70] | 2005 | 531.9 | 469.88 | S55,S7,S86,S72,S13,S89,S90,S89,S92,S39,S34,S41,S62 | - |
| MHBMO-SFLA [73] | 2012 | 531.9 | 463.28 | S55,S7,S86,S72,S88,S14,S90,S83,S92,S39,S34,S42,S62 | 0.953 |
| T-MSFLA [85] | 2012 | 531.9 | 469.88 | S55,S7,S86,S72,S13,S89,S90,S89,S92,S39,S34,S41,S62 | - |
| SAPSO–MSFLA [166] | 2010 | 531.9 | 463.28 | S55,S7,S86,S72,S88,S14,S90,S83,S92,S39,S34,S42,S62 | 0.953 |
| HBMO [173] | 2011 | 531.9 | 463.28 | S55,S7,S86,S72,S88,S14,S90,S83,S92,S39,S34,S42,S62 | 0.953 |
Disclaimer/Publisher’s Note: The statements, opinions and data contained in all publications are solely those of the individual author(s) and contributor(s) and not of MDPI and/or the editor(s). MDPI and/or the editor(s) disclaim responsibility for any injury to people or property resulting from any ideas, methods, instructions or products referred to in the content. |
© 2024 by the authors. Licensee MDPI, Basel, Switzerland. This article is an open access article distributed under the terms and conditions of the Creative Commons Attribution (CC BY) license (https://creativecommons.org/licenses/by/4.0/).
Share and Cite
Lotfi, H.; Hajiabadi, M.E.; Parsadust, H. Power Distribution Network Reconfiguration Techniques: A Thorough Review. Sustainability 2024, 16, 10307. https://doi.org/10.3390/su162310307
Lotfi H, Hajiabadi ME, Parsadust H. Power Distribution Network Reconfiguration Techniques: A Thorough Review. Sustainability. 2024; 16(23):10307. https://doi.org/10.3390/su162310307
Chicago/Turabian StyleLotfi, Hossein, Mohammad Ebrahim Hajiabadi, and Hossein Parsadust. 2024. "Power Distribution Network Reconfiguration Techniques: A Thorough Review" Sustainability 16, no. 23: 10307. https://doi.org/10.3390/su162310307
APA StyleLotfi, H., Hajiabadi, M. E., & Parsadust, H. (2024). Power Distribution Network Reconfiguration Techniques: A Thorough Review. Sustainability, 16(23), 10307. https://doi.org/10.3390/su162310307

