Abstract
This study presents a comprehensive method for calculating the passing capacity of high-speed rail hub stations, accommodating the complexity of intersecting train paths from multiple directions. Unlike traditional models, this approach distinguishes passing capacity by assessing each train path type individually. Employing a multi-objective framework with the NSGA-III algorithm, we seek to identify optimal trade-offs (Pareto front) in station capacity under different cross-line train configurations. Through detailed numerical simulations with both a small-scale model and Jinanxi Railway Station, the methodology demonstrates its validity and effectiveness. This enhanced capacity representation offers critical insights for strategic operational planning and decision-making in managing railway transport systems.
1. Introduction
As the pace of railway infrastructure construction slows, optimizing the utilization of existing railway network capacity has emerged as a critical concern for railway operators. Station passing capacity, a critical component of overall railway capacity, plays a pivotal role in railway transportation systems. Railway hub stations enable smooth travel for passengers, facilitating both interchange and service for origin and destination travelers. However, operating trains with different path types within these stations leads to cross-interference, affecting the capacity of the hub station. This impact is particularly pronounced in high-speed rail networks.
With the growing network complexity of high-speed railways, hub stations can become bottlenecks, constraining lines in multiple directions. This not only hinders the operational efficiency of the station itself but also poses challenges regarding the overall network’s stability. Consequently, this study investigates the passing capacity of hub stations and its variations under different transportation organization methods.
This study aims to provide railway managers with a more comprehensive understanding of hub station capacity. This, in turn, will offer better decision-making support for railway transportation management, enabling the further optimization of station operation plans; improved utilization of station capacity; and ultimately enhanced transportation efficiency and reliability across the entire railway network.
2. Literature Review
Station capacity and section capacity are both important components of railway capacity. When a station capacity falls short of the section capacity, it significantly impacts the capacity utilization rate of the railway line [1]. In severe cases, insufficient capacity at hub stations can create bottlenecks that limit the overall network’s capacity. However, current studies often include the limitation of considering only static factors like station facilities and equipment. Kavička et al. [2] utilized simulation-based techniques and the UIC406 method to assess railway station capacity, focusing on evaluating the capacity of railway stations through simulation. Jovanovic et al. [3] proposed a graph coloring-based approach to railway station design analysis and capacity determination. These methods often only focus on the internal factors of the station and do not consider the role of the hub station in the railway network. A more comprehensive approach should also integrate the influence of the surrounding railway network on station capacity calculations.
Railway passing capacity typically refers to the maximum number of trains that can travel through a section in a given time, considering fixed infrastructure. It is measured in trains, passengers, or freight tonnage. UIC code 406 [4] defines railway passing capacity as the maximum number of trains that can pass a specific section (including stations) within a period (day, night, or hour). This capacity depends on the different route types and traffic organization methods used, which are both influenced by the station’s infrastructure.
In studies on calculating station passing capacity, the existing research has established various optimization objectives, including the total number of trains and overall travel time [5,6,7]. This process considers various factors such as the station’s infrastructure, encompassing arrival and departure lines, throat areas, construction costs, and operational processes and the timing and spacing of train stops, as well as the arrangement of the moving section [8]. Sels et al. [9] explored the implications of train speed, line conflicts, and buffer times and the timing of train departures and arrivals on station infrastructure, particularly focusing on the stopping issue. They developed a model where platforms and pickup and delivery approaches are allocated to trains based on the anticipated passenger flow, aiming to maximize the weighted total number of trains. Chen, Tao [10] utilized an integer planning model to determine the theoretical and available passing capacity of high-speed rail stations, using the number of arriving and departing trains as a key indicator. This study quantitatively assessed the impact of various operational decisions at the station, emphasizing the need for an integrated approach to coordinate point and line capacity, rather than evaluating arrivals, departures, and throat capacity in isolation. Li et al. [11,12] redefined the throat area in their study on station passing capacity, establishing an optimization model based on zoning division. Their objective was to minimize the total number of trains, as deduced from the parallel train timetable, while considering the operational interval time and the proportion of different types of operations, thereby addressing the influence of train operation types on the station’s passing capacity. Ignatov et al. [13] addressed a method to take into account the influence of random delays in the movement of trains on the possibility of their passage through the railway station.
As the demands for enhanced reliability and precision in railway transport organization grow, the requirements for calculating a station’s passing capacity have evolved. It is no longer sufficient to rely on a single indicator, it is also crucial to devise a corresponding station operation plan to ensure the actualization of the calculated capacity [5]. Liu Pei [14] focused on the minimum intervals for various speed and train approach combinations, setting an objective to minimize the penalty from canceling scheduled trains while considering factors like operating hours, travel times, and minimum stopping times. Wu Jiake [15] developed a comprehensive set of algorithms for station train operation control, including the selection of arrival and departure tracks, the preoccupation of operation approaches, and route selection, culminating in the establishment of a high-speed railway station passing capacity simulation system. Deng Rulong [16] crafted a comprehensive optimization model solved using the Lagrangian relaxation algorithm, closely aligned with the station’s operation process, time standards, and train intervals. Li Yingbing [17] aimed to minimize the number of arrival and departure tracks needed according to the timetable, incorporating constraints like train occupancy, line matching, and approach conflicts. Xiong Ya et al. [18] considered an unlocking operation for approach segments during peak hours at the station. They derived the maximum passing capacity for peak hours by continuously applying pressure to the station operation plan until reaching operational saturation. Peter J. Zwaneveld et al. [19,20] considered factors like station capacity and safety. They used a weighted node packing problem for train approach selection. Their hierarchical approach involved creating a tentative timetable at one level and verifying its feasibility at another.
However, the value of railway passing capacity is not constant. It varies with the utilization of railway infrastructure [21]. Xu et al. [22] addressed Train Operations Organization in High-Speed Railway Stations, emphasizing the complexity of train routing problems and the importance of infrastructure capacity in station operations. This variability is especially evident in hub stations, where the intersection of multiple lines leads to cross-interference among trains arriving and departing in different directions. Different proportions of cross-line trains influence this interaction. This can change how station facilities are used. It affects the hub station’s overall passing capacity. High-speed railway hub stations manage many trains and extensive passenger operations. Yet, their complex operations often make them chokepoints. These hub stations are critical in the network’s transport organization.
The passing capacity of railway hub stations is influenced not only by fixed facilities but also by operational factors like station operation plans. The effective management of train approaches and the utilization of tracks can enhance both the station and line capacity. Xu et al. [23] introduced a Carrying Capacity Calculation Method based on Operation Chain, focusing on the overall carrying capacity of border reloading stations. Leo G. Kroon et al. [24] tackled the station train approach problem, an NP problem with complex routing scenarios. Lusby Richard et al. [25] described a new set-packing approach for train routing at railway hubs. Ruijun Qiao et al. [26] developed a model to optimize track utilization, aiming to balance train arrival and departure schedules. Liu Min et al. [27] focused on optimizing train paths and evaluating station capacity under various operational plans. Dewilde et al. [28] used a forbidden search algorithm to enhance railway system robustness by adjusting train schedules. Junfeng Wang et al. [29] modified train approach intervals to improve station throughput without increasing the infrastructure. Burggraeve et al. [30] proposed reconstructing train path selection and timetables using an integer linear routing model. This approach minimized node usage and optimized infrastructure occupancy. Yan Xu et al. [31] examined train scheduling that allowed temporary track switching, enhancing operational efficiency. Qiongfang Zeng et al. [32] combined mixed-integer linear programming with job shop scheduling, combined with the experience of the dispatchers, to establish a train station approach selection model. Ziyan Feng et al. [33] developed a multi-objective model to minimize train departure time deviations and track occupation times. Qin Zhang et al. [34] aimed to minimize throat area occupancy, comprehensively considering station tracks and schedules.
In addition to direct methods for calculating railway passing capacity, the research also emphasizes the importance of optimizing station operations and timetabling. Jianguo Qi et al. [35] developed a single-level linear mixed-integer model based on space–time networks. This model aims to enhance station transportation efficiency, considering adding new platforms and tracks. Petering et al. [36] employed a mixed integer linear programming model to minimize cycle length and total train travel time in a cycle. Navarro et al. [37] introduced capacity improvement indicators for urban lines, which serve as strategic tools for enhancing urban railway efficiency.
Understanding railway transportation continuity and integration is key when assessing network passing capacity. It is crucial to consider the overall coordination of stations and sections, rather than just individual stations or sections. Zhang, J. [38] developed a two-layer model for assessing high-speed railway capacity. It involved an overarching layer for strand line occupancy schedules and a sub-layer for initial schedule feasibility in each area. John Armstrong et al. [39] explored how capacity utilization impacts railway service quality. They emphasized the need for railway managers to focus on bottleneck stations to maximize transport capacity and service reliability. Liao et al. [40] used a hybrid space–time network to address train scheduling challenges. Song, Kevin [41] analyzed line coordination capacity, particularly for evening departures and morning arrivals.
The remainder of this paper is organized as follows. The next section represents a conceptual illustration of the train dispatch process within a station. In Section 4, we formulate a multi-objective optimization model for calculating the passing capacity of a hub station. Section 5, we introduce a solution algorithm grounded in the NSGA-III framework. Numerical experiments based on Jinanxi Railway Station are conducted in Section 6. In conclusion, Section 7 provides concluding remarks.
3. Conceptual Illustration
The existing research primarily addresses the following question: what is the station passing capacity value under specific facility and transportation organization conditions? The early approach considers facility conditions and transportation methods known as inputs, typically yielding a fixed capacity value for given conditions. However, in real-world high-speed railway operations, transportation organization methods often vary. Different approaches can lead to fluctuations in station passing capacity. To more fully understand these variations, the calculation of station passing capacity can be redefined as, ‘What are the station capacity values under various transportation organization methods’? This study transforms ‘transportation organization conditions’ into quantifiable terms, such as running different train types in specific ratios. We propose a multi-objective calculation model for station passing capacity, focusing on key high-speed rail hub stations. This model is designed to capture the nuanced composition of hub station capacity under fluctuating cross-line train ratios. It serves as a foundation for railway operation managers to create capacity manuals and choose among capacity allocation options.
Figure 1 illustrates the network location of the hub station and the train path diagram. As depicted, Station C serves as a junction connecting two lines and handles trains from three different directions. These trains follow various paths, intersecting within Station C. This convergence of different train types leads to operational conflicts and some degree of interference at the station.
Figure 1.
Illustration of operation interference at the hub station.
Figure 1 shows that the total number of trains passing through the station per unit of time equals the sum of trains from each direction. Various train types share the limited operational capacity of the throat area. This results in mutual influence on the number of cross-line trains passing in different directions, ultimately affecting the station’s overall passing capacity.
Therefore, this study posits that the number of trains from each direction is a component of a hub station’s capacity. To depict this capacity more accurately, a combined representation is proposed. This approach integrates the overall station capacity value into the number of different route trains, alongside a corresponding station saturation operation plan. Contrary to using a single value to approximate overall capacity, this method more effectively captures the composition of cross-line trains in a hub station, as illustrated in Figure 2 and Table 1.
Figure 2.
Illustration of composition change in the hub station carrying capacity under different proportions of cross-line trains.
Table 1.
Detailed representation of station capacity.
When assessing a station’s passing capacity, it is essential that we consider the impact of varying proportions of cross-line trains in different scenarios. Passenger demand varies, leading to different operational diagrams, like weekday or holiday schedules. This means that the proportion of cross-line trains at the same hub station differs across these diagrams. Relying on a fixed value to approximate the station’s total passing capacity fails to capture these nuances. It neither refines the proportion of varied cross-line trains nor reflects their changing patterns. Therefore, when calculating the passing capacity of a high-speed railway hub station, it is important to determine the composition of capacity under diverse cross-line train ratios. This should be tailored to different passenger transport scenarios.
3.1. Operation Process in the Station
With a known station layout, the station operation plan dictates train movements and operations at different times. Consequently, calculating station passing capacity can be framed as follows: given a railway station’s layout and specific transportation demand, can we find a station operation plan within a unit time frame? This plan should ensure non-conflicting routes for all trains and maximize the number of trains that can pass through the station.
Thus, the problem of calculating station passing capacity is equivalent to formulating a station saturation operation plan. A station saturation operation plan must ensure its feasibility within the station. A viable technical operation plan should guarantee that all processes, including the movement and stopping of different trains within the station, are conflict-free, to ensure transportation safety. On a micro level, station equipment resources such as tracks and switches must not be occupied by trains simultaneously at any given moment.
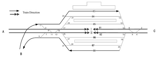
Figure 3 presents the layout of a railway station, illustrating how trains enter or exit at specific station boundaries. These points are identified as station entering points and leaving points. Directly linked to railway sections, they connect various line destinations within the station. Typically, a station entering point cannot function as a leaving point, or vice versa [16].
Figure 3.
Layout of the hub station.
In the station, the area between the entering point and the track is known as the throat area. This area, connecting the section with the platform tracks, is often where operational interference is most severe. Trains enter the station from the entering point, traveling via the inbound route to reach the platform track, with a similar process for exiting the station. Both inbound and outbound routes comprise a series of sections and switches along the way. These inbound and outbound routes represent predefined operation processes for trains during their arrival and departure. All these routes pass through the throat area of the station, with some routes sharing sections and switches. Therefore, the station operation plan must ensure that all train routes in the throat area are arranged without any interference or conflicts.
Train operations within stations are divided into dynamic and static operations [4]. Dynamic operations involve the train moving within the station. This process is usually preset and follows fixed time standards. For modeling purposes, dynamic operation times are considered known and constant. Static operations, on the other hand, occur when trains stop on the track or at other locations, waiting for their next move. The duration of static operations is variable. Any period that fulfills the technical requirements can be designated as the static operation time.
3.2. Spatiotemporal Description of Operational Processes
Trains moving within a station traverse sections, switches, and platform tracks. Once station equipment is occupied by a train route, it cannot be simultaneously used by another conflicting route. The train’s movements sequentially occupy and release station equipment, utilizing both time and space resources.
Train operations within a station are typically described from two angles. The first focuses on station equipment, highlighting how resources are occupied. This perspective shows that multiple trains cannot occupy the same station equipment simultaneously. The second angle concentrates on the train itself, observing its movement and ensuring no conflicts during its station journey. This study employs the equipment-focused approach to depicting the station operation process.
Figure 4 depicts a hub station with two intersecting train paths with conflicting interference. Figure 5 illustrates the temporal and spatial occupancy of station equipment by the trains depicted in Figure 4. In the diagram, the points on the space–time plane represent the station’s switches and platform tracks, extended in the spatial dimension. Gray points in this plane indicate unoccupied station equipment at a given time, while colored points signify equipment occupied by trains on the respective colored paths. In the equipment-focused approach, we can express potential equipment occupation by trains as 0–1 variables. The key rule here is that no station equipment should be occupied more than once simultaneously.
Figure 4.
Illustration of station crossing route.
Figure 5.
Description of station operation process based on station equipment occupation.
Figure 6 displays the space–time trajectories of trains for the two paths shown in Figure 4. Directed arcs symbolize the train’s movements within the station, extending from the beginning space–time nodes to the ending space–time nodes of a station’s equipment. Gray arcs represent unselected space–time paths, while colored arcs indicate those chosen for a specific train’s journey. To simplify, Figure 6 retains only the initial and final space–time nodes of the train’s in-station operations. The space–time arcs signify dynamic processes like inbound and outbound routes and have fixed durations. By contrast, arcs representing static operations like stops offer multiple choices within a feasible time window. In the model, the selection of a space–time arc can be set as a 0–1 variable. The main constraint is that space–time arcs representing conflict routes cannot be selected simultaneously.
Figure 6.
Space–time route description of trains, considering route conflicts.
In this study, we adopt the space–time model as our modeling approach. This involves constructing station operation space–time networks to identify alternative space–time arcs for station operations.
4. Mathematical Model
The problem of calculating a station’s passing capacity while accounting for variations in the ratio of cross-line train operations can be summarized as follows: with a known station layout and a given distribution of time intervals between train arrivals, the goal is to find the Pareto solution set. This set represents the maximum number of trains that can pass through the station per unit of time under various cross-line train operation ratios.
4.1. Model Parameter Symbols
Considering a set proportion of train flow for various path types, the primary inputs for the station passing capacity model include (1) the station’s layout being analyzed and (2) the distribution of time intervals between train arrivals.
Table 2 provides a detailed description of the model’s parameters and their respective meanings.
Table 2.
Sets, indexes, and parameters involved in the model.
In the station’s operation space–time network, we introduce a 0–1 binary variable for space–time approach selection, represented by . This variable equals 1 if the space–time arc, , is part of a train’s trajectory; otherwise, is set to 0. Similarly, we define a 0–1 binary variable for train arrival intervals, denoted by . It equals 1 if the station receives two sequential trains from direction at times and ; otherwise, it is 0.
Furthermore, we add virtual source and sink nodes for each train path type to the model. Trains of varying path types originate from their respective virtual sources; traverse a complete, uninterrupted space–time trajectory within the station; and then exit, disappearing at their designated virtual sink nodes.
To initiate a train’s station operation, the 0–1 binary variable is selected for the source space–time arc. If a type train arrives at the station from the source node , then will take the value 1; otherwise, it will be 0. To complete a train’s operation, a binary variable, , is selected for the sink space–time arc. If a type train ends its operation in the network from the space–time node , then will be equal to 1; otherwise, it will be equal to 0.
The decision variables used in the model are shown in Table 3.
Table 3.
Decision variables.
4.2. Objective Function
The station passing capacity model based on space–time path selection maximizes the number of trains passing through the station within a given time frame, which can be expressed as Equation (1).
4.3. Constraints
The station passing capacity model needs to satisfy the following constraints.
(1) Network flow balance constraints
Train operations at the station constitute a continuous process, ensuring a balanced flow at each space–time node within the network. These balance constraints are detailed in Equation (2).
The train arrival interval selection variable must also comply with flow balance constraints. The associated decision variables need to satisfy Equation (3).
(2) Train conflict constraints
Station equipment cannot be occupied by more than one train at the same time, to avoid operational conflicts. Consequently, conflicting space–time arcs in the station’s space–time network cannot be selected simultaneously. This operational conflict is detailed in Equation (4).
(3) Point and line capacity coordination constraints
To offer a range of transportation options, railway managers cater to varied stopping patterns for trains, leading to differences in arrival intervals. Consequently, the timing between train arrivals at stations must adhere to a specified distribution, detailed in Equation (5).
(4) Train type constraints
To maintain a diverse range of train stop services, a minimum number requirement for various types of station operations is mandated, as indicated by Equation (6).
(5) Flow balance constraints for entering and leaving points
The train arrival interval arc spans from the arriving moment of the preceding train to the arriving moment of the following train. The train arrival interval arc must satisfy flow balance constraints with space–time arcs, as indicated by Equation (9).
(6) Train type quantity constraints
This indicates that trains of a certain path type must meet a specified minimum number of operations.
(7) Decision variable constraints
The following constraints denote the decision variables and as 0–1 variables, respectively.
5. Algorithm
5.1. Algorithm Selection
The hub station passing capacity calculation model (M1) accounts for fluctuations in the ratio of cross-line trains and is a high-dimensional multi-objective optimization problem. Solving multi-objective optimization problems is challenging due to the potential conflicts between different objectives. Typically, these problems do not yield a single optimal solution but rather a set of compromise solutions [42], known as the Pareto-optimal set or non-dominated solution set. This aligns with the objectives of the M2 model, which seeks to generate a range of station capacity utilization schemes. These schemes correlate with varying cross-line train ratios, providing railway operation managers with options for reference. This flexibility enables the selection of appropriate station capacity utilization strategies in response to differing passenger flow demands, based on current traffic organization conditions.
The hub station capacity calculation model (M1) accounts for fluctuations in the cross-line train ratio and exhibits several key characteristics. (1) It has a large number of objectives: the M1 model maximizes the number of trains for each path type. The number of objectives corresponds to the variety of train types across different paths. This number increases, particularly in larger hub stations with a wide range of train path types, leading to more objectives. As a result, the M1 model falls under high-dimensional multi-objective optimization, making it more challenging to solve. (2) It involves the discontinuous Pareto frontier: the M1 model is a combinatorial optimization problem with discrete decision variables and a solution space comprising discrete points. Therefore, it is important to select an algorithm that is insensitive to the continuity of the Pareto front, as this characteristic can significantly impact the effectiveness of the optimization process.
Traditional methods for solving multi-objective optimization problems include the linear weighting method, the ϵ-constraint method [43], the max–min method [44], goal programming [45], and the goal satisfaction approach [46]. These conventional algorithms generally require multiple iterations to obtain the Pareto-optimal solution set for the original problem. When dealing with a large number of objectives, the computational complexity and number of required operations increase significantly. Additionally, these methods often raise challenges in comparing solutions due to their inherent complexity. As a result, these traditional techniques are not well suited for high-dimensional multi-objective optimization problems, where simpler and more efficient comparative methods are needed.
Currently, multi-objective evolutionary algorithms (MOEAs) are gaining popularity for solving multi-objective optimization problems. Evolutionary algorithms simulate the biological evolution process in nature [47] and can handle populations containing multiple individuals. They can directly obtain an approximate Pareto-optimal solution set in a single run and are effective in dealing with discontinuous Pareto fronts. This makes them highly applicable across various types of multi-objective optimization problems [48,49,50]. In recent years, several multi-objective evolutionary algorithms have emerged, such as the NSGA-II (Non-Dominated Sorting Genetic Algorithm II) [51], SPEA2 (Strength Pareto Evolutionary Algorithm II)) [52], and PESA-II (Pareto Envelope-Based Selection Algorithm II) [53]. These algorithms perform well in optimizing up to three objectives, but they encounter challenges when addressing higher-dimensional multi-objective optimization problems.
To this end, Deb and Jain [54] improved on the NSGA-II framework to obtain the NSGA-III (Non-Dominated Sorting Genetic Algorithm III) algorithm. The NSGA-II algorithm is a fast non-dominated multi-objective optimization algorithm with an elite retention strategy and a multi-objective evolutionary algorithm based on Pareto domination. Based on the NSGA-II algorithm, Deb retains some individuals in the population that are non-dominated but close to the reference point by introducing the reference point mechanism, avoiding the problem of low search efficiency caused by the large proportion of non-dominated solutions in the population when the number of optimization objectives is large. Thus, NSGA-III has good applicability to multi-objective optimization problems with four or more objective functions.
Given the NSGA-III algorithm’s applicability to high-dimensional multi-objective optimization problems, an NSGA-III-based algorithm is chosen to solve the M1 model in this study. We enhanced this algorithm by incorporating a neighborhood search within the mutation operation, resulting in the improved NSGA-III-NS (NSGA-III with Neighborhood Search). This enhancement allows the algorithm to explore the search space more effectively by performing local searches around current solutions, increasing the chances of finding high-quality solutions.
5.2. NSGA-III-NS Algorithm
The NSGA-III-NS algorithm is initiated by establishing a set of reference points aligned with the objective count. It then generates an initial population, , comprising individuals. During generation, , the current population, , is created, and an identically sized offspring group is derived using the genetic operator, . Both and combine to form a new ensemble, , which is double the original population size, necessitating the selection of individuals for the subsequent generation.
Following non-dominated sorting, the population is stratified into several non-dominated tiers, such as . An interim population, , is then formed, and members from the non-dominant layers are sequentially added to , until its count meets or surpasses . If layer is filled at this juncture, then all individuals in are included in . The selection process continues with to complete the remaining slots in , ensuring a diverse and representative sample for the next iteration.
5.2.1. Encoding and Decoding
This problem requires the maximum number of trains passing through the station in all directions within a given period, and its essence is a combination optimization problem of the train arrival time and route type. Each gene contains two pieces of information: the type of train route and the arrival time of the train. The type of train route determines the receiving direction, departure direction, and platform occupancy time of the train. The arrival time needs to meet the distribution requirements for train arrivals. One chromosome corresponds to a set of supersaturated station operation plans, where trains represented by some genes can successfully pass through the station, while trains represented by some genes may not be able to arrange routes due to operational conflicts.
Within the M1 model’s solution algorithm, each candidate solution is indirectly encoded as a chromosome. Figure 7 shows that each gene within this array correlates with a specific train. The value of the gene designates the type of route that the corresponding train traverses. Meanwhile, the gene’s position within the chromosome sequence dictates the train’s arrival sequence at the hub station.
Figure 7.
Encoding for chromosomes.
5.2.2. Genetic Operators Based on Neighborhood Search
As illustrated in Figure 8a, chromosome crossover is performed via two-point crossover. For two individuals chosen from the parent generation, two random points on gene fragment 1 are selected. The parent chromosome segment between these points and the corresponding segment, 2, is extracted. They are then duplicated and swapped to form a new offspring chromosome.
Figure 8.
The crossover and mutation operator of chromosomes.
As shown in Figure 8b, the mutation process involves randomly selecting a gene within a gene fragment, deleting the chosen gene, and inserting a newly generated gene in its place.
Mutation is another genetic operation used to evolve chromosomes. The randomness mutation of the population can allow the search process to jump out of the local optimal solution and search for the global optimal solution. However, this randomness does not necessarily mean that the population will evolve in a better direction. A high mutation probability may mix the population with poor individuals and cause difficulty in converging the results. However, when the mutation probability is too low, the population may fail to evolve for many generations and become trapped in the local optimal solution. To solve this problem, this study uses a heuristic search in the mutation process to improve performance. Therefore, we introduce a neighborhood search into the mutation process to ensure that the population evolves in a better direction. The select chromosomes will mutate with the probability .
In a mutation operation, the algorithm will perform a neighborhood search on chromosome individuals to obtain higher-quality individuals. The chromosome individual referred to here is not the chromosome itself but rather the station scheduling process represented by decoding the chromosome. Therefore, before the local search loop, decoding needs to be performed for the chromosome. After the local loop, the improved solution obtained needs to be encoded and returned in the form of a chromosome. Given that not all trains corresponding to genes in a single chromosome can be successfully routed, in the local search for mutation operations, trains that have been canceled due to conflicts are randomly selected, and feasible arrival times and route types are searched near their arrival times.
5.2.3. Fast Non-Dominated Sorting
The Pareto domination is defined as follows:
For a multi-objective optimization problem, as stated in (15),
Given two decision variables, , if Pareto dominates , denoted as , then if, and only if, for any , , and at least one subscript . exists [42].
The non-dominated sorting process for all individuals in a population is as Algorithm 1.
| Algorithm 1: Fast Non-Dominated Sorting. |
| Step 1: For all individuals in the population , count the number of individuals in the population that dominate the individual , denoted as ; put the individuals in the population that are dominated by the individual into the set , and set . Step 2: Place the individuals from into . Step 3: For all individuals, , in , check individuals in , ; . Place the current individuals into the collection . Step 4: Repeat Step 3 until the entire population is divided. |
5.2.4. Generating Reference Points
To ensure a diverse population, reference points are crucial. However, excessive reference points may lead to an unwieldy population size. The relationship between the number of reference points, ; the number of objectives, ; and the number of divisions, , is expressed in Equation (16).
The station capacity model M1 accounts for fluctuations in the ratio of cross-line trains. It sets objectives to maximize the number of trains for each type of path. The total number of objectives corresponds to the variety of train route types within the station. In various computational scenarios, the number of objectives for the M1 model is variable. When dealing with large networks with numerous train path types, this can lead to an excessively large set of reference points. To circumvent this issue, the proposed algorithm employs a two-layered reference point system recommended by Deb and Jain [54].
The formula for calculating the reference points is illustrated in Equation (17), where and represent the number of divisions at the boundary and internally, respectively.
Figure 9 shows the distribution of reference points in 3D target space for both reference point generation mechanisms.
Figure 9.
Comparison of two reference point generation mechanisms.
5.2.5. Niche-Preservation Operator
After assigning individuals to from , we must select additional individuals from to populate the remaining vacancies in . We begin by normalizing the target values for individuals in against the generated reference points. Then, we draw reference lines from the origin to each reference point on the hyperplane and calculate the perpendicular distance from each individual in to these reference lines. The closest reference point to an individual is marked as its associated reference point.
We count the individuals in linked to reference point and note this as the niche count, . Following this, the microhabitat retention strategy selects individuals from , as follows:
Firstly, we identify the set of reference points as with the minimum niche count, . If there are multiple (), then we choose randomly. If lacks an individual associated with , then that reference point is skipped for this generation, and is recalculated for another selection. If an associated individual exists, then it is then considered for selection. If , then we choose the individual from closest to and increment its count by one. If , then we randomly select an associated individual from to and increment by one. We continue this process until the population of matches .
5.2.6. Algorithmic Procedure
The framework of the algorithmic procedure is summarized in Figure 10.
Figure 10.
Comparison of two reference point generation mechanisms.
6. Numerical Experiments
6.1. Small-Scale Experiments
To validate the effectiveness of the algorithm, numerical experiments were applied to a small hub station. The station layout is depicted in Figure 11. The directions for train arrivals are labeled A, B, and C. The settings of the instances are shown in Table 4. The distribution of train arrivals can be set according to station demands. Although some studies advocate for strict adherence to minimum intervals to maximize capacity, this method can seriously undermine the robustness of train schedules. Such a requirement necessitates that all trains follow the same stopping pattern, restricting its practical applicability. The calculations for arrival intervals and probabilities are based on actual statistical data, primarily influenced by the heterogeneity of train stops along the route and the redundancy time needed to account for operational risks.
Figure 11.
The layout of the hub station.
Table 4.
Instance settings.
Three high-dimensional multi-objective evolutionary algorithms were selected for comparison: NSGA-III-NS, NSGA-III, and MOEA/D. MOEA/D (Multi-Objective Evolutionary Algorithm Based on Decomposition) is a multi-objective evolutionary algorithm that solves the problem by decomposing it into several single-objective optimization subproblems. These subproblems are correlated and decoupled through a weighted sum (or other decomposition methods), allowing each subproblem to be solved independently.
To ensure fairness, the population size for all algorithms was set to , with a maximum generation of , a crossover probability of 0.9, and a mutation probability of 0.1. Each algorithm was run independently 30 times.
To evaluate the effectiveness of the algorithms, we used IGD (Inverted Generational Distance) and HV (hypervolume) as the main performance metrics for assessing convergence and diversity.
IGD is a metric used to measure the convergence of the solutions to the true Pareto front. It is calculated as the average distance from a set of reference points on the true Pareto front to the nearest solution in the obtained solution set. The formula for IGD is
where is the set of reference points on the true Pareto front, is the set of obtained solutions, and is the Euclidean distance between the reference point, , and .
HV is a metric used to measure both the convergence and diversity of the obtained solutions. It calculates the volume of the objective space dominated by the obtained solutions and bounded by a reference point. The higher the hypervolume, the better the algorithm’s performance in terms of convergence and diversity. The formula for HV is
where is the Lebesgue measure, used for measuring volume; represents the hypervolume composed of the reference point, r, and non-dominated individuals in the approximation set, A.
Given that the actual Pareto front is unknown for the actual station capacity issue, the following method was used in the experiment to obtain an approximate Pareto front reference set. We merged all the results obtained from 30 independent runs of all algorithms and selected the final set of non-dominated solutions.
The IGD and HV statistical results for NSGA-II-NS, NSGA-III, and MOEA/D in four instances are shown in Table 5 and Table 6.
Table 5.
The IGD statistical results for NSGA-II-NS, NSGA-III, and MOEA/D.
Table 6.
HV statistical results for NSGA-II-NS, NSGA-III, and MOEA/D.
The results in Table 5 underscore the effectiveness of the NSGA-III-NS algorithm. NSGA-III-NS consistently outperformed NSGA-III and MOEA/D across all instances (M1h, M2h, M4h, and M6h). The IGD values for NSGA-III-NS were the lowest, indicating closer convergence to the true Pareto front. Its enhanced selection and diverse maintenance mechanisms allow for better exploration and exploitation of the solution space, resulting in more accurate approximations. Similarly, the HV results in Table 6 also show NSGA-III-NS’s superior performance, achieving the highest HV values across all instances. This indicates its effectiveness in maintaining both convergence and diversity. These findings validate NSGA-III-NS’s robustness in multi-objective optimization, proving it to be highly effective in small-scale numerical experiments and superior in providing high-quality, diverse solutions compared with NSGA-III and MOEA/D.
6.2. Large-Scale Experiments
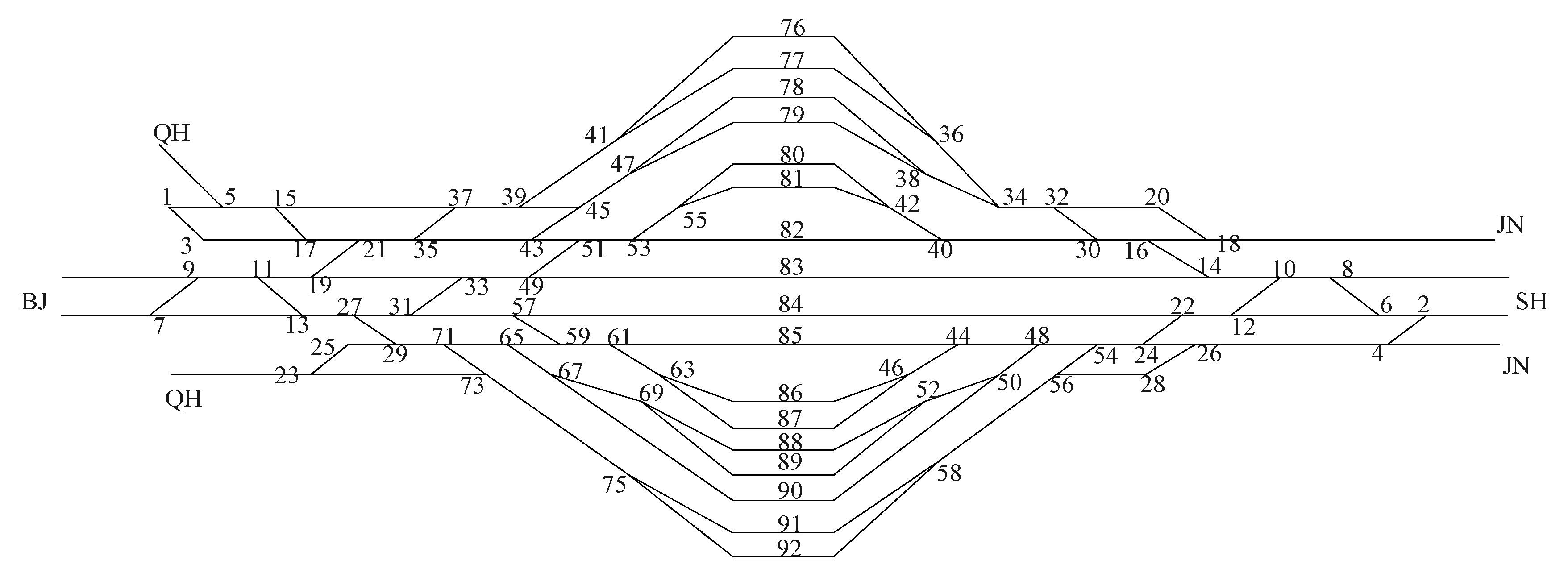
Our case study focuses on Jinanxi Railway Station to validate the modeling algorithm presented in this research. Figure 12 provides a schematic of Jinanxi Railway Station’s layout, highlighting its connections to major lines such as the Beijing–Shanghai High-Speed Railway, the Shijiazhuang–Jinan Passenger Dedicated Line, and the Beijing–Jinan Link Line. The numerical labels in Figure 12 represent the indices of station switches and tracks. The station features thirteen platform tracks for arrivals and departures and eight platforms.
Figure 12.
Station layout of Jinanxi Railway Station.
Jinanxi Railway Station serves as a junction for three major rail lines, handling trains from and to various directions. In this case study, the station includes 12 kinds of train paths: from BJ to SH, from BJ to JN, from SH to BJ, from SH to QH, from JN to BJ, from JN to QH, from QH to SH, and from QH to JN. Additionally, it manages originating and terminating trains from the BJ, SH, QH, and JN directions.
6.2.1. Parameter Setting
This section covers details and changes regarding the passing capacity composition of Jinanxi Railway Station under varied ratios of cross-line train types, validating the multi-objective station capacity calculation model and algorithm introduced in this study.
To examine station capacity variations with different train path types and the Pareto front distribution under diverse train stop patterns, we designed three computational experiment scenarios:
- (1)
- Scenario 1: The station processes no originating or terminating trains, without specific arrival distribution constraints for trains. Operating train paths include BJ-SH, BJ-JN, SH-BJ, SH-QH, JN-BJ, JN-QH, QH-SH, and QH-JN, totaling eight types.
- (2)
- Scenario 2: Each direction at the station has originating and terminating trains, which must adhere to arrival distribution requirements as per Table 7, including all 12 path types.
Table 7. Train arrival distribution demand—Scenario 2. - (3)
- Scenario 3: Similarly to Scenario 2, there are originating and terminating trains in each direction, but trains must meet different arrival distribution criteria, as specified in Table 8, covering all 12 path types.
Table 8. Train arrival distribution demand—Scenario 3.
The parameters for the model are outlined as follows:
- (1)
- Operating time standards for the train station: The minimum dwell time for through trains at the station is 2 min, with a maximum of 10 min; for originating and terminating trains, the minimum dwell time is 20 min.
- (2)
- (3)
- Passing trains heading in the upward SH direction and downward BJ direction utilize main lines 83 and 84, respectively. Other trains engaged in stopping operations use the corresponding arrival and departure yards for pick-up and drop-off.
- (4)
- The period for calculations extends from 6:00 to 24:00.
6.2.2. Results and Analysis
In this section, we utilize the NSGA-III algorithm to solve the Pareto front for station passing capacity. The algorithm is implemented through C# programming on a test computer equipped with an E5-2667v4 processor, operating at 3.20 GHz with 32 GB of memory. The algorithm-related parameters are as follows:
- (1)
- The population size is set to 330.
- (2)
- The number of generations is capped at 30.
- (3)
- The crossover probability is maintained at 0.8, with a mutation probability of 0.1.
- (4)
- The count of reference points is established at 330.
Three sets of Pareto-optimal solutions are calculated for Scenarios 1, 2, and 3, each comprising 330 individuals. These represent the final generation populations iterated by the NSGA-III algorithm, with each individual signifying a station’s technical operation plan under a particular capacity utilization scheme. During iteration, individuals in the populations are dispersed as broadly and evenly as possible across the anticipated Pareto front. Thus, we can acquire Pareto-optimal sets that embody station technical operation plans under various combinations of train operation ratios for different route types.
In the Pareto-optimal sets, each individual represents a specific station operation plan. Summing the number of trains of all path types within an individual station yields the total station capacity. The total station capacity for each individual in the Pareto-optimal sets of the three scenarios is calculated and plotted as a frequency histogram in Figure 13. The maximum capacity value in Scenario 1 reaches 457 trains/day, with a minimum of 421 trains/day and an average of 442 trains/day. In Scenario 2, the maximum is 481 trains/day, and the minimum is 281 trains/day, with an average of 369 trains/day. In Scenario 3, the maximum is 183 trains/day, the minimum is 333 trains/day, and the average is 251 trains/day. Scenario 1 only includes stopping and passing trains without the operational interference from originating and terminating trains; it nearly achieves tracking operation with the highest average passing capacity. From a statistical perspective, the station passing capacity of Jinanxi Railway Station decreases consecutively from Scenario 1 to 3, showing an overall downward trend. The longer the arrival intervals for operational trains, the smaller the station’s passing capacity. Additionally, within each scenario, more trains with routing conflicts lead to a lower total station capacity. Conversely, more parallel route trains result in a higher total station capacity. This indicates that when train routes intersect throat areas or there are many routing conflicts among trains, this negatively impacts the hub station’s passing capacity.
Figure 13.
The frequency statistics for individual passing capacity in the Pareto set.
Taking Scenario 1 as an example, the number of trains arriving via the Beijing–Shanghai High-Speed Railway, the Jiao-Ji High-Speed Railway, and the Shiji High-Speed Railway is tallied for different individuals within the Pareto-optimal set. The resulting data points are plotted in a three-dimensional scatter plot, as depicted in Figure 13. This figure reveals that the Pareto front derived from the solution predominantly lies on a plane, with denoting the number of trains on the Beijing–Shanghai High-Speed Railway, denoting the number of trains on the Jiao-Ji High-Speed Railway, and denoting the number of trains on the Shiji High-Speed Railway.
By fitting the scatter points with the least squares method, the plane of Equation (20) can be obtained, as shown in Figure 14. The relationship between the numbers of trains operating on these three paths is fundamentally linear. Different directions contribute similarly to the station’s capacity for handling arriving and departing trains, with no single line direction exhibiting a dominant advantage or capacity constraint.
Figure 14.
The relationship between the numbers of trains running on different lines.
For Scenario 1, the number of originating, terminating, and passing trains within each station’s operational plan in the Pareto-optimal set is accounted for separately. As illustrated in Figure 15, a two-dimensional scatter plot is constructed from the data. This plot indicates that the maximum number of originating and terminating trains—as well as the number of passing trains that Jinanxi Railway Station can accommodate—exhibits a primarily linear correlation.
Figure 15.
The relationship between originating trains and passing trains in the Pareto set.
Further analysis of the data reveals that the impact of different transportation organization methods on capacity primarily depends on the limitations of certain key switches. The Pareto-optimal set is analyzed to determine the utilization rates of tracks and switches for each individual. The maximum, minimum, and average utilization rates for each track and switch across 330 individuals are calculated and presented in a bar chart in Figure 16. The dotted lines in the figure serve to delineate the boundaries of the switches and tracks within the right throat, left throat, and platform regions. In Scenario 1, the switch utilization rate is relatively high and balanced. This is primarily due to the operational requirements in Scenario 1, which demand a high frequency of train arrivals and departures, leading to the frequent occupation of all throat and platform tracks. Under the operational conditions in Scenarios 2 and 3, the train arrival intervals increase. While the key switches in the throat area remain occupied multiple times, the utilization frequency of other tracks and switches decreases. This results in a lower overall utilization rate of station resources, accompanied by greater variability in utilization. In all three scenarios, specific switches consistently operate at a higher capacity utilization rate. This also shows that the capacity limits of the key switches in the throat area impact the number of train arrivals and departures in different directions to varying degrees.

Figure 16.
Utilization of switches and tracks.
7. Conclusions
In conclusion, this study comprehensively analyzed the requirements and representation methods for calculating the passing capacity of high-speed railway hub stations under various route type operation conditions. We posit that to investigate the saturated operational capacity of high-speed railway hub stations, the operational trains at the station must adhere to a certain arrival distribution pattern to accommodate the variability in train stops along the route. Furthermore, for a detailed study of the station’s passing capacity composition, we suggest that the station’s passing capacity can be defined as the sum of different types of route trains.
Building on this, we introduced a multi-objective computational model for station passing capacity. This model considers the maximization of train operations for each route type as a set of objective functions and calculates the Pareto front-of-station passing capacity under different cross-line train ratios using the NSGA-III algorithm.
The models and algorithms proposed were validated through a case study on Jinanxi Railway Station. The analysis demonstrates antagonism between the station diversity in train stops and the hub station’s passing capacity: longer intervals between train arrival distribution requirements—indicating greater variability in train stops within the network—tend to constrain the hub station’s ability to reach its passing capacity.
This research introduces a multidimensional representation method for calculating railway hub station passing capacity, expressed as the detailed composition of trains from various routes. By developing the Pareto solution set for capacity based on varying proportions of different train routes, we offer a new method that transcends the traditional single-value capacity value. This nuanced methodology provides an accurate and holistic view of the capacity of railway hub stations, providing insights into its detailed composition under diverse conditions and allocation schemes. The proposed method can be applied to hub stations where multiple railway lines intersect. Furthermore, this research serves as a foundational tool for railway operators and managers, supporting the development of capacity evaluation manuals and guiding informed decisions regarding capacity allocation.
In this approach, the characteristics of transportation organization—such as train stopping schemes and train redundancy time—are reflected by quantifying the distribution of train arrival times. In future research, we plan to integrate the timetables of all stations along connecting lines to calculate the detailed passing capacity of the hub stations. This will provide a more comprehensive assessment of the roles that these hub stations play at the network level.
Author Contributions
Conceptualization, H.Z. and L.Z.; Data curation, L.Z. and D.Z.; Methodology, H.Z., B.X. and L.Z.; Resources, H.Z.; Software, H.Z. and L.Z.; Validation, H.Z.; Writing—original draft, H.Z.; Writing—Review and editing, H.Z., D.Z. and B.X. All authors have read and agreed to the published version of the manuscript.
Funding
This work was supported by the Science and Technology Plan Project of Zhejiang Provincial Department of Transport under Grant ZJXL-SJT-202315A2; the Science and Technology Plan Project of Zhejiang Rail Transit Operation Management Group Co., Ltd. 2023-GDKY-6; the Science and Technology Plan Project of Zhejiang Rail Transit Operation Management Group Co., Ltd. 2023-GDKY-4; the Science and Technology Plan Project of Zhejiang Rail Transit Operation Management Group Co., Ltd. 2024-GDKY-3; China State Railway Group Co., Ltd. under Grant P2022X012; Research project of China Railway Beijing Group Co., Ltd. under Grant 2023AY01, and Beijing Natural Science Foundation under Grant L231026.
Institutional Review Board Statement
Not applicable.
Informed Consent Statement
Not applicable.
Data Availability Statement
The data that support the findings of this study are available in https://doi.org/10.57760/sciencedb.11288.
Conflicts of Interest
The authors declare no conflicts of interest.
References
- Tobias, L. Applicability of the analytical UIC Code 406 compression method for evaluating line and station capacity. J. Rail Transp. Plan. Manag. 2011, 1, 49–57. [Google Scholar]
- Kavika, A.; Divis, R.; Vesel, P. Railway station capacity assessment utilizing simulation-based techniques and the UIC406 method. In Proceedings of the 32nd European Modeling & Simulation Symposium (EMSS 2020), Online, 16–18 September 2020. [Google Scholar] [CrossRef]
- Jovanovi, P.; Pavlovi, N.; Beloevi, I. Graph coloring-based approach for railway station design analysis and capacity determination. Eur. J. Oper. Res. 2020, 287, 348–360. [Google Scholar] [CrossRef]
- Leaflet, U. 406-Capacity; International Union of Railway (UIC): Paris, France, 2004; ISBN 2-7461-0802-x. [Google Scholar]
- Guo, B. Research on Comprehensive Optimization Model, Algorithm and System for Technical Operation of Large-Scale Passenger Station of High-Speed Railway. Ph.D. Thesis, Beijing Jiaotong University, Beijing, China, 2018. [Google Scholar]
- Yang, H. Railway Transportation Organization, 3rd ed; China Railway Press: Beijing, China, 2011; 367p. [Google Scholar]
- Wang, Q.; Li, D.; Zeng, J. A diagnostic method of freight wagons hunting performance based on wayside hunting detection system. Measurement 2024, 227, 114274. [Google Scholar] [CrossRef]
- Yuan, J. Hansen. Optimizing capacity utilization of stations by estimating knock-on train delays. Transp. Res. Part B Methodol. 2007, 41, 202–217. [Google Scholar] [CrossRef]
- Sels, P.; Vansteenwegen, P.; Dewilde, T.; Cattrysse, D.; Waquet, B. The train platforming problem: The infrastructure management company perspective. Transp. Res. Part B Methodol. 2014, 61, 55–72. [Google Scholar] [CrossRef]
- Chen, T. Research on the Theory and Method of High-Speed Railway Station Passing Capacity Calculation. Ph.D. Thesis, Southwest Jiaotong University, Chengdu, China, 2016. [Google Scholar]
- Li, X. Research on High-Speed Railway Passing Capacity Calculation and Reliability Assessment Method. Ph.D. Thesis, Beijing Jiaotong University, Beijing, China, 2016. [Google Scholar]
- Li, X.; Yang, Y.; Han, B. Passing capacity improvement method for high-speed rail stations based on partition optimization. Transp. Syst. Eng. Inf. 2020, 20, 7. [Google Scholar]
- Ignatov, A.N.; Naumov, A.V. On the Problem of Increasing the Railway Station Capacity. Autom. Remote Control 2021, 82, 102–114. [Google Scholar] [CrossRef]
- Liu, P. Calculation and Enhancement of Passing Capacity of High-Speed Railway Based on Fine Study Of Station Interval Time. Ph.D. Thesis, Beijing Jiaotong University, Beijing, China, 2019. [Google Scholar]
- Wu, J. Research on the Calculation Method and Simulation of Station Passing Capacity of High-Speed Railway. Ph.D. Thesis, Beijing Jiaotong University, Beijing, China, 2019. [Google Scholar]
- Deng, R. Research on Passenger Station Passing Capacity of Large High-Speed Railway. Ph.D. Thesis, Southwest Jiaotong University, Chengdu, China, 2020. [Google Scholar]
- Li, Y. Research on the Adaptability Analysis of Passing Capacity and Capacity Improvement Program of High-Speed Railway Station. Ph.D. Thesis, Lanzhou Jiaotong University, Lanzhou, China, 2020. [Google Scholar]
- Xiong, Y.; Li, H.; Liao, Z.; Wang, Y.; Niu, X. Calculation method of peak hour capacity of high-speed railway stations. J. Railw. 2021, 43, 1–9. [Google Scholar]
- Zwaneveld, P.J. Routing Trains Through Railway Stations: Model Formulation and Algorithms. Transp. Sci. 1996, 30, 181–194. [Google Scholar] [CrossRef]
- Zwaneveld, P.J.; Kroon, L.G.; Hoesel, S.P. Routing trains through a railway station based on a node packing model. Eur. J. Oper. Res. 2001, 128, 14–33. [Google Scholar] [CrossRef]
- Widyastuti, H.; Budhi, W.S. The Impact of Double-Track Construction towards Utilization: A Case Study of Surabaya—Madiun Segment. Civ. Eng. Archit. 2024, 12, 1048–1056. [Google Scholar] [CrossRef]
- Xu, J.; Wang, Z.; Yao, S. Train Operations Organization in High-Speed Railway Station Considering Variable Configuration. Sustainability 2022, 14, 2365. [Google Scholar] [CrossRef]
- Xu, J.; Li, X.; Sun, W. Carrying Capacity Calculation Method Based on Operation Chain and its Application. J. Phys. Conf. Ser. 2022, 2219, 012026. [Google Scholar] [CrossRef]
- Kroon, L.G. Routing trains through railway stations: Complexity issues. Eur. J. Oper. Res. 1997, 98, 485–498. [Google Scholar] [CrossRef]
- Richard, L.; Larsen, J.; Ryan, D. Routing Trains Through Railway Junctions: A New Set-Packing Approach. Transp. Sci. 2011, 45, 228–245. [Google Scholar]
- Qiao, R.; Zhu, X.; Yan, W. Optimized Utilization of Station Arrival and Departure Tracks for Passenger Dedicated Lines. Adv. Mater. Res. 2012, 468–471, 2450–2454. [Google Scholar] [CrossRef]
- Liu, M.; Han, B.; Li, D. Calculation and assessment of station passing capacity of high-speed railway. J. Railw. 2012, 34, 7. [Google Scholar]
- Dewilde, T.; Sels, P.; Cattrysse, D.; Vansteenwegen, P. Improving the robustness in railway station areas. Eur. J. Oper. Res. 2014, 235, 276–286. [Google Scholar] [CrossRef]
- Wang, J. A Novel Space-Time-Speed Method for Increasing the Passing Capacity with Safety Guaranteed of Railway Station. J. Adv. Transp. 2017, 2017, 6381718. [Google Scholar] [CrossRef]
- Burggraeve, S.; Vansteenwegen, P. Robust routing and timetabling in complex railway stations. Transp. Res. Part B 2017, 101, 228–244. [Google Scholar] [CrossRef]
- Xu, Y. Train routing and timetabling problem for heterogeneous train traffic with switchable scheduling rules. Transp. Res. Part C 2017, 84, 196–218. [Google Scholar] [CrossRef]
- Zeng, Q.; Zhang, Y.; Lei, D. An Experimental Analysis on Dispatching Rules for the Train Platforming Problem in Busy Complex Passenger Stations. Promet-Traffic Transp. 2017, 29, 411–423. [Google Scholar] [CrossRef]
- Feng, Z. A Multi-objective Optimization for Train Routing at the High-Speed Railway Station Based on Tabu Search Algorithm. Math. Probl. Eng. 2018, 2018, 8394397. [Google Scholar] [CrossRef]
- Zhang, Q.; Zhu, X.; Wang, L. Track Allocation Optimization in Multi-Direction High-Speed Railway Stations. Symmetry 2019, 11, 459. [Google Scholar] [CrossRef]
- Qi, J.; Yang, L.; Gao, Y. Integrated multi-track station layout design and train scheduling models on railway corridors. Transp. Res. Part C Emerg. Technol. 2016, 69, 91–119. [Google Scholar] [CrossRef]
- Petering, M.E.H.; Heydar, M.; Bergmann, D.R. Mixed-Integer Programming for Railway Capacity Analysis and Cyclic, Combined Train Timetabling and Platforming. Transp. Sci. 2016, 50, 892–909. [Google Scholar] [CrossRef]
- Navarro, L.M.; Fernandez, A.; Cucala, A.P. Design of indicators to guide capacity improvements in urban railway lines. J. Urban Mobil. 2024, 1, 100003. [Google Scholar] [CrossRef]
- Zhang, J. Theoretical and Methodological Research on Capacity Calculation and Evaluation of High-Speed Railway. Ph.D. Thesis, Beijing Jiaotong University, Beijing, China, 2012. [Google Scholar]
- Armstrong, J.; Preston, J. Capacity utilisation and performance at railway stations. J. Rail Transp. Plan. Manag. 2017, 7, 187–205. [Google Scholar] [CrossRef]
- Liao, Z.; Li, H.; Miao, J. Railway capacity estimation considering vehicle circulation: Integrated timetable and vehicles scheduling on hybrid time-space networks. Transp. Res. Part C Emerg. Technol. 2021, 124, 102961. [Google Scholar] [CrossRef]
- Song, K. W Research on Road Network Skylight Optimization Scheme Based on Station and Line Capacity Coordination. Ph.D. Thesis, Lanzhou Jiaotong University, Lanzhou, China, 2021. [Google Scholar]
- Yuan, Y. Decomposition-Based Multi-Objective Evolutionary Algorithm and Its Application. Ph.D. Thesis, Tsinghua University, Beijing, China, 2015. [Google Scholar]
- Cohon, J.L. Multiobjective Programming and Planning; Courier Corporation: Chelmsford, MA, USA, 2004; 352p. [Google Scholar]
- Osyczka, A. An approach to multicriterion optimization problems for engineering design. Comput. Methods Appl. Mech. Eng. 1978, 15, 309–333. [Google Scholar] [CrossRef]
- Steuer, R.E. Multiple Criteria Optimization: Theory, Computation, and Application; Krieger Pub Co.: Malabar, FL, USA, 1989. [Google Scholar]
- Koski, J. Multicriterion Optimization in Structural Design; Technical Report; DTIC: Fort Belvoir, VI, USA, 1981. [Google Scholar]
- Zitzler, E.; Thiele, L. Multiobjective evolutionary algorithms: A comparative case study and the strength Pareto approach. IEEE Trans. Evol. Comput. 1999, 3, 257–271. [Google Scholar] [CrossRef]
- Fleming, P.J.; Purshouse, R.C.; Lygoe, R.J. Many-objective optimization: An engineering design perspective. In Evolutionary Multi-Criterion Optimization, Proceedings of the Third International Conference, EMO 2005, Guanajuato, Mexico, 9–11 March 2005; Springer: Berlin/Heidelberg, Germany, 2005; pp. 14–32. [Google Scholar]
- Herrero, J.G.; Berlanga, A.; Lopez, J.M.M. Effective evolutionary algorithms for many-specific attainment: Application to air tra ffic control tracking filters. IEEE Trans. Evol. Comput. 2009, 13, 151–168. [Google Scholar] [CrossRef]
- Sulflow, A.; Drechsler, N.; Drechsler, R. Robust multi-objective optimization in high dimensional spaces. In Evolutionary Multi-Criterion Optimization, Proceedings of the 4th International Conference, EMO 2007, Matsushima, Japan, 5–8 March 2007; Springer: Berlin/Heidelberg, Germany, 2007; pp. 715–726. [Google Scholar]
- Deb, K.; Pratap, A.; Agarwal, S. A fast and elitist multiobjective genetic algorithm: NSGA-II. IEEE Trans. Evol. Comput. 2002, 6, 182–197. [Google Scholar] [CrossRef]
- Zitzler, E.; Laumanns, M.; Thiele, L. SPEA2: Improving the strength pareto evolutionary al-gorithm. In Proceedings of the Evolutionary Methods for Design, Optimization and Control with Applications to Industrial Problems, EUROGEN’2001, Athens, Greece, 19–21 September 2001; pp. 95–100. [Google Scholar]
- Corne, D.W.; Jerram, N.R.; Knowles, J.D.; Oates, M.J. PESA-II: Region-based selection in evolution-ary multiobjective optimization. In Proceedings of the 3rd Annual Conference on Genetic and Evolutionary Computation, San Francisco, CA, USA, 7–11 July 2001; pp. 283–290. [Google Scholar]
- Deb, K.; Jain, H. An Evolutionary Many-Objective Optimization Algorithm Using Reference-Point-Based Nondominated Sorting Approach, Part I: Solving Problems with Box Constraints. IEEE Trans. Evol. Comput. 2014, 18, 577–601. [Google Scholar] [CrossRef]
Disclaimer/Publisher’s Note: The statements, opinions and data contained in all publications are solely those of the individual author(s) and contributor(s) and not of MDPI and/or the editor(s). MDPI and/or the editor(s) disclaim responsibility for any injury to people or property resulting from any ideas, methods, instructions or products referred to in the content. |
© 2024 by the authors. Licensee MDPI, Basel, Switzerland. This article is an open access article distributed under the terms and conditions of the Creative Commons Attribution (CC BY) license (https://creativecommons.org/licenses/by/4.0/).