The Interplay Between Environmental Ethics and Sustainable Performance: Does Organizational Green Culture and Green Innovation Really Matter?
Abstract
1. Introduction
- RQ1: What is the nature of the relationship between environmental ethics and sustainable performance among manufacturing firms?
- RQ2: What is the nature of the relationship between environmental ethics and green innovation?
- RQ3: How do green process and product innovations mediate the relationship between environmental ethics and sustainability performance?
- RQ4: How does organizational green culture moderate the relationships among environmental ethics, green innovation, and sustainable performance?
2. Theoretical Background and Hypothesis Development
2.1. Stakeholder Theory
2.2. Resource-Based View
2.3. Environmental Ethics and Sustainable Performance
2.4. Environmental Ethics and Green Process Innovation
2.5. Green Process Innovation and Sustainable Performance
2.6. Environmental Ethics and Green Product Innovation
2.7. Green Product Innovation and Sustainable Performance
2.8. The Mediating Role of Green Process Innovation
2.9. The Mediating Role of Green Product Innovation
2.10. The Moderating Effect of Organizational Green Culture
2.11. Conceptual Framework
3. Methods
3.1. Data Collection and Sampling
3.2. Measures
| Constructs | Indicators | Sources |
|---|---|---|
| Environmental Ethics (EE) | EE1: My company has specific policies for environmental protection. | [10] |
| EE2: My company has a budget for environmental protection. | ||
| EE3: My company integrates environmental programs, strategies, or objectives into marketing campaigns. | ||
| EE4: My company integrates environmental programs, strategies, or objectives into its culture. | ||
| Green Product Innovation (GPD) | GPD1: The firm chooses the materials of the product that produce the least amount of pollution for conducting the product development or design. | [49,69] |
| GPD2: The firm chooses the materials of the product that consume the least amount of energy and resources for conducting the product development or design. | ||
| GPD3: The firm uses the fewest number of materials to comprise the product for conducting the product development or design. | ||
| GPD4: The firm would circumspectly deliberate whether the product is easy to recycle, reuse, and decompose for conducting the product development or design. | ||
| Green Process Innovation (GPI) | GPI1: The manufacturing process of the firm effectively reduces the emission of hazardous substances or waste. | [49,69] |
| GPI2: The manufacturing process of the firm recycles waste and emissions that allow them to be treated and reused. | ||
| GPI3: The manufacturing process of the firm reduces the consumption of water, electricity, coal, or oil. | ||
| GPI4: The manufacturing process of the firm reduces the use of raw materials. | ||
| Organizational Green Culture (OGC) | OGC1: Our firm makes a concerted effort to make every employee understand the importance of environmental preservation. | [70,71] |
| OGC2: Our firm has a clear policy statement urging environmental awareness in every area. | ||
| OGC3: Environmental preservation is a high-priority activity in our firm. | ||
| OGC4: Preserving the environment is a central corporate value in our firm. | ||
| OGC5: Our firm links environmental objectives with our other corporate goals. | ||
| OGC6: Our firm develops products and processes that minimize environmental impact. | ||
| Sustainable Performance (SUP) | [58,73] | |
| Environmental performance (ENP) | SUP1: Reduction of air emissions. | |
| SUP2: Reduction of effluent and solid wastes. | ||
| SUP3: Reduced consumption of hazardous/harmful/toxic materials. | ||
| Social performance (SOP) | SUP4: Improved social responsibility towards human rights. | |
| SUP5: Improved social responsibility towards the safety of employees. | ||
| SUP6: Improved personal desires of employees to do what is right. | ||
| Economic performance (ECP) | SUP7: Reduced in cost of materials purchasing. | |
| SUP8: Reduced in cost for energy consumption. | ||
| SUP9: Reduced fee for waste treatment. | ||
3.3. Common Method Bias
4. Analysis and Results
4.1. Reliability and Validity of the Measurement Model
4.2. Assessment of the Structural Model
4.3. Mediation Analysis of Green Innovation
4.4. Moderation Role Results of Organizational Green Culture
5. Discussion
6. Conclusions
6.1. Theoretical Implications
6.2. Practical and Managerial Implications
6.3. Limitations and Future Studies
Author Contributions
Funding
Institutional Review Board Statement
Informed Consent Statement
Data Availability Statement
Conflicts of Interest
References
- Mostepaniuk, A.; Nasr, E.; Awwad, R.I.; Hamdan, S.; Aljuhmani, H.Y. Managing a Relationship between Corporate Social Responsibility and Sustainability: A Systematic Review. Sustainability 2022, 14, 11203. [Google Scholar] [CrossRef]
- Imran, M.; Arshad, I.; Ismail, F. Green organizational culture and organizational performance: The mediating role of green innovation and environmental performance. J. Pendidik. IPA Indones. 2021, 10, 515–530. [Google Scholar] [CrossRef]
- Kraus, S.; Rehman, S.U.; García, F.J.S. CSR and environmental performance: The mediating role of environmental strategy and green innovation. Technol. Forecast. Soc. Change 2020, 160, 120262. [Google Scholar] [CrossRef]
- Singh, S.K.; Del Giudice, M.; Chierici, R.; Graziano, D. Green innovation and environmental performance: The role of green transformational leadership and green human resource management. Technol. Forecast. Soc. Chang. 2020, 150, 119762. [Google Scholar] [CrossRef]
- Adomako, S.; Amankwah-Amoah, J. Managerial attitude towards the natural environment and environmental sustainability expenditure. J. Clean. Prod. 2021, 326, 129384. [Google Scholar] [CrossRef]
- Guo, H.; Lu, W. The inverse U-shaped relationship between CSR and competitiveness: Evidence from Chinese international construction companies. J. Clean. Prod. 2021, 295, 126374. [Google Scholar] [CrossRef]
- Yin, C.; Ma, H.; Gong, Y.; Chen, Q.; Zhang, Y. Environmental CSR and environmental citizenship behavior: The role of employees’ environmental passion and empathy. J. Clean. Prod. 2021, 320, 128751. [Google Scholar] [CrossRef]
- Rui, Z.; Lu, Y. Stakeholder pressure, corporate environmental ethics, and green innovation. Asian J. Technol. Innov. 2021, 29, 70–86. [Google Scholar] [CrossRef]
- Padilla-Lozano, C.P.; Collazzo, P. Corporate social responsibility, green innovation and competitiveness–causality in manufacturing. Compet. Rev. Int. Bus. J. 2022, 32, 21–39. [Google Scholar] [CrossRef]
- Aftab, J.; Abid, N.; Sarwar, H.; Veneziani, M. Environmental ethics, green innovation, and sustainable performance: Exploring the role of environmental leadership and environmental strategy. J. Clean. Prod. 2022, 378, 134639. [Google Scholar] [CrossRef]
- Kara, E.; Akbaba, M.; Yakut, E.; Çetinel, M.H.; Pasli, M.M. The mediating effect of green human resources management on the relationship between organizational sustainability and innovative behavior: An application in Turkey. Sustainability 2023, 15, 2068. [Google Scholar] [CrossRef]
- Freeman, R.E. Strategic Management: A Stakeholder Approach; Cambridge University Press: Cambridge, UK, 2010. [Google Scholar]
- Emeagwali, O.L.; Aljuhmani, H.Y. Strategic Management: A Dynamic View; IntechOpen: London, UK, 2019. [Google Scholar]
- Mdolo, M.P.; Naghavi, N.; Fah, B.C.Y.; Jin, T.C. Corporate sustainability adoption amongst public listed companies in Malaysia. Turk. Online J. Des. Art Commun. 2018, 8, 509–517. [Google Scholar]
- Asha’ari, M.J.; Daud, S.; Suki, N.M. Linking sustainable design and social sustainability performance of chemical manufacturing firms: The moderating role of Islamic work ethics. Sustainability 2023, 15, 5991. [Google Scholar] [CrossRef]
- Alsafadi, Y.; Aljuhmani, H.Y. The Influence of Entrepreneurial Innovations in Building Competitive Advantage: The Mediating Role of Entrepreneurial Thinking. Kybernetes 2024, 53, 4051–4073. [Google Scholar] [CrossRef]
- Hart, S.L.; Dowell, G. Invited editorial: A natural-resource-based view of the firm: Fifteen years after. J. Manag. 2011, 37, 1464–1479. [Google Scholar] [CrossRef]
- Barney, J. Firm resources and sustained competitive advantage. J. Manag. 1991, 17, 99–120. [Google Scholar] [CrossRef]
- Wagner, M.; Van Phu, N.; Azomahou, T.; Wehrmeyer, W. The relationship between the environmental and eco-nomic performance of firms: An empirical analysis of the European paper industry. CSR Environ. Manag. 2002, 9, 133–146. [Google Scholar]
- Ployhart, R.E. The psychology of competitive advantage: An adjacent possibility. Ind. Organ. Psychol. 2012, 5, 62–81. [Google Scholar] [CrossRef]
- Zhu, Q.; Geng, Y.; Fujita, T.; Hashimoto, S. Green supply chain management in leading manufacturers: Case studies in Japanese large companies. Manag. Res. Rev. 2010, 33, 380–392. [Google Scholar] [CrossRef]
- Sarkis, J.; González-Torre, P.; Adenso-Díaz, B. Stakeholder pressure and the adoption of environmental practices: The mediating effect of training. J. Oper. Manag. 2010, 28, 163–176. [Google Scholar] [CrossRef]
- Chen, Y.S. The driver of green innovation and green image—Green core competence. J. Bus. Ethics 2008, 81, 531–543. [Google Scholar] [CrossRef]
- Porter, M.E.; van der Linde, C. Green and competitive: Ending the stalemate. Harv. Bus. Rev. 1995, 73, 120–134. [Google Scholar]
- Zameer, H.; Wang, Y.; Yasmeen, H.; Mubarak, S. Green innovation as a mediator in the impact of business analytics and environmental orientation on green competitive advantage. Manag. Decis. 2022, 60, 488–507. [Google Scholar] [CrossRef]
- Guo, Y.; Wang, L.; Yang, Q. Do corporate environmental ethics influence firms’ green practices? The mediating role of green innovation and the moderating role of personal ties. J. Clean. Prod. 2020, 266, 122054. [Google Scholar] [CrossRef]
- Alshammari, T.A.; Alshammary, K.M.; Alshammari, F.M. Green Product and Process Innovation, Corporate environmental ethics and Competitive Advantages among Manufacturing Firms in the Kingdom of Saudi Arabia. J. Econ. Behav. Stud. 2022, 14, 51–61. [Google Scholar] [CrossRef]
- Song, W.; Yu, H. Green innovation strategy and green innovation: The roles of green creativity and green organizational identity. Corp. Soc. Responsib. Environ. Manag. 2018, 25, 135–150. [Google Scholar] [CrossRef]
- Shehzad, K.; Liu, X.; Sarfraz, M.; Zulfiqar, M. Signifying the imperative nexus between climate change and information and communication technology development: A case from Pakistan. Environ. Sci. Pollut. Res. 2020, 27, 30502–30517. [Google Scholar] [CrossRef]
- Kuzma, E.; Padilha, L.S.; Sehnem, S.; Julkovski, D.J.; Roman, D.J. The relationship between innovation and sustainability: A meta-analytic study. J. Clean. Prod. 2020, 259, 120745. [Google Scholar] [CrossRef]
- Sarfraz, M.; Ivascu, L.; Cioca, L.-I. Environmental Regulations and CO2 Mitigation for Sustainability: Panel Data Analysis (PMG, CCEMG) for BRICS Nations. Sustainability 2021, 14, 72. [Google Scholar] [CrossRef]
- Luo, Y.; Salman, M.; Lu, Z. Heterogeneous impacts of environmental regulations and foreign direct investment on green innovation across different regions in China. Sci. Total Environ. 2021, 759, 143744. [Google Scholar] [CrossRef]
- Sarfraz, M.; Ivascu, L.; Abdullah, M.I.; Ozturk, I.; Tariq, J. Exploring a pathway to sustainable performance in manufacturing firms: The interplay between innovation capabilities, green process, product innovations and digital leadership. Sustainability 2022, 14, 5945. [Google Scholar] [CrossRef]
- Sellitto, M.A.; Camfield, C.G.; Buzuku, S. Green innovation and competitive advantages in a furniture industrial cluster: A survey and structural model. Sustain. Prod. Consum. 2020, 23, 94–104. [Google Scholar] [CrossRef]
- Awan, U.; Nauman, S.; Sroufe, R. Exploring the effect of buyer engagement on green product innovation: Empirical evidence from manufacturers. Bus. Strategy Environ. 2021, 30, 463–477. [Google Scholar] [CrossRef]
- Appiah, L.O.; Essuman, D. How do firms develop and financially benefit from green product innovation in a developing country? Roles of innovation orientation and green marketing innovation. Bus. Strategy Environ. 2024, 33, 7241–7252. [Google Scholar] [CrossRef]
- Song, W.; Wang, G.; Ma, X. Environmental innovation practices and green product innovation performance: A perspective from organizational climate. Sustain. Dev. 2020, 28, 224–234. [Google Scholar] [CrossRef]
- Ma, Y.; Yin, Q.; Pan, Y.; Cui, W.; Xin, B.; Rao, Z. Green product innovation and firm performance: Assessing the moderating effect of novel-ty-centered and efficiency-centered business model design. Sustainability 2018, 10, 1843. [Google Scholar] [CrossRef]
- Muangmee, C.; Dacko-Pikiewicz, Z.; Meekaewkunchorn, N.; Kassakorn, N.; Khalid, B. Green Entrepreneurial Orientation and green innovation in Small and Medium-Sized Enterprises (SMEs). Soc. Sci. 2021, 10, 136. [Google Scholar] [CrossRef]
- Elzek, Y.; Gaafar, H.; Abdelsamie, H. The Impact of green innovation on Sustainability Performance in Travel Agencies and Hotels: The Moderating Role of Environmental Commitment. Int. J. Hosp. Tour. Syst. 2021, 14, 15–24. [Google Scholar]
- Karabulut, T.; Hatipoğlu, H.N. The Effects of green product innovation and green process innovation on Company Performance. Int. J. Commer. Financ. 2020, 6, 181–193. [Google Scholar]
- Zhang, Y.; Wei, F. SMEs’ charismatic leadership, product life cycle, environmental performance, and financial performance: A mediated moderation model. J. Clean. Prod. 2021, 306, 127147. [Google Scholar] [CrossRef]
- Wang, M.; Li, Y.; Li, J.; Wang, Z. Green process innovation, green product innovation and its economic performance improvement paths: A survey and structural model. J. Environ. Manag. 2021, 297, 113282. [Google Scholar] [CrossRef] [PubMed]
- Tang, M.; Walsh, G.; Lerner, D.; Fitza, M.A.; Li, Q. Green innovation, Managerial Concern and Firm Performance: An Empirical Study. Bus. Strateg. Environ. 2018, 27, 9–51. [Google Scholar] [CrossRef]
- Baah, C.; Opoku-Agyeman, D.; Acquah, I.S.K.; Agyabeng-Mensah, Y.; Afum, E.; Faibil, D.; Abdoulaye, F.A.M. Examining the correlations between stakeholder pressures, green production practices, firm reputation, environmental and financial performance: Evidence from manufacturing SMEs. Sustain. Prod. Consum. 2021, 27, 100–114. [Google Scholar] [CrossRef]
- Putri, W.H.; Sari, N.Y. Eco-efficiency and eco-innovation: Strategy to improve sustainable environmental performance. IOP Conf. Ser. Earth Environ. Sci. 2019, 245, 012049. [Google Scholar] [CrossRef]
- Khairani, S.; Susetyo, D.; Yusnaini, E.; Yusrianti, H. The Effect of green process innovation on Corporate Sustainability and Environmental Performance as a Mediation Variable. In Proceedings of the 7th Sriwijaya Economics, Accounting, and Business Conference (SEABC 2021), Online, 16–17 November 2021; Atlantis Press: Amsterdam, The Netherlands, 2022; pp. 147–154. [Google Scholar]
- Chen, Y.S.; Chang, C.H. The determinants of green product development performance: Green dynamic capabilities, green transformational leadership, and green creativity. J. Bus. Ethics 2013, 116, 107–119. [Google Scholar] [CrossRef]
- Chen, Y.S.; Lai, S.B.; Wen, C.T. The influence of green innovation performance on corporate advantage in Taiwan. J. Bus. Ethics 2006, 67, 331–339. [Google Scholar] [CrossRef]
- Chen, C. Design for the environment: A quality-based model for green product development. Manag. Sci. 2001, 47, 250–263. [Google Scholar] [CrossRef]
- Chen, Y.S.; Chang, T.W.; Lin, C.Y.; Lai, P.Y.; Wang, K.H. The influence of proactive green innovation and reactive green innovation on green product development performance: The mediation role of green creativity. Sustainability 2016, 8, 966. [Google Scholar] [CrossRef]
- Chen, W.J. Innovation in Hotel Services: Culture and Personality. Int. J. Hosp. Manag. 2011, 30, 64–72. [Google Scholar] [CrossRef]
- Gurlek, M.; Koseoglu, M.A. Green innovation research in the Field of Hospitality and Tourism: The Construct, Antecedents, Consequences, and Future Outlook. Serv. Ind. J. 2021, 41, 734–766. [Google Scholar] [CrossRef]
- Tajeddini, K.; Trueman, M. Managing Swiss Hospitality: How Cultural Antecedents of Innovation and Customer-Oriented Value Systems Can Influence Performance in the Hotel Industry. Int. J. Hosp. Manag. 2012, 31, 1119–1129. [Google Scholar] [CrossRef]
- Şengüllendi, M.F.; Bilgetürk, M.; AfacanFındıklı, M. Ethical leadership and green innovation: The mediating role of green organizational culture. J. Environ. Plan. Manag. 2024, 67, 1702–1723. [Google Scholar] [CrossRef]
- International Trade Administration. Turkey—Advanced Manufacturing. 6 January 2024. Available online: https://www.trade.gov/country-commercial-guides/turkey-advanced-manufacturing (accessed on 25 September 2024).
- TÜİK Data Portal. TÜİK—Veri Portalı. 2023. Available online: https://data.tuik.gov.tr/Kategori/GetKategori?p=Employment,-Unemployment-and-Wages-108 (accessed on 25 September 2024).
- Abuzawida, S.S.; Alzubi, A.B.; Iyiola, K. Sustainable Supply Chain Practices: An Empirical Investigation from the Manufacturing Industry. Sustainability 2023, 15, 14395. [Google Scholar] [CrossRef]
- Issa, A.; Khadem, A.; Alzubi, A.; Berberoğlu, A. The Path from green innovation to Supply Chain Resilience: Do Structural and Dynamic Supply Chain Complexity Matter? Sustainability 2024, 16, 3762. [Google Scholar] [CrossRef]
- Ramadhan, A.; Iyiola, K.; Alzubi, A.B. Linking absorptive capacity to project success via mediating role of customer knowledge management capability: The role of environmental complexity. Bus. Process Manag. J. 2024, 30, 939–962. [Google Scholar] [CrossRef]
- Atik, A. Detecting income-smoothing behaviors of Turkish listed companies through empirical tests using discretionary accounting changes. Crit. Perspect. Account. 2009, 20, 591–613. [Google Scholar] [CrossRef]
- Aljuhmani, H.Y.; Emeagwali, O.L.; Ababneh, B. The relationships between CEOs’ psychological attributes, top management team behavioral integration and firm performance. Int. J. Organ. Theory Behav. 2021, 24, 126–145. [Google Scholar] [CrossRef]
- Arend, R.J. Social and Environmental Performance at SMEs: Considering Motivations, Capabilities, and Instrumentalism. J. Bus. Ethics 2014, 125, 541–561. [Google Scholar] [CrossRef]
- Rong, B.; Wilkinson, I.F. What Do Managers’ Survey Responses Mean and What Affects Them? The Case of Market Orientation and Firm Performance. Australas. Mark. J. 2011, 19, 137–147. [Google Scholar] [CrossRef]
- Neiroukh, S.; Emeagwali, O.L.; Aljuhmani, H.Y. Artificial intelligence capability and organizational performance: Unraveling the mediating mechanisms of decision-making processes. Manag. Decis. 2024, ahead-of-print. [Google Scholar] [CrossRef]
- Boyer, K.K.; Pagell, M. Measurement Issues in Empirical Research: Improving Measures of Operations Strategy and Advanced Manufacturing Technology. J. Oper. Manag. 2000, 18, 361–374. [Google Scholar] [CrossRef]
- Flynn, B.; Pagell, M.; Fugate, B. Editorial: Survey Research Design in Supply Chain Management: The Need for Evolution in Our Expectations. J. Supply Chain Manag. 2018, 54, 1–15. [Google Scholar] [CrossRef]
- Armstrong, J.S.; Overton, T.S. Estimating Nonresponse Bias in Mail Surveys. J. Mark. Res. 1977, 14, 396–402. [Google Scholar] [CrossRef]
- Aftab, J.; Veneziani, M.; Sarwar, H.; Abid, N. Do green practices drive business excellence in SMEs? Investigating how green entrepreneurial orientation improves firm’s performance. Total Qual. Manag. Bus. Excell. 2024, 35, 529–558. [Google Scholar] [CrossRef]
- Fraj, E.; Martínez, E.; Matute, J. Green marketing strategy and the firm’s performance: The moderating role of environmental culture. J. Strateg. Mark. 2011, 19, 339–355. [Google Scholar] [CrossRef]
- Wang, C.-H. How organizational green culture influences green performance and competitive advantage: The mediating role of green innovation. J. Manuf. Technol. Manag. 2019, 30, 666–683. [Google Scholar] [CrossRef]
- Banerjee, S.B. Corporate environmentalism: The construct and its measurement. J. Bus. Res. 2002, 55, 177–191. [Google Scholar] [CrossRef]
- Yavuz, O.; Uner, M.M.; Okumus, F.; Karatepe, O.M. Industry 4.0 technologies, sustainable operations practices and their impacts on sustainable performance. J. Clean. Prod. 2023, 387, 135951. [Google Scholar] [CrossRef]
- Mousa, S.K.; Othman, M. The impact of green human resource management practices on sustainable performance in healthcare or-ganisations: A conceptual framework. J. Clean. Prod. 2020, 243, 118595. [Google Scholar] [CrossRef]
- Nasr, E.; Emeagwali, O.L.; Aljuhmani, H.Y.; Al-Geitany, S. Destination Social Responsibility and Residents’ Environmentally Responsible Behavior: Assessing the Mediating Role of Community Attachment and Involvement. Sustainability 2022, 14, 14153. [Google Scholar] [CrossRef]
- Al’Ararah, K.; Çağlar, D.; Aljuhmani, H.Y. Mitigating Job Burnout in Jordanian Public Healthcare: The Interplay between Ethical Leadership, Organizational Climate, and Role Overload. Behav. Sci. 2024, 14, 490. [Google Scholar] [CrossRef] [PubMed]
- Podsakoff, P.M.; MacKenzie, S.B.; Lee, J.-Y.; Podsakoff, N.P. Common method biases in behavioral research: A critical review of the literature and recommended remedies. J. Appl. Psychol. 2003, 88, 879–903. [Google Scholar] [CrossRef] [PubMed]
- Kock, N. Common Method Bias in PLS-SEM: A Full Collinearity Assessment Approach. Int. J. E-Collab. 2015, 11, 1–10. [Google Scholar] [CrossRef]
- Hair, J.F.; Risher, J.J.; Sarstedt, M.; Ringle, C.M. When to use and how to report the results of PLS-SEM. Eur. Bus. Rev. 2019, 31, 2–24. [Google Scholar] [CrossRef]
- Peng, D.X.; Lai, F. Using partial least squares in operations management research: A practical guideline and summary of past research. J. Oper. Manag. 2012, 30, 467–480. [Google Scholar] [CrossRef]
- Hair, J.F.; Hult, G.T.M.; Ringle, C.; Sarstedt, M. A Primer on Partial Least Squares Structural Equations Modeling (PLS-SEM), 2nd ed.; SAGE: Thousand Oaks, CA, USA, 2017. [Google Scholar]
- Fornell, C.; Larcker, D.F. Evaluating Structural Equation Models with Unobservable Variables and Measurement Error. J. Mark. Res. 1981, 18, 39–50. [Google Scholar] [CrossRef]
- Franke, G.; Sarstedt, M. Heuristics versus statistics in discriminant validity testing: A comparison of four procedures. Internet Res. 2019, 29, 430–447. [Google Scholar] [CrossRef]
- Neiroukh, S.; Aljuhmani, H.Y.; Alnajdawi, S. In the Era of Emerging Technologies: DiSCB overing the Impact of Artificial Intelligence Capabilities on Timely Decision-Making and Business Performance. In Proceedings of the 2024 ASU International Conference in Emerging Technologies for Sustainability and Intelligent Systems (ICETSIS), Manama, Bahrain, 28–29 January 2024; pp. 1–6. [Google Scholar] [CrossRef]
- Preacher, K.J.; Hayes, A.F. SPSS and SAS procedures for estimating indirect effects in simple mediation models. Behav. Res. Methods Instrum. Comput. 2004, 36, 717–731. [Google Scholar] [CrossRef]
- Zhao, X.; Lynch, J.G., Jr.; Chen, Q. Reconsidering Baron and Kenny: Myths and Truths about Mediation Analysis. J. Consum. Res. 2010, 37, 197–206. [Google Scholar] [CrossRef]
- Al-Geitany, S.; Aljuhmani, H.Y.; Emeagwali, O.L.; Nasr, E. Consumer Behavior in the Post-COVID-19 Era: The Impact of Perceived Interactivity on Behavioral Intention in the Context of Virtual Conferences. Sustainability 2023, 15, 8600. [Google Scholar] [CrossRef]
- Chin, W.W.; Marcolin, B.L.; Newsted, P.R. A Partial Least Squares Latent Variable Modeling Approach for Measuring Interaction Effects: Results from a Monte Carlo Simulation Study and an Electronic-Mail Emotion/Adoption Study. Inf. Syst. Res. 2003, 14, 189–217. [Google Scholar] [CrossRef]
- Henseler, J.; Chin, W.W. A Comparison of Approaches for the Analysis of Interaction Effects Between Latent Variables Using Partial Least Squares Path Modeling. Struct. Equ. Model. Multidiscip. J. 2010, 17, 82–109. [Google Scholar] [CrossRef]
- Singh, S.K.; Chen, J.; Del Giudice, M.; El-Kassar, A.N. Environmental ethics, environmental performance, and competitive advantage: Role of environmental training. Technol. Forecast. Soc. Chang. 2019, 146, 203–211. [Google Scholar] [CrossRef]
- Xie, X.; Huo, J.; Zou, H. Green process innovation, green product innovation, and corporate financial performance: A content analysis method. J. Bus. Res. 2019, 101, 697–706. [Google Scholar] [CrossRef]
- Chang, C.H. The influence of corporate environmental ethics on competitive advantage: The mediation role of green innovation. J. Bus. Ethics 2011, 104, 361–370. [Google Scholar] [CrossRef]
- Tushman, M.L.; O’Reilly, C.A., III. Winning Through Innovation: A Practical Guide to Leading Organizational Change and Renewal; Harvard Business School Press: Boston, MA, USA, 1997. [Google Scholar]
- Kuo, F.I.; Fang, W.T.; LePage, B.A. Proactive environmental strategies in the hotel industry: Eco-innovation, green competitive advantage, and green core competence. J. Sustain. Tour. 2022, 30, 1240–1261. [Google Scholar] [CrossRef]
- Ardito, L. The influence of firm digitalization on sustainable innovation performance and the moderating role of corporate sustainability practices: An empirical investigation. Bus. Strategy Environ. 2023, 32, 5252–5272. [Google Scholar] [CrossRef]
- D’Attoma, I.; Ieva, M. The role of marketing strategies in achieving the environmental benefits of innovation. J. Clean. Prod. 2022, 342, 130957. [Google Scholar] [CrossRef]
- Ghisetti, C.; Montresor, S. Design and eco-innovation: Micro-evidence from the Eurobarometer survey. Ind. Innov. 2019, 26, 1208–1241. [Google Scholar] [CrossRef]





| Variables | Options | Frequency | Percentage (%) |
|---|---|---|---|
| Gender | Male | 128 | 54.2% |
| Female | 108 | 45.8% | |
| Age | Less than 30 years old | 2 | 0.8% |
| 30–39 | 61 | 25.8% | |
| 40–49 | 77 | 32.6% | |
| 50–59 | 42 | 17.8% | |
| 60 years and above | 54 | 22.9% | |
| Respondent’s position | Lower-level managers | 18 | 7.6% |
| Middle-level manager | 131 | 55.5% | |
| Top-level managers | 87 | 36.9% | |
| Industry sector | Pharmaceuticals and medical equipment | 17 | 7.2% |
| Textile and plastics manufacturing | 39 | 16.5% | |
| Food and beverage processing | 78 | 33.1% | |
| Wood and chemical manufacturing | 35 | 14.8% | |
| IT and technological equipment manufacturing | 67 | 28.4% | |
| Number of employees | Small-sized firms | 69 | 29.2% |
| Medium-sized firms | 155 | 65.7% | |
| Large-sized firms | 12 | 5.1% | |
| Total | 236 | 100% | |
| Construct/Indicators | Outer Loadings | Means | Standard Deviation | VIFs | CA | CR | AVE |
|---|---|---|---|---|---|---|---|
| Environmental Ethics (EE) | 0.856 | 0.903 | 0.698 | ||||
| EE1 | 0.859 | 5.08 | 1.178 | 2.112 | |||
| EE2 | 0.834 | 5.22 | 1.312 | 2.055 | |||
| EE3 | 0.831 | 5.26 | 1.284 | 1.952 | |||
| EE4 | 0.819 | 5.40 | 1.179 | 1.793 | |||
| Green Product Innovation (GPD) | 0.846 | 0.896 | 0.683 | ||||
| GPD1 | 0.781 | 5.53 | 1.089 | 1.526 | |||
| GPD2 | 0.816 | 5.41 | 1.150 | 2.070 | |||
| GPD3 | 0.848 | 5.44 | 1.127 | 2.546 | |||
| GPD4 | 0.860 | 5.36 | 1.124 | 2.279 | |||
| Green Process Innovation (GPI) | 0.813 | 0.871 | 0.628 | ||||
| GPI1 | 0.752 | 5.28 | 1.236 | 1.828 | |||
| GPI2 | 0.804 | 5.54 | 1.299 | 2.300 | |||
| GPI3 | 0.817 | 5.81 | 1.198 | 2.097 | |||
| GPI4 | 0.795 | 5.47 | 1.193 | 1.322 | |||
| Organizational Green Culture (OGC) | 0.770 | 0.832 | 0.555 | ||||
| OGC1 | 0.794 | 5.31 | 1.285 | 2.258 | |||
| OGC2 | 0.700 | 5.35 | 1.275 | 2.099 | |||
| OGC3 | 0.691 | 5.20 | 1.269 | 1.735 | |||
| OGC4 | 0.632 | 5.18 | 1.564 | 2.751 | |||
| OGC5 | 0.645 | 5.23 | 1.525 | 2.955 | |||
| OGC6 | 0.561 | 5.22 | 1.588 | 2.447 | |||
| Sustainable Performance (SUP) | 0.924 | 0.937 | 0.623 | ||||
| Environmental performance (ENP) | 0.868 | 0.919 | 0.791 | ||||
| SUP1 | 0.870 | 4.83 | 1.393 | 2.166 | |||
| SUP2 | 0.911 | 4.57 | 1.524 | 2.587 | |||
| SUP3 | 0.887 | 4.81 | 1.523 | 2.199 | |||
| Social performance (SOP) | 0.798 | 0.881 | 0.713 | ||||
| SUP4 | 0.865 | 5.07 | 1.223 | 1.940 | |||
| SUP5 | 0.861 | 5.03 | 1.417 | 1.907 | |||
| SUP6 | 0.806 | 4.97 | 1.396 | 1.448 | |||
| Economic performance (ECP) | 0.852 | 0.910 | 0.772 | ||||
| SUP7 | 0.877 | 4.94 | 1.337 | 2.129 | |||
| SUP8 | 0.866 | 4.78 | 1.301 | 2.429 | |||
| SUP9 | 0.892 | 4.87 | 1.334 | 2.206 | |||
| Constructs | EE | GPD | GPI | OGC | SUP |
|---|---|---|---|---|---|
| 1. Environmental Ethics (EE) | 0 | ||||
| 2. Green Product Innovation (GPD) | 0.470 | 0 | |||
| 3. Green Process Innovation (GPI) | 0.394 | 0.826 | 0 | ||
| 4. Organizational Green Culture (OGC) | 0.523 | 0.253 | 0.217 | 0 | |
| 5. Sustainable Performance (SUP) | 0.627 | 0.415 | 0.411 | 0.638 | 0 |
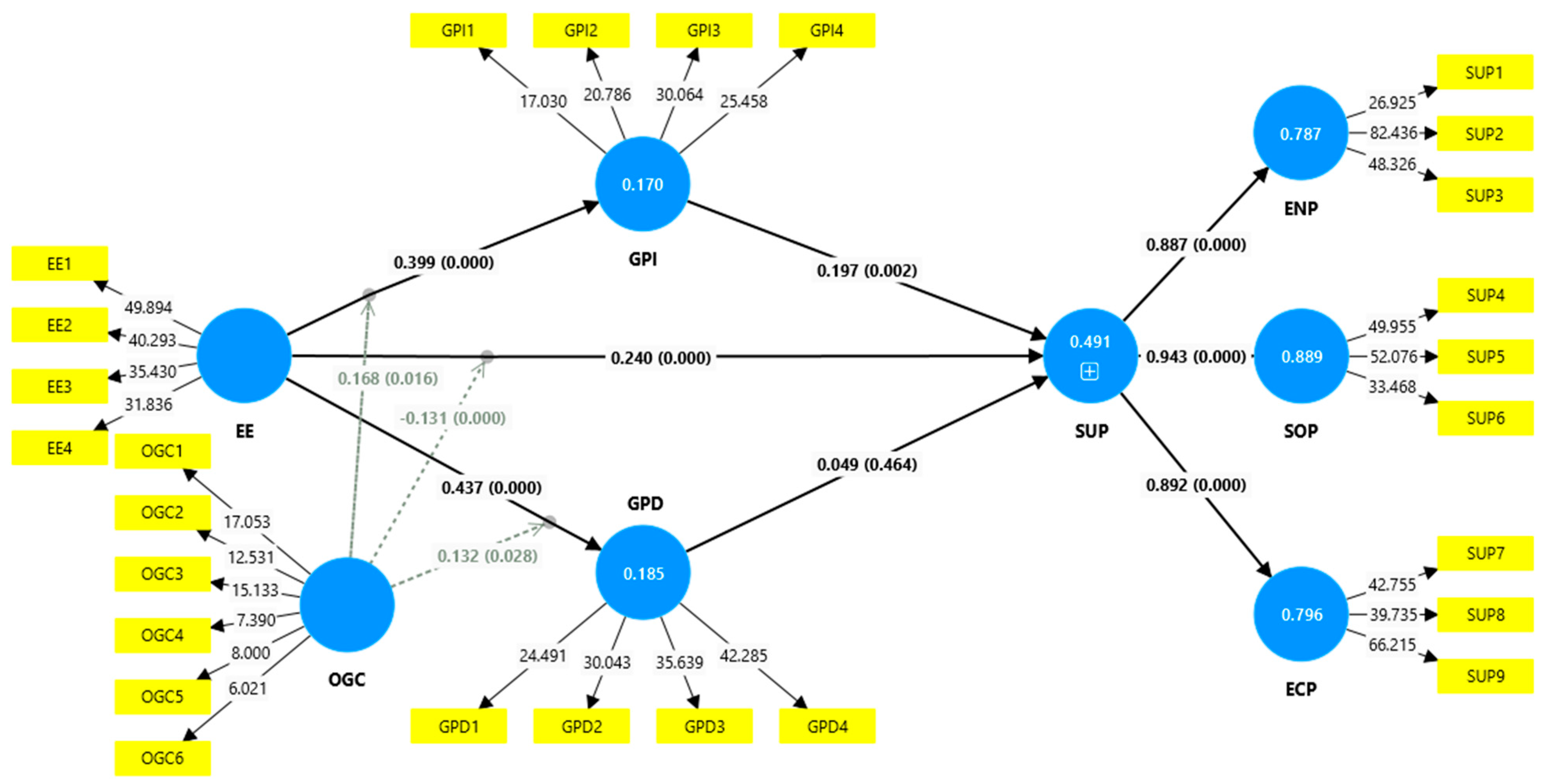
| Hypothesis | Path Coefficient | t-Value | p-Value | Result |
|---|---|---|---|---|
| H1: EE → SUP | 0.240 | 4.537 | 0.000 | Supported |
| H2: EE → GPI | 0.399 | 6.986 | 0.000 | Supported |
| H3: GPI → SUP | 0.197 | 3.169 | 0.002 | Supported |
| H4: EE → GPD | 0.437 | 6.431 | 0.000 | Supported |
| H5: GPD → SUP | 0.049 | 0.732 | 0.464 | Not supported |
| Path | Path Coefficient | t-Value | CI 2.5% | CI 97.5% | p-Value | Result |
|---|---|---|---|---|---|---|
| H6: EE → GPI → SUP | 0.079 | 2.820 | 0.028 | 0.137 | 0.005 | Supported |
| H7: EE → GPD → SUP | 0.021 | 0.719 | −0.038 | 0.079 | 0.472 | Not supported |
| H8: EE × OGC → GPI | 0.168 | 2.412 | 0.025 | 0.297 | 0.016 | Supported |
| H9: EE × OGC → SUP | −0.131 | 3.713 | −0.197 | −0.057 | 0.000 | Supported |
| H10: EE × OGC → GPD | 0.132 | 2.198 | 0.005 | 0.241 | 0.028 | Supported |
Disclaimer/Publisher’s Note: The statements, opinions and data contained in all publications are solely those of the individual author(s) and contributor(s) and not of MDPI and/or the editor(s). MDPI and/or the editor(s) disclaim responsibility for any injury to people or property resulting from any ideas, methods, instructions or products referred to in the content. |
© 2024 by the authors. Licensee MDPI, Basel, Switzerland. This article is an open access article distributed under the terms and conditions of the Creative Commons Attribution (CC BY) license (https://creativecommons.org/licenses/by/4.0/).
Share and Cite
Enbaia, E.; Alzubi, A.; Iyiola, K.; Aljuhmani, H.Y. The Interplay Between Environmental Ethics and Sustainable Performance: Does Organizational Green Culture and Green Innovation Really Matter? Sustainability 2024, 16, 10230. https://doi.org/10.3390/su162310230
Enbaia E, Alzubi A, Iyiola K, Aljuhmani HY. The Interplay Between Environmental Ethics and Sustainable Performance: Does Organizational Green Culture and Green Innovation Really Matter? Sustainability. 2024; 16(23):10230. https://doi.org/10.3390/su162310230
Chicago/Turabian StyleEnbaia, Elhassan, Ahmad Alzubi, Kolawole Iyiola, and Hasan Yousef Aljuhmani. 2024. "The Interplay Between Environmental Ethics and Sustainable Performance: Does Organizational Green Culture and Green Innovation Really Matter?" Sustainability 16, no. 23: 10230. https://doi.org/10.3390/su162310230
APA StyleEnbaia, E., Alzubi, A., Iyiola, K., & Aljuhmani, H. Y. (2024). The Interplay Between Environmental Ethics and Sustainable Performance: Does Organizational Green Culture and Green Innovation Really Matter? Sustainability, 16(23), 10230. https://doi.org/10.3390/su162310230

