Next Article in Journal
Comparative Study of Ammonium and Orthophosphate Removal Efficiency with Natural and Modified Clay-Based Materials, for Sustainable Management of Eutrophic Water Bodies
Next Article in Special Issue
Mapping Scientific and Topic Evolution Around Lithium-Based Clean Energy Technologies: A Bibliometric Analysis
Previous Article in Journal
Spatial and Temporal Evolution Characteristics of Ecosystem Service Value and Population Distribution in China’s Coastal Areas
Previous Article in Special Issue
Navigating the Nexus of Artificial Intelligence and Renewable Energy for the Advancement of Sustainable Development Goals
 
 
Font Type:
Arial Georgia Verdana
Font Size:
Aa Aa Aa
Line Spacing:
Column Width:
Background:
Article

Policy Simulation of the Coordinated Development of Environmental Governance and Urbanization in the Beijing–Tianjin-Hebei Region: A Study Using a Multi-Regional CGE Model

1
School of Economics and Management, Zhengzhou College of Finance and Economics, Zhengzhou 450044, China
2
School of Economics and Management, Beijing Institute of Petrochemical Technology, Beijing 102617, China
*
Author to whom correspondence should be addressed.
Sustainability 2024, 16(23), 10213; https://doi.org/10.3390/su162310213
Submission received: 13 September 2024 / Revised: 28 October 2024 / Accepted: 8 November 2024 / Published: 22 November 2024
(This article belongs to the Special Issue Energy Economics and Energy Policy towards Sustainability)

Abstract

Ecological environmental governance is not only a crucial aspect of the urbanization process, but also a key factor for achieving coordinated development between regional economies and the environment. This study utilizes a multi-regional Computable General Equilibrium (CGE) model to simulate the impact of varying degrees of environmental governance on urbanization in the Beijing–Tianjin–Hebei region. The results indicate that ecological environmental governance may exert certain negative effects on urbanization processes, such as GDP, household income, and industrial output; however, it also helps to reduce environmental pollution to some extent. From the different scenarios examined, we observed that both fully local environmental governance and proportional environmental governance result in impacts on urbanization development in Beijing, Tianjin, and Hebei. However, significant differences are evident among the three regions. The effects of ecological environmental governance on urbanization are the least pronounced in Beijing, followed by Tianjin, while Hebei experiences far greater disruptions, with economic declines exceeding 7%, significantly surpassing its capacity to cope. Based on these findings, this paper proposes several policy recommendations, including the necessity of differentiated intensities for ecological environmental governance, a gradual expansion of the governance scope, and the implementation of a diverse combination of policies for air pollution control and emissions reduction.

1. Introduction

Urbanization, as a sophisticated form of economic and social development, has witnessed a remarkable increase in its rate, with the National Bureau of Statistics of China reporting a rise from 36.22% in 2000 to 68.89% in 2023, thereby surpassing the 60% threshold. A central work conference focusing specifically on urbanization has been convened to propose gradual enhancement of the urbanization rate and improvement of the quality of urban development. The conference emphasizes the importance of ecological protection during the urbanization process, advocating for the enhancement of resource utilization efficiency and the expansion of ecological spaces, such as lakes and wetlands. It is highlighted that urban construction should proceed in tandem with ecological preservation. Furthermore, the “National New-Type Urbanization Plan” explicitly states that the traditional urbanization model is no longer capable of adapting to external constraints and requirements. Therefore, a new path of urbanization must be pursued, transitioning from mere scale expansion to the enhancement of efficiency. This transition aims to promote industrial structural upgrades, improve ecological environmental quality, and systematically resolve various social conflicts, thereby steering urbanization toward a sustainable development trajectory.
As urbanization accelerates, ecological environmental issues have garnered significant attention, with environmental pollution posing a critical challenge to the sustainable development of urban areas. Problems such as ecological degradation, overexploitation of resources, and atmospheric pollution are increasingly prevalent in urban ecosystems, severely hampering the process of urbanization. China has emerged as the world’s second-largest economy; however, the rapid economic growth has led to varying degrees of ecological damage. According to relevant statistics, approximately three-quarters of the country’s grasslands and forests have experienced some level of degradation. The Chinese government has stated that, “China will enhance its nationally determined contributions, implementing stronger policies and measures, with the aim of reaching peak carbon dioxide emissions before 2030 and achieving carbon neutrality by 2060”. The degradation of the ecological environment not only undermines the sustainable development of urban areas, but also incurs substantial economic losses, thereby obstructing the high-quality development of urbanization.
The “Outline for Collaborative Development of the Beijing–Tianjin–Hebei Region”, issued in 2015, indicates that the Beijing–Tianjin–Hebei urban agglomeration is one of China’s major metropolitan regions, accounting for 2.3% of the national land area, 8% of the population, and 10% of the GDP. This urban agglomeration represents the most economically developed core area in Northern China and serves as a key economic growth pole, second only to the Pearl River Delta and the Yangtze River Delta. In recent years, the pace of urbanization in the Beijing–Tianjin–Hebei region has accelerated, yet the urbanization process across various cities within the region remains uneven. While Beijing’s urbanization rate approaches 90% and Tianjin’s is nearly 85%, Hebei’s urbanization rate has not yet reached the national average. The socio-economic development and ecological progress in the Beijing–Tianjin–Hebei region have mirrored national trends; initially focused on economic growth, the region has experienced significant ecological degradation, manifesting in serious issues, such as PM2.5 pollution, water resource shortages, wetland area reduction, declining biodiversity, and frequent water and drought disasters. Figure 1 presents the distribution of annual average PM2.5 concentrations in various cities in the Beijing–Tianjin–Hebei region. These environmental challenges have become critical constraints to the development of urban agglomeration. As the urbanization rate in the Beijing–Tianjin–Hebei region continues to rise and a large population migrates to urban areas, ecological issues are expected to intensify, exacerbating the conflict between urbanization development and ecological preservation. To address this contradiction, the “Outline for Collaborative Development” explicitly emphasizes the necessity for the Beijing–Tianjin–Hebei urban agglomeration to vigorously promote ecological civilization construction and foster coordinated development between urbanization and the ecological environment. The document calls for breakthroughs in ecological protection, transportation integration, and industrial upgrading and transfer. Subsequently, the “13th Five-Year Plan Outline” further highlights the need for the Beijing–Tianjin–Hebei region to dismantle administrative boundaries, scientifically establish land use planning, and effectively balance the relationship between ecological preservation and urbanization development.
Using the Beijing–Tianjin–Hebei area as a case study, a computed general equilibrium (CGE) model is developed. This model encompasses production, trade, household, enterprise, government, market equilibrium, and environmental modules. As part of the study, we explain how macro- and micro-Social Accounting Matrixes (SAMs) are compiled and calibrated to provide complete explanations of how SAMs are generated. A study of the current state of environmental governance in the Beijing–Tianjin–Hebei region is then conducted, and a model is used to simulate the effects of environmental management on urbanization in the region. From a spatial perspective, we then assess the results of the study under different scenarios to determine the appropriate path for integrating and coordinating urbanization with the ecological environment of Beijing–Tianjin–Hebei.
The innovations of this paper are as follows: Firstly, it constructs an environmental CGE model for the Beijing–Tianjin–Hebei region, incorporating production, trade, household, enterprise, government, market equilibrium, and environmental modules. The paper provides a detailed explanation of the compilation of both macro- and micro-SAMs and calibrates the relevant parameters. A second component of the model simulates the influence of environmental management on urbanization in the Beijing–Tianjin–Hebei region based on an analysis of the current state of environmental governance. A third component of the analysis was to identify, from a spatial perspective, the optimal path for pairing and coordinating urbanization and the ecological environment of the Beijing–Tianjin–Hebei urban agglomeration under different scenarios.
The structure of this paper is organized as follows: Section 2 presents a literature review, Section 3 outlines the construction of the CGE model and data processing methodologies, Section 4 provides an empirical analysis of the impact of environmental pollution on urbanization under non-spatial conditions, Section 5 examines the empirical analysis of the impact of environmental pollution on urbanization under spatial conditions, and Section 6 concludes with the findings and policy recommendations.

2. Literature Review

Early literature on the impact of environmental governance on socio-economic factors has predominantly focused on the normative considerations of the economic aspects of governance. Over time, the discourse has evolved toward an empirical examination of the economic effects of environmental governance, as well as its subsequent social impacts. Liu et al. [1] briefly analyzed the balance between economic development and environmental governance in a speculative manner, highlighting the critical role of transforming the mode of economic development. Furthermore, Wu et al. [2] employed index-based methods to evaluate the overall region of Beijing–Tianjin–Hebei, concluding that environmental governance is not significantly correlated with economic development and social stability. This perspective shifts the analysis away from mere economic factors, instead considering broader social dimensions, thereby transcending a purely economic discourse to incorporate considerations more relevant to China’s specific context. Cao et al. [3] utilized a coupling coordination degree model to explore the discrepancies and evolutionary patterns in the coordination levels of the complex systems within the Beijing–Tianjin–Hebei urban agglomeration, providing insights into regional sustainable development. Hu et al. [4] measured the three dimensions of Sustainable Agriculture and Rural Development (SARD) in the Beijing–Tianjin–Hebei area and their coupling coordination. Additionally, research has also focused on other impacts of environmental governance; for instance, Wang et al. [5] investigated the role of ecological governance in promoting environmental sustainability among the world’s top ten carbon-emitting countries, while Hao et al. [6] studied the effects of ecological environmental governance on corporate environmental, social, and governance (ESG) performance.
In discussions surrounding the economic theory of environmental governance, moving away from the Coasean paradigm of “property rights discussion” and approaching the topic from a policy perspective are seen as more practically valuable. Scholarly discourse on environmental governance policy instruments can be categorized into theoretical judgments and empirical assessments. The theoretical approach primarily analyzes issues from the standpoint of legal development or by drawing on the policies already established in developed countries. Huang et al. [7] utilized supervised machine learning and text analysis methods to construct proxy variables for ecological environmental governance and applied these proxies to a sample of Chinese listed companies. Research by Yu et al. [8] demonstrated that the environmental information disclosure system enhances the quality of corporate environmental information dissemination. Cui et al. [9] employed a difference-in-differences methodology based on a quasi-natural experiment to examine the impact of China’s environmental tax legislation on the environmental investment behaviors of high-emissions enterprises. Wang et al. [10] analyzed data from the China Social Survey to investigate the effects of perceived air pollution on satisfaction with environmental governance, as well as how this relationship is mediated by environmental taxes and moderated by government trust.
In the examination of the impact of environmental governance on economic development, the use of Computable General Equilibrium (CGE) models for simulation studies is prevalent. The advantage of CGE models lies in their ability to not only simulate the effects of policy shocks on specific industries but also to quantitatively assess the broader impacts of these shocks on other sectors and overall societal welfare. For instance, Mohammad et al. [11] employed a CGE model to analyze the effects of environmental governance on CO2 emissions, carbon intensity, and economic growth. Similarly, Zhao et al. [12] developed a dynamic recursive CGE model to evaluate the energy, economic, and environmental impacts of carbon emissions trading and electricity market reforms, focusing on the structural and pricing dynamics of the electricity market. Furthermore, Lin et al. [13] constructed two regional, dynamic CGE models to assess the economic and environmental impacts of promoting electric vehicles and optimizing the power generation structure in the context of environmental governance.
In summary, the existing literature on interaction effects often focuses on only one aspect, such as the implications of urbanization on the ecological environment or the outcomes of environmental constraints on urbanization. Additionally, many scholars still rely on traditional models, which have inherent limitations, such as econometric models that cannot simulate complex nonlinear relationships and system dynamics models with unscientific parameter settings. This study conducts policy simulations from a spatial perspective to increase the coupling and coordination between urbanization and the ecological environment. This is performed in the Beijing–Tianjin–Hebei urban agglomeration. These simulations aim to enhance the coordination and coupling of urbanization and the ecological environment within the metropolitan area. A macro–micro-SAMs table for Beijing–Tianjin–Hebei is constructed, and the parameters are calibrated against the environmental CGE model. Using the cross-provincial transmission of typical pollutants, like PM2.5, as an indicator, the study conducts policy simulations under two scenarios. A spatial analysis of the simulation results suggests that the Beijing–Tianjin–Hebei urban agglomeration should enhance the coupling and coordination of urbanization and the ecological environment.

3. Model Construction and Data Processing

In Computable General Equilibrium (CGE) models, there exists a close and intricate relationship among various modules, which collectively form a comprehensive description of an economic system. The interconnections between the different modules of the CGE model are both tight and complex. They are interrelated through market equilibrium conditions, economic closure conditions, and underlying data, thereby contributing to a holistic representation of the economic system. This interconnectedness enables CGE models to simulate the dynamic adjustment processes of the economic system in response to exogenous shocks, providing robust support for policy formulation and economic management practices.

3.1. Production Function

Assuming constant total factor productivity, the CGE model assumes that each production sector produces only one type of product, which facilitates the setting of substitution elasticity. In the production module, the total output is synthesized at each level based on factor inputs and intermediate inputs, using a Constant Elasticity of Substitution (CES) function at each level. Changes in PM2.5 or CO2 emissions affect various industrial sectors through energy inputs, which in turn impact total output, prices, and market participants.
The production module employed in this study is characterized by a six-layer nested structure. The first layer amalgamates intermediate inputs and capital–labor–energy to generate the sector’s total output. The second layer bifurcates into two segments: labor and capital energy are integrated to form capital–labor–energy, while various intermediate input sectors are aggregated into total intermediate input using Leontief coefficients. The third layer amalgamates capital and energy to yield capital–energy. The fourth layer merges fossil energy and electric energy to create an energy input. The fifth layer combines coal with oil and gas to form a fossil energy input. Lastly, the sixth layer amalgamates oil and natural gas to produce an oil and gas input.
① First-Layer Production Combination Function
P X i Q X i = P K E L i K E L i + P N D i N D i P K E L i P N D i = δ K E L δ N D N D i K E L i 1 ρ i Q Q X i = δ K E L K E L i ρ i Q + δ N D N D i ρ i Q 1 ρ i Q
The equations above represent the profit maximization function of total output, the demand function, and the supply function of capital–energy–labor and intermediate inputs. Here, P X i is the price of sector i excluding production taxes, and Q X i is the output of sector i . P K E L i denotes the composite price of capital–energy–labor in sector i , and K E L i represents the demand for capital–energy–labor in sector i . P N D i is the price of intermediate inputs in sector, i , and N D i denotes the intermediate input in sector, i . δ K E L is the CES share parameter for capital–energy–labor demand in sector i , and δ N D is the CES share parameter for intermediate input demand in sector i . ρ i Q represents the substitution elasticity parameter between capital–energy–labor composite and non-energy intermediate inputs in sector i .
② Second-Layer Production Combination Function
The second-layer production combination function consists of two parts: labor and capital–energy combine to form the capital–labor–energy composite, and various intermediate inputs are synthesized into the total intermediate input. The function for combining labor and capital–energy into the labor –capital–energy composite is as follows:
P K E L i K E L i = P K E i K E i + P L i L i P K E i P L i = δ K E δ L L i K E i 1 ρ i K E L K E L i = λ i K E L δ K E K E i ρ i K E L + δ L L i ρ i K E L 1 ρ i K E L
The equations above represent the profit maximization function of capital–energy–labor, and the demand and supply functions for capital–energy and labor. Here, P K E i denotes the composite price of capital–energy in sector i , and K E i represents the demand for the capital–energy composite in sector i . P L i is the wage rate in sector i , and L i represents the labor demand in sector i . δ K E is the CES share parameter for capital-energy demand in sector i , and δ L is the CES share parameter for labor demand in sector i . ρ i K E L  is the substitution elasticity parameter between capital–energy and labor in sector i .
The production function incorporating intermediate inputs is:
U N D j , i = α j , i N D i j = 1 , 2 , ...13
P N D i = j α j , i P Q j j = 1 , 2 , ...13
The above equation uses the Leontief function to calculate various non-energy intermediate inputs, combining non-energy inputs at a fixed ratio. The equation represents the input–output function of intermediate inputs, where U N D j , i is the demand for input j by unit output of sector i . α j , i is the direct consumption coefficient of intermediate inputs in sector i , and P Q j  is the price of sector .
③ Third-Layer Production Combination Function
P K E i K E i = P K i K i + P E i E i P K i P E i = δ K δ E E i K i 1 ρ i K E K E i = λ i K E δ K K i ρ i K E + δ E E i ρ i K E 1 ρ i K E
The equations above represent the profit maximization function of capital–energy, the demand functions for capital and energy, and the product supply function. Here, P K i is the capital price in sector i , and K i denotes the demand for capital in sector i . P E i is the composite price of energy in sector i , and E i represents the demand for the energy composite in sector i . δ K is the CES share parameter for capital demand in sector i , and δ E is the CES share parameter for energy demand in sector i . ρ i K E represents the substitution elasticity between capital and energy composites in sector i . λ i K E is the efficiency parameter for the capital–energy composite in sector i .
④ Fourth-Layer Production Combination Function
P E i E i = P E f o s i E f o s i + P E p o w i E p o w i P E f o s i P E p o w = δ f o s δ p o w E p o w i E f o s i 1 ρ i E E i = λ i E δ f o s E f o s i ρ i E + δ p o w E p o w i ρ i E 1 ρ i E
The equations above represent the profit maximization function of energy, and the demand and supply functions for fossil energy and electricity. Here, P E f o s i is the composite price of fossil energy in sector i , and E f o s i represents the demand for the fossil energy composite in sector i . P E p o w i denotes the composite price of electricity in sector i , and E p o w i is the demand for the electricity composite in sector i . δ j o s is the CES share parameter for fossil energy demand in sector i , and δ p o w is the CES share parameter for electricity demand in sector i . ρ i E represents the substitution elasticity between fossil energy and electricity composites in sector i . λ i E is the efficiency parameter for energy in sector i .
⑤ Fifth-Layer Production Combination Function
P E f o s i E f o s i = P E c o a l i E c o a l i + P E p g i E p g i P E c o a l i P E p g i = δ c o a l δ p g E p g i E c o a l i 1 ρ i f o s E f o s i = λ i f o s δ c o a l E c o a l i ρ i f o s + δ p g E p g i ρ i f o s 1 ρ i f o s
The equations above represent the profit maximization function of fossil energy, and the demand and supply functions for coal and oil–gas. Here, P E c o a l i is the price of coal in sector i , and E c o a l i denotes the demand for coal in sector i . P E p g i is the composite price of oil–gas in sector i , and E p g i represents the demand for the oil–gas composite in sector i . δ c o a l is the CES share parameter for coal demand in sector i , and δ p g is the CES share parameter for oil–gas demand in sector i . ρ i f o s represents the substitution elasticity between coal and the oil–gas composite in sector i . λ i f o s is the efficiency parameter for fossil energy in sector i .
⑥ Sixth-Layer Production Combination Function
P E p g i E p g i = P E p e t r i E p e t r i + P E g a s i E g a s i P E p e t r i P E g a s i = δ p e t r δ g a s E g a s i E p e t r i 1 ρ i p g E p g i = λ i p g δ o i l E p e t r i ρ i p g + δ g a s E g a s i ρ i p g 1 ρ i p g
The equations above represent the profit maximization function of oil–gas, and the demand and supply functions for oil and gas energy. Here, P E p e t r i is the composite price of oil in sector i , and E p e t r i denotes the demand for the oil composite in sector i . P E g a s i is the composite price of natural gas in sector i , and E g a s i represents the demand for the natural gas composite in sector i . δ p e t r is the CES share parameter for oil demand in sector i , and δ g a s is the CES share parameter for natural gas demand in sector i . ρ i p g represents the substitution elasticity between oil and natural gas composites in sector i . λ i p g is the efficiency parameter for gas in sector i .

3.2. Trade Module

Within the trade module of the CGE model, two primary functions exist: the domestic product allocation function and the domestic product demand function. Market products can be classified into three groups: those produced and consumed within the country, those exported from the country, and those imported from the country. As a result of Constant Elasticity of Transformation (CET), producers allocate resources between the first and second categories once they have determined which product category they wish to target. Conversely, for the first and third categories, consumers utilize the CES function, also known as the “Armington condition”, to allocate resources between these products. The CGE model operates under the assumption that the domestic economy constitutes only a minor portion of the global economy; therefore, international market prices do not influence domestic product prices.
① Domestic Product Allocation Function
P E X i = P W E i E X R P Q A i Q A i = P D i Q D i + P E X i Q E i P D i P E X i = δ D A δ E X Q E i Q D i 1 ρ i Q E Q A i = δ D A Q D i ρ i Q E + δ E X Q E i ρ i Q E 1 ρ i Q E
The equations above represent the CET allocation function between domestic sales and exports of domestically produced goods, including the allocation function of domestic products, the optimization function of domestic sales and exports, and the product supply function. P E X i is the export price of domestically produced goods in sector i , P W E i is the international price of export goods in sector i , and E X R is the exchange rate. P Q A i is the domestic price of goods produced in sector i , and Q A i is the output of the producer in sector i . P D i is the domestic price of domestically produced goods in sector i , and Q D i represents the producer’s domestic sales of domestically produced goods in sector i . P E X i is the price of domestically produced goods sold externally in sector i , and Q E i represents the export of domestically produced goods in sector i . δ D A is the CET share parameter for the domestic sales and export combination of domestically produced goods in sector i , and δ E X is the CET share parameter for the export and domestic sales combination in sector i . ρ i Q E represents the substitution elasticity between domestic sales and exports of domestically produced goods in sector i .
② Domestic Product Demand Function
P M i = P W M i E X R ( 1 + t m ) P Q Q i Q Q i = P D i Q D i + P M i Q M i P D i P M i = δ D Q δ I M Q M i Q D i 1 ρ i Q M Q Q i = δ D Q Q D i ρ i Q M + δ I M Q M i ρ i Q M 1 ρ i Q M
The equations above represent the Armington function between domestically produced goods sold in the domestic market and imports, which includes the domestic market sales demand function, the optimization function for domestic sales and imports of domestically produced goods, and the product demand function. P M i is the import price of goods demanded in sector i on the domestic market, and P W M i is the international import price of goods demanded in sector i . t m represents the import tariff rate. P Q Q i is the domestic market price in sector i , and Q Q i denotes the demand in the domestic market for sector i . Q M i represents the import demand in the domestic market of sector i , and P M i is the import price of goods in the domestic market of sector i . δ D Q is the CES share parameter for the composite demand of domestically produced and imported goods in sector i , and δ I M is the CES share parameter for import demand in sector i . ρ i Q M is the substitution elasticity between the composite of domestically produced goods and imports in sector i .

3.3. Market Participants Module

The market participants module delineates the diverse entities within the market, encompassing enterprises engaged in production, resident consumers, and the governing authority. These entities engage in transactions through their respective behaviors. Residents procure goods, thereby enabling enterprises to accumulate capital for further production. Enterprises contribute to government coffers by paying taxes, while residents earn wages during the sale of goods, leading to income generation for enterprises and tax collection by the government. Throughout this transactional process, various forms of taxation constitute the primary source of revenue for the government. The government’s expenditures predominantly consist of transfer payments to residents, and international aid, with any surplus funds allocated toward government savings.
Y L i = w L i
T Y L = i Y L i
Y K i = P K K i
T Y K = i Y K i
Y H K = s h i f h k T Y K
T A X Q = t i q P X i Q X i
T A X T = t i t P M i Q M i
T A X H = t i h Y H T
T A X E = t i e Y E K
T Y H = T Y L + Y H K + Y H E + Y H G + Y H W
Y E K = T Y K Y H K + Y K W
T Y G = T A X Q + T A X T + T A X H + T A X E + Y G W
S H = s h i f s h T Y H
S E = Y E K Y H E T A X E
S G = s h i f s g T Y G
C H i = s h i f c h T Y H TAX H S H P X i
I N V i = s h i f i n v ( S E + S H + S G + S F ) P X i
C G i = s h i f g i T Y G Y H G Y W G S G P X i
Y H E = s h i f h e Y E K
Y H G = s h i f h g T Y G
Y W G = s h i f w g T Y G
Y L i is the income received by residents from sector i ; T Y L represents total labor income; T Y K is the total capital income; Y H K denotes the capital income residents receive from the market; Y H W is the international social transfer payments to residents; T Y W represents total social capital; Y H E denotes the subsidies received by residents from enterprises; Y H G represents the subsidies residents receive from the government; S H is social savings; T Y H is the labor remuneration received by residents; C H i represents the consumption of residents in sector i ; Y K i is the capital income in sector i ; Y K W denotes the investment income of enterprises; Y E K is the total income of enterprises in society; S E represents total enterprise savings in society; I N V i is the investment in sector i ; S G is the savings of the government in various financial institutions; S F represents reserves; T A X Q is the tax levied on goods; T A X T is the tariff levied on imported goods; T A X H is the personal income tax paid by residents to the government; T A X E is the corporate income tax paid by enterprises to the government; Y G W represents international social aid; T Y G denotes the total tax income received by the government from enterprises and residents; Y W G is the aid provided by the government to the international community; S G represents government savings in various financial institutions; and C G i is the government’s consumption in sector i . s h i f h k represents the proportion of residents’ capital income allocation; s h i f h w denotes the proportion of international aid allocated to residents; s h i f s h represents the proportion of residents’ savings in total savings; s h i f c h is the proportion of sector i ’s consumption in residents’ total consumption; t i h is the income tax rate paid by residents to the government; s h i f k w represents the proportion of capital income that enterprises receive from the international market; t i e is the tax rate paid by enterprises to the government; s h i f h e represents the proportion of enterprise subsidies to residents; s h i f i n v is the proportion of investments in sector i in total enterprise income; t i q is the tax rate imposed by the government on goods; t i t denotes the tariff rate in international trade; s h i f g w represents the proportion of foreign aid in national revenue; s h i f h g is the proportion of government transfer payments to residents in total resident income; s h i f w g indicates the proportion of foreign aid in total government expenditure; s h i f s g represents the proportion of savings in total government income; and s h i f g i is the proportion of government expenditure on consumption in sector i .

3.4. Equilibrium Closure Module

The CGE model seeks to attain a state of equilibrium where supply and demand are balanced. This requires the implementation of specific closure rules, which facilitate the resolution of the model equations and the determination of the endogenous variables. The various equilibrium rules encompass those for product market equilibrium, international market equilibrium, and savings–investment balance. In this study, we employ the neoclassical equilibrium closure rule.
① Balance of Payments Closure Rule
The balance of payments closure rule refers to maintaining equilibrium in international trade, where the income from exports and foreign aid received by the country is balanced with the costs paid for imports and the costs of the government’s foreign aid.
i P M i Q M i + Y K W + Y W G = i P E X i Q E i + Y H W + Y G W
② Savings–Investment Balance Closure Rule
The savings–investment balance rule states that investment equals savings.
T I N V = T S A V
T S A V = S H + S E + S G + S F
③ Goods Market Equilibrium Rule
The goods market equilibrium rule states that total supply equals total demand.
C H i + C G i + I N V i + N D i = Q Q i
④ Factor Market Equilibrium Rule
The factor market equilibrium rule states that, in the labor market, labor is fully employed, and in the capital market, capital is fully utilized.
i L i = L s ¯
i K i = K s ¯
G D P
G D P includes nominal G D P and real G D P .
G D P = i P L i L i + P K i K i + t i q P X i Q X i
R G D P = i C H i + C G i + I N V i + Q E i ( 1 + t i t ) Q M i
P G D P = G D P R G D P
In the equations, T I N V represents the total investment in society, T S A V denotes the total savings in society, L s ¯ is the total labor supply in the market, K s ¯ is the total capital supply in the market, G D P is the gross domestic product, R G D P represents the real G D P , and P G D P is the per unit gross domestic product.

3.5. Resident Welfare Module

Resident utility is the main expression of resident welfare. It reflects the level of welfare of the residents and changes in resident utility indicate changes in resident welfare.
E V = U b U a = i ( P X i b C H i b P X i a C H i a )
In the equations, E V represents the welfare level of residents, U b is the welfare level at point b , and U a is the welfare level at point a . P X i a denotes the price of product i at point a , P X i b represents the price of product i at point b , C H i b is the quantity of product i at point b , and C H i a represents the price of product i at point a .

3.6. Environmental Pollution Module

Environmental pollution encompasses various aspects, and in recent years, PM2.5 has become a significant indicator of environmental pollution, representing multiple pollutants. Therefore, this study selects PM2.5 as a key marker of environmental pollution in the Beijing–Tianjin–Hebei region. For the PM2.5 estimation, sulfur oxides and nitrogen oxides emitted from coal, oil, natural gas, and their secondary energy sources are the primary contributors to PM2.5, especially due to their strong correlation with sulfur dioxide (SO2). Many studies focus on sulfur dioxide when examining PM2.5, and this research is well-developed internationally, particularly in European countries, where dedicated studies have measured the relationship between PM2.5 and sulfur dioxide. Findings from several European countries indicate a long-term stable relationship between sulfur dioxide and PM2.5. In China, scholars like Wei Weixian have calculated the average concentration of PM2.5 by maintaining a fixed ratio between sulfur dioxide and PM2.5. This study adopts a similar approach, stabilizing the quantitative relationship between PM2.5 and sulfur dioxide for analysis.
When estimating PM2.5 in the Beijing–Tianjin–Hebei region, the geological activities in the area are relatively stable in the short term, and sulfur dioxide (SO2) emissions from natural environmental factors are minimal. Some scholars estimate that sulfur dioxide from natural sources contributes less than one-tenth of the total, while over 90% comes from the consumption of fossil fuels in economic activities. Based on this reality, this study assumes that all sulfur dioxide emissions originate from the consumption of fossil fuels in economic activities. For calculating sulfur dioxide emissions, this study adopts an indirect calculation method: first, the consumption of fossil fuels is calculated, and then this consumption is multiplied by the corresponding sulfur dioxide emissions factors for those fossil fuels. This approach estimates the total sulfur dioxide emissions. Referring to the method used by Chen et al. [14], the formula for calculating sulfur dioxide is as follows:
E M i = E M c o a l E c o a l i + E M p e t r E p e t r i + E M g a s E g a s i / C L T i
In the equations, E M i represents the sulfur dioxide emissions produced by the industry sector. E M c o a l denotes the sulfur dioxide emissions factor for coal, E M p e t r represents the sulfur dioxide emissions factor for oil, and E M g a s indicates the sulfur dioxide emissions factor for natural gas. C L T i represents the sulfur dioxide reduction technology used in the industry.
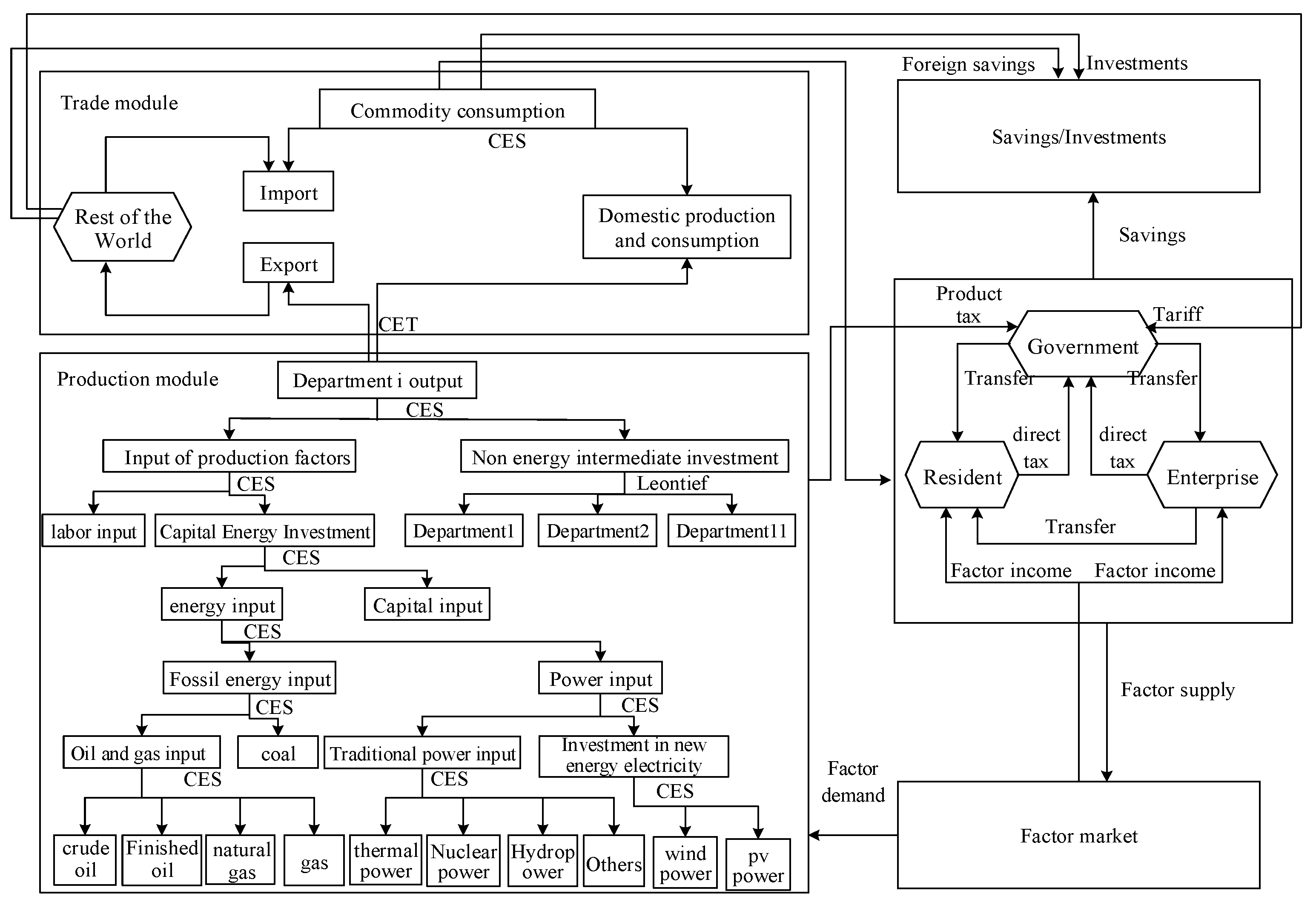
The framework for the various modules is illustrated in Figure 2.

3.7. Data Processing

This study uses the 2017 input–output tables of Beijing, Tianjin, and Hebei as the data source. After processing the data and balancing the SAM tables, the 2017 macro-SAM tables for Beijing, Tianjin, and Hebei were created. Based on the specific research questions and the sector classifications in the input–output tables, the constructed micro-Social Accounting Matrix divides the energy sector into coal, oil, natural gas, and electricity. Intermediate industry sectors are categorized into agriculture, forestry, animal husbandry, and fishery; metal and non-metal mining and mineral products; chemical industry; construction; transportation and postal services; other manufacturing; and services. Compared to standard input–output tables, the Social Accounting Matrix with these sector divisions highlights key sectors more prominently. Based on the 2012 input-output tables for Beijing, Tianjin, and Hebei, and through the splitting and merging of sectors, the Social Accounting Matrix includes a total of 11 industry sectors: agriculture, forestry, animal husbandry, and fishery; coal mining and washing; oil extraction and processing; natural gas extraction and processing; electricity; metal and non-metal mining and mineral products; chemical industry; construction; transportation and postal services; other manufacturing; and services.
In the process of setting model parameters, due to various limitations including the challenges associated with data collection, the present study adopts the practice employed in the majority of existing literature by utilizing alternative elasticity parameters, creating adjustments to the research conducted by Zhou et al. [15], Liu et al. [16], and Li et al. [17], as well as considering specific circumstances. The emissions coefficients of CO2 and SO2 for the environmental module are derived in accordance with the IPCC 2006 guidelines, where the SO2 emissions coefficient for coal is 16 kg per ton and the CO2 emissions coefficient is 2430 kg per ton. For oil and natural gas, the SO2 emissions coefficient is 40 kg per ton and the CO2 emissions coefficient is 2910 kg per ton. When estimating PM2.5 concentrations, it is assumed that the relationship between SO2 emissions and PM2.5 concentrations remains constant across different provinces and municipalities.
The data sources for the SAM table in this study comprise the input–output tables from various provinces for the year 2020, as well as the statistical yearbooks for these provinces from 2021. Based on relevance, the 42 sectors identified in the input–output tables have been categorized into 11 distinct sectors, namely: agriculture, coal mining and selection, oil and natural gas extraction, petroleum industry, chemical industry, building materials industry, steel industry, electricity and heating production industry, other manufacturing industries, construction, and services. Specifically, agriculture is classified as the primary industry and is listed separately. The coal mining and selection, petroleum industry, chemical industry, building materials industry, steel industry, and electricity and heating production industry are identified as six high coal-consuming sectors closely related to this study, and each is designated as a separate department. In estimating pollutant emissions, this study posits that 90% of pollutant discharges originates from the utilization of intermediate inputs, asserting that the emissions of SO2 and CO2 are entirely derived from the intermediate usage of petroleum and coal. Consequently, apart from classifying the coal extraction and processing industry as a separate sector, the petroleum and natural gas extraction industry is also treated as a distinct category. The construction industry is significantly different from other sectors and is thus designated as a separate entity. The residual sectors within the secondary industry are categorized as other manufacturing industries, while the remaining sectors in the tertiary industry are classified under the service sector.
This study comprises a total of 282 variables and equations, encompassing 1378 lines of code, utilizing GAMS 23.8 software to address the aforementioned nonlinear problem through the method of nonlinear programming (NLP). The construction of a typical computable general equilibrium (CGE) model follows a systematic process comprising five key steps. First, a thorough analysis of the research question’s background and the requisite data sources is performed. Second, the theoretical framework under investigation is delineated by establishing the various equations that constitute the CGE model. Third, the necessary data for model development are gathered, which involves constructing both macro- and micro-Social Accounting Matrices (SAMs) and selecting various elasticity parameters. Fourth, exogenous shocks or policy simulations related to the research question are conducted, alongside the calibration of parameters and data analysis to assess the validity of the results. Finally, the outcomes derived from the analysis are elaborated upon, as illustrated in Figure 3.
The GAMS program utilized in this study is divided into eight distinct sections. The first section is dedicated to defining the production and factor sectors. The second section involves the specification of various parameters. The third section focuses on calibrating these parameters using the Social Accounting Matrix (SAM), including the estimation of share parameters and other relevant parameters. The fourth section defines various variables and initializes their values. The fifth section employs the aforementioned program to verify whether the values of the parameters and variables are consistent with the data from the base year. The sixth section entails the formulation and definition of various equations. The seventh section determines the exogenous variables and selects appropriate solvers to solve the model. Finally, the eighth section is devoted to the output of the results.

4. Simulation of the Effect of Environmental Governance on Urbanization in the Beijing–Tianjin–Hebei Region

Air pollution in China, particularly in the Beijing–Tianjin–Hebei region, predominantly presents as smog. The constituents of this smog are intricate, with PM2.5 fine particulate matter being its most substantial component. Consequently, PM2.5 is deemed the principal pollutant of smog. This study concentrates on the control of PM2.5 as the primary method of ecological and environmental governance within the Beijing–Tianjin–Hebei region.
As shown in Table 1, according to the ecological environment bulletins released by the Beijing Municipal Ecology and Environment Bureau, Tianjin Municipal Ecology and Environment Bureau, and Hebei Provincial Department of Ecology and Environment, in 2019, the annual average concentrations of PM2.5, sulfur dioxide (SO2), nitrogen oxides (NO2), and inhalable particulate matter (PM10) in Beijing were 42 µg/m3, 4 µg/m3, 37 µg/m3, and 68 µg/m3, respectively. Among these pollutants, sulfur dioxide, nitrogen oxides, and inhalable particulate matter did not meet national standards. Their levels were 93.33% lower, 7.5% lower, and 2.86% below the national standards. However, PM2.5 concentrations were 20% higher than the national standard. In Tianjin, inhalable particulate matter, sulfur dioxide, nitrogen oxides, and PM2.5 concentrations averaged 51, 11, 42, and 76 g per cubic meter in 2019, respectively. Only sulfur dioxide met the national standard, being 81.67% below it. However, the concentrations of PM2.5, nitrogen oxides, and inhalable particulate matter exceeded the national standards by 45.71%, 5.00%, and 8.57%, respectively. In Hebei Province in 2019, the annual average concentrations of PM2.5, sulfur dioxide, nitrogen oxides, and inhalable particulate matter were 50.2 µg/m3, 15 µg/m3, 39 µg/m3, and 93 µg/m3, respectively. Among these, sulfur dioxide and nitrogen oxides met the national standards, being 75.00% and 2.50% lower than the national standards, respectively. However, the concentrations of PM2.5 and inhalable particulate matter exceeded the national standards by 43.43% and 32.86%, respectively.

4.1. Impact of Different Levels of Environmental Governance on Urbanization in Beijing

This study sets four scenarios to simulate the effect of PM2.5 reductions of 5%, 10%, 15%, and 20% in Beijing, Tianjin, and Hebei on various urbanization variables.
(1) Impact of Different Levels of Environmental Governance on Industrial Sectors of Urbanization in Beijing
As illustrated in Table 2, the output of various sectors undergoes varying degrees of change when Beijing’s PM2.5 concentration decreases by 5%, 10%, 15%, and 20% under different scenarios. Predominantly, as PM2.5 primarily originates from energy combustion and pollution from diverse intermediate sectors, such as transportation, its control adversely impacts all industrial sectors. The sector most affected by a decrease in PM2.5 concentration is coal mining and washing, which experiences a 14.46% decline in output when the PM2.5 concentration drops by 5%. Subsequently, the most affected sectors include services, electric and thermal power production, other manufacturing, agriculture, forestry, animal husbandry, fishery, oil extraction and processing, and natural gas extraction and processing, which exhibit approximately a 0.3% decrease due to environmental governance. The least affected sectors are transportation and postal services, construction, and other related sectors.
(2) Impact of Different Levels of Environmental Governance on Macroeconomic Variables of Urbanization in Beijing
As shown in Table 3, controlling the ecological environment impacts the output of industrial sectors. Due to the transmission effects of these sectors, environmental governance also affects household consumption and investment, corporate production and investment, government tax revenue, and international trade, thereby influencing economic development. Consequently, this affects government fiscal revenue and resident welfare. When Beijing’s PM2.5 concentration decreases by 5%, GDP, fiscal revenue, resident employment, carbon dioxide emissions, sulfur dioxide emissions, and resident welfare decrease by 0.25%, 0.39%, 0.37%, 4.62%, 5.19%, and CNY 2286.7893 million, respectively.

4.2. Impact of Different Levels of Environmental Governance on Urbanization in Tianjin

(1) Impact of Different Levels of Environmental Governance on Industrial Sectors of Urbanization in Tianjin
Table 4 illustrates that environmental governance primarily focuses on PM2.5, a pollutant chiefly generated from coal combustion and other emissions. As a significant industrial city in China, Tianjin’s industrial sectors are profoundly influenced by environmental governance. Given that coal is a high-carbon and high-sulfur energy source, it is particularly vulnerable to the effects of environmental regulation. Under the 5% and 10% environmental governance scenarios, the output of Tianjin’s coal industry witnessed reductions of 14.52% and 29.04%, respectively. Furthermore, the oil extraction and processing industry also underwent varying degrees of impact. The electric and thermal power production industry, being the primary direct downstream sector of the coal industry chain, also experienced declines in output to different extents.
(2) Impact of Different Levels of Environmental Governance on Macroeconomic Variables of Urbanization in Tianjin
Environmental governance at varying levels can significantly impact Tianjin’s industrial sectors. The decline in output from these sectors affects macroeconomic variables because environmental governance increases energy costs for industrial sectors, raising production costs for companies. This leads to higher downstream product prices, reducing household consumption demand and the volume of imports and exports. Additionally, the competitiveness of company products decreases, causing a decline in corporate investment, which in turn affects economic growth. As shown in Table 5, under the 5% environmental governance scenario, GDP decreased by 0.54%, fiscal revenue dropped by 0.94%, and resident welfare decreased by CNY 3016.3556 million. Meanwhile, governance had a positive influence on Tianjin’s environmental quality, with carbon dioxide and sulfur dioxide emissions reduced by 5.15% and 5.57%, respectively.

4.3. Impact of Different Levels of Environmental Governance on Urbanization in Hebei

(1) Impact of Different Levels of Environmental Governance on Industrial Sectors of Urbanization in Hebei
Hebei is presently in the mid-to-late phase of industrialization, necessitating further optimization of its industrial structure. The result of environmental governance at various levels on Hebei’s industrial sectors is significant. Given the substantial proportion of high-pollution and energy-intensive industries in Hebei’s economic framework, the influence of environmental governance on these sectors surpasses that in Beijing and Tianjin, as evidenced in Table 6. The coal mining and washing industry is most profoundly affected by environmental governance, succeeded by the electric and thermal power production industry, and then the oil and gas extraction and processing sectors within the energy department. Other sectors, including agriculture, forestry, animal husbandry, fishery, and light industry, are less influenced.
(2) Impact of Different Levels of Environmental Governance on Macroeconomic Variables of Urbanization in Hebei
Environmental governance impacts not only Hebei’s industrial sectors, but also its macroeconomic variables. As shown in Table 7, under the 5% and 10% environmental governance scenarios, Hebei’s total economic output decreased by 1.57% and 2.98%, respectively. The decline in economic output led to decreases in government fiscal revenue by 2.16% and 4.11%. Alongside the effects on total economic output and government fiscal revenue, resident employment decreased by 2.51% and 4.77%, and resident welfare fell by CNY 19,583.30 million and CNY 37,208.20 million, respectively. Environmental governance improved Hebei’s environmental quality: under the 5% and 10% governance scenarios, carbon dioxide emissions decreased by 5.13% and 9.74%, and sulfur dioxide emissions decreased by 5.48% and 10.42%, respectively.

5. Simulation of the Impact of Environmental Governance on Urbanization in the Beijing–Tianjin–Hebei Region from a Spatial Perspective

5.1. Inter-Provincial PM2.5 Transfer Scenarios in the Beijing–Tianjin–Hebei Region

According to the “PM2.5 Inter-Province Transmission Matrix of 31 Provinces in China” (Environmental Planning Institute, Ministry of Environmental Protection, July 2016) and related literature [18], Hebei is the predominant source of PM2.5 cross-provincial transmission within the Beijing–Tianjin–Hebei region. In 2015, for Beijing, 66% of its PM2.5 was generated locally, with contributions from Hebei (18%), Tianjin (4%), and Shandong (4%). For Tianjin, 56% of its PM2.5 originated locally, with inputs from Hebei (20%) and Shandong (10%). Within Hebei, 62% of PM2.5 was produced locally, while Shandong (11%), Henan (6%), and Shanxi (5%) were significant sources. Consequently, Hebei plays a crucial role in determining PM2.5 levels in both Beijing and Tianjin, while neighboring provinces, such as Shandong, Henan, and Shanxi, are primary contributors to Hebei’s PM2.5 levels.
This study concentrates on Beijing, Tianjin, and Hebei within the broader context of the Beijing–Tianjin–Hebei region, excluding any influence from neighboring areas. To achieve this objective, we establish the following scenarios:
The initial scenario encompasses comprehensive local environmental governance, wherein the objectives of environmental management are entirely achieved through local policies, with no accountability falling on other provinces or cities.
The second-scenario pertains to proportional regional environmental governance. In this context, each province and city within the Beijing–Tianjin–Hebei region assumes responsibilities in proportion to their respective contributions toward achieving the governance objectives, as detailed in Table 8 and Table 9.
The specific results of the repercussions of different levels of environmental governance on the output of various industrial sectors in the Beijing–Tianjin–Hebei region are shown in Table 10. Under the complete local environmental governance scenario, the industrial sectors of Beijing, Hebei, and Tianjin all experience some impact, with Beijing experiencing the least impact, followed by Tianjin, and Hebei experiencing the greatest impact.
In the proportional environmental governance scenario, Beijing faces the least impact among the three provinces and cities because it does not bear the responsibility for environmental governance of neighboring provinces and its industrial structure is relatively reasonable. Although Tianjin also does not bear the responsibility for the environmental governance of neighboring provinces and cities, its governance task is quite challenging, resulting in a greater impact on its industrial sectors compared to Beijing. For instance, the output of the chemical industry and the electric and thermal power production sectors in Tianjin decreased by 3.64% and 3.30%, respectively. Under the proportional environmental governance scenario, Hebei faces significant impacts on its industrial sectors due to bearing the environmental governance responsibilities of Beijing and Tianjin, with losses similar to those it would face under a complete local governance scenario.
Under both the complete local environmental governance and proportional environmental governance scenarios, Beijing, Tianjin, and Hebei can all meet the national standards, but economic development in all three provinces and cities is impacted to some extent. In both scenarios, Beijing’s GDP decline is less than 1%, indicating that the economic, fiscal, and employment pressures associated with environmental governance are within a manageable range for Beijing.
For Tianjin, under the complete local environmental governance scenario, GDP losses exceed 3%, with fiscal revenue dropping by 5.24%, employment decreasing by 5.31%, and resident welfare declining by CNY 16,891.5912 million, exceeding its manageable limits. However, in the proportional environmental governance scenario, Tianjin’s GDP decreases by about 1.98%, and other economic indicators show relatively moderate declines, indicating that Tianjin can bear the impact within this scenario.
For Hebei, the implications of environmental governance under both complete local and proportional governance scenarios are far greater than that on Beijing and Tianjin, with economic declines exceeding 7%, which is well beyond its manageable limits.

5.2. Optimal Path Selection

(1) As shown in Figure 4, the findings from comprehensive local environmental governance indicate that, to meet the environmental governance objectives for Beijing, Tianjin, and Hebei, there would be respective declines in GDP by 0.75%, 3.02%, and 8.63%; fiscal revenue by 1.18%, 5.24%, and 11.88%; and resident welfare by CNY 6860.36 million, CNY 16,891.59 million, and CNY 107,708.00 million, respectively. While the impact on Beijing remains within an acceptable range, the effects on economic and social development are notably significant for Tianjin and Hebei. This is particularly true for Hebei, which is still in the mid-to-late stages of urbanization and necessitates a certain level of economic growth to support its medium- and long-term developmental goals.
(2) The results of proportional regional environmental governance show that to achieve the environmental governance targets for the three regions, GDP decreases by 0.54%, 1.98%, and 7.37% in Beijing, Tianjin, and Hebei, respectively. Fiscal revenue declines by 0.84%, 3.43%, and 10.16%, and resident welfare decreases by CNY 4878.48 million, CNY 11,059.97 million, and CNY 92,041.40 million. In this scenario, the governance responsibilities are shared across different regions, significantly reducing the economic and social development pressures on Beijing and Tianjin, while the impact on Hebei also diminishes to some extent. This scenario allows the achievement of environmental governance targets, with Hebei bearing part of the environmental governance responsibilities for Beijing and Tianjin.
A comparative analysis of the aforementioned two pathways reveals that, under proportional regional environmental governance, Beijing, Tianjin, and Hebei can successfully meet their environmental governance objectives. The pressure from urbanization development is relatively low in Beijing and Tianjin, thereby facilitating a harmonious balance between the ecological environment and urbanization. Despite some impacts on Hebei, Beijing and Tianjin can implement cross-regional ecological compensation strategies to mitigate the developmental pressure exerted on Hebei.

5.3. Robustness Test

In the CGE model, as previously mentioned, the elasticity parameters are mainly based on existing research findings. To enhance the persuasiveness of this study, a robustness test was conducted on the CGE model simulation results. This study adjusts the elasticity parameters by +10% and −10% and observes the results of a 5% reduction in PM2.5 in Beijing, Tianjin, and Hebei. As shown in Table 11 and Table 12, when the elasticity coefficients change by −10% and +10%, all variables remain unchanged, indicating that changes in the elasticity coefficients have minimal impact on the CGE model simulation results. Therefore, the constructed model is relatively reliable.

6. Conclusions and Policy Recommendations

Using an Environmental CGE model to simulate the influence of environmental management on urbanization, this study examines the current state of environmental governance in the Beijing–Tianjin–Hebei region. From a spatial perspective, a comparative analysis of various scenario outcomes was undertaken to determine the suitable method for harmonizing and integrating urbanization with the ecological environment. This was conducted within the Beijing–Tianjin–Hebei urban agglomeration. The conclusion indicates that environmental governance has certain negative impacts on the urbanization process, affecting indicators such as GDP, household income, and industrial output. However, it also contributes to a reduction in environmental pollution levels to some extent. Different scenarios reveal that both complete local environmental governance and proportional environmental governance exert varying degrees of pressure on the urbanization development of Beijing, Tianjin, and Hebei. Notably, these three regions exhibit significant differences in their responses; Beijing experiences the least impact from ecological environment governance, followed by Tianjin. In, Hebei faces a much greater shock due to environmental governance, with economic declines exceeding 7%, significantly surpassing its capacity for tolerance. Following are the policy recommendations resulting from this research:
(1) Tax Adjustment. It is recommended that the Beijing–Tianjin–Hebei region accelerate the transition from environmental protection fees to taxes within the established air pollution control cooperation framework and establish these taxes as local levies to strengthen local financial resources and enhance environmental protection. The state has already initiated relevant plans, such as in 2014 when Premier Li Keqiang stated at a State Council executive meeting that price, tax, and subsidy incentives should be used to strengthen air pollution control, including smog. The Third Plenary Session of the 18th CPC Central Committee’s Decision explicitly pointed out the need to promote the shift from environmental protection fees to taxes, and the imposition of environmental taxes has been included in China’s 12th Five-Year Plan. For certain high-energy-consuming industries, a consumption tax should be levied or increased. Expanding the consumption tax to cover high-energy-consuming and highly polluting products can better guide societal consumption, promote energy conservation and emissions reduction, and enhance local financial capacity. As a comprehensive tax type currently guiding and regulating various sectors in China, consumption tax can play a regulatory role by including more high-polluting products within its scope, thus guiding industrial structure reform. Given the dual nature of taxation’s influence on the economy, taxation should be coupled with compensation measures to achieve optimal outcomes. How to implement compensation for stakeholders is also a valuable area for further research.
(2) Industrial Transfer. Under the framework of coordinated development of the Beijing–Tianjin–Hebei region, each of the three areas has its positioning to achieve long-term economic development and successfully control smog. Beijing, as the capital, should leverage its strong research platforms and talent advantages to primarily focus on technology-intensive industries in the future, enhancing innovation-driven growth and becoming a highland of technology and innovation center within the Beijing–Tianjin–Hebei coordinated development. Therefore, manufacturing and some non-capital function services need to be relocated out of Beijing. Tianjin is positioned to become a national center for advanced manufacturing research and development. It is also a base for northern international shipping, a zone for financial innovation, and a pioneer in reform and liberalization. A major provincial area close to Beijing, Hebei is the national hub for modern trade and logistics. It is also a demonstration zone for urbanization and urban-rural integration and supports Beijing–Tianjin–Hebei. The city of Hebei is an experimental zone for industrial transformation and upgrade. Due to the strong industrial foundation of the province, Hebei should focus primarily on the transfer of processing and equipment manufacturing industries from Beijing and Tianjin. This will promote the transformation and upgrading of traditional industries, eliminate outdated production capacity, curb the expansion of overcapacity industries, and reduce the industrial gradient gap between Beijing and Tianjin. Additionally, Hebei’s acceptance of industries relocated from Beijing can help phase out local outdated industries, achieving the goal of industrial adjustment and optimization. Therefore, to advance the coordinated development of the Beijing–Tianjin–Hebei region, top-level design needs to be strengthened. Beijing, Tianjin, and Hebei industrial structures must be appropriately positioned. Effective integration and coordinated development between the three provinces and municipalities must be promoted based on this positioning.
(3) Benefit Compensation. For a long time, the development of the Beijing–Tianjin–Hebei region has been unbalanced, with the polarization effect of the two developed cities, Beijing and Tianjin, being stronger than the diffusion effect. This means that as the growth poles of the region, Beijing and Tianjin have a much greater resource concentration effect than their radiative effect. Hebei’s development requires the establishment of new industrial engines and ecological poverty alleviation zones, all of which demand substantial financial support. Therefore, in the long term, Beijing and Tianjin need to provide benefit compensation to Hebei. Measures could include establishing a stable growth mechanism for poverty alleviation funds within Hebei and other preferential development policies. Beijing and Tianjin could assist Hebei by following the model, standards, and scale of aid provided to regions like Xinjiang. In essence, the three areas should establish a horizontal fiscal transfer payment mechanism based on the sharing of environmental tax sources and financial resources. This would ensure that Hebei, as the green barrier for Beijing and Tianjin, receives appropriate compensation for its contributions. Additionally, a standardized vertical ecological transfer payment mechanism between the central government and the Beijing–Tianjin–Hebei region could be considered. Since the benefits of smog control in the Beijing–Tianjin–Hebei region extend to improving air quality in surrounding provinces, the central government should consider providing financial support and compensation to the region based on these broader environmental impacts.
(4) Policy Coordination. Establish a coordinated institution for ecological and environmental protection. Break the administrative divisions and establish a collaborative environmental protection institution based on the principle of equal interests among the three parties. Develop a joint inspection and enforcement mechanism to create a long-term enforcement framework within the Beijing–Tianjin–Hebei urban agglomeration, enabling effective collaboration among enforcement bodies across Beijing, Tianjin, and Hebei. This joint approach will tackle and address cross-administrative environmental violations. Establish a comprehensive environmental information sharing and monitoring network by creating a unified environmental information system for the Beijing–Tianjin–Hebei region. Enhance the standardization of regional environmental information, strengthen environmental statistical analysis, and improve the interconnectivity of environmental information networks across regions and departments. This will boost the integrated use of data and information. Strengthen regional environmental information infrastructure, enhance cross-regional environmental data transmission capacity and security, and develop a regional environmental information sharing mechanism. Share air, water, soil, radiation, and other environmental quality data across the Beijing–Tianjin–Hebei urban agglomeration, and jointly establish a unified monitoring quality management system for standardized monitoring. Develop unified standards, enforce strict compensation regulations, and establish coordinated pollution emissions standards for the region. Gradually unify environmental access thresholds through a phased implementation. Establish an environmental warning and coordinated response mechanism, enhancing emergency response for environmental incidents related to watershed and regional pollution. Conduct joint emergency drills for environmental incidents across the Beijing–Tianjin–Hebei urban area, strengthening regional command, coordination, and comprehensive support capabilities.
Since the Computable General Equilibrium (CGE) model is not an econometric model, but rather a quantitative economic model, the CGE model developed in this study is primarily a comparative static model. It employs data from a specific year as the benchmark for comparative static analysis. Consequently, the next phase of this research will focus on enhancing the model by developing a dynamic program using GAMS, enabling the simulation of dynamic impacts.

Author Contributions

Conceptualization, Q.M. and H.Y.; methodology, Q.M. and Z.J.; software, Q.M.; validation, Q.M., Z.J. and H.Y.; formal analysis, H.Y.; investigation, Z.J.; data curation, Z.J. and H.Y.; writing—original draft preparation, Q.M. and Z.J.; writing—review and editing, H.Y.; visualization, Q.M.; supervision, H.Y.; funding acquisition, Q.M. All authors have read and agreed to the published version of the manuscript.

Funding

This research received no external funding.

Institutional Review Board Statement

Not applicable.

Informed Consent Statement

Not applicable.

Data Availability Statement

Data will be made available on reasonable request.

Conflicts of Interest

The authors declare no conflicts of interest.

References

  1. Liu, T.; Pan, S.; Hou, H.; Xu, H. Analyzing the environmental and economic impact of industrial transfer based on an improved CGE model: Taking the Beijing–Tianjin–Hebei region as an example. Environ. Impact Assess. Rev. 2020, 83, 106386. [Google Scholar] [CrossRef]
  2. Wu, X.; Zhang, Y.; Li, X. Exploring the Relationship between Urbanization and Eco-Environment Using Dynamic Coupling Coordination Degree Model: Case Study of Beijing–Tianjin–Hebei Urban Agglomeration, China. Land 2024, 13, 850. [Google Scholar] [CrossRef]
  3. Cao, N.; Cui, X.; Wen, S. Exploring Differences and Evolution of Coordination Level of the Industrial Structure, Economy and Ecological Environment Complex System in Beijing–Tianjin–Hebei Urban Agglomeration. Sustainability 2024, 16, 4828. [Google Scholar] [CrossRef]
  4. Hu, S.; Yang, Y.; Zheng, H.; Mi, C.; Ma, T.; Shi, R. A framework for assessing sustainable agriculture and rural development: A case study of the Beijing-Tianjin-Hebei region, China. Environ. Impact Assess. Rev. 2022, 97, 106861. [Google Scholar] [CrossRef]
  5. Wang, J.; Tang, D.; Shang, L.; Lansana, D.D. Impact of air pollution perception on environmental governance satisfaction. Humanit. Soc. Sci. Commun. 2024, 11, 1072. [Google Scholar] [CrossRef]
  6. Hao, X.; Sun, Q.; Li, K.; Li, P.; Wu, H. Does environmental decentralisation improve ESG performance? Evidence from listed companies in China. Energy Econ. 2024, 139, 107932. [Google Scholar] [CrossRef]
  7. Huang, Y.; Xiong, N.; Liu, C. Renewable energy technology innovation and ESG greenwashing: Evidence from supervised machine learning methods using patent text. J. Environ. Manag. 2024, 370, 122833. [Google Scholar] [CrossRef] [PubMed]
  8. Yu, F.; Pei, L. The application of RAGA-PP model in environmental accounting information disclosure of enterprises in heavy pollution industries. Results Eng. 2024, 21, 101663. [Google Scholar] [CrossRef]
  9. Cui, G. How do environmental taxes affect the environmental investment of high-emission enterprises: Evidence from China. J. Environ. Manag. 2024, 370, 122629. [Google Scholar] [CrossRef] [PubMed]
  10. Wang, X.; Sun, X.; Ahmad, M.; Chen, J. Energy transition, ecological governance, globalization, and environmental sustainability: Insights from the top ten emitting countries. Energy 2024, 292, 130551. [Google Scholar] [CrossRef]
  11. Mohammed, A.; Mehmet, A.; Ahmed, S. Oil Price, Energy Consumption, and CO2 Emissions in Turkey. New Evidence from a Bootstrap ARDL Test. Energies 2020, 13, 5588. [Google Scholar] [CrossRef]
  12. Zhao, X.; Hu, S.; Wang, H.; Chen, H.; Zhang, W.; Lu, W. Energy, economic, and environmental impacts of electricity market-oriented reform and the carbon emissions trading: A recursive dynamic CGE model in China. Energy 2024, 298, 131416. [Google Scholar]
  13. Lin, Z.; Wang, P.; Ren, S.; Zhao, D. Economic and environmental impacts of EVs promotion under the 2060 carbon neutrality target—A CGE based study in Shaanxi Province of China. Appl. Energy 2023, 332, 120501. [Google Scholar] [CrossRef]
  14. Chen, J.; Huang, S.; Shen, Z.; Song, M.; Zhu, Z. Impact of sulfur dioxide emissions trading pilot scheme on pollution emissions intensity: A study based on the synthetic control method. Energy Policy 2022, 161, 112730. [Google Scholar] [CrossRef]
  15. Zhou, Q.; Peng, Y.; Wu, W.; Yabar, H.; Han, Y.; Li, Y. Mitigation policies evaluation in the electric power sector for carbon neutrality, water conservation, and economic growth in the Beijing–Tianjin–Hebei region: A simulation with multi-regional dynamic CGE model. Environ. Dev. Sustain. 2023, 26, 11431–11453. [Google Scholar] [CrossRef]
  16. Liu, T.; Ouyang, S.; Gou, M.; Tang, H.; Liu, Y.; Chen, L.; Lei, P.; Zhao, Z.; Xu, C.; Xiang, W. Detecting the tipping point between heat source and sink landscapes to mitigate urban heat island effects. Urban Ecosyst. 2022, 26, 89–100. [Google Scholar] [CrossRef]
  17. Li, N.; Zhang, X.; Shi, M.; Hewings, G.J. Does China’s air pollution abatement policy matter? An assessment of the Beijing-Tianjin-Hebei region based on a multi-regional CGE model. Energy Policy 2019, 127, 213–227. [Google Scholar] [CrossRef]
  18. Fang, C.; Wang, L.; Li, Z.; Wang, J. Spatial Characteristics and Regional Transmission Analysis of PM2. 5 Pollution in Northeast China, 2016–2020. Int. J. Environ. Res. Public Health 2021, 18, 12483. [Google Scholar] [CrossRef] [PubMed]
Figure 1. Annual average PM2.5 concentration for cities in the Beijing–Tianjin–Hebei region in 2022 (µg/m3).
Figure 1. Annual average PM2.5 concentration for cities in the Beijing–Tianjin–Hebei region in 2022 (µg/m3).
Sustainability 16 10213 g001
Figure 2. Framework of China’s energy–environment–economy recursive dynamic CGE model.
Figure 2. Framework of China’s energy–environment–economy recursive dynamic CGE model.
Sustainability 16 10213 g002
Figure 3. Construction process of the CGE model.
Figure 3. Construction process of the CGE model.
Sustainability 16 10213 g003
Figure 4. Results of environmental governance in the Beijing–Tianjin–Hebei region. (a) Impact of varying levels of environmental governance on macroeconomic variables in the Beijing–Tianjin–Hebei region. (b) Impact of varying levels of environmental governance on pollutant variables in the Beijing–Tianjin–Hebei region.
Figure 4. Results of environmental governance in the Beijing–Tianjin–Hebei region. (a) Impact of varying levels of environmental governance on macroeconomic variables in the Beijing–Tianjin–Hebei region. (b) Impact of varying levels of environmental governance on pollutant variables in the Beijing–Tianjin–Hebei region.
Sustainability 16 10213 g004
Table 1. Status of major pollutants in Beijing, Tianjin, and Hebei in 2019.
Table 1. Status of major pollutants in Beijing, Tianjin, and Hebei in 2019.
Province/CityBeijingTianjinHebeiNational Standard
Type of PollutantPollution StatusCompared to National Standard (%)Pollution StatusCompared to National Standard (%)Pollution StatusCompared to National Standard (%)
PM2.5 Concentration (micrograms/m3)4220.00 5145.71 50.243.43 35
Sulfur Dioxide (SO2) Concentration (micrograms/m3)4−93.33 11−81.67 15−75.00 60
Nitrogen Oxides (NO2) Concentration (micrograms/m3)37−7.50 425.00 39−2.50 40
Inhalable Particulate Matter (PM10) (micrograms/m3)68−2.86 768.57 9332.86 70
Table 2. Effect of different levels of environmental governance on output of various industrial sectors in Beijing.
Table 2. Effect of different levels of environmental governance on output of various industrial sectors in Beijing.
5%10%15%20%
Agriculture, Forestry, Animal Husbandry, and Fishery−0.33−0.66−1.00−1.33
Coal Mining and Washing Industry−14.46−28.91−43.37−57.83
Oil Extraction and Processing Industry−0.33−0.65−0.98−1.30
Natural Gas Extraction and Processing Industry−0.34−0.67−1.01−1.34
Chemical Industry−0.31−0.63−0.94−1.26
Transportation and Postal Services Industry−0.09−0.18−0.27−0.36
Metal and Non-Metal Mining and Mineral Products Industry−0.16−0.32−0.48−0.64
Electric and Thermal Power Production Industry−0.35−0.71−1.06−1.42
Other Manufacturing Industries−0.30−0.60−0.90−1.20
Construction Industry−0.04−0.09−0.13−0.18
Service Industry−0.37−0.73−1.10−1.46
Table 3. Effect of different levels of environmental governance on macroeconomic variables in Beijing.
Table 3. Effect of different levels of environmental governance on macroeconomic variables in Beijing.
5%10%15%20%
GDP−0.25−0.50−0.75−1.01
Fiscal Revenue−0.39−0.78−1.18−1.57
Resident Employment−0.37−0.74−1.10−1.47
Carbon Dioxide Emissions−4.62−9.24−13.86−18.48
Sulfur Dioxide Emissions−5.19−10.38−15.57−20.75
Resident Welfare (CNY ten thousand)−228,678.93−457,357.87−686,036.93−914,712.05
Table 4. Effect of different levels of environmental governance on output of various industrial sectors in Tianjin.
Table 4. Effect of different levels of environmental governance on output of various industrial sectors in Tianjin.
5%10%15%20%
Agriculture, Forestry, Animal Husbandry, and Fishery−0.81−1.62−2.16−2.97
Coal Mining and Washing Industry−14.52−29.04−38.73−53.25
Oil Extraction and Processing Industry−2.29−4.58−6.11−8.40
Natural Gas Extraction and Processing Industry−1.63−3.26−4.35−5.98
Chemical Industry−0.99−1.99−2.65−3.64
Transportation and Postal Services Industry−0.18−0.36−0.47−0.65
Metal and Non-Metal Mining and Mineral Products Industry−0.42−0.84−1.12−1.55
Electric and Thermal Power Production Industry−0.90−1.80−2.40−3.30
Other Manufacturing Industries−0.79−1.59−2.11−2.91
Construction Industry−0.41−0.82−1.10−1.51
Service Industry−0.69−1.37−1.83−2.52
Table 5. Impact of different levels of environmental governance on macroeconomic variables in Tianjin.
Table 5. Impact of different levels of environmental governance on macroeconomic variables in Tianjin.
5%10%15%20%
GDP−0.54−0.9740%−1.94
Fiscal Revenue−0.94−1.68−1.44−3.37
Resident Employment−0.95−1.71−2.49−3.42
Carbon Dioxide Emissions−5.15−9.28−2.53−18.56
Sulfur Dioxide Emissions−5.57−10.03−13.75−20.06
Resident Welfare (CNY ten thousand)−301,635.56−542,944.00−14.86−1,085,888.01
Table 6. Impact of different levels of environmental governance on output of various industrial sectors in Hebei.
Table 6. Impact of different levels of environmental governance on output of various industrial sectors in Hebei.
5%10%15%20%
Agriculture, Forestry, Animal Husbandry, and Fishery−0.91−1.82−2.72−3.63
Coal Mining and Washing Industry−9.91−19.82−19.73−39.64
Oil Extraction and Processing Industry−1.88−3.77−5.65−7.53
Natural Gas Extraction and Processing Industry−1.88−3.77−5.65−7.53
Chemical Industry−1.88−3.76−5.64−7.52
Transportation and Postal Services Industry−1.38−2.76−4.14−5.52
Metal and Non-Metal Mining and Mineral Products Industry−1.62−3.25−4.87−6.49
Electric and Thermal Power Production Industry−2.07−4.15−6.22−8.29
Other Manufacturing Industries−1.78−3.56−5.35−7.13
Construction Industry−1.15−2.30−3.46−4.61
Service Industry−1.15−1.29−2.43−2.58
Table 7. Impact of different levels of environmental governance on macroeconomic variables in Hebei.
Table 7. Impact of different levels of environmental governance on macroeconomic variables in Hebei.
5%10%15%20%
GDP−1.57−2.98−4.39−5.80
Fiscal Revenue−2.16−4.11−6.05−8.00
Resident Employment−2.51−4.77−7.03−9.28
Carbon Dioxide Emissions−5.13−9.74−14.36−18.97
Sulfur Dioxide Emissions−5.48−10.42−15.36−20.29
Resident Welfare (CNY ten thousand)−1,958,330−3,720,820−5,483,320−7,245,810
Table 8. Complete local environmental governance scenario.
Table 8. Complete local environmental governance scenario.
Province/CityCurrent PM2.5 Concentration (Micrograms/m3)National Standard (Micrograms/m3)Required Reduction for Complete Local Environmental Governance (Micrograms/m3)Required Reduction for Complete Local Environmental Governance (%)
Beijing4235716.67
Tianjin51351631.37
Hebei50.23515.230.28
Table 9. Proportional environmental governance scenario.
Table 9. Proportional environmental governance scenario.
Province/CityCurrent PM2.5 Concentration (Micrograms/m3)National Standard (Micrograms/m3)Required Reduction for Proportional Environmental Governance (Micrograms/m3)Proportional Environmental Governance (%)
BeijingTianjinHebeiBeijingTianjinHebei
Beijing42354.621.260.2811.00 2.47 0.56
Tianjin513508.963.20.00 17.57 6.37
Hebei50.235009.4240.00 0.00 18.77
Table 10. Impact of different levels of environmental governance on the output of various industrial sectors in the Beijing–Tianjin–Hebei Region.
Table 10. Impact of different levels of environmental governance on the output of various industrial sectors in the Beijing–Tianjin–Hebei Region.
Complete Local Environmental GovernanceProportional Regional Environmental Governance
BeijingTianjinHebeiBeijingTianjinHebei
Agriculture, Forestry, Animal Husbandry, and Fishery−1.00−4.59−10.49−0.77−2.97−9.54
Coal Mining and Washing Industry−43.37−82.29−54.51−33.73−53.25−49.55
Oil Extraction and Processing Industry−0.98−12.98−10.35−0.76−8.40−9.41
Natural Gas Extraction and Processing Industry−1.01−9.24−10.35−0.78−5.98−9.41
Chemical Industry−0.94−5.63−10.34−0.73−3.64−9.40
Transportation and Postal Services Industry−0.271.01−7.59−0.210.65−6.90
Metal and Non-Metal Mining and Mineral Products Industry−0.48−2.39−8.93−0.37−1.55−8.12
Electric and Thermal Power Production Industry−1.06−5.11−11.41−0.83−3.30−10.37
Other Manufacturing Industries−0.90−4.49−9.80−0.70−2.91−8.91
Construction Industry−0.132.33−6.34−0.101.51−5.76
Service Industry−1.10−3.89−11.80−0.85−2.52−10.72
Table 11. Impact of elasticity parameter changes on the output of industrial sectors in each province and city.
Table 11. Impact of elasticity parameter changes on the output of industrial sectors in each province and city.
BeijingTianjinHebei
10%−10%10%−10%10%−10%
Agriculture, Forestry, Animal Husbandry, and Fishery−0.33−0.33−0.81−0.81−0.91−0.91
Coal Mining and Washing Industry−14.46−14.46−14.52−14.52−9.91−9.91
Oil Extraction and Processing Industry−0.33−0.33−2.29−2.29−1.88−1.88
Natural Gas Extraction and Processing Industry−0.34−0.34−1.63−1.63−1.88−1.88
Chemical Industry−0.31−0.31−0.99−0.99−1.88−1.88
Transportation and Postal Services Industry−0.09−0.09−0.18−0.18−1.38−1.38
Metal and Non-Metal Mining and Mineral Products Industry−0.16−0.16−0.42−0.42−1.62−1.62
Electric and Thermal Power Production Industry−0.35−0.35−0.90−0.90−2.07−2.07
Other Manufacturing Industries−0.30−0.30−0.79−0.79−1.78−1.78
Construction Industry−0.04−0.04−0.41−0.41−1.15−1.15
Service Industry−0.37−0.37−0.69−0.69−1.15−1.15
Table 12. Impact of elasticity parameter changes on macroeconomic variables of industrial sectors in each province and city.
Table 12. Impact of elasticity parameter changes on macroeconomic variables of industrial sectors in each province and city.
BeijingTianjinHebei
10%−10%10%−10%10%−10%
GDP−0.25−0.25−0.54−0.54−1.57−1.57
Fiscal Revenue−0.39−0.39−0.94−0.94−2.16−2.16
Resident Employment−0.37−0.37−0.95−0.95−2.51−2.51
Carbon Dioxide Emissions−4.62−4.62−5.15−5.15−5.13−5.13
Sulfur Dioxide Emissions−5.19−5.19−5.57−5.57−5.48−5.48
Resident Welfare (CNY ten thousand)−228,678.93−228,678.93−301,635.56−301,635.56−1,958,330−1,958,330
Disclaimer/Publisher’s Note: The statements, opinions and data contained in all publications are solely those of the individual author(s) and contributor(s) and not of MDPI and/or the editor(s). MDPI and/or the editor(s) disclaim responsibility for any injury to people or property resulting from any ideas, methods, instructions or products referred to in the content.

Share and Cite

MDPI and ACS Style

Meng, Q.; Jia, Z.; Yang, H. Policy Simulation of the Coordinated Development of Environmental Governance and Urbanization in the Beijing–Tianjin-Hebei Region: A Study Using a Multi-Regional CGE Model. Sustainability 2024, 16, 10213. https://doi.org/10.3390/su162310213

AMA Style

Meng Q, Jia Z, Yang H. Policy Simulation of the Coordinated Development of Environmental Governance and Urbanization in the Beijing–Tianjin-Hebei Region: A Study Using a Multi-Regional CGE Model. Sustainability. 2024; 16(23):10213. https://doi.org/10.3390/su162310213

Chicago/Turabian Style

Meng, Qianqian, Ziying Jia, and Huixue Yang. 2024. "Policy Simulation of the Coordinated Development of Environmental Governance and Urbanization in the Beijing–Tianjin-Hebei Region: A Study Using a Multi-Regional CGE Model" Sustainability 16, no. 23: 10213. https://doi.org/10.3390/su162310213

APA Style

Meng, Q., Jia, Z., & Yang, H. (2024). Policy Simulation of the Coordinated Development of Environmental Governance and Urbanization in the Beijing–Tianjin-Hebei Region: A Study Using a Multi-Regional CGE Model. Sustainability, 16(23), 10213. https://doi.org/10.3390/su162310213

Note that from the first issue of 2016, this journal uses article numbers instead of page numbers. See further details here.

Article Metrics

Back to TopTop