Assessing the Overall Sustainability Performance of the Meat Processing Industry Before and After Wastewater Valorization Interventions: A Comparative Analysis
Abstract
1. Introduction
2. Materials and Methods
- The goal and scope definition include the system boundaries, the level of detail of the study, and the determination of the functional unit used;
- The inventory analysis (LCI) involves the collection of the data required to achieve the goals of the defined study;
- The impact assessment (LCIA) provides additional information to help assess a product system’s LCI results so as to efficiently understand their environmental significance;
- The interpretation phase is the final phase of the LCA procedure, in which the results of an LCI, an LCIA, or both are summarized and discussed as a basis for conclusions, recommendations, and decision-making in accordance with the defined goal and scope.
2.1. Goal and Scope
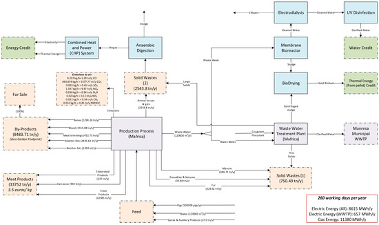
2.1.1. Product System
Base Product System X
Upgraded Product System
Membrane Bioreactor
Electrodialysis
UV Disinfection
Biodrying
Anaerobic Digestion
2.1.2. Functional Unit
2.1.3. System Boundaries
2.1.4. Database and Methodology
Database
Methodology of the Environmental Analysis
Methodology of the Social Analysis
Methodology of the Cost Analysis X
2.2. Inventory
3. Results and Discussion
3.1. Life Cycle Impact Assessment
3.1.1. Results of the Environmental LCA
3.1.2. Results of the Social LCA
3.1.3. Results of the Life Cycle Costing
3.2. Interpretation and Discussion
3.2.1. Hotspot Identification
Environmental Analysis—Hotspot Identification
Social Analysis—Hotspot Identification
Cost Analysis—Hotspot Identification
3.2.2. Analysis of Different Scenarios
Environmental Analysis—Different Scenarios
Social Analysis—Different Scenarios
Cost Analysis—Different Scenarios X
4. Conclusions
Supplementary Materials
Author Contributions
Funding
Institutional Review Board Statement
Informed Consent Statement
Data Availability Statement
Conflicts of Interest
References
- Statista. Meat Industry Value Worldwide in 2021 and Forecast for 2022 and 2027. Available online: https://www.statista.com/statistics/502286/global-meat-and-seafood-market-value/ (accessed on 16 April 2024).
- FAOSTAT. Production Quantities of Meat of Pig with the Bone, Fresh or Chilled by Country. Available online: https://www.fao.org/faostat/en/#data/QCL/visualize (accessed on 15 April 2024).
- FAOSTAT. Exports of Meat of Pig with the Bone, Fresh or Chilled in Spain. Available online: https://www.fao.org/faostat/en/#data/TCL/visualize (accessed on 15 April 2024).
- Statista. Environmental Footprint from Meat Production Worldwide as of 2019, by Meat Product. Available online: https://www.statista.com/statistics/1065756/environmental-footprint-meat-industry-globally-by-type-2019/ (accessed on 15 April 2024).
- Statista. Global Environmental Impacts of the Meat Industry by Type 2019. Available online: https://ourworldindata.org/grapher/food-emissions-supply-chain?country=Beef+%28beef+herd%29~Cheese~Poultry+Meat~Milk~Eggs~Rice~Pig+Meat~Peas~Bananas~Fish+%28farmed%29~Lamb+%26+Mutton~Beef+%28dairy+herd%29~Shrimps+%28farmed%29~Tofu~Coffee~Sunflower+Oil~Olive+Oil~Palm+Oil~Dark+Chocolate~Tomatoes~Apples~Barley~Beet+Sugar~Berries+%26+Grapes~Brassicas~Cane+Sugar~Cassava~Citrus+Fruit~Groundnuts~Maize~Onions+%26+Leeks~Other+Fruit~Other+Pulses~Other+Vegetables~Rapeseed+Oil~Potatoes~Root+Vegetables~Soy+milk~Soybean+Oil~Wheat+%26+Rye~Wine~Oatmeal~Nuts (accessed on 15 April 2024).
- Asem-Hiablie, S.; Battagliese, T.; Stackhouse-Lawson, K.R.; Rotz, C.A. A life cycle assessment of the environmental impacts of a beef system in the USA. Int. J. Life Cycle Assess. 2019, 24, 441–455. [Google Scholar] [CrossRef]
- Putman, B.; Rotz, C.A.; Thoma, G. A comprehensive environmental assessment of beef production and consumption in the United States. J. Clean. Prod. 2023, 402, 136766. [Google Scholar] [CrossRef]
- Li, S.; Qin, Y.; Subbiah, J.; Dvorak, B. Life cycle assessment of the U.S. beef processing through integrated hybrid approach. J. Clean. Prod. 2020, 265, 121813. [Google Scholar] [CrossRef]
- Peters, G.M.; Rowley, H.V.; Wiedemann, S.; Tucker, R.; Short, M.D.; Schulz, M. Red Meat Production in Australia: Life Cycle Assessment and Comparison with Overseas Studies. Environ. Sci. Technol. 2010, 44, 1327–1332. [Google Scholar] [CrossRef]
- Djekic, I.; Radović, Č.; Lukić, M.; Lilić, S.; Stanišić, N. Environmental Life-Cycle Assessment in Production of Pork Products. MESO Prvi Hrvat. Časopis O Mesu 2015, 17, 469–476. Available online: https://hrcak.srce.hr/file/243359 (accessed on 15 April 2024).
- Reckmann, K.; Traulsen, I.; Krieter, J. Life Cycle Assessment of pork production: A data inventory for the case of Germany. Livest. Sci. 2013, 157, 586–596. [Google Scholar] [CrossRef]
- Iotti, M.; Bonazzi, G. The Application of Life Cycle Cost (LCC) Approach to Quality Food Production: A Comparative Analysis in the Parma Pdo Ham Sector. Am. J. Appl. Sci. 2014, 11, 1492–1506. [Google Scholar] [CrossRef]
- Zira, S.; Röös, E.; Ivarsson, E.; Hoffmann, R.; Rydhmer, L. Social life cycle assessment of Swedish organic and conventional pork production. Int. J. Life Cycle Assess. 2020, 25, 1957–1975. [Google Scholar] [CrossRef]
- Kokemohr, L.; Escobar, N.; Mertens, A.; Mosnier, C.; Pirlo, G.; Veysset, P.; Kuhn, T. Life Cycle Sustainability Assessment of European beef production systems based on a farm-level optimization model. J. Clean. Prod. 2022, 379, 134552. [Google Scholar] [CrossRef]
- Tian, H.; Wang, X.; Tong, Y.W. Sustainability assessment: Focusing on different technologies recovering energy from waste. In Waste-to-Energy; Elsevier: Amsterdam, The Netherlands, 2020; pp. 235–264. [Google Scholar] [CrossRef]
- Osman, A.I.; Mehta, N.; Elgarahy, A.M.; Al-Hinai, A.; Al-Muhtaseb, A.H.; Rooney, D.W. Conversion of biomass to biofuels and life cycle assessment: A review. Environ. Chem. Lett. 2021, 19, 4075–4118. [Google Scholar] [CrossRef]
- Norris, C.; Mazijn, B.; Andrews, E. Guidelines for Social Life Cycle Assessment of Products Social and Socio-Economic LCA Guidelines Complementing Environmental LCA and Life Cycle Costing, Contributing to the Full Assessment of Goods and Services Within the Context of Sustainable Development Provided by the UNEP/SETAC Life Cycle Initiative. 2009. Available online: https://www.researchgate.net/publication/260418794_Guidelines_for_Social_Life_Cycle_Assessment_of_Products (accessed on 18 April 2024).
- Ciroth, A.; Trescher, C.; Verghese, K. A Survey of Current Life Cycle Costing Studies. In Environmental Life Cycle Costing; CRC Press: Boca Raton, FL, USA, 2008; pp. 91–111. [Google Scholar] [CrossRef]
- Castagnoli, A.; Falcioni, S.; Touloupakis, E.; Pasciucco, F.; Pasciucco, E.; Michelotti, A.; Iannelli, R.; Pecorini, I. Influence of Aeration Rate on Uncoupled Fed Mixed Microbial Cultures for Polyhydroxybutyrate Production. Sustainability 2024, 16, 2961. [Google Scholar] [CrossRef]
- Li, K.; Liu, Q.; Fang, F.; Luo, R.; Lu, Q.; Zhou, W.; Huo, S.; Cheng, P.; Liu, J.; Addy, M.; et al. Microalgae-based wastewater treatment for nutrients recovery: A review. Bioresour. Technol. 2019, 291, 121934. [Google Scholar] [CrossRef] [PubMed]
- ISO 14040:2006; Environmental Management: Life Cycle Assessment. Principles and Framework. ISO: Geneva, Switzerland, 2006.
- Heijungs, R.; Settanni, E.; Guinée, J. Toward a computational structure for life cycle sustainability analysis: Unifying LCA and LCC. Int. J. Life Cycle Assess. 2013, 18, 1722–1733. [Google Scholar] [CrossRef]
- ISO 14044:2006; Environmental Management—Life Cycle Assessment—Requirements and Guidelines. Available online: https://www.iso.org/obp/ui/#iso:std:iso:14044:ed-1:v1:en (accessed on 25 April 2024).
- Judd, S. Fundamentals. In The MBR Book; Elsevier: Amsterdam, The Netherlands, 2011; pp. 55–207. [Google Scholar] [CrossRef]
- Krzeminski, P.; van der Graaf, J.H.J.M.; van Lier, J.B. Specific energy consumption of membrane bioreactor (MBR) for sewage treatment. Water Sci. Technol. 2012, 65, 380–392. [Google Scholar] [CrossRef]
- Robeson, L.M. Polymer Membranes. In Polymer Science: A Comprehensive Reference; Elsevier: Amsterdam, The Netherlands, 2012; pp. 325–347. [Google Scholar] [CrossRef]
- Al-Amshawee, S.; Yunus, M.Y.B.M.; Azoddein, A.A.M.; Hassell, D.G.; Dakhil, I.H.; Hasan, H.A. Electrodialysis desalination for water and wastewater: A review. Chem. Eng. J. 2020, 380, 122231. [Google Scholar] [CrossRef]
- Collivignarelli, M.C.; Abbà, A.; Miino, M.C.; Caccamo, F.M.; Torretta, V.; Rada, E.C.; Sorlini, S. Disinfection of Wastewater by UV-Based Treatment for Reuse in a Circular Economy Perspective. Where Are We at? Int. J. Environ. Res. Public Health 2020, 18, 77. [Google Scholar] [CrossRef]
- Hinds, L.M.; O’Donnell, C.P.; Akhter, M.; Tiwari, B.K. Principles and mechanisms of ultraviolet light emitting diode technology for food industry applications. Innov. Food Sci. Emerg. Technol. 2019, 56, 102153. [Google Scholar] [CrossRef]
- Spanish Regulations for Water Reuse Royal Decree 1620/2007. Available online: https://www.asersagua.es/Asersa/Documentos/Spanish%20Regulations%20for%20Water%20Reuse%20EN.pdf (accessed on 25 April 2024).
- Guerra-Gorostegi, N.; González, D.; Puyuelo, B.; Ovejero, J.; Colón, J.; Gabriel, D.; Sánchez, A.; Ponsá, S. Biomass fuel production from cellulosic sludge through biodrying: Aeration strategies, quality of end-products, gaseous emissions and techno-economic assessment. Waste Manag. 2021, 126, 487–496. [Google Scholar] [CrossRef]
- Pierie, F.; Bekkering, J.; Benders, R.M.J.; van Gemert, W.J.T.; Moll, H.C. A new approach for measuring the environmental sustainability of renewable energy production systems: Focused on the modelling of green gas production pathways. Appl. Energy 2016, 162, 131–138. [Google Scholar] [CrossRef]
- Jin, Y.; Chen, T.; Chen, X.; Yu, Z. Life-cycle assessment of energy consumption and environmental impact of an integrated food waste-based biogas plant. Appl. Energy 2015, 151, 227–236. [Google Scholar] [CrossRef]
- Messagie, M.; Mertens, J.; Oliveira, L.; Rangaraju, S.; Sanfelix, J.; Coosemans, T.; Van Mierlo, J.; Macharis, C. The hourly life cycle carbon footprint of electricity generation in Belgium, bringing a temporal resolution in life cycle assessment. Appl. Energy 2014, 134, 469–476. [Google Scholar] [CrossRef]
- Appels, L.; Baeyens, J.; Degrève, J.; Dewil, R. Principles and potential of the anaerobic digestion of waste-activated sludge. Prog. Energy Combust. Sci. 2008, 34, 755–781. [Google Scholar] [CrossRef]
- Khawer, M.U.B.; Naqvi, S.R.; Ali, I.; Arshad, M.; Juchelková, D.; Anjum, M.W.; Naqvi, M. Anaerobic digestion of sewage sludge for biogas & biohydrogen production: State-of-the-art trends and prospects. Fuel 2022, 329, 125416. [Google Scholar] [CrossRef]
- Wang, Z.; Wang, T.; Si, B.; Watson, J.; Zhang, Y. Accelerating anaerobic digestion for methane production: Potential role of direct interspecies electron transfer. Renew. Sustain. Energy Rev. 2021, 145, 111069. [Google Scholar] [CrossRef]
- Bhatia, S.K.; Joo, H.S.; Yang, Y.H. Biowaste-to-bioenergy using biological methods—A mini-review. Energy Convers. Manag. 2018, 177, 640–660. [Google Scholar] [CrossRef]
- Ranieri, E.; Giuliano, S.; Ranieri, A.C. Energy consumption in anaerobic and aerobic based wastewater treatment plants in Italy. Water Pract. Technol. 2021, 16, 851–863. [Google Scholar] [CrossRef]
- Smetana, S.; Mathys, A.; Knoch, A.; Heinz, V. Meat alternatives: Life cycle assessment of most known meat substitutes. Int. J. Life Cycle Assess. 2015, 20, 1254–1267. [Google Scholar] [CrossRef]
- Geß, A.; Viola, I.; Miretti, S.; Macchi, E.; Perona, G.; Battaglini, L.; Baratta, M. A New Approach to LCA Evaluation of Lamb Meat Production in Two Different Breeding Systems in Northern Italy. Front. Veter Sci. 2020, 7, 651. [Google Scholar] [CrossRef]
- Eisfeldt, F.; Rodríguez, C.; Ciroth, A. SOCA-A Database Add-on for Life Cycle Sustainability Assessment. Available online: https://www.greendelta.com/wp-content/uploads/2015/10/Soca_Eisfeldt.pdf (accessed on 12 June 2024).
- Huijbregts, M.A.J.; Steinmann, Z.J.N.; Elshout, P.M.F.; Stam, G.; Verones, F.; Vieira, M.; Zijp, M.; Hollander, A.; van Zelm, R. ReCiPe2016: A harmonised life cycle impact assessment method at midpoint and endpoint level. Int. J. Life Cycle Assess. 2017, 22, 138–147. [Google Scholar] [CrossRef]
- Maister, K.; Di Noi, C.; Ciroth, A.; Srocka, M. PSILCA v.3: A Product Social Impact Life Cycle Assessment Database. 2020. Available online: https://psilca.net/wp-content/uploads/2020/06/PSILCA_documentation_v3.pdf (accessed on 19 May 2024).
- Banach, J.L.; Hoffmans, Y.; Appelman, W.A.J.; van Bokhorst-van de Veen, H.; van Asselt, E.D. Application of water disinfection technologies for agricultural waters. Agric. Water Manag. 2021, 244, 106527. [Google Scholar] [CrossRef]
- Ibarra-Esparza, F.E.; González-López, M.E.; Ibarra-Esparza, J.; Lara-Topete, G.O.; Senés-Guerrero, C.; Cansdale, A.; Forrester, S.; Chong, J.P.; Gradilla-Hernández, M.S. Implementation of anaerobic digestion for valorizing the organic fraction of municipal solid waste in developing countries: Technical insights from a systematic review. J. Environ. Manag. 2023, 347, 118993. [Google Scholar] [CrossRef] [PubMed]
- Riley, D.M.; Tian, J.; Güngör-Demirci, G.; Phelan, P.; Villalobos, J.R.; Milcarek, R.J. Techno-economic assessment of chp systems in wastewater treatment plants. Environments 2020, 7, 74. [Google Scholar] [CrossRef]
- Gao, T.; Xiao, K.; Zhang, J.; Zhang, X.; Wang, X.; Liang, S.; Sun, J.; Meng, F.; Huang, X. Cost-benefit analysis and technical efficiency evaluation of full-scale membrane bioreactors for wastewater treatment using economic approaches. J. Clean. Prod. 2021, 301, 126984. [Google Scholar] [CrossRef]
- Hyder, A.G.; Morales, B.A.; Cappelle, M.A.; Percival, S.J.; Small, L.J.; Spoerke, E.D.; Rempe, S.B.; Walker, W.S. Evaluation of electrodialysis desalination performance of novel bioinspired and conventional ion exchange membranes with sodium chloride feed solutions. Membranes 2021, 11, 217. [Google Scholar] [CrossRef] [PubMed]
- Petters, M.S.; Timmerhaus, K.D. Plant Design and Economics for Chemical Engineers; McGraw-Hill: New York, NY, USA, 2003. [Google Scholar]
- Strathmann, H. Electrodialysis, a mature technology with a multitude of new applications. Desalination 2010, 264, 268–288. [Google Scholar] [CrossRef]
- Gurreri, L.; Tamburini, A.; Cipollina, A.; Micale, G. Electrodialysis applications in wastewater treatment for environmental protection and resources recovery: A systematic review on progress and perspectives. Membranes 2020, 10, 146. [Google Scholar] [CrossRef]
- Goedkoop, M.; Heijungs, R.; De Schryver, A.; Struijs, J.; Van Zelm, R. ReCiPe 2008 A Life Cycle Impact Assessment Method Which Comprises Harmonised Category Indicators at the Midpoint and the Endpoint Level (First Edition Report I: Characterisation Mark Huijbregts 3). 2009. Available online: https://www.researchgate.net/publication/302559709_ReCiPE_2008_A_life_cycle_impact_assessment_method_which_comprises_harmonised_category_indicators_at_the_midpoint_and_the_endpoint_level (accessed on 29 August 2024).
- Transparency International. Corruption Perceptions Index. Available online: https://www.transparency.org/en/cpi/2023 (accessed on 29 August 2024).
- Gender Wage Gap. Rganisation for Economic Co-Operation and Development. Available online: https://www.oecd.org/en/data/indicators/gender-wage-gap.html (accessed on 29 August 2024).
- Rengarajan, T.; Rajendran, P.; Nandakumar, N.; Lokeshkumar, B.; Rajendran, P.; Nishigaki, I. Exposure to polycyclic aromatic hydrocarbons with special focus on cancer. Asian Pac. J. Trop. Biomed. 2015, 5, 182–189. [Google Scholar] [CrossRef]
- PSILCA_Understanding Social Impacts. Available online: https://psilca.net/ (accessed on 19 June 2024).
- Meinshausen, M.; Meinshausen, N.; Hare, W.; Raper, S.C.B.; Frieler, K.; Knutti, R.; Frame, D.J.; Allen, M.R. Greenhouse-gas emission targets for limiting global warming to 2 °C. Nature 2009, 458, 1158–1162. [Google Scholar] [CrossRef]
- U.S. Environmental Protection Agency. Global Greenhouse Gas Emissions Data. 2020. Available online: https://www.epa.gov/ghgemissions/global-greenhouse-gas-overview (accessed on 16 June 2024).
- U.S. Environmental Protection Agency|US EPA. Sources of Greenhouse Gas Emissions. Available online: https://www.epa.gov/ghgemissions/sources-greenhouse-gas-emissions (accessed on 16 June 2024).
- Timonen, K.; Sinkko, T.; Luostarinen, S.; Tampio, E.; Joensuu, K. LCA of anaerobic digestion: Emission allocation for energy and digestate. J. Clean. Prod. 2019, 235, 1567–1579. [Google Scholar] [CrossRef]
- Zamparas, M. The role of resource recovery technologies in reducing the demand of fossil fuels and conventional fossil-based mineral fertilizers. In Low Carbon Energy Technologies in Sustainable Energy Systems; Elsevier: Amsterdam, The Netherlands, 2021; pp. 3–24. [Google Scholar] [CrossRef]
- Obileke, K.C.; Nwokolo, N.; Makaka, G.; Mukumba, P.; Onyeaka, H. Anaerobic digestion: Technology for biogas production as a source of renewable energy—A review. Energy Environ. 2021, 32, 191–225. [Google Scholar] [CrossRef]
- Akpan, U.F.; Akpan, G.E. The Contribution of Energy Consumption to Climate Change: A Feasible Policy Direction. Int. J. Energy Econ. Policy 2011, 2, 21–33. [Google Scholar]
- Yu, B.; Chen, T.; Wang, X.; Yang, J.; Zheng, G.; Fu, L.; Huang, X.; Wang, Y. Insights into the effect mechanism of back-mixing inoculation on sewage sludge biodrying process: Biodrying characteristics and microbial community succession. Sci. Total. Environ. 2023, 857, 159460. [Google Scholar] [CrossRef] [PubMed]
- Filis, P.; Walker, N.; Robertson, L.; Eaton-Turner, E.; Ramona, L.; Bellingham, M.; Amezaga, M.R.; Zhang, Z.; Mandon-Pepin, B.; Evans, N.P.; et al. Long-term exposure to chemicals in sewage sludge fertilizer alters liver lipid content in females and cancer marker expression in males. Environ. Int. 2019, 124, 98–108. [Google Scholar] [CrossRef] [PubMed]
- Buchholz, T.; Gunn, J.S.; Saah, D.S. Greenhouse gas emissions of local wood pellet heat from northeastern US forests. Energy 2017, 141, 483–491. [Google Scholar] [CrossRef]
- Tun, M.M.; Juchelková, D. Drying methods for municipal solid waste quality improvement in the developed and developing countries: A review. Environ. Int. 2018, 124, 98–108. [Google Scholar] [CrossRef]
- Turtoi, M. Ultraviolet Light Potential for Wastewater Disinfection. Ann. Food Sci. Technol. 2013, 14, 153–164. Available online: https://www.researchgate.net/publication/264002288_Ultraviolet_light_potential_for_wastewater_disinfection (accessed on 20 June 2024).
- Coffey, R.; Paul, M.J.; Stamp, J.; Hamilton, A.; Johnson, T. A Review of Water Quality Responses to Air Temperature and Precipitation Changes 2: Nutrients, Algal Blooms, Sediment, Pathogens. JAWRA J. Am. Water Resour. Assoc. 2019, 55, 844–868. [Google Scholar] [CrossRef]
- Madrigal, J.M.; Flory, A.; Fisher, J.A.; Sharp, E.; Graubard, B.I.; Ward, M.H.; Jones, R.R. Sociodemographic inequities in the burden of carcinogenic industrial air emissions in the United States. JNCI J. Natl. Cancer Inst. 2024, 116, 737–744. [Google Scholar] [CrossRef]
- Bennerscheidt, C. DUCTILE IRON PIPE SYSTEMS—Information of the European Association for Ductile Iron Pipe Systems. 2018. Available online: https://media.eadips.org/wp-content/downloads/newsletter-en/eadips-newsletter-2010-07-08-en.pdf (accessed on 3 June 2024).
- Panjali, Z.; Jafari-Tehrani, B.; Maghsoudi, N.; Abdolmaleki, P.; Zendehdel, R. Genotoxic stress of particulate matter in the electric furnace of an iron casting industry on human lung epithelial cells; an in vitro study. Toxin Rev. 2021, 40, 820–826. [Google Scholar] [CrossRef]
- Pérez, T.H.; Rodríguez-Chueca, J.; Rodríguez, J.P. Inclusion of key social indices for a comparative assessment of the sustainability of the life cycle of current and future electricity generation in Spain: A proposed methodology. Sci. Total. Environ. 2023, 899, 165541. [Google Scholar] [CrossRef]
- South Africa-Events of 2022. 2023. Available online: https://www.hrw.org/world-report/2023/country-chapters/south-africa (accessed on 19 June 2024).
- The Material Flow Analysis Center. Country Profile for Spain. Available online: https://www.materialflows.net/visualisation-centre/country-profiles/ (accessed on 19 June 2024).
- Maister, K.; Di Noi, C.; Ciroth, A.; Srocka, M. PSILCA v.3 Database Documentation; GreenDelta: Berlin, Germany, 2020. [Google Scholar]
- Cherubini, F.; Strømman, A.H. Life cycle assessment of bioenergy systems: State of the art and future challenges. Bioresour. Technol. 2011, 102, 437–451. [Google Scholar] [CrossRef] [PubMed]
- World Employment and Social Outlook Trends 2020 ILO Flagship Report. 2020. Available online: www.ilo.org/publns (accessed on 14 May 2024).
- Kolstad, I.; Wiig, A. Is Transparency the Key to Reducing Corruption in Resource-Rich Countries? World Dev. 2009, 37, 521–532. [Google Scholar] [CrossRef]
- Sena, K.; Barton, C.; Angel, P.; Agouridis, C.; Warner, R. Influence of spoil type on chemistry and hydrology of interflow on a surface coal mine in the eastern us coalfield. Water Air Soil Pollut. 2014, 225, 2171. [Google Scholar] [CrossRef]
- Tomei, M.C.; Bertanza, G.; Canato, M.; Heimersson, S.; Laera, G.; Svanström, M. Techno-economic and environmental assessment of upgrading alternatives for sludge stabilization in municipal wastewater treatment plants. J. Clean. Prod. 2016, 112, 3106–3115. [Google Scholar] [CrossRef]
- Abma, W.R.; Driessen, W.; Haarhuis, R.; van Loosdrecht, M.C.M. Upgrading of sewage treatment plant by sustainable and cost-effective separate treatment of industrial wastewater. Water Sci. Technol. 2010, 61, 1715–1722. [Google Scholar] [CrossRef]
- Roberto, E.; Cosmo, D.; Zaerpour, M. Design, Cost & Benefit Analysis of a Membrane Bioreactor. Master’s Thesis, Politecnico di Milano, Milan, Italy, 2013. [Google Scholar]
- El-Sheikh, M.A. Optimization and Upgrading Wastewater Treatment Plants. JES J. Eng. Sci. 2011, 39, 697–713. [Google Scholar] [CrossRef]
- ILOSTAT. The Leading Source of Labour Statistics. Available online: https://ilostat.ilo.org/ (accessed on 4 May 2024).
- World Bank Group. Available online: https://databank.worldbank.org/source/jobs/Type/TABLE/preview/on (accessed on 4 May 2024).
- Plan Nacional de Control Oficial de la Cadena Alimentaria (PNCOCA). Available online: http://www.aesan.gob.es/AECOSAN/web/seguridad_alimentaria/seccion/pncoca.htm (accessed on 2 May 2024).
- Risk Management. Available online: http://www.aesan.gob.es/AECOSAN/web/seguridad_alimentaria/seccion/gestion_riesgos.htm (accessed on 29 April 2024).
- European Commision. EMAS REGISTER. Available online: https://webgate.ec.europa.eu/emas2/public/registration/list (accessed on 4 May 2024).
- AQUASTAT. Dissemination System. Available online: https://www.fao.org/aquastat/en/databases/ (accessed on 10 May 2024).
- Government of Spain. Annual Reports of the Labour Market State. Available online: https://sepe.es/HomeSepe/en/que-es-el-sepe/que-es-observatorio/informes-mercado-trabajo/informes-anuales-mercado-trabajo-estatal/ver-resultados.html (accessed on 17 June 2024).
- Psaltis, P.; Komilis, D. Environmental and economic assessment of the use of biodrying before thermal treatment of municipal solid waste. Waste Manag. 2019, 83, 95–103. [Google Scholar] [CrossRef]
- Electricity Price Statistics. Available online: https://ec.europa.eu/eurostat/statistics-explained/index.php?title=Electricity_price_statistics (accessed on 19 May 2024).
- Eurostat. Available online: https://ec.europa.eu/eurostat (accessed on 25 April 2024).












| Risk Level | Factor |
|---|---|
| Very Low Risk | 0.01 |
| Low Risk | 0.1 |
| Medium Risk | 1 |
| High Risk | 10 |
| Very High Risk | 100 |
| No Risk | 0 |
| No Data | 0.1 |
| Processes | Reference Flow | Type | Reference |
|---|---|---|---|
| Anaerobic Digester | Solid Waste | Input | [46] |
| CHP | Electricity | Output | [47] |
| Membrane Bioreactor | WasteWater | Input | [48] |
| Electrodialysis | WasteWater | Input | [49] |
| UV Disinfection | WasteWater | Input | [45] |
| WWTP | WasteWater | Input | On site data |
| Baseline Scenario | Process | Unit | CAPEX | OPEX | Revenue | Total Cost | Summary |
| WWTP (including personnel cost) | Euro/year | - | 193,200.00 | - | 193,200.00 | 243,600.00 | |
| Waste management | Euro/year | - | 50,400.00 | - | 50,400.00 | ||
| 50% Scenario | AD and CHP unit | Euro/year | 102,666.39 | 115,968.71 | −202,884.87 | 15,750.23 | 180,447.30 |
| Water clarification system | Euro/year | 70,659.32 | 28,088.00 | −61,508.70 | 37,238.62 | ||
| BD | Euro/year | 17,950.00 | 897.50 | −10,789.05 | 8058.45 | ||
| Personnel cost for the upgraded system | - | - | 22,800.00 | - | 22,800.00 | ||
| WWTP (including personnel cost) | Euro/year | 0.00 | 96,600.00 | - | 96,600.00 |
| Impact Category | Reference Unit | Base Case | 25% | 50% | 75% |
|---|---|---|---|---|---|
| Global Warming | kg CO2 eq | 5.23 × 10−1 | 4.77 × 10−1 | 4.77 × 10−1 | 4.76 × 10−1 |
| Freshwater Eutrophication | kg P eq | 4.40 × 10−5 | 3.35 × 10−5 | 3.26 × 10−5 | 3.14 × 10−5 |
| Fossil Resource Scarcity | kg oil eq | 1.29 × 10−1 | 1.18 × 10−1 | 1.17 × 10−1 | 1.17 × 10−1 |
| Human Carcinogenic Toxicity | kg 1,4-DCB | 1.09 × 10−2 | 8.05 × 10−3 | 7.47 × 10−3 | 6.85 × 10−3 |
| Impact Category | Reference Unit | Base Case | 25% | 50% | 75% |
|---|---|---|---|---|---|
| Fair Salary | FS med risk hours | 1.21 | 7.92 × 10−1 | 7.64 × 10−1 | 7.31 × 10−1 |
| Biomass consumption | BM med risk hours | 1.41 | 9.67 × 10−1 | 9.32 × 10−1 | 9.04 × 10−1 |
| Gender wage gap | GW med risk hours | 6.64 × 10−1 | 4.20 × 10−1 | 4.25 × 10−1 | 4.19 × 10−1 |
| Public sector corruption | C med risk hours | 1.43 | 9.90 × 10−1 | 9.32 × 10−1 | 9.21 × 10−1 |
| Results | Cost Category | Unit | Base | 25% | 50% | 75% |
| Capex | Euro/kg of meat produced | 0 | 5.20 × 10−3 | 5.67 × 10−3 | 5.78 × 10−3 | |
| Opex | Euro/kg of meat produced | 7.22 × 10−3 | 8.63 × 10−3 | 7.83 × 10−3 | 7.04 × 10−3 | |
| Credit from Electricity | Euro/kg of meat produced | - | −5.63 × 10−3 | −5.47 × 10−3 | −5.29 × 10−3 | |
| Credit from Thermal energy | Euro/kg of meat produced | - | −5.70 × 10−4 | −5.53 × 10−4 | −5.36 × 10−4 | |
| Credit from Solid Biofuel | Euro/kg of meat produced | - | −3.21 × 10−4 | −3.20 × 10−4 | −3.18 × 10−4 | |
| Credit from reusable Water | Euro/kg of meat produced | - | −9.11 × 10−4 | −1.82 × 10−3 | −2.73 × 10−3 | |
| Summary | Euro/kg of meat produced | 7.22 × 10−3 | 6.40 × 10−3 | 5.33 × 10−3 | 3.94 × 10−3 | |
| Change rate from base scenario | % | - | −11% | −26% | −45% |
Disclaimer/Publisher’s Note: The statements, opinions and data contained in all publications are solely those of the individual author(s) and contributor(s) and not of MDPI and/or the editor(s). MDPI and/or the editor(s) disclaim responsibility for any injury to people or property resulting from any ideas, methods, instructions or products referred to in the content. |
© 2024 by the authors. Licensee MDPI, Basel, Switzerland. This article is an open access article distributed under the terms and conditions of the Creative Commons Attribution (CC BY) license (https://creativecommons.org/licenses/by/4.0/).
Share and Cite
Petridi, A.; Fragkouli, D.-N.; Mejias, L.; Paredes, L.; Bistue, M.; Boukouvalas, C.; Kekes, T.; Krokida, M.; Papadaki, S. Assessing the Overall Sustainability Performance of the Meat Processing Industry Before and After Wastewater Valorization Interventions: A Comparative Analysis. Sustainability 2024, 16, 9811. https://doi.org/10.3390/su16229811
Petridi A, Fragkouli D-N, Mejias L, Paredes L, Bistue M, Boukouvalas C, Kekes T, Krokida M, Papadaki S. Assessing the Overall Sustainability Performance of the Meat Processing Industry Before and After Wastewater Valorization Interventions: A Comparative Analysis. Sustainability. 2024; 16(22):9811. https://doi.org/10.3390/su16229811
Chicago/Turabian StylePetridi, Angeliki, Dimitra-Nektaria Fragkouli, Laura Mejias, Lidia Paredes, Miquel Bistue, Christos Boukouvalas, Tryfon Kekes, Magdalini Krokida, and Sofia Papadaki. 2024. "Assessing the Overall Sustainability Performance of the Meat Processing Industry Before and After Wastewater Valorization Interventions: A Comparative Analysis" Sustainability 16, no. 22: 9811. https://doi.org/10.3390/su16229811
APA StylePetridi, A., Fragkouli, D.-N., Mejias, L., Paredes, L., Bistue, M., Boukouvalas, C., Kekes, T., Krokida, M., & Papadaki, S. (2024). Assessing the Overall Sustainability Performance of the Meat Processing Industry Before and After Wastewater Valorization Interventions: A Comparative Analysis. Sustainability, 16(22), 9811. https://doi.org/10.3390/su16229811

