The Influence of Gas Fuel Enrichment with Hydrogen on the Combustion Characteristics of Combustors: A Review
Abstract
1. Introduction
An Overview of the Importance of Combustion Processes
2. Observations on Burning Hydrogen in Premixed Combustion Systems
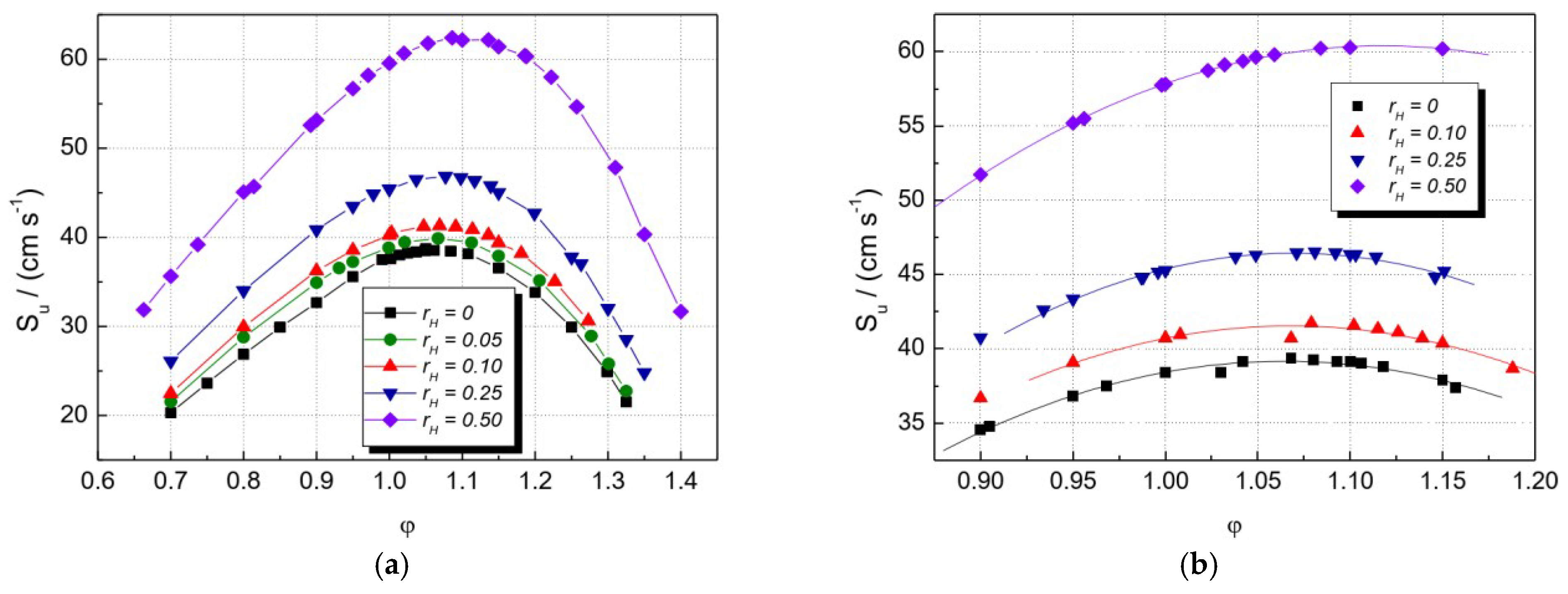
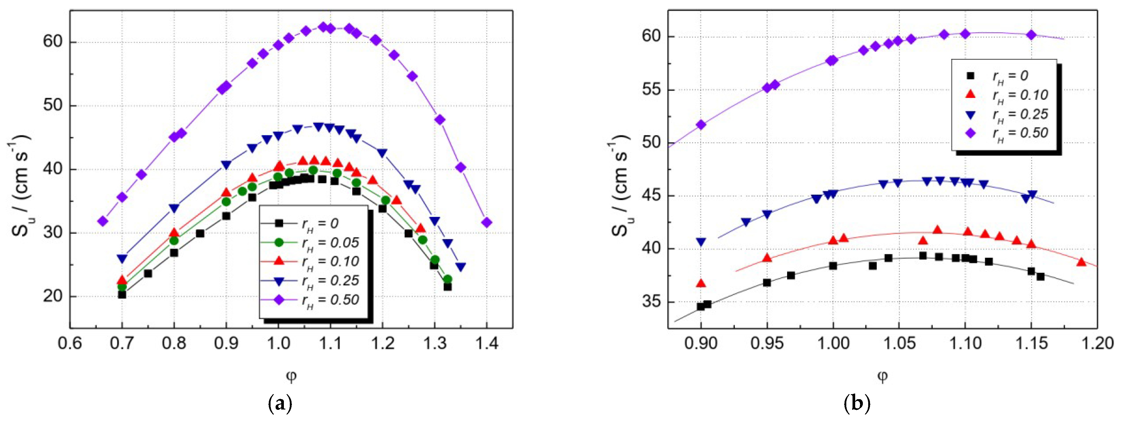
2.1. Hydrogen Combustion in Burners
2.2. Hydrogen Combustion in Micro Combustors
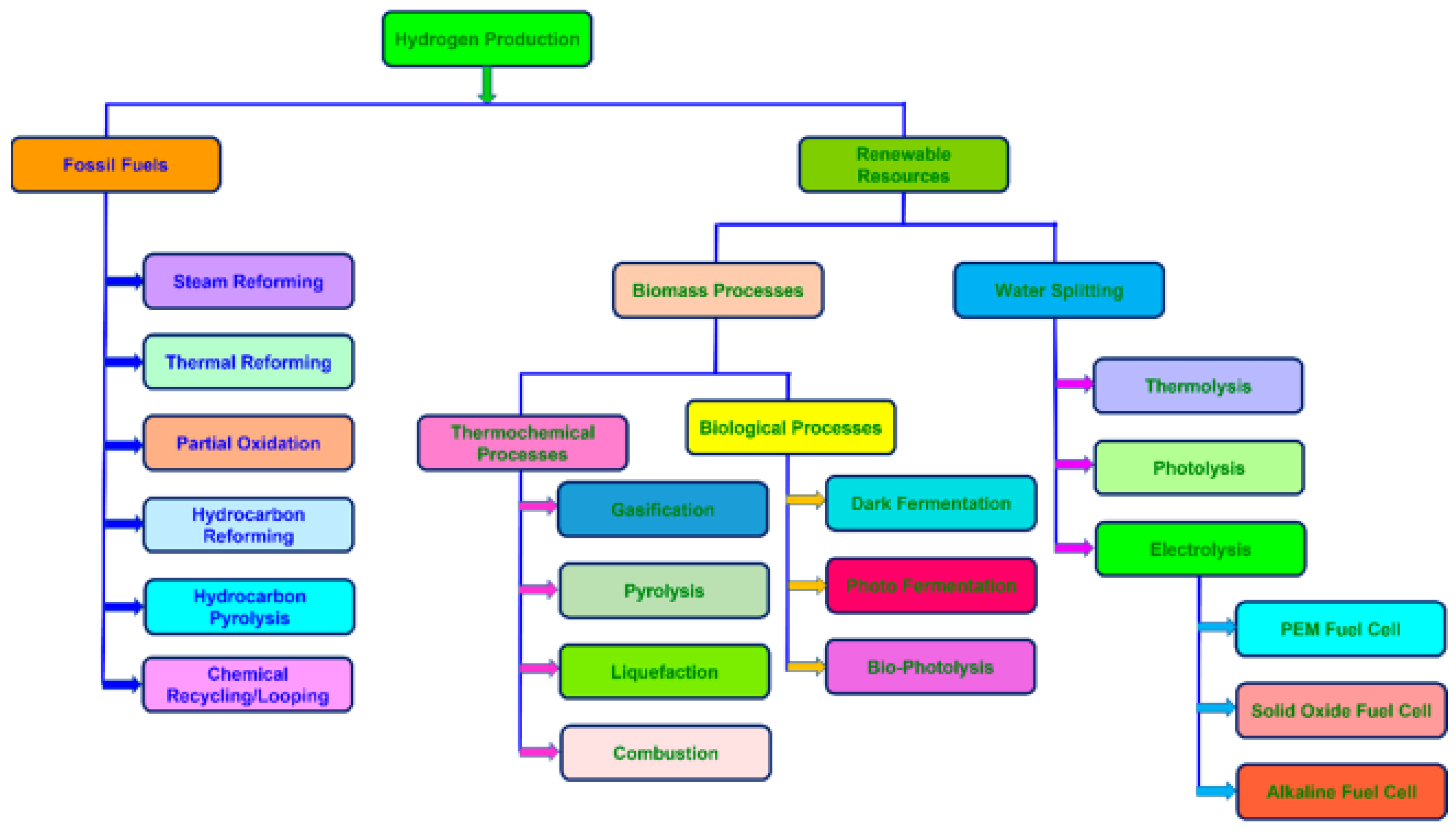
3. Hydrogen as a Clean Energy Vector
3.1. Hydrogen’s Potential as a Clean Energy Carrier
3.2. Hydrogen as Stimulating Fuel in Gas Turbines
3.3. Towards Full Hydrogen Combustion in Gas Turbines
3.4. Blending Hydrogen as Fuel in Engines
4. Conclusions
Funding
Conflicts of Interest
References
- Lieuwen, T.C.; Yang, V.; Candel, S.M. Combustion Instabilities in Gas Turbine Engines: Operational Experience, Fundamental Mechanisms, and Modeling (Progress in Astronautics and Aeronautics). Symp. Combust. 1992, 24, 1277–1296. [Google Scholar]
- Blanchard, V.P.; Scouflaire, P.; Laux, C.O.; Ducruix, S. Combustion performance of plasma-stabilized lean flames in a gas turbine model combustor. Appl. Energy Combust. Sci. 2023, 15, 100158. [Google Scholar] [CrossRef]
- Candel, S. Combustion dynamics and control: Progress and challenges. Proc. Combust. Inst. 2002, 29, 1–28. [Google Scholar] [CrossRef]
- Han, J.; Jeong, J.; Cho, K.; Yu, S. Real-time combustion instability simulation with comprehensive thermo-acoustic dynamic model. Energies 2018, 11, 883. [Google Scholar] [CrossRef]
- Zhang, B.; Ji, C.; Wang, S. Performance of a hydrogen-enriched ethanol engine at unthrottled and lean conditions. Energy Convers. Manag. 2016, 114, 68–74. [Google Scholar] [CrossRef]
- Zhang, B.; Ji, C.; Wang, S. Combustion analysis and emissions characteristics of a hydrogen-blended methanol engine at various spark timings. Int. J. Hydrogen Energy 2015, 40, 4707–4716. [Google Scholar] [CrossRef]
- Yuan, C.; Han, C.; Liu, Y.; He, Y.; Shao, Y.; Jian, X. Effect of hydrogen addition on the combustion and emission of a diesel free-piston engine. Int. J. Hydrogen Energy 2018, 43, 13583–13593. [Google Scholar] [CrossRef]
- Emadi, M.; Karkow, D.; Salameh, T.; Gohil, A.; Ratner, A. Flame structure changes resulting from hydrogen-enrichment and pressurization for low-swirl premixed methane-air flames. Int. J. Hydrogen Energy 2012, 37, 10397–10404. [Google Scholar] [CrossRef]
- Robledo, C.B.; Poorte, M.J.; Mathijssen, H.H.M.; van der Veen, R.A.C.; van Wijk, A.J.M. Fuel Cell Electric Vehicle-to-Grid Feasibility: A Technical Analysis of Aggregated Units Offering Frequency Reserves. In Intelligent Integrated Energy Systems; Springer: Cham, Switzerland, 2019. [Google Scholar] [CrossRef]
- EUTurbines. The Gas Turbine Industry Commitments to Drive Europe’s Transition to a Decarbonised Energy Mix. 2019. Available online: www.euturbines.eu (accessed on 28 July 2024).
- Abdul Wahhab, H.; Aziz, A.R.A.; Al-Kayiem, H.H.; S Nasif, M. Mathematical modeling of the flow of diesel-CNG fuel mixture in a pipe under the influence of a magnetic field. J. Appl. Fluid Mech. 2017, 10, 389–396. [Google Scholar] [CrossRef]
- Khlaf, A.M.; Ehyaei, M.A.; Wahhab, H.A.A. CFD Simulation of Premixed Flame in Counter Burner under the Influence of a Magnetic Field. Int. J. Comput. Methods Exp. Meas. 2023, 11, 233–238. [Google Scholar] [CrossRef]
- Tang, C.; Zhang, Y.; Huang, Z. Progress in combustion investigations of hydrogen enriched hydrocarbons. Renew. Sustain. Energy Rev. 2014, 30, 195–216. [Google Scholar] [CrossRef]
- Xie, B.; Peng, Q.; E, J.; Tu, Y.; Wei, J.; Tang, S.; Song, Y.; Fu, G. Effects of CO addition and multi-factors optimization on hydrogen/air combustion characteristics and thermal performance based on grey relational analysis. Energy 2022, 255, 124573. [Google Scholar] [CrossRef]
- Chen, D.; Li, J.; Li, X.; Deng, L.; He, Z.; Huang, H.; Kobayashi, N. Study on combustion characteristics of hydrogen addition on ammonia flame at a porous burner. Energy 2023, 263, 125613. [Google Scholar] [CrossRef]
- Dai, H.; Zhang, B.; Li, Z.; Wu, J. Combustion characteristics of a porous media burner with partial hydrogen injection. Int. J. Hydrogen Energy 2022, 47, 1092–1102. [Google Scholar] [CrossRef]
- Zhang, Y.; Wu, J.; Ishizuka, S. Hydrogen addition effect on laminar burning velocity, flame temperature and flame stability of a planar and a curved CH4-H2-air premixed flame. Int. J. Hydrogen Energy 2009, 34, 519–527. [Google Scholar] [CrossRef]
- Liu, J.; Teng, L.; Liu, B.; Han, P.; Li, W. Analysis of Hydrogen Gas Injection at Various Compositions in an Existing Natural Gas Pipeline. Front. Energy Res. 2021, 9, 685079. [Google Scholar] [CrossRef]
- Mayrhofer, M.; Koller, M.; Seemann, P.; Prieler, R.; Hochenauer, C. Assessment of natural gas/hydrogen blends as an alternative fuel for industrial heat treatment furnaces. Int. J. Hydrogen Energy 2021, 46, 21672–21686. [Google Scholar] [CrossRef]
- Ozturk, M.; Dincer, I. Development of renewable energy system integrated with hydrogen and natural gas subsystems for cleaner combustion. J. Nat. Gas Sci. Eng. 2020, 83, 103583. [Google Scholar] [CrossRef]
- Miao, J.; Leung, C.W.; Cheung, C.S.; Huang, Z.H.; Zhen, H.S. Effect of hydrogen addition on overall pollutant emissions of inverse diffusion flame. Energy 2016, 104, 284–294. [Google Scholar] [CrossRef]
- Han, W.; Dai, P.; Gou, X.; Chen, Z. A review of laminar flame speeds of hydrogen and syngas measured from propagating spherical flames. Appl. Energy Combust. Sci. 2020, 1–4, 100008. [Google Scholar] [CrossRef]
- Ilbas, M.; Crayford, A.P.; Yilmaz, I.; Bowen, P.J.; Syred, N. Laminar-burning velocities of hydrogen-air and hydrogen-methane-air mixtures: An experimental study. Int. J. Hydrogen Energy 2006, 31, 1768–1779. [Google Scholar] [CrossRef]
- Ma, Q.; Zhang, Q.; Chen, J.; Huang, Y.; Shi, Y. Effects of hydrogen on combustion characteristics of methane in air. Int. J. Hydrogen Energy 2014, 39, 11291–11298. [Google Scholar] [CrossRef]
- Miao, J.; Leung, C.W.; Huang, Z.; Cheung, C.S.; Yu, H.; Xie, Y. Laminar burning velocities, Markstein lengths, and flame thickness of liquefied petroleum gas with hydrogen enrichment. Int. J. Hydrogen Energy 2014, 39, 13020–13030. [Google Scholar] [CrossRef]
- Sun, Z.Y.; Li, G.X. Propagation characteristics of laminar spherical flames within homogeneous hydrogen-air mixtures. Energy 2016, 116, 116–127. [Google Scholar] [CrossRef]
- Liang, W.; Wu, F.; Law, C.K. Extrapolation of laminar flame speeds from stretched flames: Role of finite flame thickness. Proc. Combust. Inst. 2017, 36, 1137–1143. [Google Scholar] [CrossRef]
- Kim, Y.J.; Lee, B.J.; Im, H.G. Hydrodynamic and chemical scaling for blow-off dynamics of lean premixed flames stabilized on a meso-scale bluff-body. Proc. Combust. Inst. 2019, 37, 1831–1841. [Google Scholar] [CrossRef]
- Cardona-Vargas, A.; Valencia, D.; Arrieta, C.E.; Amell, A. Combustion of a hydrogen/carbon monoxide/carbon dioxide mixture in hot and diluted streams. J. Phys. Conf. Ser. 2020, 1708, 012013. [Google Scholar] [CrossRef]
- Mola, A.H.; Wahhab, H.A.A.; Naji, Z.H. Effects of Nozzle Diameter and Number of Carbon Atoms in Fuel on Flame Quenching in Counter Burner. In Proceedings of the ICPER 2020: 7th International Conference on Production, Energy and Reliability; Springer: Singapore, 2023; pp. 123–131. [Google Scholar]
- Simon, L.; Wlodzimierz, B.; Marcin, J. Experimental study of the fuel jet combustion in high temperature and low oxygen content exhaust gases. Energy 2005, 30, 373–384. [Google Scholar] [CrossRef]
- Khlaif, A.M.; Wahhab, H.A.A.; Ehyaei, M.A. Impact of Magnetic Field on the Stability of Laminar Flame in a Counter Burner. Int. J. Energy Prod. Manag. 2023, 8, 229–234. [Google Scholar]
- Mihăescu, L.; Stanciu, D.; Lăzăroiu, G.; Pîșă, I.; Negreanu, G. Comparative analysis between methane and hydrogen regarding ignition and combustion in diffusive mode. In Proceedings of the E3S Web Conference, Sozopol, Bulgaria, 18–21 September 2021; EDP Sciences: Les Ulis, France, 2021; Volume 327. [Google Scholar] [CrossRef]
- Vance, F.H.; Shoshin, Y.; de Goey, P.; van Oijen, J. Flame stabilization and blow- off of ultra-lean H2-air premixed flames. Energies 2021, 14, 1977. [Google Scholar] [CrossRef]
- Mitu, M.; Razus, D.; Schroeder, V. Laminar burning velocities of hydrogen-blended methane—Air and natural gas air mixture, calculated from the early stage of p(t) records in a spherical. Energies 2021, 14, 7556. [Google Scholar] [CrossRef]
- Raman, K. Laminar Burning Velocities of Lean Hydrogen-Air Mixtures; Explosion Dynamics Laboratory Report FM97-15; California Institute of Technology: Pasadena, CA, USA, 1998; Volume 149, pp. 162–172. [Google Scholar]
- Ren, F.; Chu, H.; Xiang, L.; Han, W.; Gu, M. Effect of hydrogen addition on the laminar premixed combustion characteristics the main components of natural gas. J. Energy Inst. 2019, 92, 1178–1190. [Google Scholar] [CrossRef]
- Wei, J.; Fu, G.; Yang, W.; Li, S.; E, J.; Peng, Q.; Zhang, A. Investigation on hydrogen-fueled combustion characteristics and thermal performance in a micro heat-recirculation combustor inserted with block. Int. J. Hydrogen Energy 2021, 46, 36515–36527. [Google Scholar] [CrossRef]
- Tan, Y.; E, J.; Chen, J.; Liao, G.; Zhang, F.; Li, J. Investigation on combustion characteristics and thermal performance of a three rearward-step structure micro combustor fueled by premixed hydrogen/air. Renew. Energy 2022, 186, 486–504. [Google Scholar] [CrossRef]
- Peng, Q.; Wei, J.; Yang, W.; E, J. Study on combustion characteristic of premixed H2/C3H8/air and working performance in the micro combustor with block. Fuel 2022, 318, 123676. [Google Scholar] [CrossRef]
- Shi, Z.; Li, W.; Wei, J.; Xie, B.; Kang, Z.; Fu, G.; Peng, Q. Effects of dual-inlet on premixed hydrogen/air combustion characteristics and thermal performance for micro thermophotovoltaic application. Int. J. Hydrogen Energy 2022, 47, 33872–33882. [Google Scholar] [CrossRef]
- Yilmaz, H.; Karyeyen, S.; Tepe, A.Ü.; Brüggemann, D. Colorless distributed combustion characteristics of hydrogen/air mixtures in a micro combustor. Fuel 2023, 332, 126163. [Google Scholar] [CrossRef]
- Barati, S.; De Santoli, L.; Basso, G.L. Modeling and Analysis of a Micro Gas Turbine Fuelled with Hydrogen and Natural Gas Blends. In Proceedings of the E3S Web Conference, Rome, Italy, 15–17 September 2021; EDP Sciences: Les Ulis, France, 2021; Volume 312, pp. 1–13. [Google Scholar] [CrossRef]
- Brauers, H.; Richter, P. The Paris Climate Agreement: Is It Suffi cient to Limit Climate Change? DIW Roundup: Berlin, Germany, 2016; pp. 1–7. [Google Scholar]
- Khan, M.I.; Al-Ghamdi, S.G. Hydrogen economy for sustainable development in GCC countries: A SWOT analysis considering current situation, challenges, and prospects. Int. J. Hydrogen Energy 2023, 48, 10315–10344. [Google Scholar] [CrossRef]
- Griffiths, S.; Sovacool, B.K.; Kim, J.; Bazilian, M.; Uratani, J.M. Industrial decarbonization via hydrogen: A critical and systematic review of developments, socio- technical systems and policy options. Energy Res. Soc. Sci. 2021, 80, 102208. [Google Scholar] [CrossRef]
- Menéndez-Agudin, A.; Rocca, R.; Fernandez, G.; Luengo-Baranguan, L.; Zaldivar, D. Hydrogen Technologies to Provide Flexibility to the Electric System: A Review. Renew. Energy Power Qual. J. 2022, 20, 656–661. [Google Scholar] [CrossRef]
- Sánchez, A.; Zhang, Q.; Martín, M.; Vega, P. Towards a new renewable power system using energy storage: An economic and social analysis. Energy Convers. Manag. 2022, 252, 115056. [Google Scholar] [CrossRef]
- Marouani, I.; Guesmi, T.; Alshammari, B.M.; Alqunun, K.; Alzamil, A.; Alturki, M.; Abdallah, H.H. Integration of Renewable-Energy-Based Green Hydrogen into the Energy Future. Processes 2023, 11, 2685. [Google Scholar] [CrossRef]
- Ozturk, M.; Midilli, A.; Dincer, I. Effective use of hydrogen sulfide and natural gas resources available in the Black Sea for hydrogen economy. Int. J. Hydrogen Energy 2021, 46, 10697–10707. [Google Scholar] [CrossRef]
- Olabi, A.G.; Bahri, A.S.; Abdelghafar, A.A.; Baroutaji, A.; Sayed, E.T.; Alami, A.H.; Rezk, H.; Abdelkareem, M.A. Large-vscale hydrogen production and storage technologies: Current status and future directions. Int. J. Hydrogen Energy 2021, 46, 23498–23528. [Google Scholar] [CrossRef]
- Qazi, U.Y. Future of Hydrogen as an Alternative Fuel for. Energies 2022, 15, 4741. [Google Scholar] [CrossRef]
- IEA. The Future of Hydrogen for G20. Seizing Today’s Opportunities; Rep. Prep. By IEAG20; IEA: Tokyo, Japan, 2019; Volume 6, pp. 246–256. Available online: https://www.iea.org/reports/the-future-of-hydrogen (accessed on 28 July 2024).
- Rosen, M.A.; Koohi-Fayegh, S. The prospects for hydrogen as an energy carrier: An overview of hydrogen energy and hydrogen energy systems. Energy Ecol. Environ. 2016, 1, 10–29. [Google Scholar] [CrossRef]
- Benaissa, S.; Adouane, B.; Ali, S.M.; Rashwan, S.S.; Aouachria, Z. Investigation on combustion characteristics and emissions of biogas/hydrogen blends in gas turbine combustors. Therm. Sci. Eng. Prog. 2022, 27, 101178. [Google Scholar] [CrossRef]
- Serbin, S.; Burunsuz, K.; Chen, D.; Kowalski, J. Investigation of the Characteristics of a Low-Emission Gas Turbine Combustion Chamber Operating on a Mixture of Natural Gas and Hydrogen. Pol. Marit. Res. 2022, 29, 64–76. [Google Scholar] [CrossRef]
- Cameretti, M.C.; Cappiello, A.; de Robbio, R.; Tuccillo, R. Comparison between hydrogen and syngas fuels in an integrated micro gas turbine/solar field with storage. Energies 2020, 13, 4764. [Google Scholar] [CrossRef]
- Nazari, M.A.; Alavi, M.F.; Salem, M.; Assad, M.E.H. Utilization of hydrogen in gas turbines: A comprehensive review. Int. J. Low-Carbon Technol. 2022, 17, 513–519. [Google Scholar] [CrossRef]
- Wang, K.; Li, F.; Zhou, T.; Ao, Y. Numerical Study of Combustion and Emission Characteristics for Hydrogen Mixed Fuel in the Methane-Fueled Gas Turbine Combustor. Aerospace 2023, 10, 72. [Google Scholar] [CrossRef]
- Gondal, I.A. Hydrogen integration in power-to-gas networks. Int. J. Hydrogen Energy 2019, 44, 1803–1815. [Google Scholar] [CrossRef]
- Meziane, S.; Bentebbiche, A. Numerical study of blended fuel natural gas-hydrogen combustion in rich/quench/lean combustor of a micro gas turbine. Int. J. Hydrogen Energy 2019, 44, 15610–15621. [Google Scholar] [CrossRef]
- Yoshimura, T.; McDonell, V.; Samuelsen, S. Evaluation of Hydrogen Addition to Natural Gas on the Stability and Emissions Behavior of a Model Gas Turbine Combustor. In Turbo Expo: Power for Land, Sea, and Air; The American Society of Mechanical Engineers: Tokyo, Japan, 2008; pp. 573–581. [Google Scholar]
- Liu, X.; Bertsch, M.; Subash, A.A.; Yu, S.; Szasz, R.-Z.; Li, Z.; Petersson, P.; Bai, X.-S.; Aldén, M.; Lörstad, D. Investigation of turbulent premixed methane/air and hydrogen-enriched methane/air flames in a laboratory-scale gas turbine model combustor. Int. J. Hydrogen Energy 2021, 46, 13377–13388. [Google Scholar] [CrossRef]
- Valera-Medina, A.; Morris, S.; Runyon, J.; Pugh, D.; Marsh, R.; Beasley, P.; Hughes, T. Ammonia, Methane and Hydrogen for Gas Turbines. Energy Procedia 2015, 75, 118–123. [Google Scholar] [CrossRef]
- Reale, F.; Sannino, R. Water and steam injection in micro gas turbine supplied by hydrogen enriched fuels: Numerical investigation and performance analysis. Int. J. Hydrogen Energy 2021, 46, 24366–24381. [Google Scholar] [CrossRef]
- Lee, M.C.; Seo, S.B.; Chung, J.H.; Kim, S.M.; Joo, Y.J.; Ahn, D.H. Gas turbine combustion performance test of hydrogen and carbon monoxide synthetic gas. Fuel 2010, 89, 1485–1491. [Google Scholar] [CrossRef]
- Ditaranto, M.; Li, H.; Hu, Y. Evaluation of a pre-combustion capture cycle based on hydrogen fired gas turbine with exhaust gas recirculation (EGR). Energy Procedia 2014, 63, 1972–1975. [Google Scholar] [CrossRef]
- Gazzani, M.; Chiesa, P.; Martelli, E.; Sigali, S.; Brunetti, I. Using hydrogen as gas turbine fuel: Premixed versus diffusive flame combustors. J. Eng. Gas Turbines Power 2014, 136, 051504. [Google Scholar] [CrossRef]
- Therkelsen, P.; Werts, T.; McDonell, V.; Samuelsen, S. Analysis of nox formation in a hydrogen fueled gas turbine engine. In Proceedings of the ASME Turbo Expo 2008: Power for Land, Sea, and Air. Volume 3: Combustion, Fuels and Emissions, Parts A and B, Berlin, Germany, 9–13 June 2008; Volume 3, pp. 653–664. [Google Scholar] [CrossRef]
- Gunasekar, P.; Manigandan, S.; Venkatesh, S.; Gokulnath, R.; Vimal, R.; Boomadevi, P. Effect of hydrogen addition on exergetic performance of gas turbine engine. Aircr. Eng. Aerosp. Technol. 2020, 92, 180–185. [Google Scholar] [CrossRef]
- Arsalis, A. Thermodynamic modeling and parametric study of a small-scale natural gas/hydrogen-fueled gas turbine system for decentralized applications. Sustain. Energy Technol. Assess. 2019, 36, 100560. [Google Scholar] [CrossRef]
- Görgülü, A.; Yağlı, H.; Koç, Y.; Koç, A. Comprehensive analysis of the effect of water injection on performance and emission parameters of the hydrogen fuelled recuperative and non-recuperative gas turbine system. Int. J. Hydrogen Energy 2020, 45, 34254–34267. [Google Scholar] [CrossRef]
- Ebaid, M.S.Y.; Hammad, M.; Alghamdi, T. THERMO economic analysis OF PV and hydrogen gas turbine hybrid power plant of 100 MW power output. Int. J. Hydrogen Energy 2015, 40, 12120–12143. [Google Scholar] [CrossRef]
- Cen, S.; Li, K.; Liu, Q.; Jiang, Y. Solar energy-based hydrogen production and post- firing in a biomass fueled gas turbine for power generation enhancement and carbon dioxide emission reduction. Energy Convers. Manag. 2021, 233, 113941. [Google Scholar] [CrossRef]
- Jansohn, P. Overview of gas turbine types and applications. In Modern Gas Turbine Systems, High Efficiency, Low Emission, Fuel Flexible Power Generation; Woodhead Publishing: Cambridge, UK, 2013; pp. 21–43. [Google Scholar] [CrossRef]
- Javadi, M.A.; Najafi, N.J.; Abhari, M.K.; Jabery, R.; Pourtaba, H. 4E analysis of three different configurations of a combined cycle power plant integrated with a solar power tower system. Sustain. Energy Technol. Assess. 2021, 48, 101599. [Google Scholar] [CrossRef]
- Öberg, S.; Odenberger, M.; Johnsson, F. Exploring the competitiveness of hydrogen- fueled gas turbines in future energy systems. Int. J. Hydrogen Energy 2022, 47, 624–644. [Google Scholar] [CrossRef]
- Akroot, A.; Ekici, Ö.; Köksal, M. Process modeling of an automotive pem fuel cell system. Int. J. Green Energy 2019, 16, 778–788. [Google Scholar] [CrossRef]
- Akroot, A.; Nadeesh, A. Performance Analysis of Hybrid Solid Oxide Fuel Cell-Gas Turbine Power System. Int. J. Eng. Sci. 2021, 9, 43–51. [Google Scholar]
- Guilbert, D.; Vitale, G. Hydrogen as a Clean and Sustainable Energy Vector for Global Transition from Fossil-Based to Zero-Carbon. Clean Technol. 2021, 3, 881–909. [Google Scholar] [CrossRef]
- Ditaranto, M.; Heggset, T.; Berstad, D. Concept of hydrogen fired gas turbine cycle with exhaust gas recirculation: Assessment of process performance. Energy 2020, 192, 116646. [Google Scholar] [CrossRef]
- Cecere, D.; Giacomazzi, E.; Di Nardo, A.; Calchetti, G. Gas Turbine Combustion Technologies for Hydrogen Blends. Energies 2023, 16, 6829. [Google Scholar] [CrossRef]
- De Giorgi, M.G.; Campilongo, S.; Ficarella, A.; De Falco, G.; Commodo, M.; D’Anna, A. Pollutant formation during the occurrence of flame instabilities under very- lean combustion conditions in a liquid-fuel burner. Energies 2017, 10, 352. [Google Scholar] [CrossRef]
- Miniero, L. Reactive Flows Dynamics for Low-Emissions Aviation: Spray Combustion in Hot Vitiated Environment and Passive Control of Thermoacoustic Instabilities. Ph.D. Thesis, ETH Zurich, Zurich, Switzerland, 2023. [Google Scholar]
- Hwang, J.; Maharjan, K.; Cho, H.J. A review of hydrogen utilization in power generation and transportation sectors: Achievements and future challenges. Int. J. Hydrogen Energy 2023, 48, 28629–28648. [Google Scholar] [CrossRef]
- Tamang, S.; Park, H. Numerical investigation of combustion characteristics for hydrogen mixed fuel in a can-type model of the gas turbine combustor. Int. J. Hydrogen Energy 2023, 48, 11493–11512. [Google Scholar] [CrossRef]
- Rezaei, R.; Hayduk, C.; Fandakov, A.; Rieß, M.; Sens, M.; Delebinski, T.O. Numerical and Experimental Investigations of Hydrogen Combustion for Heavy-Duty Applications; SAE Technical Paper; SAE International: Warrendale, PA, USA, 2021. [Google Scholar] [CrossRef]
- Oikawa, M.; Kojiya, Y.; Sato, R.; Goma, K.; Takagi, Y.; Mihara, Y. Effect of supercharging on improving thermal efficiency and modifying combustion characteristics in lean-burn direct-injection near-zero-emission hydrogen engines. Int. J. Hydrogen Energy 2022, 47, 1319–1327. [Google Scholar] [CrossRef]
- Mariani, A.; Morrone, B.; Unich, A. A Review of Hydrogen-Natural Gas Blend Fuels in Internal Combustion Engines. Foss. Fuel Environ. 2012, 2, 17–36. [Google Scholar] [CrossRef]
- Ingo, C.; Tuuf, J.; Björklund-Sänkiaho, M. Impact of Hydrogen on Natural Gas Compositions to Meet Engine Gas Quality Requirements. Energies 2022, 15, 7990. [Google Scholar] [CrossRef]
- Wang, L.; Hong, C.; Li, X.; Yang, Z.; Guo, S.; Li, Q. Review on blended hydrogen- fuel internal combustion engines: A case study for China. Energy Rep. 2022, 8, 6480–6498. [Google Scholar] [CrossRef]
- Shaikin, A.P.; Galiev, I.R.; Epishkin, V.E. Influence flame speed and flame thickness on completeness of combustion hythane. In IOP Conference Series: Materials Science and Engineering 2020; IOP Publishing: Bristol, UK, 2020; Volume 734. [Google Scholar] [CrossRef]
- Onorati, A.; Payri, R.; Vaglieco, B.; Agarwal, A.; Bae, C.; Bruneaux, G.; Canakci, M.; Gavaises, M.; Günthner, M.; Hasse, C.; et al. The role of hydrogen for future internal combustion engines. Int. J. Engine Res. 2022, 23, 529–540. [Google Scholar] [CrossRef]
- Zhuang, Y.; Gao, C.; Zhai, R.; Wu, R. Study of water and hydrogen addition on the pyrolysis and combustion characteristics of isooctane. Fuel 2023, 334, 126662. [Google Scholar] [CrossRef]
- Yang, Z.Z.; Li, H. Effects of H2 addition on exhaust emissions of CO, CO2 and HC in cummins ISM370 diesel engine. Acta Armamentarii 2015, 36, 40–45. [Google Scholar] [CrossRef]
- Zhou, J.H.; Cheung, C.S.; Zhao, W.Z.; Leung, C.W. Diesel-hydrogen dual-fuel combustion and its impact on unregulated gaseous emissions and particulate emissions under different engine loads and engine speeds. Energy 2016, 94, 110–123. [Google Scholar] [CrossRef]
- Shan, X.; Qian, Y.; Zhu, L.; Lu, X. Effects of EGR rate and hydrogen/carbon monoxide ratio on combustion and emission characteristics of biogas/diesel dual fuel combustion engine. Fuel 2016, 181, 1050–1057. [Google Scholar] [CrossRef]
- Wang, L.; Liu, D.; Yang, Z.; Li, H.; Wei, L.; Li, Q. Effect of H2 addition on combustion and exhaust emissions in a heavy-duty diesel engine with EGR. Int. J. Hydrogen Energy 2018, 43, 22658–22668. [Google Scholar] [CrossRef]
- Huang, Y.; Ma, F. Intelligent regression algorithm study based on performance and NOx emission experimental data of a hydrogen enriched natural gas engine. Int. J. Hydrogen Energy 2016, 41, 11308–11320. [Google Scholar] [CrossRef]
- Chen, Z.; Xu, B.; Zhang, F.; Liu, J. Quantitative research on thermodynamic process and efficiency of a LNG heavy-duty engine with high compression ratio and hydrogen enrichment. Appl. Therm. Eng. 2017, 125, 1103–1113. [Google Scholar] [CrossRef]
- Ma, F.; Wang, M.; Jiang, L.; Chen, R.; Deng, J.; Naeve, N.; Zhao, S. Performance and emission characteristics of a turbocharged CNG engine fueled by hydrogen-enriched compressed natural gas with high hydrogen ratio. Int. J. Hydrogen Energy 2010, 35, 6438–6447. [Google Scholar] [CrossRef]
- Fan, B.; Pan, J.; Liu, Y.; Zhu, Y.; Pan, Z.; Chen, W.; Otchere, P. Effect of hydrogen injection strategies on mixture formation and combustion process in a hydrogen direct injection plus natural gas port injection rotary engine. Energy Convers. Manag. 2018, 160, 150–164. [Google Scholar] [CrossRef]
- Meng, F.; Yu, X.; He, L.; Liu, Y.; Wang, Y. Study on combustion and emission characteristics of a n-butanol engine with hydrogen direct injection under lean burn conditions. Int. J. Hydrogen Energy 2018, 43, 7550–7561. [Google Scholar] [CrossRef]






















| Equivalence Ratio Cases | Importance in Combustion |
|---|---|
|
|
| Authors | Range of Equivalence Ratios for H2/Air Mixtures | Initial Conditions | Flame Analysis Technique | Remarks |
|---|---|---|---|---|
| Chen [15] | 0.9–1.3 | Ambient conditions | Absorbing column and gas analyzer | Effect of hydrogen addition on ammonia combustion. |
| Miao [21] | 0.3–1.4 | Liquefied petroleum gas with gradual hydrogen addition | Inverse diffusion flame burning | Hydrogen is promoted with the conversion of CO and HC to CO2. |
| Ilbas [23] | 0.8–3.2 | From 100% methane to 100% hydrogen | High-speed Schlieren photographic technique | 70% methane + 30% hydrogen could be a competitive alternative fuel for existing combustion plants. |
| Sun [26] | 0.5–1.8 | Pressure (1–5) bar Temperature (300–450) K | Schlieren system and high-speed camera | The unstretched laminar burning velocity does not exhibit a consistent change with variations in the equivalency ratio. However, it does consistently correlate with variations in the starting thermodynamic condition. |
| Mitu [35] | 0.9–1.3 with various hydrogen fractions 0.0–0.5 | Ambient inlet conditions | Partial pressure method with total pressure (2–5) bar. COSILAB software 3.3 | Increasing the fraction of hydrogen has an effect on the increase in laminar burning velocity. |
| Ren [37] | 0.7–1.3 With mole fraction of hydrogen varying from 0–40% | Pressure (1–8) bar Temperature (298–500) K | Numerical models GRI 3.0 USC Mec 2.0 San Diego | At a constant hydrogen-doping ratio, the temperature of the adiabatic flame rose noticeably as the inlet temperature rose. |
| Reference | Type Fuel | Findings |
|---|---|---|
| Meziane et al. [61] | Natural gas and hydrogen | A 10% hydrogen addition to natural gas resulted in a 60% reduction in CO emissions. |
| Yoshimura et al. [62] | Natural gas and hydrogen | Natural gas can have its NOx emissions reduced by adding hydrogen. |
| Lin et al. [63] | Methane–air enriched hydrogen | A number of variables, including the equivalency ratio and hydrogen enrichment, affected the flame structure. |
| Medina et al. [64] | Ammonia–Hydrogen | Strong swirling flow application produced a steady flame in the combustor. |
| Reale et al. [65] | Methane–hydrogen | The combustion process’ regularity may be enhanced by a steam injection. |
| Lee et al. [66] | Hydrogen and carbon monoxide | NOx emissions decreased as a result of the fuel’s reduced hydrogen content. |
| Ditaranto et al. [67] | Pure hydrogen | To avoid the emission of nitrogen oxides, exhaust gas recirculation could be substituted with nitrogen dilution of hydrogen. |
| Gazzani et al. [68] | Hydrogen with nitrogen and steam | Higher efficiency for diffusive flames was achieved by diluting the fuel with nitrogen. |
| Therkelsen et al. [69] | Hydrogen and natural gas | NO emissions decreased when the fuel/air combination was improved. |
| Gunasekar et al. [70] | Hydrogen and Jet A-1 fuel | Utilizing hydrogen allowed for a 10% decrease in energy efficiency. |
| Blanchard et al. [2] | Hydrogen and natural gas | An increase in the turbine’s inlet pressure led to a decrease in the energy efficiency of a recuperated cycle and an increase in a simple cycle. |
| Arsalis [71] | Hydrogen and natural gas | The combustor’s exergy destruction ratio decreased as the amount of hydrogen increased. |
| Gorgulu et al. [72] | Hydrogen | The system configuration may have an impact on how the working parameters affect energy efficiency. |
| Ebaid et al. [73] | Hydrogen | The design assumption affected how well a hybrid system made up of solar PVs and hydrogen GTs performed. |
| Cen et al. [74] | Biomass and hydrogen | Reducing carbon dioxide emissions in the intended hybrid system is achieved by using hydrogen post-firing. |
| Engine Type | Merits | Demerits |
|---|---|---|
| Gasoline engine | Reduced HC emissions, heat transfer loss, and CoVimep; shortened development duration and propagation duration of flame; increased thermal efficiency; extended lean burn limit and enhanced operating stability; improved cold start and idle performance. | Reduced BMEP under high load and stoichiometric conditions; increased NOx emissions; raised CO emissions under idle conditions and stoichiometric conditions when H is too large; decreased fuel energy flow rate. |
| Diesel engine | Reduced regulated emissions (CO/CO2/HC/PM) and unregulated emissions (alkenes/BTX/acetaldehyde/PM); increased Pmax, heat release rate, thermal efficiency, and out power; decreased CoVimep; shortened ignition delay; enhanced premixed combustion and promoted diffusion combustion. | Possible abnormal combustion; increased NOx and exhaust temperature; raised combustion noise; occasional misfire and drastic increase of Pmax. |
| Author | Nature of the User | Work Condition | Processes | Hydrogen Enrichment Method and/or Amount |
|---|---|---|---|---|
| Yang and Liu [95] | Diesel engine supply with hydrogen addition system | Engine speed = 1200 rpm | Changed engine load, tested the emission of CO, CO2, and HC | Addition, hydrogen for fraction = 0–7% |
| Zhou et al. [96] | A natural injection diesel engine | Engine speed = 1280–2560 rpm: load = 0–95% | Unregulated CO–NOx emissions and HC emissions | Hydrogen aspirated naturally, with fraction = 0–40% |
| Shan et al. [97] | Directly injected diesel engine, with four cylinders | Engine speed = 1500 rpm; EGR system = 0–70% | Worked with high thermal efficiency and low emissions | Hydrogen for fraction = 5–15% |
| Wang et al. [98] | Heavy-duty diesel engine, with six cylinders, supplied with cooler EGR and variable turbocharger | Engine speed = 1200 rpm | Nitrogen oxides, combustion process characteristics | Manifold induction H2 fraction = 0–18% |
| Huang and Ma [99] | Engine fueled natural gas | Engine speed = 800−2300 rpm; F/A ratio = 0.6–0.85 | Multiple regression model | Hydrogen premixed with 20% |
| Chen et al. [100], Ma et al. [101] | A six cylinder turbocharged lean-burn heavy-duty engine | Engine speed = 1600 rpm; with loads = 0.2, 0.8, 1.4 MPa | High compression ratio, thermodynamic process, and combustion process | Hydrogen premixed with = 0–30% |
| Fan et al. [102] | A side-ported rotary engine fueled with natural gas–hydrogen blends | Engine speed = 2503 rpm | Mixture formation and combustion process | Hydrogen premixed with 12% |
| Meng et al. [103] | Four-stroke SI engine, with four cylinders, supply with the dual-injection system | Engine speed = 1500 rpm; throttle opening = 7% | Combustion and emission characteristics under lean-burn conditions | Direct injection; H2 fraction = (0–5)%. |
Disclaimer/Publisher’s Note: The statements, opinions and data contained in all publications are solely those of the individual author(s) and contributor(s) and not of MDPI and/or the editor(s). MDPI and/or the editor(s) disclaim responsibility for any injury to people or property resulting from any ideas, methods, instructions or products referred to in the content. |
© 2024 by the authors. Licensee MDPI, Basel, Switzerland. This article is an open access article distributed under the terms and conditions of the Creative Commons Attribution (CC BY) license (https://creativecommons.org/licenses/by/4.0/).
Share and Cite
Ghazal, R.M.; Akroot, A.; Abdul Wahhab, H.A.; Alhamd, A.E.J.; Hamzah, A.H.; Bdaiwi, M. The Influence of Gas Fuel Enrichment with Hydrogen on the Combustion Characteristics of Combustors: A Review. Sustainability 2024, 16, 9423. https://doi.org/10.3390/su16219423
Ghazal RM, Akroot A, Abdul Wahhab HA, Alhamd AEJ, Hamzah AH, Bdaiwi M. The Influence of Gas Fuel Enrichment with Hydrogen on the Combustion Characteristics of Combustors: A Review. Sustainability. 2024; 16(21):9423. https://doi.org/10.3390/su16219423
Chicago/Turabian StyleGhazal, Rabeea M., Abdulrazzak Akroot, Hasanain A. Abdul Wahhab, Abdulrahman E. J. Alhamd, Ameer Hasan Hamzah, and Mothana Bdaiwi. 2024. "The Influence of Gas Fuel Enrichment with Hydrogen on the Combustion Characteristics of Combustors: A Review" Sustainability 16, no. 21: 9423. https://doi.org/10.3390/su16219423
APA StyleGhazal, R. M., Akroot, A., Abdul Wahhab, H. A., Alhamd, A. E. J., Hamzah, A. H., & Bdaiwi, M. (2024). The Influence of Gas Fuel Enrichment with Hydrogen on the Combustion Characteristics of Combustors: A Review. Sustainability, 16(21), 9423. https://doi.org/10.3390/su16219423

