Exploring Alternative Revenue Models for Construction Consulting Firms in the Digital Era
Abstract
1. Introduction
- What alternative revenue models can the construction consulting firm select when transitioning to a digital product-based approach, considering the tool’s specific features and potential target markets?
- What are the considerations, advantages, and challenges of implementing alternative revenue models for construction consulting firms’ digital tools?
2. Literature Review: Revenue Models
2.1. Advertising
2.2. Revenue Sharing
2.3. Licensing
2.4. Freemium
2.5. Subscription
2.6. Outcome-Based
2.7. Performance-Based
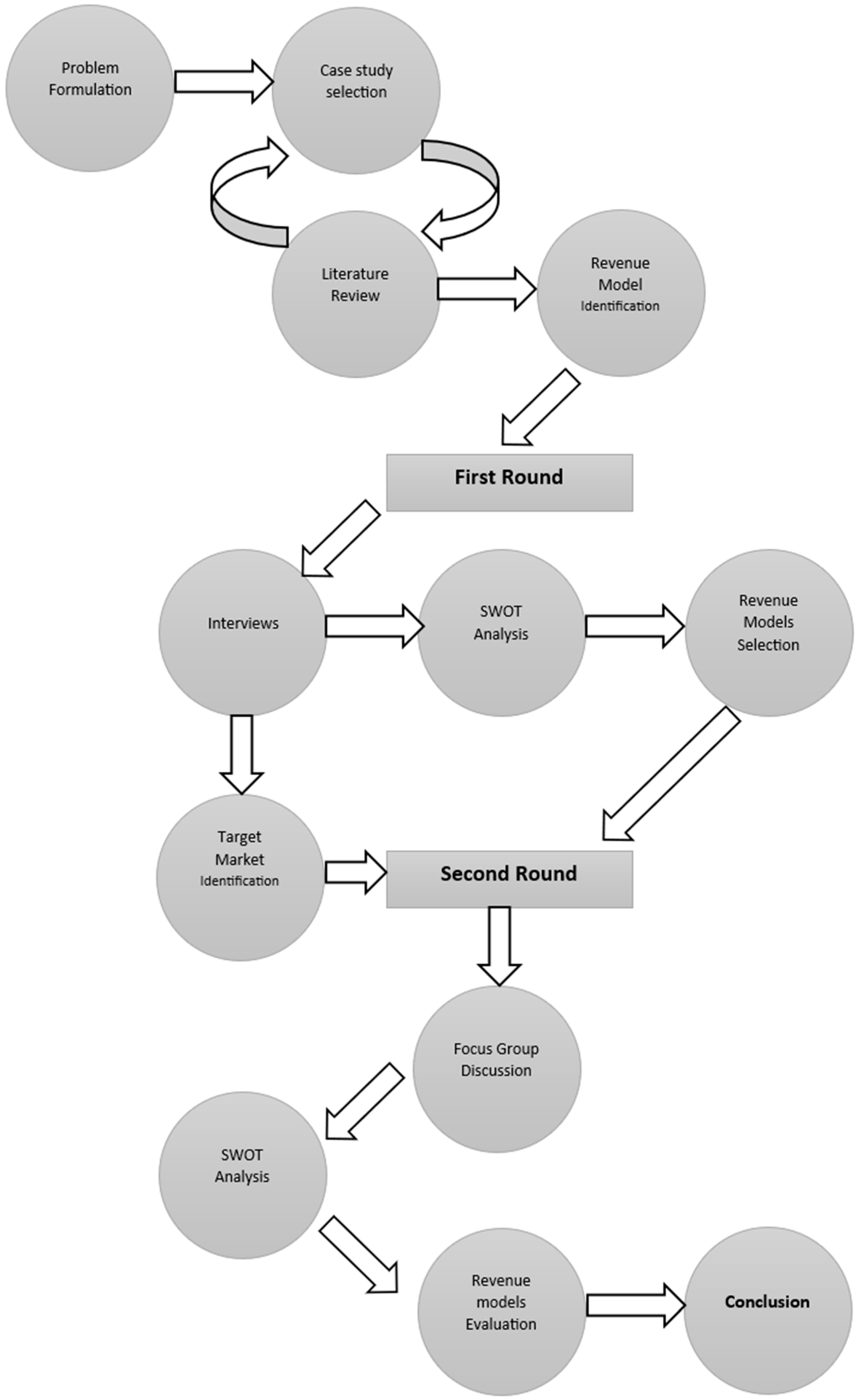
3. Methods
3.1. Case
3.2. First Round, Revenue Models Selection and Target Markets
3.3. Second Round and Focus Group Discussion
4. Finding and Discussion
4.1. First Round: Revenue Models Selection and Target Markets
Possible Target Markets
4.2. Second Round: Revenue Models Evaluation
4.2.1. Freemium
4.2.2. Subscription Revenue Model
4.2.3. Outcome-Based and Performance-Based
5. Conclusions
Author Contributions
Funding
Data Availability Statement
Conflicts of Interest
References
- Azzouz, A.; Papadonikolaki, E. Boundary-spanning for managing digital innovation in the AEC sector. Archit. Eng. Des. Manag. 2020, 16, 356–373. [Google Scholar] [CrossRef]
- Morteza, A.; Ilbeigi, M.; Schwed, J. A Blockchain Information Management Framework for Construction Safety. In Proceedings of the Computing in Civil Engineering 2021, Orlando, FL, USA, 12–14 September 2021; pp. 342–349. [Google Scholar]
- Chen, Y.; Yang, Y.; Luo, L.; Ding, C. Impacts of BIM policy on the technological progress in the architecture, Engineering, and Construction (AEC) industry: Evidence from China. J. Asian Archit. Build. Eng. 2023, 1–15. [Google Scholar] [CrossRef]
- Khairulzaman, H.A.; Usman, F. Automation in civil engineering design in assessing building energy efficiency. Int. J. Eng. Technol. 2018, 7, 722–727. [Google Scholar] [CrossRef]
- Cascone, S.; Parisi, G.; Caponetto, R. BIM-Based Strategies for the Revitalization and Automated Management of Buildings: A Case Study. Sustainability 2024, 16, 6720. [Google Scholar] [CrossRef]
- Afzal, M.; Li, R.Y.M.; Ayyub, M.F.; Shoaib, M.; Bilal, M. Towards BIM-Based Sustainable Structural Design Optimization: A Systematic Review and Industry Perspective. Sustainability 2023, 15, 15117. [Google Scholar] [CrossRef]
- Lozano-Ramírez, N.E.; Sánchez, O.; Carrasco-Beltrán, D.; Vidal-Méndez, S.; Castañeda, K. Digitalization and Sustainability in Linear Projects Trends: A Bibliometric Analysis. Sustainability 2023, 15, 15962. [Google Scholar] [CrossRef]
- Cascone, S. Digital Technologies and Sustainability Assessment: A Critical Review on the Integration Methods between BIM and LEED. Sustainability 2023, 15, 5548. [Google Scholar] [CrossRef]
- Ghasemi, M.; Sadra Rajabi, M.; Rezaeiashtiani, M.; Ourang, S. Automation of Multi-Tower Crane Location Optimization in Pre-Fabricated Construction Sites: An Application Programming Interface Approach. In Proceedings of the Construction Research Congress 2024, Des Moines, IA, USA, 20–23 March 2024; pp. 1160–1169. [Google Scholar]
- Lazaro-Aleman, W.; Manrique-Galdos, F.; Ramirez-Valdivia, C.; Raymundo-Ibañez, C.; Moguerza, J.M. Digital Transformation Model for the Reduction of Time Taken for Document Management with a Technology Adoption Approach for Construction SMEs. In Proceedings of the 2020 9th International Conference on Industrial Technology and Management (ICITM), Oxford, UK, 11–13 February 2020; pp. 1–5. [Google Scholar]
- Zhang, J.; Liu, N.; Wang, S. Generative design and performance optimization of residential buildings based on parametric algorithm. Energy Build. 2021, 244, 111033. [Google Scholar] [CrossRef]
- Das, P.; Hijazi, A.A.; Maxwell, D.W.; Moehler, R.C. Can Business Models Facilitate Strategic Transformation in Construction Firms? A Systematic Review and Research Agenda. Sustainability 2023, 15, 13022. [Google Scholar] [CrossRef]
- Bestul, B.; Gruis, V. Six Business Model Types for Circular Building Component Reuse Actors. Sustainability 2024, 16, 5425. [Google Scholar] [CrossRef]
- Plevris, V.; Lagaros, N.D.; Zeytinci, A. Blockchain in Civil Engineering, Architecture and Construction Industry: State of the Art, Evolution, Challenges and Opportunities. Front. Built Environ. 2022, 8, 840303. [Google Scholar] [CrossRef]
- Cao, D.; Teng, X.; Chen, Y.; Tan, D.; Wang, G. Digital transformation strategies of project-based firms: Case study of a large-scale construction company in China. Asia Pac. J. Innov. Entrep. 2023, 17, 82–98. [Google Scholar] [CrossRef]
- Srećković, M.; Šibenik, G.; Breitfuß, D.; Preindl, T.; Kastner, W. Analysis of design phase processes with BIM for blockchain implementation. In Proceedings of the ECPPM 2021-eWork and eBusiness in Architecture, Engineering and Construction, Moscow, Russia, 15–17 September 2021; CRC Press: Boca Raton, FL, USA, 2021; pp. 125–131. [Google Scholar]
- Parida, V.; Sjödin, D.; Reim, W. Reviewing Literature on Digitalization, Business Model Innovation, and Sustainable Industry: Past Achievements and Future Promises. Sustainability 2019, 11, 391. [Google Scholar] [CrossRef]
- Gatignon, H.; Lecocq, X.; Pauwels, K.; Sorescu, A. A marketing perspective on business models. AMS Rev. 2017, 7, 85–89. [Google Scholar] [CrossRef]
- Teece, D.J. Business Models, Business Strategy and Innovation. Long Range Plan. 2010, 43, 172–194. [Google Scholar] [CrossRef]
- Tabares, S.; Parida, V.; Visnjic, I. Revenue models for digital services in the railway industry: A framework for choosing the right revenue model. J. Bus. Res. 2023, 165, 114041. [Google Scholar] [CrossRef]
- Osterwalder, A.; Pigneur, Y.; Clark, T. Business Model Generation: A Handbook for Visionaries, Game Changers, and Challengers; John Wiley & Sons, Incorporated: Chichester, NH, USA, 2010. [Google Scholar]
- Şimşek, T.; Öner, M.A.; Kunday, Ö.; Olcay, G.A. A journey towards a digital platform business model: A case study in a global tech-company. Technol. Forecast. Soc. Chang. 2022, 175, 121372. [Google Scholar] [CrossRef]
- Pekuri, A. The Role of Business Models in Construction Business Management. Ph.D. Thesis, University of Oulu Graduate School, Oulu, Finland, 2015. [Google Scholar]
- Gassmann, O.; Frankenberger, K.; Csik, M. The Business Model Navigator: 55 Models That Will Revolutionise Your Business; Pearson UK: London, UK, 2014. [Google Scholar]
- Strutynska, I.; Kozbur, G.; Dmytrotsa, L.; Sorokivska, O.; Melnyk, L. Influence of Digital Technology on Roadmap Development for Digital Business Transformation. In Proceedings of the 2019 9th International Conference on Advanced Computer Information Technologies (ACIT), Ceske Budejovice, Czech Republic, 5–7 June 2019. [Google Scholar]
- Osterwalder, A. The Business Model Ontology a Proposition in a Design Science Approach. Ph.D. Thesis, Université de Lausanne, Lausanne, Switzerland, 2004. [Google Scholar]
- Ramdani, B.; Binsaif, A.; Boukrami, E. Business model innovation: A review and research agenda. N. Engl. J. Entrep. 2019, 22, 89–108. [Google Scholar] [CrossRef]
- Løbner, K.; Goduscheit, R.C. A configurational approach to capabilities of business model innovation: Insights from a project-based firm. Creat. Innov. Manag. 2022, 31, 722–739. [Google Scholar] [CrossRef]
- Ghaffar, S.H.; Mullett, P.; Pei, E.; Roberts, J. Innovation in Construction: A Practical Guide to Transforming the Construction Industry; Ghaffar, S.H., Mullett, P., Pei, E., Roberts, J., Eds.; Springer: Berlin/Heidelberg, Germany, 2022. [Google Scholar]
- Gupta, S.; Hanssens, D.; Hardie, B.; Kahn, W.; Kumar, V.; Lin, N.; Ravishanker, N.; Sriram, S. Modeling customer lifetime value. J. Serv. Res. 2006, 9, 139–155. [Google Scholar] [CrossRef]
- Vass, S.; Gustavsson, T.K. Challenges when implementing BIM for industry change. Constr. Manag. Econ. 2017, 35, 597–610. [Google Scholar] [CrossRef]
- Linde, L.; Sjödin, D.; Parida, V.; Gebauer, H. Evaluation of Digital Business Model Opportunities. Res. -Technol. Manag. 2021, 64, 43–53. [Google Scholar] [CrossRef]
- Remeňová, K.; Kintler, J.; Jankelová, N. The General Concept of the Revenue Model for Sustainability Growth. Sustainability 2020, 12, 6635. [Google Scholar] [CrossRef]
- Tafti, A.D.; Engström, D.; Sandberg, M. Towards understanding disruption in the market for professional services in construction. In Proceedings of the SBEfin2022 Emerging Concepts for Sustainable Built Environment (SBEfin2022), Online, 23–25 November 2022; p. 012053. [Google Scholar] [CrossRef]
- Chan, P.W. Briefing: Industry 4.0 in construction: Radical transformation or restricted agenda? Proc. Inst. Civ. Eng. –Manag. Procure. Law 2020, 173, 141–144. [Google Scholar] [CrossRef]
- Kam, C.; Fischer, M.; Hänninen, R.; Karjalainen, A.; Laitinen, J. The product model and fourth dimension project. J. Inf. Technol. Constr. (ITcon) 2003, 8, 137–166. [Google Scholar]
- Berg, J.B.; Thuesen, C.; Ernstsen, S.K.; Jensen, P.A. Reconfiguring the construction value chain: Analysing key sources of friction in the business model archetypes of AEC companies in strategic partnerships. Constr. Manag. Econ. 2021, 39, 533–548. [Google Scholar] [CrossRef]
- Engstrom, D.; Stehn, L. Design creating value for systems building of housing. Constr. Innov. 2014, 14, 138–144. [Google Scholar] [CrossRef]
- Kanatlı, M.A.; Karaer, Ö. Servitization as an alternative business model and its implications on product durability, profitability & environmental impact. Eur. J. Oper. Res. 2022, 301, 546–560. [Google Scholar] [CrossRef]
- Grubic, T.; Jennions, I. Do outcome-based contracts exist? The investigation of power-by-the-hour and similar result-oriented cases. Int. J. Prod. Econ. 2018, 206, 209–219. [Google Scholar] [CrossRef]
- Ojala, A. Software-as-a-Service Revenue Models. IT Prof. 2013, 15, 54–59. [Google Scholar] [CrossRef]
- Christodoulou, I.; Langley, P.A. A gaming simulation approach to understanding blue ocean strategy development as a transition from traditional competitive strategy. J. Strateg. Mark. 2020, 28, 727–752. [Google Scholar] [CrossRef]
- Saarikallio, M.; Tyrväinen, P. Following the Money: Revenue Stream Constituents in Case of Within-Firm Variation; Springer International Publishing: Berlin/Heidelberg, Germany, 2014; pp. 88–99. [Google Scholar]
- Petrovic, O.; Kittl, C.; Teksten, R.D. Developing Business Models for Ebusiness. SSRN: 2001; 1658505. Available online: https://papers.ssrn.com/sol3/papers.cfm?abstract_id=1658505 (accessed on 25 September 2024).
- Maitland, C.; Van de Kar, E. First BITA case study experiences with regard to complex value systems. In Proceedings of the BITA-B4U Symposium Business Models for Innovative Mobile Services, Delft, The Netherlands, 15–16 November 2002. [Google Scholar]
- Mahadevan, B. Business Models for Internet-Based E-Commerce: An Anatomy. Calif. Manag. Rev. 2000, 42, 55–69. [Google Scholar] [CrossRef]
- Weill, P.; Vitale, M. Place to Space: Migrating to eBusiness Models; Harvard Business Press: Cambridge, MA, USA, 2001. [Google Scholar]
- Akkermans, J.M.; Gordijn, J. Value-based requirements engineering: Exploring innovative e-commerce ideas. Requir. Eng. 2003, 8, 114–134. [Google Scholar] [CrossRef]
- Afuah, A.; Tucci, C.L. Internet Business Models and Strategies: Text and Cases; McGraw-Hill: New York, NY, USA, 2003; Volume 2. [Google Scholar]
- Linder, J.; Cantrell, S. Changing Business Models: Surveying the Landscape. 2000. Available online: https://www.researchgate.net/publication/243769365_Changing_Business_Models_Surveying_the_Landscape (accessed on 25 September 2024).
- Hamel, G. Leading the Revolution; Harvard Business School Press: Cambridge, MA, USA, 2000. [Google Scholar]
- Magretta, J. Why business models matter. Harv. Bus. Rev. 2002, 80, 86–92. [Google Scholar]
- Applegate, L.M. E-business Models: Making sense of the Internet business landscape. In Information Technology and the Future Enterprise: New Models for Managers; Prentice Hall: Upper Saddle River, NJ, USA, 2001; pp. 49–94. [Google Scholar]
- Das, P.; Perera, S.; Senaratne, S.; Osei-Kyei, R. Developing a construction business model transformation canvas. Eng. Constr. Archit. Manag. 2021, 28, 1423–1439. [Google Scholar] [CrossRef]
- Criado-Perez, C.; Shinkle, G.A.; Höllerer, M.A.; Sharma, A.; Collins, C.; Gardner, N.; Hank Haeusler, M.; Pan, S. Digital Transformation in the Australian AEC Industry: Prevailing Issues and Prospective Leadership Thinking. J. Constr. Eng. Manag. 2022, 148, 05021012. [Google Scholar] [CrossRef]
- Vara-Miguel, A.; Sádaba, C.; Negredo, S.; Sánchez-Blanco, C. Revenue diversification strategies of online news organisations: Subscriptions and memberships. Prof. Inf. 2023, 32. [Google Scholar] [CrossRef]
- Eurich, M.; Giessmann, A.; Mettler, T.; Stanoevska-Slabev, K. Revenue Streams of Cloud-based Platforms: Current State and Future Directions. In Proceedings of the 17th Americas Conference on Information Systems 2011, Detroit, MI, USA, 4–8 August 2011. [Google Scholar]
- Beach, T.H.; Rana, O.F.; Rezgui, Y.; Parashar, M. Cloud computing for the architecture, engineering & construction sector: Requirements, prototype & experience. J. Cloud Comput. Adv. Syst. Appl. 2013, 2, 8. [Google Scholar] [CrossRef]
- REMANÉ, G.; Schneider, S.; HANELT, A. Digital business model types: Understanding their mechanisms as recipes to commercialise digital technologies. Int. J. Innov. Manag. 2022, 26, 2240019. [Google Scholar] [CrossRef]
- Hanelt, A.; Piccinini, E.; Gregory, R.W.; Hildebrandt, B.; Kolbe, L.M. Digital transformation of primarily physical industries-exploring the impact of digital trends on business models of automobile manufacturers. In Proceedings of the Wirtschaftsinformatik Proceedings, Osnabrück, Germany, 4–6 March 2015. [Google Scholar]
- Tavoletti, E.; Kazemargi, N.; Cerruti, C.; Grieco, C.; Appolloni, A. Business model innovation and digital transformation in global management consulting firms. Eur. J. Innov. Manag. 2021, ahead-of-print. [Google Scholar] [CrossRef]
- Täuscher, K.; Laudien, S.M. Understanding platform business models: A mixed methods study of marketplaces. Eur. Manag. J. 2018, 36, 319–329. [Google Scholar] [CrossRef]
- Ng, I.C.; Yip, N. Identifying risk and its impact on contracting through a benefit based-model framework in business to business contracting: Case of the defence industry. In Proceedings of the CIRP Design Conference, Cranfield, UK, 30–31 March 2009. [Google Scholar]
- Schuh, G.; Wenger, L.; Stich, V.; Hicking, J.; Gailus, J. Outcome economy: Subscription business models in machinery and plant engineering. Procedia CIRP 2020, 93, 599–604. [Google Scholar] [CrossRef]
- Rietveld, J. Creating and capturing value from freemium business models: A demand-side perspective. Strateg. Entrep. J. 2018, 12, 171–193. [Google Scholar] [CrossRef]
- Bekh, A. Advertising-based revenue model in digital media market. Ekon. Vjesn. Rev. Contemp. Entrep. Bus. Econ. Issues 2020, 33, 547–559. [Google Scholar]
- Hu, Y.; Shin, J.; Tang, Z. Incentive problems in performance-based online advertising pricing: Cost per click vs. cost per action. Manag. Sci. 2016, 62, 2022–2038. [Google Scholar] [CrossRef]
- Prasad, A.; Mahajan, V.; Bronnenberg, B. Advertising versus pay-per-view in electronic media. Int. J. Res. Mark. 2003, 20, 13–30. [Google Scholar] [CrossRef]
- Bart, N.; Chernonog, T.; Avinadav, T. Revenue-sharing contracts in supply chains: A comprehensive literature review. Int. J. Prod. Res. 2021, 59, 6633–6658. [Google Scholar] [CrossRef]
- Cachon, G.P.; Lariviere, M.A. Supply Chain Coordination with Revenue-Sharing Contracts: Strengths and Limitations. Manag. Sci. 2005, 51, 30–44. [Google Scholar] [CrossRef]
- Postmus, D.; Wijngaard, J.; Wortmann, H. An economic model to compare the profitability of pay-per-use and fixed-fee licensing. Inf. Softw. Technol. 2009, 51, 581–588. [Google Scholar] [CrossRef]
- Zhang, J.; Seidmann, A. Perpetual licensing vs. subscription of software: A theoretical evaluation. In Proceedings of the 2009 42nd Hawaii International Conference on System Sciences, Waikoloa, HI, USA, 5–8 January 2009; pp. 1–10. [Google Scholar]
- Runge, J.; Wagner, S.; Claussen, J. Freemium Pricing: Evidence from a Large-scale Field Experiment. In SSRN Electronic Journal; Humboldt University Berlin: Berlin, Germany, 2016. [Google Scholar] [CrossRef]
- Liu, C.Z.; Au, Y.A.; Choi, H.S. Effects of Freemium Strategy in the Mobile App Market: An Empirical Study of Google Play. J. Manag. Inf. Syst. 2014, 31, 326–354. [Google Scholar] [CrossRef]
- Voigt, S.; Hinz, O. Making Digital Freemium Business Models a Success: Predicting Customers’ Lifetime Value via Initial Purchase Information. Bus. Inf. Syst. Eng. 2016, 58, 107–118. [Google Scholar] [CrossRef]
- Holm, A.B.; Günzel-Jensen, F. Succeeding with freemium: Strategies for implementation. J. Bus. Strategy 2017, 38, 16–24. [Google Scholar] [CrossRef]
- Niemand, T.; Tischer, S.; Fritzsche, T.; Kraus, S. The freemium effect: Why consumers perceive more value with free than with premium offers. In Proceedings of the International Conference on Information Systems (ICIS), Fort Worth Texas, USA, 13–16 December 2015. [Google Scholar]
- Weinberger, M.; Bilgeri, D.; Fleisch, E. IoT business models in an industrial context. Automatisierungstechnik 2016, 64, 699–706. [Google Scholar] [CrossRef]
- Roma, P.; Ragaglia, D. Revenue models, in-app purchase, and the app performance: Evidence from Apple’s App Store and Google Play. Electron. Commer. Res. Appl. 2016, 17, 173–190. [Google Scholar] [CrossRef]
- Li, Z.; Nan, G.; Li, M. Advertising or Freemium: The Impacts of Social Effects and Service Quality on Competing Platforms. IEEE Trans. Eng. Manag. 2020, 67, 220–233. [Google Scholar] [CrossRef]
- Rappa, M.A. The utility business model and the future of computing services. IBM Syst. J. 2004, 43, 32–42. [Google Scholar] [CrossRef]
- Li, R.; Duan, S. Business Model Analysis of Netflix. Adv. Econ. Manag. Political Sci. 2024, 92, 285–292. [Google Scholar] [CrossRef]
- Wayne, M.L. Netflix, Amazon, and branded television content in subscription video on-demand portals. Media Cult. Soc. 2017, 40, 725–741. [Google Scholar] [CrossRef]
- Li, Z.; Wang, D.; Nan, G.; Li, M. Optimal Revenue Model of a Social Networking Service: Ad-Sponsored, Subscription-Based, or Hybrid? IEEE Trans. Eng. Manag. 2024, 71, 1927–1939. [Google Scholar] [CrossRef]
- Vlaanderen, F.P.; Tanke, M.A.; Bloem, B.R.; Faber, M.J.; Eijkenaar, F.; Schut, F.T.; Jeurissen, P.P.T. Design and effects of outcome-based payment models in healthcare: A systematic review. Eur. J. Health Econ. 2019, 20, 217–232. [Google Scholar] [CrossRef]
- Ng, I.C.L.; Maull, R.; Yip, N. Outcome-based contracts as a driver for systems thinking and service-dominant logic in service science: Evidence from the defence industry. Eur. Manag. J. 2009, 27, 377–387. [Google Scholar] [CrossRef]
- Hou, J.; Neely, A. Investigating risks of outcome-based service contracts from a provider’s perspective. Int. J. Prod. Res. 2018, 56, 2103–2115. [Google Scholar] [CrossRef]
- Visnjic, I.; Jovanovic, M.; Neely, A.; Engwall, M. What brings the value to outcome-based contract providers? Value drivers in outcome business models. Int. J. Prod. Econ. 2017, 192, 169–181. [Google Scholar] [CrossRef]
- Nullmeier, F.M.E.; Wynstra, F.; van Raaij, E.M. Outcome attributability in performance-based contracting: Roles and activities of the buying organization. Ind. Mark. Manag. 2016, 59, 25–36. [Google Scholar] [CrossRef]
- Visnjic, I.; Neely, A.; Jovanovic, M. The path to outcome delivery: Interplay of service market strategy and open business models. Technovation 2018, 72–73, 46–59. [Google Scholar] [CrossRef]
- Kim, S.-H.; Cohen, M.A.; Netessine, S.; Veeraraghavan, S. Contracting for infrequent restoration and recovery of mission-critical systems. Manag. Sci. 2010, 56, 1551–1567. [Google Scholar] [CrossRef]
- Selviaridis, K.; Wynstra, F. Performance-based contracting: A literature review and future research directions. Int. J. Prod. Res. 2015, 53, 3505–3540. [Google Scholar] [CrossRef]
- Hypko, P.; Tilebein, M.; Gleich, R. Clarifying the concept of performance-based contracting in manufacturing industries. J. Serv. Manag. 2010, 21, 625–655. [Google Scholar] [CrossRef]
- Neely, A. Exploring the financial consequences of the servitization of manufacturing. Oper. Manag. Res. 2008, 1, 103–118. [Google Scholar] [CrossRef]
- Meacham, B.; Bowen, R.; Traw, J.; Moore, A. Performance-based building regulation: Current situation and future needs. Build. Res. Inf. 2005, 33, 91–106. [Google Scholar] [CrossRef]
- Hunhevicz, J.J.; Motie, M.; Hall, D.M. Digital building twins and blockchain for performance-based (smart) contracts. Autom. Constr. 2022, 133, 103981. [Google Scholar] [CrossRef]
- Straub, A. Cost savings from performance-based maintenance contracting. Int. J. Strateg. Prop. Manag. 2009, 13, 205–217. [Google Scholar] [CrossRef]
- Gruneberg, S.; Hughes, W.; Ancell, D. Risk under performance-based contracting in the UK construction sector. Constr. Manag. Econ. 2007, 25, 691–699. [Google Scholar] [CrossRef]
- O.Nyumba, T.; Wilson, K.; Derrick, C.J.; Mukherjee, N. The use of focus group discussion methodology: Insights from two decades of application in conservation. Methods Ecol. Evol. 2018, 9, 20–32. [Google Scholar] [CrossRef]
- Leigh, D. SWOT analysis. In Handbook of Improving Performance in the Workplace: Volumes 1–3; Pepperdine University: Malibu, CA, USA, 2009; pp. 115–140. [Google Scholar]

| Feature/Model | Hourly-Based | Freemium | Subscription | Outcome-Based | Performance-Based |
|---|---|---|---|---|---|
| Primary Focus | Time spent on services or product [37] | Basic free services with paid premium features [19,65,73] | Ongoing access to services or products [64,81] | Delivery of specific, measurable outcomes [86,87] | Achievement of specific performance metrics rather than tasks [63] |
| Payment | Based on hourly rates [37] | Free for basic services; Pay for additional features [19,65,73] | Recurring payment for ongoing access [64,81] | Based on the achievement of outcomes [86,87] | Based on meeting performance criteria [86] |
| Examples | Construction consulting firms [37] | Linkedin, Dropbox, Spotify [76,77] | Netflix, Amazon [82,83] | Caterpillar [88] | Using “Power per Hour” instead of buying a jet engine [94]. |
| Target Market Application | Suitable for projects where effort/time is predictable | Suited for attracting a large user base or where trial use is essential | Suited for cases where continuous use is necessary | Suited for clients seeking specific results | Suited for long-term projects requiring functionality and performance |
| Possible Clients | Current clients | Trial version, Students, Red Cross | Freelancers, Small firms and startups | Älvsbyhus 1 | Boklok 2 Lindbäcks 3 |
| Revenue Model: | Strengths and Opportunities | Weaknesses and Threats | Reason for Selection or Exclusion |
|---|---|---|---|
| Freemium | Attracts large user base, potential for upselling premium features [19,65,73]. Opportunity for combining with physical products [73]. Potential to serve as a demo leading to full tools version sales, effective marketing tool, branding benefits, and potential to attract engineers from other firms (interview). | Low conversion rate and support and development costs [19,75],. Ineffective revenue model [79], unpredictability [19]. | YES: Selected for investigation due to its demo and branding benefits; potential to convert free users to paying clients. |
| Subscription | Predictable recurring revenue [64], fosters long-term client relationships [24]. Preferred for its predictability (interview). Combine with advertising [81], suitable for clients seeking consistent service [24]. | It requires continuous development and support, as well as pricing challenges. Economic downturns affecting renewals (interview). | YES: Selected for investigation due to its predictability and alignment with client preferences for fixed costs and predictability. |
| Outcome-based | Aligns payment with client outcomes, promotes profitability and competitive advantages [86,88]. Favored over subscription models by some interviewees (interview). | Contract and execution risks [87]. Requires high initial costs [40], robust performance tracking. Potential challenges in assessing and precisely measuring specific outcomes or performances (interview). | YES: Selected for investigation due to its alignment with client outcomes and potential for fostering long-term relationships. |
| Performance-based | Focuses on measurable achieved results, alignment of client and supplier interests [86,92]. Advance services [90], suitable for long-term agreements, budget adaptability, innovative solutions, efficiency enhancement, and cost reduction [92,97]. Entering new markets; challenging to comprehend initially but preferred after explanation (interview). Tool in this revenue model can be tailored to suit specific target markets (interview). | High initial costs, necessity of long-term agreements, and specific turnover level [97]. Balancing risks and rewards [98]. Challenges in determining performance criteria (Interview). Unfamiliarity with this revenue model in the industry. | YES: Selected for investigation due to its focus on measurable outcomes and potential to enhance service quality and client satisfaction and long-term relationship. |
| Asset Sale | Generates immediate revenue through the sale of tangible assets [21]. | Replacing by performance-based [92]. Not applicable to the digital tool being studied. No recurring revenue. Limited post-sale client relationship. | NO: The tool is digital, not a physical one, making asset sales irrelevant and misaligned with the firm’s offerings. |
| Usage Fee | Revenue proportional to service usage, direct link between revenue and service delivery [21]. Attracts broad client base with flexible payment. Suitable for varying service demand. Covered by outcome-based model (interview). | It requires robust tracking systems; revenue can be unpredictable and unstable (interview). | NO: The outcome-based model already encompasses the principles of the usage fee model for this tool, making it redundant to consider separately. |
| Brokerage Fee | Generates revenue by facilitating, applicable in other industries [21]. Potential for high revenues in high-value transactions, covered by subscription model in the case of small consulting firms (interview). | Dependent on transaction volume; significant effort is needed to establish a network (interview). | NO: Subscription models could better serve small consulting firms, and brokerage fees were less relevant to the tool’s application (interview). |
| Renting, Lending, Leasing | Regular and systematic revenue streams [21]. Covered by a subscription model [72] (interview). Appeals to clients are avoiding significant upfront investments (interview). | The subscription model or short-term licensing can cover it; it is more suitable with physical tools (interview). | NO: Subscription or short-term licensing models are more suitable for the tool, as renting or leasing does not align well with its digital nature (interview). |
| Advertising | Significant revenue [21], with a large audience. Combine with other models for maximum revenue [68]. | It requires a large user base and can be intrusive. Limited audience for the tool, not suitable as primary revenue model for this tool (interview). | NO: The limited user base and the nature of the tool make advertising a less effective primary revenue model (interview). |
| Revenue Sharing | Aligns incentives, encouraging innovation and efficiency [69]. Suitable for collaborative projects or partnerships. | Requires transparent revenue tracking, complex management. The tool’s scope is too limited for revenue sharing (interview). | NO: The limited scope of the tool does not justify the complexity of revenue-sharing agreements, which are more suited to larger projects with substantial gains (interview). |
| Licensing | Generates revenue through utilization rights [21]. Applicable across industries, potential for rapid scaling. | Shifting to subscription models [72] requires IP management. Firm’s core business not aligned with licensing model (interview). Licensing risks [19], market shift to subscriptions. | NO: The firm’s strategic focus does not align with licensing, and shifting to subscription model was considered a more suitable choice. |
| Freemium | ||
|---|---|---|
| Category | Aspect | Details |
| Strengths | Market expansion | Potential for widespread use if it is an appropriate tool and clients apply it. |
| Brand visibility | Increased visibility for the tool provider’s name. | |
| Evaluation | Allows clients to evaluate the tool before buying. | |
| Weaknesses | Limited version | Providing the entire set of features in the free version is not appropriate. |
| Revenue generating challenges | Generating a revenue stream (solely) through a freemium model can be challenging. | |
| Necessity of support and development organization | Need for robust back-office functions. | |
| Financial issues | Freemium models are required to finance back-office functions. | |
| Necessity of development | The tool requires further development. | |
| Opportunities | Marketing Tool | The freemium model can be seen as a sales tactic to offer additional products or services. It can serve as a marketing tool. |
| Demo or trial version | Offering a limited demo or trial version can attract clients. | |
| Packaging | It can be packaged with complete solutions for broader functionality. | |
| Threats | Attractive alternatives | Users may find other (free) tools more attractive. |
| Low converting rate | Risk of low conversion from free (freemium) to paid users (other revenue models). | |
| Accountability | Who is responsible for ensuring the input and output are correct if the tool is free? | |
| No guarantee | Free tools (freemium) typically do not come with any guarantees for functionality or results. | |
| Subscription | ||
|---|---|---|
| Category | Aspect | Details |
| Strengths | Starting point to sell | The subscription is the primary revenue model or starting point for selling the tool by alternative revenue models. |
| Scalability | Low overhead costs and quick scalability. | |
| Continuous and secure income | Continuous and secure monthly or annual income. | |
| Solely production cost | The primary overall cost is attributed to production rather than the project cost. Once developed, selling to multiple clients incurs minimal additional costs. | |
| Development planning | Ability to forecast and budget for development and maintenance based on predictable revenue. | |
| Packaging | Potential to add other existing products or services at the tool provider firm. | |
| Weaknesses | Pricing challenges | Difficulty in finding a reasonable price level. |
| Necessity of development | The program requires further development and enhancements. | |
| Limited functionality | The tool is currently limited and needs to be expanded to include more complex tasks. | |
| Opportunities | Financial forecasting | It helps predict income. |
| Combination with other revenue models | It can be combined with other revenue models such as freemium. | |
| As a base version for development | The subscription version of the tool can serve as a base for development, especially for other revenue models. | |
| Additional requested services | Additional services (functionality) can be offered based on the clients’ requirements for extra revenue. | |
| Threats | Sell it just one time | Risk of clients using the tool only once for repeating projects, which leads to not generating recurring revenue. |
| Threats are not related to revenue models. | According to discussions, one believes that possible threats are independent of applying the subscription or other revenue models. | |
| Performance- & Outcome-Based Revenue Models | ||
|---|---|---|
| Category | Aspect | Details |
| Strengths | Marketing existing assets | Possibility to market existing assets. |
| Development cost recovery | Leveraging developed assets to recover development costs. | |
| Complement for hourly-based model | Alternative revenue models for developed assets can be utilized, in addition to the traditional hourly-based revenue model. | |
| Organizational level investment | Development costs can be considered a firm-level investment rather than just at the project or department level. | |
| Continuous income | Generating regular monthly or yearly income with minimal effort. | |
| Selling additional services | Performance-based (or outcome-based) tools can facilitate the sale of engineering hours or other services and products. | |
| Weaknesses | Limited functionality and scope | The current version of this tool has limited scope and functionality and requires enhancements. |
| Necessity of development | The tool needs more development and engineering judgment. | |
| Dependency on key personnel | Dependency on crucial personnel for support and development. | |
| Necessity of support and development organization | It is necessary to have an organization to support and develop, sell, train, and handle invoicing and contracts. | |
| High cost | Maintaining even a slim organization for the development and support of the tool can be costly. | |
| Opportunities | Entering new markets and expanding the client base | Potential to open new markets, such as projects for specific clients like Älvsbyhus. Performance-based payments per square meter can attract more clients. |
| To be service based | It is broadening services beyond consulting. | |
| Competitive advantage | Potential to compete with more expensive software currently used by clients. | |
| Resources saving for clients | Ability to reduce clients’ costs and save time and resources. | |
| Additional client-based services | The tool can be adjusted and developed based on clients’ feedback and requirements. | |
| Integration potential | Performance-based models can integrate into larger systems, automatically adjusting calculations. | |
| Integration techniques | Options include integrating this tool into larger systems or providing APIs for others to develop. | |
| Threats | Accountability | Responsibility for the correctness of calculations and results. |
| Core Business Change | There is a risk of shifting from consulting to software provision, which would not be consistent with the provider’s core business as a consulting firm. | |
| Cost-Benefit Challenges | The necessity of ensuring the financial viability of offering the tool considering the costs of support and development. | |
| One-Time Sales | The risk of clients using the tool only once or for a short period leads to not generating recurring revenue. | |
| Dependency on the client’s project volume | When selecting an outcome-based revenue model for profitability, it is vital to have repeat clients utilizing the tool across multiple projects. | |
| Minimum number of clients | The number of prominent clients with a complex system that can potentially apply performance-based models (to be integrated with this tool) is minimal. | |
| Incompatibility | Challenges arise in adapting the tool to various national regulations and construction traditions for different target markets. | |
Disclaimer/Publisher’s Note: The statements, opinions and data contained in all publications are solely those of the individual author(s) and contributor(s) and not of MDPI and/or the editor(s). MDPI and/or the editor(s) disclaim responsibility for any injury to people or property resulting from any ideas, methods, instructions or products referred to in the content. |
© 2024 by the authors. Licensee MDPI, Basel, Switzerland. This article is an open access article distributed under the terms and conditions of the Creative Commons Attribution (CC BY) license (https://creativecommons.org/licenses/by/4.0/).
Share and Cite
Tafti, A.; Sandberg, M.; Andersson, M. Exploring Alternative Revenue Models for Construction Consulting Firms in the Digital Era. Sustainability 2024, 16, 9397. https://doi.org/10.3390/su16219397
Tafti A, Sandberg M, Andersson M. Exploring Alternative Revenue Models for Construction Consulting Firms in the Digital Era. Sustainability. 2024; 16(21):9397. https://doi.org/10.3390/su16219397
Chicago/Turabian StyleTafti, Abbas, Marcus Sandberg, and Matts Andersson. 2024. "Exploring Alternative Revenue Models for Construction Consulting Firms in the Digital Era" Sustainability 16, no. 21: 9397. https://doi.org/10.3390/su16219397
APA StyleTafti, A., Sandberg, M., & Andersson, M. (2024). Exploring Alternative Revenue Models for Construction Consulting Firms in the Digital Era. Sustainability, 16(21), 9397. https://doi.org/10.3390/su16219397

