Industrial Symbiosis and Circular Economy Practices Towards Sustainability in Forest-Based Clusters: Case Studies in Southern Brazil
Abstract
1. Introduction
2. Materials and Methods
2.1. Study Location
2.2. Data Collection
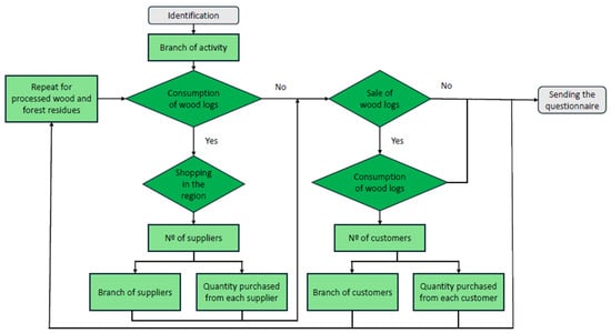
2.2.1. Quantitative Approach
2.2.2. Qualitative Approach
- Case 1: an electrical power generation unit using wood residues from timber companies located in cluster 1 in the municipality Lages, state of Santa Catarina;
- Case 2: a thermoelectrical energy generation unit using wood residues and black liquor as an integral part of a pulp and paper industry located in cluster 2 in the municipality Otacílio Costa, state of Santa Catarina.
2.3. Statistical Analysis
3. Results
3.1. Clusters and IS Relationships
3.2. CE Practices
3.2.1. Case 1: TPP Based on Wood Residues
3.2.2. Case 2: TPP in the Pulp and Paper Industry
4. Discussion
5. Conclusions
Supplementary Materials
Author Contributions
Funding
Institutional Review Board Statement
Informed Consent Statement
Data Availability Statement
Acknowledgments
Conflicts of Interest
References
- Alonso-Fernández, P.; Regueiro-Ferreira, R.M. An Approximation to the Environmental Impact of Economic Growth Using the Material Flow Analysis: Differences between Production and Consumption Methods, Applied to China, United Kingdom and USA (1990–2017). Sustainability 2021, 13, 5489. [Google Scholar] [CrossRef]
- Huo, J.; Peng, C. Depletion of Natural Resources and Environmental Quality: Prospects of Energy Use, Energy Imports, and Economic Growth Hindrances. Resour. Policy 2023, 86, 104049. [Google Scholar] [CrossRef]
- Xiong, Y.; Guo, H.; Nor, D.D.M.M.; Song, A.; Dai, L. Mineral Resources Depletion, Environmental Degradation, and Exploitation of Natural Resources: COVID-19 Aftereffects. Resour. Policy 2023, 85, 103907. [Google Scholar] [CrossRef]
- Milly, P.C.D.; Betancourt, J.; Falkenmark, M.; Hirsch, R.M.; Kundzewicz, Z.W.; Lettenmaier, D.P.; Stouffer, R.J. Climate Change: Stationarity Is Dead: Whither Water Management? Science 2008, 319, 573–574. [Google Scholar] [CrossRef] [PubMed]
- Arman, N.Z.; Salmiati, S.; Aris, A.; Salim, M.R.; Nazifa, T.H.; Muhamad, M.S.; Marpongahtun, M. A Review on Emerging Pollutants in the Water Environment: Existences, Health Effects and Treatment Processes. Water 2021, 13, 3258. [Google Scholar] [CrossRef]
- Wilting, H.C.; Schipper, A.M.; Bakkenes, M.; Meijer, J.R.; Huijbregts, M.A.J. Quantifying Biodiversity Losses Due to Human Consumption: A Global-Scale Footprint Analysis. Environ. Sci. Technol. 2017, 51, 3298–3306. [Google Scholar] [CrossRef]
- Blomsma, F.; Bauwens, T.; Weissbrod, I.; Kirchherr, J. The ‘Need for Speed’: Towards Circular Disruption—What It Is, How to Make It Happen and How to Know It’s Happening. Bus. Strategy Environ. 2023, 32, 1010–1031. [Google Scholar] [CrossRef]
- Lahane, S.; Kant, R. Investigating the Sustainable Development Goals Derived Due to Adoption of Circular Economy Practices. Waste Manag. 2022, 143, 1–14. [Google Scholar] [CrossRef]
- Morseletto, P. Sometimes Linear, Sometimes Circular: States of the Economy and Transitions to the Future. J. Clean. Prod. 2023, 390, 136138. [Google Scholar] [CrossRef]
- Kirchherr, J.; Yang, N.H.N.; Schulze-Spüntrup, F.; Heerink, M.J.; Hartley, K. Conceptualizing the Circular Economy (Revisited): An Analysis of 221 Definitions. Resour. Conserv. Recycl. 2023, 194, 107001. [Google Scholar] [CrossRef]
- EMF. Towards the Circular Economy. J. Ind. Ecol. 2013, 2, 23–44. [Google Scholar]
- EMF. Growth within: A Circular Economy Vision for a Competitive Europe; Ellen MacArthur Foundation: Cowes, UK, 2015. [Google Scholar]
- Kirchherr, J.; Reike, D.; Hekkert, M. Conceptualizing the Circular Economy: An Analysis of 114 Definitions. Resour. Conserv. Recycl. 2017, 127, 221–232. [Google Scholar] [CrossRef]
- Chiaroni, D.; Fraccascia, L.; Giannoccaro, I.; Urbinati, A. Enabling Factors for the Diffusion of Circular Economy and Their Impacts on Sustainability. Resour. Conserv. Recycl. Adv. 2022, 15, 200101. [Google Scholar] [CrossRef]
- Schlüter, L.; Mortensen, L.; Kørnøv, L. Industrial Symbiosis Emergence and Network Development through Reproduction. J. Clean. Prod. 2020, 252, 119631. [Google Scholar] [CrossRef]
- Lombardi, R. Non-Technical Barriers to (and Drivers for) the Circular Economy through Industrial Symbiosis: A Practical Input. Econ. Policy Energy Environ. 2017, 2017, 171–189. [Google Scholar] [CrossRef]
- Ventura, V.; Bortolini, M.; Galizia, F.G. Industrial Symbiosis and Industry 4.0: Literature Review and Research Steps Toward Sustainability. In Proceedings of the International Conference on Sustainable Design and Manufacturing, Bari, Italy, 18–20 September 2023; Volume 338, ISBN 9789811992049. [Google Scholar]
- Chertow, M.R. “Uncovering” Industrial Symbiosis. J. Ind. Ecol. 2007, 11, 11–30. [Google Scholar] [CrossRef]
- Chertow, M.R. Industrial Symbiosis: Literature and Taxonomy. Annu. Rev. Energy Environ. 2000, 25, 313–337. [Google Scholar] [CrossRef]
- Frosch, R.A.; Gallopoulos, N.E. Strategies for Manufacturing. Sci. Am. 1989, 261, 144–152. [Google Scholar] [CrossRef]
- Chertow, M.R. Dynamics of Geographically Based Industrial Ecosystems. In The Dynamics of Regions and Networks in Industrial Ecosystems; Edward Elgar Publishing: Cheltenham, UK, 2009. [Google Scholar]
- Mirata, M.; Nilsson, H.; Kuisma, J. Production Systems Aligned with Distributed Economies: Examples from Energy and Biomass Sectors. J. Clean. Prod. 2005, 13, 981–991. [Google Scholar] [CrossRef]
- López-Fernández, J.M.; Maté-Sánchez-Val, M.; Somohano-Rodriguez, F.M. The Effect of Micro-territorial Networks on Industrial Small and Medium Enterprises’ Innovation: A Case Study in the Spanish Region of Cantabria. Pap. Reg. Sci. 2021, 100, 51–78. [Google Scholar] [CrossRef]
- Porter, M.E. Clusters and the New Economics of Competition. Harv. Bus. Rev. 1998, 76, 77–90. [Google Scholar] [PubMed]
- Markusen, A. Sticky Places in Slippery Space: A Typology of Industrial Districts. Econ. Geogr. 1996, 72, 293–313. [Google Scholar] [CrossRef]
- Song, X.; Geng, Y.; Dong, H.; Chen, W. Social Network Analysis on Industrial Symbiosis: A Case of Gujiao Eco-Industrial Park. J. Clean. Prod. 2018, 193, 414–423. [Google Scholar] [CrossRef]
- Boix, M.; Montastruc, L.; Azzaro-Pantel, C.; Domenech, S. Optimization Methods Applied to the Design of Eco-Industrial Parks: A Literature Review. J. Clean. Prod. 2015, 87, 303–317. [Google Scholar] [CrossRef]
- Chen, X.; Dong, M.; Zhang, L.; Luan, X.; Cui, X.; Cui, Z. Comprehensive Evaluation of Environmental and Economic Benefits of Industrial Symbiosis in Industrial Parks. J. Clean. Prod. 2022, 354, 131635. [Google Scholar] [CrossRef]
- Taddeo, R.; Simboli, A.; Morgante, A.; Erkman, S. The Development of Industrial Symbiosis in Existing Contexts. Experiences From Three Italian Clusters. Ecol. Econ. 2017, 139, 55–67. [Google Scholar] [CrossRef]
- Boom-Cárcamo, E.; Peñabaena-Niebles, R. Analysis of the Development of Industrial Symbiosis in Emerging and Frontier Market Countries: Barriers and Drivers. Sustainability 2022, 14, 4223. [Google Scholar] [CrossRef]
- Chen, P.-C.; Ma, H.-W. Using an Industrial Waste Account to Facilitate National Level Industrial Symbioses by Uncovering the Waste Exchange Potential. J. Ind. Ecol. 2015, 19, 950–962. [Google Scholar] [CrossRef]
- Deboni, T.L.; Simioni, F.J.; Brand, M.A.; Lopes, G.P. Evolution of the Quality of Forest Biomass for Energy Generation in a Cogeneration Plant. Renew. Energy 2018, 135, 1291–1302. [Google Scholar] [CrossRef]
- Simioni, F.J.; Jarenkow, G.L.; da Silva, K.F.; Brutti, R.C.; Coelho Junior, L.M. Eco-Efficiency in the Transformation of Forest Biomass Residues in Electrical Energy. Clean. Technol. Environ. Policy 2021, 23, 1443–1456. [Google Scholar] [CrossRef]
- da Silva, F.A.; Simioni, F.J.; Hoff, D.N. Diagnosis of Circular Economy in the Forest Sector in Southern Brazil. Sci. Total Environ. 2020, 706, 135973. [Google Scholar] [CrossRef] [PubMed]
- Simioni, F.J.; Hoeflich, V.A. Productive Chain of Biomass Energy in the South Plateau Area Located in Santa Catarina: A Prospective Approach. Rev. Arvore 2010, 34, 1091–1099. [Google Scholar] [CrossRef]
- Wahrlich, J.; Simioni, F.J. Industrial Symbiosis in the Forestry Sector: A Case Study in Southern Brazil. J. Ind. Ecol. 2019, 23, 1470–1482. [Google Scholar] [CrossRef]
- Hoff, D.N.; Simioni, F.J. O Setor de Base Florestal Na Serra Catarinense, 2004th ed.; Editora UNIPLAC: Lages, Brazil, 2004; Volume 1. [Google Scholar]
- Empresa de Pesquisa Energética—EPE. Relatório Síntese 2024 Ano Base 2023; EPE: Brasília, Brazil, 2024. [Google Scholar]
- Palacios-Bereche, M.C.; Palacios-Bereche, R.; Ensinas, A.V.; Gallego, A.G.; Modesto, M.; Nebra, S.A. Brazilian Sugar Cane Industry—A Survey on Future Improvements in the Process Energy Management. Energy 2022, 259, 124903. [Google Scholar] [CrossRef]
- Coelho Junior, L.M.; Santos Júnior, E.P.; da Silva, C.F.F.; de Oliveira, B.H.C.; Dantas, J.B.C.; dos Reis, J.V.; Schramm, V.B.; Schramm, F.; Carvalho, M. Supply of Bioelectricity from Sugarcane Bagasse in Brazil: A Space–Time Analysis. Sustain. Environ. Res. 2024, 34, 17. [Google Scholar] [CrossRef]
- Scrucca, F.; Barberio, G.; Cutaia, L.; Rinaldi, C. Woodchips from Forest Residues as a Sustainable and Circular Biofuel for Electricity Production: Evidence from an Environmental Life Cycle Assessment. Energies 2023, 17, 105. [Google Scholar] [CrossRef]
- Alizadeh, P.; Mupondwa, E.; Tabil, L.G.; Li, X.; Cree, D. Life Cycle Assessment of Bioenergy Production from Wood Sawdust. J. Clean. Prod. 2023, 427, 138936. [Google Scholar] [CrossRef]
- Wang, Q.; Zhang, Y.; Ma, K. Study of the Differences in Collection Scope of Raw Materials of Biomass CHP Plants Caused by Regional Factors. J. Environ. Manag. 2024, 360, 121106. [Google Scholar] [CrossRef]
- Queirós, A.; Faria, D.; Almeida, F. Strengths and limitations of qualitative and quantitative research methods. Eur. J. Educ. Stud. 2017, 3, 369–387. [Google Scholar] [CrossRef]
- IBÁ—Indústria Brasileira De Árvores. Relatório Anual IBÁ-2023; IBÁ: São Paulo, Brazil, 2023. [Google Scholar]
- ACR. Anuário Estatístico de Base Florestal o Estado de Santa Catarina 2019 (Ano Base 2018); ACR: Lages, Brazil, 2019. [Google Scholar]
- ANEEL Sistema de Informação de Geração Da ANEEL-SIGA. Available online: https://dadosabertos.aneel.gov.br/dataset/siga-sistema-de-informacoes-de-geracao-da-aneel (accessed on 16 July 2024).
- Hagadone, T.A.; Grala, R.K. Business Clusters in Mississippi’s Forest Products Industry. For. Policy Econ. 2012, 20, 16–24. [Google Scholar] [CrossRef]
- Johansson, R. On Case Study Methodology. Open House Int. 2007, 32, 48–54. [Google Scholar] [CrossRef]
- EMF. Circularity Indicators: An Approach to Measuring Circularity; Ellen MacArthur Foundation: Cowes, UK, 2015. [Google Scholar]
- Borgatti, S.P.; Everett, M.G.; Freeman, L.C. Ucinet for Windows: Software for Social Network Analysis; Analytic Technologies: Harvard, MA, USA, 2002; Volume 1. [Google Scholar]
- Santos Junior, E.P.; Nunes, A.M.M.; Coelho Junior, L.M. Polarization in the Forest Bioelectricity Generation in Brazil. IEEE Lat. Am. Trans. 2023, 21, 573–578. [Google Scholar] [CrossRef]
- Santos Júnior, E.P.; da Silva, M.V.B.; Simioni, F.J.; Rotella Junior, P.; Menezes, R.S.C.; Coelho Junior, L.M. Location and Concentration of the Forest Bioelectricity Supply in Brazil: A Space-Time Analysis. Renew. Energy 2022, 199, 710–719. [Google Scholar] [CrossRef]
- Bösch, M.; Weimar, H.; Dieter, M. Input–Output Evaluation of Germany’s National Cluster of Forest-Based Industries. Eur. J. For. Res. 2015, 134, 899–910. [Google Scholar] [CrossRef]
- Pelli, P. Services and Industrial Development: Analysis of Industrial Policy, Trends and Issues for the Forest-Based Sector. J. For. Econ. 2018, 31, 17–26. [Google Scholar] [CrossRef]
- Yoon, S.; Nadvi, K. Industrial Clusters and Industrial Ecology: Building ‘Eco-Collective Efficiency’ in a South Korean Cluster. Geoforum 2018, 90, 159–173. [Google Scholar] [CrossRef]
- Lazaridou, D.C.; Michailidis, A.; Trigkas, M. Exploring Environmental and Economic Costs and Benefits of a Forest-Based Circular Economy: A Literature Review. Forests 2021, 12, 436. [Google Scholar] [CrossRef]
- Venera, M.; Chuvaeva, A.; Fedorov, V. Wood Industry Clusters and Their Optimal Location for the Efficient Use of Forest Raw Materials. Bioresources 2023, 18, 1848–1866. [Google Scholar] [CrossRef]
- Sodiya, O.E.; Parajuli, R.; Abt, R.C.; Gray, J. Spatial Analysis of Forest Product Manufacturers in North Carolina. For. Sci. 2023, 69, 24–36. [Google Scholar] [CrossRef]
- Nascimento, E.d.O.; Saleh, M. Wood Cluster: Development Alternative for the Mountainous Region of Santa Catarina. In Modelos de Organização Industrial: Clusters e Distritos Industriais; Uniplac: Lages, Brazil, 2002; Volume 1, pp. 41–63. (In Portuguese) [Google Scholar]
- Rotta, D.N.H.; Simioni, F.J.; Brand, M.A. The Wood Cluster in the Mountain Plateau of Santa Catarina: Study of Characteristics. Cad. Econ. 2003, 7, 129–152. (In Portuguese) [Google Scholar]
- Nayar Hoff, D.; Andreia Brand, M.; Rathmann, R.; Ávila Pedrozo, E. O Setor de Base Florestal da Serra Catarinense e a Emergência de um Ecossistema Industrial. Rev. Gestão Soc. Ambient. 2008, 2, 54–72. [Google Scholar] [CrossRef]
- Sansom, K.; Jaroenwanit, P. A Mediating Role and Influence of the Relationship Marketing Success toward Cluster Productivity in Thailand. Int. Bus. Manag. 2016, 10, 416–422. [Google Scholar]
- Bagley, M.J.O. Networks, Geography and the Survival of the Firm. J. Evol. Econ. 2019, 29, 1173–1209. [Google Scholar] [CrossRef]
- Coelho Junior, L.M.; Santos Júnior, E.P. Space-Time Conglomerates Analysis of the Forest-Based Power Plants in Brazil (2000–2019). Energies 2022, 15, 4113. [Google Scholar] [CrossRef]
- Stojčić, N.; Anić, I.D.; Aralica, Z. Do Firms in Clusters Perform Better? Lessons from Wood-Processing Industries in New EU Member States. For. Policy Econ. 2019, 109, 102043. [Google Scholar] [CrossRef]
- Aguilar, F.X.; Grala, R.K.; Bratkovich, S.M. Use of Georeferenced Data to Study Clustering in the Primary Wood Products Industry of the US South. Can. J. For. Res. 2009, 39, 2494–2504. [Google Scholar] [CrossRef]
- Pereira, A.A.; Lima, M.D.R.; Patrício, E.P.S.; Numazawa, S.; Goulart, S.L.; de Paula Protásio, T. Grouping of Wood Residues from Sustainable Forest Management Aiming at Bioenergy Generation. Sci. For. 2020, 48, e3157. [Google Scholar] [CrossRef]
- Simioni, F.J.; Buschinelli, C.C.D.A.; Moreira, J.M.M.Á.P.; dos Passos, B.M.; Girotto, S.B.F.T. Forest Biomass Chain of Production: Challenges of Small-Scale Forest Production in Southern Brazil. J. Clean. Prod. 2018, 174, 889–898. [Google Scholar] [CrossRef]
- Brown, R.C. Thermochemical Processing of Biomass: Conversion into Fuels, Chemicals and Power, 2nd ed.; Wiley: Hoboken, NJ, USA, 2019. [Google Scholar]
- Rahman, W.-U.; Patel, M.; Kurian, V.; Kumar, A. A Comparative Techno-Economic Assessment of Fast Pyrolysis, Hydrothermal Liquefaction, and Intermediate Pyrolysis of Municipal Solid Waste for Liquid Transportation Fuels Production. Energy Convers. Manag. 2022, 267, 115877. [Google Scholar] [CrossRef]
- Díaz González, C.A.; Pacheco Sandoval, L. Sustainability Aspects of Biomass Gasification Systems for Small Power Generation. Renew. Sustain. Energy Rev. 2020, 134, 110180. [Google Scholar] [CrossRef]
- Simioni, F.J.; Binotto, E.; Hoff, D.N. Technological Innovation in the Perspective of Managers of the Lumber Industry in the Region of Lages/SC. Rev. Arvore 2012, 36, 981–987. [Google Scholar] [CrossRef]
- Näyhä, A. Transition in the Finnish Forest-Based Sector: Company Perspectives on the Bioeconomy, Circular Economy and Sustainability. J. Clean. Prod. 2019, 209, 1294–1306. [Google Scholar] [CrossRef]
- Gagnon, B.; Tanguay, X.; Amor, B.; Imbrogno, A.F. Forest Products and Circular Economy Strategies: A Canadian Perspective. Energies 2022, 15, 673. [Google Scholar] [CrossRef]
- Pirc Barčić, A.; Kitek Kuzman, M.; Haviarova, E.; Oblak, L. Circular Economy & Sharing Collaborative Economy Principles: A Case Study Conducted in Wood-Based Sector. In Proceedings of the Digitalisation and Circular Economy: Forestry and Forestry Based Industry Implications-Proceedings of Scientific Papers, Varna, Bulgaria, 11–13 September 2019; pp. 23–28. [Google Scholar]
- Maťová, H.; Kaputa, V.; Triznová, M. Responsible Consumer in the Context of Circular Economy. In Proceedings of the Digitalisation and Circular Economy: Forestry and Forestry Based Industry Implications-Proceedings of Scientific Papers, Varna, Bulgaria, 11–13 September 2019; pp. 69–74. [Google Scholar]








| Type of Biomass | TPPs | Installed Power | ||
|---|---|---|---|---|
| n | % | kW | % | |
| Charcoal | 7 | 5.0 | 40,947 | 0.7 |
| Blast Furnace Gas | 13 | 9.3 | 132,265 | 2.4 |
| Firewood | 15 | 10.7 | 353,903 | 6.4 |
| Black Liquor | 23 | 16.4 | 3,718,600 | 67.0 |
| Forest Residues | 82 | 58.6 | 1,304,004 | 23.5 |
| Total | 140 | 100 | 5,549,719 | 100.0 |
Disclaimer/Publisher’s Note: The statements, opinions and data contained in all publications are solely those of the individual author(s) and contributor(s) and not of MDPI and/or the editor(s). MDPI and/or the editor(s) disclaim responsibility for any injury to people or property resulting from any ideas, methods, instructions or products referred to in the content. |
© 2024 by the authors. Licensee MDPI, Basel, Switzerland. This article is an open access article distributed under the terms and conditions of the Creative Commons Attribution (CC BY) license (https://creativecommons.org/licenses/by/4.0/).
Share and Cite
Simioni, F.J.; Soares, J.F.; Rosário, J.d.A.d.; Sell, L.G.; Bertol, E.; Souza, F.M.P.; Santos Júnior, E.P.; Coelho Junior, L.M. Industrial Symbiosis and Circular Economy Practices Towards Sustainability in Forest-Based Clusters: Case Studies in Southern Brazil. Sustainability 2024, 16, 9258. https://doi.org/10.3390/su16219258
Simioni FJ, Soares JF, Rosário JdAd, Sell LG, Bertol E, Souza FMP, Santos Júnior EP, Coelho Junior LM. Industrial Symbiosis and Circular Economy Practices Towards Sustainability in Forest-Based Clusters: Case Studies in Southern Brazil. Sustainability. 2024; 16(21):9258. https://doi.org/10.3390/su16219258
Chicago/Turabian StyleSimioni, Flávio José, Juliana Ferreira Soares, Jeane de Almeida do Rosário, Luiza Garcia Sell, Eduardo Bertol, Fabio Murilo Padilha Souza, Edvaldo Pereira Santos Júnior, and Luiz Moreira Coelho Junior. 2024. "Industrial Symbiosis and Circular Economy Practices Towards Sustainability in Forest-Based Clusters: Case Studies in Southern Brazil" Sustainability 16, no. 21: 9258. https://doi.org/10.3390/su16219258
APA StyleSimioni, F. J., Soares, J. F., Rosário, J. d. A. d., Sell, L. G., Bertol, E., Souza, F. M. P., Santos Júnior, E. P., & Coelho Junior, L. M. (2024). Industrial Symbiosis and Circular Economy Practices Towards Sustainability in Forest-Based Clusters: Case Studies in Southern Brazil. Sustainability, 16(21), 9258. https://doi.org/10.3390/su16219258

