Abstract
Battery energy storage systems based on bidirectional isolated DC-DC converters (BIDCs) have been employed to level the output power of intermittent renewable energy generators and to supply power to electric vehicles. Moreover, BIDCs use high-frequency transformers (HFTs) to achieve voltage matching and galvanic isolation. Various studies have recently been conducted using soft magnetic materials, such as nanocrystalline, amorphous solids, and ferrite, to develop more compact and effective transformers with superior power densities. The HFTs in three-phase BIDCs are composed of three magnetic cores. However, this leads to low power density and high cost. Besides, the three-phase (3P) ferrite core has not been investigated for high-power converters such as 3P-BIDCs. This paper presents the design and development of a 3P-EE ferrite magnetic core for 3P-BIDCs. The area product design method was used to determine the core and winding design. The paper also proposes the use of the superposition theorem in conducting a magnetic circuit analysis to predict the flux density and magnetising inductance of the transformer core. Moreover, the use of the superposition theorem allowed the required air-gap length for balancing the distribution of flux density and magnetizing inductance in the transformer core to be determined. The balanced flux distribution and magnetizing inductance resulted in a uniform core loss and temperature in the transformer. This paper also presents the experimental results of the designed HFT operated in a 300-V, 3-kW 3P-BIDC. The experimental results showed that the proposed HFT achieved a balanced flux density and magnetizing inductance with a high power density and low cost. Moreover, the transformer performed at a maximum efficiency of 98.67%, with a decrease of 3.33 °C in the overall temperature of the transformer as compared to the transformer without air gaps.
1. Introduction
In light of the global energy crisis and increasing environmental concerns about fossil fuels, there is a shift towards generating electricity from renewable energy sources such as solar and wind. According to the reports by [1,2], 71% of all new PV installations (102.4 GW) globally in 2018 were utility-scale PV systems. As solar PV and wind energy are intermittent in nature, utility-scale battery energy storage systems are required to ensure that the power systems can function reliably and meet load demand. Moreover, electrification of transportation is seen as one of the solutions to reducing the use of fossil fuel and slowing down the effects of global warming. Battery energy storage systems based on a DC-DC converter should have bidirectional power transfer capability, galvanic isolation, high-power density and high efficiency. The power density of a DC-DC converter can be increased by applying a higher switching frequency () to downsize the magnetic components. Nevertheless, the frequency level is constrained by a higher switching loss [2].
DC-DC converters are essential for promoting energy sustainability due to their ability to enhance the efficiency of renewable energy systems and electric vehicles; they significantly minimize energy losses and enable power management among various sources. Furthermore, they support decentralized energy solutions, including microgrids, which are increasingly vital in modern energy infrastructure [3]. In electric vehicles, bidirectional DC-DC converters enable regenerative braking and enhance energy yield, thereby reducing emissions [4]. By making renewable energy systems more scalable and economically viable, these converters are instrumental in decreasing dependence on fossil fuels and fostering a sustainable, low-carbon energy future [5].
Although non-isolated DC-DC converters are frequently employed because they are simple, these converters do not provide galvanic isolation. Isolated DC-DC converters that come with transformers are utilised for voltage matching and to provide galvanic isolation. They are also extensively utilised in contemporary power systems, including electric cars and uninterruptible power supplies. The lower voltage levels produced by sustainable energy sources, such as photovoltaic (PV) modules and fuel cells, necessitate step-up converters with high gain to export power to the grid or to serve the load.
Bidirectional isolated DC-DC converters (BIDCs) or dual active bridges (DABs) are the most promising isolated DC-DC topologies. These converters ensure stable and sustainable power transmission across various energy sources while enabling high power conversion efficiency [5]. Their application as solid-state transformers in all-electric ships and aircraft, as well as in energy storage for electric cars and renewable energy systems, has been the subject of several recent studies [2,6,7,8,9,10]. The two most popular types of BIDC are the single-phase (1P-BIDC) and three-phase (3P-BIDC) models. The advantages of these converters include isolation features, soft switching, and bidirectional power flow. A 3P-BIDC can have smaller input and output filters, a lower root mean square (RMS) current in its transformer, and a higher power density than a 1P-BIDC. Moreover, the 3P-BIDC with its greater efficiency and power density, lower backflow power, and lower switching stresses, is becoming increasingly more popular than the 1P-BIDC [11,12,13,14].
A high-frequency transformer (HFT), which is the key component of a BIDC, serves three purposes: (i) ensuring galvanic isolation between high and low-voltage windings for safe operation; (ii) matching the voltages on the DC sides by using the transformer winding ratio; and (iii) maximising power transfer by exploiting the leakage flux of the transformer and using it as an inductor for soft switching [15].
The design of isolated DC-DC converters that have both high efficiency and high power density has recently received significant attention in the industry. One of the key elements contributing to the power density of isolated converters is transformer design. For the transformer design process, the weight and volume must be minimised, and efficiency must be optimised. Compact designs are created by downsizing the self-inductance and core size at higher switching frequencies [16]. Along with temperature increase, winding proximity, and skin effect, the core loss also increases with higher frequencies. Therefore, the design algorithm must be able to minimise losses and temperature, while achieving high power density and low weight.
Numerous attempts to design HFTs have been documented in the literature, but the majority of these studies focused only on the design of 1P-HFTs for 1P-BIDCs as in [16,17,18,19,20,21] and were extended even further for use in 3P-BIDCs. As in [11], three discrete ferrite cores were considered in a 3P-BIDC for use in charging stations. On the other hand, three toroidal nanocrystalline cores were examined in [22] as an isolation and filtering network for use in a multiport 3P-BIDC. Similar to this, ref. [23] used three single-core transformers with two windings to produce the inductance to operate a 3P-BIDC. However, each transformer had losses and increased the overall temperature. Moreover, the number of components in the structure was increased, which may have reduced the overall power density [23].
There have been attempts to design a compact 3P-transformer for use as a 3P-HFT. As reported in [24], a five-legged core was utilised to prevent core saturation and eliminate harmonic flux and stray flux from unbalanced voltages. A silicon steel core was created by [25] and optimised for a 3P-BIDC converter for off-shore wind turbines at f = 1 kHz. To maximise the efficiency of the transformer while minimising losses, magnetising current (), and weight, an objective function was used in the optimisation process. A multi-objective method for designing a grain-oriented electrical steel (GOES)-core transformer operating at 1 kHz for a 3P-BIDC was proposed by [26]. Nevertheless, the HFT design was constrained by the use of silicon steel since it generated a high flux density () at low frequencies, which increased the transformer size and core loss.
Conversely, ferrite is most frequently used as an HFT core due to its saturation flux density () of 0.5 T and relatively low core losses [27]. However, 3P-ferrite cores are not commercially available. As a consequence, 3P-HFTs with ferrite are designed with combinations of different shapes of ferrite. The authors of [28] suggested the use of a 1P-EI core with a middle limb (Limb B) that was wider than the outer limbs (Limbs A and C). To achieve equal cross section area , Limb B was evenly cut out on both sides [28]. However, the three limbs still suffered from a high flux density that rendered it unsuitable for a core material such as ferrite. Similar to this, a three-phase LLC resonant converter in [29] used a 1P-EC core shape intended for a 3P transformer. Here, the outer core legs had a higher flux density because of the small cross-sectional area. A 3-kW, 20-kHz prototype made of a five-legged ferrite core based on two sets of 1P-EE cores was also tested in [30], and a 3P-HFT with an EE core shape made of stacked “I” cores was built in [31]. On the other hand, a symmetrical triangular core was built by [32] using a cut ETD ferrite core. Nevertheless, these methods produced a 3P-core with several air gaps between the stacked cores, which complicated the control of the magnetising inductance and flux density.
Figure 1 summarises the limitations of the state-of-the-art 3P-HFT structure for the 3P-BIDC. In order to reduce the number of magnetic components for high power density, a compact 3P-EE core was developed in this paper in accordance with the requirements of a 300-V, 20 kHz, 3-kW 3P-BIDC, keeping in mind that all the core limbs had the same . Since ferrite material is less expensive and has a lower core loss, it was chosen for the core material and Litz wire was used to reduce the proximity and skin effects at high frequency.
Figure 1.
A summary of the review of the literature on 3P-HFTs [8,19,22,23,27,28].
The main concerns in designing the 3P-HFT were efficiency and power density. The shape of the 3P-EE core suffered from unequal magnetic mean path length (MPL) among the core limbs, which affected the flux density distribution and magnetizing inductance [33]. The middle limb exhibited the highest flux density, resulting in an elevated core loss and temperature. Likewise, the magnetizing inductance on the middle limb was higher compared to the outer core limbs, which had a negative impact on the performance of the 3P-BIDC.
The influence of magnetizing inductance on the power transfer capability, reactive power, RMS current, and zero voltage switching of a 1P-BIDC must be considered if the is ≤5 times the leakage inductance value, as in [32,34]. However, for a 3P-BIDC, an unbalanced in the 3P-transformer results in unbalanced AC voltages across the transformer windings. Therefore, the power transfer among the 3P-BIDC’s legs would be unequal.
Introducing an air gap in the magnetic MPL affects the and , and a magnetic circuit analysis is typically employed for this purpose. As in [35], a magnetic circuit analysis was proposed for the 1P-transformer, and the air gap length could be easily calculated to control the and . In [36], a magnetic circuit analysis of a 3P-transformer was presented, and the calculated was used to reduce the in the core limbs and yoke. However, the distribution of among the core limbs was asymmetrical and an unbalanced inductance was achieved. Although the magnetic circuit analysis proposed for the EC core achieved a balanced , a higher was exhibited at Limbs A and C of the 3P-transformer [29].
This paper presents a new magnetic circuit analysis method based on the superposition theorem that serves two purposes: (1) accurate prediction of core loss and temperature during the design phase by predicting the as well as the ; (2) calculation of the necessary for each core limb in order to achieve a uniform distribution of in the HFT, thereby lowering the core loss and overall temperature. Furthermore, a balanced must also be attained. This paper presents the theoretical analysis of the proposed EE core for a 3P-HFT based on the superposition theorem to gain a better understanding of the magnetic circuit behaviour. Moreover, a finite element analysis (FEA) simulation was performed to achieve a design with high power density and minimal core loss and temperature. Additionally, a 3P-BIDC with a power of 3 kW, input () and output voltages () of 300 V, and switching frequency of 20 kHz was used for an experimental evaluation to assess the designed 3P-HFT. A uniform distribution of , core loss and temperature were observed in the proposed 3P-transformer, which outperformed previous 3P-HFTs in terms of volume, weight, power density, and cost.
The rest of the paper is organised as follows: Section 2 deals with the formulation of the 3P-EE core problem associated with the magnetic MPL effect. The general design process and magnetic circuit analysis of the 3P-HFT are discussed in Section 3. The theoretical, simulation and experimental results of the designed 3P-HFT combined with a 3P-BIDC are presented in Section 4. Section 5 concludes with a summary of the contributions of this paper.
2. Problem Formulation
Figure 2 shows the circuit diagram of a 3P-BIDC operating in six-stage switching mode with a duty cycle of 50% for each 3P branch. The phase branches have a phase shift of 120° from each other at the switching frequency. The 3P-BIDC has two active voltage-source bridges connected via an HFT. The primary-side converter inverts the input DC voltage into a high-frequency AC voltage via three half bridges, which is then applied to the transformer. The secondary-side converter rectifies the voltage at the secondary terminals of the transformer [6]. The converter specifications used in this article are shown in Table 1.
Figure 2.
The 3P-BIDC equivalent circuit.
Table 1.
The specifications of the 3P-BIDC.
The transformer is commonly computed using the applied RMS phase voltage (, , number of primary turns , and [35], as follows:
where the flux density is represented by , and is the waveform coefficient (4.44 for sinewave, and 4 for square wave). Figure 3 shows a 3P-EE core with three limbs and an equal , where each core limb generates its own according to Equation (1) and shares it with the other core limbs based on the core magnetic reluctance of the magnetic circuit of the transformer.
Figure 3.
The 3P-EE core.
In considering the equivalent magnetic reluctance of each core limb, Limb B had a shorter magnetic MPL than Limbs A and C, and according to the 3P-cores in [37], the difference in MPL among the core limbs was about 28.3%. The and values were inversely proportional to the MPL, as shown in Equations (2) and (3), respectively [35]:
where is the permeability of air, is the relative permeability of the core material, is the primary number of turns, is the magnetising current, is the magnetising inductance, and the is the core cross-section area.
The MPL of Limbs A and C were equal and the MPL of Limb B was the shortest. Therefore, Limbs A and C were considered to have the same and . On the other hand, the value of in Limb B was about 24.4% higher, as the core loss was directly proportional to and As will be mentioned later in Steinmetz’s equation, the core loss and temperature in Limb B would be higher, and so on. Likewise, the at Limb B was about 28% higher.
This imbalance in can cause an imbalance in the drawn by each phase. The voltage across the magnetising inductor was as follows:
where is the magnetising reactance, given as follows:
As seen in Equations (4) and (5), an imbalance in current and leads to an imbalance in voltage.
Figure 4 shows the simulated AC phase voltages of the 3P-BIDC based on the converter specifications in Table 1. The maximum AC phase voltage in the 3P-BIDC was equal to , and according to the converter specifications, the peak phase voltage should be 200 V. However, the maximum AC voltage could not reach 200 V in each phase due to the different values of among the core limbs. The voltage in phase B was greater than 200 V due to the higher in Limb B of the 3P-HFT.
Figure 4.
The simulated AC phase voltage with unbalanced .
This issue led to an unbalanced power transfer among the converter legs, which in turn affected the performance and power quality of the 3P-BIDC. Therefore, a magnetic circuit analysis for the simultaneous balancing of the distribution and was necessary to improve the core loss distribution and temperature of the HFT. Moreover, the performance and power quality of the 3P-BIDC was improved by achieving a balanced , and the rated power of the converter was transferred evenly among the converter branches.
3. Design Methodology
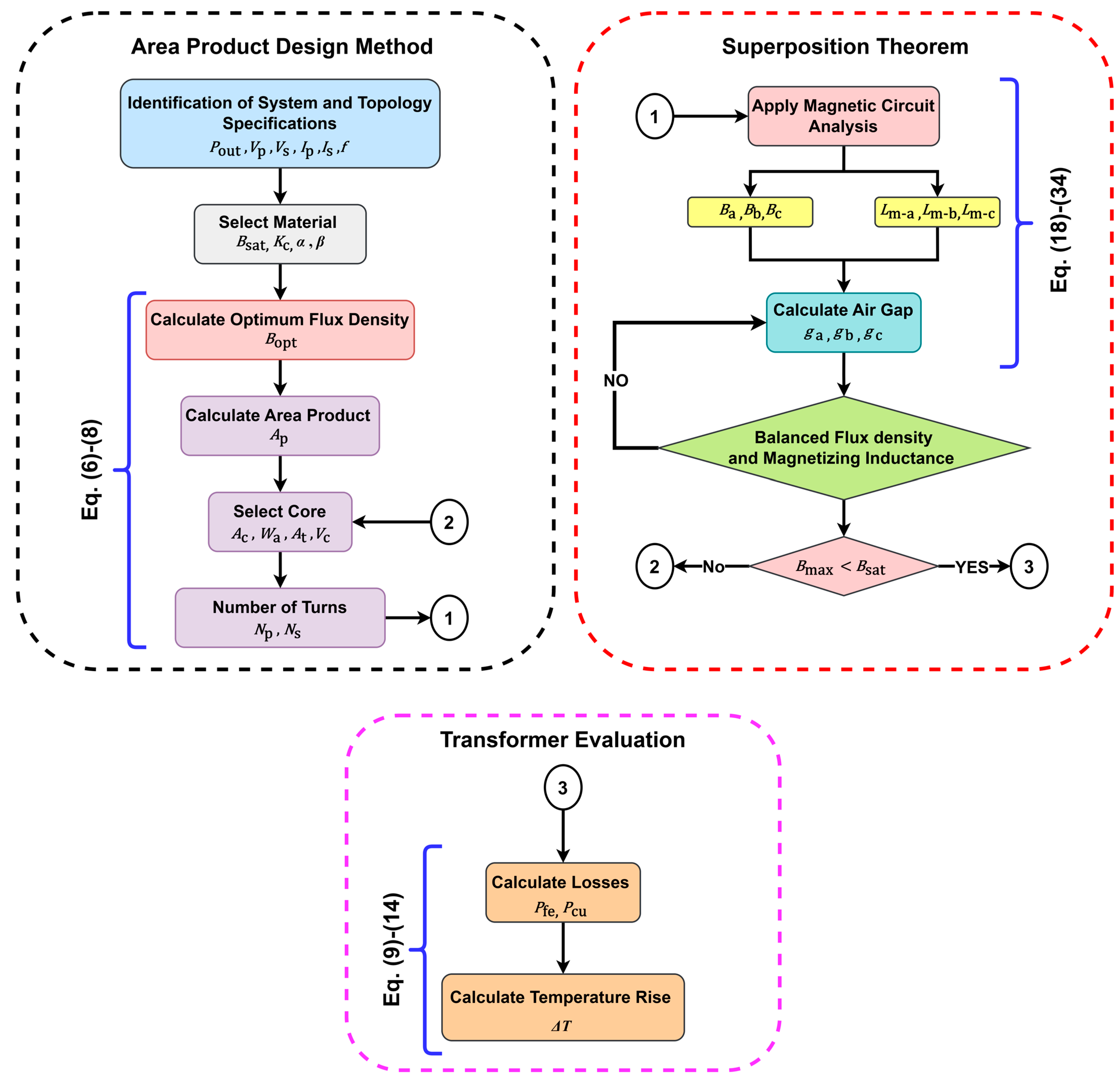
Figure 5 shows the flowchart of the design methodology. The area product design method was used for the core and winding design as it is considered an effective HFT design method for application in power electronic converters. The initial stage of the HFT design involved choosing an appropriate magnetic material.
Figure 5.
A flowchart of the design methodology.
Soft magnetic materials like ferrite, nanocrystalline, and amorphous materials are commonly used as HFT cores, which are responsible for concentrating and shaping the magnetic flux (. Each material has its own optimal cost, size, switching frequency, and performance characteristics. Ferrite cores are often used at high frequencies, particularly in power electronic applications such as transformers and inductors. In this paper, ferrite PC40 was used as the core material [27]. According to the B-H curve shown in the datasheet [27], the B-H relationship was linear when the magnetic flux density was <0.3 T at temperatures of 25 °C and 60 °C. Table 2 lists the properties of the PC40 ferrite, including its , material density, and Steinmetz coefficients as determined by its curve fitting.
Table 2.
The properties of the PC40 ferrite material.
The optimal flux density () was calculated by considering the design specifications and the selected material. Then, the core area product was calculated to select the core and define the core size and dimensions, such as , window area (, and core volume (. The primary number of turns was calculated based on the applied voltage and the while the number of secondary turns ( was calculated based on the transformer’s turn ratio. In order to determine the and in each core limb, the superposition theorem was used for the magnetic circuit analysis when the maximum operating of the transformer was <0.3 T. Then, the air gaps were calculated based on balancing the and , while considering that the final should be <. Finally, the designed transformer was evaluated based on the calculated core loss and copper loss and overall rise in temperature.
3.1. Transformer Design
High efficiency is a valuable property for HFTs in power electronic converters because it means lower losses and a higher overall performance. The design method presented by [35] was adopted in this study. The optimal design criteria were based on the selection of at which the core and copper losses were at a minimum:
where is the wire resistivity; , , are dimensionless coefficients acquired from dimensional research of various kinds of cores [35]; is the coefficient of heat transfer; is the window utilisation factor; is the total transformer power rating; is the temperature rise; and is the stacking factor pertaining to the effective .
According to the area product, the core size was determined by considering the apparent power, , and as in Equation (7):
To maintain a lower copper loss, a larger core with a larger was chosen, resulting in a lower number of turns (), as calculated in Equation (8). In addition, sufficient window area was required for the 3P-transformer windings:
The copper loss of the 3P-HFT was calculated as follows:
where , and are the RMS current of the primary and secondary sides, respectively, and is the AC winding resistance, which is calculated by Equation (10) as reported in [38]. A Litz wire winding was used to reduce the resistance under high-frequency operation.
where ; is the skin depth, ; and are the bare and outer diameter of a single strand of Litz wire, respectively; is the number of layers, is the number of strands; and is the DC resistance of the winding, calculated as follows:
where is the number of turns; is the resistance density a single strand of Litz wire; and MLT is the mean length turn of the winding.
For core loss, the improved generalised Steinmetz equation (IGSE) was used to estimate the core loss density, with non-sinusoidal excitation applications [39]:
where is the time period, is the peak-to-peak , and is the following:
and and are the Steinmetz coefficients as in Table 2. The selection of the core was based on the value of , which was the generated by each core leg, whereas the actual was higher than that in the 3P-HFT.
Figure 6 shows the design points of the proposed 3P-HFT. The dotted red curve represents the variation of flux density with the number of windings turns at a fixed core cross-sectional area (), an operating frequency (), and applied RMS voltage (). The dotted blue curve represents the change of the total transformer loss with the number of turns. The copper loss becomes the dominant transformer loss when the number of winding turns is more than 42.
Figure 6.
The design points of the 3P-HFT.
The total core loss was calculated based on Equation (12) using the peak-to-peak value of the , while the copper loss was estimated based on Equation (9). The estimated change in temperature caused by the total transformer loss was obtained by Equation (14), considering the surface area of the core [40]. The estimated temperature had to be lower than the thermal dissipation capability of the component at the desired temperature, which could be estimated during the design phase.
3.2. Magnetic Circuit Analysis
A magnetic circuit analysis simplifies the complex design of electrical machines and transformers by modelling the magnetic field behaviour like an electrical circuit [35]. In this manner, the magnetomotive force (MMF), similar to voltage in an electrical circuit, drives the magnetic flux , which is analogous to the electrical current. The MMF, measured in ampere-turns, is influenced by the current and number of turns in the magnetic core winding, generating the flux accordingly [35].
and
where is the equivalent reluctance of each core limb, which obstructs the flow of flux in the magnetic circuit, similar to the resistance in an electrical circuit. The reluctance in a magnetic field is directly proportional to the magnetic MPL and inversely proportional to the :
Figure 7 shows the magnetic circuit of a 3P-transformer with three MMFs, which arises from the current flow in the primary winding of each phase. Since the 3P-core has multiple MMF sources, the superposition theorem was proposed as a magnetic circuit analysis technique, which could be used to determine the flux, flux density, and magnetizing inductance of each magnetic core limb during the design process.
Figure 7.
The magnetic circuit of the 3P-transformer.
The equivalent reluctance was calculated with one MMF being activated in the core limb, while the other two MMFs were considered to be zero. This was performed for Phases A, B, and C, as follows:
As shown in Figure 7, , are the reluctances of limbs A, B, and C, respectively, and is the reluctance of the core yoke. Each reluctance value was calculated using Equation (17), while Equations (18)–(20) were used to calculate the phase equivalent reluctances. The of each core limb was then calculated as follows:
where x stands for A, B, or C. To determine the total flux due to the current flowing in the 3P-windings, the three cases shown in Figure 8 were considered according to the superposition theorem, as follows:
Figure 8.
Three cases of superposition theorem: (a) Flux flow due to MMF in limb A, (b) Flux flow due to MMF in limb B, (c) Flux flow due to MMF in limb C.
Case 3: Considering only (Figure 8c):
where , are the fluxes of limbs A, B, and C, respectively, and are the MMFs of each primary winding in Phases A, B, and C, respectively. The total flux value of each core limb was determined by simultaneously solving Equations (22)–(30) while was determined by dividing the obtained flux on the according to Equation (16).
3.3. Air Gap Calculation
The introduction of an air gap in the magnetic path led to a reduction in the slope of the B-H curve and a delay in the onset of the effect of magnetic saturation on the [40]. The presence of an air gap led to the formation of a fringing flux at the air gap boundary. The magnitude of the fringing flux was influenced by the size and distance of the air gap relative to the winding as well as the size, shape, and position of the winding [40]. Increasing the size of the air gap caused the fringing flux to increase. Conversely, winding a coil tightly around the core and air gap resulted in a reduction in the fringing flux as it pushed the surrounding flux back into the core. The reluctance of the air gap was calculated using the following formula:
where is the air-gap length, and is the air-gap cross-sectional area, which is assumed to be equal to the . Firstly, the reluctance of each air gap was predefined. Then, using the core limb reluctance along with air gap reluctance in the series, the total reluctance () of each core limb was determined, as shown in Figure 9.
Figure 9.
The magnetic circuit with air gaps.
The of each core limb was calculated as follows:
In order to consider the effect of the air gap on the magnetic circuit of the 3P-HFT, the equivalent reluctance of each core limb was recalculated using Equations (18)–(20). Then, Equation (21) was used to determine the new of each phase based on the air gap. The new MMF value was determined using Equation (15) with an air gap. Then, the flux of each core limb was calculated by following three cases of the superposition theorem, considering of each core limb instead of , and The new was then determined using Equation (16). Once the flux density is below and were balanced, the air gap length () was fixed.
4. Results and Discussion
4.1. Theoretical Results
Table 3 shows the details of the proposed 3P-HFT design. The core size and dimensions were selected from [37] as in Figure 10. The selection of the core was based on the and the area product method, which indicated how the selected core would be able to handle the rated power with an acceptable rise in temperature.
Table 3.
The design parameters of the proposed HFT.
Figure 10.
The dimensions of the transformer’s core.
Using Equation (8), the number of primary turns was calculated to be 30 based on the obtained and the , while the secondary number of turns resulted from the transformer turns ratio. A larger core was required to accommodate 30 turns with the selected Litz wire. Therefore, a two-layer winding structure was implemented to maintain a high power density while maintaining a compact volume . This configuration also increased the leakage inductance of the transformer, thereby eliminating the need for external inductors to regulate the power flow of the 3P-BIDC.
Within the 3P-EE core, one window was shared by two phases. The of the chosen core was 11.303 cm2, and the areas occupied by the primary and secondary windings in each window were 0.0314 30 = 0.942 cm2 and 0.0314 30 = 0.942 cm2, respectively. Therefore, the = (2 0.942 + 2 0.942)/11.303 = 0.34. As demonstrated in the section on the comparison of the results, a lower improved the thermal performance of the 3P-transformer.
By applying the superposition theorem on the selected core and windings, the and in each core limb were determined, and the air gap was selected based on the balance between and . Table 4 compares the and of the transformer with and without air gaps. Given the shorter MPL at Limb B, a higher of 0.417 T was recorded, resulting in a 2 mH disparity in between Limb B and Limbs A and C, as listed in Table 4.
Table 4.
The theoretical results of the proposed 3P-HFT.
This discrepancy led to notable differences in the peak phase voltages of the three phases of the 3P-BIDC, as shown in Figure 4. However, the selected air gap values effectively balanced the and , reducing the overall by 0.069 T in Limb B. The core loss without the air gap was estimated based on the highest found at Limb B at 0.417 T, while the core loss with the air gap was reduced by approximately 2.66 W, which was associated with a reduction in .
The AC winding resistance was calculated using the Litz wire details as in Table 3. The leakage inductance was also calculated and shown in Table 4. Finally, the temperature of the 3P-HFT was taken into account, where the temperature was calculated in relation to the copper and core losses. Due to the chosen air gaps, which helped to reduce the and core loss, the overall HFT temperature was expected to be reduced by approximately 3.33 °C and the overall temperature would be the same at each core limb.
4.2. Simulation Results
The proposed 3P-HFT design was validated by FEA using ANSYS Maxwell 2022 R1 before the experiments were conducted. The dimensions in Figure 10 and the winding details in Table 3 were used to model the 3P-HFT. Two 3P-HFTs, one with and one without air gaps, were included in the simulation to perform the results of the proposed analysis method and demonstrate the impact of the designed air gaps on the , , core loss and temperature.
Table 5 contains a list of the simulation parameters. The measured of both the 3P-HFT models was higher than the expected value due to the simulation accuracy. However, the air gaps provided reduced both the inductance value and the variation of the in each core limb.
Table 5.
The simulation results of the proposed 3P-HFT.
Figure 11 displays the distribution of inside the 3P-HFT core. The strategically designed air gaps resulted in a balanced distribution of magnetic flux density among the core limbs (Figure 11b). The was slightly lower than the expected value. In contrast to the model without air gaps (Figure 11a), the highest was observed in Limb B due to its shorter MPL.
Figure 11.
The flux density distribution in the simulation: (a) without air gap, (b) with air gap.
The distribution of the volumetric core loss, as determined by the ANSYS Maxwell, is shown in Figure 12. As depicted in Figure 12a, Limb B had a higher core loss density than Limbs A and C. On the other hand, in Figure 12b, each core limb had the same core loss, which was due to the uniform distribution of achieved according to the designed air gaps.
Figure 12.
The distribution of the volumetric core loss density: (a) without air gap, (b) with air gap.
The transformer temperature is shown in Figure 13 through the use of an ANSYS Maxwell and Icepack coupling simulation. The temperature rise obtained during full load in the FEA was caused by the copper and core losses. As seen in Figure 13a, the highest temperature was 67.99 °C in Limb B, which was due to the higher core loss of the 3P-HFT without air gaps. However, as can be seen in the model with air gaps in Figure 13b, the overall temperature was reduced due to the lower core loss achieved. Furthermore, the temperature difference between the core limbs was about 2 °C in contrast to 1 °C achieved in the 3P-HFT without air gaps.
Figure 13.
The temperature of the transformer in the simulation: (a) without air gap, (b) with air gap.
4.3. Experimental Results
As mentioned in Section 1, ferrite EE with a 3P structure is not currently available on the market. Thus, the proposed 3P-EE core was fabricated as a laboratory prototype according to the core dimensions and characteristics shown in Figure 10. All three limbs of the 3P-core had an equal , considering the air gaps calculated by the proposed analysis method, as listed in Table 4. Figure 14 shows the 3P-HFT prototype featuring the same Litz wire parameters as in Table 3.
Figure 14.
The 3P-HFT prototype.
An open circuit measurement setup was carried out by connecting the 3P-HFT to the primary bridge of a 3P-BIDC with a left secondary-side open circuit supplied by a DC input voltage of 300 V and an operating of 20 kHz at the primary bridge. This setup was used to measure the magnetising of each core limb individually. A 200-MHz WaveSurfer 3024z oscilloscope was employed to measure the induced phase voltage of the secondary side. The built-in integration function of the oscilloscope was used to obtain the flux in each limb, after which B was obtained by applying Equation (35).
Figure 15 shows the of each core limb plotted by using MATLAB R2023b, according to the flux data collected from the oscilloscope and Equation (35).
Figure 15.
The flux density of each core limb.
This was considered as the generated by each core limb. In the 3P-core, the generated was shared among the core limbs based on the MPL of each core limb. Therefore, the total in each limb was calculated by using Equations (36)–(38), in accordance with the superposition theorem, as presented in Table 6.
Table 6.
The total flux density of each core limb.
The obtained flux density in each core limb was lower than the expected value calculated by the proposed analysis method. This was due to the variation between the designed and practical air gap. The practical air gap could not be exactly the same as the designed value as the air gap was in micrometres. As shown in Table 6, the final was reduced and a uniform distribution was achieved.
In terms of the core loss measurement, the secondary phase voltage and primary no-load current along with the power factor angle between them were measured for each phase individually, and the RMS values of the voltage and current were obtained using an oscilloscope, as presented in Table 7.
Table 7.
The results of the open circuit measurements.
The no-load losses that occurred at each core limb were close to each other with a difference of around 6%. On the other hand, the total losses obtained were lower than the theoretical value because the actual was lower than the theoretical value.
A GW Instek-LCR 8101G meter with a switching frequency measurement range of 20 Hz to 1 MHz was used to measure the winding resistance, magnetising, and leakage inductance of the proposed 3P-HFT, as presented in Table 8. To measure the of the primary side, the secondary winding was an open circuit, whereas the leakage inductance and windings resistance were measured by a short-circuit test on the secondary side. The was almost balanced, achieving a balanced AC phase voltage on the primary and secondary windings of the 3P-HFT to ensure that the power was transferred equally via the 3P-BIDC legs. The leakage inductance was based on the winding geometry, and it could be used as the power transfer element of the 3P-BIDC, instead of adding an auxiliary inductor, for high power density. The measured AC resistance matched well with the calculated value. The measured RMS current was lower than the theoretical value at = 3.9 Therefore, based on the same copper resistance, the copper loss was lower than the theoretical value.
Table 8.
The results of the experiment.
A 3P-BIDC was constructed and tested to evaluate its proper operation with the proposed 3P-HFT. The 3P-BIDC prototype used six Infineon IGBT dual modules with a voltage rating of 1.2 kV and current rating of 50 A, 12 snubber capacitors, and six film capacitors. Figure 16 shows the complete prototype of the converter with ratings of 20 kHz, 3 kW, and 300 V. To operate the 3P-BIDC under full-load conditions, the power circuit was arranged so that the output is connected in parallel to the input to test the converter at full power with minimum energy consumption [41,42]. The input to the DC-DC converter was supplied from a DC power supply. The DC-DC converter was operated in power regulation mode using the DC voltage and current transducers, as shown in Figure 17. This configuration was feasible only when the transformer turns ratio was 1:1. Consequently, a DC power supply was required to supply the 3P-BIDC losses.
Figure 16.
The setup of the 3P-BIDC prototype.
Figure 17.
The experimental setup.
Figure 18 depicts the experimental waveform of the AC terminal phase voltages across the primary and secondary bridges, where the rated power was achieved at φ = 3.9°. The waveform revealed that the primary voltage led the secondary voltage by φ = 3.9°, indicating that power flowed from the primary bridge to the secondary bridge.
Figure 18.
The measured AC voltage of the primary and secondary Phase A.
Furthermore, the measured 3P voltages of the primary windings are shown in Figure 19. The peak phase voltage was 200 V, which was equal to . This also indicated the balance of inside the 3P-HFT because it had a negative impact on the phase voltage of the 3P-BIDC, as shown in Figure 4.
Figure 19.
The 3P voltages of the primary winding.
Figure 20 shows the symmetrical 3P current of the primary side operating at full load. The peak value was 10 A, where this value was achieved according to the leakage inductance inside the 3P-HFT without the use of an external inductor. Moreover, each leg of the 3P-BIDC transferred power equally, according to the phase voltage in Figure 19 and phase current in Figure 20.
Figure 20.
The 3P current of the primary winding.
According to the full-load setup in Figure 17, the and along with the input and output currents were measured, as shown in Figure 21. The and were both 300 V, while the output current was achieved about 8.79 A, and input current, which was used to supply the converter losses, including the 3P-HFT and power semiconductor switches losses, was 0.72 A. Therefore, the total power from the DC power supply was about 216 W, which was considered to be the total converter losses, and according to the measured core and copper losses of the 3P-HFT, the total 3P-HFT loss was about 34.115 W, which indicated that the transformer efficiency was 98.67%, and the converter efficiency was measured to be about 92.43%.
Figure 21.
The measured DC voltage with input and output current.
The converter was operated under a full load for 20 min and a FLUKE Ti401 PRO Thermal Imager was used to measure the temperature of the proposed 3P-HFT. Figure 22 shows that the highest recorded temperature of the 3P-HFT was approximately 64.6 °C at a steady state point. The temperature distribution among the core limbs of the transformer was seen to be even because of the distribution of inside the transformer limb, which resulted in similar core losses within the core limbs. Compared with the calculated temperature without air gaps, the total 3P-HFT temperature was reduced by 3.33 °C due to the reduction in the overall B and core loss brought about by the designed air gaps.
Figure 22.
The temperature results of the prototype 3P-HFT.
4.4. Results Comparison and Validation
This section reports on the merits of employing a 3P-EE ferrite core for a 3P-HFT from a practical point of view. The merits such as core cross sectional area, volume, mass, power density, heat dissipation and cost are included in the comparison, where the proposed 3P-EE core has been compared with a 1P-EI core used for a 3P-transformer, as reported in [28], a 1P-EC core as in [29], and a three-toroidal core, which is considered the most popular structure for 3P-BIDCs [23].
Table 9 shows the cores that were selected for a 300-V, 20-kHz, 3-kW 3P-HFT from the datasheet found in [43,44]. A high of the EI and EC cores was selected to prevent a higher at Limbs A and C because they had a smaller than Limb B, whereas for the proposed 3P-EE core all the core limbs had the same . A lower was achieved with the EI core, and this value was lower than that of the proposed core by 5.26%. On the other hand, the proposed core achieved a 19.9% reduction in volume compared to the three discrete cores, which was enough to achieve a higher power density.
The rise in temperature of the transformer depends on the external thermal resistance () (°C/W) of the core, which can be estimated as a function of using a simple formula based on the rule of thumb [45] during an average situation of natural convection cooling, as follows:
Table 9.
A comparison of 3P-HFT cores.
Table 9.
A comparison of 3P-HFT cores.
| Parameter | Proposed Core | EI70/64/31N [43] | EC90/90/30 [43] | T72/20/48 [44] |
|---|---|---|---|---|
| (cm2) | 3.385 | 6.95 | 6.26 | 3 × 2.37 |
| (cm2) | 11.3 | 10.71 | 14.2 | 3 × 66.35 |
| Volume (cm3) | 106.6 | 101.2 | 138.27 | 3 × 43.42 |
| Mass (g) | 511.9 | 519 | 635 | 3 × 217 |
| Power Density (W/cm3) | 28.126 | 29.96 | 21.67 | 23.03 |
| (°C/W) | 3.184 | 3.36 | 2.53 | 3 × 0.5425 |
| Cost (USD) | 50 | 130 [46] | 98 [46] | 3 × 200 [46] |
It was deduced that the 3P toroidal core gave a better thermal performance than the other cores; however, each core had its own temperature, which may have led to an increase in the overall temperature, and this core achieved a lower power density as it was the heaviest and most expensive. The proposed EE core was considered as the best solution for the 3P-core because it achieved a high power density, low weight, and low cost compared to other cores.
As stated previously, the core loss of the proposed core was reduced by the air gaps calculated by the proposed analysis method, which lowered the overall temperature. On the other hand, a large air gap was required for the EI and the EC core in order to achieve a balanced inside the core, which led to a decrease in the and affected the power transfer of the 3P-BIDC.
Table 10 presents the validation of the theoretical, simulation and experimental results of the proposed 3P-HFT with air gaps. The predicted by the proposed method was close to the experimental measurements with some variations due to the micrometre-sized air gaps and the difficulty in accurately achieving the designed air gaps. As a result, the difference in of Limb B was at its maximum at approximately 8.4%. The results of the proposed method, which predicted the and , were sufficiently accurate for the 3P-HFT design, and it dealt with the core loss and temperature reduction. Therefore, the proposed 3P-HFT outperformed the previous research by designing a new 3P-EE core based on the requirement of a 3P-BIDC with high power density, lower losses and temperature, and low cost, while the previous research structure produced HFTs with a lower power density, requiring a high volume and high material cost.
Table 10.
Results validation.
5. Conclusions
In this study, a 300-V, 3-kW, 20-kHz 3P-HFT was designed, constructed, and examined for a 3P-BIDC based on a new EE ferrite core structure. The area product method was used to design the 3P-HFT. In addition, the authors proposed a superposition theorem for the magnetic circuit analysis to predict the and and to determine the air gap that balanced the and so that the core loss and temperature in the core limbs could be distributed equally. The simulation and experimental results verified the theoretical design. The experimental results showed that the of the transformer was uniformly distributed and was below the of the ferrite material. The three values were also equal. As a result, the core loss was reduced and equally distributed inside the transformer core, which also helped to decrease the overall maximum 3P-HFT temperature. The proposed 3P-HFT achieved a high power density at a low cost and exhibited an efficiency of 98.67% at the rated power. A high power density 3P-BIDC was achieved using one 3P-HFT instead of three 1P-cores. On the other hand, the window area of the 3P-core was smaller than that of the 1P-core, thereby making the 1P-core better in terms of heat dissipation.
Author Contributions
Conceptualization, Y.S.D., N.M.L.T. and A.Q.R.; methodology, Y.S.D. and N.M.L.T.; resources, N.M.L.T., A.Q.R. and U.A.U.A.; writing, original draft preparation, Y.S.D. and A.Q.R.; writing, review and editing, Y.S.D., A.Q.R., U.A.U.A., N.M.L.T. and G.B.; visualization, Y.S.D. and G.B; supervision, A.Q.R., U.A.U.A. and N.M.L.T.; project administration, N.M.L.T. and A.Q.R.; funding acquisition, A.Q.R., N.M.L.T. and G.B. All authors have read and agreed to the published version of the manuscript.
Funding
The authors acknowledge the research support received from: Tenaga Nasional Berhad (TNB) and UNITEN through the BOLD Refresh Grant under Project J510050002-IC-6 BOLDREFRESH2025-Centre of Excellence. National Science Foundation of China grant 52377171.
Institutional Review Board Statement
Not applicable.
Informed Consent Statement
Not applicable.
Data Availability Statement
The original contributions presented in the study are included in the article, further inquiries can be directed to the corresponding author.
Conflicts of Interest
The authors declare no conflicts of interest.
References
- SolarPower Europe. Global Market Outlook for Solar Power 2018–2022; SolarPower Europe: Brussels, Belgium, 2018. [Google Scholar]
- Balci, S. The Analysis, Design and Implementation of the Medium Frequency Power Transformer with the Nanocrystalline Core Material. Ph.D Thesis, Gazi University-Institute of Science and Technology, Ankara, Türkiye, 2016. [Google Scholar]
- Bineshaq, A.; Hossain, M.I.; Binqadhi, H.; Salem, A.; Abido, M.A. Design and Control of Two-Stage DC-AC Solid-State Transformer for Remote Area and Microgrid Applications. Sustainability 2023, 15, 7345. [Google Scholar] [CrossRef]
- Krishna, P.S.P.; Sabhahit, J.N.; Rao, V.S.; Saraswat, A.; Laugaland, H.C.; Nempu, P.B. Optimizing EV Powertrain Performance and Sustainability through Constraint Prioritization in Nonlinear Model Predictive Control of Semi-Active Bidirectional DC-DC Converter with HESS. Sustainability 2024, 16, 8123. [Google Scholar] [CrossRef]
- Nie, Y.; Zhang, X.; Hu, Y.; Esfahani, M.N. Automatic Power Direction Control of Dual Active Bridge/Triple Active Bridge Converter in Emergency Energy Supply for Sustainability. Sustainability 2024, 16, 7932. [Google Scholar] [CrossRef]
- De Doncker, R.W.; Divan, D.M.; Kheraluwala, M.H. A Three-phase soft-switched high power density dc/dc converter for high power applications. In Proceedings of the Conference Record—IAS Annual Meeting (IEEE Industry Applications Society), Pittsburgh, PA, USA, 2–7 October 1988; IEEE: New York City, NY, USA, 1988; pp. 796–805. [Google Scholar] [CrossRef]
- Tan, N.M.L.; Inoue, S.; Kobayashi, A.; Akagi, H. An Energy Storage System Combining a 320-V, 12-F Electric Double Layer Capacitor Bank with a Bidirectional Isolated DC-DC Converter. In Proceedings of the Annual IEEE Conference on Applied Power Electronics Conference and Exposition (APEC), Austin, TX, USA, 24–28 February 2008; IEEE: New York City, NY, USA, 2008. [Google Scholar]
- Lei, T.; Wu, C.; Liu, X. Multi-objective optimization control for the aerospace dual-active bridge power converter. Energies 2018, 11, 1168. [Google Scholar] [CrossRef]
- Tan, N.M.L.; Abe, T.; Akagi, H. Design and performance of a bidirectional isolated DC-DC converter for a battery energy storage system. IEEE Trans. Power Electron. 2012, 27, 1237–1248. [Google Scholar] [CrossRef]
- De Din, E.; Siddique, H.A.B.; Cupelli, M.; Monti, A.; De Doncker, R.W. Voltage Control of Parallel-Connected Dual-Active Bridge Converters for Shipboard Applications. IEEE J. Emerg. Sel. Top Power Electron. 2018, 6, 664–673. [Google Scholar] [CrossRef]
- Nguyen, D.-D.; Bui, N.-T.; Yukita, K. Design and Optimization of Three-Phase Dual-Active-Bridge Converters for Electric Vehicle Charging Stations. Energies 2019, 13, 150. [Google Scholar] [CrossRef]
- Segaran, D.; Holmes, D.G.; Mcgrath, B.P. Comparative Analysis of Single and Three-phase Dual Active Bridge Bidirectional DC-DC Converters. In Proceedings of the Australasian Universities Power Engineering Conference, AUPEC, Sydney, NSW, Australia, 14–17 December 2008. [Google Scholar]
- Baars, N.H.; Everts, J.; Wijnands, C.G.E.; Lomonova, E.A. Performance Evaluation of a Three-Phase Dual Active Bridge DC-DC Converter with Different Transformer Winding Configurations. IEEE Trans. Power Electron. 2016, 31, 6814–6823. [Google Scholar] [CrossRef]
- Van Hoek, H.; Neubert, M.; De Doncker, R.W. Enhanced modulation strategy for a three-phase dual active bridge—Boosting efficiency of an electric vehicle converter. IEEE Trans. Power Electron. 2013, 28, 5499–5507. [Google Scholar] [CrossRef]
- Bal, G.; Öncü, S. Effects of a current transformer’s magnetizing current on the driving voltage in self-oscillating converters. Turk. J. Electr. Eng. Comput. Sci. 2014, 22, 191–201. [Google Scholar] [CrossRef]
- Magambo, J.S.N.T.; Bakri, R.; Margueron, X.; Le Moigne, P.; Mahe, A.; Guguen, S.; Bensalah, T. Planar Magnetic Components in More Electric Aircraft: Review of Technology and Key Parameters for DC–DC Power Electronic Converter. IEEE Trans. Transp. Electrif. 2017, 3, 831–842. [Google Scholar] [CrossRef]
- Paul, A.K. Practical Study of Mixed-Core High Frequency Power Transformer. Magnetism 2022, 2, 306–327. [Google Scholar] [CrossRef]
- Bahmani, M.A.; Thiringer, T.; Kharezy, M. Design methodology and optimization of a medium frequency transformer for high power DC-DC applications. In Proceedings of the 2015 IEEE Applied Power Electronics Conference and Exposition (APEC), Charlotte, NC, USA, 15–19 March 2015; pp. 2532–2539. [Google Scholar] [CrossRef]
- Balci, S.; Sefa, I.; Altin, N. Design and analysis of a 35 kVA medium frequency power transformer with the nanocrystalline core material. Int. J. Hydrogen Energy 2017, 42, 17895–17909. [Google Scholar] [CrossRef]
- Ruiz-Robles, D.; Ortíz-Marín, J.; Venegas-Rebollar, V.; Moreno-Goytia, E.L.; Granados-Lieberman, D.; Rodríguez-Rodriguez, J.R. Nanocrystalline and silicon steel medium-frequency transformers applied to DC-DC converters: Analysis and experimental comparison. Energies 2019, 12, 2062. [Google Scholar] [CrossRef]
- Somkun, S.; Sato, T.; Chunkag, V.; Pannawan, A.; Nunocha, P.; Suriwong, T. Performance Comparison of Ferrite and Nanocrystalline Cores for Medium-Frequency Transformer of Dual Active Bridge DC-DC Converter. Energies 2021, 14, 2407. [Google Scholar] [CrossRef]
- Baek, S.; Bhattacharya, S. Isolation Transformer for 3-Port 3-Phase Dual-Active Bridge Converters in Medium Voltage Level. IEEE Access 2019, 7, 19678–19687. [Google Scholar] [CrossRef]
- Kaymak, M.; De Doncker, R.W.; Jimichi, T. Design and Verification of a Medium-Frequency Transformer in a Three-Phase Dual-Active Bridge DC-DC Converter for Medium-Voltage Grid Connection of Offshore Wind Farms. In Proceedings of the 2020 IEEE Applied Power Electronics Conference and Exposition (APEC), New Orleans, LA, USA, 15–19 March 2020; pp. 2694–2701. [Google Scholar] [CrossRef]
- Leung, C.; Dutta, S.; Baek, S.; Bhattacharya, S. Design considerations of high voltage and high frequency three phase transformer for Solid State Transformer application. In Proceedings of the 2010 IEEE Energy Conversion Congress and Exposition, Atlanta, GA, USA, 12–16 September 2010; pp. 1551–1558. [Google Scholar] [CrossRef]
- Kauder, T.; Belgrand, T.; Lemaître, R.; Thul, A.; Hameyer, K. Medium-frequency power transformer using GOES for a three-phase dual active bridge. J. Magn. Magn. Mater. 2020, 504, 166672. [Google Scholar] [CrossRef]
- Kauder, T.; Hameyer, K.; Belgrand, T. Design strategy and simulation of medium-frequency transformers for a three-phase dual active bridge. In Proceedings of the IECON 2018—44th Annual Conference of the IEEE Industrial Electronics Society, Washington, DC, USA, 21–23 October 2018; pp. 1158–1163. [Google Scholar] [CrossRef]
- TDK. Material Characteristics. May 2022. Available online: https://product.tdk.com/system/files/dam/doc/product/ferrite/ferrite/ferrite-core/catalog/ferrite_mn-zn_material_characteristics_en.pdf (accessed on 16 January 2024).
- Cha, H.; Choi, J. Three-phase high frequency transformer design for a three-phase current-fed dc/dc converter with active clamp. In Proceedings of the 2007 International Conference on Electrical Machines and Systems (ICEMS), Seoul, Republic of Korea, 8–11 October 2007; pp. 204–208. [Google Scholar] [CrossRef]
- Noah, M.; Kimura, S.; Imaoka, J.; Martinez, W.; Endo, S.; Yamamoto, M.; Umetani, K. Magnetic Design and Experimental Evaluation of a Commercially Available Single Integrated Transformer in Three-Phase LLC Resonant Converter. IEEE Trans. Ind. Appl. 2018, 54, 6190–6204. [Google Scholar] [CrossRef]
- Yang, Z.; Hu, J.; Pasupuleti, G.C.; De Doncker, R.W. Operation-Oriented Design Procedure of a Three-Phase Dual-Active Bridge Converter for a Wide Operation Range. In Proceedings of the 2018 IEEE Energy Conversion Congress and Exposition (ECCE), Portland, OR, USA, 23–27 September 2018; pp. 2835–2842. [Google Scholar] [CrossRef]
- Dworakowski, P.; Wilk, A.; Michna, M.; Lefebvre, B.; Sixdenier, F.; Mermet-Guyennet, M. Effective Permeability of Multi Air Gap Ferrite Core 3-Phase Medium Frequency Transformer in Isolated DC-DC Converters. Energies 2020, 13, 1352. [Google Scholar] [CrossRef]
- Hoek, H. Design and Operation Considerations of Three-Phase Dual Active Bridge Converters for Low-Power Applications with Wide Voltage Ranges. Ph.D. Thesis, RWTH Aachen University, Aachen, Germany, 2017. [Google Scholar]
- Liu, Y.; See, K.Y.; Tseng, K.J.; Simanjorang, R.; Lai, J.-S. Magnetic Integration of Three-Phase LCL Filter With Delta-Yoke Composite Core. IEEE Trans. Power Electron. 2016, 32, 3835–3843. [Google Scholar] [CrossRef]
- Vardhan, H.; Odavic, M.; Atallah, K. Comprehensive analysis and design optimization of the Dual Active Bridge DC-DC converter with finite magnetizing inductance. In Proceedings of the 2023 IEEE Applied Power Electronics Conference and Exposition (APEC), Orlando, FL, USA, 19–23 March 2023; pp. 2661–2667. [Google Scholar] [CrossRef]
- Hurley, W.G.; Wolfle, W.H. Transformers and Inductors for Power Electronics; John Wiley & Sons Ltd.: Hoboken, NJ, USA, 2013. [Google Scholar]
- Saraiva, E.; Chaves, M.L.R.; Camacho, J.R. Three-phase transformer representation using FEMM, and a methodology for air gap calculation. In Proceedings of the 2008 18th International Conference on Electrical Machines, Vilamoura, Portugal, 6–9 September 2008; pp. 1–6. [Google Scholar] [CrossRef]
- McLyman, C.W.T. Magnetic Core Selection for Transformers and Inductors: A User’s Guide to Practice and Specifications; CRC Press: Boca Raton, FL, USA, 2018. [Google Scholar]
- Kazimierczuk, M.K. Winding resistance of litz-wire and multi-strand inductors. IET Power Electron. 2012, 5, 257–268. Available online: https://digital-library.theiet.org/content/journals/10.1049/iet-pel.2010.0359 (accessed on 18 July 2024).
- Venkatachalam, K.; Sullivan, C.R.; Abdallah, T.; Tacca, H. Accurate prediction of ferrite core loss with nonsinusoidal waveforms using only Steinmetz parameters. In Proceedings of the 2002 IEEE Workshop on Computers in Power Electronics, 2002. Proceedings, Mayaguez, PR, USA, 3–4 June 2002; pp. 36–41. [Google Scholar] [CrossRef]
- McLyman, C.W.T. Transformer and Inductor Design Handbook; CRC Press: Boca Raton, FL, USA, 2011. [Google Scholar]
- Inoue, S.; Akagi, H. A Bidirectional Isolated DC–DC Converter as a Core Circuit of the Next-Generation Medium-Voltage Power Conversion System. IEEE Trans. Power Electron. 2007, 22, 535–542. [Google Scholar] [CrossRef]
- Sharifuddin, N.S.M.; Tan, N.M.L.; Toh, C.L.; Ramli, A.Q. Implementation of Three-Phase Bidirectional Isolated DC-DC Converter with Improved Light-Load Efficiency. In Proceedings of the 2021 IEEE Industrial Electronics and Applications Conference (IEACon), Penang, Malaysia, 22–23 November 2021; pp. 224–229. [Google Scholar] [CrossRef]
- TDK. Large Size Ferrite Cores for High Power-E Series. Available online: https://product.tdk.com/en/catalog/datasheets/ferrite_mz_large_e_en.pdf (accessed on 21 October 2024).
- TDK. Large Size Ferrite Cores for High Power-T Series. Available online: https://product.tdk.com/en/catalog/datasheets/ferrite_mz_large_t_en.pdf (accessed on 21 October 2024).
- Texas Instruments Incorporated. Section 4–Power Transformer Design. Available online: https://www.ti.com/lit/ml/slup126/slup126.pdf (accessed on 16 January 2024).
- Mouser Electronics. Semiconductors & Components. Available online: https://my.mouser.com/ (accessed on 15 January 2024).
Disclaimer/Publisher’s Note: The statements, opinions and data contained in all publications are solely those of the individual author(s) and contributor(s) and not of MDPI and/or the editor(s). MDPI and/or the editor(s) disclaim responsibility for any injury to people or property resulting from any ideas, methods, instructions or products referred to in the content. |
© 2024 by the authors. Licensee MDPI, Basel, Switzerland. This article is an open access article distributed under the terms and conditions of the Creative Commons Attribution (CC BY) license (https://creativecommons.org/licenses/by/4.0/).





















