Abstract
The construction level of artificial grassland is an important index of the development degree of grassland animal husbandry. Therefore, improving the productivity level of artificial grassland and promoting the sustainable utilization of artificial grassland have become important tasks that need to be urgently addressed. There have been numerous studies on the effects of monoculture on the soil microbial community structure in artificial grassland, but there is limited research on the effects of mixed sowing on the soil microbial community structure and the related patterns. In this study, Elymus nutans (En), Festuca sinensis (Fs), Avena sativa (As), and Poa pratensis (Pp) were used as common herbage materials in an alpine grassland pastoral area of the eastern Tibetan Plateau. Multi-density monoculture and mixed seeding were employed to establish artificial grassland communities with varying structures. By comparing the soil microbial community structure of the differently treated artificial planting grass, degraded grassland with bald spots, and natural grassland, it was confirmed that plant community diversity significantly influences the microbial community structure. The high-density planting treatment of multiple forage grasses had a more pronounced impact on the soil microbial community structure compared to that of the high-density planting treatment of a single variety of forage grass. The soil microbial community diversity index of the four mixed-planting treatments was higher than those of the other artificial grassland treatments and the natural grassland treatments, and the soil microbial community structure was most similar to that of the natural grassland. Avena sativa planting increased the abundance of Actinobacteria and Basidiomycota and decreased the number of Acidobacteria by increasing the soil pH value. The AFP (As+Fs+Pp) treatment reduced the proportion of Mortierellomycota in the soil by decreasing the content of available phosphorus. The AEFP (As+En+Fs+Pp) treatment increased the number of Proteobacteria by raising the soil total phosphorus content and reduced the abundance of Acidobacteria by lowering the soil pH value. Additionally, a machine learning method was used to evaluate the comprehensive performance of 21 artificial grassland treatments on nine soil physical and chemical properties. It was found that the AEFP mixed-planting and high-density planting treatments had the greatest improvement effect on the nine soil physical and chemical properties, which was conducive to sustainable land use.
1. Introduction
The construction level of artificial grassland is an important indicator of the development degree of grassland animal husbandry [1]. Artificial grassland in countries with developed animal husbandry usually has a high productivity level [2]. Many studies have shown that a complementary effect can improve system productivity [3,4]; therefore, the studies on artificial grassland usually select multi-species mixed seeding to design the community structure, so as to improve community productivity and stability [5,6]. However, the effects of mixed cultivation on soil fertility and soil microbial diversity, especially in alpine artificial grassland, remain unclear.
Soil restoration is usually associated with the accumulation of soil nutrients and the succession of microbial communities. Plants interact with different soil microbial communities to form interdependent relationships that drive plant community productivity, subsurface biodiversity, and soil functions. Plant residues and root exudates serve as growth substrates for microorganisms, which then cycle nutrients back to the soil and the plants through decomposition and nutrient transformation [7]. The interaction between plants and soil is the fundamental driving force for microbial community succession and soil system ecological restoration and reconstruction [8,9]. Therefore, understanding microbial succession during vegetation restoration may provide valuable insights into the dynamics of soil ecological restoration.
The recent findings indicate that rhizosphere microbiota can effectively combat a wide range of plant pathogens [10,11]. Moreover, by producing growth-promoting hormones, these microorganisms may enhance plants’ resilience to environmental disturbances, such as climate-induced variations in temperature, drought, and salinity [12,13]. Furthermore, recent studies have demonstrated that root-associated microbiota can facilitate phenotypic plasticity in plants, which has significant implications for our understanding of plants’ phenology in a changing climate and for improving crop yields [14]. Several auxins synthesized by rhizosphere microorganisms play a crucial role in regulating developmental and reproductive processes in plants [15,16].
Based on previous studies, we hypothesize that increasing the population size and the planting density of artificial grasslands may enhance the diversity and abundance of microbial communities; however, the relationship remains unclear [17,18]. In this study, 16S rRNA high-throughput sequencing was employed to investigate the combined effects of plant and soil traits, as well as soil microbial communities, induced by artificial grassland cultivation. This research provides a new perspective on the critical role that plant and soil traits play in shaping soil microbial communities on the Qinghai–Tibet Plateau. Our objectives were to (i) assess the patterns of change in soil properties, plant communities, and soil bacterial communities across various artificial grassland cropping schemes, (ii) determine whether the changes observed between plant and microbial communities are consistent, and (iii) evaluate whether the effects of different cropping schemes on soil bacterial and fungal communities are uniform.
2. Materials and Methods
2.1. Experimental Materials
Four excellent local wild herbages with complementary morphological characteristics were selected as experimental materials: Avena sativa (0.80–1.50 m in height), a tall open grass annual; Rhizoid perennial Poa pratensis (0.70–1.20 m in height); sparse grass perennial Elymus nutans (0.60–1.10 m in height); and Festuca sinensis with a short plant height (0.55–0.90 m). Detailed planting density and planting plans are shown in the Supporting Information. The experimental area of construction and planting was detailed in another article by the author [19].
2.2. Experimental Methods
2.2.1. Sample Collection
In September, sampling work was conducted, which involved treating the soil samples differently before the 22nd. A set of samples was collected at the alpine meadow wetland ecosystem research station, with a distance of 15 m established along a straight line for the experimental setup. This area has undergone natural succession for over 10 years, resulting in a stable community structure of natural grass blocks (T23). A comparison was made of the sampling sequences, and all the soil physical and chemical indexes were measured.
High-density planted Avena sativa (T1) Avena sativa + Festuca sinensis + Poa pratensis (T6), and Avena sativa + Elymus nutans + Festuca sinensis + Poa pratensis blocks (T7), a bald patch block (T22), and natural grassland (T23) were selected for high-throughput sequencing. Five samples were collected for analysis, including single-species populations. Variations in microbial communities were observed among the artificial grassland, the degraded grassland, and the natural grassland with different plant communities. The restoration effectiveness of the artificial grassland was assessed. Avena sativa is an annual plant, while Festuca sinensis has more developed roots compared to those of Elymus nutans. Significant differences were noted in the experimental outcomes. Therefore, block T1 was chosen for the single-population samples, and block T6 was selected for the three-population samples.
After clearing the plant residues from the soil surface of each plot, three samples were collected diagonally from the top layer (0–30 cm) using an earth drill with a diameter of 6 cm. As there were three replicated plots in each treatment, a total of nine samples were collected from each treatment, and then combined into one sample. The samples were then divided into two parts; one was sieved and encapsulated with a 2 mm screen for soil composition analysis (Table 1). After removing the sand and roots, the remaining portion was divided into three parts and promptly stored at −80 °C for microbial analysis.
Table 1.
Soil property-testing methods.
2.2.2. High-Throughput Sequencing
Genomic DNA was extracted using a PowerSoil DNA Isolation Kit (Mo Bio Laboratories, Solana Beach, CA, USA) in accordance with the manufacturer’s instructions. Quantitative PCR analysis of the 16S rRNA gene for amplified bacteria and the ITS gene for fungi was conducted using the following primers:
338F: 5′-ACTCCTACGGGAGGCAGCAG-3′;
806R: 5′-GGACTACHVGGGTWTCTAAT-3′;
ITS1F: 5′-CTTGGTCATTTAGAGGAAGTAA-3′;
ITS2R: 5′-GCTGCGTTCTTCATCGATGC-3′.
PCR was conducted using the GeneAmp 9700 PCR system (Applied Biosystems, Foster City, CA, USA). The reaction conditions were as follows: initial denaturation at 95 °C for 3 min, followed by 30 cycles of denaturation at 95 °C for 30 s, annealing at 62 °C for 30 s, and extension at 72 °C for 45 s, concluded with a final extension at 72 °C for 10 min. Three replicates of each sample were amplified, and the resulting products were combined into a single sample for analysis using 2% agarose gel electrophoresis. The amplified products were purified using the AxyPrep DNA gel extraction kit (Axygen Biosciences, Union City, CA, USA), and subsequently analyzed again by 2% agarose gel electrophoresis. High-throughput sequencing was performed on the Illumina MiSeq platform (San Diego, CA, USA) by Shanghai Magi Biopharmaceutical Technology Co., Ltd. (Shanghai, China).
2.2.3. Sequencing Data Processing
In order to obtain higher-quality and more-accurate results from bioinformatic analyses, valid sequences were curated, and optimized sequences were generated for data analysis. Sequences that were shorter than 200 base pairs, exhibited ambiguous cardinality, or had an average mass of less than 25 were excluded. Chimeric sequences were removed using Mothur software (1.45.1) [28]. Subsequently, the sequence reads from each sample were clustered into operational taxonomic units (OTUs) with 97% similarity. The representative OTU sequences included bacterial and fungal ribosomal RNA sequences (119th edition) and were sequenced based on the SILVA and Unite databases [29] using the RDP classifier [30].
2.2.4. Statistical Analysis
Based on OTUs, the species composition of the different samples was calculated at various taxonomic levels. To understand the dominant species at the same taxonomic level and the relative abundance of each dominant species in the samples, the data were compiled using Microsoft Excel 2016 and SPSS version 25.0 (SPSS for Windows, Chicago, IL, USA). Multiple comparisons using one-way ANOVA were conducted for significance analysis for each variable at a 95% confidence interval, and the data are presented as the mean ± standard error. To assess the similarities and differences among all the groups under various treatment factors, Circos software (0.67-7) was utilized to create a relationship diagram illustrating the connections between the samples and the species. This analysis aimed to determine the compositional proportions of dominant species in each sample and to understand the distribution of these dominant species across the different samples. LEfSe software (1.0) was employed to identify significant differences in abundance using the non-parametric Kruskal–Wallis (KW) sum-rank test, allowing for the comparison of taxa with notable differences in abundance. Additionally, linear discriminant analysis (LDA) was used to evaluate the impact of species abundance on the observed differential effects. Gephi was used to analyze each OTU pair’s Spearman correlation (|R| > 0.8), with a modular index greater than 0.6, to construct the module structure, the microbial symbiosis network, and the network module.
3. Results and Analysis
3.1. Effects of Different Species Combinations on Soil Microbial Community Richness
In this study, we obtained 731,468 valid bacterial gene sequences from all the soil samples. Through clustering, we identified 5498 OTUs belonging to 33 phyla, 92 classes, 239 orders, 405 families, and 757 genera. One million, thirty-eight thousand, seven hundred and seventy-six valid fungal gene sequences were obtained from the soil samples, and 1965 OTUs were obtained by clustering, belonging to 12 phyla, 38 classes, 84 orders, 190 families, and 361 genera.
The abundance of the soil bacterial community in the T6 (AFP) treatment was higher than that in T1 (As) (p > 0.05). Nevertheless, the abundance of the soil bacterial community in the T7 (AEFP) treatment was lower than that in the T6 (AFP) treatment (p > 0.05). A possible reason for this difference is that the abundance of the soil bacterial community is associated with specific plant populations. As plant community succession occurred, the abundance of the soil bacterial community decreased.
3.2. Effects of Different Species Combinations on Soil Microbial Community Diversity
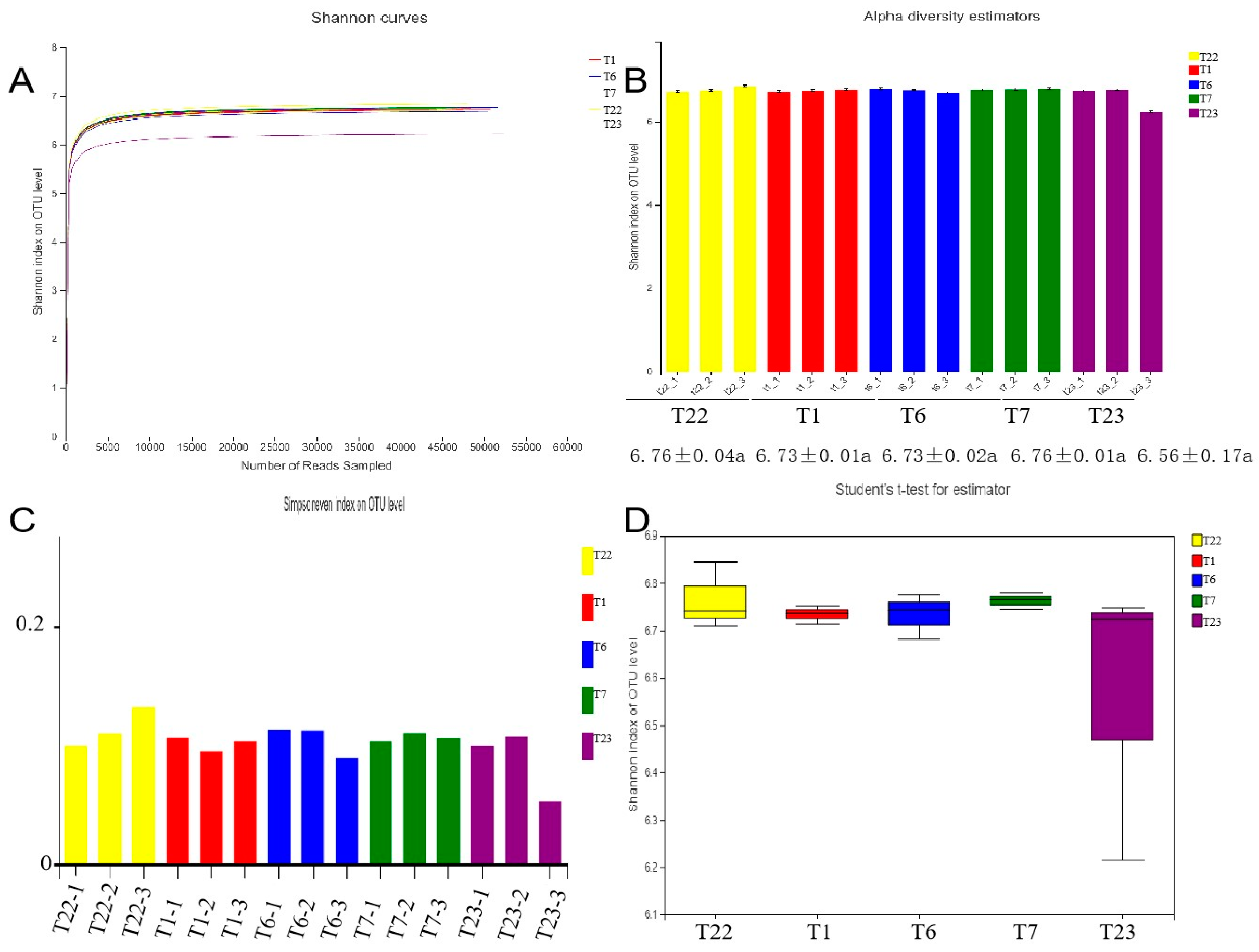
Soil microbial community analysis often involves using a dilution curve to randomly select a sample from a sequence of numbers corresponding to a sample statistical sequence of the Alpha diversity index. This helps extract the abscissa that denotes the amount of data. A curve is then plotted with the Alpha diversity index values as the ordinate to judge whether the sequencing data are sufficient. The dilution curve of soil bacterial sample sequencing was smooth, indicating an adequate sample size (see Figure 1A). There were no significant differences in the Shannon index and the Simpson even index among the samples from the artificial grassland, the bare patch treatment, and the natural grassland (p > 0.05) (see Figure 1B,C). The fungal community diversity index of the T7 (AEFP) treatment was higher than those of the other artificial grassland and natural grassland treatments. Small differences were observed among the sample groups treated on the artificial grassland and the bare patch, while significant differences were noted among the three sample groups treated on the natural grassland (see Figure 1D).
Figure 1.
Alpha diversity of soil bacterial community in different treatments. Note: (A): dilution curve; (B): Shannon index (diversity); (C): Simpson even index (evenness); (D): T detection index difference between groups. Different lowercase letters represent significant differences (p < 0.05).
Compared with T1 (As), the mixed sowing of Avena sativa + Fescue sinensis + Poa pratensis (T6 (AFP)) increased the two populations, but the diversity of the soil bacterial community did not change significantly. The T7 (AEFP) treatment increased one population more compared with that of T6 (AFP), but the change in soil bacterial community diversity between T7 (AEFP) and T6 (AFP) was greater than that between T6 (AFP) and T1. The number and density of the T22 bare patches were lower than those of T6 (AFP) and T7 (AEFP), but the diversity of the soil bacterial community was higher than that of T6 (AFP) and T7 (AEFP), suggesting that the diversity of the soil bacterial community was not significantly correlated with the diversity and abundance of the plant community, but might be related to specific plant populations. The diversity of the soil bacterial community in T22 (BP) was higher than those in T6 (AFP) and T7 (AEFP). T6 (AFP) and T7 (AEFP) are dominated by gramineae, with a few other plant types. T22 (BP) includes Mosla labiaceae, Polygonum polygonum, Chenopodium, Aniseed papaveraceae, and Compositae. Therefore, the diversity of the soil bacterial community is higher than that of T6 (AFP) and T7 (AEFP). However, there was no significant difference (p > 0.05). The results showed that plant community diversity did not significantly affect soil bacterial community diversity.
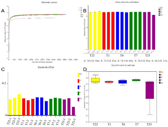
The sequencing dilution curve of the soil fungi samples was gradual, indicating that the sequencing sample size was sufficient (Figure 2A). There were no significant differences in the Shannon index and the Simpson index among the artificial grassland samples, the bare patch samples, and the natural grassland samples (p > 0.05) (Figure 2B,C). The bacterial community diversity index of the T7 (AEFP) treatment was higher than those of the other artificial grassland treatments and the natural grassland treatments. There were minor differences among the bald patch treatment samples, the Avena sativa monoculture samples, and the mixed-sowing samples of four kinds of herbage, while there were substantial differences among the three samples of natural grassland (Figure 2D).
Figure 2.
Alpha diversity of soil fungi community in different treatments. Note: (A): dilution curve; (B): Shannon index (diversity); (C): Simpson even index (evenness); (D): T detection index difference between groups. Different lowercase letters represent significant differences (p < 0.05).
Just as plant community diversity did not significantly affect soil bacterial community diversity, T6 (AFP) increased by two populations compared with that of T1 (As), and T7 (AEFP) increased by one population compared with that of T6 (AFP). However, this did not significantly affect soil fungal community diversity. Compared with the T22-1 (BP) and T22-2 (BP) samples, the soil bacterial community diversity of the T22-3 (BP) samples was significantly different, and the soil fungal community diversity of the T22-2 (BP) samples was significantly different, indicating that this was not a sampling method problem. The possible reasons are as follows: spatial heterogeneity caused by the long-term succession of natural grassland, horizontal plant mosaicism, and patchiness influence the micro-scale habitat, leading to the uneven distribution of the microbial community.
3.3. Effects of Different Species Combinations on Soil Microbial Community Structure
The main bacterial communities in the soil are Proteobacteria, Actinomycetes, Acidobacteria, and Chlorobacteria. The other groups, such as Bacteroidetes, Blomonas, and Corynebacterium, do not significantly contribute to the soil bacterial community (see Figure 3A). In comparison, the composition of the fungal community is relatively simple, with the primary fungal groups being Ascomycetes, Mucoromycetes, and Basidiomycetes. In contrast, the abundance of Chytrid fungi and Rhozia is relatively low (see Figure 3B). At the phylum level, there were no significant differences in the composition of the soil microbial community in the areas with similar plant community structures, but there were significant differences in phylum abundance (p < 0.05) (see Figure 3).
Figure 3.
Relationship between soil microbial Circos samples and species. Note: This figure not only reflects composition proportion of dominant species in each sample, but also reflects distribution proportion of each dominant species in different samples. (A): bacterial community structure; (B): fungal community structure.
By comparing the soil microbial community composition of the barren patches, single-dominant-species establishment, multiple-grass establishment, and the natural grassland in the process of grassland succession, it can be found that under the experimental conditions, the soil microbial community composition will change with the process of grassland succession, but the change trends of the fungal community and the bacterial community are different. In the fungal community, Ascomycota with the highest abundance accounted for 59.08% in the stage of barren patch degeneration, but this decreased to 44.95% in the stage of natural grassland. Basidiomycota, with the third-highest abundance, accounted for 11.14% in the stage of barren patch degeneration. By the natural grassland stage, this proportion rose to 34%. In the process of succession, the fungal community was composed of multiple dominant species coexisting. The abundance of Proteobacteria, which accounted for the highest proportion in the degradation stage of barren spots in the bacterial community, further increased with the succession process, while the abundance of Acidobacteria and Chloroflexi decreased continuously. The bacterial community changed with the succession process, and the dominance of Proteobacteria was enhanced. It was found that the soil microbial community structure of the AEFP mixed-planting treatment was most similar to that of the natural grassland.
3.4. Differences in Soil Microbial Community Network
In order to understand the correlation and differences among the dominant microbial communities of each treatment, this study selected three treatments: a barren patch treatment, a mixed-planting treatment with four types of grass, and natural grassland. A network diagram was constructed at the OTU classification level (Figure 4) to illustrate the interactions of microbial communities at the key nodes during the process of grassland succession. The modularity index of the three treatments is greater than 0.6, which is typical of modular structures [31].
Figure 4.
An interaction network and a modular network of the soil microbial community. Note: Each connection represents a strong correlation (Spearman’s |p| > 0.8). The size of each node in this figure (A) is a proportional to the number of connections (degrees), and the lines between the nodes are red for positive correlations and green for negative correlations. Figure (B) is colored by modular classification. In the picture, the text “OTUB” represents the bacterial group, and “OTUF” represents the fungal group.
The topological properties of the soil microbial community networks were disturbed by the planting of artificial grassland, resulting in differences in the topological properties of the soil microbial community networks between the bare patch treatment, the artificial grassland treatment, and the natural grassland. Among them, there were 95 microbial network connections, 47 bacterial nodes, and 48 fungal nodes, with 178 connections between bacteria (including 31 negative correlations) and 197 connections between the fungi (including 63 negative correlations). In the constructed plots of artificial grassland, there were 72 microbial network connections, 24 bacterial nodes, and 48 fungal nodes, with 56 bacterial connections (including 5 negative correlations) and 131 fungal connections (including 55 negative correlations). In the natural grassland, there were 96 microbial network connections, 47 bacterial nodes, and 49 fungal nodes, with 154 bacterial connections (including 58 negative correlations) and 239 fungal connections (including 44 negative correlations).
The data showed that compared with the bald patch treatment, the artificial cultivation of Avena sativa, Elymus Nutans, Fescue sinensis, and Poa pratensis reduced the number of soil microbial communities with strong interactions, and the bacterial community was more affected. The proportion of strong interspecific competition among the bacteria and the fungi was 17.4% and 31.9%, respectively. The reason for this result may be that the mixed planting of the four kinds of herbage helped Proteobacteria expand the abundance advantage among Actinobacteria, Acidobacteria, and Chloroflexi and weakened competition among the species. The mixed planting of the four herbages also helped Mortierellomycota and Basidiomycota reduce the abundance gap between Mortierellomycota and the dominant group Ascomycota, balanced the strength of the fungal groups, and intensified competition between the species.
Although the modular rapidity index for all the three treatments was greater than 0.6, the number of network modules varied among the treatments. There were nine soil microbial community network modules in the bare patches and the natural grassland, while the artificial grassland plot had thirteen relationship modules. The microbial community network in the artificial grassland community consists of six separate relationship network modules: OTUB1461-OTUB5319 (positive interaction), OTUB4592-OTUB3285 (positive interaction), OTUB3262-OTUB5248 (positive interaction), OTUB1837-OTUB1678 (positive interaction), OTUF1073-OTUF352 (positive interaction), and the negative interaction of OTUF1034-OTUF1200. There were four pairs of positive interactions between the bacteria and one pair of negative interactions between the fungi, which might be caused by the fact that the establishment of artificial grassland weakened the interspecific competition between the bacteria and strengthened the interspecific competition between the fungi, leading the community system towards balanced feedback.
3.5. Effects of Different Community Structures on Soil Physical and Chemical Properties
The different planting treatments exhibited varying effects on the soil properties. Compared to other monoculture and low-density cropping treatments, the T7 treatment, which involved high-density cropping, and the T22 treatment, characterized by overgrown weeds, significantly increased the soil organic matter (SOM) content. In comparison to the T22 treatment, both the T7 treatment and the T5 treatment, which involved the high-density planting of three types of grass, significantly enhanced the alkali-hydrolyzed nitrogen (AN) content in the soil. The high-density planting of Elymus nutans notably increased the available phosphorus (AP) content in the soil under the T2 and T7 treatments. The T7 and T22 treatments exhibited the highest total nitrogen (TN) content compared to that of the T23 treatment. Additionally, the soil moisture content in the other treatments was significantly different from that in the T23 treatment.
In order to understand the impact of various methods for establishing artificial grasslands on the improvement of soil physical and chemical properties, this study examined the effects of 21 artificial establishment treatments on the soil pH, organic matter (SOM), soil moisture, total phosphorus (TP), total potassium (TPo), total nitrogen (TN), available potassium (APo), available phosphorus (AP), and alkaline hydrolyzed nitrogen (AN). This research utilized the machine learning framework Scikit-learn to assess the overall performance of the 21 artificial turf treatments across these nine metrics. Initially, 21 treatments were established, each with a dataset of nine indicators. Subsequently, the pca.explained_variance_ method was employed to calculate the variance contribution of the nine indicators. The variance contribution rate matrix of each indicator was then multiplied to obtain the mapping weights of all the 21 treatments in each principal component.
The results showed that in the comprehensive evaluation of improved soil physical and chemical properties, T7 (AEFP) contributed the most to changes in the nine soil physicochemical properties, while T3 (Pp) had the smallest contribution to these changes. Among the four forage grasses, the effects of Avena sativa and Fescue sinensis on the soil physicochemical properties were stronger than those of Elymus nutans and Poa pratensis on the soil chemical properties. The effects of the AEP treatment and the AFP treatment on the soil physicochemical properties were not significantly higher than those of Avena sativa and Fescue sinensis establishment on the soil physicochemical properties, indicating that the changes in soil physicochemical properties did not respond to the increase in species diversity. The influence of the AEFP treatment on the soil physicochemical properties increased with the increase in planting density (see Figure 5).
Figure 5.
Comprehensive evaluation of different treatments.
3.6. Correlation Between Soil Physical and Chemical Properties and Microbial Communities
This study analyzed the correlation between the soil physical and chemical properties and the highest abundance of 24 microbial groups (Figure 6). According to the Spearman’s correlation coefficient, seven microbial groups were positively correlated with most of the test indexes, and six microbial groups were negatively correlated with most of the test indexes. Soil organic matter (SOM), available phosphorus (AP), total nitrogen (TN), and total phosphorus (TPh) were positively correlated with Proteobacteria, Acidobacteria, Latescibacteria, and Ascomycota, while showing negative correlations with Gemmatimonadetes, Firmicutes, and Armatimonadetes. Ammonium nitrogen (AN) and available potassium (APo) were positively correlated with Chloroflexi, Rokubacteria, and Basidiomycota, but negatively correlated with Bacteroidetes and Mortierellomycota.
Figure 6.
Correlations between the environmental factors and the dominant microbial taxa based on the Spearman correlation coefficient. Note: The color represents the value of the Spearman correlation coefficient. “B_” represents the bacterial phylum, and “F_” represents the fungal phylum. SOM: soil organic matter; AN: ammonium nitrogen; AP: available phosphorus; Apo: available potassium; TN: total nitrogen; YPh: total phosphorus; TPo: total potassium.
Plants, microorganisms, and soil are interconnected and interact with each other. Through material circulation and energy flow, biological and abiotic factors, such as the aboveground and underground parts of plants, soil, and microorganisms, are integrated to form interconnected complexes. Plants attract specific microorganisms and enhance their growth by increasing litter and root exudates containing carbon compounds like sugars, amino acids, and phenolic acids, thereby altering soil microbial diversity and the community structure. For instance, the organic matter from plant litter and carbohydrates from roots serve as resources for Ascomycota. The conversion of nearly all the substances in soil is linked to microorganisms, and each microbial group can directly or indirectly influence the physical and chemical properties of soil. For example, Bacillus Cohn in Firmicutes can secrete acetic acid, lactic acid, and other organic acids to reduce the pH value and facilitate phosphate decomposition.
4. Discussion
4.1. The Community Structure of Artificial Grassland Affects the Composition of Microbial Community
Due to the varied responses of different microbial communities to environmental conditions, the diverse community structures of artificial grasslands also exert distinct effects on these microbial communities. The results of this study indicate that the soil bacterial community is predominantly composed of Proteobacteria and Actinobacteria, which is consistent with previous research [32,33]. Proteobacteria, Actinomycetes, and Acidobacteria exhibited significant responses to the various treatments (see Figure 3). Additionally, other studies have demonstrated that Proteobacteria, Actinomycetes, and Acidobacteria are highly sensitive to environmental changes [34].
The experimental results indicated that the soil fungal community was predominantly composed of Ascomycota (Figure 3), a finding that aligns with the previous studies [35]. This suggests that Ascomycota can be regarded as the dominant group and an indicator species. This perspective is further reinforced by the interaction network presented in Figure 4. Additionally, the Ascomycetes community demonstrated a high level of activity in response to artificial cultivation [36,37]. However, the study’s results revealed that in comparison to the abundance of Mortierellomycota groups in the natural grassland and the other artificial planting treatments, the abundance of Mortierellomycota in the natural grassland was the lowest. This finding contrasts with previous research, which indicated that relative abundance of Ascomycota was higher in diseased soils, whereas Mortierellomycota was more abundant in healthy soils [38,39]. The possible reasons for this difference include the fact that the abundance of Mortierellomycota is not only influenced by soil health, but also by specific plant species. The study results demonstrated that the abundance of Ascomycota significantly increased with the planting of Avena sativa, Festuca sinensis, and Poa pratensis, while simultaneously decreasing the abundance of Mortierellomycota.
4.2. The Microbial α Diversity Was Not Significantly Affected
By comparing the differences in microbial community diversity and abundance between the different artificial grassland construction treatments, it was found that there were no significant differences in the microbial community diversity index and abundance between the single-population construction, the three-population construction, and the four-population constructions (Table 2, Figure 1 and Figure 2). This conclusion aligns with Suzanne’s findings (2015) [40]; plant diversity can predict soil microbial community composition, but not soil microbial α diversity. However, the different planting methods had significant effects on the soil microbial community structure in artificial grassland. Planting Avena sativa decreased the abundance of Ascomycota and increased the proportion of Mortierellomycota and Basidiomycota. Planting Avena sativa, Festuca sinensis, and Poa pratensis could significantly increase the number of Ascomycota and reduce the abundance of Mortierellomycota, which is beneficial to the survival of Acidobacteria, but not conducive to the survival of Actinobacteria. The high-density planting of Avena sativa, Festuca sinensis, Elymus nutans, and Poa pratensis could significantly increase the number of Basidiomycota fungi and Proteobacteria and reduce the abundance of Acidobacteria.
Table 2.
Effective microbial gene sequences of soil samples. Different lowercase letters in same column represent significant differences (p < 0.05).
4.3. Evolution Trend of Microbial Community in Alpine Grassland of Qinghai–Tibet Plateau
This experiment confirmed the changing trends in the soil microbial communities influenced by grassland succession. As grassland succession progressed, Ascomycota, the most abundant group, comprised 59.08% of the community in the barren patch degeneration stage, decreasing to 44.95% in the natural grassland stage. Basidiomycota, the third-most-abundant group, represented 11.14% in the barren patch degeneration stage and increased to 34% in the natural grassland stage. Throughout the succession process, the fungal community consisted of multiple dominant species coexisting. Proteobacteria, which constituted 25.4% of the bacterial community in the barren patch degeneration stage, increased to 36.74% in the multi-population community structure stage. The abundance of Actinobacteria and Acidobacteria decreased consistently, while that of Proteobacteria increased with the bacterial community succession process. Mixed planting in the artificial grassland facilitated the expansion of Proteobacteria’s abundance advantage over Actinobacteria, Acidobacteria, and Chloroflexi. Additionally, mixed planting in artificial grassland helped reduce the abundance gap between Mortierellomycota and Basidiomycota, as well as the dominant group Ascomycota, balancing the strength of the fungal groups.
4.4. Soil Microbial Communities Are Also Regulated by Interspecific Networks
In this experiment, differences were observed in modularity, the node count, and the connection count of the soil microbial community networks among artificial planting, the natural grassland, and the degraded barren grassland. Compared to cultivated grassland and barren grassland, microbial communities in natural grassland exhibit closer relationships. Since the modularity index exceeds 0.4 and the average clustering coefficient is greater than 0.6, it can be confirmed that these relationship networks are modular (Figure 4). This perspective has been supported by previous studies [41,42]. The artificial cultivation of Avena sativa, Elymus nutans, Fescue sinensis, and Poa pratensis reduced the strongly interacting populations in the soil microbial community, and the bacterial community was more affected. In the treatment of the bald patches of multifamily plant populations such as Asteraceae, most of the bacterial and fungal differential taxa were concentrated on the families at lower taxonomic levels in the first year of establishment. Only the AEP treatment affected the class-level bacterial taxa c__NC10. The difference between the natural grassland and the other treatments was the phylum level p__Actinobacteria and the order level o__Agaricales. This may explain the conclusion of this study that the differences in plant community structure in the year of establishment did not significantly affect the abundance and diversity of microbial communities; microbial communities require longer succession to respond to changes in the plant communities.
4.5. Interaction of Microbial Community Structure and Soil Properties
The previous studies have confirmed that soil microbial abundance and community composition are closely related to the soil physical and chemical properties, such as the vegetation type, the organic matter content, the soil pH value, the soil water content, and the soil nitrogen, phosphorus, and potassium contents [43,44]. Another study on Avena sativa rhizosphere microbial community diversity and soil total nitrogen, available nitrogen, total phosphorus, available phosphorus, total potassium, and available potassium showed that Avena sativa rhizosphere microbial community diversity is mainly affected by the following driving factors: soil pH, total phosphorus, and available phosphorus [45,46]. It has also been demonstrated that plant productivity and soil mineral composition indirectly influence the microbial community structure on a continental scale, with both the factors interacting to determine the organic matter content and microbial diversity [47]. The majority of soil microbial communities rely on the decomposition of organic matter for energy acquisition, exhibiting peak activity in the regions characterized by a high soil organic matter content [48].
By analyzing the relationship between the soil physical and chemical properties and the microbial communities (Figure 6), the effects of the different artificial grassland community structures on the soil microbial communities (Figure 3), and the effects of the different artificial grassland community structures on the soil physical and chemical properties, this study found that Avena sativa planting could improve the soil pH value. The abundance of Actinobacteria and Basidiomycota was increased, and the number of Acidobacteria was decreased. The mixed planting of Avena sativa, Fesuca sinensis, and Poa pratensis reduced the ratio of Mortierellomycota in the soil by reducing the content of available p in soil. The mixed planting of Avena sativa, Elymus nutans, Fesuca sinensis, and Poa pratensis increased the number of Proteobacteria by increasing the soil total phosphorus content and reduced the abundance of Acidobacteria by reducing the soil pH value.
This study provides a preliminary understanding of the microbial relationship modules. However, to further explore the functions of these microbial functional modules and the relationships between them, it is essential to investigate the characteristics of each microbial population within the relationship modules. This will enable us to summarize the commonalities and significance of each population component within the relationship modules. This will be the next research direction for this study.
5. Conclusions
The comparative analysis of soil microbial community structures among artificial grasslands, barren grasslands, and natural grasslands revealed that plant community diversity significantly influenced the microbial community structure. Notably, the multi-herbage high-density planting treatment resulted in a more pronounced alteration in the soil microbial communities compared to that of the single-herbage species. The effects of various plant populations on the microbial communities were investigated; specifically, Avena sativa cultivation reduced the abundance of Acidobacteria, while increasing the proportions of Actinomycetes and Basidiomycetes. Additionally, the AFP treatment led to a significant increase in the Ascomycete numbers, but decreased Mortierella abundance. The AEFP treatment markedly elevated both the Proteobacteria and Acidobacteria counts; however, artificial cultivation involving Avena sativa, Fesuca sinensis, and Poa pratensis diminished the interacting communities within the soil microbial assemblages, with the bacterial communities being particularly affected. The soil microbial community diversity index for the AEFP mixed treatment surpassed those observed in other artificial and natural grasslands. Furthermore, the soil microbial community structure under the AEFP mixed treatment exhibited the closest resemblance to that of the natural grassland; however, it required an extended duration to effectuate significant changes in soil microbiota composition.The results indicated that high-density mixtures comprising four types of grass exerted a maximal influence on these nine physical–chemical properties, whereas the high-density monocultures like bluegrass had a minimal overall impact on them. This study substantiates that AEFP represents an optimal configuration for constructing artificial grasslands within the alpine regions of the Qinghai–Tibet Plateau, conducive to sustainable management practices.
Supplementary Materials
The following supporting information can be downloaded at https://www.mdpi.com/article/10.3390/su16219212/s1, Table S1: Artificial planting seeding density.
Author Contributions
G.D. is the project manager, J.L. provided financial support, H.L. assisted with the experiment, and Z.T. wrote this article. All authors have read and agreed to the published version of the manuscript.
Funding
This work was supported by the Gansu Provincial Science and Technology Program. Grant No. 21JR7RA731; the Project on Enhancement of Basic Research Ability of Young and Middle-aged Teachers in Guangxi Universities and Colleges. Grant No. 2024KY0360; and the Doctoral Fund of Guangxi University of Science and Technology. Grant No. 200022/03230053.
Institutional Review Board Statement
Not applicable.
Informed Consent Statement
Not applicable.
Data Availability Statement
Data are contained within the article.
Conflicts of Interest
The authors have no relevant financial or non-financial interests to disclose.
References
- Huang, L.; Ning, J.; Zhu, P.; Zheng, Y.; Zhai, J. The conservation patterns of grassland ecosystem in response to the forage-livestock balance in North China. J. Geogr. Sci. 2021, 31, 518–534. [Google Scholar] [CrossRef]
- Ren, J. A brief discussion on the dynamics of grassland area in the world in the 1970s. Foreign Anim. Husb. Grassl. Grass 1983, 43–44. [Google Scholar]
- Prieto, I.; Violle, C.; Barre, P.; Durand, J.-L.; Ghesquiere, M.; Litrico, I. Complementary effects of species and genetic diversity on productivity and stability of sown grasslands. Nat. Plants 2015, 1, 15033. [Google Scholar] [CrossRef] [PubMed]
- Zhang, W.P.; Gao, S.N.; Li, Z.X.; Xu, H.; Yang, H.; Yang, X.; Fan, H.; Su, Y.; Fornara, D.; Li, L. Shifts from complementarity to selection effects maintain high productivity in maize/legume intercrop** systems. J. Appl. Ecol. 2021, 58, 2603–2613. [Google Scholar] [CrossRef]
- Wu, G.L.; Yang, Z.; Cui, Z.; Liu, Y.; Fang, N.-F.; Shi, Z.-H. Mixed artificial grasslands with more roots improved mine soil infiltration capacity. J. Hydrol. 2016, 535, 54–60. [Google Scholar] [CrossRef]
- Liu, Q.; He, M.; Li, F.; Wang, X.L.; Xing, Y.F.; Li, S.Y.; Zhang, H.; Shi, J. Evaluation on Restoration Effects of Mixed Sowing Artificial Grasslands in Alpine Mining Area with Different Slope Aspects. Acta Agrestia Sin. 2023, 31, 2834. [Google Scholar]
- Lou, J.; Liu, Y.; Li, Y. Review of high-throughput sequencing techniques in studies of soil microbial diversity. Chin. Agric. Sci. Bull. 2014, 30, 256–260. [Google Scholar]
- Adomako, M.O.; Roiloa, S.; Yu, F.H. Potential roles of soil microorganisms in regulating the effect of soil nutrient heterogeneity on plant performance. Microorganisms 2022, 10, 2399. [Google Scholar] [CrossRef]
- Zhang, C.; Liu, G.; Xue, S.; Wang, G. Soil bacterial community dynamics reflect changes in plant community and soil properties during the secondary succession of abandoned farmland in the Loess Plateau. Soil Biol. Biochem. 2016, 97, 40–49. [Google Scholar] [CrossRef]
- Li, J.; Wang, C.; Liang, W.; Liu, S. Rhizosphere microbiome: The emerging barrier in plant-pathogen interactions. Front. Microbiol. 2021, 12, 772420. [Google Scholar] [CrossRef]
- Benaissa, A. Rhizosphere: Role of bacteria to manage plant diseases and sustainable agriculture—A review. J. Basic Microbiol. 2024, 64, 2300361. [Google Scholar] [CrossRef]
- Guo, Y.; Chen, X.; Wu, Y.; Zhang, L.; Cheng, J.; Wei, G.; Lin, Y. Natural revegetation of a semiarid habitat alters taxonomic and functional diversity of soil microbial communities. Sci. Total Environ. 2018, 635, 598–606. [Google Scholar] [CrossRef]
- Lu, T.; Ke, M.; Peijnenburg, W.; Zhu, Y.; Zhang, M.; Sun, L.; Fu, Z.; Qian, H. Investigation of rhizospheric microbial communities in wheat, barley, and two rice varieties at the seedling stage. J. Agric. Food Chem. 2018, 66, 2645–2653. [Google Scholar] [CrossRef] [PubMed]
- Bulgarelli, D.; Rott, M.; Schlaeppi, K.; van Themaat, E.V.L.; Ahmadinejad, N.; Assenza, F.; Rauf, P.; Huettel, B.; Reinhardt, R.; Schmelzer, E.; et al. Revealing structure and assembly cues for Arabidopsis root-inhabiting bacterial microbiota. Nature 2012, 488, 91–95. [Google Scholar] [CrossRef]
- Chen, S.; Li, X.; Lavoie, M.; Jin, Y.; Xu, J.; Fu, Z.; Qian, H. Diclofop-methyl affects microbial rhizosphere community and induces systemic acquired resistance in rice. J. Environ. Sci. 2017, 51, 352–360. [Google Scholar] [CrossRef]
- Sun, R.; Yi, Z.; Fu, Y.; Liu, H. Dynamic changes in rhizosphere fungi in different developmental stages of wheat in a confined and isolated environment. Appl. Microbiol. Biotechnol. 2022, 106, 441–453. [Google Scholar] [CrossRef]
- Hou, S.; Ren, H.; Fan, F.; Zhao, M.; Zhou, W.; Zhou, B.; Li, C. The effects of plant density and nitrogen fertilization on maize yield and soil microbial communities in the black soil region of Northeast China. Geoderma 2023, 430, 116325. [Google Scholar] [CrossRef]
- Lamb, E.G.; Kennedy, N.; Siciliano, S.D. Effects of plant species richness and evenness on soil microbial community diversity and function. Plant Soil 2011, 338, 483–495. [Google Scholar] [CrossRef]
- Tao, Z.W.; Bu, H.Y.; Li, J.J.; Jia, P.; Qi, W.; Liu, K.; Du, G.Z. Effects of different artificial planting schemes on invasive weeds. Glob. Ecol. Conserv. 2021, 28, e01651. [Google Scholar] [CrossRef]
- Monteiro MC, O.; Koper MT, M. Measuring local pH in electrochemistry. Curr. Opin. Electrochem. 2021, 25, 100649. [Google Scholar] [CrossRef]
- Gerenfes, D.; Giorgis, A.; Negasa, G. Comparison of organic matter determination methods in soil by loss on ignition and potassium dichromate method. Int. J. Hortic. Food Sci. 2022, 4, 49–53. [Google Scholar] [CrossRef]
- Mulvaney, R.L.; Khan, S.A. Diffusion methods to determine different forms of nitrogen in soil hydrolysates. Soil Sci. Soc. Am. J. 2001, 65, 1284–1292. [Google Scholar] [CrossRef]
- Duan, Y.; Li, D.; Li, Z.; Luo, J.; Sun, X.; Zhang, H.; Li, Y.; Liu, F.; Zhang, K.; Hu, Y.; et al. Enhancing phosphorus bioavailability in lateritic red soil: Combining Bacillus subtilis inoculated microbial organic fertilizer with reduced chemical input. Soil Use Manag. 2024, 40, e12987. [Google Scholar] [CrossRef]
- Kolterman, D.W.; Truog, E. Determination of fixed soil potassium. Soil Sci. Soc. Am. J. 1953, 17, 347–351. [Google Scholar] [CrossRef]
- Sáez-Plaza, P.; Navas, M.J.; Wybraniec, S.; Michałowski, T.; Asuero, A.G. An overview of the Kjeldahl method of nitrogen determination Part, I.I. Sample preparation, working scale, instrumental finish, and quality control. Crit. Rev. Anal. Chem. 2013, 43, 224–272. [Google Scholar] [CrossRef]
- Wang, Y.; Zhang, Q.; Li, J.; Lin, S.; Jia, X.; Zhang, Q.; Ye, J.; Wang, H.; Wu, Z. Study on the effect of pH on rhizosphere soil fertility and the aroma quality of tea trees and their interactions. Agriculture 2023, 13, 1739. [Google Scholar] [CrossRef]
- Liu, H.; Wang, Y.; Tang, M. Arbuscular mycorrhizal fungi diversity associated with two halophytes Lycium barbarum L. and Elaeagnus angustifolia L. in Ningxia, China. Arch. Agron. Soil Sci. 2017, 63, 796–806. [Google Scholar] [CrossRef]
- Schloss, P.D. The effects of alignment quality, distance calculation method, sequence filtering, and region on the analysis of 16S rRNA gene-based studies. PLoS Comput. Biol. 2010, 6, e1000844. [Google Scholar] [CrossRef]
- Pruesse, E.; Quast, C.; Knittel, K.; Fuchs, B.M.; Ludwig, W.; Peplies, J.; Glöckner, F.O. SILVA: A comprehensive online resource for quality checked and aligned ribosomal RNA sequence data compatible with ARB. Nucleic Acids Res. 2007, 35, 7188–7196. [Google Scholar] [CrossRef] [PubMed]
- Wang, Q.; Garrity, G.M.; Tiedje, J.M.; Cole, J.R. Naive Bayesian classifier for rapid assignment of rRNA sequences into the new bacterial taxonomy. Appl. Environ. Microbiol. 2007, 73, 5261–5267. [Google Scholar] [CrossRef] [PubMed]
- Newman, M.E.J. Modularity and community structure in networks. Proc. Natl. Acad. Sci. USA 2006, 103, 8577–8582. [Google Scholar] [CrossRef]
- Spain, A.M.; Krumholz, L.R.; Elshahed, M.S. Abundance, composition, diversity and novelty of soil Proteobacteria. ISME J. 2009, 3, 992–1000. [Google Scholar] [CrossRef]
- Barka, E.A.; Vatsa, P.; Sanchez, L.; Gaveau-Vaillant, N.; Jacquard, C.; Klenk, H.-P.; Clément, C.; Ouhdouch, Y.; van Wezel, G.P. Taxonomy, physiology, and natural products of Actinobacteria. Microbiol. Mol. Biol. Rev. 2016, 80, 1–43. [Google Scholar] [CrossRef]
- Verzeaux, J.; Alahmad, A.; Habbib, H.; Nivelle, E.; Roger, D.; Lacoux, J.; Decocq, G.; Hirel, B.; Catterou, M.; Spicher, F.; et al. Cover crops prevent the deleterious effect of nitrogen fertilisation on bacterial diversity by maintaining the carbon content of ploughed soil. Geoderma 2016, 281, 49–57. [Google Scholar] [CrossRef]
- Zhou, X.; Guo, Z.; Chen, C.; Jia, Z. Soil microbial community structure and diversity are largely influenced by soil pH and nutrient quality in 78-year-old tree plantations. Biogeosciences 2017, 14, 2101–2111. [Google Scholar] [CrossRef]
- Li, Y.; Li, Z.; Wang, Z.; Wang, W.; Jia, Y.; Tian, S. Impacts of artificially planted vegetation on the ecological restoration of movable sand dunes in the Mugetan Desert, northeastern Qinghai-Tibet Plateau. Int. J. Sediment Res. 2017, 32, 277–287. [Google Scholar] [CrossRef]
- Brundrett, M.C.; Tedersoo, L. Evolutionary history of mycorrhizal symbioses and global host plant diversity. New Phytol. 2018, 220, 1108–1115. [Google Scholar] [CrossRef]
- Yuan, J.; Wen, T.; Zhang, H.; Zhao, M.; Penton, C.R.; Thomashow, L.S.; Shen, Q. Predicting disease occurrence with high accuracy based on soil macroecological patterns of Fusarium wilt. ISME J. 2020, 14, 2936–2950. [Google Scholar] [CrossRef]
- Prober, S.M.; Leff, J.W.; Bates, S.T.; Borer, E.T.; Firn, J.; Harpole, W.S.; Lind, E.M.; Seabloom, E.W.; Adler, P.B.; Bakker, J.D.; et al. Plant diversity predicts beta but not alpha diversity of soil microbes across grasslands worldwide. Ecol. Lett. 2015, 18, 85–95. [Google Scholar] [CrossRef]
- Poole, P.; Ramachandran, V.; Terpolilli, J. Rhizobia: From saprophytes to endosymbionts. Nat. Rev. Microbiol. 2018, 16, 291. [Google Scholar] [CrossRef]
- Kuypers, M.M.M.; Marchant, H.K.; Kartal, B. The microbial nitrogen-cycling network. Nat. Rev. Microbiol. 2018, 16, 263. [Google Scholar] [CrossRef]
- Koskella, B.; Hall, L.J.; Metcalf, C.J.E. The microbiome beyond the horizon of ecological and evolutionary theory. Nat. Ecol. Evol. 2017, 1, 1606–1615. [Google Scholar] [CrossRef]
- Belin, B.J.; Busset, N.; Giraud, E.; Molinaro, A.; Silipo, A.; Newman, D.K. Hopanoid lipids: From membranes to plant–bacteria interactions. Nat. Rev. Microbiol. 2018, 16, 304. [Google Scholar] [CrossRef]
- Liu, J.; Sui, Y.; Yu, Z.; Yao, Q.; Shi, Y.; Chu, H.; Jin, J.; Liu, X.; Wang, G. Diversity and distribution patterns of acidobacterial communities in the black soil zone of northeast China. Soil Biol. Biochem. 2016, 95, 212–222. [Google Scholar] [CrossRef]
- Romanowicz, K.J.; Freedman, Z.B.; Upchurch, R.A.; Argiroff, W.A.; Zak, D.R. Active microorganisms in forest soils differ from the total community yet are shaped by the same environmental factors: The influence of pH and soil moisture. FEMS Microbiol. Ecol. 2016, 92, fiw149. [Google Scholar] [CrossRef]
- Wang, Y.; Zhang, Y.; Su, B.; Zhang, Z.; Dao, R. Study on microbial diversity of oat rhizosphere soil in different regions of alpine region. J. Grassl. 2020, 28, 358–366. [Google Scholar]
- Bartram, A.K.; Jiang, X.; Lynch, M.D.J.; Masella, A.P.; Nicol, G.W.; Dushoff, J.; Neufeld, J.D. Exploring links between pH and bacterial community composition in soils from the Craibstone Experimental Farm. FEMS Microbiol. Ecol. 2014, 87, 403–415. [Google Scholar] [CrossRef]
- Waldrop, M.P.; Holloway, J.M.; Smith, D.B.; Goldhaber, M.B.; Drenovsky, R.E.; Scow, K.M.; Dick, R.; Howard, D.; Wylie, B.; Grace, J.B. The interacting roles of climate, soils, and plant production on soil microbial communities at a continental scale. Ecology 2017, 98, 1957–1967. [Google Scholar] [CrossRef]
Disclaimer/Publisher’s Note: The statements, opinions and data contained in all publications are solely those of the individual author(s) and contributor(s) and not of MDPI and/or the editor(s). MDPI and/or the editor(s) disclaim responsibility for any injury to people or property resulting from any ideas, methods, instructions or products referred to in the content. |
© 2024 by the authors. Licensee MDPI, Basel, Switzerland. This article is an open access article distributed under the terms and conditions of the Creative Commons Attribution (CC BY) license (https://creativecommons.org/licenses/by/4.0/).





