Abstract
The aim of this study is to investigate the impact of e-service quality on customer loyalty with customer satisfaction as a mediator in the small and medium-sized business sector in Nigeria. The dimensions investigated in this study are reliability, web design, trust, empathy, convenience, and cultural inclusion. To the best of the researchers’ knowledge, there has not been any research done on this subject investigating the above dimensions among Nigerian SMEs across various cultural groups. Therefore, this study fills this gap by investigating the impact of culture, web design, trust, empathy, convenience, and reliability on SMEs. A questionnaire was used for the purpose of the study to collect primary data. Four hundred and ninety-two responses were obtained from the respondents, who were age 20 and above. The survey was carried out online across the four major poles of Nigeria (east, west, north, and south) because of their varying and distinct cultural background. The data collected were analyzed using SPSS 28, Smart PLS 4 and AMOS 29 for descriptive analysis and structural equation modeling to test the research model. The results showed that the service quality dimensions have a positive significant impact on customer satisfaction and also show that customer loyalty is positively impacted by customer satisfaction.
1. Introduction
In this era of swift digital revolution, the significance of high-quality e-services in fostering customer loyalty cannot be over-emphasized. Small and medium-sized enterprises have prioritized building customer relationships and loyalty for the organization’s long-term success, promoting economic growth [1]. The quality of e-services provided by small and medium-sized enterprises (SMEs) is a vital factor in determining consumer perspective and loyalty as the digital sphere becomes increasingly integrated with corporate operations [2]. But, in this quest for sustainable economic growth, one important but frequently ignored factor emerges: culture [3].
Culture significantly influences various aspects of a company’s operations, from customer interactions to organizational processes, and ultimately impacts the viability of small and medium-sized enterprises (SMEs) [4]. Cultural norms shape customer service practices, communication styles, and company decision-making, affecting both internal operations and external engagement [2]. Across different countries, cultural factors influence perceptions of e-service quality, as customers from diverse cultural backgrounds have varying expectations of what constitutes good service [5]. For instance, collectivist cultures may prioritize personalized, community-focused interactions, while individualist cultures often value efficiency and speed [6]. In Nigeria, where SMEs operate within highly diverse and regionally distinct markets, culture plays a crucial role in business sustainability. Success and long-term viability depend on how well SMEs can adapt to and respect local customs, languages, and values. Businesses that align their services with local cultural expectations are better positioned to build customer loyalty and ensure sustainability. Understanding the delicate interrelationship between culture and business is crucial in Nigeria, where cultural variation can be either a strength or a weakness, especially in the context of the quality of e-services and customer loyalty [7]. The critical role of cultural understanding in business is revealed as there continues to be a need for service delivery infrastructure and tools to be adapted to accommodate the cultural nuances of the environment and target customers. This may involve leveraging alternative payment techniques and culturally sensitive e-service strategies to successfully engage with the diverse demographic previously served by multinationals, ensuring continuity and a competitive advantage in a dynamically shifting economic environment. The author of [8] avers that the strategic development of systems to fit with diverse cultural norms and consumer behaviors significantly contributes to the maintenance, if not enhancement, of customer loyalty and service quality. Understanding cultural differences and their impact on business strategies proves pivotal in navigating service delivery in Nigeria [9].
The Nigerian business industry is full of examples of potential SMEs that failed and shut down too soon, even after experiencing favorable beginnings. A study in 2005 found that less than 5% of SMEs survive beyond their first year of existence [10]. Sustainability is one of the significant problems Nigerian SMEs face. Maintaining successful operations in the long run can often be difficult, even though many new businesses and small enterprises may have immediate success [11]. Small and medium-sized enterprises (SMEs) are vulnerable to unstable markets and economic disasters due to various factors, including limited funding availability, insufficient facilities, and limitations imposed by regulations [10,12]. A significant evolution study in sustainable entrepreneurship was conducted and they observed that sustainable businesses, which initially focused on addressing economic needs, increasingly integrate sustainability practices beyond the economic dimension [13]. This shift reflects a broader understanding of what it means to be “sustainable”. Therefore, it is impossible to overestimate or overlook the influence of culture on these happenings. Conventional assessments often blame such failures on technological shortcomings, financial mismanagement, or market factors. However, cultural elements remain fundamental to customer interaction and behavior [11,12,14]. However, culture impacts customer loyalty by influencing customer perception of the quality of e-services, which may be easily misinterpreted due to the organization’s communication styles or as a result of social/cultural norms [8,15].
Cultural considerations are increasingly recognized as critical factors in the study of sustainability for Nigerian small and medium-sized enterprises (SMEs), serving as a crucial pillar for long-term economic success [16]. In business, sustainability encompasses environmental, reliability, and societal and cultural dimensions [17]. Understanding the role of culture is fundamental because it expands the scope of organizational operations beyond conventional success metrics to include societal norms and values [18]. This broader perspective ensures that businesses align with the cultural context of the societies in which they operate, enhancing their overall sustainability.
Cultural alignment is critical in e-services, where businesses interact with customers through digital platforms. E-services, which rely heavily on technology, need to consider the cultural context of their target audience to ensure successful adoption and user satisfaction. By integrating cultural awareness into e-service offerings, businesses can enhance customer engagement, build trust, and increase user retention [19]. In regions like Nigeria, where cultural diversity is high, tailoring e-services to reflect local customs, languages, and preferences can significantly impact the success of these digital platforms. Therefore, e-services’ sustainability goes beyond platforms’ technical reliability: it requires a deep understanding of cultural values to provide socially relevant and widely accepted services. This holistic approach to sustainability ensures that e-services meet technological and business goals and resonate with the communities they serve, aligning with broader societal and cultural expectations, thereby encouraging trust from consumers [20]. Additionally, the role of e-services in enhancing customer loyalty among small and medium-sized enterprises (SMEs) is crucial for economic growth [21]. This implies that the quality of e-services directly influences customer loyalty, supporting economic advancement as the digital economy progresses. However, the existing literature on e-service quality in Nigeria predominantly focuses on sectors like e-banking, e-government, transportation, and telecommunications, with little attention given to SMEs [22,23,24]. This gap highlights the need for a deeper understanding of how e-service quality and cultural considerations affect customer loyalty in the SME sector.
This study seeks to address a critical gap in the existing literature by investigating the impact of e-service quality on customer loyalty within Nigerian SMEs, focusing on incorporating cultural dimensions. This aspect has been largely overlooked in previous research. While prior studies have explored service quality in sectors like banking, telecommunications, and e-government, few have examined the unique dynamics of SMEs, particularly in the context of culturally diverse environments such as Nigeria. Service quality models developed in one cultural context may not directly apply in another due to significant differences in customer expectations and behaviors [25]. This study aims to bridge this gap by exploring how cultural diversity influences the relationship between e-service quality and customer loyalty, a dimension that has yet to be sufficiently integrated into service quality models.
First, this study expands the existing research on e-commerce within SMEs by investigating dimensions of e-service quality extensively studied in other sectors and countries but not in the Nigerian SME context. It also addresses the need for more comprehensive research on how these dimensions affect customer satisfaction, which mediates the relationship between service quality and customer loyalty, as previously recommended [26]. Second, this study responds to recommendations for research in countries with diverse cultural backgrounds [5,27]. While some research has been conducted in Nigeria, it has predominantly focused on the banking sector, leaving a gap in understanding how these findings apply to SMEs, which represent a significant portion of the Nigerian economy. By comparing four culturally distinct regions of Nigeria, this study also reduces the risk of over-generalization, as seen in studies focused on single areas or states [28].
Moreover, cultural inclusion has not been considered a distinct service quality dimension in prior models, despite recommendations from scholars to explore this aspect in countries with diverse cultures, especially in developing nations like Nigeria [5,29]. Finally, research on SMEs in developing countries often highlights higher failure rates than their counterparts in developed nations, frequently due to a lack of understanding of complex customer dynamics, including cultural factors [30]. This study explores these cultural dimensions to better to understand customer satisfaction and loyalty in varying cultural contexts. The findings will offer valuable insights for SME owners and managers, helping them better understand the unique perspectives of their customers and improving customer retention strategies. By fostering loyalty, SMEs can reduce the high costs of acquiring new customers, ultimately contributing to long-term business sustainability.
The organization of the remaining parts of this paper is as follows. The second section provides the theoretical framework and development of the hypothesis. The third part provides the measures and data analysis, while the fourth part presents the results. Lastly, the concluding part of the study includes a discussion, theoretical and practical implications, limitations and recommendations, and a conclusion.
1.1. Theoretical Framework and Development of Hypothesis
Service Quality Dimensions
The transition from traditional face-to-face service interactions to digital platforms has significantly transformed how businesses engage with customers. Conventional models like SERVQUAL, designed for physical environments, focus on dimensions such as tangibles, empathy, and interpersonal responsiveness [31]. However, the emergence of e-service quality (e-SQ) in 2002 introduced new dimensions better suited to digital environments, such as website design, ease of use, responsiveness, personalization, fulfillment, security, and reliability—factors crucial for virtual interactions but less emphasized in traditional service settings [25,32]. Despite these advancements, traditional models fail to fully capture digital service quality’s complexities.
Research across sectors has highlighted the importance of e-SQ. Still, a more refined theoretical framework is necessary to understand its unique impact on customer satisfaction and loyalty in digital contexts. For instance, studies in e-commerce show that customer satisfaction is influenced not only by digital service quality but also by logistical aspects, suggesting that e-service quality is a multi-dimensional construct combining virtual and operational factors [32]. In the online travel industry, ease of use and trust are particularly influential in customer satisfaction, demonstrating how digital platforms must prioritize security, accessibility, and transparency to build lasting relationships [32].
Similarly, research in Malaysia’s e-banking sector emphasizes the profound impact of e-SQ on customer loyalty, identifying efficiency, site organization, and user-friendliness as critical factors for customer retention [33]. A post-pandemic study in Saudi Arabia’s auto-care industry found that traditional SERVQUAL dimensions like empathy and reliability remain relevant in digital contexts, underscoring the hybrid nature of e-SQ [34]. Studies from Indonesia and Nigeria further support the idea that, in digital environments, aspects such as website design, fulfillment, and security/privacy are more impactful on customer satisfaction than traditional customer service elements [35,36]. These findings demonstrate that e-SQ operates through a distinct set of drivers, reflecting the complex demands of digital interactions.
Given these gaps, a revised theoretical framework is crucial for understanding how e-service quality influences customer expectations and loyalty, especially in culturally diverse and developing regions like Nigeria. In digital contexts, where interpersonal interactions are minimized, attributes like seamless functionality, efficiency, and security become essential loyalty drivers. Therefore, a framework that integrates these digital dimensions with traditional service values like reliability and empathy provides a more comprehensive understanding of how customer loyalty is fostered and sustained in online environments.
The need for a hybrid framework is even more pressing for Nigerian SMEs, which operate in a highly diverse market with pronounced cultural variations. A standardized, one-size-fits-all approach to e-service quality—often used in more homogeneous markets—risks overlooking the critical cultural nuances that influence customer perceptions and interactions with digital services. By combining the distinct digital elements of e-SQ with culturally relevant factors, this framework offers a more accurate tool for assessing customer loyalty in the Nigerian SME context. This hybrid approach integrates digital dimensions (e.g., website design, security, and functionality) with traditional service dimensions (e.g., reliability and empathy), and particularly suits Nigerian SMEs. It allows for a deeper exploration of how digital interactions foster customer loyalty in culturally diverse markets while accounting for the critical interplay between digital efficiency and traditional service values.
H1a.
Convenience has a positive significant impact on customer loyalty.
- Convenience
A study proposed a conceptual model for service convenience and proposed that satisfaction and service quality are influenced by convenience [37]. Many publishers also demonstrate that customers use the Internet because of its convenience. Functional convenience is the ease of completing online transactions [38]. Retailers look for ways to consolidate and simplify their customers’ online experiences, which drives innovation. Retailers can achieve this by saving customers’ time and effort when exploring their service delivery channels, thus boosting the value of their products with easy accessibility and efficient service delivery [29]. Some findings reveal that the convenience of online retailers positively promotes consumer satisfaction, and customer satisfaction is influenced by convenience through behavioral intentions [39,40]. A study assertasserted that when customers experience the convenience and ease of the service, their enthusiasm and satisfaction rise, increasing the likelihood that they will have a similar experience again. Convenience includes improvements in time efficiency, price comparison ability, and accessibility in shopping for consumers at any time and from any location [41]. The elimination of travel time and long queuing times is considered a factor affecting online shopping customers [42]. Five convenience construct dimensions: decision, access, benefit, post-benefit, and transaction convenience are identified [43]. Researchers link convenience to customer satisfaction and loyalty [28]. This research will study convenience as a factor because online consumers seek convenience more than offline shoppers [44,45]. Also, convenience is a significant benefit of e-commerce development [32]. This hypothesis leverages contemporary insights from [39,40], which demonstrated that enhanced functional convenience positively influences loyalty through improved satisfaction and reduced effort.
H1b.
Reliability has a positive significant impact on customer loyalty.
- Reliability
Reliability, defined as the ability of organizations to deliver dependable services that consistently meet customer expectations, is a critical factor in building customer loyalty. It reflects an organization’s capacity to fulfill its promises by providing services accurately, on time, and in line with customer needs. For example, reliability includes ensuring accuracy in billing, maintaining proper transaction records, executing customer requests efficiently, and keeping websites operational 24/7 for uninterrupted service [46]. When organizations consistently meet or exceed these promised standards, customer perceptions of service quality improve, leading to higher satisfaction. This satisfaction, in turn, fosters trust and increases the likelihood of repeat business. On the other hand, when reliability falters and service expectations are not met, customers are more inclined to switch to alternative providers offering similar services [47].
The impact of reliability on customer loyalty is well supported in the literature. Numerous studies have demonstrated that reliable service delivery is closely linked to customer retention and long-term engagement. For instance, research has shown that customers who experience consistent and dependable service are more likely to develop trust in the provider, which is a crucial precursor to loyalty [48,49]. Trust built through reliable service encourages repeat business and strengthens customer commitment, making it less likely for customers to consider competitors. In e-service environments, where direct interaction with customers is limited, reliability becomes even more crucial, as customers rely heavily on the seamless functioning of digital platforms to meet their needs [50]. For example, the consistent performance of websites and the timely execution of online transactions are essential in maintaining customer confidence in digital services.
The clear justification for this is that, as outlined by the SERVQUAL model, reliability assumes that a service provider is responsible for being dependable and consistently available to deliver accurate services exactly when needed by the customer. The concept of reliability in e-service has gained importance due to attributes such as the constant availability of products, system and service uptime, and accurate order fulfillment. Various studies have clarified that the reliability of a service can build trust, which significantly enhances customer loyalty, particularly in the online space, where trust is a major concern [19].
In the context of Nigerian SMEs, reliability is a crucial factor due to issues such as power shortages, low Internet connectivity, or the digital divide, all of which can impact e-service performance. As a result, customers in such environments tend to place a high value on reliability, having become accustomed to systemic difficulties. Hence, suggestions that SMEs that can overcome these challenges and provide constant, reliable services may gain a competitive advantage that enhances customer loyalty [9]. This aligns with the expectation-confirmation theory, which asserts that when customers’ expectations of reliable service are met, their satisfaction increases, leading to greater loyalty [51].
Empirical studies like the one conducted by [52] have shown a positive relationship between reliability and customer loyalty, demonstrating that trust is significantly influenced by reliability and tends to strengthen loyalty. This is evident in how customers prefer to rely on seamless online communications and transactions as well [13].
Moreover, studies confirm a direct correlation between reliable service and increased customer loyalty, with reliability emerging as one of the most significant dimensions of e-service quality in fostering trust and repeat engagement [48]. As customers repeatedly experience reliable service, their confidence in the provider grows, leading to a stronger emotional connection and, ultimately, greater loyalty. This connection is vital in competitive markets, where customers have numerous alternatives. Therefore, organizations can create a loyal customer base by ensuring reliability, reducing customer switching, and increasing long-term customer value. The results of these studies underpin the assertion that reliability is not just a dimension of service quality; it is a foundational element that directly influences customer satisfaction, trust, and loyalty. This deep connection underscores why reliability should be considered a critical driver in e-service quality frameworks and highlights its importance in fostering sustained customer engagement.
H1c.
Web design has a positive significant impact on customer satisfaction.
- Web design
A website’s design is crucial for attracting potential customers and retaining them, as it significantly affects their decision-making process, satisfaction, and overall loyalty to the online platform. According to the Technology Acceptance Model (TAM), an appealing layout, structured content, and intuitive navigation are essential for enhancing the user experience and increasing customer acceptance [53]. These design features do more than create a visually pleasing interface; they play a fundamental role in building user trust, which is vital for fostering customer loyalty. A well-designed website ensures a seamless experience, minimizing user frustration and encouraging customers to return for future transactions. Additionally, displaying corporate logos, providing accurate product information, and including third-party certifications reassure customers of the website’s credibility and security, which helps reduce perceived risks associated with online shopping [53]. Trust established through these elements increases customer satisfaction, a key driver of loyalty.
Interactive features, such as live chat support and instant messaging, further enhance the trustworthiness and user-friendliness of a website by offering real-time assistance and addressing customer concerns promptly [54]. These features help replicate personal engagement in traditional service environments, making the digital shopping experience more responsive and supportive. Research shows that when customers feel confident in a website’s functionality and can resolve issues quickly, they are more likely to develop a sense of loyalty to the brand [54]. Thus, website design influences a customer’s initial impression and plays a critical role in shaping long-term customer relationships by providing a reliable, user-friendly experience. In highly competitive online markets, where switching between brands is easy, a well-designed and trustworthy website becomes essential for retaining customers and fostering repeat business.
H1d.
Trust has a positive significant impact on customer Loyaltyloyalty.
- Trust
Trust in online shopping fundamentally rests on the customer’s belief in a vendor’s ethical and competent business conduct. Historically, this trust was built through face-to-face interactions with salespeople in brick-and-mortar stores. However, the transition to digital marketplaces has altered these dynamics significantly. Without personal contact, trust must be established through digital means, such as efficient search tools and responsive help buttons, alongside the website’s robust features and the company’s overall reputation [55,56]. Trust remains a critical pillar of e-commerce, vital for any online retailer aiming for success. It forms the bedrock of the relationship between buyers and sellers and is crucial in shaping intentions to make online purchases [57,58]. Consumers’ trust in an online platform is influenced by their perceptions of the vendor’s reliability, the quality of the products, and the level of customer service provided [44,59], all of which directly impact their buying decisions and loyalty to the platform [60,61].
Moreover, trust is recognized as a significant long-term factor influencing online consumer behavior, representing the primary barrier to consumers’ full adoption of e-commerce [59]. Research indicates that customers with a high level of trust based on positive previous experiences are more likely to make repeat purchases [6,62]. This aspect of trust is particularly critical among specific demographics, such as female consumers, for whom trust, attitudes, convenience, and perceived customer service significantly affect online shopping behaviors and lead to repeated transactions [20,63]. The strategic construction of trust across all facets of the e-commerce experience—from user-friendly interface design and transparent customer interactions to consistent and reliable service delivery—is essential. By effectively managing these elements, online businesses can enhance customer satisfaction and loyalty, securing a competitive advantage in the vast e-commerce landscape. This comprehensive approach demonstrates the interconnected nature of trust and its profound influence on the success of online retail environments.
H1e.
Empathy has a positive significant impact on customer satisfaction.
- Empathy
Empathy is described as the attitudes and goodwill of offline businesses toward their clients [64]. This aspect of e-service quality goes beyond mere customer service by incorporating genuine care and personalized attention, essential in digital platforms where physical interactions are lacking. Empathetic e-services are marked by attentiveness to customer queries, the ability to acknowledge and adjust to various customer preferences, and a proactive stance in addressing customer issues. Studies show that customer satisfaction increases when they perceive empathy from an online service, as this makes them feel valued and understood, enhancing their overall service experience and affirming the quality of the service [21,64,65].
Furthermore, empathy is crucial in fostering customer loyalty, transcending simple issue resolution to deep personal engagement with customers, demonstrating understanding and concern for their situations [11,66]. For example, when service staff clearly dedicate time to explain procedures or customize services to fit individual requirements, they exhibit empathy, which can boost customer loyalty. This personalized care encourages customers to return, confident they will receive respectful and thoughtful treatment [31]. Integrating empathy into e-service protocols requires training customer service teams to identify and empathize with customers’ feelings. It necessitates detailed interaction guidelines highlighting listening skills, personalized responses, and customer satisfaction follow-ups. As such, empathy is not just an additional quality but a fundamental element of effective e-service that directly enhances customer satisfaction and loyalty, allowing online businesses to improve service quality and strengthen customer relationships significantly.
H1f.
Culture has a positive significant impact on customer satisfaction.
- Cultural inclusion
Nigeria, Africa’s most populous country, is home to over 140 million people and encompasses 374 ethnic groups, each with distinct languages and cultural practices. The diverse environmental regions across the country deeply influence these cultural elements. Although English is the official language used in education, government, and business, its prevalence varies significantly between urbanized and rural areas [67]. Culture in Nigeria extends beyond ethnicity to include individual values, communication styles, and shared perceptions that collectively shape one’s world view [44]. Nationality, social status, and religion are critical in cultural influence.
Understanding these cultural diversities is crucial for crafting effective strategies that resonate with various consumer segments. Marketers need to align their products and campaigns with the cultural contexts of their targeted markets to enhance market penetration and consumer engagement [68]. Consumer behavior, including purchasing patterns, shopping habits, frequency of use, purchasing locations, and motivations, must be meticulously understood.
Recent trends such as increased Internet usage, the spread of Western education, and globalization are gradually modifying traditional cultural impacts in Nigeria, leading to shifts in consumer behavior [69]. These changes underscore the importance of incorporating cultural elements into e-service design. This hypothesis explores the impact of cultural tailoring, such as offering multilingual support and culturally relevant content, on customer satisfaction. Businesses can significantly enhance user satisfaction by aligning e-services with local expectations and cultural norms. The commitment to cultural inclusivity in e-service design meets diverse consumer needs and fosters customer loyalty by demonstrating an organization’s dedication to accessibility and inclusivity [70]. In this study, considerations of the language used in communication between customers and the business, customers’ perceptions of how their culture is considered in product name tags (as some products are identified differently by different customers from various cultural backgrounds), and their opinions on any cultural biases in their shopping experience are the main focus when examining the perception of customers on cultural inclusion.
H2.
Customer satisfaction significantly mediates the impacts of e-service quality on customer loyalty.
- Customer satisfaction
Increasing customer satisfaction depends on the quality of the services provided [38,70,71]. Previous studies have revealed that the best method to accomplish this is to pay more attention to service quality from the customer’s perspective [70]. Customer satisfaction is linked with service quality measurement, often known as RATER (Reliability, Assurance, Tangibility, Empathy, and Responsiveness) [58,72]. While better customer satisfaction is necessary to retain loyal consumers, analyzing customer satisfaction does not mean a valid measurement of loyalty. Instead, it means determining which customers are satisfied and loyal. Customer satisfaction is an essential factor in determining customer loyalty. Clients who are not happy will no longer utilize the business’s services, making it difficult for them to develop brand loyalty and resulting in a decrease in earnings, as demonstrated by [23,57,70].
- Customer loyalty
In business-to-customer e-commerce, customer satisfaction directly precedes customer loyalty, and customers are more satisfied with the quality of the customer interface, the information offered on the product, and helpful customer service coupled with privacy assurance [34]. Consumers will only be drawn to a firm if it provides timely deliveries of high-quality products at affordable prices. Only when a business delivers good quality, timely delivery, cheap prices, and promotional offers will customers be attracted to it [73]. System and service quality are the most crucial determining elements for customer happiness and loyalty [74]. Customer satisfaction is one of the primary predictors of e-loyalty, and increased satisfaction increases consumers’ commitment and trust [75]. Managers should, therefore, pay attention to customer satisfaction and trust to prevent customer defection. Technology acceptance factors favorably impacted customers’ levels of e-satisfaction and e-loyalty, which paved the path for repurchasing [25]. When customers’ Internet familiarity rises, website service quality and customer satisfaction also increase. Also, any e-commerce website with a definite hold-up cost will experience a decrease in the level of consumer satisfaction.
2. Materials and Methods
2.1. Population of Study/Sample
This study employed a quantitative, cross-sectional methodological approach to investigate the impact of service quality on customer loyalty, with customer satisfaction mediating the relationship in small and medium enterprises (SMEs) across Nigeria. Respondents were drawn from four major cultural regions: EAST (Anambra), WEST (Lagos), NORTH (Sokoto), and SOUTH (Rivers). Initially, a stratified sampling approach was considered to ensure equitable representation of these regions, enhancing the findings’ generalizability. However, a convenience sampling method was ultimately used due to logistical and resource constraints. This approach, though practical, introduces potential biases due to the non-random selection of participants, potentially limiting the generalizability of the results to the broader Nigerian SME sector. Despite this limitation, the method was chosen to facilitate broader participation and ensure timely data collection within the study’s resources and time frame.
To mitigate the biases associated with convenience sampling, efforts were made to ensure that the sample was as diverse and representative as possible. The survey was distributed via widely used online platforms, including WhatsApp, Facebook, and email, which helped reach participants across Nigeria’s four major cultural regions. Additionally, the large sample size of 492 usable responses, exceeding the recommended sample size of 384 based on Krejcie and Morgan’s formula, was accepted to increase the robustness and precision of the results [76]. By capturing a broader range of responses, the study aimed to offset some of the limitations of convenience sampling and reduce the margin of error. Nevertheless, the potential impact of sampling biases is acknowledged, and it remains a consideration when interpreting the findings. To further account for regional and cultural diversity, demographic data were carefully analyzed to ensure that respondents from each region were adequately represented, enhancing the study’s overall validity within Nigerian SMEs.
2.2. Measures
The model proposed in this study was based on the developed questionnaire. The questionnaire was compiled from two articles, and permission was duly received from the authors [64,77]. The scale includes 28 items in varying dimensions under investigation. The final compiled questionnaire consists of two Sections: Section A consists of questions related to the demographic profile of the respondents; Section B consists of items that measure the study variables, namely, “CONVENIENCE” (4 items), CULTURE INCLUSION (3 items), RELIABILITY (4 items), WEBSITE DESIGN (5 items), “EMPATHY” (4 items), and “TRUST” (4 items). Section B of the questionnaire requires the respondents to indicate their responses to each item on a 5-point Likert scale, ranging from 1 for strongly disagree to 5 for strongly agree.
2.3. Data Analysis
The tools used for the analysis are SPSS 28, Smart PLS 4 and AMOS 29. First, the descriptive statistics for the demographic variables were calculated, and frequency and percentage values are presented in tables. Second, the reliability and validity of the variables under investigation were verified by performing confirmatory factor analysis (CFA). Third, the relationship between the variables was examined by conducting structural equation modeling.
3. Results
3.1. Demographic Variables of the Sample
The gender, age, educational level, shopping preference, occupation, and shopping frequency of each participant were examined as demographic variables.
3.1.1. Descriptive Analysis
Table 1 shows the respondent demographics. The gender distribution shows 32.7% males and 67.3% females. The age distribution shows respondents between 18 and 22 (7.5%), respondents between 23 and 25 (11.4%), people between the ages of 26 and 28 (16.9%), respondents between the ages of 29 and 31 (21.1%), respondents between the ages of 32 and 34 (21.7%), and respondents between 35 and 37 (9.8%). The total number of participants between the ages of 32 and 34 was the highest. For the educational level, 4.9% of people were still undergraduates, 71.8% of respondents held a bachelor’s degree, 22% of respondents had a master’s, and 1.4% had a Ph.D. degree. For the occupation distribution, 16.7% of respondents were students, 3.9% were unemployed, and 50% were employed, with 29.5% being self-employed. For marital status, 56.5% of the respondents were single, while 43.5% were married. For the cultural background item, 18.7% of respondents were from the east, 32.1% of respondents were from the north, 14.2% were from the south, and 40% of respondents were from the west. For shopping preference, 41.5% of respondents preferred online, while 58.5% of respondents preferred offline shopping. For shopping frequency, 23.4% of respondents shopped often, while 76.6% did not shop often.
Table 1.
Demographic analysis.
3.1.2. Reliability Analysis
Before proceeding with our findings, it is crucial to assess the instrument’s validity and reliability to increase the data’s relevance. These issues, which are relevant to the datasets examined throughout the study, are addressed in this section. The reliability assessment is carried out to determine the dependability of the research items and confirm that the tool consistently produces similar results or outcomes under varied variables and circumstances. A reliability analysis is essential to confirm the tool’s internal consistency [78]. Cronbach’s alpha, which evaluates the consistency of the variables, is used to measure reliability in the current study. The acceptable minimum threshold for Cronbach’s alpha is 0.70 [78].
In Table 2, all of the items have coefficients above 0.7, and collectively, the coefficient is 0.862, which is above 0.7.
Table 2.
Complete reliability.
- Model validity measures
Table 3 shows the items that were retained after removing the items that violate the criteria of goodness-of-fit while checking the factor loadings and their significance [54]. The values of AVE of the e-service dimensions show that all items have values higher than 0.50 except for convenience, which has a value of less than 0.5. The CR of the items is higher than 0.70, which is acceptable.
Table 3.
Items retained and their values.
3.1.3. Common Variance Method (CVM)
Researchers in the behavioral sciences are often concerned about Common Method Variance (CMV) and take specific steps to reduce its impact on study outcomes [79]. In this study, latent factor modeling was utilized as a robust method to address CMV within the quantitative data analysis. The approach involved adding a common method factor to a structural equation model (SEM), allowing all observed variables from the key constructs—convenience, reliability, website design, trust, empathy, cultural inclusion, customer satisfaction, and customer loyalty—to load on both their respective theoretical constructs and the common method factor. This method was used to account for any potential method bias across these constructs simultaneously.
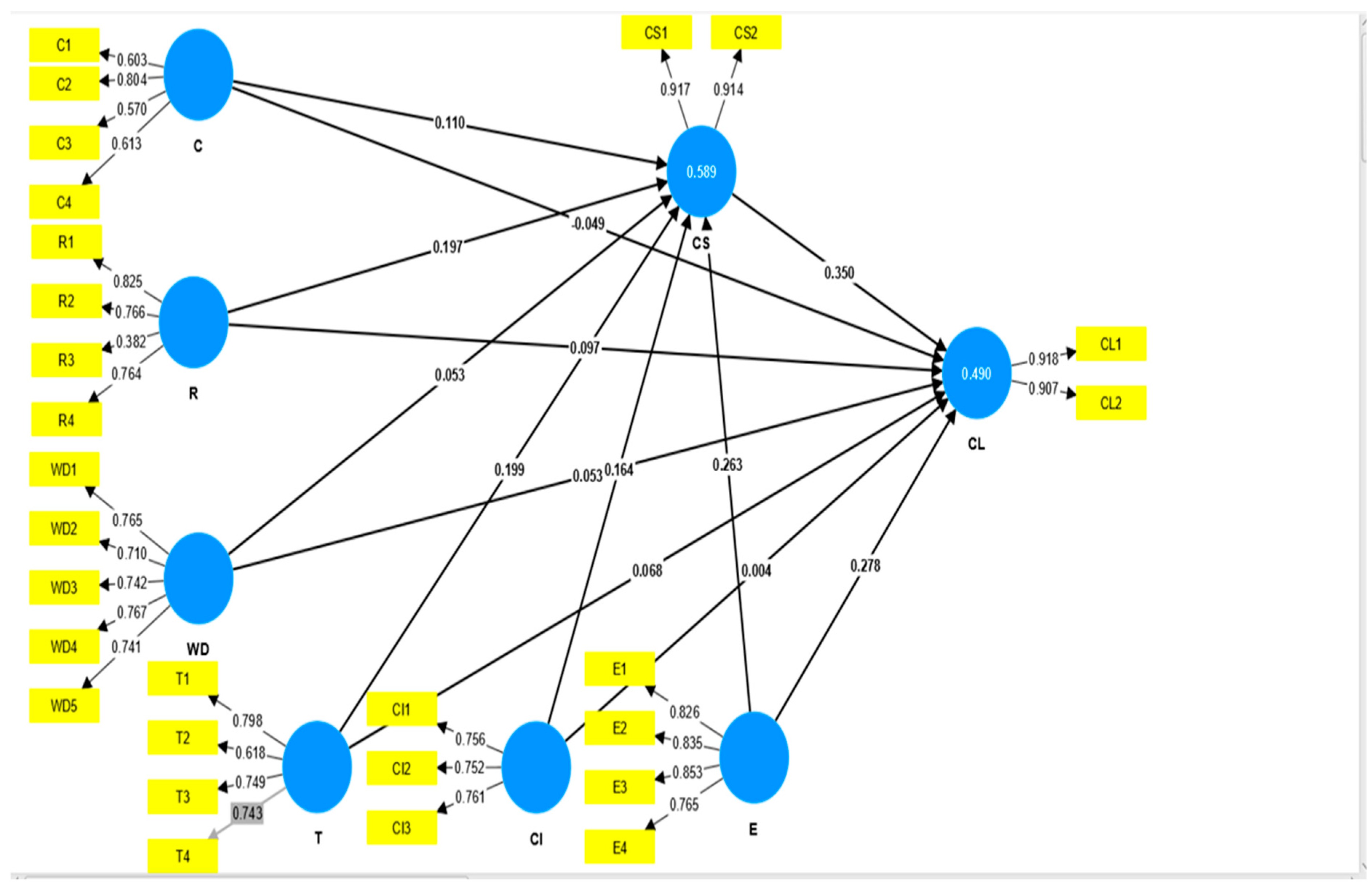
The process started with the measurement model specification, where each observed variable was linked to its corresponding latent construct. A common method factor was introduced, allowing all observed variables to load on this factor, representing possible method bias. For example, the variables C for convenience, R for reliability, and CS for customer satisfaction had factor loadings of 0.603, 0.825, and 0.917, respectively. Initially, factor loadings were analyzed without the common method factor to establish baseline values for each construct. The model was then re-estimated with the common method factor included to observe whether there were notable shifts in the loadings. Minimal changes in factor loadings and model fit suggested that CMV did not substantially affect the study’s results, reinforcing the robustness and validity of the findings. By employing latent factor modeling, the study minimized the risk of bias due to CMV, thereby supporting the integrity of the conclusions drawn about the relationships between service quality, customer satisfaction, and customer loyalty in the Nigerian SME context.
3.1.4. KMO and Bartlett Test
A data evaluation was conducted for a more in-depth statistical assessment, per Malhotra’s factoring approach (2010). It is essential to apply the Bartlett and KMO tests to assess the measurement, validity of sampling, and sphericity components before conducting the factor analysis. The Kaiser–Mayer–Olkin (KMO) test assesses whether the data are satisfactory for the measurement model, whereas the Bartlett test evaluates variations between populations.
Table 4 shows that the data can be used for factor analysis. The KMO value is close to 1, but the VA value is less than 0.005. The reported values are all within the range that is acceptable.
Table 4.
KMO and Bartlett tests.
3.1.5. Structural Equation Modeling (SEM)
When the outcomes of the measurement model agree with the predictions, structural equation modeling (SEM), an advanced statistical approach, is utilized to establish a structural relationship. The two essential parts of this system are the structural regression model (SRM) and the measurement model, also known as the model of multiple regression (MM).
A comprehensive measuring model was created after each scale-level model was evaluated separately. The comprehensive model was built and examined by fitting several models and evaluating their results. This model seeks to evaluate the underlying assumptions of the suggested theoretical frameworks (Figure 1).
Figure 1.
The paradigm of measurement for all constructs.
3.1.6. Fit Indexes
For assessing model fitness, the literature offers a variety of fit indices with different degrees of stringency. A Chi-square value of roughly 3 is appropriate, whereas [78] contends that a value of 5 is occasionally acceptable [80]. It is generally desirable to have an RMSEA value of 0.05 or less (Root Mean Square Error of Approximation) [80], with 0.05 or less [81] being even more ideal. A value of 0.10 can still be regarded as adequate in some circumstances, though [82].
Values greater than 0.90 for the GFI (Goodness-of-Fit Index) and NFI (Normed Fit Index) are advised. According to [28], a CFI value of 0.90 may be an indication of improvement in some models, especially if it signifies an improvement from a lower starting point. However, there is caution against using the CFI when the RMSEA value is less than 0.05 due to probable errors in doing so. CFI values above 0.95 are regarded as remarkable and above 0.90 as good, and, occasionally, values above 0.80 remain acceptable.
The CFI (Comparative Fit Index) has spurred discussions. Bollen (1989) [82] suggested that a CFI value of 0.70 might be indicative of improvement in certain models, particularly if it signifies an enhancement from a lower starting point. The findings confirm that the hypothesized factor model appropriately fits the data: CMI/df = 2.251, CFI = 0.922, and RMSEA = 0.05.
3.1.7. Indirect Effect/Mediation Analysis
This study used the bootstrapping method to perform mediation analysis, employing a non-parametric approach to calculate confidence intervals and standard errors without the need for average distribution assumptions. Specifically, the Bollen–Stine bootstrap method was applied, using 2000 resamples to achieve bias-corrected 95% confidence intervals. This approach is efficient for mediation analysis, as it precisely assesses the indirect effects between independent (IVs) and dependent variables (DVs), allowing for direct testing of the mediation effect’s significance. The decision to use bootstrapping is based on its effectiveness in situations where data may not follow a normal distribution, a common occurrence in complex behavioral data. This study accurately determined the mediation paths and their statistical significance through this method. The findings illuminate how service quality impacts customer loyalty through customer satisfaction, clarifying the critical mediating role of customer satisfaction and emphasizing its vital role in boosting customer loyalty within service delivery. These insights support the development of targeted strategies to enhance customer satisfaction, promoting increased customer loyalty.
3.1.8. Analysis of Hypotheses
The direct relationship between variables in the route model was assessed using estimated values and a significance threshold of p = 0.05 (Table 5).
Table 5.
Regular standard weights.
- Path SQM-CS-CL
We investigated the function of customer satisfaction (CS) as a mediator in the suggested model between customer loyalty (CL), the dependent variable (DV), and Service Quality Management (SQM), our independent variable (IV). The variables’ and mediation effect’s statistical significance were calculated. A significant value of 0.311 *** with a p-value of 0.001 was obtained by first assessing the direct beta coefficient along the line from SQM (IV) to CL (DV), which gives us a baseline value.
The direct beta coefficient, however, dropped to 0.04, showing insignificance with the mediator CS included, and the corresponding p-value rose to p = 0.931, reflecting a distinct set of values. To fully analyze the importance of the results, we also evaluated the indirect path, where the beta coefficient value was 0.304 *** with a p-value of 0.001.
According to the results in Table 6, the direct path becomes less significant when CS serves as a mediator, whereas the indirect pathway gains relevance. As a result, the model displays full mediation, proving that CS has a major impact on both the model’s development and results.
Table 6.
Interpretation for mediator.
H2.
The relationship between the service quality dimension and CL is mediated by CS.
4. Discussion
This research explores the impact of various e-service quality dimensions—reliability, trust, empathy, convenience, web design, and cultural inclusion—on customer loyalty, with customer satisfaction as a mediating factor. The study recognizes that service quality is a multifaceted concept. Although it has been extensively studied across different sectors and countries, the evolving nature of e-service dimensions reflects the dynamic changes in customer needs and the increasing adoption of e-commerce. This is particularly relevant in finance and marketing, where ongoing investigation and feedback are crucial for adapting to these changes.
The rationale for this study stems from the observed shift in consumer behavior in Nigeria, where customers are increasingly turning to online shopping, prompted by the pandemic and facilitated by the growing penetration of ICT. This shift underscores the importance of understanding how the quality of e-services, considering various technological barriers and the expanding use of e-channel services, affects customer satisfaction and loyalty. The focus on SMEs in Nigeria is particularly pertinent, as these businesses must navigate the transition from traditional commerce models to digital platforms, a change accelerated by recent global events and local technological advancements.
The findings from this research underscore the critical role of reliability in enhancing customer satisfaction and loyalty, particularly within the context of Nigerian SMEs. Reliability, defined as the consistent ability to deliver accurate, dependable, and timely services, emerged as a crucial factor that directly influences how customers perceive service quality. Previous studies support this and affirm that reliability is one of the most significant dimensions of e-service quality, particularly in fostering trust and long-term customer engagement [83,84,85,86]. In digital environments, where face-to-face interactions are limited, customers rely heavily on online platforms’ seamless performance, from accurate order fulfillment to prompt delivery [46]. This expectation of consistency makes reliability a key driver of customer satisfaction.
Furthermore, this research highlights the significant influence of convenience on customer satisfaction, with findings indicating a clear positive relationship: as perceived convenience increases, so does customer satisfaction. These results align with several prior studies [63,85] that underscore the positive effects of convenience on customer experiences. These studies emphasize that convenience, particularly in digital service environments, is a critical factor that reduces customer effort and time spent navigating online platforms, thus contributing directly to satisfaction. As [39,40] suggested, functional convenience—encompassing aspects like ease of use, quick access to services, and seamless transactions—is pivotal in shaping positive consumer perceptions. Businesses, particularly SMEs, can improve customer satisfaction and foster greater customer loyalty by offering these elements [84].
However, a dissenting viewpoint from another study [40] is worth noting, which did not find a statistically significant correlation between convenience and customer satisfaction. This discrepancy suggests that the impact of convenience might vary depending on specific contexts or customer expectations, indicating a potential area for further exploration. For example, in some industries or cultural contexts, factors like personalized attention or emotional engagement may outweigh the importance of convenience. As [38] noted, while convenience is often a key driver in online retail, its influence may be less pronounced in sectors where more relational or human-centered interactions are prioritized. These findings indicate that the role of convenience in driving customer satisfaction is not universally applicable and may depend on factors such as the nature of the service, customer demographics, or cultural expectations. This variation suggests that further research is needed to explore how different contexts or customer segments might moderate the effect of convenience on satisfaction.
Similarly, this research underscores the critical role of trust in enhancing customer satisfaction. A higher level of trust consistently leads to greater customer contentment, reinforcing that customers are more likely to be satisfied when they feel confident in the business’s ability to deliver reliable and secure services. This finding is well supported by [59], which asserted that trust is a fundamental pillar of customer loyalty in online environments. Trust mitigates the inherent risks that customers associate with digital transactions, making it a critical factor in promoting repeat business and long-term relationships. Yet, this finding contrasts with some earlier research [87], which did not observe a significant positive relationship between trust and service quality’s impact on customer satisfaction. This inconsistency may be due to differences in the service contexts or how trust and satisfaction were measured across studies. For example, ref. [59] suggested that trust may be influenced more by external factors, such as regulatory frameworks or social influence, rather than service quality alone in specific contexts. Additionally, ref. [62] pointed out that how trust is built in online environments—through website design, security features, or user reviews—can vary significantly between sectors. This may explain why trust is more prominent in some industries than others.
The findings from this study confirm that web design significantly influences customer satisfaction, with data showing that superior web design leads to higher levels of customer satisfaction. This correlation aligns with previous research [11], identifying a positive link between well-designed websites and increased customer satisfaction. According to the Technology Acceptance Model (TAM), user-friendly interfaces, clear content structure, and intuitive navigation enhance users’ perception of ease and usefulness, increasing their satisfaction and likelihood of returning to the site [88]. Trust-building features like clear product descriptions, corporate logos, and security certifications contribute to a sense of credibility, which is essential for fostering loyalty in e-commerce [85]. However, there exists a divergence in findings, as some research [88] suggests that web design does not significantly impact customer satisfaction. This discrepancy could stem from different industry standards or customer expectations related to web interface and usability, indicating a need for further sector-specific studies to elucidate these varying impacts. For example, in sectors where functionality or pricing is the primary customer concern, web design may play a less significant role than in industries where user experience is paramount, such as online retail or travel services. The author of [34] supported this view, noting that while design is crucial in sectors like e-commerce, it might be less critical in industries where other factors, such as service speed or technical support, drive satisfaction. This suggests the need for further sector-specific research to better understand how web design influences satisfaction across different industries and customer segments. Such studies could explore how web design’s importance varies depending on the type of service offered or the cultural context of the user base.
Moreover, this research pioneers in examining the role of cultural inclusion in service quality, revealing that it positively enhances customer satisfaction. In culturally diverse markets like Nigeria, where businesses serve a population with over 374 ethnic groups and multiple languages, this alignment is particularly crucial. Customers are sensitive to the technical performance of e-services and how well these services resonate with their cultural identities, values, and traditions. The more a service aligns with its users’ cultural expectations and norms, the greater their satisfaction. This introduction of cultural inclusion as a distinct dimension of service quality, as suggested in earlier recommendations [13], underscores the critical need for businesses to integrate cultural sensitivity into their service delivery. This approach caters to customers’ diverse cultural backgrounds and significantly boosts their overall satisfaction and loyalty to the brand. This finding opens new avenues for research and practice, emphasizing the importance of culturally inclusive strategies in the increasingly global marketplace. By integrating culturally sensitive strategies, such as offering services in local languages, recognizing cultural holidays, and adapting digital platforms to local user preferences, businesses can enhance the functional aspects of their service and the emotional connections they build with their customers.
For Nigerian SMEs, understanding and incorporating cultural diversity into their e-services is an added benefit and a strategic necessity. The ability to cater to Nigeria’s diverse population through culturally inclusive practices will be a key differentiator in building long-term customer loyalty in an increasingly globalized digital marketplace. Future research should explore how cultural inclusion interacts with other service quality dimensions and how these interactions vary across different cultural regions within Nigeria. Such studies will deepen our understanding of how cultural factors shape customer perceptions, providing practical insights for businesses seeking to enhance their service quality in multicultural environments.
This research demonstrates the significant role of customer satisfaction as a mediator in the relationship between service quality and customer loyalty. The findings indicate that higher levels of customer satisfaction lead to increased loyalty, reinforcing that more satisfied customers are more likely to remain committed to a business. This relationship is supported by previous studies [26,88,89] that have consistently found a positive correlation between customer satisfaction and loyalty. These results suggest that for businesses aiming to bolster customer loyalty, it is crucial to enhance service delivery to improve customer satisfaction effectively and efficiently [90]. However, an interesting counterpoint in the findings is that customer satisfaction does not mediate the relationship between e-service quality and customer loyalty [3], indicating that other factors may directly influence loyalty in the context of e-services. This discrepancy highlights the complex dynamics of e-service environments and suggests that enhancing direct aspects of e-service quality could be equally crucial for fostering customer loyalty.
The findings of this research underscore the importance of e-service quality as a crucial determinant of customer satisfaction within SMEs. Consistent with previous studies [49,91], a positive and significant relationship between e-service quality and customer satisfaction has been established, highlighting service quality’s pivotal role in consumer satisfaction. These insights are applicable across both public and private sectors, suggesting that organizations can enhance customer satisfaction by improving the quality of their e-services.
Effective strategies include increased customer engagement through social media, which offers diverse shopping alternatives, broadens the reach of retailers, and facilitates more targeted advertising efforts. This engagement enables SMEs to monitor customer activities more closely, which is essential for effective retargeting campaigns with an infusion of cultural differences. Moreover, their service quality significantly influences the efficiency with which these enterprises operate within a competitive economic landscape. This study suggests that leveraging customer perceptions of e-service quality can be a strategic tool for SMEs to refine their service offerings. For instance, tailoring employee training to align with the specific services offered can enhance service delivery, boost customer satisfaction, and give the business a competitive advantage. Understanding customer perceptions also aids in making informed decisions regarding marketing strategies with full consideration of the diversity of language, beliefs, and values across the geographical environment, ensuring that SMEs can meet and exceed their customers’ evolving expectations.
5. Theoretical Implications
This investigation’s findings contribute to the theoretical and conceptual knowledge of e-commerce and customers’ expectations for small and medium-sized enterprise shopping websites. First, this study improves the e-commerce research on SMEs by investigating the various dimensions in different sectors and countries and ascertaining their impact on customer satisfaction, which mediates the relationship between customer loyalty and service quality. This is in response to the recommendation for more studies in various sectors [26]. Second, this study responds to the recommendation to investigate countries with different cultural backgrounds [5,27]. Although some studies have been carried out in Nigeria, the bulk of these investigations focused on the banking sector, with insufficient attention paid to SMEs, which constitute a more significant percentage of Nigeria’s economy. Studies like [28] focused on a state for their investigation. Still, the generalization bias is significantly reduced by this study, which compares the four culturally unique parts of Nigeria. Third, cultural inclusion has never been considered as a service quality dimension. This is a response to [5,29], which recommended that culture be introduced and explored, especially in a country with multicultural development like Nigeria. More dimensions were suggested to be investigated, as e-service quality is a vast subject and yet to be fully explored for increased knowledge and practical insight into business growth and development. However, understanding the customer’s perspective of service quality is significant in creating a cordial relationship between the customers and the small business owners and management. The gap between knowledge/research and practice can be bridged as small and medium businesses take advantage of this study and implement the findings by designing plans and strategies to boost customers’ experiences.
6. Managerial Implications
Firms must understand “one size fits all” when providing customer services. Organizations must realize that different customer perceptions exist for different product knowledge. There is a need for constant orientation about customers’ needs and how to fulfill them, especially in a culturally diverse environment like Nigeria.
This study is of significant benefit to e-commerce retailers and business owners because it widens their understanding of the perceptions of customers on customer loyalty and emphasizes the role of such perceptions in customer loyalty. For small and medium businesses planning to expand in the online market, our research contains beneficial information to ascertain the most crucial dimension of e-service quality to pay attention to when designing an online store for a better customer experience.
This research also provides insight and understanding to the management of organizations already operating online stores on the best techniques and areas of improvement to achieve consistent customer satisfaction and long-term customer loyalty.
7. Limitations and Recommendations
The degree to which a customer can enjoy an experience and be satisfied during a shopping experience can be influenced by many other factors, which can affect their perception of the service quality. Religion, education, lack of prior knowledge of the business or products offered, culture, relationship, reviews, and so on are some factors that can influence customers’ perceptions, which are not covered in this study. There are also factors beyond the control of small business owners that can contribute to customer dissatisfaction, such as third-party delivery services. In cases where a small business does everything within its control to provide the best shopping experience, a bad delivery service from the seller to the customer can cause dissatisfaction and lead to a lack of customer loyalty.
Although this study focuses on SMEs, there is a high possibility that the sample will include micro-enterprises, as data on most Nigerian businesses are private and not easily accessible. There is difficulty in accurately verifying and classifying each business, as most may meet the turnover requirement but are deficient in the employee requirement. Additionally, generalizing the results and the extent of customer loyalty may not give an accurate picture, as individuals have different levels of satisfaction and loyalty, which can be challenging to measure without bias. This shortfall is the impact of the individualistic concept of understanding and perception; given the varying levels of knowledge and exposure, each customer satisfaction level is different and unique. It would be inappropriate to assume that what is suitable for one is right for all.
Furthermore, though it is natural for the focus to be on the customer’s perspective of the e-service quality impact on their loyalty to any business, there is also a need to understand the retailer’s and business owner’s perspectives because for a company to thrive effectively and run efficiently, both parties involved in the transaction are required to engage reciprocally. Managing the standpoints of small business owners and customers will create a better balance for a swift and better experience.
Finally, some individuals are naturally not loyal to any business due to personal traits or deliberate choices. Such customers may prefer to explore other companies that they have little or no knowledge of, and irrespective of the satisfaction experienced, they will remain disloyal. Personal traits also play a huge role in customer loyalty. This study can be misleading, as not all customer satisfaction translates to loyalty. Future studies should investigate personal characteristics as moderating or mediating factors. Religion should also be given more attention in Nigeria.
8. Conclusions
The rapid expansion of e-commerce, coupled with the increasing presence of small and medium enterprises (SMEs) in Nigeria’s market and growing Internet penetration, underscored this study’s need to elucidate the relationships among e-service quality, customer satisfaction, and customer loyalty in Nigeria’s dynamic market. This research aimed to explore how e-service quality influences customer loyalty from the perspective of SME customers, particularly in the context of a significant shift in consumer behavior following the 2020 pandemic. The pandemic catalyzed a move from traditional shopping methods to online platforms, profoundly altering Nigerian shopping habits and exposing consumers to digital alternatives.
Moreover, this study considered how cultural factors and the prevalent skepticism toward online transactions—stemming from high fraud rates, inadequate cybersecurity, and slow adoption of digital banking—affect consumer behavior. These cultural and technological barriers are crucial, as they directly influence the trust and subsequent acceptance of e-services by a largely uneducated population segment. Utilizing the SERVQUAL model, which now innovatively includes cultural inclusion alongside convenience, reliability, web design, empathy, and trust, this study assessed the impact of these service quality dimensions on customer satisfaction. The findings confirmed positive and significant relationships between these dimensions and customer loyalty, leading to the acceptance of all direct hypotheses posited.
Conclusively, e-service quality distinctly influences customer satisfaction and is critical in shaping customer loyalty in Nigeria. This study recommends that SMEs and stakeholders intensify efforts to build customer trust, particularly in Nigeria, where a significant preference for offline shopping prevails. Customers must be more familiar with online services so that they can evaluate and embrace them appropriately. Enhancing awareness through widely used social media platforms in Nigeria could effectively reach and educate the customer base. Additionally, SMEs are encouraged to bolster their marketing strategies and service quality to attract and retain more customers and to expand service quality dimensions to boost customer satisfaction further.
This study also advocates for adopting a longitudinal research approach, which has not been previously utilized to explore these relationships in Nigeria. Future research could benefit from incorporating the perspectives of SME management to provide a comprehensive analysis that could aid in more informed policy-making aimed at bolstering the SME sector. Furthermore, a comparative study of pre-pandemic and post-pandemic service quality in SMEs could yield insights into the evolution of service standards and pinpoint areas requiring improvement.
Author Contributions
Conceptualization, C.J.M. and S.E.; methodology, C.J.M. and S.E.; data collection, C.J.M.; analysis, C.J.M.; writing—original draft preparation, C.J.M.; writing—review and editing, C.J.M. and S.E.; supervision, S.E. All authors have read and agreed to the published version of the manuscript.
Funding
This research received no external funding.
Institutional Review Board Statement
This study was conducted in accordance with the Declaration of Helsinki and approved by the ethics committee of Near East University (NEU/SS/2023/1575).
Informed Consent Statement
Informed consent was obtained from all subjects involved in the study.
Data Availability Statement
The original contributions presented in the study are included in the article, further inquiries can be directed to the corresponding author.
Acknowledgments
This work is based on the first author’s doctoral dissertation, titled “A Comparative Analysis of The Impact of E-Service Quality on Customer Loyalty in Small and Medium Enterprise in Nigeria and UK”. The planned submission date is January 2025. The dissertation supervisor is the second author of this work.
Conflicts of Interest
The authors declare no conflicts of interest.
References
- Keskin, H.; Senturk, C.; Sungur, O.; Kiris, H.M. The Importance of SMEs in Developing Economies. In Proceedings of the 2nd International Symposium on Sustainable Development (ISSD 2010), Sarajevo, Bosnia and Herzegovina, 8–9 June 2010; International Burch University: Sarajevo, Bosnia and Herzegovina, 2010; pp. 183–192. [Google Scholar]
- Opuni, F.F. The Nexus between E-Marketing, E-Service Quality, E-Satisfaction and E-loyalty: A Cross-Sectional Study within the Context of Online SMEs in Ghana. Doctoral Dissertation, University of Bolton, Bolton, UK, 2023. [Google Scholar]
- Hedlund-de Witt, A. The rising culture and worldview of contemporary spirituality: A sociological study of potentials and pitfalls for sustainable development. Ecol. Econ. 2011, 70, 1057–1065. [Google Scholar] [CrossRef]
- Van Bentum, R.; Stone, M. Customer relationship management and the impact of corporate culture—A European study. J. Database Mark. Cust. Strategy Manag. 2005, 13, 28–54. [Google Scholar] [CrossRef][Green Version]
- Blut, M.; Chowdhry, N.; Mittal, V.; Brock, C. E-service quality: A meta-analytic review. J. Retail. 2015, 91, 679–700. [Google Scholar] [CrossRef]
- Hsin Chang, H.; Wang, H.W. The moderating effect of customer perceived value on online shopping behaviour. Online Inf. Rev. 2011, 35, 333–359. [Google Scholar] [CrossRef]
- Obor, D.O. Customers’ Experiences and Satisfaction with Online Shopping in Lagos and Oyo States, Nigeria. Doctoral Dissertation, UI Postgtaduate College, Ibadan, Oyo, Nigeria, 2019. [Google Scholar]
- Halliru, M. Culture and Values in Consumer Behaviour: The Nigerian Experience. Int. J. Arts Commer. 2013, 2, 102–113. [Google Scholar]
- Okoye, I.M.N. Effect of Culture on Marketing Orientation of Multinational Firms: Evidence from Nigeria. Afr. J. Manag. Res. 2018, 25, 76–91. [Google Scholar]
- Ighomereho, O.S.; Ojo, A.A.; Omoyele, O.S.; Olabode, O.S. From service quality to e-service quality: Measurement, dimensions and model. arXiv 2022, arXiv:2205.00055. [Google Scholar]
- Naradda Gamage, S.K.; Ekanayake, E.M.S.; Abeyrathne, G.A.K.N.J.; Prasanna, R.P.I.R.; Jayasundara, J.M.S.B.; Rajapakshe, P.S.K. A review of global challenges and survival strategies of small and medium enterprises (SMEs). Economies 2020, 8, 79. [Google Scholar] [CrossRef]
- Onugu, B.A.N. Small and Medium Enterprises (SMEs) in Nigeria: Problems and Prospects. Ph.D. Thesis, St. Clements University, Nigeria, the Turks and Caicos Islands, 2005. in press. [Google Scholar]
- Majid, I.A.; Kamaludin, M.H.; Saad, M.S.M.; Aziz, N.A. Sustainability-driven Entrepreneurship: The Mediating Effect of Opportunity based Management Structure on the Relationship between Entrepreneurial Orientation and Environmental Sustainability Management of SMEs: A Conceptual Framework. Eur. J. Bus. Manag. 2012, 4, 148–155. [Google Scholar]
- Cardon, M.S.; Stevens, C.E.; Potter, D.R. Misfortunes or mistakes?: Cultural sensemaking of entrepreneurial failure. J. Bus. Ventur. 2011, 26, 79–92. [Google Scholar] [CrossRef]
- Al-Maghrabi, T.A.A. The Factors Driving Continuance Intention to Online Shopping (E-Loyalty): Behaviour Differences in the Case of Saudi Arabia. Doctoral Dissertation, Brunel University, Uxbridge, UK, 2010. [Google Scholar]
- Kafka, K.I. The Dual Pillars of Progress: Institutional and Cultural Dynamics in Economic Development. Economies 2024, 12, 76. [Google Scholar] [CrossRef]
- Andersson, S.; Svensson, G.; Molina-Castillo, F.J.; Otero-Neira, C.; Lindgren, J.; Karlsson, N.P.; Laurell, H. Sustainable development—Direct and indirect effects between economic, social, and environmental dimensions in business practices. Corp. Soc. Responsib. Environ. Manag. 2022, 29, 1158–1172. [Google Scholar] [CrossRef]
- Gerner, M. Assessing and managing sustainability in international perspective: Corporate sustainability across cultures-towards a strategic framework implementation approach. Int. J. Corp. Soc. Responsib. 2019, 4, 1–34. [Google Scholar] [CrossRef]
- Al-Adwan, A.S.; Al-Horani, M.A. Boosting customer e-loyalty: An extended scale of online service quality. Information 2019, 10, 380. [Google Scholar] [CrossRef]
- Tariq, A.N.; Eddaoudi, B. Assessing the effect of trust and security factors on consumers′ willingness for online shopping among the urban Moroccans. Int. J. Bus. Manag. Sci. 2009, 2, 17–32. [Google Scholar]
- Olowookere, J.K.; Hassan, C.O.; Adewole, A.O.; Aderemi, T.A. Small and medium scale enterprises (SMEs) financing and sustainable economic growth in Nigeria. J. Account. Manag. 2021, 11, 220–228. [Google Scholar]
- Enoch, E.Y.; Bala, A. Empirical Analysis of Service Quality, Reliability and End-User Satisfaction on Electronic Banking in Nigeria. IOSR J. Bus. Manag. 2015, 17, 28–34. [Google Scholar]
- El-Adly, M.I. Modelling the relationship between hotel perceived value, customer satisfaction, and customer loyalty. J. Retail. Consum. Serv. 2019, 50, 322–332. [Google Scholar] [CrossRef]
- Gambo, M.K.K. Service quality and customer satisfaction among domestic air passengers in Nigeria. Int. J. Bus. Manag. Stud. 2016, 8, 32–49. [Google Scholar]
- Lin, G.T.; Sun, C.C. Factors influencing satisfaction and loyalty in online shopping: An integrated model. Online Inf. Rev. 2009, 33, 458–475. [Google Scholar] [CrossRef]
- Ayodele, A.A.; Ezenwafor, E.C.; Esiti, B.G. E-service quality dimensions and customer satisfaction among users of automated saving platforms in a typical developing economy. World Rev. Entrep. Manag. Sustain. Dev. 2021, 1, 1. [Google Scholar] [CrossRef]
- Brusch, I.; Schwarz, B.; Schmitt, R. David versus goliath-service quality factors for niche providers in online retailing. J. Retail. Consum. Serv. 2019, 50, 266–276. [Google Scholar] [CrossRef]
- Olaleye, B.; Adeyeye, O.; Efuntade, A.; Arije, B.; Anifowose, O. E-quality services: A paradigm shift for consumer satisfaction and e-loyalty; Evidence from postgraduate students in Nigeria. Manag. Sci. Lett. 2021, 11, 849–860. [Google Scholar] [CrossRef]
- Udo, G.J.; Bagchi, K.K.; Kirs, P.J. Exploring the role of espoused values on e-service adoption: A comparative analysis of the US and Nigerian users. Comput. Hum. Behav. 2012, 28, 1768–1781. [Google Scholar] [CrossRef]
- Arinaitwe, S.K. Factors constraining the growth and survival of small scale businesses. A developing countries analysis. J. Am. Acad. Bus. 2006, 8, 167–178. [Google Scholar]
- Mutum, D.; Ghazali, E.M.; Nguyen, B.; Arnott, D. Online loyalty and its interaction with switching barriers. J. Retail. Consum. Services. 2014, 21, 942–949. [Google Scholar] [CrossRef]
- Li, H.; Suomi, R. A proposed scale for measuring e-service quality. Int. J. U-E-Serv. Sci. Technol. 2009, 2, 1–10. [Google Scholar]
- Delafrooz, N.; Paim, L.H.; Khatibi, A. Understanding consumer’s internet purchase intention in Malaysia. Afr. J. Bus. Manag. 2011, 5, 2837. [Google Scholar]
- Eid, M.I. Determinants of e-commerce customer satisfaction, trust, and loyalty in Saudi Arabia. J. Electron. Commer. Res. 2011, 12, 78. [Google Scholar]
- Rita, P.; Oliveira, T.; Farisa, A. The impact of e-service quality and customer satisfaction on customer behavior in online shopping. Heliyon. 2019, 5, e02690. [Google Scholar] [CrossRef]
- Oni, A.A.; Adewoye, O.J.; Eweoya, I.O. E-banking users’ behaviour: E-service quality, attitude, and customer satisfaction. Int. J. Bank Mark. 2016, 34, 347–367. [Google Scholar]
- Berry, L.L.; Seiders, K.; Grewal, D. Understanding service convenience. J. Mark. 2002, 66, 1–17. [Google Scholar] [CrossRef]
- Kim, D.J.; Ferrin, D.L.; Rao, H.R. A trust-based consumer decision-making model in electronic commerce: The role of trust, perceived risk, and their antecedents. Decis. Support Syst. 2008, 44, 544–564. [Google Scholar] [CrossRef]
- Duarte, P.; e Silva, S.C.; Ferreira, M.B. How convenient is it? Delivering online shopping convenience to enhance customer satisfaction and encourage e-WOM. J. Retail. Consum. Serv. 2018, 44, 161–169. [Google Scholar] [CrossRef]
- Roy, S.K.; Shekhar, V.; Lassar, W.M.; Chen, T. Customer engagement behaviors: The role of service convenience, fairness and quality. J. Retail. Consum. Serv. 2018, 44, 293–304. [Google Scholar] [CrossRef]
- Lai, J.Y.; Ulhas, K.R.; Lin, J.D. Assessing and managing e-commerce service convenience. Inf. Syst. Front. 2014, 16, 273–289. [Google Scholar] [CrossRef]
- Anesbury, Z.; Nenycz-Thiel, M.; Dawes, J.; Kennedy, R. How do shoppers behave online? An observational study of online grocery shopping. J. Consum. Behav. 2016, 15, 261–270. [Google Scholar] [CrossRef]
- Seiders, K.; Voss, G.B.; Godfrey, A.L.; Grewal, D. SERVCON: Development and validation of a multidimensional service convenience scale. J. Acad. Mark. Sci. 2007, 35, 144–156. [Google Scholar] [CrossRef]
- Krakauer, E.L.; Crenner, C.; Fox, K. Barriers to optimum end-of-life care for minority patients. J. Am. Geriatr. Soc. 2002, 50, 182–190. [Google Scholar] [CrossRef]
- Arora, N.; Aggarwal, A. The role of perceived benefits in formation of online shopping attitude among women shoppers in India. South Asian J. Bus. Stud. 2018, 7, 91–110. [Google Scholar] [CrossRef]
- Gounaris, S.; Dimitriadis, S.; Stathakopoulos, V. An examination of the effects of service quality and satisfaction on customers’ behavioral intentions in e-shopping. J. Serv. Mark. 2010, 24, 142–156. [Google Scholar] [CrossRef]
- Li, K.; Kim, D.J.; Lang, K.R.; Kauffman, R.J.; Naldi, M. How should we understand the digital economy in Asia? Critical assessment and research agenda. Electron. Commer. Res. Appl. 2020, 44, 101004. [Google Scholar] [CrossRef] [PubMed]
- Olawole, M.O. An empirical study of commuters′ satisfactions with taxi service quality in Abeokuta, Nigeria. Transp. Res. Interdiscip. Perspect. 2021, 11, 100434. [Google Scholar] [CrossRef]
- Sunny, E.E.; Abolaji, O. Electronic customer relationship management (E-CRM) & marketing performance: Empirical evidence from Nigeria telecom sector. Br. J. Econ. Manag. Trade 2016, 11, 1–14. [Google Scholar]
- Moon, Y.J. The tangibility and intangibility of e-service quality. Int. J. Smart Home 2013, 7, 91–102. [Google Scholar] [CrossRef]
- Shukla, P.S.; Nigam, P.V. E-shopping using mobile apps and the emerging consumer in the digital age of retail hyper-personalization: An insight. Pac. Bus. Rev. Int. 2018, 10, 73–80. [Google Scholar]
- Zeithaml, V.A. Service quality, profitability, and the economic worth of customers: What we know and what we need to learn. J. Acad. Mark. Sci. 2002, 28, 67–85. [Google Scholar] [CrossRef]
- Palmer, A.; McCole, P. The role of electronic commerce in creating virtual tourism destination marketing organizations. Int. J. Contemp. Hosp. Manag. 2000, 12, 198–204. [Google Scholar] [CrossRef]
- Wang, Y.; Min, Q.; Han, S. Understanding the effects of trust and risk on individual behavior toward social media platforms: A meta-analysis of the empirical evidence. Comput. Hum. Behav. 2016, 56, 34–44. [Google Scholar] [CrossRef]
- Carter, M.; Wright, R.; Thatcher, J.B.; Klein, R. Understanding online customers’ ties to merchants: The moderating influence of trust on the relationship between switching costs and e-loyalty. Eur. J. Inf. Syst. 2014, 23, 185–204. [Google Scholar] [CrossRef]
- Cho, Y.C.; Sagynov, E. Exploring factors that affect usefulness, ease of use, trust, and purchase intention in the online environment. Int. J. Manag. Inf. Syst. 2015, 19, 21–36. [Google Scholar] [CrossRef]
- So, K.K.F.; King, C.; Sparks, B.A.; Wang, Y. The influence of customer brand identification on hotel brand evaluation and loyalty development. Int. J. Hosp. Manag. 2013, 34, 31–41. [Google Scholar] [CrossRef]
- Wu, C.H.J.; Liang, R.D. Effect of experiential value on customer satisfaction with service encounters in luxury-hotel restaurants. Int. J. Hosp. Manag. 2009, 28, 586–593. [Google Scholar] [CrossRef]
- Blut, M. E-Service Quality: Development of a Hierarchical Model. J. Retail. 2016, 92, 500–517. [Google Scholar] [CrossRef]
- Kim, J.H.; Kim, M.; Kandampully, J. Buying environment characteristics in the context of e-service. Eur. J. Mark. 2009, 43, 1188–1204. [Google Scholar] [CrossRef]
- Taiwo, J.N.; Falohun, T.O. SMEs financing and its effects on Nigerian economic growth. Eur. J. Bus. Econ. Account. 2016, 4, 37–54. [Google Scholar]
- Gao, F. A study of online purchase intention: Based on the perspective of customer trust. In Proceedings of the 2011 International Conference on Management and Service Science, Wuhan, China, 12–14 August 2011; pp. 1–4. [Google Scholar]
- Potluri, R.M.; Angiating, G. A study on service quality and customer satisfaction in Nigerian healthcare sector. J. Ind. Distrib. Bus. 2018, 9, 7–14. [Google Scholar] [CrossRef]
- Chen, C.; Martínez, R.M.; Cheng, Y. The developmental origins of the social brain: Empathy, morality, and justice. Front. Psychol. 2018, 9, 2584. [Google Scholar] [CrossRef]
- Shankar, V.; Urban, G.L.; Sultan, F. Online trust: A stakeholder perspective, concepts, implications, and future directions. J. Strateg. Inf. Syst. 2002, 11, 325–344. [Google Scholar] [CrossRef]
- Bahadur, W.; Aziz, S.; Zulfiqar, S. Effect of employee empathy on customer satisfaction and loyalty during employee–customer interactions: The mediating role of customer affective commitment and perceived service quality. Cogent Bus. Manag. 2018, 5, 1491780. [Google Scholar] [CrossRef]
- Ho, C.I.; Lee, Y.L. The development of an e-travel service quality scale. Tour. Manag. 2007, 28, 1434–1449. [Google Scholar] [CrossRef]
- Adesiji, G.B.; Omoniwa, V.; Adebayo, S.A.; Matanmi, B.M.; Akangbe, J.A. Factors Associated with The Youths′ Rural-Urban Drift in Kwara State, Nigeria. Interdiscip. J. Contemp. Res. Bus. 2009, 1, 69–77. [Google Scholar]
- Hammoud, J.; Bizri, R.M.; El Baba, I. The impact of e-banking service quality on customer satisfaction: Evidence from the Lebanese banking sector. SAGE Open 2018, 8, 2158244018790633. [Google Scholar] [CrossRef]
- Kao, T.W.D.; Lin, W.T. The relationship between perceived e-service quality and brand equity: A simultaneous equations system approach. Comput. Hum. Behav. 2016, 57, 208–218. [Google Scholar] [CrossRef]
- Khalifa, G.S.; Fawzy, N.M. Measuring e-service quality (expectation vs. perception) from travel agencies′ perspective: An empirical study on Egyptian hotel websites. Int. J. Recent Trends Bus. Tour. 2017, 1, 36–48. [Google Scholar]
- Verhoef, P.C.; Lemon, K.N.; Parasuraman, A.; Roggeveen, A.; Tsiros, M.; Schlesinger, L.A. Customer experience creation: Determinants, dynamics and management strategies. J. Retail. 2009, 85, 31–41. [Google Scholar] [CrossRef]
- Reibstein, D.J. What attracts customers to online stores, and what keeps them coming back? J. Acad. Mark. Sci. 2002, 30, 465–473. [Google Scholar] [CrossRef]
- Rodgers, W.; Negash, S.; Suk, K. The moderating effect of on-line experience on the antecedents and consequences of on-line satisfaction. Psychol. Mark. 2005, 22, 313–331. [Google Scholar] [CrossRef]
- Pratminingsih, S.A.; Lipuringtyas, C.; Rimenta, T. Factors influencing customer loyalty toward online shopping. Int. J. Trade Econ. Financ. 2013, 4, 104–110. [Google Scholar] [CrossRef]
- Krejcie, R.V.; Morgan, D.W. Determining Sample Size for Research Activities. Educ. Psychol. Meas. 1970, 30, 607–610. [Google Scholar] [CrossRef]
- Chek, Y.L.; Ho, J.S.Y. Consumer electronics E-retailing: Why the alliance of vendors’ E-service quality, trust and trustworthiness matters. Procedia-Soc. Behav. Sci. 2016, 219, 804–811. [Google Scholar] [CrossRef][Green Version]
- Hair, J.F.; Sarstedt, M.; Ringle, C.M.; Mena, J.A. An assessment of the use of partial least squares structural equation modeling in marketing research. J. Acad. Mark. Sci. 2012, 40, 414–433. [Google Scholar] [CrossRef]
- Podsakoff, P.M.; MacKenzie, S.B.; Lee, J.Y.; Podsakoff, N.P. Common method biases in behavioral research: A critical review of the literature and recommended remedies. J. Appl. Psychol. 2003, 88, 879–903. [Google Scholar] [CrossRef] [PubMed]
- Ullman, J.B.; Bentler, P.M. Structural equation modeling. In Handbook of Psychology, 2nd ed.; Wiley: Hoboken, NJ, USA, 2012. [Google Scholar]
- Steiger, J.H. Structural model evaluation and modification: An interval estimation approach. Multivar. Behav. Res. 1990, 25, 173–180. [Google Scholar] [CrossRef] [PubMed]
- Bollen, K.A. Structural Equations with Latent Variables; John Wiley: New York, NY, USA, 1989. [Google Scholar]
- Tsao, W.C.; Hsieh, M.T.; Lin, T.M. Intensifying online loyalty! The power of website quality and the perceived value of consumer/seller relationship. Ind. Manag. Data Syst. 2016, 116, 1987–2010. [Google Scholar] [CrossRef]
- Ayinaddis, S.G.; Taye, B.A.; Yirsaw, B.G. Examining the effect of electronic banking service quality on customer satisfaction and loyalty: An implication for technological innovation. J. Innov. Entrep. 2023, 12, 22. [Google Scholar] [CrossRef]
- Handayani, D.F.R.; Widowati, R.; Nuryakin, N. The influence of e-service quality, trust, brand image on Shopee customer satisfaction and loyalty. J. Siasat Bisnis 2021, 25, 119–130. [Google Scholar] [CrossRef]
- Shao, Z.; Li, X.; Guo, Y.; Zhang, L. Influence of service quality in sharing economy: Understanding customers′ continuance intention of bicycle sharing. Electron. Commer. Res. Appl. 2020, 40, 100944. [Google Scholar] [CrossRef]
- Akram, M.W.; Abbas, A.; Khan, I.A. Effects of Perceived Value, Service Quality and Customer Trust in Home Delivery Service Staff on Customer Satisfaction: Evidence from Pakistan. Int. J. Manag. Res. Emerg. Sci. 2022, 12, 128–152. [Google Scholar] [CrossRef]
- Hossain, M.Y. E-Service Quality and Consumer Loyalty: A Study on Consumer Electronic Retail Industry. 2011. Available online: https://www.diva-portal.org/smash/get/diva2:524922/FULLTEXT02.pdf (accessed on 8 September 2024).
- Al-Msallam, S. The relationship between customer satisfaction and customer loyalty in the banking sector in Syria. J. Mark. Consum. Res. 2015, 7, 27–34. [Google Scholar]
- Chi, G. A Study of Developing Destination Loyalty Model. Doctor of. Philosophy Dissertation, Oklahoma State University, Stillwater, OK, USA, 2005. [Google Scholar]
- Tetteh, J.E. Electronic banking service quality: Perception of customers in the Greater Accra region of Ghana. J. Internet Commer. 2022, 21, 104–131. [Google Scholar] [CrossRef]
Disclaimer/Publisher’s Note: The statements, opinions and data contained in all publications are solely those of the individual author(s) and contributor(s) and not of MDPI and/or the editor(s). MDPI and/or the editor(s) disclaim responsibility for any injury to people or property resulting from any ideas, methods, instructions or products referred to in the content. |
© 2024 by the authors. Licensee MDPI, Basel, Switzerland. This article is an open access article distributed under the terms and conditions of the Creative Commons Attribution (CC BY) license (https://creativecommons.org/licenses/by/4.0/).
