Energy Management System and Control of Plug-in Hybrid Electric Vehicle Charging Stations in a Grid-Connected Microgrid
Abstract
1. Introduction
- Development of an energy management system (EMS) that utilizes fuzzy logic control (FLC) to control the use of diesel generator (DG) and the utility grid in the suggested system. This guarantees the best possible balance between the use of backup power sources and renewable energy sources (RESs), which many previous studies do not address with such dynamic control.
- Our system strategically shifts grid usage to off-peak hours (non-peak periods) to reduce costs during peak hours (6–10 pm). The use of the DG during peak hours ensures uninterrupted power without relying on costly grid energy.
- Many current systems rely solely on grid power during high-demand periods or fail to efficiently manage DG usage. Our system improves upon this by dynamically operating the DG only when necessary, reducing fuel consumption and operational costs.
- While previous research has frequently emphasized the difficulties in integrating intermittent RESs (such as wind and solar power), our contribution offers a thorough approach that makes use of these sources while also offering a reliable fallback through the integration of DG and grid.
- Current energy management systems (EMSs) may not integrate such adaptive controls or prioritize the most cost-effective and efficient use of multiple power sources in real time. Our system fills this gap by using FLC to optimize transitions between energy sources based on the time of use and availability.
2. Energy Sources and Energy Management System
2.1. Photovoltaic (PV) Model
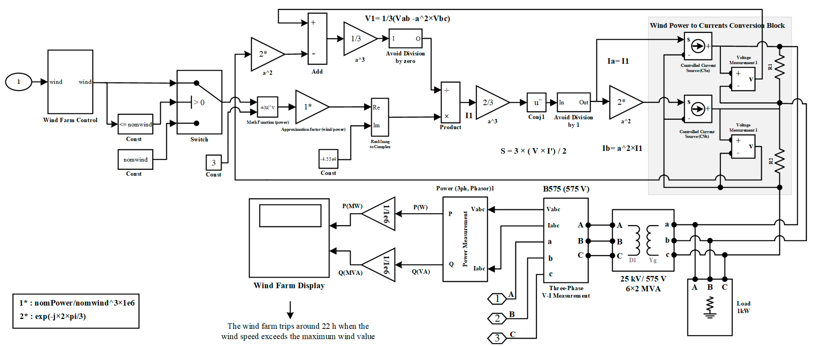
2.2. Wind Turbine (WT) Model
2.3. Diesel Generator (DG) Model
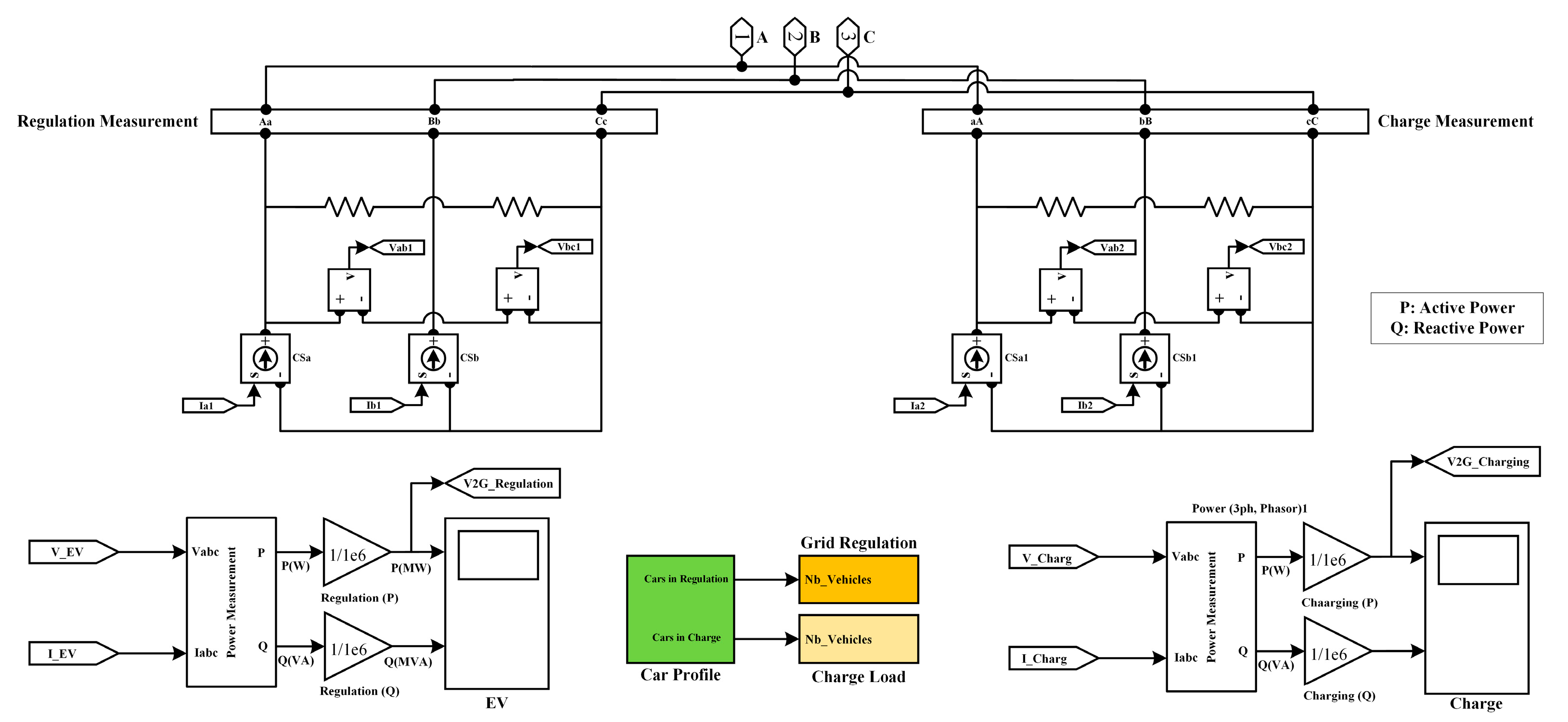
2.4. Battery Storage System of PHEVs
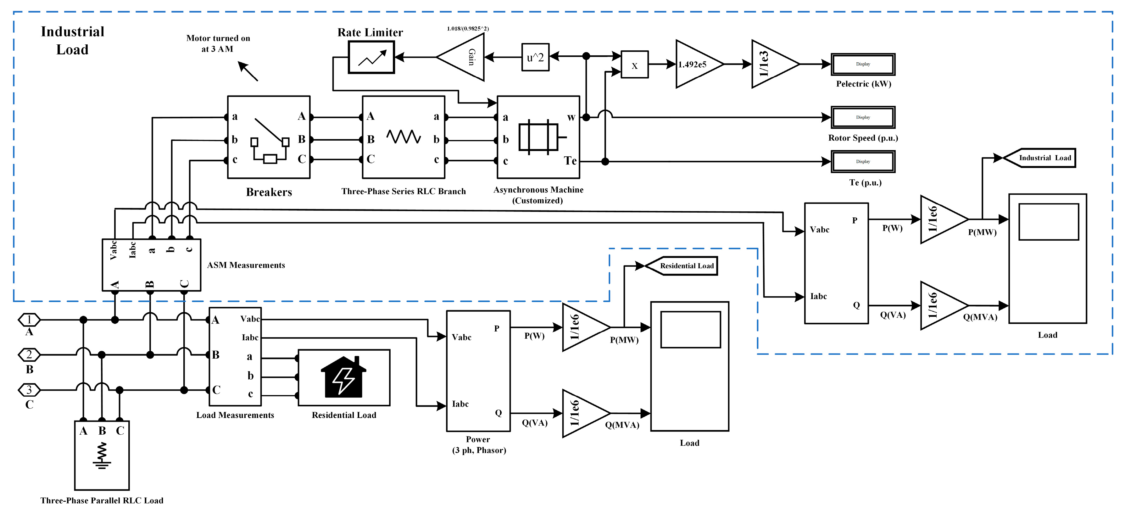
2.5. Load
2.6. Utility Grid
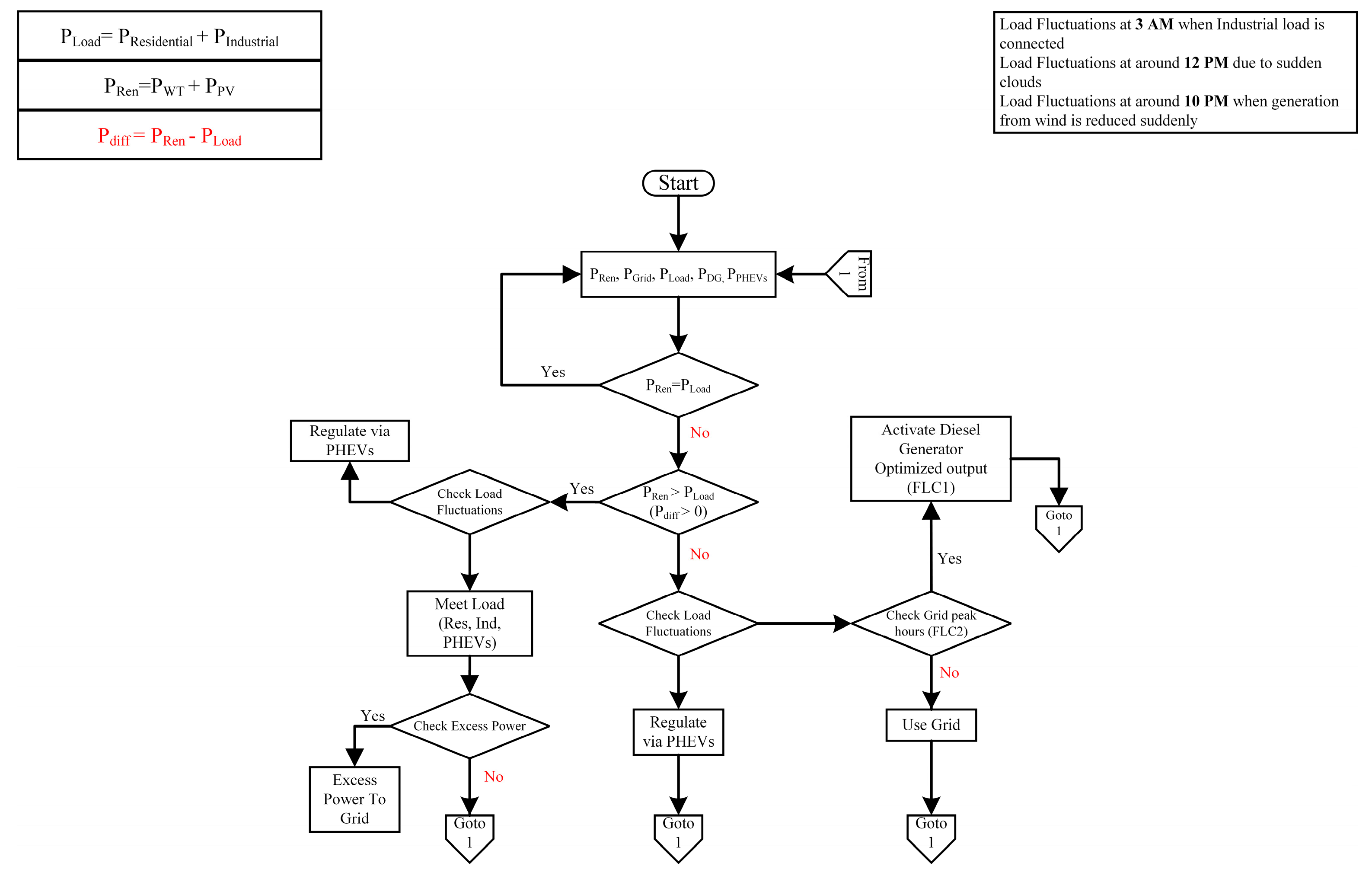
3. Controller Design
3.1. FLC-Based EMS
- The responsibility of FLC-1 is to oversee the DG, ensuring that the DG performs within the specified conditions and provisions.
- The responsibility of FLC-2 is to supervise the power grid, overseeing its working to sustain a variation-free supply of electricity and to ensure that it remains in line with the requirements of the system.
3.2. Fuzzy Logic Controller-1
3.3. Fuzzy Logic Controller-2
- The controller will cut off the grid’s electrical supply if the current time is within the specified peak hours. This implies that it is feasible to use an energy storage system or alternate power source to meet electricity needs during times of high demand, hence minimizing or doing away with reliance on the primary power grid.
- On the other hand, the controller will start to activate the grid supply during off-peak hours. This implies that in times of low demand, the electrical grid is used to supply the required amount of electricity, guaranteeing a consistent and easily available energy source.
4. Performance Analysis
- Case I depicts the system in island mode.
- Case II depicts the system in grid-connected mode.
- Case III depicts FLC-1 integrated with grid-connected mode.
- Case IV depicts FLC-2 integrated with grid-connected mode.
4.1. Case I
4.2. Case II
4.3. Case III
4.4. Case IV
5. Conclusions
Author Contributions
Funding
Institutional Review Board Statement
Informed Consent Statement
Data Availability Statement
Acknowledgments
Conflicts of Interest
Abbreviations
| MF | member function |
| FLC | fuzzy logic control |
| EMS | energy management system |
| SoC | state of charge |
| PHEVs | plug-in hybrid electric vehicles |
| µG | microgrid |
| DER | distributed energy resources |
| V2G | vehicle-to-grid |
| G2V | grid-to-vehicle |
| DG | diesel generator |
References
- Rahbar, K.; Xu, J.; Zhang, R. Real-time energy storage management for renewable integration in microgrid: An offline optimization approach. IEEE Trans. Smart Grid 2014, 6, 124–134. [Google Scholar] [CrossRef]
- Bacha, S.; Picault, D.; Burger, B.; Etxeberria-Otadui, I.; Martins, J. Photovoltaics in microgrids: An overview of grid integration and energy management aspects. IEEE Ind. Electron. Magazine 2015, 9, 33–46. [Google Scholar] [CrossRef]
- Lidula, N.; Rajapakse, A. Microgrids research: A review of experimental microgrids and test systems. Renew. Sustain. Energy Rev. 2011, 15, 186–202. [Google Scholar] [CrossRef]
- Siano, P.; Cecati, C.; Yu, H.; Kolbusz, J. Real time operation of smart grids via FCN networks and optimal power flow. IEEE Trans. Ind. Inform. 2012, 8, 944–952. [Google Scholar] [CrossRef]
- International Energy Agency. Emissions from Fuel Combustion 2016; International Energy Agency: Paris, France, 2016. [Google Scholar]
- Hatziargyriou, N.; Asano, H.; Iravani, R.; Marnay, C. Microgrids. IEEE Power Energy Mag. 2007, 5, 78–94. [Google Scholar] [CrossRef]
- Lasseter, R. MicroGrids. In Proceedings of the 2002 IEEE Power Engineering Society Winter Meeting, New York, NY, USA, 27–31 January 2002; Volume 1. [Google Scholar]
- Katiraei, F.; Iravani, R.; Hatziargyriou, N.; Dimeas, A. Microgrids management. IEEE Power Energy Mag. 2008, 6, 54–65. [Google Scholar] [CrossRef]
- Pan, I.; Das, S. Kriging based surrogate modeling for fractional order control of microgrids. IEEE Trans. Smart Grid 2014, 6, 36–44. [Google Scholar] [CrossRef]
- Solanki, B.V.; Cañizares, C.A.; Bhattacharya, K. Practical energy management systems for isolated microgrids. IEEE Trans. Smart Grid 2018, 10, 4762–4775. [Google Scholar] [CrossRef]
- de Souza, A.Z.; De Nadai N, B.; Portelinha, F.; Marujo, D.; Oliveira, D. Microgrids operation in islanded mode. In Sustainable Development in Energy Systems; Springer: Berlin/Heidelberg, Germany, 2017; pp. 193–215. [Google Scholar]
- García Vera, Y.E.; Dufo-López, R.; Bernal-Agustín, J.L. Energy management in microgrids with renewable energy sources: A literature review. Appl. Sci. 2019, 9, 3854. [Google Scholar] [CrossRef]
- Cagnano, A.; De Tuglie, E.; Mancarella, P. Microgrids: Overview and guidelines for practical implementations and operation. Appl. Energy 2020, 258, 114039. [Google Scholar] [CrossRef]
- Garcia, P.; Torreglosa, J.P.; Fernandez, L.M.; Jurado, F. Optimal energy management system for stand-alone wind turbine/photovoltaic/hydrogen/battery hybrid system with supervisory control based on fuzzy logic. Int. J. Hydrog. Energy 2013, 38, 14146–14158. [Google Scholar] [CrossRef]
- Kyriakarakos, G.; Dounis, A.I.; Arvanitis, K.G.; Papadakis, G. A fuzzy logic energy management system for polygeneration microgrids. Renew. Energy 2012, 41, 315–327. [Google Scholar] [CrossRef]
- Chen, Y.K.; Wu, Y.C.; Song, C.C.; Chen, Y.S. Design and implementation of energy management system with fuzzy control for DC microgrid systems. IEEE Trans. Power Electron. 2012, 28, 1563–1570. [Google Scholar] [CrossRef]
- Roiné, L.; Therani, K.; Manjili, Y.S.; Jamshidi, M. Microgrid energy management system using fuzzy logic control. In Proceedings of the 2014 World Automation Congress (WAC), Waikoloa, Hawaii, HI, USA, 3–7 August 2014; pp. 462–467. [Google Scholar]
- Sepehrzad, R.; Moridi, A.R.; Hassanzadeh, M.E.; Seifi, A.R. Intelligent energy management and multi-objective power distribution control in hybrid micro-grids based on the advanced fuzzy-PSO method. ISA Trans. 2021, 112, 199–213. [Google Scholar] [CrossRef]
- Skaloumpakas, P.; Spiliotis, E.; Stoian, D.; Stravodimos, G.; Makarouni, I.; Marinakis, V.; Psarras, J. A user-friendly electric vehicle reallocation solution for uniformly utilized charging stations. Sustain. Energ. Grids Net. 2024, 38, 101266. [Google Scholar] [CrossRef]
- Deepanraj, B.; Mewada, H.; Gugulothu, S.K.; Kumar, A. Intelligent Renewable Energy Source Allocation Scheme for Internet of Things Enabled PHEVs Systems. Renew. Energy Focus. 2024, 48, 100526. [Google Scholar] [CrossRef]
- Zhou, H.; Bhattacharya, T.; Tran, D.; Siew, T.S.T.; Khambadkone, A.M. Composite energy storage system involving battery and ultracapacitor with dynamic energy management in microgrid applications. IEEE Trans. Power Electron. 2010, 26, 923–930. [Google Scholar] [CrossRef]
- Pascual, J.; Sanchis, P.; Marroyo, L. Implementation and control of a residential electrothermal microgrid based on renewable energies, a hybrid storage system and demand side management. Energies 2014, 7, 210–237. [Google Scholar] [CrossRef]
- Hirsch, A.; Parag, Y.; Guerrero, J. Microgrids: A review of technologies, key drivers, and outstanding issues. Renew. Sustain. Energy Rev. 2018, 90, 402–411. [Google Scholar] [CrossRef]
- Zia, M.F.; Elbouchikhi, E.; Benbouzid, M. Microgrids energy management systems: A critical review on methods, solutions, and prospects. Appl. Energy 2018, 222, 1033–1055. [Google Scholar] [CrossRef]
- Espín-Sarzosa, D.; Palma-Behnke, R.; Núñez-Mata, O. Energy management systems for microgrids: Main existing trends in centralized control architectures. Energies 2020, 13, 547. [Google Scholar] [CrossRef]
- Kusakana, K.; Vermaak, H.J. Hybrid diesel generator/renewable energy system performance modeling. Renew. Energy 2014, 67, 97–102. [Google Scholar] [CrossRef]
- Wasbari, F.; Bakar, R.; Gan, L.M.; Tahir, M.; Yusof, A.A. A review of compressed-air hybrid technology in vehicle system. Renew. Sustain. Energy Rev. 2017, 67, 935–953. [Google Scholar] [CrossRef]
- Song, Z.; Hofmann, H.; Li, J.; Han, X.; Zhang, X.; Ouyang, M. A comparison study of different semi-active hybrid energy storage system topologies for electric vehicles. J. Power Sources 2015, 274, 400–411. [Google Scholar] [CrossRef]
























| Grid Operation | Excess Power | |||||||
|---|---|---|---|---|---|---|---|---|
| NH | NM | NS | Zero | PS | PM | PH | ||
| SOC | Empty | ON | ON | ON | ON | OFF | OFF | OFF |
| Medium | OFF | OFF | OFF | OFF | OFF | OFF | OFF | |
| High | OFF | OFF | OFF | OFF | OFF | OFF | OFF | |
| Grid Operation | Excess Power | |||||||
|---|---|---|---|---|---|---|---|---|
| NH | NM | NS | Zero | PS | PM | PH | ||
| Time | Off Peak (AM) | ON | ON | ON | ON | ON | ON | ON |
| Peak | OFF | OFF | OFF | OFF | OFF | OFF | OFF | |
| Off Peak (PM) | ON | ON | ON | ON | ON | ON | ON | |
Disclaimer/Publisher’s Note: The statements, opinions and data contained in all publications are solely those of the individual author(s) and contributor(s) and not of MDPI and/or the editor(s). MDPI and/or the editor(s) disclaim responsibility for any injury to people or property resulting from any ideas, methods, instructions or products referred to in the content. |
© 2024 by the authors. Licensee MDPI, Basel, Switzerland. This article is an open access article distributed under the terms and conditions of the Creative Commons Attribution (CC BY) license (https://creativecommons.org/licenses/by/4.0/).
Share and Cite
Roaid, M.; Ashfaq, T.; Mumtaz, S.; Albogamy, F.R.; Ahmad, S.; Ullah, B. Energy Management System and Control of Plug-in Hybrid Electric Vehicle Charging Stations in a Grid-Connected Microgrid. Sustainability 2024, 16, 9122. https://doi.org/10.3390/su16209122
Roaid M, Ashfaq T, Mumtaz S, Albogamy FR, Ahmad S, Ullah B. Energy Management System and Control of Plug-in Hybrid Electric Vehicle Charging Stations in a Grid-Connected Microgrid. Sustainability. 2024; 16(20):9122. https://doi.org/10.3390/su16209122
Chicago/Turabian StyleRoaid, Muhammad, Tayyab Ashfaq, Sidra Mumtaz, Fahad R. Albogamy, Saghir Ahmad, and Basharat Ullah. 2024. "Energy Management System and Control of Plug-in Hybrid Electric Vehicle Charging Stations in a Grid-Connected Microgrid" Sustainability 16, no. 20: 9122. https://doi.org/10.3390/su16209122
APA StyleRoaid, M., Ashfaq, T., Mumtaz, S., Albogamy, F. R., Ahmad, S., & Ullah, B. (2024). Energy Management System and Control of Plug-in Hybrid Electric Vehicle Charging Stations in a Grid-Connected Microgrid. Sustainability, 16(20), 9122. https://doi.org/10.3390/su16209122

