The Effect of Urban–Rural Fringe Landscape Environment Enhancement on the Settlement Intentions of Young Talents
Abstract
1. Introduction
2. Literature Review
2.1. Affordance Theory
2.2. Stimulus–Organism–Response Theory
3. Data and Methodology
3.1. Theoretical Foundations and Analytical Framework
Hypotheses

3.2. Study Area and Questionnaire Design
3.3. Impact Factor Estimation Model
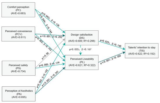
4. Analysis and Results
4.1. The Measurement Model Assessment
4.2. Moderating Effect Test
5. Discussion
6. Conclusions
7. Limitations and Future Prospects
Author Contributions
Funding
Institutional Review Board Statement
Informed Consent Statement
Data Availability Statement
Conflicts of Interest
References
- Skinner, G.W. Marketing and social structure in rural China, Part I. J. Asian Stud. 1964, 24, 3–43. [Google Scholar] [CrossRef]
- Fan, S.; Zhang, L.; Zhang, X. Reforms, investment, and poverty in rural China. Econ. Dev. Cult. Change 2004, 52, 395–421. [Google Scholar] [CrossRef]
- Florida, R.; Charlotta, M.; Stolarick, K. Inside the black box of regional development: Human capital, the creative class, and tolerance. J. Econ. Geogr. 2008, 8, 615–649. [Google Scholar] [CrossRef]
- Knight, J.; Lina, S.; Gunatilaka, R. Subjective well-being and its determinants in rural China. China Econ. Rev. 2009, 20, 635–649. [Google Scholar] [CrossRef]
- Zhou, Y.; Li, X.; Liu, Y. Land use change and driving factors in rural China during the period 1995–2015. Land Use Policy 2020, 99, 105048. [Google Scholar] [CrossRef]
- Almashhour, R.; Samara, F. Evaluating Livability Perceptions: Indicators to Evaluate Livability of a University Campus. Sustainability 2022, 14, 11872. [Google Scholar] [CrossRef]
- Mouratidis, K.; Yiannakou, A. What makes cities livable? Determinants of neighborhood satisfaction and neighborhood happiness in different contexts. Land Use Policy 2022, 112, 105855. [Google Scholar] [CrossRef]
- Sultana, R.; Asad, A. Evaluation of Urbanites’ Perception About Livable City Using Analytic Hierarchy Process (Ahp): A Case Study of Dhaka City. In Proceedings of the AUC 2019: 15th International Asian Urbanization Conference, Ho Chi Minh City, Vietnam, 27–30 November 2021; Springer: Singapore; pp. 367–381. [Google Scholar]
- Zhang, Y.; Yang, C.; Yan, S.; Wang, W.; Xue, Y. Alleviating relative poverty in rural China through a diffusion schema of returning farmer entrepreneurship. Sustainability 2023, 15, 1380. [Google Scholar] [CrossRef]
- Giannoccolo, P. The Brain Drain: A Survey of the Literature; Working Paper No. 2006-03-02; Università degli Studi di Milano-Bicocca, Department of Statistics: Milan, Italy, 2009. [Google Scholar]
- Hansen, S.B.; Ban, C.; Huggins, L. Explaining the “brain drain” from older industrial cities: The Pittsburgh region. Econ. Dev. Q. 2003, 17, 132–147. [Google Scholar] [CrossRef]
- Agrawal, A.; Kapur, D.; McHale, J.; Oettl, A. Brain drain or brain bank? The impact of skilled emigration on poor-country innovation. J. Urban Econ. 2011, 69, 43–55. [Google Scholar] [CrossRef]
- Bhardwaj, B.; Sharma, D. Migration of skilled professionals across the border: Brain drain or brain gain? Eur. Manag. J. 2023, 41, 1021–1033. [Google Scholar] [CrossRef]
- Guo, Y.; Chen, P.; Zhang, H.; Jiang, Z. Evaluation of the perception and experience of rural natural landscape among youth groups: An empirical analysis from three villages around Hefei. Sustainability 2022, 14, 16298. [Google Scholar] [CrossRef]
- Jiang, S.; Datta, U.; Jones, C. Promoting Health and Behavior Change through Evidence-Based Landscape Interventions in Rural Communities: A Pilot Protocol. Int. J. Environ. Res. Public Health 2022, 19, 12833. [Google Scholar] [CrossRef] [PubMed]
- Kaushik, A. Preprint citation index. Br. Dent. J. 2023, 234, 359. [Google Scholar] [CrossRef] [PubMed]
- Memon, M.A.; Ramayah, T.; Cheah, J.H.; Ting, H.; Chuah, F.; Cham, T.H. PLS-SEM statistical programs: A review. J. Appl. Struct. Equ. Model. 2021, 5, 1–14. [Google Scholar] [CrossRef] [PubMed]
- Dash, G.; Paul, J. CB-SEM vs. PLS-SEM methods for research in social sciences and technology forecasting. Technol. Forecast. Soc. Change 2021, 173, 121092. [Google Scholar] [CrossRef]
- Cheah, J.H.; Amaro, S.; Roldán, J.L. Multigroup analysis of more than two groups in PLS-SEM: A review, illustration, and recommendations. J. Bus. Res. 2023, 156, 113539. [Google Scholar] [CrossRef]
- Volkoff, O.; Strong, D.M. Affordance theory and how to use it in IS research. In The Routledge Companion to Management Information Systems; Routledge: London, UK, 2017; pp. 232–245. [Google Scholar]
- Greeno, J.G. Gibson’s Affordances. Psychol. Rev. 1994, 101, 336–342. [Google Scholar] [CrossRef] [PubMed]
- Guo, D.; Shi, Y.; Chen, R. Environmental affordances and children’s needs: Insights from child-friendly community streets in China. Front. Archit. Res. 2023, 12, 411–422. [Google Scholar] [CrossRef]
- Azinuddin, M.; Nasir, M.B.M.; Hanafiah, M.H.; Shariffuddin, N.S.M.; Kamarudin, M.K.A. Interlinkage of Perceived Ecotourism Design Affordance, Perceived Value of Destination Experiences, Destination Reputation, and Loyalty. Sustainability 2022, 14, 11371. [Google Scholar] [CrossRef]
- Kim, M.J.; Lee, C.K.; Jung, T. Exploring consumer behavior in virtual reality tourism using an extended stimulus-organism-response model. J. Travel Res. 2020, 59, 69–89. [Google Scholar] [CrossRef]
- Chen, J.; Huang, Y.; Wu, E.Q.; Ip, R.; Wang, K. How does rural tourism experience affect green consumption in terms of memorable rural-based tourism experiences, connectedness to nature and environmental awareness? J. Hosp. Tour. Manag. 2023, 54, 166–177. [Google Scholar] [CrossRef]
- Zhu, X.; Chiou, S.C. A study on the sustainable development of historic district landscapes based on place attachment among tourists: A case study of Taiping old street, Taiwan. Sustainability 2022, 14, 11755. [Google Scholar] [CrossRef]
- Yurui, L.; Luyin, Q.; Qianyi, W.; Karácsonyi, D. Towards the evaluation of rural livability in China: Theoretical framework and empirical case study. Habitat Int. 2020, 105, 102241. [Google Scholar] [CrossRef]
- Ma, L.; Liu, S.; Tao, T.; Gong, M.; Bai, J. Spatial reconstruction of rural settlements based on livability and population flow. Habitat Int. 2022, 126, 102614. [Google Scholar] [CrossRef]
- Day, J.K.; McIlvennie, C.; Brackley, C.; Tarantini, M.; Piselli, C.; Hahn, J.; O’Brien, W.; Rajus, V.S.; De Simone, M.; Kjærgaard, M.B.; et al. A review of select human-building interfaces and their relationship to human behavior, energy use and occupant comfort. Build. Environ. 2020, 178, 106920. [Google Scholar] [CrossRef]
- Elnaklah, R.; Walker, I.; Natarajan, S. Moving to a green building: Indoor environment quality, thermal comfort and health. Build. Environ. 2021, 191, 107592. [Google Scholar] [CrossRef]
- Bourikas, L.; Gauthier, S.; En, N.K.S.; Xiong, P. Effect of thermal, acoustic and air quality perception interactions on the comfort and satisfaction of people in office buildings. Energies 2021, 14, 333. [Google Scholar] [CrossRef]
- Zhong, T.; Lü, G.; Zhong, X.; Tang, H.; Ye, Y. Measuring human-scale living convenience through multi-sourced urban data and a geodesign approach: Buildings as analytical units. Sustainability 2020, 12, 4712. [Google Scholar] [CrossRef]
- Cho, H.Y.; Lee, S.H.; Saini, R. What makes products look premium? The impact of product convenience on premiumness perception. Psychol. Mark. 2022, 39, 875–891. [Google Scholar] [CrossRef]
- Nguyen-Phuoc, D.Q.; Tran, A.T.P.; Van Nguyen, T.; Le, P.T.; Su, D.N. Investigating the complexity of perceived service quality and perceived safety and security in building loyalty among bus passengers in Vietnam—A PLS-SEM approach. Transp. Policy 2021, 101, 162–173. [Google Scholar] [CrossRef]
- Alkhadim, M.; Gidado, K.; Painting, N. Perceived Crowd Safety in Large Space Buildings: The Confirmatory Factor Analysis of Perceived Risk Variables. J. Eng. Proj. Prod. Manag. 2018, 8, 22. [Google Scholar] [CrossRef]
- Leiqing, X.U.; Wenjin, J.; Zheng, C. Study on perceived safety in public spaces: Take perception of stree view in shanghai as an example. Landsc. Archit. 2018, 25, 23–29. [Google Scholar]
- Lau, K.K.L.; Choi, C.Y. The influence of perceived aesthetic and acoustic quality on outdoor thermal comfort in urban environment. Build. Environ. 2021, 206, 108333. [Google Scholar] [CrossRef]
- Genc, V.; Gulertekin Genc, S. The effect of perceived authenticity in cultural heritage sites on tourist satisfaction: The moderating role of aesthetic experience. J. Hosp. Tour. Insights 2023, 6, 530–548. [Google Scholar] [CrossRef]
- Bhandari, U.; Chang, K.; Neben, T. Understanding the impact of perceived visual aesthetics on user evaluations: An emotional perspective. Inf. Manag. 2019, 56, 85–93. [Google Scholar] [CrossRef]
- Barrett, P. Structural equation modelling: Adjudging model fit. Personal. Individ. Differ. 2007, 42, 815–824. [Google Scholar] [CrossRef]
- Hair, J.F.; Anderson, R.E.; Tatham, R.L.; Black, W.C. Multivariate Data Analysis with Readings, 5th ed.; Macmillan: New York, NY, USA, 1998. [Google Scholar]
- Anderson, J.C.; Gerbing, D.W. Structural equation modeling in practice: A review and recommended two-step approach. Psychol. Bull. 1988, 103, 411–423. [Google Scholar] [CrossRef]
- Chin, W.W.; Gopal, A. Adoption intention in GSS: Relative importance of beliefs. Data Base Adv. Inf. Syst. 1995, 26, 42–64. [Google Scholar] [CrossRef]
- Nunnally, J.C.; Bernstein, I.H. Psychometric Theory, 3rd ed.; McGraw-Hill: New York, NY, USA, 1994. [Google Scholar]
- Gefen, D.; Straub, D.W.; Boudreau, M.C. Structural equation modeling and regression: Guidelines for research practice. Commun. Assoc. Inf. Syst. 2000, 4, 7. [Google Scholar] [CrossRef]
- Hou, H.C.; Lan, H.; Lin, M.; Xu, P. Investigating Library Users’ Perceived Indoor Environmental Quality: SEM-Logit Analysis Study in a University Library. J. Build. Eng. 2024, 93, 109805. [Google Scholar] [CrossRef]
- Li, Z.; Lin, X.; Han, X.; Lu, X.; Zhao, H. Landscape Efficiency Assessment of Urban Subway Station Entrance Based on Structural Equation Model: Case Study of Main Urban Area of Nanjing. Buildings 2022, 12, 294. [Google Scholar] [CrossRef]
- Li, Z.; Han, X.; Lin, X.; Lu, X. Quantitative analysis of landscape efficacy based on structural equation modelling: Empirical evidence from new Chinese style commercial streets. Alex. Eng. J. 2021, 60, 261–271. [Google Scholar] [CrossRef]
- Zhao, W.; Kang, J.; Xu, H.; Zhang, Y. Relationship between contextual perceptions and soundscape evaluations based on the structural equation modelling approach. Sustain. Cities Soc. 2021, 74, 103192. [Google Scholar] [CrossRef]
- Tilaki, M.J.M.; Samat, N.; Rahim, A.A. Assessing the Impact of Landscape Design on Perception of Safety, Place Attachment and Place Satisfaction. J. Urban Environ. Eng. 2022, 16, 34–43. [Google Scholar]
- Evensen, K.H.; Nordh, H.; Hassan, R.; Fyhri, A. Testing the effect of hedge height on perceived safety—A landscape design intervention. Sustainability 2021, 13, 5063. [Google Scholar] [CrossRef]
- Akhir, N.M.; Sakip, S.R.M.; Abbas, M.Y.; Othman, N. Modelling landscape aesthetic of planting composition influencing visual quality and well-being: PLS-SEM approach. IOP Conf. Ser. Earth Environ. Sci. 2019, 385, 012021. [Google Scholar] [CrossRef]
- Hasegawa, Y.; Lau, S.K. Comprehensive audio-visual environmental effects on residential soundscapes and satisfaction: Partial least square structural equation modeling approach. Landsc. Urban Plan. 2022, 220, 104351. [Google Scholar] [CrossRef]
- Pang, Y.; Zhang, W.; Jiang, H. A socio-spatial exploration of rural livability satisfaction in megacity Beijing, China. Ecol. Indic. 2024, 158, 111368. [Google Scholar] [CrossRef]
- Iyanda, A.; Ojetunde, I.; Fabunmi, F.; Adeogun, A.S.; Mohit, M.A. Evaluating neighborhoods livability in Nigeria: A structural equation modelling (SEM) approach. Int. J. Built Environ. Sustain. 2018, 5, 47–55. [Google Scholar] [CrossRef]
- Liu, Z.; Wang, Y.; Chen, S. Does formal housing encourage settlement intention of rural migrants in Chinese cities? A structural equation model analysis. Urban Stud. 2017, 54, 1834–1850. [Google Scholar] [CrossRef]
- Zhang, M.; Yan, X. Does informal homeownership reshape skilled migrants’ settlement intention? Evidence from Beijing and Shenzhen. Habitat Int. 2022, 119, 102495. [Google Scholar] [CrossRef]


| Demographic Variable | Categories | Frequency | Percentage(%) |
|---|---|---|---|
| Age | 16–20 age | 40 | 17.60% |
| 20–30 age | 56 | 24.50% | |
| 30–35 age | 75 | 32.40% | |
| 35–45 age | 59 | 25.50% | |
| Gender | Male | 132 | 54.30% |
| Female | 109 | 45.70% | |
| Educational level | Secondary school | 67 | 29.30% |
| Vocational degree | 71 | 30.70% | |
| Bachelor degree | 49 | 21.50% | |
| Graduate degree | 43 | 18.50% | |
| Job | Rural staff | 33 | 14.50% |
| Local villagers | 59 | 25.60% | |
| Small business owners | 47 | 20.40% | |
| Tourists | 43 | 18.70% | |
| Students or company employees | 48 | 20.80% |
| KMO | 0.860 | |
| Bartlett’s sphericity | spherical test | 2830.816 |
| df-value | 210 | |
| p-value | 0 |
| Fit Indices | Chi-Square/df | RMSEA | NFI | IFI | CFI |
|---|---|---|---|---|---|
| Actual | 1.126 | 0.023 | 0.934 | 0.992 | 0.992 |
| Recommended | 1–3 | <0.06 | >0.85 | >0.85 | >0.85 |
| Level 1 | Level 2 | Factor Loading | AVE | CR | α |
|---|---|---|---|---|---|
| Perceived Comfort [46,47] (PC) | PC1: Clean and hygienic living environment | 0.824 | 0.683 | 0.866 | 0.866 |
| PC2: Ecological environment is green and harmonized | 0.838 | ||||
| PC3: Warm and pleasant facilities | 0.818 | ||||
| Perceived Convenience [48,49] (PCV) | PCV1: Wide selection of facilities | 0.915 | 0.811 | 0.928 | 0.927 |
| PCV2: Convenient shopping | 0.912 | ||||
| PCV3: Convenient for express delivery and logistics | 0.873 | ||||
| Perceived Safety [50,51] (PS) | PS1: Outdoor Safety | 0.884 | 0.734 | 0.892 | 0.892 |
| PS2: Safety when traveling at night | 0.833 | ||||
| PS3: Mutual trust among residents | 0.852 | ||||
| Perceived Aesthetics [52] (PA) | PA1: Green Space Perception | 0.862 | 0.695 | 0.872 | 0.872 |
| PA2: Social and Cultural Perception | 0.840 | ||||
| PA3: Innovative Quality Perception | 0.798 | ||||
| Design Satisfaction [50,53] (DS) | DA1: Aesthetic Acceptance of Design Appearance | 0.825 | 0.609 | 0.823 | 0.823 |
| DA2: Satisfaction with Design Functionality | 0.761 | ||||
| DA3: Satisfaction with Design Novelty and Innovation | 0.753 | ||||
| Perceived Livability [54,55] (PL) | PL1: Facility Experience | 0.764 | 0.621 | 0.831 | 0.831 |
| PL2: Livability | 0.803 | ||||
| PL3: Sense of belonging to the community | 0.796 | ||||
| Talents’ Intention to Settle [56,57] (TIS) | TIS1: Currently considering development in this region | 0.884 | 0.622 | 0.831 | 0.823 |
| TIS2: Have basically not considered leaving the local area | 0.753 | ||||
| TIS3: Willing to settle down locally for the long term | 0.720 |
Disclaimer/Publisher’s Note: The statements, opinions and data contained in all publications are solely those of the individual author(s) and contributor(s) and not of MDPI and/or the editor(s). MDPI and/or the editor(s) disclaim responsibility for any injury to people or property resulting from any ideas, methods, instructions or products referred to in the content. |
© 2024 by the authors. Licensee MDPI, Basel, Switzerland. This article is an open access article distributed under the terms and conditions of the Creative Commons Attribution (CC BY) license (https://creativecommons.org/licenses/by/4.0/).
Share and Cite
Tang, R.; Peng, X. The Effect of Urban–Rural Fringe Landscape Environment Enhancement on the Settlement Intentions of Young Talents. Sustainability 2024, 16, 8894. https://doi.org/10.3390/su16208894
Tang R, Peng X. The Effect of Urban–Rural Fringe Landscape Environment Enhancement on the Settlement Intentions of Young Talents. Sustainability. 2024; 16(20):8894. https://doi.org/10.3390/su16208894
Chicago/Turabian StyleTang, Ruomei, and Xiangbin Peng. 2024. "The Effect of Urban–Rural Fringe Landscape Environment Enhancement on the Settlement Intentions of Young Talents" Sustainability 16, no. 20: 8894. https://doi.org/10.3390/su16208894
APA StyleTang, R., & Peng, X. (2024). The Effect of Urban–Rural Fringe Landscape Environment Enhancement on the Settlement Intentions of Young Talents. Sustainability, 16(20), 8894. https://doi.org/10.3390/su16208894
