A System Dynamics Supply Chain Analysis for the Sustainability Transition of European Rolled Aluminum Products
Abstract
1. Introduction
2. Literature Review
2.1. System Dynamics
2.2. Sustainable Supply Chains
2.3. Research Gap
3. Methods
3.1. Demand and Supply Evolution of Aluminum Rolled Products
3.1.1. Demand Evolution of Aluminum Rolled Products
3.1.2. Supply Evolution of Aluminum Rolled Products
3.2. Environmental Pillar
3.3. Economic Pillar
3.4. Assessment Criteria
4. Validation of the System Dynamics Model
5. Results
5.1. Scenario Development
5.2. Scenario Analysis
5.2.1. Validation of Analysis Outcomes
5.2.2. Alternating Investment Speeds across Decades
5.2.3. Sensitivity Analysis
5.2.4. Sustainable Production and Consumption
6. Conclusions
Supplementary Materials
Author Contributions
Funding
Institutional Review Board Statement
Informed Consent Statement
Data Availability Statement
Acknowledgments
Conflicts of Interest
References
- United Nations. Paris Agreement. 2015. Available online: https://unfccc.int/sites/default/files/english_paris_agreement.pdf (accessed on 15 April 2022).
- European Commission. The European green deal. Eur. Comm. 2019, 53, 24. [Google Scholar]
- IEA. Tracking Clean Energy Progress 2023; IEA: Paris, France, 2023; Available online: https://www.iea.org/reports/tracking-clean-energy-progress-2023 (accessed on 9 October 2024).
- Seuring, S.; Müller, M. From a literature review to a conceptual framework for sustainable supply chain management. J. Clean. Prod. 2008, 16, 1699–1710. [Google Scholar] [CrossRef]
- Le Den, X.; Caspani, M.; Bey, N.; Marton, C.; Sveistrup Holck, K.; Janin Mayr, N. Science-Based Decarbonisation Pathways Decarbonisation Pathways European Aluminium Industry. 2023. Available online: https://european-aluminium.eu/wp-content/uploads/2023/11/23-11-14-Net-Zero-by-2050-Science-based-Decarbonisation-Pathways-for-the-European-Aluminium-Industry_FULL-REPORT.pdf (accessed on 9 October 2024).
- Gregoir, L.; van Acker, K. Metals for Clean Energy: Pathways to Solving Europe’s Raw Materials Challenge. Eurometaux, KU Leuven. 2022. Available online: https://eurometaux.eu/media/20ad5yza/2022-policymaker-summary-report-final.pdf (accessed on 9 October 2024).
- BIR (Bureau of International Recycling). Report on Environmental Benefits of Recycling. 2008. Available online: https://www.mgg-recycling.com/wp-content/uploads/2013/06/BIR_CO2_report.pdf (accessed on 8 May 2020).
- IAI. An Assessment of Global Megatrends and Regional and Market Sector Growth Outlook for Aluminium Demand. 2020. Available online: https://international-aluminium.org/wp-content/uploads/2021/03/cm_2050_outlook_for_al_demand_20200528_4wycD18.pdf/ (accessed on 11 May 2022).
- Lu, F.; Hao, H.; Bi, H. Evaluation on the development of urban low-carbon passenger transportation structure in Tianjin. Res. Transp. Bus. Manag. 2024, 55, 101142. [Google Scholar] [CrossRef]
- Pinto, J.T.; Diemer, A. Supply chain integration strategies and circularity in the European steel industry. Resour. Conserv. Recycl. 2020, 153, 104517. [Google Scholar] [CrossRef]
- Rebs, T.; Brandenburg, M.; Seuring, S. System dynamics modeling for sustainable supply chain management: A literature review and systems thinking approach. J. Clean. Prod. 2019, 208, 1265–1280. [Google Scholar] [CrossRef]
- Zimon, D.; Tyan, J.; Sroufe, R. Drivers of sustainable supply chain management: Practices to alignment with unsustainable development goals. Int. J. Qual. Res. 2020, 14, 219–236. [Google Scholar] [CrossRef]
- Sharifi, E.; Fang, L.; Amin, S.H. A novel two-stage multi-objective optimization model for sustainable soybean supply chain design under uncertainty. Sustain. Prod. Consum. 2023, 40, 297–317. [Google Scholar] [CrossRef]
- Zahraee, S.M.; Golroudbary, S.R.; Shiwakoti, N.; Kraslawski, A.; Stasinopoulos, P. An investigation of the environmental sustainability of palm biomass supply chains via dynamic simulation modeling: A case of Malaysia. J. Clean. Prod. 2019, 237, 117740. [Google Scholar] [CrossRef]
- Guo, Y.; Yu, Y.; Ren, H.; Xu, L. Scenario-based DEA assessment of energy-saving technological combinations in aluminum industry. J. Clean. Prod. 2020, 260, 121010. [Google Scholar] [CrossRef]
- Sverdrup, H.U.; Ragnarsdottir, K.V.; Koca, D. Aluminium for the future: Modelling the global production, market supply, demand, price and long term development of the global reserves. Resour. Conserv. Recycl. 2015, 103, 139–154. [Google Scholar] [CrossRef]
- Seuring, S. A review of modeling approaches for sustainable supply chain management. Decis. Support Syst. 2013, 54, 1513–1520. [Google Scholar] [CrossRef]
- Curran, M.A. Life cycle assessment: A review of the methodology and its application to sustainability. Curr. Opin. Chem. Eng. 2013, 2, 273–277. [Google Scholar] [CrossRef]
- Paul, A.; Shukla, N.; Paul, S.K.; Trianni, A. Sustainable supply chain management and multi-criteria decision-making methods: A systematic review. Sustainability 2021, 13, 7104. [Google Scholar] [CrossRef]
- Boulanger, P.M.; Bréchet, T. Models for policy-making in sustainable development: The state of the art and perspectives for research. Ecol. Econ. 2005, 55, 337–350. [Google Scholar] [CrossRef]
- Inghels, D.; Dullaert, W.; Raa, B.; Walther, G. Influence of composition, amount and life span of passenger cars on end-of-life vehicles waste in Belgium: A system dynamics approach. Transp. Res. Part A Policy Pract. 2016, 91, 80–104. [Google Scholar] [CrossRef]
- Honti, G.; Dörgő, G.; Abonyi, J. Review and structural analysis of system dynamics models in sustainability science. J. Clean. Prod. 2019, 240, 118015. [Google Scholar] [CrossRef]
- Sterman, J. Business Dynamics; McGraw-Hill, Inc.: Chicago, IL, USA, 2000. [Google Scholar]
- Doyle, J.K.; Ford, D.N. Mental models concepts for system dynamics research. Syst. Dyn. Rev. J. Syst. Dyn. Soc. 1998, 14, 3–29. [Google Scholar] [CrossRef]
- Halog, A.; Manik, Y. Advancing integrated systems modelling framework for life cycle sustainability assessment. Sustainability 2011, 3, 469–499. [Google Scholar] [CrossRef]
- Towill, D.R. Industrial dynamics modelling of supply chains. Logist. Inf. Manag. 1996, 9, 43–56. [Google Scholar] [CrossRef]
- Mingers, J.; White, L. A review of the recent contribution of systems thinking to operational research and management science. Eur. J. Oper. Res. 2010, 207, 1147–1161. [Google Scholar] [CrossRef]
- Bankes, S.; Walker, W.E.; Kwakkel, J.H. Exploratory Modeling and Analysis; Springer: Berlin/Heidelberg, Germany, 2013; pp. 532–537. [Google Scholar]
- Meadows, D.H.; Meadows, D.L.; Randers, J.; Behrens, W.W., III. The Limits to Growth—A Report for the Club of Rome’s Project on the Predicament of Mankind; Universe Books: New York, NY, USA, 1972. [Google Scholar]
- Meadows, D.H.; Randers, J. Limits to Growth: The 30-Year Update. Política y Sociedad. 2006, 43, 213–216. [Google Scholar]
- Randers, J. 2052: A Global Forecast for the Next Forty Years: A Report to the Club of Rome Commemorating the 40th Anniversary of “The Limits to Growth”; Chelsea Green Publishing: White River Junction, VT, USA, 2012. [Google Scholar]
- Dixson-Declève, S.; Gaffney, O.; Ghosh, J.; Randers, J.; Rockstrom, J.; Stoknes, P.E. Earth for All: A Survival Guide for Humanity; A Report to the Club of Rome; New Society Publishers: Gabriola Island, BC, Canada, 2022. [Google Scholar]
- United Nations. General Assembly; Transforming Our World: The 2030 Agenda for Sustainable Development. 2015. Available online: https://documents.un.org/doc/undoc/gen/n15/291/89/pdf/n1529189.pdf (accessed on 3 October 2024).
- U.S. Government. Public Law 117-169; 117th Congress. 2022. Available online: https://www.congress.gov/bill/117th-congress/house-bill/5376/text (accessed on 3 October 2024).
- Rockström, J.; Steffen, W.; Noone, K.; Persson, Å.; Chapin, F.S., III; Lambin, E.; Lenton, T.M.; Scheffer, M.; Folke, C.; Schellnhuber, H.J.; et al. Planetary boundaries—Exploring the safe operating space for humanity. Ecol. Soc. 2009, 14, 32. [Google Scholar] [CrossRef]
- European Commission. Net Zero Industry Act. 2023. Available online: https://eur-lex.europa.eu/legal-content/EN/TXT/?uri=CELEX%3A52023PC0161 (accessed on 3 October 2024).
- IEA. Tracking Clean Energy Innovation Policies; IEA: Paris, France, 2024; Available online: https://www.iea.org/reports/tracking-clean-energy-innovation-policies (accessed on 9 October 2024).
- Suryani, E.; Hendrawana, R.A.; Muhandhisa, I.; Dewib, L.P. Dynamic simulation model of beef supply chain to fulfill national demand. J. Teknol. 2016, 78, 169–177. [Google Scholar] [CrossRef][Green Version]
- Aivazidou, E.; Tsolakis, N.; Vlachos, D.; Iakovou, E. A water footprint management framework for supply chains under low-carbon market behaviour. J. Clean. Prod. 2018, 197, 592–606. [Google Scholar] [CrossRef]
- Sharma, V.; Raj, A.; Chakraborty, A. Analysis of power dynamics in sustainable supply chain under non-linear demand setup. Oper. Manag. Res. 2023, 16, 18–32. [Google Scholar] [CrossRef]
- Gold, S.; Seuring, S.; Beske, P. Sustainable supply chain management and inter-organizational resources: A literature review. Corp. Soc. Responsib. Environ. Manag. 2010, 17, 230–245. [Google Scholar] [CrossRef]
- Wang, G.; Gunasekaran, A. Modeling and analysis of sustainable supply chain dynamics. Ann. Oper. Res. 2017, 250, 521–536. [Google Scholar] [CrossRef]
- European Aluminium. The Voice of the European Aluminium Industry. 2024. Available online: https://european-aluminium.eu/our41-team/ (accessed on 5 March 2024).
- European Aluminium. Market Overview. 2019. Available online: https://www.european-aluminium.eu/activity-report-2019-2020/market-overview/ (accessed on 11 May 2022).
- Watari, T.; Nansai, K.; Nakajima, K. Major metals demand, supply, and environmental impacts to 2100: A critical review. Resour. Conserv. Recycl. 2021, 164, 105107. [Google Scholar] [CrossRef]
- Schipper, B.W.; Lin, H.C.; Meloni, M.A.; Wansleeben, K.; Heijungs, R.; van der Voet, E. Estimating global copper demand until 2100 with regression and stock dynamics. Resour. Conserv. Recycl. 2018, 132, 28–36. [Google Scholar] [CrossRef]
- Eurostat. Population on 1 January. 2022. Available online: https://ec.europa.eu/eurostat/databrowser/view/tps00001/default/table?lang=en (accessed on 11 May 2022).
- Eurostat. Real GDP Growth Rate—Volume. 2020. Available online: https://ec.europa.eu/eurostat/databrowser/view/tec00115/default/table?lang=en (accessed on 14 February 2020).
- Statista. Number of Registered Passenger Cars in Europe (EU-28) from 1990 to 2017. 2020. Available online: https://www.statista.com/statistics/452447/europe-eu-28-number-of-registered-passenger-cars/ (accessed on 11 May 2022).
- ACEA. EU Passenger Car Production. 2020. Available online: https://www.acea.be/statistics/article/eu-passenger-car-production/ (accessed on 11 May 2022).
- DuckerFrontier. Aluminum content in European Passenger Cars. Public Summary. 2019. Available online: https://european-aluminium.eu/wp-content/uploads/2022/10/aluminum-content-in-european-cars_european-aluminium_public-summary_101019-1.pdf (accessed on 21 February 2023).
- European Commission. Advanced Technologies for Industry. 2021. Available online: https://ec.europa.eu/growth/tools-databases/dem/monitor/tags/car-service/ (accessed on 11 May 2022).
- BCG. What’s Ahead for Car Sharing? The New Mobility and Its Impact on Vehicle Sales. 2016. Available online: https://www.bcg.com/publications/2016/automotive-whats-ahead-car-sharing-new-mobility-its-impact-vehicle-sales/ (accessed on 11 May 2022).
- BPIE. 2015. Available online: http://bpie.eu/wp-content/uploads/2015/10/HR_EU_B_under_microscope_study.pdf/ (accessed on 2 October 2021).
- European Aluminium. Vision 2050: A Vision for Strategic, Low Carbon and Competitive Aluminium. 2019. Available online: https://european-aluminium.eu/wp-content/uploads/2022/10/sample_vision-2050-low-carbon-strategy_20190401.pdf (accessed on 11 May 2022).
- Technavio. Global Aluminum Market for Packaging Industry 2020–2024. 2020. Available online: https://www.businesswire.com/news/home/20200702005421/en/Global-Aluminum-Market-Packaging-Industry-2020-2024-Growing/ (accessed on 11 May 2022).
- Alcircle. How Consumers Preference for Aluminium Cans Evolving Consumption and Recycle Pattern All over the World. 2019. Available online: https://blog.alcircle.com/2019/09/30/consumers-preference-aluminium-cans-evolving-consumption-recycle-pattern-world/ (accessed on 11 May 2022).
- PKG. Eco-Friendly Packaging: What Consumers Really Want. 2017. Available online: https://www.pkgbranding.com/blog/eco-friendly-packaging-what-consumers-really-want (accessed on 11 May 2022).
- IAI. The Lightness of Aluminium Packaging Helps to Save Resources during Filling, Product Transportation, Storage and the Transportation of Scrap at the End of a Product’s Life. 2020. Available online: https://packaging.world-aluminium.org/benefits/lightweight/#:~:text=Today%2C%20cans%20can%20be%20produced,of%20aluminium%20globally%20per%20annum/ (accessed on 11 May 2022).
- Klaiman, K.; Ortega, D.L.; Garnache, C. Consumer preferences and demand for packaging material and recyclability. Resour. Conserv. Recycl. 2016, 115, 1–8. [Google Scholar] [CrossRef]
- IAI. Statistics of Aluminum Production. 2024. Available online: https://www.world-aluminium.org/statistics/#map/ (accessed on 12 January 2024).
- European Aluminium. Environmental Profile Report. 2018. Available online: https://european-aluminium.eu/resource-hub/environmental-profile-report-2018/ (accessed on 11 May 2022).
- Bertram, M.; Ramkumar, S.; Rechberger, H.; Rombach, G.; Bayliss, C.; Martchek, K.; Müller, D.; Liu, G. A regionally-linked, dynamic material flow modelling tool for rolled, extruded and cast aluminium products. Resour. Conserv. Recycl. 2017, 125, 48–69. [Google Scholar] [CrossRef]
- Inghels, D. Introduction to Modeling Sustainable Development in Business Processes—Theory and Case Studies, 1st ed.; Hardcover; Springer International Publishing: Berlin/Heidelberg, Germany, 2020; 231p, ISBN 978-3-030-58421-4. [Google Scholar]
- Buffington, J. The beverage can in the United States: Achieving a 100% recycled aluminum can through supply chain innovation. JOM 2012, 64, 923–932. [Google Scholar] [CrossRef]
- Agoria. Role of the Industry in Achieving the Climate Objectives. 2019. Available online: https://www.agoria.be/en/Role-of-the-industry-in-achieving-the-climate-objectives/ (accessed on 11 May 2022).
- European Commission. Carbon Leakage. 2020. Available online: https://climate.ec.europa.eu/eu-action/eu-emissions-trading-system-eu-ets/free-allocation/carbon-leakage_en (accessed on 11 May 2022).
- Free allocation Regulation (EU) 2019/331. Commission Delegated Regulation (EU) 2019/331 Determining Transitional Union-wide Rules for Harmonised Free Allocation of Emission Allowances Pursuant to Article 10a of Directive 2003/87/EC of the European Parliament and of the Council. 2019. Available online: https://eur-lex.europa.eu/eli/reg_del/2019/331/oj/ (accessed on 11 May 2022).
- European Commission. Establishing the Framework for Achieving Climate Neutrality and Amending REGULATION (EU) 2018/1999 (European Climate Law). 2020. Available online: https://eur-lex.europa.eu/legal-content/EN/TXT/ PDF/?uri=CELEX:52020PC0080& from=EN/ (accessed on 11 May 2022).
- European Commission. Carbon Border Adjustment Mechanism. (n.d.). Available online: https://taxation-customs.ec.europa.eu/carbon-border-adjustment-mechanism_en (accessed on 12 January 2023).
- Hydro. Future-Proof, Greener Aluminium: Hydro REDUXA and Hydro CIRCAL. 2021. Available online: https://www.hydro.com/en/aluminium/products/low-carbon-aluminium/ (accessed on 11 May 2022).
- Alcoa. Alcoa Expands Its SustanaTM Family of Products with EcoSourceTM, the Industry’s First Low-Carbon Alumina Brand. 2020. Available online: https://news.alcoa.com/press-releases/press-release-details/2020/Alcoa-Expands-its-SustanaTM-Family-of-Products-with-EcoSourceTM-the-Industrys-First-Low-Carbon-Alumina-Brand/default.aspx (accessed on 11 May 2022).
- Geroski, P.A. Models of technology diffusion. Res. Policy 2000, 29, 603–625. [Google Scholar] [CrossRef]
- Teng, J.T.; Grover, V.; Guttler, W. Information technology innovations: General diffusion patterns and its relationships to innovation characteristics. IEEE Trans. Eng. Manag. 2002, 49, 13–27. [Google Scholar] [CrossRef][Green Version]
- Hall, B.H.; Khan, B. Adoption of New Technology; Academic Press: Cambridge, MA, USA, 2003. [Google Scholar]
- Senge, P.M.; Forrester, J.W. Tests for building confidence in system dynamics models. Syst. Dyn. TIMS Stud. Manag. Sci. 1980, 14, 209–228. [Google Scholar]
- Van der Voet, E.; Van Oers, L.; Verboon, M.; Kuipers, K. Environmental implications of future demand scenarios for metals: Methodology and application to the case of seven major metals. J. Ind. Ecol. 2019, 23, 141–155. [Google Scholar] [CrossRef]
- World Economic Forum (WEF). Aluminium for Climate: Exploring Pathways to Decarbonzie the Aluminium Industry. 2020. Available online: https://www3.weforum.org/docs/WEF_Aluminium_for_Climate_2020.pdf (accessed on 5 February 2024).
- European Commission. The Future of European Competitiveness. 2024. Available online: https://commission.europa.eu/document/download/97e481fd-2dc3-412d-be4c-f152a8232961_en?filename=The%20future%20of%20European%20competitiveness%20_%20A%20competitiveness%20strategy%20for%20Europe.pdf (accessed on 21 September 2024).
- Alcott, B. The sufficiency strategy: Would rich-world frugality lower environmental impact? Ecol. Econ. 2008, 64, 770–786. [Google Scholar] [CrossRef]
- Statista (n.d.). Car-Sharing—Central & Western Europe. Available online: https://www.statista.com/outlook/mmo/shared-mobility/car-sharing/central-western-europe (accessed on 13 August 2024).
- Statista (n.d.). Car-Sharing—Eastern Europe. Available online: https://www.statista.com/outlook/mmo/shared-mobility/car-sharing/eastern-europe (accessed on 13 August 2024).
- Statista (n.d.). Car-Sharing—Southern Europe. Available online: https://www.statista.com/outlook/mmo/shared-mobility/car-sharing/southern-europe (accessed on 13 August 2024).
- European Parliament. How to Reduce Packaging Waste in the EU (Infographics). 2024. Available online: https://www.europarl.europa.eu/topics/en/article/20231109STO09917/how-to-reduce-packaging-waste-in-the-eu-infographics (accessed on 13 August 2024).
- Pragma Market Research. Global Reusable Packaging Market Size, Share, Growth Drivers, Trends, Opportunities, Revenue Analysis and Demand Forecast to 2032; Market Executive Summary. 2024. Available online: https://www.pragmamarketresearch.com/reports/121237/reusable-packaging-market-size?UTM=NikitaLin&trk=article-ssr-frontend-pulse_little-text-block (accessed on 13 August 2024).
- Keuenhof, M. Personal Care in Reusable Aluminium Bottle. 2021. Available online: https://kidv.nl/translated-change-title-23 (accessed on 15 August 2024).
- Bauer, A.M.; McIsaac, F.; Hallegatte, S. How Delayed Learning about Climate Uncertainty Impacts Decarbonization Investment Strategies (No. 10743); The World Bank: Washington, DC, USA, 2024. [Google Scholar]
- Zhang, A.; Alvi, M.F.; Gong, Y.; Wang, J.X. Overcoming barriers to supply chain decarbonization: Case studies of first movers. Resour. Conserv. Recycl. 2022, 186, 106536. [Google Scholar] [CrossRef]
- Cao, T.; Sugiyama, M.; Ju, Y. Prospects of regional supply chain relocation for iron & steel industry decarbonization: A case study of Japan and Australia. Resour. Conserv. Recycl. 2024, 209, 107804. [Google Scholar]
- Yu, M.; Liu, K.; Li, W. Decarbonizing innovation investment strategy in competing supply chains considering technology spillovers and environmental regulation. Expert Syst. Appl. 2024, 238, 122106. [Google Scholar] [CrossRef]
- EEA. Accelerating the Circular Economy in Europe State and Outlook 2024. EEA Report 13/2023. 2023. Available online: https://www.eea.europa.eu/en/newsroom/news/now-is-the-time-to#:~:text=Decisive%20action%20is%20essential%20to,assessment%20on%20the%20circular%20economy%2C (accessed on 3 October 2024).
- EEB. A Policy Approach to Reduce Resource Use and Accelerate the Transition to a Circular Economy, Final Report. 2022. Available online: https://eeb.org/wp-content/uploads/2022/11/Circular-Taxation-study-EEB-Final-Report.pdf (accessed on 3 October 2024).









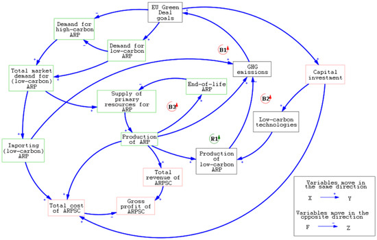
| Loop | Variables |
|---|---|
| B1: Import of (low-carbon) aluminum | EU Green Deal goals—Demand for high-carbon ARP—Total market demand for (low-carbon) ARP—Importing (low-carbon) ARP—GHG emissions—EU Green Deal goals |
| B2: Investing in low-carbon technology | EU Green Deal goals—Capital investment—Low-carbon technologies—Production of low-carbon ARP—GHG emissions—EU Green Deal goals |
| B3: Supply chain of ARP | Supply of primary resources for ARP—Production of ARP—End-of-life ARP—Supply of primary resources for ARP |
| R1: Production of low-carbon ARP | EU Green Deal goals—Demand for high-carbon ARP—Total market demand for (low-carbon) ARP—Supply of primary resources for ARP—Production of ARP—Production of low-carbon ARP—GHG emissions—EU Green Deal goals |
| Primary Aluminum Production | Semi-Fabrication | Recycling | Total | |||||||
|---|---|---|---|---|---|---|---|---|---|---|
| Bauxite Mining | Alumina Refining | Smelter | Anode/Paste Production | Primary Cast House | Sheet Production | Extrusion | Remelting | Refining | ||
| 2021–2030 [MEUR] | (n.a.) | 195 | 1535 | 25 | 15 | 30 | 15 | 110 | 55 | 1980 |
| 2031–2040 [MEUR] | (n.a.) | 500 | 19,480 | 215 | 115 | 300 | 70 | 1035 | 500 | 22,215 |
| 2041–2050 [MEUR] | (n.a.) | 110 | 8200 | 15 | 10 | 15 | 85 | 230 | 115 | 8780 |
| 2021–2050 [MEUR] | (n.a.) | 805 | 29,215 | 255 | 140 | 345 | 170 | 1375 | 670 | 32,975 |
| Scenario | Scenario Definition | Sub Scenario | Demand Growth | Supply Drivers | |||||
|---|---|---|---|---|---|---|---|---|---|
| 2021–2030 | 2031–2040 | 2041–2050 | |||||||
| USC | DSC | USC | DSC | USC | DSC | ||||
| 0 | Base scenario | As forecasted by the model | No investments | ||||||
| 1 | Constant adoption of decarbonization technologies | Constant![]() | Constant![]() | Constant![]() | Constant![]() | Constant![]() | Constant![]() | ||
| 2 | Slow adoption of decarbonization technologies | Slow![]() | Slow![]() | Slow![]() | Slow![]() | Slow![]() | Slow![]() | ||
| 3 | Fast adoption of decarbonization technologies | Fast![]() | Fast![]() | Fast![]() | Fast![]() | Fast![]() | Fast![]() | ||
| 4 | Different adoption speeds of decarbonization technologies | 4.1 | Slow![]() | Fast![]() | Slow![]() | Fast![]() | Slow![]() | Fast![]() | |
| 4.2 | Fast![]() | Slow![]() | Fast![]() | Slow![]() | Fast![]() | Slow![]() | |||
| 4.3 | Slow![]() | Slow![]() | Fast![]() | Fast![]() | Slow![]() | Slow![]() | |||
| 4.4 | Fast![]() | Fast![]() | Slow![]() | Slow![]() | Fast![]() | Fast![]() | |||
| Scenario | Recycling | Resource Sufficiency | |
|---|---|---|---|
| Sector | |||
| Automotive industry | Gradual increase from 50% recycling in 2020 to 80% recycling in 2050 [6] | Car sharing increases gradually from 1.3% [53] in 2020 to 2.9% in 2029 [81,82,83]. Comparable growth is anticipated between 2029 and 2050, reaching a projected 6.1% in 2050. | |
| Packaging | Gradual increase from 50% recycling in 2020 to 80% recycling in 2050 [6] | Using multiple-use packaging increases gradually from 0% in 2020 to 25% [84,85] in 2050. | |
| Building and Construction | Gradual increase from 50% recycling in 2020 to 80% recycling in 2050 [6] | - | |
Disclaimer/Publisher’s Note: The statements, opinions and data contained in all publications are solely those of the individual author(s) and contributor(s) and not of MDPI and/or the editor(s). MDPI and/or the editor(s) disclaim responsibility for any injury to people or property resulting from any ideas, methods, instructions or products referred to in the content. |
© 2024 by the authors. Licensee MDPI, Basel, Switzerland. This article is an open access article distributed under the terms and conditions of the Creative Commons Attribution (CC BY) license (https://creativecommons.org/licenses/by/4.0/).
Share and Cite
Khakdaman, M.; Dullaert, W.; Inghels, D.; van Keeken, M.; Wissink, P. A System Dynamics Supply Chain Analysis for the Sustainability Transition of European Rolled Aluminum Products. Sustainability 2024, 16, 8892. https://doi.org/10.3390/su16208892
Khakdaman M, Dullaert W, Inghels D, van Keeken M, Wissink P. A System Dynamics Supply Chain Analysis for the Sustainability Transition of European Rolled Aluminum Products. Sustainability. 2024; 16(20):8892. https://doi.org/10.3390/su16208892
Chicago/Turabian StyleKhakdaman, Masoud, Wout Dullaert, Dirk Inghels, Marieke van Keeken, and Pascal Wissink. 2024. "A System Dynamics Supply Chain Analysis for the Sustainability Transition of European Rolled Aluminum Products" Sustainability 16, no. 20: 8892. https://doi.org/10.3390/su16208892
APA StyleKhakdaman, M., Dullaert, W., Inghels, D., van Keeken, M., & Wissink, P. (2024). A System Dynamics Supply Chain Analysis for the Sustainability Transition of European Rolled Aluminum Products. Sustainability, 16(20), 8892. https://doi.org/10.3390/su16208892











































