Designing a Bidirectional Power Flow Control Mechanism for Integrated EVs in PV-Based Grid Systems Supporting Onboard AC Charging
Abstract
1. Introduction
2. Current State-of-the-Art Studies
- There is a lack of a systematic and quantitative methodology to address the difficulties of adequate charge control methods;
- The incorporation of several methodologies into a unified framework has resulted in increased intricacy without attaining accurate outcomes;
- There is a need to establish a large-scale prediction model with high performance for EV energy demand.
- Development of an Electric Vehicles–photovoltaic (EV–PV) grid-integrated model in MATLAB Simulink;
- Implementing of an onboard charging station and a system to accommodate large numbers of hundreds of thousands of EVs;
- The large-scale EV charging allocation algorithm is based on driving patterns, estimated SOC, and other essential data related to charging stations in Indian contexts. Data estimation in this model is performed using the lookup table approach. Using this approach, the simulation calculation is fast compared to conventional data estimations;
- Analyzing the influence of EV integration on the entire power system and the effects of electric load on power consumption, load factor changes, and voltage profile for a 24 h timeframe.
3. Charging Techniques for EVs
4. Consequences of Connecting Electric Vehicles on the Power Grid
4.1. Implication on Power Demand of Grid
4.2. Implication on Voltage Stability of Grid
5. EV–PV Grid Modeling
5.1. Proposed Layout for Electric Vehicle Charging Profiles
5.1.1. EVs Driving Attributes
5.1.2. SOC Estimation Based on the EV Owner’s Driving Experience
Formulation of the 1D Lookup Table for SOCs Data Estimation
5.1.3. Assignment of Plug Setting Status for EVs
5.1.4. Consideration of Other Factors in the Indian Scenario
Formulation of the 2D Lookup Table for Other Significant Factors for EVs
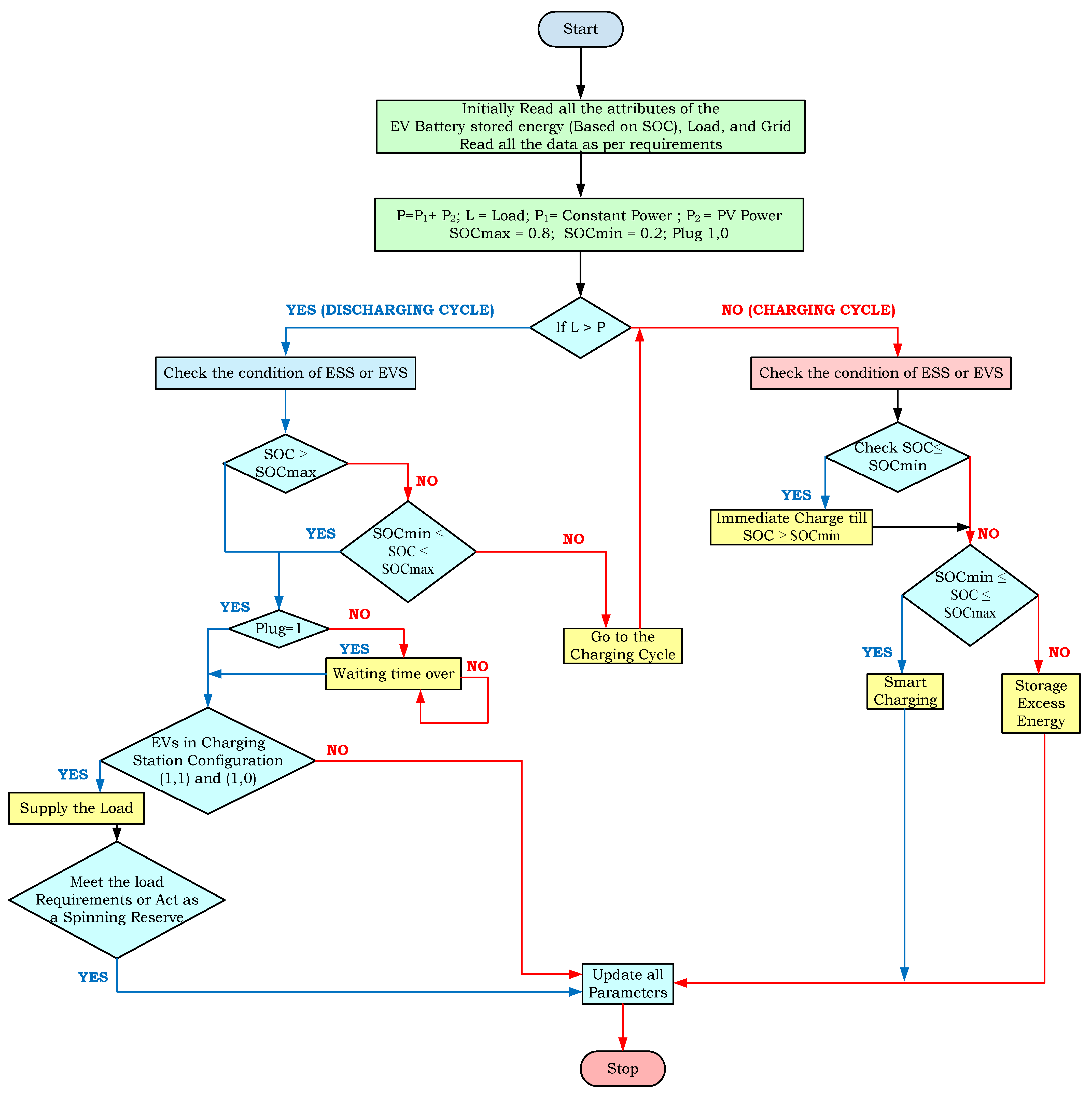
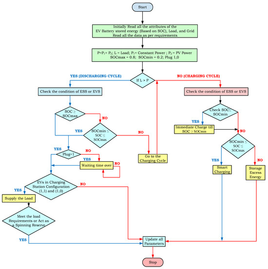
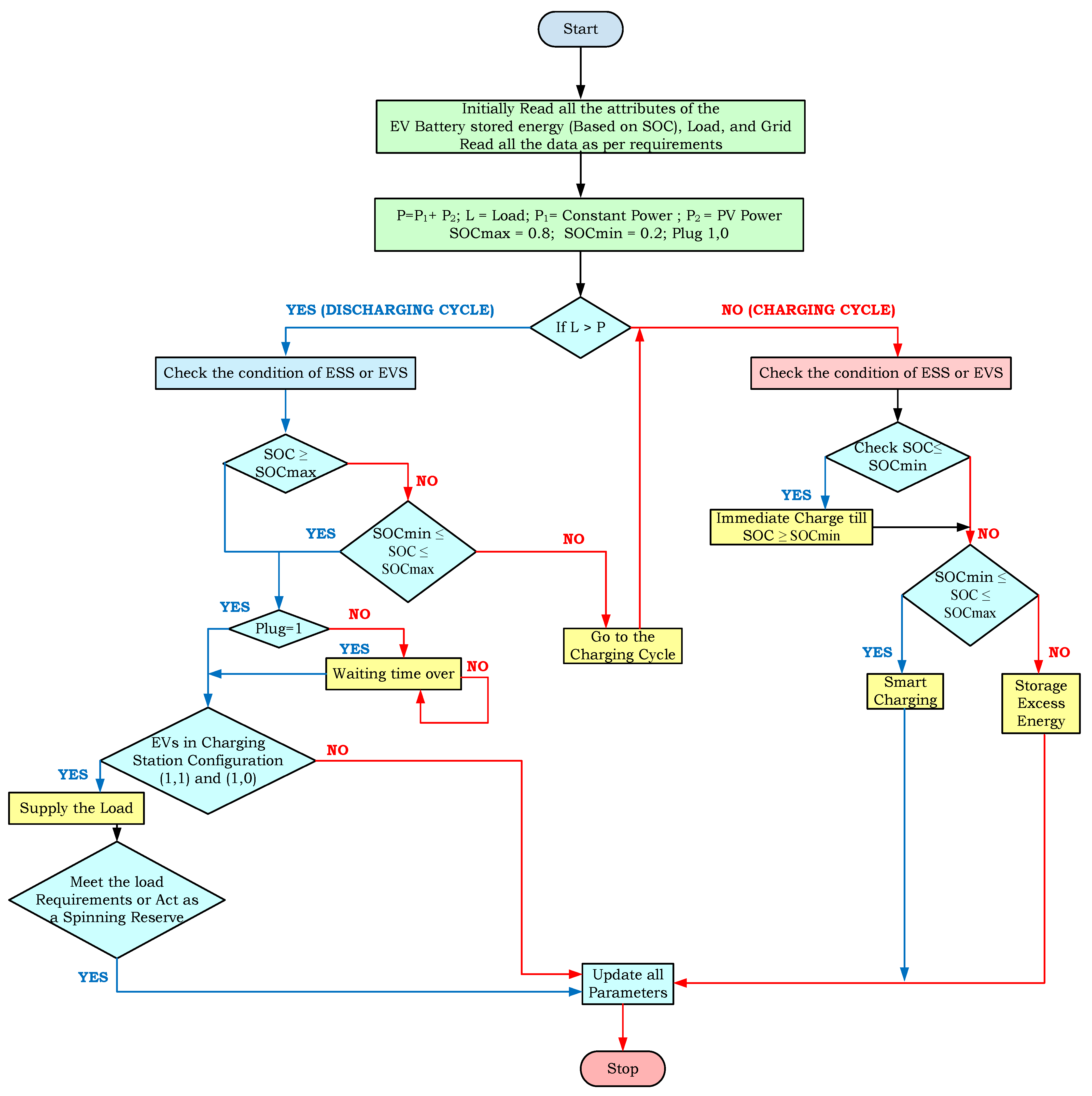
6. Control Mechanisms of EV Charging Stations
- (i)
- If the SOC is 80%, or 0.8, energy flows from the battery to the grid, with other conditions satisfied;
- (ii)
- If the SOC is 20%, or 0.2, energy flows into the battery from the grid.
6.1. EV’s Interaction with the Electric Grid (Process of Uncontrolled Charging)
6.2. Set the Priority in the G2EV Technology (Controlled Charging of EVs, Unidirectional Power Flow)
6.3. Storage Provider for Electric Grid in EV2G Technology
7. Result and Analysis
7.1. Analysis of the Impact of Large-Scale EVs’ Power Demand on Proposed EV–PV Grid Integrated Model
7.1.1. Analysis of the Impact of Large-Scale EVs’ Power Demand on Overall Proposed EV–PV Grid Integrated Model
7.1.2. Analysis of the Impacts of Large-Scale EVs’ Power Demand on TR2 Transformer Loading near Local Load Distribution
7.2. Analysis of the Impacts of Large-Scale EVs on Average Load Factor for the Proposed EV–PV Grid Integrated Model
7.3. Analysis of the Impact of Large-Scale EVs on Proposed EV–PV Grid Integrated Model Related to Voltage Profile
8. Discussion and Conclusions
9. Future Scope
Author Contributions
Funding
Institutional Review Board Statement
Informed Consent Statement
Data Availability Statement
Conflicts of Interest
Abbreviations
| EVs | Electric vehicles |
| EV2G | Electric vehicles-to-grid |
| G2EV | Grid-to-electric vehicles |
| SOC | State of charge |
| DLC | Daily load curve |
| SDLC | Shifted daily load curve |
| PV | Photo-voltaic |
| TR | Transformer |
References
- Wang, J.; Ren, K.; Su, H.; Zhou, C.; Li, X.; Wang, Y. Analysis of air quality changes and causes in the Liaoning region from 2017 to 2022. Front. Environ. Sci. 2024, 12, 1344194. [Google Scholar] [CrossRef]
- Feng, T.; Sun, Y.; Shi, Y.; Ma, J.; Feng, C.; Chen, Z. Air pollution control policies and impacts: A review. Renew. Sustain. Energy Rev. 2024, 191, 114071. [Google Scholar] [CrossRef]
- Singh, A.K. Analysing policy interventions to stimulate suitable energy sources for the most polluted states of India. Renew. Sustain. Energy Rev. 2024, 197, 114397. [Google Scholar]
- Ghimire, L.P.; Kim, Y. An analysis on barriers to renewable energy development in the context of Nepal using AHP. Renew. Energy 2018, 129, 446–456. [Google Scholar] [CrossRef]
- Saw, G.K.; Dey, S.; Kaushal, H.; Lal, K. Tracking NO2 emission from thermal power plants in North India using TROPOMI data. Atmos. Environ. 2021, 259, 118514. [Google Scholar] [CrossRef]
- Praveenkumar, S.; Agyekum, E.B.; Ampah, J.D.; Afrane, S.; Velkin, V.I.; Mehmood, U.; Awosusi, A.A. Techno-economic optimization of PV system for hydrogen production and electric vehicle charging stations under five different climatic conditions in India. Int. J. Hydrogen Energy 2022, 47, 38087–38105. [Google Scholar] [CrossRef]
- Dharmala, N.; Kholod, N.; Chaturvedi, V.; Ghosh, P.P.; Mathur, R.; Bali, S.; Behera, A.; Chamola, S.; Clarke, L.; Evans, M.; et al. Win-win transportation strategies for India: Linking air pollution and climate mitigation. Energy Clim. Chang. 2022, 3, 100072. [Google Scholar] [CrossRef]
- Ramachandaramurthy, V.K.; Ajmal, A.M.; Kasinathan, P.; Tan, K.M.; Yong, J.Y.; Vinoth, R. Social acceptance and preference of EV users—A review. IEEE Access 2023, 11, 11956–11972. [Google Scholar] [CrossRef]
- Singh, A.; Shaha, S.S.; Sekhar, Y.R.; Saboor, S.; Ghosh, A. Design and analysis of a solar-powered electric vehicle charging station for Indian cities. World Electr. Veh. J. 2021, 12, 132. [Google Scholar] [CrossRef]
- Gouareh, A.; Settou, B.; Settou, N. A new geographical information system approach based on best worst method and analytic hierarchy process for site suitability and technical potential evaluation for large-scale CSP on-grid plant: An application for Algeria territory. Energy Convers. Manag. 2021, 235, 113963. [Google Scholar] [CrossRef]
- Krishna, B.A. Medium-term projections of vehicle ownership, energy demand and vehicular emissions from private road transport in India. Environ. Dev. Sustain. 2024, 1–29. [Google Scholar] [CrossRef]
- Kumar, R.; Diwania, S.; Khetrapal, P.; Singh, S. Performance assessment of the two metaheuristic techniques and their hybrid for power system stability enhancement with PV-STATCOM. Neural Comput. Appl. 2022, 34, 3723–3744. [Google Scholar] [CrossRef]
- Kundur, P. Power System Stability and Control; McGraw-Hill: New York, NY, USA, 1994. [Google Scholar]
- Mojumder, M.R.H.; Ahmed Antara, F.; Hasanuzzaman, M.; Alamri, B.; Alsharef, M. Electric vehicle-to-grid (V2G) technologies: Impact on the power grid and battery. Sustainability 2022, 14, 13856. [Google Scholar] [CrossRef]
- Wu, W.; Lin, B. Benefits of electric vehicles integrating into power grid. Energy 2021, 224, 120108. [Google Scholar] [CrossRef]
- Jahic, A.; Eskander, M.; Schulz, D. Charging schedule for load peak minimization on large-scale electric bus depots. Appl. Sci. 2019, 9, 1748. [Google Scholar] [CrossRef]
- Adhikary, S.; Biswas, P.K.; Sain, C.; Thanikanti, S.B.; Nwulu, N.I. Bidirectional converter based on G2V and V2G operation with time of usage-based tariff analysis and monitoring of charging parameters using IoT. Energy Rep. 2023, 9, 5404–5419. [Google Scholar] [CrossRef]
- Goli, P.; Jasthi, K.; Gampa, S.R.; Das, D.; Shireen, W.; Siano, P.; Guerrero, J.M. Electric vehicle charging load allocation at residential locations utilizing the energy savings gained by optimal network reconductoring. Smart Cities 2022, 5, 177–205. [Google Scholar] [CrossRef]
- Khan, M.M.H.; Hossain, A.; Ullah, A.; Hossain Lipu, M.S.; Siddiquee, S.S.; Alam, M.S.; Jamal, T.; Ahmed, H. Integration of large-scale electric vehicles into utility grid: An efficient approach for impact analysis and power quality assessment. Sustainability 2021, 13, 10943. [Google Scholar] [CrossRef]
- Gupta, A.; Bansal, H.O.; Jaiswal, P.; Kumar, R. Modeling and Analysis of a V2G Scheme: A Concept in Smart Grid. In Proceedings of the 2020 International Conference on Emerging Trends in Communication, Control and Computing (ICONC3), Sikar, India, 21–22 February 2020; pp. 1–6. [Google Scholar]
- Sagaria, S.; van der Kam, M.; Boström, T. The influence of socio-technical variables on vehicle-to-grid technology. Energy 2024, 305, 132299. [Google Scholar] [CrossRef]
- Huang, Q.; Yang, L.; Jia, Q.S.; Qi, Y.; Zhou, C.; Guan, X. A simulation-based primal-dual approach for constrained V2G scheduling in a microgrid of building. IEEE Trans. Autom. Sci. Eng. 2022, 20, 1851–1863. [Google Scholar] [CrossRef]
- Hou, H.; Xue, M.; Xu, Y.; Xiao, Z.; Deng, X.; Xu, T.; Liu, P.; Cui, R. Multi-objective economic dispatch of a microgrid considering electric vehicle and transferable load. Appl. Energy 2020, 262, 114489. [Google Scholar] [CrossRef]
- Kiviluoma, J.; Meibom, P. Methodology for modelling plug-in electric vehicles in the power system and cost estimates for a system with either smart or dumb electric vehicles. Energy 2011, 36, 1758–1767. [Google Scholar] [CrossRef]
- Arif, S.M.; Lie, T.T.; Seet, B.C.; Ayyadi, S.; Jensen, K. Review of electric vehicle technologies, charging methods, standards and optimization techniques. Electronics 2021, 10, 1910. [Google Scholar] [CrossRef]
- Taghizad-Tavana, K.; Alizadeh, A.A.; Ghanbari-Ghalehjoughi, M.; Nojavan, S. A comprehensive review of electric vehicles in energy systems: Integration with renewable energy sources, charging levels, different types, and standards. Energies 2023, 16, 630. [Google Scholar] [CrossRef]
- Mastoi, M.S.; Zhuang, S.; Munir, H.M.; Haris, M.; Hassan, M.; Usman, M.; Bukhari, S.S.H.; Ro, J.S. An in-depth analysis of electric vehicle charging station infrastructure, policy implications, and future trends. Energy Rep. 2022, 8, 11504–11529. [Google Scholar] [CrossRef]
- Habib, S.; Khan, M.M.; Abbas, F.; Tang, H. Assessment of electric vehicles concerning impacts, charging infrastructure with unidirectional and bidirectional chargers, and power flow comparisons. Int. J. Energy Res. 2018, 42, 3416–3441. [Google Scholar] [CrossRef]
- Rizvi, S.A.A.; Xin, A.; Masood, A.; Iqbal, S.; Jan, M.U.; Rehman, H. Electric vehicles and their impacts on integration into power grid: A review. In Proceedings of the 2018 2nd IEEE Conference on Energy Internet and Energy System Integration (EI2), Beijing, China, 20–22 October 2018; pp. 1–6. [Google Scholar]
- Inci, M.; Çelik, Ö.; Lashab, A.; Bayındır, K.Ç.; Vasquez, J.C.; Guerrero, J.M. Power system integration of electric vehicles: A review on impacts and contributions to the smart grid. Appl. Sci. 2024, 14, 2246. [Google Scholar] [CrossRef]
- Yao, M.; Da, D.; Lu, X.; Wang, Y. A review of capacity allocation and control strategies for electric vehicle charging stations with integrated photovoltaic and energy storage systems. World Electr. Veh. J. 2024, 15, 101. [Google Scholar] [CrossRef]
- Mastoi, M.S.; Zhuang, S.; Munir, H.M.; Haris, M.; Hassan, M.; Alqarni, M.; Alamri, B. A study of charging-dispatch strategies and vehicle-to-grid technologies for electric vehicles in distribution networks. Energy Rep. 2023, 9, 1777–1806. [Google Scholar] [CrossRef]
- Khalid, M.R.; Alam, M.S.; Sarwar, A.; Jamil Asghar, M.S. A Comprehensive review on electric vehicles charging infrastructures and their impacts on power-quality of the utility grid. eTransportation 2019, 1, 100006. [Google Scholar] [CrossRef]
- Singh, S.P.; Tiwari, P.; Singh, S.N. A new methodology of peak energy demand reduction using coordinated real-time scheduling of EVs. Electr. Eng. 2024, 1–18. [Google Scholar] [CrossRef]
- Niu, Q.; Jiang, K.; Yang, Z. An Improved, Negatively Correlated Search for Solving the Unit Commitment Problem’s Integration with Electric Vehicles. Sustainability 2019, 11, 6945. [Google Scholar] [CrossRef]
- Kumar, R.; Ashfaq, H.; Singh, R.; Kumar, R. A heuristic approach for insertion of multiple-complex coefficient-filter based DSTATCOM to enhancement of power quality in distribution system. Multimed. Tools Appl. 2024, 1–27. [Google Scholar] [CrossRef]
- Boström, T.; Babar, B.; Hansen, J.B.; Good, C. The pure PV-EV energy system–A conceptual study of a nationwide energy system based solely on photovoltaics and electric vehicles. Smart Energy 2021, 1, 100001. [Google Scholar] [CrossRef]
- Jain, F.; Bhullar, S. Operating Modes of Grid Integrated PV-Solar Based Electric Vehicle Charging System-A Comprehensive Review. e-Prime-Adv. Electr. Eng. Electron. Energy 2024, 8, 100519. [Google Scholar] [CrossRef]
- PraveenKumar, S.; Agyekum, E.B.; Kumar, A.; Velkin, V.I. Performance evaluation with low-cost aluminum reflectors and phase change material integrated to solar PV modules using natural air convection: An experimental investigation. Energy 2023, 266, 126415. [Google Scholar] [CrossRef]
- Jakobsson, N.; Gnann, T.; Plotz, P.; Sprei, F.; Karlsson, S. Are multi-car households better suited for battery electric vehicles?-Driving patterns and economics in Sweden and Germany. Transp. Res. C Emerg. Technol. 2016, 65, 1–15. [Google Scholar] [CrossRef]
- Khan, S.U.; Mehmood, K.K.; Haider, Z.M.; Rafique, M.K.; Kim, C.H. A bi-level EV aggregator coordination scheme for load variance minimization with renewable energy penetration adaptability. Energies 2018, 11, 2809. [Google Scholar] [CrossRef]
- Palcu, P.; Bauman, J. Whole-Day Driving Prediction Control Strategy: Analysis on Real-World Drive Cycles. IEEE Trans. Transp.Electrif. 2017, 4, 172–183. [Google Scholar] [CrossRef]
- Tran, Q.T.; Roose, L.; Vichitpunt, C.; Thongmai, K.; Noisopa, K. A Comprehensive Model to Estimate Electric Vehicle Battery’s State of Charge for a Pre-Scheduled Trip Based on Energy Consumption Estimation. Clean. Technol. 2022, 5, 25–37. [Google Scholar] [CrossRef]
- El-Bayeh, C.Z.; Alzaareer, K.; Aldaoudeyeh, A.M.I.; Brahmi, B.; Zellagui, M. Charging and discharging strategies of electric vehicles: A survey. World Electr. Veh. J. 2021, 12, 11. [Google Scholar] [CrossRef]
- Available online: https://e-amrit.niti.gov.in/standards-and-specifications (accessed on 14 January 2022).
- Rivera, S.; Goetz, S.M.; Kouro, S.; Lehn, P.W.; Pathmanathan, M.; Bauer, P.; Mastromauro, R.A. Charging infrastructure and grid integration for electromobility. Proc. IEEE 2022, 111, 371–396. [Google Scholar] [CrossRef]
- Available online: https://www.delhisldc.org (accessed on 18 March 2024).
- Kumar, R.; Diwania, S.; Khetrapal, P.; Singh, S.; Badoni, M. Multimachine stability enhancement with hybrid PSO-BFOA based PV-STATCOM. Sustain. Comput. Inf. Syst. 2021, 32, 100615. [Google Scholar] [CrossRef]
- Kumar, R.; Khetrapal, P.; Badoni, M.; Diwania, S. Evaluating the relative operational performance of wind power plants in Indian electricity generation sector using two-stage model. Energy Environ. 2022, 33, 1441–1464. [Google Scholar] [CrossRef]
- Pushkarna, M.; Ashfaq, H.; Singh, R.; Kumar, R. A new analytical method for optimal sizing and sitting of Type-IV DG in an unbalanced distribution system considering power loss minimization. J. Electr. Eng. Technol. 2022, 17, 2579–2590. [Google Scholar] [CrossRef]
- Pushkarna, M.; Ashfaq, H.; Singh, R.; Kumar, R. An optimal placement and sizing of type-IV DG with reactive power support using UPQC in an unbalanced distribution system using particle swarm optimization. Energy Syst. 2024, 15, 353–370. [Google Scholar] [CrossRef]
Disclaimer/Publisher’s Note: The statements, opinions, and data contained in all publications are solely those of the individual author(s) and contributor(s) and not of MDPI and/or the editor(s). MDPI and/or the editor(s) disclaim responsibility for any injury to people or property resulting from any ideas, methods, instructions, or products referred to in the content. |
























| S. NO. | ONBOARD CHARGING | OFFBOARD CHARGING |
|---|---|---|
| Installed in the vehicles | Top of the vehicle |
| Slow charging [26] | Fast charging |
| Requires low power levels for charging | Requires high power levels for charging |
| More convenient and available | Less convenient and available |
| Flexibility to charge in any places | There is no flexibility to charge at any place |
| Low | High |
| Workplace, public, and private space at home | Commercial |
| CASE NUMBERS | CHARGING LOCATIONS AND ITS POSSIBILITIES | CHARGING CAPACITY (KW) | STANDING TIME |
|---|---|---|---|
| CASE 1 | EV owners only charge at night because the minimum charging price necessitates not charging it at the workplace or the CS nearest the workplace | 22 kW | Night-time |
| CASE 2 | EV owners stay at home and use public charging but do not charge at peak load demand | 22 kW | Daytime/Night-time |
| CASE 3 | EV owners go to work and charge at the workplace or the CS nearest the workplace | 22 kW | Daytime |
| CASE 4 | EV owners go to work at night and charge it at the workplace or CS nearest the workplace | 22 kW | Night-time |
| CASE 5 | EV owners use public charging to cover a long trip | 22 kW | Daytime/Night-time |
| CASE 6 | EV owners emergency-charging their EVs during peak grid demand | 22 kW | Daytime/Night-time |
| Cases | Arrival Time | Initial SOC | Charging Time |
|---|---|---|---|
| Case 1 | 7:00 p.m. to 3:00 a.m. | 50% | 3 to 4 h |
| Case 2 | Charging any time except 9:00 a.m. to 12:00 p.m. | 50% | 3 to 4 h |
| Case 3 | 7:00 a.m. to 5:00 p.m. | 50% | 3 to 4 h |
| Case 4 | 9:00 p.m. to 7:00 a.m. | 50% | 3 to 4 h |
| Case 5 | Throughout the day | 40% ≤ SOC ≤ 60% | 3 to 4 h |
| Case 6 | Not depending upon peak demand hours, peak traffic hours | ≤10% | 3 to 4 h |
| Average Load Factor | Profile 1 | Profile 2 | Profile 3 | Profile 4 | Profile 5 | Profile 6 | Overall Load |
|---|---|---|---|---|---|---|---|
| (i) EV as a Burden | 0.71145 | 0.71337 | 0.70779 | 0.70779 | 0.71528 | 0.71072 | 0.72126 |
| (ii) EV in G2EV Technology | 0.71076 | 0.71058 | 0.71163 | 0.71163 | 0.71198 | 0.71072 | 0.71873 |
| (iii) EV in EV2G Technology | 0.74196 | 0.71076 | 0.71764 | 0.71466 | 0.71356 | 0.71072 | 0.74415 |
| Average Load Factor | Profile 1 | Profile 2 | Profile 3 | Profile 4 | Profile 5 | Profile 6 | Overall Load |
|---|---|---|---|---|---|---|---|
| (i) EV as a Burden | 0.81336 | 0.81560 | 0.80790 | 0.81602 | 0.81779 | 0.81132 | 0.81131 |
| (ii) EV in G2EV Technology | 0.83255 | 0.83232 | 0.83357 | 0.83357 | 0.83376 | 0.82476 | 0.84706 |
| (iii) EV in EV2G Technology | 0.83645 | 0.83366 | 0.83994 | 0.83712 | 0.83583 | 0.83132 | 0.92804 |
| TR5 Average Load Factor | Profile 1 | Profile 2 | Profile 3 | Profile 4 | Profile 5 | Profile 6 | Net Impact |
|---|---|---|---|---|---|---|---|
| (i) EV as a Burden | 0.71336 | 0.71560 | 0.70790 | 0.71602 | 0.4532 | 0.41132 | 0.6127 |
| (ii) EV in G2EV Technology | 0.73255 | 0.73232 | 0.73357 | 0.73357 | 0.63376 | 0.62476 | 0.6983 |
| (iii) EV in EV2G Technology | 0.83645 | 0.83366 | 0.83994 | 0.83712 | 0.83583 | 0.83132 | 0.9280 |
| Whole Day | Voltage Profile 1 | Voltage Profile 2 | Voltage Profile 3 | Voltage Profile 4 | Voltage Profile 5 | Voltage Profile 6 |
|---|---|---|---|---|---|---|
| 2 | 0.99 | 0.98 | 0.954 | 0.984 | 0.981 | 0.99 |
| 6 | 0.987 | 0.987 | 0.948 | 0.9874 | 0.980 | 0.987 |
| 8 | 0.984 | 0.854 | 0.987 | 0.9387 | 0.789 | 0.684 |
| 10 | 0.98 | 0.789 | 0.895 | 0.859 | 0.769 | 0.738 |
| 12 | 0.96 | 0.96 | 0.98 | 0.789 | 0.928 | 0.928 |
| 14 | 0.947 | 0.968 | 0.968 | 0.836 | 0.947 | 0.947 |
| 16 | 0.95 | 0.94 | 0.94 | 0.912 | 0.895 | 0.949 |
| 18 | 0.976 | 0.966 | 0.958 | 0.879 | 0.478 | 0.898 |
| 20 | 0.984 | 0.984 | 0.879 | 0.823 | 0.580 | 0.759 |
| 22 | 0.87 | 0.869 | 0.923 | 0.897 | 0.87 | 0.87 |
| 24 | 0.99 | 0.97 | 0.97 | 0.875 | 0.98 | 0.99 |
| Whole Day | Voltage Profile 1 | Voltage Profile 2 | Voltage Profile 3 | Voltage Profile 4 | Voltage Profile 5 | Voltage Profile 6 |
|---|---|---|---|---|---|---|
| 2 | 0.99 | 0.98 | 0.954 | 0.984 | 0.981 | 0.99 |
| 6 | 0.987 | 0.987 | 0.948 | 0.9874 | 0.980 | 0.987 |
| 8 | 0.984 | 0.854 | 0.987 | 0.9387 | 0.985 | 0.984 |
| 10 | 0.98 | 0.789 | 0.895 | 0.859 | 0.965 | 0.921 |
| 12 | 0.96 | 0.96 | 0.98 | 0.789 | 0.928 | 0.928 |
| 14 | 0.947 | 0.968 | 0.968 | 0.836 | 0.947 | 0.947 |
| 16 | 0.95 | 0.94 | 0.94 | 0.912 | 0.895 | 0.949 |
| 18 | 0.976 | 0.966 | 0.958 | 0.879 | 0.939 | 0.856 |
| 20 | 0.984 | 0.984 | 0.879 | 0.823 | 0.960 | 0.951 |
| 22 | 0.87 | 0.869 | 0.923 | 0.897 | 0.87 | 0.87 |
| 24 | 0.99 | 0.97 | 0.97 | 0.875 | 0.98 | 0.99 |
| Existing Work | Location | Integration | Issues to Address | Methodology | Outcomes |
|---|---|---|---|---|---|
| [15]; 2021 | China | EV–Grid | Poor load factor Extra electricity generation Cost | Theoretical modeling with empirical data analysis of the case study | Reduced electricity supply cost by EV–grid integration and improved power factor |
| [16]; 2019 | Germany | EV–Grid | To improve the load profile | Heuristic algorithm | Load profile improved |
| [17]; 2023 | India | EV–Grid | Stress on the grid Proper energy management | IoT-based probabilistic model | Smooth charging |
| [18]; 2022 | Not Specified | EV–Grid | Minimize investment | Flower Pollination Algorithm (FPA) | Improves power factor |
| [19]; 2021 | Malaysia | EV–Grid | Power quality | Lookup table | Improved load factor Minimize stress on grid |
| [20]; 2020 | India | EV–Grid | SOC estimation | MATLAB, Simulation | Implement in MATLAB R2018a Simulation Model |
| [21]; 2024 | Germany | EV–Grid | V2G acceptance Fulfil EVs’ requirement of energy | MATLAB/Simulink | EV2G as an energy storage device for increasing acceptance |
| [22]; 2022 | Not Specified | EV–Grid | Support the microgrid | Markov decision approach | Improved overall energy demand |
| [23]; 2020 | China | EV–Grid | Allocation of EVS | Seeker algorithm | Increasing stability |
| [24]; 2011 | Finland | EV–Grid | Allocation of EVS | Mathematical approach | Generation planning model |
| This study (Present work) | Indian Scenario, Specific Location-Delhi | EV–PV Grid Integration | SOC estimation Allocation charging of EVS Overall system stability Better voltage profile Balance load curve Improve power factor | MATLAB simulation with charge controlling algorithm and data estimation using lookup 1D and 2D table | Mitigating peak demand Increased EV penetration No need for extra generation Improved load factor Increased voltage stability |
| Cases | G2EV Operation Timing | EV2G Operation Timing |
|---|---|---|
| Case 1 | 11:00 p.m. to 3: 00 a.m. | 3:00 p.m. to 5:00 p.m. Charge as a Spinning Reserve. 9:00 a.m. to 12:00 p.m. Discharge. |
| Case 2 | 1:00 to 5:00 a.m. | - |
| Case 3 | 1:00 to 5:00 p.m. | 7:00 a.m. to 9:00 a.m. Charge as a Spinning Reserve. 9:00 a.m. to 12: 00 p.m. Discharge. |
| Case 4 | 3:00 a.m. to 7:00 a.m. | 9:00 p.m. to 12:00 a.m. Charge as a Spinning Reserve. 12:00 a.m. to 3:00 a.m. Discharge. |
| Case 5 | 1:00 a.m. to 3: 00 a.m., at 9:00 a.m. to 10:00 a.m., 4:00 p.m. to 5:00 p.m. and 8:00 p.m. to 9:00 p.m. | - |
| Case 6 | Any time, depends upon emergency. | - |
Disclaimer/Publisher’s Note: The statements, opinions and data contained in all publications are solely those of the individual author(s) and contributor(s) and not of MDPI and/or the editor(s). MDPI and/or the editor(s) disclaim responsibility for any injury to people or property resulting from any ideas, methods, instructions or products referred to in the content. |
© 2024 by the authors. Licensee MDPI, Basel, Switzerland. This article is an open access article distributed under the terms and conditions of the Creative Commons Attribution (CC BY) license (https://creativecommons.org/licenses/by/4.0/).
Share and Cite
Bharti, K.P.; Ashfaq, H.; Kumar, R.; Singh, R. Designing a Bidirectional Power Flow Control Mechanism for Integrated EVs in PV-Based Grid Systems Supporting Onboard AC Charging. Sustainability 2024, 16, 8791. https://doi.org/10.3390/su16208791
Bharti KP, Ashfaq H, Kumar R, Singh R. Designing a Bidirectional Power Flow Control Mechanism for Integrated EVs in PV-Based Grid Systems Supporting Onboard AC Charging. Sustainability. 2024; 16(20):8791. https://doi.org/10.3390/su16208791
Chicago/Turabian StyleBharti, KM Puja, Haroon Ashfaq, Rajeev Kumar, and Rajveer Singh. 2024. "Designing a Bidirectional Power Flow Control Mechanism for Integrated EVs in PV-Based Grid Systems Supporting Onboard AC Charging" Sustainability 16, no. 20: 8791. https://doi.org/10.3390/su16208791
APA StyleBharti, K. P., Ashfaq, H., Kumar, R., & Singh, R. (2024). Designing a Bidirectional Power Flow Control Mechanism for Integrated EVs in PV-Based Grid Systems Supporting Onboard AC Charging. Sustainability, 16(20), 8791. https://doi.org/10.3390/su16208791

