Next Article in Journal
Experimental Study on Performance of Cotton Small Arch Shed Recovery Machine
Next Article in Special Issue
Air Cargo Handling System Assessment Model: A Hybrid Approach Based on Reliability Theory and Fuzzy Logic
Previous Article in Journal
Supply Chain Relationships, Resilience, and Export Product Quality: Analysis Based on Supply Chain Concentration
 
 
Font Type:
Arial Georgia Verdana
Font Size:
Aa Aa Aa
Line Spacing:
Column Width:
Background:
Article

Influence of the Configuration of Airport Security Control Systems on the Implementation of Assumptions of the Sustainable Development Policy

Department of Technical Systems Operation and Maintenance, Faculty of Mechanical Engineering, Wroclaw University of Science and Technology, Wybrzeże Wyspiańskiego 27, 50-370 Wrocław, Poland
*
Author to whom correspondence should be addressed.
Sustainability 2024, 16(20), 8750; https://doi.org/10.3390/su16208750
Submission received: 8 September 2024 / Revised: 5 October 2024 / Accepted: 6 October 2024 / Published: 10 October 2024

Abstract

Research by scientists dealing with sustainable development issues in the aviation industry security focuses on finding solutions that constitute the so-called ‘golden mean’ between appropriate efficiency and high levels of system safety and reliability (including human reliability). The features mentioned above have been repeatedly investigated in various studies, but always individually—to date, no one has proposed a solution indicating the balance point of all the abovementioned features. Here we propose a solution to this research gap: a model for assessing the configuration of airport security control systems. The model allows for the optimal configuration of airport security control systems. The multi-level model validation presented in the article was performed, among others, based on one of the airports in Poland, and showed that the correct configuration of the system can bring energy savings of 913,500 kWh/year in the case of large international airports. Additionally, the article discusses all solutions and modern technologies equipped with devices supporting the passenger and baggage screening process.

1. Introduction

Research on airport security control systems is crucial for protecting travelers, staff, and critical infrastructure against threats such as terrorism, smuggling, and other forms of crime. As hubs of domestic and international transport, airports are particularly vulnerable to attacks that can have far-reaching social and economic consequences. However, these systems must ensure safety and operational efficiency and minimize inconveniences for passengers, which presents significant challenges in achieving sustainable development goals.
Electricity costs at airports can account for up to 15% of total operating expenses [1], with over three-quarters of this energy consumed by terminal buildings equipped with advanced cooling, lighting, ventilation systems, and technological infrastructure responsible for passenger service. Handling passengers and their baggage is an energy-intensive process at every stage, with the greatest demand arising from the extensive security control systems. Devices such as X-ray scanners, metal detectors, body scanners, and other control systems, while essential, generate significant energy consumption, posing challenges for airports in optimizing resource utilization.
Incorporating sustainability aspects into security management necessitates the design of technologies that are not only effective but also energy efficient. The development of modern control technologies, such as computed tomography, spectroscopy, and artificial intelligence, allows for more precise threat detection but also correlates with increased energy demand, which, in the long term, contributes to airports’ increased carbon footprint.
Enhanced integration of monitoring systems, such as facial recognition and behavioral analysis, improves security effectiveness and introduces additional challenges related to privacy protection and sustainable data processing. These technologies can be energy-intensive; therefore, developing more efficient solutions that minimize their environmental impact while maintaining high effectiveness is crucial. The future of airport security systems will depend on further automation, the utilization of artificial intelligence, and the optimization of energy consumption, which will enhance safety and align with global climate goals.
Implementing sustainable solutions in security systems extends beyond mere energy savings. The efficiency of these systems directly impacts airport throughput and passenger comfort, which translates into passenger satisfaction and airport revenues. Airports must strive for solutions that enable them to achieve climate neutrality without sacrificing functionality. Consequently, effective management of security control systems, their throughput, and energy consumption is key to reconciling operational objectives with environmental commitments.
Proper management of airport security control systems affects not only passenger protection but also the financial health of airports. It is estimated that up to 50% of airport revenues come from activities not directly related to aviation, and the quality of passenger service, including efficient and rapid security screening, influences these revenues [1]. In recent years, customer interest in services such as shops, restaurants, and premium offerings at airports has been on the rise. Passenger satisfaction is a crucial element in the strategy to increase non-aeronautical revenues. Research shows that passenger satisfaction positively impacts their loyalty to the airport and intentions to return, contributing to increased airport revenues [2,3,4].
Another aspect influencing non-aeronautical revenues is the varying expectations of passengers using different segments of airlines. Research indicates that low-cost airline passengers primarily expect attractive prices and efficient service, while traditional airline passengers place greater emphasis on comfort, high safety perceptions, and staff professionalism [5,6,7]. This variation in expectations necessitates a flexible approach to managing security control systems to ensure satisfaction for both economy and premium class passengers [8,9]. One element facilitating the reconciliation of passenger expectations is modern technology that supports the security screening process based on artificial intelligence and automated threat detection algorithms. Such technologies significantly reduce passenger processing times, positively affecting their overall experience. Therefore, it is essential for airports to adeptly tailor their services (including security control systems) to meet the needs of different customer groups, satisfying their expectations and enhancing their satisfaction. Pursuing sustainable, energy-efficient solutions thus encompasses ecological and economic dimensions.
This article presents a model for assessing the method of configuring an airport security control system. The proposed solution provides support for airport system managers looking for a balance between extremely difficult features: efficiency, energy consumption, and high reliability of the humans operating the system.
The article is divided into seven sections. Section 2 presents a literature review, ending with identifying a research gap and justifying the authors’ need to research and solve the problem. Section 3 familiarizes the reader with the technical aspects of airport security control. Section 4 presents the methodology. Section 5 presents a multi-level validation of the developed model and discusses the obtained results. Section 6 summarizes the authors’ research and indicates directions for further work on the proposed solution.

2. Literature Review

Considering the broad scope of the issues discussed in the article, the literature review is divided into three sections. The first section presents the issue of the efficiency of the security control process. The second section focuses on the influence of the human factor on process efficiency. The third section presents aspects influencing the energy consumption of the security control process.

2.1. Performance of the System

The increasing number of passengers served at airport passenger terminals directly affects the efficiency of the entire security control zone. In the research by Brause et al. [1], security control was considered the bottleneck of the passenger service process at the airport.
Many published works analyzing the security control process strive to improve it. One of the methods is behavioral analysis, which can be used to accelerate the flow of passengers. Ploch and Žihla [10] indicated ten criteria that can affect the efficiency of security control processes, including, among others: reliability, complexity of operation, and influence of human factor. Marshall et al. [11] used proportional–integral–derivative (PID) to model security control queues, which improved the average waiting time by 12%. In turn, Adacher and Flamini [12] presented an approach focusing on minimizing costs related to two aspects, namrly passenger satisfaction and management costs, based on a simulation and optimization module as an element supporting decision-making in the scope of the number and location of resources in airport terminals, including security checkpoints. Queue models [13,14], Petri nets [15,16], and discrete event simulation [17] are the tools supporting the improvement of security control.
The efficiency of security checks depends on the efficiency of detecting dangerous materials. In their research on the automation of security checks using X-rays in hand luggage, Hättenschwiler et al. [18] showed that explosive detection systems for cabin baggage (EDSCB) screening can improve the efficiency of detecting dangerous materials. Kierzkowski and Kisiel [19] indicated that an increase in throughput is achieved with the appropriate configuration of the system and the use of explosive trace detection (ETD) devices. Research on improving efficiency was also carried out by Sterchi and Schwaninger [20], who verified the influence of explosive detection system (EDS) settings on the throughput of the baggage check process. Many studies analyze operational activities to ensure a smooth and efficient security control process. Abdulaziz Alnowibet et al. [21] considered two factors in their security control analysis: passenger service time and the number of desks. Rodríguez-Sanz et al. [22] considered the processing speed of a security desk and the number of open desks at a time. Liu et al. [23] focused on access points to the security control zone, considering capacity assessment, average passage time, and workload of security control operators. In managing the security control system, Kierzkowski [24] took into account parameters concerning, among others, the capacity and hierarchy of security control lanes and the capacity of the security control system. In turn, by analyzing the capacity of the checked baggage security control system (HBSS), Skorupski et al. [25] considered, among other factors, the probability of assigning the baggage statuses defined in the work and the time of X-ray screening. Nikolaev et al. [26] indicated that the efficiency of security control can be analyzed based on the number of detected prohibited items or the speed of passing additional control by passengers who do not pose a threat. Dynamic airport check-in desk system management can increase the efficiency of security control points. Kierzkowski and Kisiel [27] presented such an approach. Using such a solution in a centralized system stabilizes the waiting time for the security control procedure. Adacher et al. [28] used an optimization algorithm based on the surrogate method to determine the number of security control points.
Koryakina et al. [29] proposed creating a geographic information system to shorten decision-making time in emergency situations. However, this solution applies to the entire airport area and is not strictly dedicated to the security control system. Ensuring the appropriate efficiency of the security control zone is a multi-faceted issue. On the one hand, airports focus on shortening the duration of security control and minimizing the length of queues. On the other hand, airports must maintain appropriate security standards. Proactive security management can support achieving a compromise between the indicated aspects [30,31].
The efficiency of the security control process at airports is a key concern, particularly as increasing passenger volumes significantly strain these systems. Research has shown that security control often serves as a bottleneck in the passenger service process, with various methods being explored to improve this efficiency, including behavioral analysis and queue models. Several studies have also highlighted the importance of advanced screening technologies, such as EDS, which significantly enhance the detection of dangerous materials. Despite these efforts, challenges remain in optimizing the throughput of security control while balancing cost and passenger satisfaction, suggesting that further research is needed to develop more holistic solutions.

2.2. The Human Factor

The literature includes single studies focusing on the human factor in areas directly related to the functioning of the security control system.
Schwaninger [32] emphasized that training before employment in a security control position does not guarantee high operational efficiency. Training security control operators (SCOs) supports the efficiency of security control processes, which is intended to increase the effectiveness of detecting prohibited items, thus ensuring a high level of security. Michel et al. [33] already verified the positive effect of training on efficiency, understood as the number of hits of baggage containing prohibited items. In turn, Schwaninger et al. [34] examined the ability to detect firearms and knives in the Prohibited Items Test (PIT), considering the point of view effect, the superposition effect, and the effect of bag complexity. The literature assesses the effectiveness of SCOs’ work using, among other things, the hit rate (HR) [35] and false alarm rate (FAR) [36]. Modern training also includes communication strategies between employees at security checkpoints, especially in dangerous situations [37].
In addition to training to improve the competencies and knowledge of security control employees, it is important to consider the specific work environment. Skorupski and Uchroński [38] indicated four factors influencing operator error: baggage characteristics, technical factors, environmental factors, and individual factors. Buser et al. [39] indicated that task overload causes the efficiency of detecting dangerous objects to decrease. Based on the research of Meuter et al. [40], time is the critical element influencing the effectiveness of detecting dangerous objects. According to Wales et al. [41], another factor, apart from time, in this type of activity is the automation of the entire process. Riz à Porta et al. [42] pointed to the circadian rhythm in the first place. Chavaillaz et al. [43] and Wetter et al. [44] indicated that the objectives set for security control operators also impact efficiency. The efficiency of the process must be influenced not only by the security control operators but also by passengers. Kalakou and Moura [45] analyzed the behavior of passengers at the Portela airport in Lisbon. Satish et al. [46] discussed passenger profiling strategies and the models used in detail. Kirschenbaum [47] emphasized that some passengers interact with operators, which may affect the operators’ focus and the throughput of checkpoints. Considering that the efficiency of the security control area affects passenger satisfaction [48], understanding the behavioral patterns of travelers may impact aspects related to the design of the airside areas of airport terminals. Risk management of human factors in the screening process supports security [49,50].
The human factor plays a critical role in the efficiency of airport security control, mainly through the performance of SCOs. Training improves operators’ ability to detect prohibited items, but environmental and workload factors can reduce their effectiveness. Additionally, the interaction between operators and passengers and the behavioral patterns of travelers can influence the overall efficiency and throughput of security checkpoints. Despite advancements in training and automation, the variability introduced by human factors, such as cognitive load and circadian rhythms, suggests that future research should focus on mitigating these influences to improve system reliability.

2.3. Energy Consumption

Research in air transport is increasingly focused on energy efficiency issues. Studies have already been conducted on energy consumption in airport terminals [51,52]. Predictive models of energy consumption are based on, among other things, the number of system users [53], outside air temperature [54], and flight schedules [55]. Additionally, Ortega Alba and Manana [56] conducted a detailed literature review on energy aspects. Reducing energy consumption can also be achieved at the operational level. The literature considers energy aspects in the context of elements related to the airport apron [57,58] and the airport terminal [59,60]. In their considerations regarding the appropriate operation of heating, ventilation, and air-conditioning (HVAC) systems, Lin et al. [61] analyzed the flow of passengers in the check-in hall, departure hall, and security control zone. The focus on reducing energy consumption in airports is important, mainly due to the issue of sustainable development.
For this reason, the need to analyze energy consumption in the security control zone has been identified. There are few works in this area in the literature. Kierzkowski and Kisiel [62] examined the impact of managing the security control point’s work in reducing electricity consumption. Research conducted by Kierzkowski et al. [63] showed that appropriate organization of the control zone can reduce energy consumption. In addition to the system structure, energy consumption is also influenced by the experience of SCOs and other people supporting the process [64,65].
Energy consumption in airport security zones is an emerging area of research driven by the broader need for sustainability in aviation. While previous studies have addressed energy use in airport terminals and aprons, limited work focuses specifically on security control zones. Initial research indicates that effective management and organization of these zones can lead to reductions in electricity consumption. However, factors such as the experience of operators and operational procedures also significantly impact energy efficiency, pointing to a need for more targeted studies on optimizing energy use without compromising safety and operational effectiveness.

2.4. Research Gap

Attempts have been made in the literature to develop methods for validating certain areas of security control systems. Kierzkowski and Kisiel [66] assessed the security control process based on security indicators, throughput, and service level. Skorupski and Uchroński [67] also included three criteria in the efficiency assessment: hand baggage, checked baggage, and passenger screening. The multi-criteria reliability model of security verification developed by Kierzkowski [68] was based, among other factors, on the reliability of devices used for security verification. In the literature, the assessment of the security control process also considered the errors of security control operators [69]. Achieving a sustainable level of energy efficiency in airports is conditioned by appropriate management at the operational level. However, it is challenging to reduce energy consumption while maintaining proper safety, efficiency, and reliability (especially of humans) in the security control system. This problem has not yet been addressed comprehensively in any previous studies. Therefore, this issue is a research gap filled by the solution presented in the article.

3. Background

The airport baggage and passenger security screening system uses advanced detection technologies. The process begins with scanning checked luggage, which passes through X-ray scanners or computed tomography (CT) systems, which allow for a detailed analysis of the contents and detection of potential threats, such as explosives. Hand luggage and personal items of passengers are then screened using X-ray baggage scanners, which allow for the identification of dangerous items by analyzing two-dimensional or three-dimensional images. Passengers pass through detection gates, known as walk-through metal detectors (WTMDs), designed to detect metal objects on the body. Additionally, body scanners (BSs) identify non-metallic objects hidden under clothing. Other elements of the security system are devices for detecting trace amounts of explosives, known as ETD devices, based on ion mobility spectrometry (IMS) to analyze samples taken from the surface of the baggage or passenger’s body. All of these devices are an integral part of a complex security system monitored and operated by qualified personnel, providing adequate protection against threats while enabling efficient passenger flow and proper performance of the entire system. Details regarding the sequences of implementation of individual procedures are presented in Figure 1.
Technical devices supporting the security screening process use various, often very advanced, technologies characterized by different energy consumption. One of the most important elements of ensuring sustainable development procedures is their appropriate selection and optimal use. Therefore, it seems appropriate to familiarize the reader with the basic technical aspects of each device’s operation.
The basic device for checking passenger baggage is an X-ray scanner. Its operation is based on X-ray radiation emission, which penetrates objects inside the baggage. Inside the scanner is an X-ray source and a detector that records the radiation after passing through the baggage. X-ray rays, which have a wavelength shorter than visible light, are partially absorbed by various materials depending on their density and chemical composition. Dense materials, such as metals, absorb more radiation, which causes bright areas to appear in the image.
In contrast, less dense materials, such as fabrics or plastics, absorb less radiation, which results in darker areas. The detector converts the differences in radiation absorption into a two-dimensional digital image, which is analyzed by the scanner software and displayed on the operator’s screen. Advanced X-ray scanners can also use dual-energy technology, which distinguishes materials based on their absorption properties at different radiation energy levels.
These scanners can automatically color images, assigning different colors to organic, inorganic, and metal materials, making identifying potential threats easier. Additionally, some models of X-ray scanners use tomographic reconstruction algorithms, which allow for the creation of three-dimensional images of objects, which increases the accuracy of detection. SCOs analyze images on monitors in real time, identifying suspicious objects and deciding whether a further inspection is necessary.
Some X-ray scanners are also equipped with automatic threat detection (ATD) systems, which use artificial intelligence to identify explosives and other dangerous substances based on the collected data. Lead shields built into the scanner’s structure and radiation dose monitoring systems that comply with international radiation protection standards ensure safety when working with radiation.
A BS is a device that uses electromagnetic waves or X-ray radiation to create an image of a person’s body to detect potential threats hidden under clothing. There are two types of BSs: millimeter-wave scanners and backscatter X-ray scanners. Millimeter-wave scanners use health-safe radio waves in the millimeter band, which pass through clothing but are reflected by the skin and other materials, creating an image of the body surface and any hidden objects. These scanners consist of two antennas that rotate around the passenger, emitting waves and receiving the reflected signals, creating a three-dimensional image. Computer algorithms analyze these images to detect anomalies such as metal, liquids, plastics, or ceramics that could indicate a potential threat. Backscatter X-ray scanners emit low-dose X-rays that penetrate clothing but are partially backscattered by the body and hidden objects, creating a two-dimensional image. The X-ray radiation in this technology is also low enough that it does not penetrate the body, minimizing the passenger’s radiation exposure. The images obtained by both scanners are typically processed by software that automatically flags potential threats, allowing security personnel to conduct further inspections if necessary. Modern BSs are designed to automatically mask anatomical details, increasing passenger privacy and reducing the potential for abuse. These scanners are also equipped with fast data-processing systems, which allow passengers to pass through security smoothly without significant delays. These systems are regularly tested and calibrated to ensure high sensitivity and minimize the risk of false alarms, which is crucial to ensuring the proper performance of the screening system.
The WTMD is a device used to detect the presence of metal objects on the body of a person passing through it. The WTMD uses the phenomenon of electromagnetism, emitting a low-frequency magnetic field that induces an electric current in metal objects within its range. When a metal object passes through the gate, it changes the magnetic field, which is recorded by the receiving coils placed in the detector structure. These changes are analyzed by a microprocessor, which processes the signals to determine whether the metal is in the detection area and, if so, its size and position. WTMD gates can distinguish between different types of metal, such as iron, stainless steel, and aluminum, by analyzing the properties of their response to the magnetic field. The detector uses different operating modes, including a high-sensitivity mode, which can detect even small amounts of metal, such as needles or coins. Depending on the set security parameters, the device is calibrated to ignore low-risk metal objects, such as keys or coins. Advanced models of WTMD gates are equipped with zone detection systems that can determine the exact location of a metal object on the body of a person passing through the gate. This type of zone detection is implemented using multiple independent coils placed at different heights of the device, which allows for precise determination of the location of the detected metal. The gates are equipped with functions to reduce environmental interference, such as electromagnetic fields generated by other electronic devices at the airport. They operate in a wide frequency range, which allows for effective differentiation of metals from different materials, such as fabrics or human bodies. When a metal object is detected, the gate emits an audible signal or a visual alarm, signaling the security personnel to check further.
Another device supporting the screening process is the ETD scanner. This system detects trace amounts of explosives on the surfaces of various objects or passengers’ bodies. The ETD device is based on the ion mobility spectrometry technique, which allows for the identification and analysis of explosive molecules at the molecular level. The detection process begins with taking a sample using a particular strip or tampon rubbed against the surface of the passenger’s luggage, clothing or other items. The strip is then placed in the ETD device, where it is heated, which causes desorption (release) of chemicals from the surface of the strip. The released molecules are then ionized, usually by using beta or ultraviolet radiation, which leads to the formation of positive and negative ions. These ions are then accelerated in an electric field and introduced into a separation chamber, where their mobility is measured depending on their mass, shape, and charge. The specific ion mobility of different explosives allows the ETD system to identify them. The device compares the measured data with a database of ion standards, which allows it to determine accurately whether the sample contains explosive particles. ETDs are extremely sensitive and can detect explosives down to the picogram level (10−12 g), making them indispensable for detecting trace amounts of potentially hazardous substances. To ensure accurate results, ETD devices must be regularly calibrated and tested using standard samples containing known amounts of explosives. These systems are also designed to be immune to false alarms, which is achieved through advanced data analysis algorithms that filter out interference and other unwanted signals. In addition, ETD devices can detect a wide range of explosives, including both conventional and homemade substances, thanks to their ability to analyze a wide range of organic and inorganic chemical compounds.

4. Methods

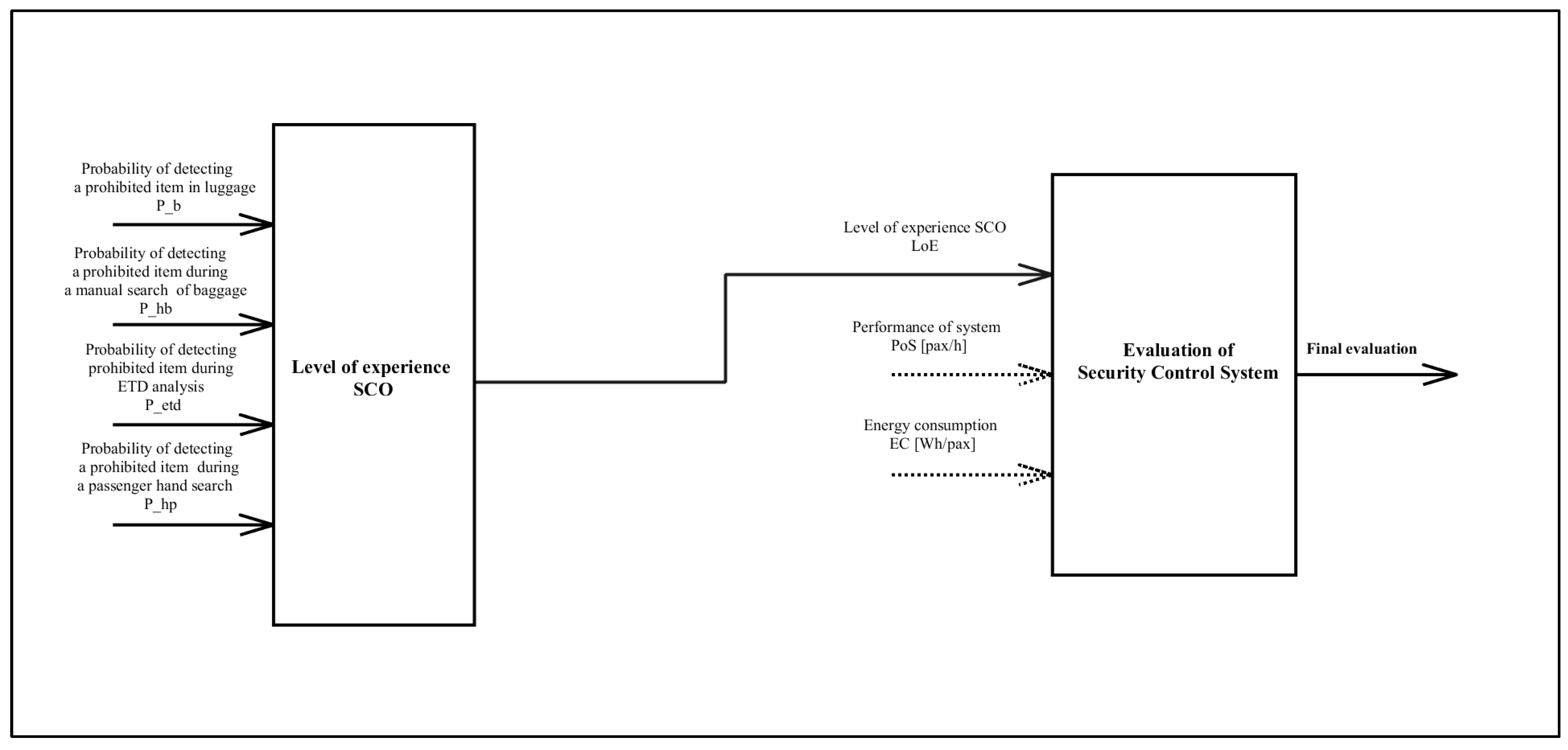
To analyze various system configurations and formulate both a summary assessment of the entire system and partial assessments of its components, we built a hybrid model for assessing the configuration of an airport security control system. It consists of two modules integrated using an original software overlay. The first component is a simulation model of discrete events (the model outputs are the system efficiency and energy consumption values). The second, using fuzzy logic, is a two-level model in which the inputs are the outputs of the simulation model (marked with a dashed line in Figure 1). Additionally, the influence of the human factor on the system’s final assessment is taken into account (through a detailed evaluation of the skills and experience of the SCO at the first local level of the model). The model output provides a final evaluation of the security control system configuration. The model was built in the MATLAB environment, while its simulation part, which is responsible for calculating the system efficiency and energy consumption, was created using FlexSim 2023 software. The model fully reflects all procedures in place at airports in the field of passenger and baggage control. The model scheme is presented in Figure 2. Solid arrows refer to variables representing inputs and outputs of the fuzzy model block at the first level (the output variable of the first level is also the input variable at the second level). In contrast, dotted arrows represent variables of the second level.
Due to the scale and scope of the problem being solved, the methodology is divided into two parts. First, we present the structure of the simulation model, followed by details about the part using fuzzy inference.

4.1. Simulation Model for Calculating the Performance and Energy Consumption of the Security Control Process

As already mentioned, the model was prepared in the FlexSim environment. Its structure is presented in Figure 3.
Before starting the simulation, the primary step is to define the model input (input: system structure) skillfully. The user does this, and on this basis, the simulation predicts the flow of passengers and their property (luggage) through the system. At the same time, the model analyzes the operating state of the control devices and calculates energy consumption on this basis. The simulation results in output variables covering the operational efficiency (system performance) and energy consumption of the entire process. The definition of the input consists of entering the values necessary to perform the calculation into the system—this requires the use of appropriate notation (Figure 4):
The IN parameter specifies the number of stands available in the passenger preparation zone, where passengers check their luggage and other items for inspection. The OUT parameter defines the number of stands in the collection zone, where passengers collect their belongings after the inspection. Together, these two parameters determine the size and capacity of the inspection lane. The TYPE parameter is used to define the type of security lane and can have the value “FAST” for a fast lane, dedicated to first and business class passengers, or “STANDARD” for a standard lane, used by other passengers—the service time on these lanes differs due to the number of items carried by passengers (smaller for people traveling in first and business classes). The LINE parameter defines the security lane’s complexity level: the value “SINGLE” means a single lane, and “DOUBLE” means a double lane. The purpose of this parameter is to determine the number of devices intended for passenger inspection. Each lane is standard with an X-ray scanner for baggage screening, an ETD detector for scanning baggage and passengers, and a WTMD gate. In the case of a double lane, one WTMD gate is provided, while two single lanes placed next to each other have one gate each. The difference in the lane configuration is shown in Figure 5.
Passengers and their luggage are processed in the screening system according to the ‘first in, first out’ principle. In the first stage, they hand over their belongings for screening, which takes time, denoted Tprep. Then, passengers and luggage wait for inspection, the waiting time of which is dynamically calculated in the simulation. Baggage scanning requires the availability of an X-ray machine, and passenger screening requires a free WTMD. The number of passengers in the pick-up area cannot exceed the value specified by the OUT parameter. The simulation model calculates the waiting time for inspection: TwaitP for passengers and TwaitB for baggage. The inspection is performed according to the TinspP time for passengers and TinspB time for baggage. Additional checks, such as ETD or manual inspection, occur with probability PaddP for passengers and PaddB for baggage, and the time of these checks is determined by the variables TETDP, ThandP, TETDB, and ThandB. After completing all procedures, the passenger collects his belongings (time Tcollec) and leaves the system, and the total passenger service time Tsum is determined as the sum of all listed variables according to Equation (1):
Tsum = Tprep + TwaitP + TwaitB + TinspP + TinspB + TETDP + ThandP + TETDB + ThandB + Tcollec
The random variables listed in Equation (1) are described in the model using distributions discussed in detail in Section 4, where the model was validated using a specific case study. The FlexSim environment, and consequently the prepared model, allows using the following probability distributions: beta, Cauchy, Erlang, exponential, gamma, logistic, lognormal, normal, Pearson, Poisson, uniform, and Weibull. According to the information presented in Figure 2, the effect of the model is the calculation of two output variables. The first variable, marked PoS, provides information about the system performance, while the variable EC indicates the system’s energy consumption. The simulation model uses the Monte Carlo method to obtain expected values for these variables, which involves running simulations multiple times. The final output values PoS and EC are calculated as averages of the individual PoSi and ECi results. In each simulation iteration, the Pi parameter is calculated, which reflects the number of passengers served within one hour at a given security checkpoint. The calculations are performed according to the loop algorithm, where the loop waits for the completion of each passenger and adds this result to the current value of the Pi indicator. The primary loop ends after one hour (3600 s) of simulation. The user can multiply the simulation, i.e., independently defining the simulation duration as a multiple of the primary time loop, i.e., one hour.
Different operating states of devices used in security inspection were identified during the system of control tests. The X-ray machine can be in three states: waiting for inspection (PXidle), moving objects (PXmove), and active scanning (PXscan). For WTMD, one state was defined with PWTMD power consumption, regardless of whether the device is active. A standby state (PETDidle) and an active scanning state (PETDscan) were distinguished for ETD.
The total power consumption for each state is calculated as Wi = Pi⋅ΔT in second-time intervals. In each simulation iteration, the total power consumption of the checkpoint is calculated by Formula (2):
EC tot = 0 3600 Δ T ( W Xidle ( t ) + W Xmove ( t ) + W Xscan ( t ) + W WTMD ( t ) + W ETDidle ( t ) + W ETDscan ( t ) )

4.2. Airport Security Control System Configuration Assessment Model Based on Fuzzy Logic

The model’s task is to estimate the overall assessment of the system based on input variables related to ensuring an appropriate level of passenger safety, system efficiency, and energy consumption, and the impact of the human factor on the system’s functioning. Only finding a balance point between all of the elements mentioned above guarantees the correct implementation of the sustainable development policy. The model’s input variables are indicators determined from the actual system or obtained during SCO training and exams (Pb, Phb, Petd, Ph) and received as a result of the operation of the simulation model described in Section 4.1 (PoS and EC)—see Figure 2. To determine the values of linguistic variables for the input and output of the evaluation model, the expert method was used. Membership functions were developed, representing the values of input variables described by linguistic variables. Details are presented in Figure 6.
Fuzzy operators are used to determine how to perform a logical operation. The AND or OR operators can be used. The most commonly used function for the logical product A AND B is min(A,B), which determines the smallest value of the A and B membership functions. A similar situation occurs in the case of the OR operator, where max(A,B) is the largest value of the membership functions of A and B. The application of the implication method is carried out in two steps. In the first step, rules are developed. Each rule can be given a weight that will determine its importance. In the presented example, the weight is the same for all rules. Based on the developed rules, in combination with the input membership functions, the output membership functions for individual rules are determined: μ out R 1 z , μ out R 2 z , , μ out R 12 z .
The aggregation of all outputs consists of algebraically combining all output membership functions. For this purpose, the maximum functions for all output membership functions are used. The last step is the defuzzification process according to Equations (3) and (4):
μ out z = max μ out R 1 z , μ out R 2 z , , μ out R 8 z
z * = μ out z · zdz μ out z dz

5. Results and Discussion

The model validation was a multi-stage process. The research team focused on finding a configuration of a safety control system that would balance efficiency, energy consumption, and the impact of the human factor in the form of SCO experience and would not reduce the value of the above parameters. First, the efficiency and energy consumption of the control process were tested during operations carried out on three different system configurations. The research was conducted using the simulation model built in FlexSim and data obtained from the real system. The first system configuration tested (|10|10|SINGLE|FAST|) (details in Section 4.1) is a 10-seat fast check-in lane for passengers traveling in first and business classes. The second configuration is a 10-seat single lane (|10|10|SINGLE|STANDARD|), while the third is a 10-seat double lane (|10|10|DOUBLE|STANDARD|). The research was conducted for two prepared scenarios:
(1)
Energy consumption and system efficiency study at maximum system load;
(2)
Energy consumption and system efficiency study at variable load.
In the case of the simulation model, the research was conducted in such a way as to collect data for at least 100 passengers for each given lane configuration.

5.1. Testing the Energy Consumption and Performance of the System at the Maximum System Load

The security control process at the tested airport is supported by two X-ray scanners: Smiths Detection HI-SCAN 6040aTiX and Smiths Detection HI-SCAN 6040CtiX(Smiths Detection, Headquarters: London, UK). The first uses dual-view X-ray spectrum technology, which allows obtaining two image perspectives, while the second uses computed tomography, which allows the generalization of three-dimensional images, significantly increasing the detection accuracy. In addition, in the research, WTMD gates and ETD devices were used on all control lane configurations. There was no differentiation in this case: only one type of WTMD gate (CEIA HI-PE Plus) and one type of ETD device (Smiths Detection IONSCAN 600) were used. The power consumption of individual control devices for all energy states in which they can be (details in Section 4.1) is presented in Table 1.
A Monte Carlo simulation was carried out in the next step, including 100 experiments, for all established system configurations. The results are presented in Table 2, testing the system at maximum load, which allows for assessing its efficiency. Since different configurations offer different efficiency, the results were converted into unit energy consumption per passenger, which makes them easier to compare. The collected data cover simulation periods of 1, 8, 16, and 24 h, which allows for the assessment of the system with different operating times and intensity of use. Eight hours is the duration of one shift of the SCO work. Additionally, a division was made into the type of X-ray scanner used in the system because it is the most energy-consuming element of the entire system. Of course, the presented results include the total energy consumption of all devices participating in the whole security control system, and not only the X-ray scanner.
Analysis of the results presented in Table 1 leads to very interesting conclusions. Regardless of the security system configuration, the HI-SCAN 6040CTiX device always ensures lower energy consumption for handling one passenger than the other X-ray scanner. Very interesting conclusions can also be drawn by analyzing the results in terms of meeting the assumptions of the sustainable development policy in terms of reducing the energy consumption of the process. The simulation results show significant energy consumption differences between different security control system configurations. In the case of a single lane with the HI-SCAN 6040aTiX device, with a relatively low system efficiency of 139 passengers per hour, the energy consumption is 13.76 Wh/passenger, which indicates low system efficiency. Using a double lane increases the efficiency to 300 passengers per hour, with a significant decrease in energy consumption—11.81 Wh/passenger. Higher energy efficiency results from the lack of breaks between checked-in passengers, which at the same time ensures process continuity. In addition, introducing a fast lane aimed at business passengers further reduces energy consumption to 10.80 Wh/passenger. Users (passengers) using the fast lane have less luggage and, due to frequent travel, are more familiar with the control procedures, which significantly reduces service time and energy consumption. An essential element of managing the entire system is the skillful use of these differences to optimize the energy consumption process. For HI-SCAN 6040CTiX, although the power consumption is slightly lower than in the case of HI-SCAN 6040aTiX, it is still more efficient to use double stations and fast paths, which ensure a constant flow of passengers. The system’s efficiency depends mainly on the number of passengers being served at a given time, and its fluctuations can significantly impact the total power consumption. For this reason, an additional analysis of the variability of the passenger flow and its impact on the energy consumption of the control process was carried out (details in Section 5.2).

5.2. Study of Energy Consumption and System Efficiency under Variable Load

Analyzing the list presented in Table 1, it can be seen that devices in the idle or waiting state consume more than 50% of the energy of a device operating at full power. Therefore, it can be concluded that the critical element of obtaining optimal energy consumption is planning that ensures an even workload for all system control lines. This conclusion is evidenced by the analysis of the sensitivity of the security checkpoint to the variability of the stream of checked-in passengers. This type of inflow is very close to the real inflow reported at airports. The analysis was performed for a device with lower energy consumption, i.e., HI-SCAN 6040CTiX. As part of this analysis, the energy consumption for servicing one passenger was examined as a function of the increasing stream of reports to the system. The results obtained for the configuration |10|10|DOUBLE|STANDARD| were divided by two so that it was possible to compare them realistically with those obtained for other configurations. The results are presented in Figure 7.
Content analysis shows that a similar trend can be observed in the case of uneven system load (variable number of reports) as in the case analyzed and interpreted in Section 4.1. Again, the energy consumption of the double-lane configuration is lower than in the single-lane cases. The highest system efficiency is achieved in the case of the fast lane configuration. Still, it is not an optimal choice from the point of view of implementing the assumptions of the sustainable development policy due to its energy consumption. If we take into account the International Air Transport Association guidelines [1] regarding the minimum recommended levels of security checkpoint efficiency, i.e., 120 PAX/h—single lane and FAST lane and 240 PAX/h, and then read the appropriate values from Figure 6, the service energy consumption, depending on the configuration, will be as follows:
  • |10|10|SINGLE|STANDARD|—14.59 Wh/PAX;
  • |10|10|SINGLE|FAST|—13.81 Wh/PAX;
  • |10|10|DOUBLE|STANDARD|—12.18 Wh/PAX.
Considering the difference between the two extreme values and conducting the analysis for a large international airport, where about 75 million passengers are served annually, the difference in energy consumption, depending on the system configuration, is almost 913,500 kWh/year. This value is very significant, and shows the importance of the problem undertaken to be solved in this study. Managing the security control system configuration appropriately is a guarantee of appropriate efficiency and can contribute to significant savings and sustainable development of air passenger transport.

5.3. Simulation and Experimental Studies Conducted at the Airport

The simulation model was validated for a security control station at Wrocław Airport (Poland). The research was conducted by analyzing the recordings of the control process received for review (Figure 8), which was additionally supplemented with field research. Due to the need to assess the stations’ performance, the study was conducted during the period of the highest passenger reporting to eliminate the impact of disruptions caused by an uneven flow of reports. During the research, there was a queue before entering the security control zones, and the active service stations were filled with passenger reports.
For each random variable required to be entered into the simulation model (see Equation (1)), at least 100 input data were collected, for which one-dimensional probability density functions were fitted; details are provided in Table 3.
The research also included measuring the efficiency of the security control process. To accomplish this, 100 hourly process efficiency data were collected, for which 100 simulation experiment repetitions were generated for comparison. The data are presented in the form of distribution functions, as illustrated in Figure 9.
Subsequently, a nonparametric significance test using the Kolmogorov–Smirnov method was conducted on two random distributions. The null hypothesis proposed that the distribution function of the actual system’s efficiency is identical to that of the efficiency of the simulation model. Conversely, the alternative hypothesis posited that these distribution functions differ. The calculated value of the test statistic, λ = 1.13, was less than the critical value of 1.36 (at a significance level of 0.05), indicating a strong alignment between the simulation model and the actual system’s performance.

5.4. Validation of the Model Considering the Additional Influence of the Human Factor

To assess the impact of the human factor on the operation of the airport security system configuration assessment model, a series of experiments was conducted on a real system. Three people were selected from among the SCOs employed at the airport, who, as part of their duties, performed work in one team. Similarly to Section 5.3, research was conducted to determine the basic characteristics of the selected SCOs. The collected data were subjected to statistical processing, which allowed for determining the SCO characteristics required to be entered into the simulation model: ThandP, ThandB, TinspP, TinspB, TETDP, TETDB, Pb, Php, Phb, Petd. Six test scenarios were built, which took into account the changing stream of reports to the control system (variable number of passengers) and additionally checked which of the task allocation configurations for the three SCOs tested gives the best assessment at their work station. In the next step, input variables were entered into the fuzzy logic model presented in Figure 2. The entered probability values are the average values obtained by the three SCOs tested. At the same time, based on the obtained probability values, it is possible to conclude which area requires intensive training to improve SCO skills. It is therefore likely to partially assess all parameters influencing the final result. Complete input data for fuzzy inference and the obtained results of the model operation are presented in Table 4 and Figure 10.
Based on the obtained research results, it can be stated that the optimal solutions in terms of the airport security control system configuration are scenarios 1 and 6, characterized by the highest score and, at the same time, the linguistic score of all. Both scenarios are characterized by high efficiency, low energy consumption, and a very high reliability index of human functioning in the system. However, in scenario 6, the reliability of the humans is higher (only one value of the probability of identifying prohibited items is less than 1), and this scenario was recommended for implementation to the managers of Wrocław Airport.

6. Conclusions

The results of this study contribute to the improved knowledge related to managing airport security control systems from the perspective of sustainable development of the aviation industry. This transport branch is characterized by many areas in which knowledge requires supplementation. Our research shows that different types of devices used for passenger and baggage security control have a distinct impact on the amount of energy consumption and, therefore, on the shaping of sustainable development policies in the aviation industry. The study showed that newer devices, although more technologically advanced, are characterized by lower energy consumption. However, their operation often requires more operational activities, which may affect their energy efficiency. The model presented in the article allows for the analysis of how operational decisions made by airport managers affect the amount of energy consumption and, thus, costs. The results show that the most efficient solution in terms of energy consumption is a security control system with two lanes equipped with X-ray scanners using CT technology and one standard WTMD gate. However, the energy efficiency of such a configured checkpoint depends on the correct control of the stream of reports flowing into the system (the following passengers to check in), allowing for full use of its capacity.
Further work on the model presented in the article will be conducted to develop a complete multi-criteria method for assessing the security control system. On the one hand, the key parameters to evaluate the control process are efficiency, level of service (comfort) of passengers, and energy consumption of the process. Nevertheless, there are also other important aspects, i.e., continuous search and improvement of methods and practical solutions limiting the probability of bringing a prohibited item into the airport security zone and optimizing the process of managing the stream of reports in the system.
Research is currently underway with systems that can significantly extend the capabilities of the solution presented in the article:
  • Passenger Voice Tone Analysis System—the system analyzes the rate of speech and other acoustic features of speech that may indicate stress or anxiety;
  • Passenger Facial Expression Analysis System—AI algorithms analyze facial microexpressions that may indicate hidden stress or other negative emotions;
  • Passenger Posture and Movement Analysis System—motion sensors monitor changes in body posture, hand tremors, eye movements, and other physical indicators that may suggest stress.
The development of airport security control systems must be accompanied by sustainable development initiatives. Modern technologies, energy optimization, and eco-innovation are essential to meeting growing challenges while ensuring safety and operational efficiency and minimizing negative impacts on the environment and passenger comfort.
To sum up, airport managers should consider using the proposed solution in everyday management to better understand the impact of various technologies and operational decisions on energy consumption, which will allow for reducing the costs associated with the operation of such systems and shaping the policy of sustainable development in the aviation industry.

Author Contributions

Conceptualization, J.R., T.K., E.M. and A.K.; methodology, J.R. and E.M.; software, T.K. and E.M.; validation, J.R., T.K. and A.K.; formal analysis, A.K. and E.M.; investigation, J.R. and E.M.; resources, T.K.; data curation, J.R. and E.M.; writing—original draft preparation, J.R. and A.K.; writing—review and editing, J.R. and A.K.; visualization, T.K.; supervision, A.K., J.R. and E.M.; project administration, J.R. and T.K.; funding acquisition, T.K. and A.K. All authors have read and agreed to the published version of the manuscript.

Funding

This research received no external funding.

Institutional Review Board Statement

Not applicable.

Informed Consent Statement

Not applicable.

Data Availability Statement

Data are contained within the article.

Conflicts of Interest

The authors declare no conflict of interest.

References

  1. Brause, L.-M.; Popa, A.; Koch, T.; Deutschmann, A.; Hellmann, M. Optimization of Resource Demand for Passenger Services at Airports during System Failures Such as Blackouts. Eur. Transp. Res. Rev. 2020, 12, 54. [Google Scholar] [CrossRef]
  2. Taylor, S.A.; Baker, T.L. An assessment of the relationship between service quality and customer satisfaction in the formation of consumers’ purchase intentions. J. Retail. 1994, 70, 163–178. [Google Scholar] [CrossRef]
  3. Park, J.W. Passenger perceptions of service quality: Korean and Australian case studies. J. Air Transp. Manag. 2007, 13, 238–242. [Google Scholar] [CrossRef]
  4. Forgas, S.; Moliner, M.A.; Sánchez, J.; Palau, R. Antecedents of airline passenger loyalty: Low-cost versus traditional airlines. J. Air Transp. Manag. 2010, 16, 229–233. [Google Scholar] [CrossRef]
  5. Gretzel, U.; Yoo, K.H.; Purifoy, M. Online Travel Review Study: Role & Impact of Online Travel Reviews; Laboratory for Intelligent Systems in Tourism: Cracow, Poland, 2007. [Google Scholar]
  6. Rajaguru, R. Role of value for money and service quality on behavioral intention: A study of full service and low-cost airlines. J. Air Transp. Manag. 2016, 53, 114–122. [Google Scholar] [CrossRef]
  7. Kim, Y.K.; Lee, H.R. Passenger complaints under irregular airline conditions—Cross-cultural study. J. Air Transp. Manag. 2009, 15, 350–353. [Google Scholar] [CrossRef]
  8. An, M.; Noh, Y. Airline customer satisfaction and loyalty: Impact of in-flight service quality. Serv. Bus. 2009, 3, 293–307. [Google Scholar] [CrossRef]
  9. Park, J.W.; Robertson, R.; Wu, C.L. The effect of airline service quality on passengers’ behavioral intentions: A Korean case study. J. Air Transp. Manag. 2004, 10, 435–439. [Google Scholar] [CrossRef]
  10. Ploch, J.; Žihla, Z. Security and hindrance at airports. J. Secur. Sustain. Issues 2016, 5, 481–488. [Google Scholar] [CrossRef]
  11. Marshall, Z.A.; Mott, J.H.; Gottwald, A.J.; Patrick, C.A.; Dy, L.R.I. Expediting Airport Security Queues through Advanced Lane Assignment. J. Transp. Secur. 2022, 15, 245–262. [Google Scholar] [CrossRef]
  12. Adacher, L.; Flamini, M. Optimizing Airport Land Side Operations: Check-In, Passengers’ Migration, and Security Control Processes. J. Adv. Transp. 2020, 2020, 6328016. [Google Scholar] [CrossRef]
  13. Ying, X.; Jingwen, H. Optimizing the Passenger Throughput at an Airport Security Checkpoint. In Proceedings of the 7th International Conference on Education, Management, Information and Computer Science (ICEMC 2017), Shenyang, China, 16–18 June 2017. [Google Scholar] [CrossRef]
  14. Wang, Y.; Meng, F.; Wang, X.; Xie, C. Optimizing the passenger flow for airport security check. Adv. Oper. Res. Prod. Manag. 2023, 1, 45–53. [Google Scholar] [CrossRef]
  15. Wang, S. Seeking the Bottleneck in the Process of Airport Security Based on Petri Theory. In Proceedings of the 7th International Conference on Education, Management, Information and Mechanical Engineering (EMIM 2017), Shenyang, China, 28–30 April 2017. [Google Scholar] [CrossRef][Green Version]
  16. Liu, D.; Guo, H. Optimization on Checkpoint based on Petri Net. In Proceedings of the 2017 5th International Conference on Frontiers of Manufacturing Science and Measuring Technology (FMSMT 2017), Taiyuan, China, 24–25 June 2017. [Google Scholar] [CrossRef][Green Version]
  17. Jain, R.; Bedekar, H.; Jayakrishna, K.; Vimal, K.E.K.; Vijaya Kumar, M. Analysis and Optimization of Queueing Systems in Airports—Discrete Event Simulation. In Advances in Applied Mechanical Engineering. Lecture Notes in Mechanical Engineering; Voruganti, H., Kumar, K., Krishna, P., Jin, X., Eds.; Springer: Singapore, 2020. [Google Scholar] [CrossRef]
  18. Hättenschwiler, N.; Sterchi, Y.; Mendes, M.; Schwaninger, A. Automation in Airport Security X-ray Screening of Cabin Baggage: Examining Benefits and Possible Implementations of Automated Explosives Detection. Appl. Ergon. 2018, 72, 58–68. [Google Scholar] [CrossRef] [PubMed]
  19. Kierzkowski, A.; Kisiel, T. Impact of Procedures and Technical Objects on Operation of Security Control at the Airport. J. KONBiN 2016, 37, 23–50. [Google Scholar] [CrossRef][Green Version]
  20. Sterchi, Y.; Schwaninger, A. A First Simulation on Optimizing EDS for Cabin Baggage Screening Regarding Throughput. In Proceedings of the 2015 International Carnahan Conference on Security Technology (ICCST), Taipei, Taiwan, 21–24 September 2015; pp. 55–60. [Google Scholar] [CrossRef]
  21. Abdulaziz Alnowibet, K.; Khireldin, A.; Abdelawwad, M.; Wagdy Mohamed, A. Airport Terminal Building Capacity Evaluation Using Queuing System. Alex. Eng. J. 2022, 61, 10109–10118. [Google Scholar] [CrossRef]
  22. Rodríguez-Sanz, Á.; Fernández de Marcos, A.; Pérez-Castán, J.A.; Comendador, F.G.; Arnaldo Valdés, R.; París Loreiro, Á. Queue Behavioural Patterns for Passengers at Airport Terminals: A Machine Learning Approach. J. Air Transp. Manag. 2021, 90, 101940. [Google Scholar] [CrossRef]
  23. Liu, S.; Zheng, Q.; Pi, Y. A Simulation Study of Intelligent Operations of Access Points to Airport Control Areas Based on AnyLogic. In Proceedings of the 2020 IEEE 2nd International Conference on Civil Aviation Safety and Information Technology (ICCASIT), Weihai, China, 14–16 October 2020; pp. 1008–1013. [Google Scholar] [CrossRef]
  24. Kierzkowski, A. Method for Management of an Airport Security Control System. Proc. Inst. Civ. Eng.—Transp. 2017, 170, 205–217. [Google Scholar] [CrossRef]
  25. Skorupski, J.; Uchroński, P.; Łach, A. A Method of Hold Baggage Security Screening System Throughput Analysis with an Application for a Medium-Sized Airport. Transp. Res. Part C Emerg. Technol. 2018, 88, 52–73. [Google Scholar] [CrossRef]
  26. Nikolaev, A.G.; Lee, A.J.; Jacobson, S.H. Optimal Aviation Security Screening Strategies With Dynamic Passenger Risk Updates. IEEE Trans. Intell. Transp. Syst. 2012, 13, 203–212. [Google Scholar] [CrossRef]
  27. Kierzkowski, A.; Kisiel, T. A Model of Check-in System Management to Reduce the Security Checkpoint Variability. Simul. Model. Pract. Theory 2017, 74, 80–98. [Google Scholar] [CrossRef]
  28. Adacher, L.; Flamini, M.; Guaita, M.; Romano, E. A Model to Optimize the Airport Terminal Departure Operations. Transp. Res. Procedia 2017, 27, 53–60. [Google Scholar] [CrossRef]
  29. Koryakina, A.S.; Gryzunov, V.V.; Burlov, V.G. Ways to Reduce the Time of Response to Threats to an Airport. IFAC-Pap. 2021, 54, 97–102. [Google Scholar] [CrossRef]
  30. Perez, E.; Taunton, L.; Sefair, J.A. A Simulation-Optimization Approach to Improve the Allocation of Security Screening Resources in Airport Terminal Checkpoints. In Proceedings of the 2021 Winter Simulation Conference (WSC), Phoenix, AZ, USA, 12–15 December 2021; pp. 1–11. [Google Scholar] [CrossRef]
  31. Tavrov, D.; Temnikova, O.; Temnikov, V. Method for Proactive Quality Control of Aviation Security of Airports Using Inverse Interval Weighted Average. In Recent Developments and the New Direction in Soft-Computing Foundations and Applications. Studies in Fuzziness and Soft Computing; Shahbazova, S.N., Kacprzyk, J., Balas, V.E., Kreinovich, V., Eds.; Springer: Cham, Switzerland, 2021. [Google Scholar] [CrossRef]
  32. Schwaninger, A. Why do airport security screeners sometimes fail in covert tests? In Proceedings of the 43rd Annual 2009 International Carnahan Conference on Security Technology, Zurich, Switzerland, 5–8 October 2009; pp. 41–45. [Google Scholar] [CrossRef]
  33. Michel, S.; Hattenschwiler, N.; Zeballos, M.; Schwaninger, A. Comparing E-Learning and Blended Learning for Threat Detection in Airport Security X-ray Screening. In Proceedings of the 2017 International Carnahan Conference on Security Technology (ICCST), Madrid, Spain, 23–26 October 2017; pp. 1–6. [Google Scholar] [CrossRef]
  34. Schwaninger, A.; Hardmeier, D.; Hofer, F. Measuring Visual Abilities and Visual Knowledge of Aviation Security Screeners. In Proceedings of the 38th Annual 2004 International Carnahan Conference on Security Technology, Albuquerque, NM, USA, 11–14 October 2004; pp. 258–264. [Google Scholar] [CrossRef]
  35. Buser, D.; Sterchi, Y.; Schwaninger, A. Why stop after 20 minutes? Breaks and target prevalence in a 60-minute X-ray baggage screening task. Int. J. Ind. Ergon. 2020, 76, 102897. [Google Scholar] [CrossRef]
  36. Huegli, D.; Merks, S.; Schwaninger, A. Automation reliability, human–machine system performance, and operator compliance: A study with airport security screeners supported by automated explosives detection systems for cabin baggage screening. Appl. Ergon. 2020, 6, 103094. [Google Scholar] [CrossRef]
  37. Walter, S.; Schmutz, J.B.; Grote, G. A Safety Approach for Improving Security—Effective Coordination Strategies at the Airport Security Screening Checkpoint. Hum. Factors J. Hum. Factors Ergon. Soc. 2022, 66, 1302–1314. [Google Scholar] [CrossRef]
  38. Skorupski, J.; Uchroński, P. A Human Being as a Part of the Security Control System at the Airport. Procedia Eng. 2016, 134, 291–300. [Google Scholar] [CrossRef]
  39. Buser, D.; Schwaninger, A.; Sauer, J.; Sterchi, Y. Time on Task and Task Load in Visual Inspection: A Four-Month Field Study with X-ray Baggage Screeners. Appl. Ergon. 2023, 111, 103995. [Google Scholar] [CrossRef]
  40. Meuter, R.F.I.; Lacherez, P.F. When and Why Threats Go Undetected. Hum. Factors J. Hum. Factors Ergon. Soc. 2016, 58, 218–228. [Google Scholar] [CrossRef]
  41. Wales, A.; Halbherr, T.; Schwaninger, A. Using speed measures to predict performance in x-ray luggage screening tasks. In Proceedings of the 43rd Annual 2009 International Carnahan Conference on Security Technology, Zurich, Switzerland, 5–8 October 2009; pp. 212–215. [Google Scholar] [CrossRef]
  42. Riz à Porta, R.; Michel, S.; Sterchi, Y.; Sauer, J.; Schwaninger, A. Night work, circadian rhythm, and cognitive performance: A field study with airport security screeners. Int. J. Ind. Ergon. 2024, 104, 103638. [Google Scholar] [CrossRef]
  43. Chavaillaz, A.; Schwaninger, A.; Michel, S.; Sauer, J. Automation in Visual Inspection Tasks: X-ray Luggage Screening Supported by a System of Direct, Indirect or Adaptable Cueing with Low and High System Reliability. Ergonomics 2018, 61, 1395–1408. [Google Scholar] [CrossRef]
  44. Wetter, O.E.; Hofer, F.; Jonas, K. Crew Goal Setting for Security Control. J. Transp. Secur. 2013, 6, 43–57. [Google Scholar] [CrossRef]
  45. Kalakou, S.; Moura, F. Modelling Passengers’ Activity Choice in Airport Terminal before the Security Checkpoint: The Case of Portela Airport in Lisbon. Transp. Res. Procedia 2015, 10, 881–890. [Google Scholar] [CrossRef]
  46. Satish, A.S.; Mangal, A.; Churi, P. A Systematic Review of Passenger Profiling in Airport Security System: Taking a Potential Case Study of CAPPS II. J. Transp. Secur. 2023, 16, 8. [Google Scholar] [CrossRef]
  47. Kirschenbaum, A. The cost of airport security: The passenger dilemma. J. Air Transp. Manag. 2013, 30, 39–45. [Google Scholar] [CrossRef]
  48. Gkritza, K.; Niemeier, D.; Mannering, F. Airport security screening and changing passenger satisfaction: An exploratory assessment. J. Air Transp. Manag. 2006, 12, 213–219. [Google Scholar] [CrossRef]
  49. Su, X.; Zhang, L.; Wu, F.; Chen, J.; Gao, J.; Duan, Q. An Airport Service Risk Management System Based on Risk Matrix and Borda Count Method. In Proceedings of the 2022 2nd International Conference on Big Data, Artificial Intelligence and Risk Management (ICBAR), Xi’an, China, 25–27 November 2022; pp. 161–165. [Google Scholar] [CrossRef]
  50. Arcúrio, M.S.F.; de Arruda, F.S. Risk Management of Human Factors in Airports Screening Process. J. Risk Res. 2023, 26, 147–162. [Google Scholar] [CrossRef]
  51. Balaras, C.A.; Dascalaki, E.; Gaglia, A.; Droutsa, K. Energy Conservation Potential, HVAC Installations and Operational Issues in Hellenic Airports. Energy Build. 2003, 35, 1105–1120. [Google Scholar] [CrossRef]
  52. Djimasbe, R.; Gyamfi, S.; Iweh, C.D.; Ribar, B.N. Development of an ARIMAX model for forecasting airport electricity consumption in Accra-Ghana: The role of weather and air passenger traffic. E-Prime—Adv. Electr. Eng. Electron. Energy 2024, 9, 100691. [Google Scholar] [CrossRef]
  53. Ma, K.; Wang, D.; Sun, Y.; Wang, W.; Gu, X. Model predictive control for thermal comfort and energy optimization of an air handling unit system in airport terminals using occupant feedback. Sustain. Energy Technol. Assess. 2024, 65, 103790. [Google Scholar] [CrossRef]
  54. Yang, Y.; Chen, C.; Li, Z.; Guan, D.; Su, F. Electricity consumption characteristics and prediction model of a large airport terminal in Beijing. City Built Environ. 2023, 1, 11. [Google Scholar] [CrossRef]
  55. Kang, M.; Bergέs, M.; Akinci, B. Forecasting Airport Building Electricity Demand on the Basis of Flight Schedule Information for Demand Response Applications. Transp. Res. Rec. J. Transp. Res. Board 2017, 2603, 29–38. [Google Scholar] [CrossRef]
  56. Ortega Alba, S.; Manana, M. Energy Research in Airports: A Review. Energies 2016, 9, 349. [Google Scholar] [CrossRef]
  57. Yıldız, M.; Mutlu, S.; Nagy, A.; Kale, U. Solar energy for the airport ground support equipment—A quantitative study. Aircr. Eng. Aerosp. Technol. 2023, 95, 831–837. [Google Scholar] [CrossRef]
  58. Ma, X.; Li, T.; Chen, F.; Zhang, L. Research on Energy-saving Calculation of Navigational Lighting System Powered by Low Current in Green Airport. J. Phys. Conf. Ser. 2023, 2491, 012015. [Google Scholar] [CrossRef]
  59. Mambo, D.; Eftekhari, M.; Steffen, T.; Ahmad, M. Designing an occupancy flow-based controller for airport terminals. Build. Serv. Eng. Res. Technol. 2014, 36, 51–66. [Google Scholar] [CrossRef]
  60. Mambo, A.D.; Efthekhari, M.; Thomas, S.; Steffen, T. Fuzzy supervisory control strategies to minimise energy use of airport terminal buildings. In Proceedings of the 18th International Conference on Automation and Computing (ICAC), Loughborough, UK, 7–8 September 2012. [Google Scholar]
  61. Lin, L.; Liu, X.; Liu, X.; Zhang, T.; Cao, Y. A Prediction Model to Forecast Passenger Flow Based on Flight Arrangement in Airport Terminals. Energy Built Environ. 2023, 4, 680–688. [Google Scholar] [CrossRef]
  62. Kierzkowski, A.; Kisiel, T. Simulation Model of Security Control System Functioning: A Case Study of the Wroclaw Airport Terminal. J. Air Transp. Manag. 2017, 64, 173–185. [Google Scholar] [CrossRef]
  63. Kierzkowski, A.; Kisiel, T.; Uchroński, P. Simulation Model of Airport Security Lanes with Power Consumption Estimation. Energies 2021, 14, 6725. [Google Scholar] [CrossRef]
  64. Kierzkowski, A.; Kisiel, T. Feasibility of Reducing Operator-to-Passenger Contact for Passenger Screening at the Airport with Respect to the Power Consumption of the System. Energies 2021, 14, 5943. [Google Scholar] [CrossRef]
  65. Ryczyński, J.; Kierzkowski, A. The Impact of the Level of Training of Airport Security Control Operators on the Energy Consumption of the Baggage Control Process. Energies 2023, 16, 6957. [Google Scholar] [CrossRef]
  66. Kierzkowski, A.; Kisiel, T. Concept of Multi-Criteria Evaluation of the Airport Security Control Process. In Advances in Dependability Engineering of Complex Systems; Zamojski, W., Mazurkiewicz, J., Sugier, J., Walkowiak, T., Kacprzyk, J., Eds.; Springer: Cham, Switzerland, 2017; pp. 196–204. [Google Scholar] [CrossRef]
  67. Skorupski, J.; Uchroński, P. Evaluation of the Effectiveness of an Airport Passenger and Baggage Security Screening System. J. Air Transp. Manag. 2018, 66, 53–64. [Google Scholar] [CrossRef]
  68. Kierzkowski, A. Model of Reliability of Security Control Operation at an Airport. Teh. Vjesn.—Tech. Gaz. 2017, 24, 469–476. [Google Scholar] [CrossRef]
  69. Skorupski, J.; Uchroński, P. A Fuzzy Reasoning System for Evaluating the Efficiency of Cabin Baggage Screening at Airports. Transp. Res. Part C Emerg. Technol. 2015, 54, 157–175. [Google Scholar] [CrossRef]
Figure 1. Airport security control algorithms: (a) passenger screening procedure using walk-through metal detector (WTMD) technology; (b) passenger screening procedure using body scanner (BS) technology; (c) baggage screening procedure.
Figure 1. Airport security control algorithms: (a) passenger screening procedure using walk-through metal detector (WTMD) technology; (b) passenger screening procedure using body scanner (BS) technology; (c) baggage screening procedure.
Sustainability 16 08750 g001
Figure 2. Model to evaluate the configuration of security control systems in airports.
Figure 2. Model to evaluate the configuration of security control systems in airports.
Sustainability 16 08750 g002
Figure 3. Structure of the simulation model in FlexSim.
Figure 3. Structure of the simulation model in FlexSim.
Sustainability 16 08750 g003
Figure 4. Method (notation) of defining input data to the system.
Figure 4. Method (notation) of defining input data to the system.
Sustainability 16 08750 g004
Figure 5. Lane configuration method (LINE variable): (a) two SINGLE lanes; (b) one DOUBLE lane.
Figure 5. Lane configuration method (LINE variable): (a) two SINGLE lanes; (b) one DOUBLE lane.
Sustainability 16 08750 g005
Figure 6. Shapes of membership functions describing individual random variables of the model: (a) Pb—probability of detecting a prohibited item in baggage; (b) Php—probability of detecting a prohibited item during a passenger hand search; (c) Phb—probability of detecting a prohibited item during hand search in baggage; (d) Petd—probability of detecting a prohibited item during ETD analysis; (e) LoE—level of experience of the SCO; (f) PoS—performance of system; (g) EC—energy consumption; (h) Final evaluation.
Figure 6. Shapes of membership functions describing individual random variables of the model: (a) Pb—probability of detecting a prohibited item in baggage; (b) Php—probability of detecting a prohibited item during a passenger hand search; (c) Phb—probability of detecting a prohibited item during hand search in baggage; (d) Petd—probability of detecting a prohibited item during ETD analysis; (e) LoE—level of experience of the SCO; (f) PoS—performance of system; (g) EC—energy consumption; (h) Final evaluation.
Sustainability 16 08750 g006
Figure 7. Energy consumption of the security control process as a function of the growing stream of notifications to the system.
Figure 7. Energy consumption of the security control process as a function of the growing stream of notifications to the system.
Sustainability 16 08750 g007
Figure 8. Screenshot of the recording of the selected CCTV camera for the security control process being carried out.
Figure 8. Screenshot of the recording of the selected CCTV camera for the security control process being carried out.
Sustainability 16 08750 g008
Figure 9. Comparative distribution functions of hourly productivity of the actual and simulated workstations.
Figure 9. Comparative distribution functions of hourly productivity of the actual and simulated workstations.
Sustainability 16 08750 g009
Figure 10. Example results of the airport security control system configuration assessment model: (a) scenario No 1; (b) scenario No 2.
Figure 10. Example results of the airport security control system configuration assessment model: (a) scenario No 1; (b) scenario No 2.
Sustainability 16 08750 g010
Table 1. Power consumption of devices supporting the security control process.
Table 1. Power consumption of devices supporting the security control process.
Name of
the Variable
Power Consumption [W]
HI-SCAN 6040aTiXHI-SCAN 6040CTiXCEIA HI-PE PlusSmiths
Detection IONSCAN 600
PXidle1013987--
PXmove11361133--
PXscan21251850--
PWTMD--95-
PETDidle---55
PETDscan---155
Table 2. Results of system efficiency and energy consumption calculations—simulation model.
Table 2. Results of system efficiency and energy consumption calculations—simulation model.
Type of X-ray Scanner Simulation Time [h]System Configuration
|10|10|SINGLE|STANDARD||10|10|DOUBLE|STANDARD||10|10|SINGLE|FAST|
PoS [PAX]EC [kWh]EC per PAX [Wh/PAX]PoS [PAX]EC [kWh]EC per PAX [Wh/PAX]PoS [PAX]EC [kWh]EC per PAX [Wh/PAX]
HI-SCAN 6040aTiX11331.8313.763143.7111.811741.8810.80
8106414.64251229.68139215.04
16212829.28502459.36274830.08
24319243.92753689.04417645.12
HI-SCAN 6040CTiX11281.6312.732813.1211.101581.6610.51
8102413.04228424.96126413.28
16204826.08456849.92252826.56
24307229.12685274.88379239.84
PAX—passenger, PoS—performance of system; EC—energy consumption.
Table 3. Fitting airport experimental data to one-dimensional probability density functions.
Table 3. Fitting airport experimental data to one-dimensional probability density functions.
Variable NamesFitted Statistical DistributionParameters of Distribution
Location ScaleShape
TprepLog-logistic054.33.57
ThandPErlang16.942.127
ThandBGamma15.924.217.55
TinspPWeibull3.753.010.82
TinspBGamma01.066.66
TETDPWeibull3.299.112.18
TETDBGamma13.113.336.34
TwaitPLog-logistic054.33.57
TwaitBGamma8.2111.337.32
TcollecWeibull9.4496.112.1
Table 4. Input data for fuzzy inference and obtained model results.
Table 4. Input data for fuzzy inference and obtained model results.
ScenarioInput VariablesValidation of the
Security Control System Configuration
PbPhbPetdPhpPoS
[PAX/h]
EC
[Wh/PAX]
PointsLinguistic
10.910.821117312.124.09high
20.8211115914.222.25medium
310.821115612.204.07high
40.8211115814.582.25medium
5111115712.334.05high
60.9111117211.964.11high
Pb, Phb, Petd, Php—factors related to humans.
Disclaimer/Publisher’s Note: The statements, opinions and data contained in all publications are solely those of the individual author(s) and contributor(s) and not of MDPI and/or the editor(s). MDPI and/or the editor(s) disclaim responsibility for any injury to people or property resulting from any ideas, methods, instructions or products referred to in the content.

Share and Cite

MDPI and ACS Style

Kierzkowski, A.; Ryczyński, J.; Kisiel, T.; Mardeusz, E. Influence of the Configuration of Airport Security Control Systems on the Implementation of Assumptions of the Sustainable Development Policy. Sustainability 2024, 16, 8750. https://doi.org/10.3390/su16208750

AMA Style

Kierzkowski A, Ryczyński J, Kisiel T, Mardeusz E. Influence of the Configuration of Airport Security Control Systems on the Implementation of Assumptions of the Sustainable Development Policy. Sustainability. 2024; 16(20):8750. https://doi.org/10.3390/su16208750

Chicago/Turabian Style

Kierzkowski, Artur, Jacek Ryczyński, Tomasz Kisiel, and Ewa Mardeusz. 2024. "Influence of the Configuration of Airport Security Control Systems on the Implementation of Assumptions of the Sustainable Development Policy" Sustainability 16, no. 20: 8750. https://doi.org/10.3390/su16208750

APA Style

Kierzkowski, A., Ryczyński, J., Kisiel, T., & Mardeusz, E. (2024). Influence of the Configuration of Airport Security Control Systems on the Implementation of Assumptions of the Sustainable Development Policy. Sustainability, 16(20), 8750. https://doi.org/10.3390/su16208750

Note that from the first issue of 2016, this journal uses article numbers instead of page numbers. See further details here.

Article Metrics

Back to TopTop