Dynamics of Link Importance through Normal Conditions, Flood Response, and Recovery
Abstract
1. Introduction
2. Literature Review
2.1. Qualitative and Quantitative Approaches
2.2. Topological Analysis
2.3. Development of the Analysis Index
2.4. Flood Analysis
2.5. Transportation Purpose Impact Analysis
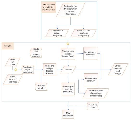
3. Methodology
3.1. Route Choice in ArcGIS
3.2. Criticality Metric
3.3. Threshold Time
3.4. Flood Depth Identification
3.5. Purpose-Based Trip Pairs
3.6. Study Area and Data Collection
3.7. Public Transit
| Data | Source |
|---|---|
| Roads for Anderson County | South Carolina Department of Transportation [72] and Georgia Department of Transportation website [73] |
| Bridges in Anderson County | National Bridge Inventory 2023 data [74] |
| Digital Elevation Model and LiDAR Data | United States Geological Survey, 1 m resolution digital elevation model [75] |
| Flood hazard extent map | Federal Emergency Management Agency (FEMA) [76] |
| Census block groups | US Census Bureau [77] |
| Major manufacturing company location | Anderson Chamber of Commerce website [67] |
| Hospitals and urgent care facilities | Resilience Analysis Planning Tool [68] |
| Emergency medical service | Resilience analysis planning tool [68] |
| Public Parks | City of Anderson website, Anderson Recreation Division [78] |
| Recreation area around Hartwell Dam | United States Army Corps of Engineers (USACE) website [79] |
| Grocery stores, fire stations | Resilience analysis planning tool [68] |
| Emergency shelters | HIFLD [80] |
| Schools and colleges | Resilience analysis planning tool [68] |
| School district boundaries in Anderson | National Center for Education Statistics [81] |
4. Results and Discussion
4.1. Phases
4.1.1. Un-Flooded (before) Condition
4.1.2. Response Phase
4.1.3. Recovery Phase
4.2. Flood Impacts and Prioritization of the Road Sections
4.2.1. Hospitals
4.2.2. Urgent Care Centers
4.2.3. Evacuation Shelters
4.2.4. Grocery Stores
4.2.5. Recreation
4.2.6. Workforce Accessibility
4.2.7. Materials Accessibility to Workplaces
4.2.8. Education
- Colleges
- Schools
4.3. Public Transit
4.3.1. Before Flood
4.3.2. Flood Response and Recovery
4.4. Change in the Criticality of Roads
5. Discussion and Conclusions
Author Contributions
Funding
Institutional Review Board Statement
Informed Consent Statement
Data Availability Statement
Acknowledgments
Conflicts of Interest
References
- Community Lifelines|FEMA.gov. Available online: https://www.fema.gov/emergency-managers/practitioners/lifelines (accessed on 24 July 2023).
- Stocker, T.F.; Intergovernmental Panel on Climate Change. Working Group I. Climate Change 2013: Summary for Policymakers, a Report of Working Group I of the IPCC; WMO: Geneva, Switzerland; UNEP: Nairobi, Kenya, 2013. [Google Scholar]
- Ji, T.; Yao, Y.; Dou, Y.; Deng, S.; Yu, S.; Zhu, Y.; Liao, H. The Impact of Climate Change on Urban Transportation Resilience to Compound Extreme Events. Sustainability 2022, 14, 3880. [Google Scholar] [CrossRef]
- Watson, G.; Ahn, J.E. A Systematic Review: To Increase Transportation Infrastructure Resilience to Flooding Events. Appl. Sci. 2022, 12, 12331. [Google Scholar] [CrossRef]
- Jakubcová, A.; Grežo, H.; Hrešková, A.; Petrovič, F. Impacts of Flooding on the Quality of Life in Rural Regions of Southern Slovakia. Appl. Res. Qual. Life 2016, 11, 221–237. [Google Scholar] [CrossRef]
- Boakye, J.; Guidotti, R.; Gardoni, P.; Murphy, C. The role of transportation infrastructure on the impact of natural hazards on communities. Reliab. Eng. Syst. Saf. 2022, 219, 108184. [Google Scholar] [CrossRef]
- Ulusan, A.; Ergun, O. Restoration of services in disrupted infrastructure systems: A network science approach. PLoS ONE 2018, 13, e0192272. [Google Scholar] [CrossRef] [PubMed]
- Tachaudomdach, S.; Upayokin, A.; Kronprasert, N.; Arunotayanun, K. Quantifying Road-Network Robustness toward Flood-Resilient Transportation Systems. Sustainability 2021, 13, 3172. [Google Scholar] [CrossRef]
- Zope, P.E.; Eldho, T.I.; Jothiprakash, V. Hydrological impacts of land use–land cover change and detention basins on urban flood hazard: A case study of Poisar River basin, Mumbai, India. Nat. Hazards 2017, 87, 1267–1283. [Google Scholar] [CrossRef]
- Alexander, D. Disaster and Emergency Planning for Preparedness, Response, and Recovery; Oxford University Press: Oxford, UK, 2015. [Google Scholar] [CrossRef]
- FHWA. FHWA Order 5520: Transportation System Preparedness and Resilience to Climate Change and Extreme Weather Events. Available online: https://www.fhwa.dot.gov/legsregs/directives/orders/5520.cfm (accessed on 30 June 2023).
- Crutchfield, M. Phases of Disaster Recovery: Emergency Response for the Long Term—World|ReliefWeb,” UMCOR. Available online: https://reliefweb.int/report/world/phases-disaster-recovery-emergency-response-long-term (accessed on 25 July 2023).
- Colon, C.; Hallegatte, S.; Rozenberg, J. Criticality analysis of a country’s transport network via an agent-based supply chain model. Nat. Sustain. 2021, 4, 209–215. [Google Scholar] [CrossRef]
- Oh, E.H.; Deshmukh, A.; Hastak, M. Criticality Assessment of Lifeline Infrastructure for Enhancing Disaster Response. Nat. Hazards Rev. 2013, 14, 98–107. [Google Scholar] [CrossRef]
- SEMCOG. Climate Resiliency and Flooding Mitigation Study Climate Resiliency and Flooding Mitigation Study. 2020. Available online: www.semcog.org (accessed on 1 November 2023).
- Hallegatte, S.; Rentschler, J.; Rozenberg, J. Lifelines: The Resilient Infrastructure Opportunity; World Bank: Washington, DC, USA, 2019; ISBN 9781464814303. [Google Scholar]
- Pyatkova, K.; Chen, A.S.; Butler, D.; Vojinović, Z.; Djordjević, S. Assessing the knock-on effects of flooding on road transportation. J. Environ. Manag. 2019, 244, 48–60. [Google Scholar] [CrossRef]
- Suarez, P.; Anderson, W.; Mahal, V.; Lakshmanan, T. Impacts of flooding and climate change on urban transportation: A systemwide performance assessment of the Boston Metro Area. Transp. Res. Part D Transp. Environ. 2005, 10, 231–244. [Google Scholar] [CrossRef]
- Affleck, A.; Gibbon, J. Workington: A case study in coordination and communication. Proc. Inst. Civ. Eng. Munic. Eng. 2016, 169, 109–117. [Google Scholar] [CrossRef]
- Bubeck, P.; Otto, A.; Weichselgartner, J. Societal Impacts of Flood Hazards. In Oxford Research Encyclopedia of Natural Hazard Science; Oxford University Press: Oxford, UK, 2017. [Google Scholar] [CrossRef]
- Yin, J.; Yu, D.; Liao, B. A city-scale assessment of emergency response accessibility to vulnerable populations and facilities under normal and pluvial flood conditions for Shanghai, China. Environ. Plan. B Urban Anal. City Sci. 2021, 48, 2239–2253. [Google Scholar] [CrossRef]
- Tsang, M.; Scott, D.M. An integrated approach to modeling the impact of floods on emergency services: A case study of Calgary, Alberta. J. Transp. Geogr. 2020, 86, 102774. [Google Scholar] [CrossRef]
- Yu, D.; Yin, J.; Wilby, R.L.; Lane, S.N.; Aerts, J.C.J.H.; Lin, N.; Liu, M.; Yuan, H.; Chen, J.; Prudhomme, C.; et al. Disruption of emergency response to vulnerable populations during floods. Nat. Sustain. 2020, 3, 728–736. [Google Scholar] [CrossRef]
- Dong, S.; Esmalian, A.; Farahmand, H.; Mostafavi, A. An integrated physical-social analysis of disrupted access to critical facilities and community service-loss tolerance in urban flooding. Comput. Environ. Urban Syst. 2020, 80, 101443. [Google Scholar] [CrossRef]
- Gangwal, U.; Siders, A.R.; Horney, J.; Michael, H.A.; Dong, S. Critical facility accessibility and road criticality assessment considering flood-induced partial failure. Sustain. Resilient Infrastruct. 2023, 8, 337–355. [Google Scholar] [CrossRef]
- He, Y.; Thies, S.; Avner, P.; Rentschler, J. Flood impacts on urban transit and accessibility—A case study of Kinshasa. Transp. Res. Part D Transp. Environ. 2021, 96, 102889. [Google Scholar] [CrossRef]
- Burnside, R.; Miller, D.S.; Rivera, J.D. The impact of information and risk perception on the Hurricane evacuation decision-making of greater New Orleans residents. Sociol. Spectr. 2007, 27, 727–740. [Google Scholar] [CrossRef]
- Trumbo, C.; Meyer, M.A.; Marlatt, H.; Peek, L.; Morrissey, B. An Assessment of Change in Risk Perception and Optimistic Bias for Hurricanes Among Gulf Coast Residents. Risk Anal. 2014, 34, 1013–1024. [Google Scholar] [CrossRef] [PubMed]
- Tanim, S.H.; Tobin, G.A. Social Factors and Evacuation Vulnerability: An Application in Pinellas County, Florida. Pap. Appl. Geogr. 2018, 4, 123–136. [Google Scholar] [CrossRef]
- Cox, R.S.; Perry, K.-M.E. Like a Fish Out of Water: Reconsidering Disaster Recovery and the Role of Place and Social Capital in Community Disaster Resilience. Am. J. Community Psychol. 2011, 48, 395–411. [Google Scholar] [CrossRef] [PubMed]
- Silver, A.; Grek-Martin, J. “Now we understand what community really means”: Reconceptualizing the role of sense of place in the disaster recovery process. J. Environ. Psychol. 2015, 42, 32–41. [Google Scholar] [CrossRef]
- Ganin, A.A.; Kitsak, M.; Marchese, D.; Keisler, J.M.; Seager, T.; Linkov, I. Resilience and efficiency in transportation networks. Sci. Adv. 2017, 3, e1701079. [Google Scholar] [CrossRef]
- Faturechi, R.; Miller-Hooks, E. Measuring the Performance of Transportation Infrastructure Systems in Disasters: A Comprehensive Review. J. Infrastruct. Syst. 2015, 21, 04014025. [Google Scholar] [CrossRef]
- Croope, S.V.; McNeil, S. Improving Resilience of Critical Infrastructure Systems Postdisaster. Transp. Res. Rec. J. Transp. Res. Board 2011, 2234, 3–13. [Google Scholar] [CrossRef]
- Murray-Tuite, P.M. A comparison of transportation network resilience under simulated system optimum and user equilibrium conditions. In Proceedings of the 2006 Winter Simulation Conference, Monterey, CA, USA, 3–6 December 2006; pp. 1398–1405. [Google Scholar]
- Faturechi, R.; Miller-Hooks, E. A Mathematical Framework for Quantifying and Optimizing Protective Actions for Civil Infrastructure Systems. Comput. Civ. Infrastruct. Eng. 2013, 29, 572–589. [Google Scholar] [CrossRef]
- Adams, T.M.; Bekkem, K.R.; Toledo-Durán, E.J. Freight Resilience Measures. J. Transp. Eng. 2012, 138, 1403–1409. [Google Scholar] [CrossRef]
- Almotahari, A.; Yazici, A. A computationally efficient metric for identification of critical links in large transportation networks. Reliab. Eng. Syst. Saf. 2021, 209, 107458. [Google Scholar] [CrossRef]
- Zhang, N.; Alipour, A. Integrated Framework for Risk and Resilience Assessment of the Road Network under Inland Flooding. Transp. Res. Rec. J. Transp. Res. Board 2019, 2673, 182–190. [Google Scholar] [CrossRef]
- Testa, A.C.; Furtado, M.N.; Alipour, A. Resilience of Coastal Transportation Networks Faced with Extreme Climatic Events. Transp. Res. Rec. J. Transp. Res. Board 2015, 2532, 29–36. [Google Scholar] [CrossRef]
- Freeman, L.C. A Set of Measures of Centrality Based on Betweenness. Sociometry 1977, 40, 35–41. [Google Scholar] [CrossRef]
- Gauthier, P.; Furno, A.; El Faouzi, N.-E. Road Network Resilience: How to Identify Critical Links Subject to Day-to-Day Disruptions. Transp. Res. Rec. J. Transp. Res. Board 2018, 2672, 54–65. [Google Scholar] [CrossRef]
- Scott, D.M.; Novak, D.C.; Aultman-Hall, L.; Guo, F. Network Robustness Index: A new method for identifying critical links and evaluating the performance of transportation networks. J. Transp. Geogr. 2006, 14, 215–227. [Google Scholar] [CrossRef]
- Sullivan, J.; Novak, D.; Aultman-Hall, L.; Scott, D. Identifying critical road segments and measuring system-wide robustness in transportation networks with isolating links: A link-based capacity-reduction approach. Transp. Res. Part A 2010, 44, 323–336. [Google Scholar] [CrossRef]
- Jenelius, E.; Petersen, T.; Mattsson, L.-G. Importance and exposure in road network vulnerability analysis. Transp. Res. Part A 2006, 40, 537–560. [Google Scholar] [CrossRef]
- Almotahari, A.; Yazici, M.A. A link criticality index embedded in the convex combinations solution of user equilibrium traffic assignment. Transp. Res. Part A 2019, 126, 67–82. [Google Scholar] [CrossRef]
- Nagurney, A.; Qiang, Q. A Transportation Network Efficiency Measure that Captures Flows, Behavior, and Costs with Applications to Network Component Importance Identification and Vulnerability. SSRN Electron. J. 2007. [Google Scholar] [CrossRef][Green Version]
- Wang, W.; Yang, S.; Stanley, H.E.; Gao, J. Local floods induce large-scale abrupt failures of road networks. Nat. Commun. 2019, 10, 2114. [Google Scholar] [CrossRef]
- Cohen, S.; Brakenridge, G.R.; Kettner, A.; Bates, B.; Nelson, J.; McDonald, R.; Huang, Y.-F.; Munasinghe, D.; Zhang, J. Estimating Floodwater Depths from Flood Inundation Maps and Topography. J. Am. Water Resour. Assoc. 2017, 54, 847–858. [Google Scholar] [CrossRef]
- Alabbad, Y.; Mount, J.; Campbell, A.M.; Demir, I. Assessment of transportation system disruption and accessibility to critical amenities during flooding: Iowa case study. Sci. Total Environ. 2021, 793, 148476. [Google Scholar] [CrossRef]
- Pregnolato, M.; Ford, A.; Wilkinson, S.M.; Dawson, R.J. The impact of flooding on road transport: A depth-disruption function. Transp. Res. Part D 2017, 55, 67–81. [Google Scholar] [CrossRef]
- Kasmalkar, I.G.; Serafin, K.A.; Miao, Y.; Bick, I.A.; Ortolano, L.; Ouyang, D.; Suckale, J. When floods hit the road: Resilience to flood-related traffic disruption in the San Francisco Bay Area and beyond. Sci. Adv. 2020, 6, eaba2423. Available online: https://www.science.org (accessed on 1 November 2023). [CrossRef] [PubMed]
- Gangwal, U.; Dong, S. Critical facility accessibility rapid failure early-warning detection and redundancy mapping in urban flooding. Reliab. Eng. Syst. Saf. 2022, 224, 108555. [Google Scholar] [CrossRef]
- Shen, S.; Kim, K. Assessment of Transportation System Vulnerabilities to Tidal Flooding in Honolulu, Hawaii. Transp. Res. Rec. J. Transp. Res. Board 2020, 2674, 207–219. [Google Scholar] [CrossRef]
- Anderson, M.; Kiddle, D.; Logan, T. The underestimated role of the transportation network: Improving disaster & community resilience. Transp. Res. Part D Transp. Environ. 2022, 106, 103218. [Google Scholar] [CrossRef]
- Jin, J.G.; Tang, L.C.; Sun, L.; Lee, D.-H. Enhancing metro network resilience via localized integration with bus services. Transp. Res. Part E Logist. Transp. Rev. 2014, 63, 17–30. [Google Scholar] [CrossRef]
- Osogami, T.; Imamichi, T.; Mizuta, H.; Suzumura, T.; Ide, T. Toward simulating entire cities with behavioral models of traffic. IBM J. Res. Dev. 2013, 57, 6.1–6.10. [Google Scholar] [CrossRef]
- Miller-Hooks, E.; Zhang, X.; Faturechi, R. Measuring and maximizing resilience of freight transportation networks. Comput. Oper. Res. 2011, 39, 1633–1643. [Google Scholar] [CrossRef]
- Gonçalves, L.; Ribeiro, P. Resilience of urban transportation systems. Concept, characteristics, and methods. J. Transp. Geogr. 2020, 85, 102727. [Google Scholar] [CrossRef]
- Jafino, B.A.; Kwakkel, J.; Verbraeck, A. Transport network criticality metrics: A comparative analysis and a guideline for selection. Transp. Rev. 2020, 40, 241–264. [Google Scholar] [CrossRef]
- Derrible, S. Network Centrality of Metro Systems. PLoS ONE 2012, 7, e40575. [Google Scholar] [CrossRef]
- Wilde, E.T. Do emergency medical system response times matter for health outcomes? Health Econ. 2013, 22, 790–806. [Google Scholar] [CrossRef] [PubMed]
- FEMA. UNIT 3: NFIP FLOOD STUDIES AND MAPS. 2024. Available online: https://www.fema.gov/pdf/floodplain/nfip_sg_unit_3.pdf (accessed on 3 January 2024).
- Smith, G.P.; Modra, B.D.; Tucker, T.A.; Cox, R.J. Vehicle Stability Testing for Flood Flows; Water Research Laboratory, University of New South Wales: Sydney, Australia, 2017. [Google Scholar]
- Yin, J.; Yu, D.; Yin, Z.; Liu, M.; He, Q. Evaluating the impact and risk of pluvial flash flood on intra-urban road network: A case study in the city center of Shanghai, China. J. Hydrol. 2016, 537, 138–145. [Google Scholar] [CrossRef]
- SC Department of Employment and Workforce. Community Profile. 2023. Available online: www.SCWorkforceInfo.com (accessed on 1 November 2023).
- Anderson Area. Chamber of Commerce. Available online: https://www.andersonscchamber.com/manufacturing-in-anderson-county (accessed on 30 July 2023).
- FEMA. Resilience Analysis and Planning Tool (RAPT). Available online: https://fema.maps.arcgis.com/apps/webappviewer/index.html?id=90c0c996a5e242a79345cdbc5f758fc6 (accessed on 30 July 2023).
- FHWA. Pedestrians and Transit—Safety|Federal Highway Administration. Available online: https://safety.fhwa.dot.gov/ped_bike/ped_transit/ped_transguide/ch4.cfm (accessed on 30 July 2023).
- National Association of City Transportation Officials (NACTO), “Transit Street Design Guide”, 260p. 2016. Available online: https://trid.trb.org/view/1420198 (accessed on 7 August 2023).
- T. Research Board. The Federal Transit Administration Guidelines for the Location and Design of Bus Stops; Texas Transportation Institute, Texas A&M University: College Station, TX, USA, 1996. [Google Scholar]
- SC DoT. Transportation Data, ArcGIS Online. Available online: https://scdot.maps.arcgis.com/home/index.html (accessed on 30 July 2023).
- GDoT. Georgia Traffic Counts & Traffic Report Data—GDOT. Available online: https://www.dot.ga.gov/GDOT/Pages/RoadTrafficData.aspx (accessed on 30 July 2023).
- FHWA. National Bridge Inventory—Management and Preservation—Bridges & Structures—Federal Highway Administration. Available online: https://www.fhwa.dot.gov/bridge/nbi.cfm (accessed on 30 July 2023).
- USGS. National Map Downloader. 2018. Available online: https://apps.nationalmap.gov/downloader/#/ (accessed on 15 January 2018).
- FEMA. FEMA Flood Map Service Center|Search All Products. Available online: https://msc.fema.gov/portal/advanceSearch (accessed on 30 July 2023).
- US Census Bureau. TIGER/Line Geodatabases. Available online: https://www.census.gov/geographies/mapping-files/time-series/geo/tiger-geodatabase-file.html (accessed on 30 July 2023).
- A. Recreation Department. Parks Department—Anderson County South Carolina. Available online: https://www.andersoncountysc.org/work-live/for-residents/parks/ (accessed on 30 July 2023).
- USACE. Hartwell Dam and Lake. Available online: https://www.sas.usace.army.mil/About/Divisions-and-Offices/Operations-Division/Hartwell-Dam-and-Lake/Plan-A-Visit/Brochures-Maps/ (accessed on 30 July 2023).
- HIFLD Open Data. National Shelter System Facilities|National Shelter System Facilities|. Available online: https://hifld-geoplatform.opendata.arcgis.com/datasets/geoplatform::national-shelter-system-facilities/explore?location=34.490781%2C-82.648668%2C12.00 (accessed on 30 July 2023).
- NCES. School District Boundaries. Available online: https://nces.ed.gov/programs/edge/Geographic/DistrictBoundaries (accessed on 30 July 2023).
- Cutter, S.L. Building Disaster Resilience: Steps toward Sustainability. Chall. Sustain. 2014, 1, 72–79. [Google Scholar] [CrossRef]
- Cutter, S.L.; Ismail-Zadeh, A.; Alcántara-Ayala, I.; Altan, O.; Baker, D.N.; Briceño, S.; Gupta, H.; Holloway, A.; Johnston, D.; McBean, G.A.; et al. Global risks: Pool knowledge to stem losses from disasters. Nature 2015, 522, 277–279. [Google Scholar] [CrossRef]





































| Transportation Purpose | Origin | Destination | Phase |
|---|---|---|---|
| Hospital Accessibility | Census block group centroid | Hospitals | Un-flooded, Response, Recovery |
| Emergency services | Fire stations, Ambulances/Paramedics, Police stations | Census block groups | Un-flooded, Response, Recovery |
| Education | Census block group centroid | Schools and colleges: elementary schools, high schools in the school districts, colleges, and universities | Un-flooded, Recovery |
| Daily needs | Census block group centroid | Supermarkets-Walmart and other grocery stores | Un-flooded, Recovery |
| Commute | Census block group centroids | Major employers | Un-flooded, Recovery |
| Import and export | Major corridors-Major cities nearby | Major employers | Un-flooded, Recovery |
| Recreation and social connectedness | Census block group centroid | Parks | Un-flooded, Recovery |
| Evacuation | Census block groups (Possible evacuation, near the river, and having a larger flood extent area) | Major corridors | Response |
| Return of evacuees | Major corridors | Census block groups (Possible evacuation, near the river, and having a larger flood extent area) | Recovery |
Disclaimer/Publisher’s Note: The statements, opinions and data contained in all publications are solely those of the individual author(s) and contributor(s) and not of MDPI and/or the editor(s). MDPI and/or the editor(s) disclaim responsibility for any injury to people or property resulting from any ideas, methods, instructions or products referred to in the content. |
© 2024 by the authors. Licensee MDPI, Basel, Switzerland. This article is an open access article distributed under the terms and conditions of the Creative Commons Attribution (CC BY) license (https://creativecommons.org/licenses/by/4.0/).
Share and Cite
Bhatta, N.; Tanim, S.H.; Murray-Tuite, P. Dynamics of Link Importance through Normal Conditions, Flood Response, and Recovery. Sustainability 2024, 16, 819. https://doi.org/10.3390/su16020819
Bhatta N, Tanim SH, Murray-Tuite P. Dynamics of Link Importance through Normal Conditions, Flood Response, and Recovery. Sustainability. 2024; 16(2):819. https://doi.org/10.3390/su16020819
Chicago/Turabian StyleBhatta, Navin, Shakhawat H. Tanim, and Pamela Murray-Tuite. 2024. "Dynamics of Link Importance through Normal Conditions, Flood Response, and Recovery" Sustainability 16, no. 2: 819. https://doi.org/10.3390/su16020819
APA StyleBhatta, N., Tanim, S. H., & Murray-Tuite, P. (2024). Dynamics of Link Importance through Normal Conditions, Flood Response, and Recovery. Sustainability, 16(2), 819. https://doi.org/10.3390/su16020819

