A Conceptual Framework for the Activation of Sustainable Cooperative Housing Production in Saudi Arabia
Abstract
1. Introduction
Research Problem
2. Theoretical Framework
2.1. The Concept of Cooperative Housing
2.2. Cooperative Housing Production
2.3. Practices and Case Studies
3. Materials and Methods
Interview Design
4. Local Context
4.1. Housing Production
4.2. Cooperative Housing Production
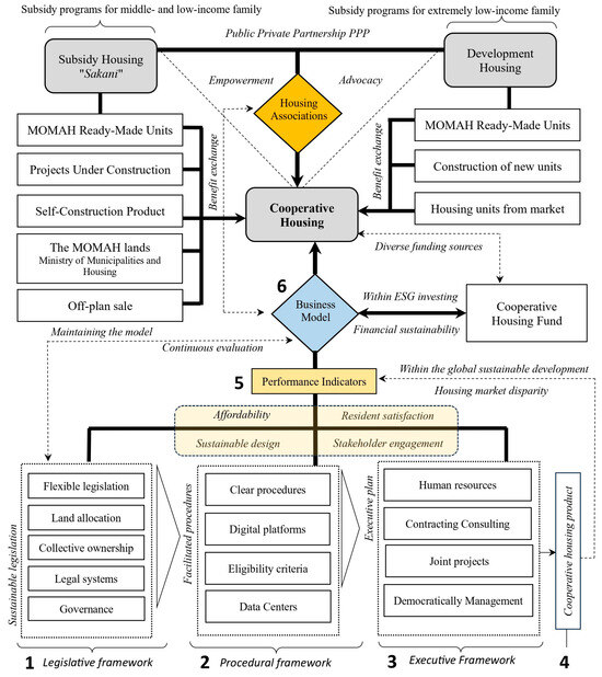
5. Discussion
5.1. Procedural Framework
5.2. Support and Advocacy
5.3. Empowerment
5.4. Business Model
5.5. Partnership and Community Awareness
6. Conclusions
Funding
Institutional Review Board Statement
Informed Consent Statement
Data Availability Statement
Acknowledgments
Conflicts of Interest
References
- United Nations. Goal 11. Department of Economic and Social Affairs, 2024. Available online: https://sdgs.un.org/goals/goal11 (accessed on 5 August 2024).
- United Nations. “68% of the World Population Projected to Live in Urban Areas by 2050, Says UN,” UN-Department of Economic and Social Affairs, 2018. Available online: https://www.un.org/development/desa/en/news/population/2018-revision-of-world-urbanization-prospects.html (accessed on 5 August 2024).
- Obaid, H.M.A.A. Factors Determining Housing Demand in Saudi Arabia. Int. J. Econ. Financ. 2020, 10, 150–157. [Google Scholar] [CrossRef]
- Clapham, D. Cooperative Housing/Ownership. In International Encyclopedia of Housing and Home; Elsevier: Amsterdam, The Netherlands, 2012; pp. 243–247. [Google Scholar]
- Sukumar, G. Institutional potential of housing cooperatives for low-income households: The case of India. Habitat Int. 2001, 25, 147–174. [Google Scholar] [CrossRef]
- Bonetti, M. Sustainable Social Housing Initiative; United Nations Environment Programme (UNEP): Nairobi, Kenya, 2009. [Google Scholar]
- Coimbra, J.; Almeida, M. Challenges and benefits of building sustainable cooperative housing. Build. Environ. 2013, 62, 9–17. [Google Scholar] [CrossRef][Green Version]
- Reynolds, K. Creating Permanent Housing Affordability: Lessons from German Cooperative Housing Models. Cityscape 2018, 20, 2. [Google Scholar]
- Ferreri, M.; Vidal, L. Public-cooperative policy mechanisms for housing commons. Int. J. Hous. Policy 2021, 22, 149–173. [Google Scholar] [CrossRef]
- Alhajri, M.F. Housing challenges and programs to enhance access to affordable housing in the Kingdom of Saudi Arabia. Ain Shams Eng. J. 2022, 13, 101798. [Google Scholar] [CrossRef]
- Haidar, E.; Alghamdi, M.; Bahammam, A. Towards Affordable and Sustainable Housing: A Proposal to Adapt the Institutional Framework in the Transitional Phase in Kingdom of Saudi Arabia. Emir. J. Eng. Res. 2021, 26, 1. [Google Scholar]
- Alangari, N.; Alzamil, W. Evaluating the Building Technology Stimulus Initiative Offered by Ministry of Housing within the Kingdom’s Vision 2030. J. Sustain. Dev. 2020, 13, 115–128. [Google Scholar] [CrossRef]
- General Authority for Statistics. Housing and Residences. 2022. Available online: https://portal.saudicensus.sa/portal/public/8/24?type=TABLE (accessed on 26 March 2024).
- Alzamil, W. Evaluation of Affordable Housing and Subsidy Programs in Saudi Arabia; LAP LAMBERT Academic Publishing: Saarbrücken, Germany, 2016. [Google Scholar]
- SAl-Hathloul, A.; Edadan, N. Housing stock management issues in the kingdom of Saudi Arabia. Hous. Stud. 2007, 7, 268–279. [Google Scholar] [CrossRef]
- Moreau, S. Profiles of a Movement: Co-operative Housing Around the World; CECODHAS Housing Europe and ICA Housing: Brussels, Belgium, 2012. [Google Scholar]
- Ministry of Municipalities and Housing. Cooperative Housing Initiative. Available online: https://momrah.gov.sa/en/node/6745 (accessed on 13 May 2024).
- Brandes, N. Developing the late colonial city: Strategies of a middle class housing cooperative in Mozambique, 1951–1975. Cities 2022, 130, 103935. [Google Scholar] [CrossRef]
- USDN. Urban Sustainability Directors Network USDN. 2024. Available online: https://sustainableconsumption.usdn.org/initiatives-list/cooperative-housing (accessed on 5 August 2024).
- Balmer, I.; Gerber, J.-D. Why are housing cooperatives successful? Insights from Swiss affordable housing policy. Hous. Stud. 2018, 33, 361–385. [Google Scholar] [CrossRef]
- Morris, M. The cooperative advantage for social inclusion meets uncooperative government regulation: International cooperative principles and cooperative housing regulation in the province of Ontario. J. Entrep. Organ. Divers. 2015, 4, 28–51. [Google Scholar] [CrossRef]
- Turner, S.; Canning, E. Constructing Home and Community in Halifax Housing Cooperatives. J. Undergrad. Ethnogr. 2015, 5. [Google Scholar] [CrossRef]
- Ashraf, H.; Kamel, R.; Elsherif, D.; Nasreldin, R. Reviving the Egyptian cooperative housing through an integrated development framework. HBRC J. 2024, 20, 99–122. [Google Scholar] [CrossRef]
- Baiges, C.; Ferreri, M.; Vidal, L. International Policies to Promote Cooperative Housing; Lacol SCCL: Barcelona, Spain, 2020. [Google Scholar]
- Khan, M.; Rasid, S.A.; Bardai, B.; Saruchi, S. Framework of affordable cooperative housing through an innovative waqf-based source of finance in Karachi. J. Islam. Account. Bus. Res. 2023, 14, 379–397. [Google Scholar] [CrossRef]
- Alabid, A.; Alzamil, W. Housing Policy in Developing Countries; Marjea: Riyadh, Saudi Arabia, 2022. [Google Scholar]
- Center for Cooperatives. More Than Just Housing CO-OP HOUSING; University of Wisconsin: Madison, WI, USA, 2015. [Google Scholar]
- Ahedo, M.; Hoekstra, J.; Etxezarreta, A. Socially oriented cooperative housing as alternative to housing speculation. Public policies and societal dynamics in Denmark, the Netherlands and Spain. Rev. Soc. Econ. 2021, 81, 622–643. [Google Scholar] [CrossRef]
- Alzamil, W. Evaluating Urban Status of Informal Settlements in Indonesia: A Comparative Analysis of Three Case Studies in North Jakarta. J. Sustain. Dev. 2018, 11, 148–173. [Google Scholar] [CrossRef]
- Rohe, W.M. Converting public housing to cooperatives: The experience of three developments. Hous. Policy Debate 1995, 6, 439–479. [Google Scholar] [CrossRef]
- Ambrose, P.J. The housing provision chain as a comparative analytical framework. Scand. Hous. Plan. Res. 1991, 8, 91–104. [Google Scholar] [CrossRef]
- Mohammed, M.O. Affordable Islamic home financing in Malaysia: A potential synergistic venture between financial cooperatives and cash-waqf. In Proceedings of the 11th International Conference on Islamic Economics and Finance (ICIEF 2016), Kuala Lumpur, Malaysia, 11–13 October 2016. [Google Scholar]
- Galvin, R. Policy pressure to retrofit Germany’s residential buildings to higher energy efficiency standards: A cost-effective way to reduce CO2 emissions? Build. Environ. 2023, 237, 110316. [Google Scholar] [CrossRef]
- Kooijman, E. The Demand for Housing Cooperatives in the Netherlands An Explorative Study of the Demand for Housing Cooperatives, Based on the Underlying Preferences for Housing Tenure by Use of a Stated Choice Experiment. Master’s Thesis, Eindhoven University of Technology, Eindhoven, The Netherlands, 2023. [Google Scholar]
- Lengkeek, A.; Kuenzli, P. Operatie Wooncoöperatie: Uit de Wooncrisis Door Gemeenschappelijk Bezit; Valiz: Amsterdam, The Netherlands, 2022. [Google Scholar]
- Beekers, W.P. Het Bewoonbare Land: Geschiedenis van de Volkshuisvestingsbeweging in Nederland; BOOM: Meppel, The Netherlands, 2012. [Google Scholar]
- Gemeente Amsterdam. Aan de slag met wooncoöperaties! Eindrapport kwartiermaker; Gemeente Amsterdam: Amsterdam, The Netherlands, 2020. [Google Scholar]
- Larsen, H. Property relations between state and market: A history of housing cooperatives in Denmark. Hous. Stud. 2024, 1–23. [Google Scholar] [CrossRef]
- Vidal, L. Cooperative Islands in Capitalist Waters: Limited-equity Housing Cooperatives, Urban Renewal and Gentrification. Int. J. Urban Reg. Res. 2019, 43, 157–178. [Google Scholar] [CrossRef]
- United Nations. The Sustainable Development Goals Report; United Nations: New York, NY, USA, 2023. [Google Scholar]
- Luft, J.A.; Jeong, S.; Idsardi, R.; Gardner, G. Literature Reviews, Theoretical Frameworks, and Conceptual Frameworks: An Introduction for New Biology Education Researchers. CBE Life Sci Educ. 2022, 21, rm33. [Google Scholar] [CrossRef] [PubMed]
- Jabareen, Y. Building a Conceptual Framework: Philosophy, Definitions, and Procedure. Int. J. Qual. Methods 2009, 8, 49–62. [Google Scholar] [CrossRef]
- Yin, R.K. Case Study Research: Design and Methods (Applied Social Research Methods), 5th ed.; SAGE Publications, Inc.: New York City, NY, USA, 2013. [Google Scholar]
- Oakley, A. Gender, methodology and people’s ways of knowing: Some problems with feminism and the paradigm debate in social science. Sociology 1998, 32, 707–731. [Google Scholar] [CrossRef]
- National Vision 2030. Annual Report of the National Vision 2030; National Vision: Riyadh, Saudi Arabia, 2023. [Google Scholar]
- Alhajri, M.F. Framework Development for Public-Private Partnership In Affordable Housing Delivery in Saudi Arabia; School of Science, Engineering, and Environment, University of Salford: Manchester, UK, 2019. [Google Scholar]
- Alzamil, W. A Framework for Building a Housing Support System for Orphans: Saudi Society. Sci. J. King Faisal Univ. 2023, 24. [Google Scholar] [CrossRef]
- National Transformation Program. National Transformation Program; National Vision 2030: Riyadh, Saudi Arabia, 2016. [Google Scholar]
- Al Mulhim, K.; Swapan, M.; Khan, S. Critical Junctures in Sustainable Social Housing Policy Development in Saudi Arabia: A Review. Sustainability 2022, 14, 2979. [Google Scholar] [CrossRef]
- Alzamil, W. Mechanisms for Activating Housing Cooperatives as an Entry Point to Facilitate Housing in the Kingdom of Saudi Arabia; International Housing and Cooperative Housing Forum: Riyadh, Saudi Arabia, 2018. [Google Scholar]
- UN-Habitat. Saudi Arabia; Future Saudi Cities Program, United Nations Human Settlements Programme: Riyadh, Saudi Arabia, 2016. [Google Scholar]
- UN-Habitat. Saudi Cities Report 2019; Future Saudi Cities Program, United Nations Human Settlements Programme: Riyadh, Saudi Arabia, 2019. [Google Scholar]
- Almulhim, A.I.; Cobbinah, P.B. Can rapid urbanization be sustainable? The case of Saudi Arabian cities. Habitat Int. 2023, 139, 102884. [Google Scholar] [CrossRef]
- Alqahtany, A.; Mohanna, A.B. Housing challenges in Saudi Arabia: The shortage of suitable housing units for various socioeconomic segments of Saudi society. Hous. Care Support 2019, 22, 162–178. [Google Scholar] [CrossRef]
- Alhubashi, H. Housing Types and Choices in Saudi Arabia. In Proceedings of the International Conference Virtual City and Territory—11th Congress Virtual City and Territory, Krakow, Poland, 6–8 July 2016. [Google Scholar]
- Alhajri, M.F. Transformation of the Saudi Housing Sector through an Enabling Approach to Affordable Housing. Land 2024, 13, 718. [Google Scholar] [CrossRef]
- Bahammam, A.; Haidar, E. Increasing Housing Density to limit the Urban Sprawl of the City of Riyadh and Achieve the Households’ Needs. J. Archit. Plan. 2021, 33, 371. [Google Scholar]
- Cortes, G.S.; Gao, G.P.; Silva, F.B.; Song, Z. Unconventional monetary policy and disaster risk: Evidence from the subprime and COVID–19 crises. J. Int. Money Financ. 2022, 122, 102543. [Google Scholar] [CrossRef] [PubMed]
- Govindarajan, V.; Ilyas, H.; Silva, F.B.G.; Srivastava, A.; Enache, L. How Companies Can Prepare for a Long Run of High Inflation. Harvard Business Review, 2 May 2022. Available online: https://hbr.org/2022/05/how-companies-can-prepare-for-a-long-run-of-high-inflation (accessed on 24 September 2024).
- The Riyadh Cooperative Housing Association. Riyadh Cooperative Housing Society and Its Objectives; The Riyadh Cooperative Housing Association: Riyadh, Saudi Arabia, 2024; Available online: https://www.housing.org.sa/ (accessed on 5 August 2024).
- Río, S.L.D. Conceptualising the commons as a relational triad: Lessons from the grant of use cooperative housing model in Barcelona. Geoforum 2022, 136, 112–121. [Google Scholar]
- Al-Arabi, M. (Member of the Cooperative Housing Association). Personal communication, 3 August 2024.
- Housing Cooperative Society in Al Baha Region. The Most Prominent Challenges Facing the Housing Cooperative Society, 2024. Available online: https://cafhb.org.sa/ (accessed on 15 September 2024).
- Ministry of Human Resources and Social Affairs. Establish a Cooperative Society. Available online: https://www.hrsd.gov.sa/ministry-services/services/233412 (accessed on 12 June 2024).
- Ahmed, K. (Vice President of Maskanak Association). Personal communication, 3 August 2024.
- Girbés-Peco, S.; Foraster, M.J.; Mara, L.C.; Morlà-Folch, T. The role of the democratic organization in the La borda housing cooperative in Spain. Habitat Int. 2020, 102, 102208. [Google Scholar] [CrossRef]
- UN-Habitat. Comprehensive urban Vision for the City of Riyadh; Saudi Cities Future Program: Riyadh, Saudi Arabia, 2020. [Google Scholar]
- Ministry of Municipalities and Housing. Idle Lands. 2024. Available online: https://momah.gov.sa/en/node/6739 (accessed on 5 August 2024).
- Al-Ajaji, O. (Chairman of the Cooperative Housing Association). Personal communication, 3 August 2024.
- Al-Aufi, M. (Chairman of the Specialized Sub-Council of Housing Associations in Saudi Arabia, Chairman of the National Housing Association in Qassim). Personal communication, 7 August 2024.
- Al-Essa, M. (A Housing Expert and Head of Al-Razi Engineering Consulting Office). Personal communication, 1 August 2024.
- Al-Alyan, H. (Chairman of the Bayti Association). Personal communication, 1 August 2024.
- Dantas, M.M. Are ESG Funds More Transparent? 2021. Available online: https://papers.ssrn.com/sol3/papers.cfm?abstract_id=3269939 (accessed on 20 September 2024).
- Dantas, M.M. ESG Investing and Mutual Fund Manager Behavior; Cornell University: Ithaca, NY, USA, 2019. [Google Scholar]





| Interview Question | Assessing the Current Framework | ||
|---|---|---|---|
| Legislative | Procedural | Executive | |
| What are the procedures for establishing cooperative housing societies? | × | ||
| How does cooperative housing work in Saudi Arabia? | × | × | |
| What are the challenges facing cooperative housing in Saudi Arabia? | × | ||
| What support is provided for cooperative housing? | × | × | |
| What are the proposals to activate housing cooperatives in Saudi Arabia? | × | × | × |
| Province | Code | No. Housing Units | Percentage |
|---|---|---|---|
| Riyadh | RY | 2,273,197 | 27.8 |
| Makkah | MK | 2,134,312 | 26.1 |
| Eastern | ES | 1,349,769 | 16.5 |
| Madinah | MD | 518,683 | 6.34 |
| Asir | AS | 478,970 | 5.86 |
| Qaseem | QA | 313,247 | 3.83 |
| Jazan | JA | 309,401 | 3.78 |
| Tabuk | TB | 207,253 | 2.54 |
| Hail | HA | 177,976 | 2.18 |
| Najran | NJ | 131,480 | 1.61 |
| Al Jouf | JO | 125,030 | 1.53 |
| Al Baha | BH | 82,625 | 1.01 |
| Northern | NO | 72,731 | 0.89 |
| Total | 8,174,674 | 100 | |
| Ownership Type | Saudi | Non-Saudi | Total | |||
|---|---|---|---|---|---|---|
| No. | % | No. | % | No. | % | |
| Property without mortgage or loan | 1,512,762 | 36.4 | 127,737 | 3.2 | 1,640,499 | 20.1 |
| Ownership by mortgage or loan | 697,528 | 16.8 | 32,768 | 0.8 | 730,296 | 8.9 |
| Undefined | 304,658 | 7.3 | 226,685 | 5.6 | 531,343 | 6.5 |
| Sub-total | 2,514,948 | 60.6 | 387,190 | 9.6 | 2,902,138 | 35.5 |
| Tenant | 1,638,549 | 39.4 | 3,633,987 | 90.4 | 5,272,536 | 64.5 |
| Total | 4,153,497 | 100 | 4,021,177 | 100 | 8,174,674 | 100 |
| Housing Provided by Sector | Saudi | Non-Saudi | Total | |||
|---|---|---|---|---|---|---|
| No. | % | No. | % | No. | % | |
| Private sector | 21,573 | 0.5 | 661,448 | 16.4 | 683,021 | 8.4 |
| Government sector | 57,326 | 1.4 | 66,609 | 1.7 | 123,935 | 1.5 |
| Family | 310,222 | 7.5 | 37,623 | 0.9 | 347,845 | 4.3 |
| Charity sector | 20,131 | 0.5 | 28,700 | 0.7 | 48,831 | 0.6 |
| Total | 409,252 | 9.9 | 794,380 | 19.8 | 1,203,632 | 14.7 |
Disclaimer/Publisher’s Note: The statements, opinions and data contained in all publications are solely those of the individual author(s) and contributor(s) and not of MDPI and/or the editor(s). MDPI and/or the editor(s) disclaim responsibility for any injury to people or property resulting from any ideas, methods, instructions or products referred to in the content. |
© 2024 by the author. Licensee MDPI, Basel, Switzerland. This article is an open access article distributed under the terms and conditions of the Creative Commons Attribution (CC BY) license (https://creativecommons.org/licenses/by/4.0/).
Share and Cite
Alzamil, W. A Conceptual Framework for the Activation of Sustainable Cooperative Housing Production in Saudi Arabia. Sustainability 2024, 16, 8593. https://doi.org/10.3390/su16198593
Alzamil W. A Conceptual Framework for the Activation of Sustainable Cooperative Housing Production in Saudi Arabia. Sustainability. 2024; 16(19):8593. https://doi.org/10.3390/su16198593
Chicago/Turabian StyleAlzamil, Waleed. 2024. "A Conceptual Framework for the Activation of Sustainable Cooperative Housing Production in Saudi Arabia" Sustainability 16, no. 19: 8593. https://doi.org/10.3390/su16198593
APA StyleAlzamil, W. (2024). A Conceptual Framework for the Activation of Sustainable Cooperative Housing Production in Saudi Arabia. Sustainability, 16(19), 8593. https://doi.org/10.3390/su16198593
