Prediction of Greenhouse Area Expansion in an Agricultural Hotspot Using Landsat Imagery, Machine Learning and the Markov–FLUS Model
Abstract
1. Introduction
2. Materials and Methods
2.1. Study Area
2.2. Landsat Imageries and Ancillary Data
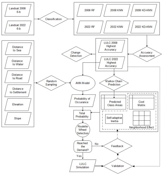
2.3. Steps of This Study
2.3.1. Image Classification
2.3.2. Accuracy Assessment
2.3.3. Change Detection
2.3.4. Markov Chain Prediction and Future Simulation
3. Results
3.1. Produced LULC Maps of 2008 and 2022
3.2. Accuracies of LULC Maps
3.3. Temporal Changes between 2008 and 2022
3.4. Future LULC Class Demand Prediction
3.5. Simulation and Validation of LULC2036 and LULC2050
4. Discussion
5. Conclusions
Funding
Institutional Review Board Statement
Informed Consent Statement
Data Availability Statement
Conflicts of Interest
References
- Kanianska, R. Agriculture and Its Impact on Land-Use, Environment, and Ecosystem Services. In Landscape Ecology—The Influences of Land Use and Anthropogenic Impacts of Landscape Creation; Almusaed, A., Ed.; InTech: London, UK, 2016. [Google Scholar]
- OECD/FAO. OECD-FAO Agricultural Outlook 2022–2031; OECD Publishing: Paris, France, 2022. [Google Scholar]
- Briassoulis, D.; Dougka, G.; Dimakogianni, D.; Vayas, I. Analysis of the collapse of a greenhouse with vaulted roof. Biosyst. Eng. 2016, 151, 495–509. [Google Scholar] [CrossRef]
- United Nations. Transforming our World: The 2030 Agenda for Sustainable Development; United Nations: New York, NY, USA, 2015. [Google Scholar]
- Zhou, D.; Meinke, H.; Wilson, M.; Marcelis, L.F.M.; Heuvelink, E. Towards delivering on the sustainable development goals in greenhouse production systems. Resour. Conserv. Recycl. 2021, 169, 105379. [Google Scholar] [CrossRef]
- Acharki, S.; Veettil, B.K.; Vizzari, M. Plastic-covered greenhouses mapping in Morocco with Google Earth engine: Comparing Sentinel-2 and Landsat-8 data using pixel- and object-based methods. Remote Sens. Appl. Soc. Environ. 2024, 34, 101158. [Google Scholar] [CrossRef]
- Aguera, F.; Liu, J.G. Automatic Greenhouse Delineation from Quickbird and Ikonos Satellite Images. Comput. Electron. Agric. 2009, 66, 191–200. [Google Scholar] [CrossRef]
- Levin, N.; Lugassi, R.; Ben-Dor, E.; Ramon, U.; Braun, O. Remote sensing as a tool for monitoring plasticulture in agricultural landscapes. Int. J. Remote Sens. 2007, 28, 183–202. [Google Scholar] [CrossRef]
- Ou, C.; Yang, J.; Du, Z.; Zhang, T.; Niu, B.; Feng, Q.; Liu, Y.; Zhu, D. Landsat-Derived Annual Maps of Agricultural Greenhouse in Shandong Province, China from 1989 to 2018. Remote Sens. 2021, 13, 4830. [Google Scholar] [CrossRef]
- Chen, W.; Xu, Y.; Zhang, Z.; Yang, L.; Pan, X.; Jia, Z. Mapping agricultural plastic greenhouses using Google Earth images and deep learning. Comput. Electron. Agric. 2021, 191, 106552. [Google Scholar] [CrossRef]
- Gong, C.; Peicheng, Z.; Junwei, H. Learning rotation-invariant convolutional neural networks for object detection in VHR optical remote sensing images. IEEE Trans. Geosci. Remote Sens. 2016, 54, 7405–7415. [Google Scholar]
- Ou, C.; Yang, J.; Du, Z.; Liu, Y.; Feng, Q.; Zhu, D. Long-Term Mapping of a Greenhouse in a Typical Protected Agricultural Region Using Landsat Imagery and the Google Earth Engine. Remote Sens. 2020, 12, 55. [Google Scholar] [CrossRef]
- Lin, X.; Tang, Z.; Wang, X.; Long, J. Agricultural greenhouse extraction based on Sentinel-2 images in Fujian Province. In Proceedings of the 10th International Conference on Agro-geoinformatics (Agro-Geoinformatics), Quebec City, QC, Canada, 11–14 July 2022; pp. 1–5. [Google Scholar] [CrossRef]
- Selmy, S.A.H.; Kucher, D.E.; Mozgeris, G.; Moursy, A.R.A.; Jimenez-Ballesta, R.; Kucher, O.D.; Fadl, M.E.; Mustafa, A.-r.A. Detecting, analyzing, and predicting land use/land cover (LULC) changes in arid regions using Landsat images, CA-markov hybrid model, and GIS techniques. Remote Sens. 2023, 15, 5522. [Google Scholar] [CrossRef]
- Alipbeki, O.; Alipbekova, C.; Mussaif, G.; Grossul, P.; Zhenshan, D.; Muzyka, O.; Turekeldiyeva, R.; Yelubayev, D.; Rakhimov, D.; Kupidura, P.; et al. Analysis and Prediction of Land Use/Land Cover Changes in Korgalzhyn District, Kazakhstan. Agronomy 2024, 14, 268. [Google Scholar] [CrossRef]
- Nath, B.; Wang, Z.; Ge, Y.; Islam, K.; Singh, R.P.; Niu, Z. Land use and land cover change modeling and future potential landscape risk assessment using markov-CA model and analytical hierarchy process. ISPRS Int. J. Geo-Inf. 2020, 9, 134. [Google Scholar] [CrossRef]
- Memarian, H.; Balasundram, S.K.; Talib, J.B.; Sung, C.T.B.; Sood, A.M.; Abbaspour, K. Validation of CA-Markov for simulation of land use and cover change in the Langat Basin, Malaysia. Sci. Res. 2012, 4, 542–554. [Google Scholar] [CrossRef]
- Girma, R.; Fürst, C.; Moges, A. Land Use Land Cover Change Modeling by Integrating Artificial Neural Network with Cellular Automata-Markov Chain Model in Gidabo River Basin, Main Ethiopian Rift. Environ. Chall. 2022, 6, 100419. [Google Scholar] [CrossRef]
- Liu, X.; Liang, X.; Li, X.; Xu, X.; Ou, J.; Chen, Y.; Li, S.; Wang, S.; Pei, F. A Future land use simulation model (FLUS) for simulating multiple land use scenarios by coupling human and natural effects. Landsc. Urban Plan. 2017, 168, 94–116. [Google Scholar] [CrossRef]
- Guo, H.; Cai, Y.; Yang, Z.; Zhu, Z.; Ouyang, Y. Dynamic simulation of coastal wetlands for Guangdong-Hong Kong-Macao Greater Bay area based on multi-temporal Landsat images and FLUS Model. Ecol. Indic. 2021, 125, 107559. [Google Scholar] [CrossRef]
- Zhang, D.; Wang, X.; Qu, L.; Li, S.; Lin, Y.; Yao, R.; Zhou, X.; Li, J. Land use/cover predictions incorporating ecological security for the Yangtze River Delta Region, China. Ecol. Indic. 2020, 119, 106841. [Google Scholar] [CrossRef]
- Çağlıyan, A.; Dağlı, D. Monitoring land use land cover changes and modelling of urban growth using a future land use simulation model (FLUS) in Diyarbakır, Türkiye. Sustainability 2022, 14, 9180. [Google Scholar] [CrossRef]
- Zhu, K.; Cheng, Y.; Zang, W.; Zhou, Q.; El Archi, Y.; Mousazadeh, H.; Kabil, M.; Csobán, K.; Dávid, L.D. Multiscenario simulation of land-use change in Hubei Province, China based on the Markov-FLUS Model. Land 2023, 12, 744. [Google Scholar] [CrossRef]
- Zhang, Y.; Kwan, M.-P.; Yang, J. A user-friendly assessment of six commonly used urban growth models. Comput. Environ. Urban Syst. 2023, 104, 102004. [Google Scholar] [CrossRef]
- TUIK. TUIK Crop Production Statistics. Available online: https://biruni.tuik.gov.tr/medas/?locale=EN (accessed on 30 October 2023).
- Koc-San, D. Evaluation of different classification techniques for the detection of glass and plastic greenhouses from WorldView-2 satellite imagery. J. Appl. Remote Sens. 2013, 7, 073553. [Google Scholar] [CrossRef]
- Koc-San, D.; Sonmez, N.K. Plastic and glass greenhouses detection and delineation from Worldview-2 satellite imagery. Int. Arch. Photogramm. Remote Sens. Spatial Inf. Sci. 2016, XLI-B7, 257–262. [Google Scholar] [CrossRef]
- Karabulut, İ.; Inalpulat, M.; Genc, L.; Kızıl, U. Greenhouse mapping using Landsat imageries: Case study of Kumluca and Finike districts of Antalya province. In Proceedings of the International Congress on Landscape Architecture Research, Sarajevo, Bosnia and Herzegovina, 6–10 September 2017. [Google Scholar]
- Aguilar, M.Á.; Jiménez-Lao, R.; Nemmaoui, A.; Aguilar, F.J.; Koc-San, D.; Tarantino, E.; Chourak, M. Evaluation of the consistency of simultaneously acquired Sentinel-2 and Landsat 8 imagery on plastic covered greenhouses. Remote Sens. 2020, 12, 2015. [Google Scholar] [CrossRef]
- Senel, G.; Aguilar, M.A.; Aguilar, F.J.; Nemmaoui, A.; Goksel, C. Unraveling segmentation quality of remotely sensed images on plastic-covered greenhouses: A rigorous experimental analysis from supervised evaluation metrics. Remote Sens. 2023, 15, 494. [Google Scholar] [CrossRef]
- Coslu, M.; Sonmez, N.K.; Koc-San, D. Object-based greenhouse classification from high resolution satellite imagery: A case study Antalya-Türkiye. Int. Arch. Photogramm. Remote Sens. Spatial Inf. Sci. 2016, XLI-B7, 183–187. [Google Scholar] [CrossRef]
- Inalpulat, M.; Civelek, N.; Genc, L. Distinction of glass and plastic greenhouses in Antalya province of Türkiye using Sentinel-2 imagery, spectral indices and Google Earth Engine (GEE). In Proceedings of the International Conference in Agriculture, Food Science, Forestry, Horticulture, Biodiversity, Arhus, Denmark, 13–14 September 2023; pp. 20–26. [Google Scholar]
- Buyurgan, K.; Altunbas, S.; Gozukara, G. Determination of spreading spring greenhouses areas on different physiographical units with remote sensing and GIS techniques: A key study from Elmalı/Antalya. Derim 2019, 36, 217–227. [Google Scholar] [CrossRef][Green Version]
- Inalpulat, M.; Genc, L. Mapping greenhouse area changes using Sentinel-2 imageries and different classification techniques: Pilot area in Aksu, Antalya, Türkiye. IV. In Proceedings of the Balkan Agriculture Congress, Edirne, Türkiye, 31 August–2 September 2022; pp. 858–865. [Google Scholar]
- Inalpulat, M.; Genc, L. Short-term change detection and Markov Chain prediction of greenhouse areas in Alanya, Türkiye using Sentinel-2 imageries. Eur. J. Sci. Technol. 2021, 31, 776–782. [Google Scholar]
- Climate Data. Available online: https://tr.climate-data.org/asya/tuerkiye/antalya/serik-21350/ (accessed on 27 October 2023).
- Japan Aerospace Exploration Agency Earth Observation Research Center ALOS Global Surface Model. Available online: https://www.eorc.jaxa.jp/ALOS/en/aw3d30/data/index.htm (accessed on 2 August 2023).
- ESRI. 2021. Available online: https://desktop.arcgis.com/en/arcmap/latest/tools/spatial-analyst-toolbox/euclidean-distance.htm (accessed on 10 December 2021).
- Shang, M.; Wang, S.; Zhou, Y.; Du, C. Effects of Training Samples and Classifiers on Classification of Landsat-8 Imagery. J. Indian Soc. Remote Sens. 2018, 46, 1333–1340. [Google Scholar]
- Story, M.; Congalton, R.G. Remote Sensing Brief Accuracy Assessment: A User’s Perspective. Photogramm. Eng. Remote Sens. 1986, 52, 397–399. [Google Scholar]
- Coppin, P.; Jonckheere, I.; Nackaerts, K.; Muys, B.; Lambin, E. Digital change detection methods in ecosystem monitoring: A review. Int. J. Remote Sens. 2004, 25, 1565–1596. [Google Scholar] [CrossRef]
- Hussain, M.; Chen, D.; Cheng, A.; Wei, H.; Stanley, D. Change detection from remotely sensed images: From pixel-based to object-based approaches. ISPRS J. Photogramm. Remote Sens. 2013, 80, 91–106. [Google Scholar] [CrossRef]
- Liping, C.; Yujun, S.; Saeed, S. Monitoring and predicting land use and land cover changes using remote sensing and GIS techniques—A case study of a hilly area, Jiangle, China. PLoS ONE 2018, 13, e0200493. [Google Scholar] [CrossRef] [PubMed]
- Geo-Simulation GEOSOS-FLUS. Available online: http://www.geosimulation.cn/FLUS.html (accessed on 27 October 2023).
- Yang, Y.; Bao, W.; Liu, Y. Scenario simulation of land system change in the Beijing-Tianjin-Hebei Region. Land Use Policy 2020, 96, 104677. [Google Scholar] [CrossRef]
- Guo, M.; Ma, S.; Wang, L.-J.; Lin, C. Impacts of future climate change and different management scenarios on water-related ecosystem services: A case study in the Jianghuai ecological economic Zone, China. Ecol. Indic. 2021, 127, 107732. [Google Scholar] [CrossRef]
- Yang, C.; Wei, T.; Li, Y. Simulation and spatio-temporal variation characteristics of LULC in the context of urbanization construction and ecological restoration in the Yellow River Basin. Sustainability 2022, 14, 789. [Google Scholar] [CrossRef]
- Mamitimin, Y.; Simayi, Z.; Mamat, A.; Maimaiti, B.; Ma, Y. FLUS based modeling of the urban LULC in arid and semi-arid region of Northwest China: A case study of Urumqi City. Sustainability 2023, 15, 4912. [Google Scholar] [CrossRef]
- Bharatkar, P.S.; Patel, R. Approach to accuracy assessment for RS image classification techniques. Int. J. Sci. Eng. Res. 2013, 4, 79–86. [Google Scholar]
- Rwanga, S.S.; Ndambuki, J.M. Accuracy assessment of land use/land cover classification using remote sensing and GIS. Int. J. Geosci. 2017, 8, 611–622. [Google Scholar] [CrossRef]
- Landis, J.R.; Gary, G.K. The measurement of observer agreement for categorical data. Biometrics 1977, 33, 159–174. [Google Scholar] [CrossRef]
- Inalpulat, M. Monitoring and multi-scenario simulation of agricultural land changes using Landsat imageries and future land use simulation model on coastal of Alanya. J. Agric. Eng. 2024, 55, 1548. [Google Scholar] [CrossRef]
- Çalışkan, R.; Büyüktaş, K.; Tezcan, A.; Karaca, C. Determination of greenhouses and its insurance conditions damaging from natural disasters occurred in districts of eastern Antalya region. Mustafa Kemal Univ. J. Agric. Sci. 2019, 24, 135–141. [Google Scholar]
- Güvel, Ş.P.; Akgül, G.A. Investigation of atmospheric disasters with Sentinel-2: Antalya Province 13.11.2017 waterspout event and damage estimation by remote sensing. Cukurova Univ. J. Fac. Eng. 2023, 38, 93–104. [Google Scholar]
- Xiang, H.; Ma, Y.; Zhang, R.; Chen, H.; Yang, Q. Spatio-Temporal evolution and future simulation of agricultural land use in Xiangxi, Central China. Land 2022, 11, 587. [Google Scholar] [CrossRef]










| LULC2008-RF | |||||||||
|---|---|---|---|---|---|---|---|---|---|
| Class | A | F | N | W | GH | S | Total | UA | PA | 
| A | 97 | 4 | 4 | 1 | 3 | 1 | 110 | 95.1 | 88.2 | 
| F | 1 | 35 | 1 | 0 | 0 | 0 | 37 | 83.3 | 94.6 | 
| N | 2 | 2 | 41 | 0 | 0 | 1 | 46 | 85.4 | 89.1 | 
| W | 0 | 1 | 0 | 9 | 0 | 0 | 10 | 90.0 | 90.0 | 
| GH | 2 | 0 | 1 | 0 | 47 | 2 | 52 | 92.2 | 90.4 | 
| S | 0 | 0 | 1 | 0 | 1 | 21 | 23 | 84.0 | 91.3 | 
| Total | 102 | 42 | 48 | 10 | 51 | 25 | 278 | ||
| OA (%) | 89.9 | ||||||||
| OK | 0.8680 | ||||||||
| LULC2008-KNN | |||||||||
| Class | A | F | N | W | GH | S | Total | UA | PA | 
| A | 95 | 2 | 6 | 1 | 4 | 2 | 110 | 95.0 | 86.4 | 
| F | 2 | 33 | 1 | 0 | 0 | 1 | 37 | 84.6 | 89.2 | 
| N | 1 | 3 | 40 | 0 | 1 | 1 | 46 | 81.6 | 87.0 | 
| W | 0 | 0 | 0 | 10 | 0 | 0 | 10 | 90.9 | 100.0 | 
| GH | 2 | 1 | 2 | 0 | 45 | 2 | 52 | 86.5 | 86.5 | 
| S | 0 | 0 | 1 | 0 | 2 | 20 | 23 | 80.0 | 87.0 | 
| Total | 102 | 39 | 49 | 11 | 52 | 25 | 278 | ||
| OA (%) | 87.4 | ||||||||
| OK | 0.8354 | ||||||||
| LULC2008-KD-KNN | |||||||||
| Class | A | F | N | W | GH | S | Total | UA | PA | 
| A | 83 | 8 | 12 | 1 | 3 | 3 | 110 | 86.5 | 75.5 | 
| F | 6 | 30 | 1 | 0 | 0 | 0 | 37 | 73.2 | 81.1 | 
| N | 5 | 2 | 39 | 0 | 0 | 0 | 46 | 72.2 | 84.8 | 
| W | 0 | 0 | 0 | 10 | 0 | 0 | 10 | 90.9 | 100.0 | 
| GH | 2 | 1 | 2 | 0 | 43 | 4 | 52 | 87.8 | 82.7 | 
| S | 0 | 0 | 0 | 0 | 3 | 20 | 23 | 74.1 | 87.0 | 
| Total | 96 | 41 | 54 | 11 | 49 | 27 | 278 | ||
| OA (%) | 80.9 | ||||||||
| OK | 0.7521 | ||||||||
| LULC2022-RF | |||||||||
|---|---|---|---|---|---|---|---|---|---|
| Class | A | F | N | W | GH | S | Total | UA | PA | 
| A | 85 | 3 | 4 | 0 | 0 | 1 | 93 | 96.6 | 91.4 | 
| F | 1 | 22 | 1 | 0 | 0 | 0 | 24 | 81.5 | 91.7 | 
| N | 1 | 1 | 35 | 0 | 0 | 0 | 37 | 85.4 | 94.6 | 
| W | 0 | 1 | 0 | 10 | 0 | 1 | 12 | 100.0 | 83.3 | 
| GH | 0 | 0 | 1 | 0 | 75 | 3 | 79 | 96.2 | 94.9 | 
| S | 1 | 0 | 0 | 0 | 3 | 43 | 47 | 89.6 | 91.5 | 
| Total | 88 | 27 | 41 | 10 | 78 | 48 | 292 | ||
| OA (%) | 92.5 | ||||||||
| OK | 0.9032 | ||||||||
| LULC2022-KNN | |||||||||
| Class | A | F | N | W | GH | S | Total | UA | PA | 
| A | 86 | 2 | 2 | 0 | 1 | 2 | 93 | 94.5 | 92.5 | 
| F | 1 | 21 | 2 | 0 | 0 | 0 | 24 | 84.0 | 87.5 | 
| N | 1 | 1 | 33 | 0 | 1 | 1 | 37 | 80.5 | 89.2 | 
| W | 0 | 0 | 1 | 10 | 0 | 1 | 12 | 100.0 | 83.3 | 
| GH | 2 | 1 | 2 | 0 | 70 | 4 | 79 | 94.6 | 88.6 | 
| S | 1 | 0 | 1 | 0 | 2 | 43 | 47 | 84.3 | 91.5 | 
| Total | 91 | 25 | 41 | 10 | 74 | 51 | 292 | ||
| OA (%) | 90.1 | ||||||||
| OK | 0.8723 | ||||||||
| LULC2022-KD-KNN | |||||||||
| Class | A | F | N | W | GH | S | Total | UA | PA | 
| A | 82 | 2 | 5 | 0 | 1 | 3 | 93 | 0.953 | 0.882 | 
| F | 1 | 21 | 1 | 0 | 0 | 1 | 24 | 0.778 | 0.875 | 
| N | 0 | 2 | 32 | 0 | 2 | 1 | 37 | 0.800 | 0.865 | 
| W | 0 | 0 | 0 | 11 | 0 | 1 | 12 | 1.000 | 0.917 | 
| GH | 2 | 2 | 2 | 0 | 68 | 5 | 79 | 0.919 | 0.861 | 
| S | 1 | 0 | 0 | 0 | 3 | 43 | 47 | 0.796 | 0.915 | 
| Total | 86 | 27 | 40 | 11 | 74 | 54 | 292 | ||
| OA (%) | 88.0 | ||||||||
| OK | 0.8466 | ||||||||
| Class | 2008 | 2022 | LULC Area Change | ||||
|---|---|---|---|---|---|---|---|
| Area | Area | Area | Direction | ||||
| ha | % | ha | % | ha | % | ||
| A | 37,036.44 | 77.10 | 31,052.98 | 64.64 | 5983.46 | 12.46 | − | 
| F | 3152.34 | 6.56 | 6033.42 | 12.56 | 2881.08 | 6.00 | + | 
| N | 3676.77 | 7.65 | 1437.03 | 2.99 | 2239.74 | 4.66 | − | 
| W | 127.08 | 0.26 | 221.22 | 0.46 | 94.14 | 0.20 | + | 
| GH | 2759.85 | 5.74 | 4775.39 | 9.94 | 2015.54 | 4.20 | + | 
| S | 1287.45 | 2.68 | 4519.89 | 9.41 | 3232.44 | 6.73 | + | 
| Total | 48,039.93 | 100.00 | 48,039.93 | 100.00 | |||
| Disclaimer/Publisher’s Note: The statements, opinions and data contained in all publications are solely those of the individual author(s) and contributor(s) and not of MDPI and/or the editor(s). MDPI and/or the editor(s) disclaim responsibility for any injury to people or property resulting from any ideas, methods, instructions or products referred to in the content. | 
© 2024 by the author. Licensee MDPI, Basel, Switzerland. This article is an open access article distributed under the terms and conditions of the Creative Commons Attribution (CC BY) license (https://creativecommons.org/licenses/by/4.0/).
Share and Cite
Inalpulat, M. Prediction of Greenhouse Area Expansion in an Agricultural Hotspot Using Landsat Imagery, Machine Learning and the Markov–FLUS Model. Sustainability 2024, 16, 8456. https://doi.org/10.3390/su16198456
Inalpulat M. Prediction of Greenhouse Area Expansion in an Agricultural Hotspot Using Landsat Imagery, Machine Learning and the Markov–FLUS Model. Sustainability. 2024; 16(19):8456. https://doi.org/10.3390/su16198456
Chicago/Turabian StyleInalpulat, Melis. 2024. "Prediction of Greenhouse Area Expansion in an Agricultural Hotspot Using Landsat Imagery, Machine Learning and the Markov–FLUS Model" Sustainability 16, no. 19: 8456. https://doi.org/10.3390/su16198456
APA StyleInalpulat, M. (2024). Prediction of Greenhouse Area Expansion in an Agricultural Hotspot Using Landsat Imagery, Machine Learning and the Markov–FLUS Model. Sustainability, 16(19), 8456. https://doi.org/10.3390/su16198456
 
        


 
       