A Sustainable Model for Forecasting Carbon Emission Trading Prices
Abstract
1. Introduction
- (1)
- The ICEEMDAN-MSE decomposition-reconstruction algorithm is utilized to decompose the original data set into intrinsic mode functions (IMFs), thereby effectively resolving the modal aliasing issue associated with IMF components.
- (2)
- Subsequently, the multi-scale entropy of each IMF component is calculated, and the input sequence of the neural network model is reconstructed using multi-scale entropy, thereby markedly reducing the complexity of the prediction.
- (3)
- An intelligent optimization algorithm is employed to optimize the hyperparameters of the LSTM network, thereby enabling the network to adaptively seek optimal performance, improve prediction accuracy, and ensure model flexibility.
- (4)
- This paper presents the first analysis and prediction of carbon emission trading prices for the Chinese and EU carbon markets, thereby effectively verifying the robustness and scientific validity of the model.
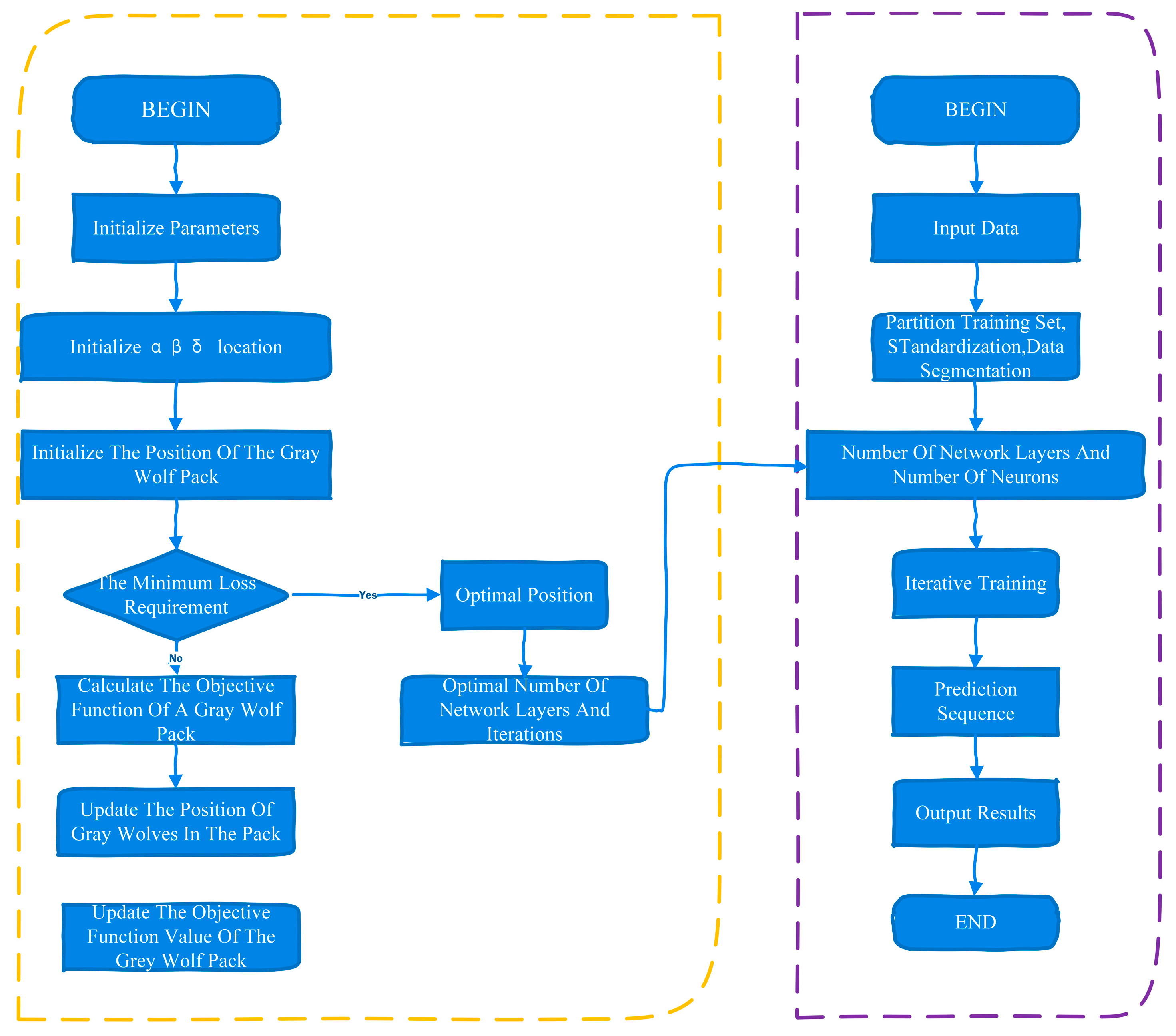
2. Methods
2.1. ICEEMDAN Algorithm
2.2. Multi-Scale Entropy Theory
2.3. GWO-LSTM Model
3. Experimental Verification
3.1. Data Source
3.2. Data Preprocessing
- (1)
- Data Decomposition and Reconstruction
- (2)
- Data normalization
- (3)
- Data set division
3.3. Evaluation Indicators
3.4. Experimental Parameter Settings
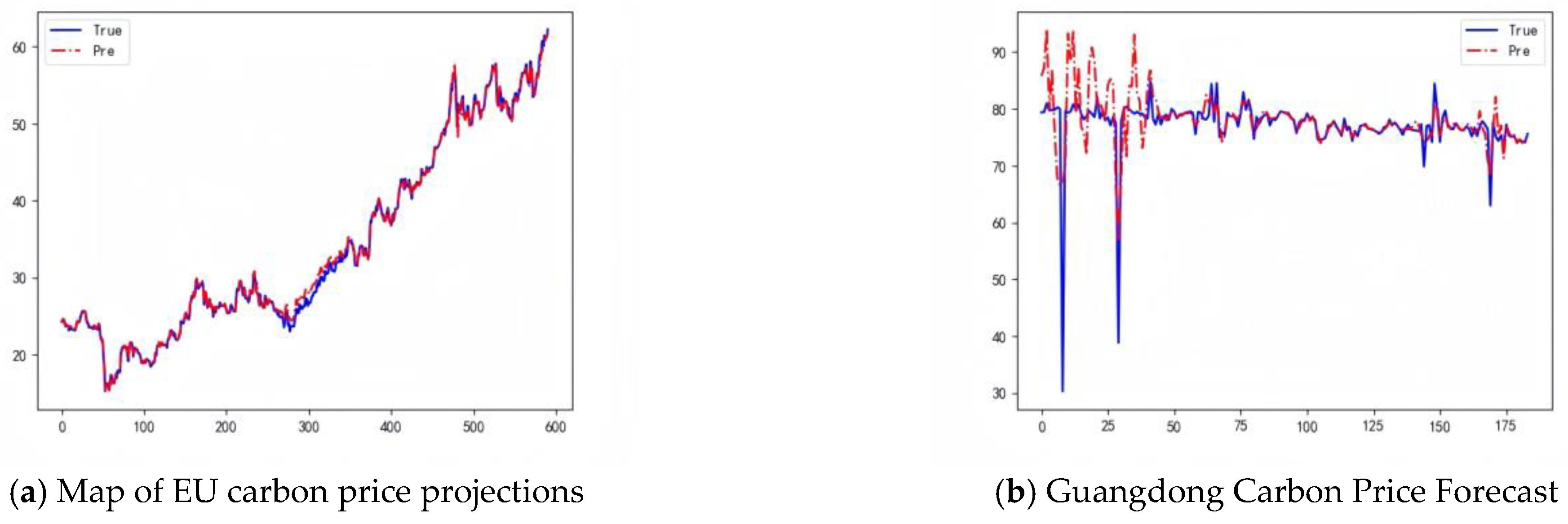
4. Results
Melting Experiment
5. Conclusions
Author Contributions
Funding
Institutional Review Board Statement
Informed Consent Statement
Data Availability Statement
Acknowledgments
Conflicts of Interest
References
- Li, G. Analysis of the Causes of Global Warming. J. Nat. Disasters 2005, 5, 42–46. [Google Scholar]
- Cui, L.; Fan Yi Zhu, L.; Bi, Q.; Zhang, Y. Research on the Cost-saving Effect of Carbon Emission Trading on Achieving China’s “Twelfth Five-Year Plan” Emission Reduction Goals. China Manag. Sci. 2013, 21, 37–46. [Google Scholar]
- McCollum, D.L.; Zhou, W.; Bertram, C.; De Boer, H.-S.; Bosetti, V.; Busch, S.; Després, J.; Drouet, L.; Emmerling, J.; Fay, M.; et al. Energy investment needs for fulfilling the Paris agreement and achieving the sustainable development goals. Nat. Energy 2018, 3, 589–599. [Google Scholar] [CrossRef]
- Balcılar, M.; Demirer, R.; Hammoudeh, S.; Nguyen, D.K. Risk spillovers across the energy and carbon markets and hedging strategies for carbon risk. Energy Econ. 2016, 54, 159–172. [Google Scholar] [CrossRef]
- Zahraee, S.M.; Shiwakoti, N.; Stasinopoulos, P. Application of geographical information system and agent-based modeling to estimate particle-gaseous pollutantemissions and transportation cost of woody biomass supply chain. Appl. Energy 2022, 309, 118482. [Google Scholar] [CrossRef]
- Yu, H.; Jiang, Y.; Zhang, Z.; Shang, W.-L.; Han, C.; Zhao, Y. The impact of carbon emission trading policy on firms’ green innovation in China. Financ. Innov. 2022, 8, 1–24. [Google Scholar] [CrossRef]
- Wei, Y.; Zhu, R.; Tan, L. Emission trading scheme, technological innovation, and competitiveness: Evidence from China’s thermal power enterprises. J. Environ. Manag. 2022, 320, 115874. [Google Scholar] [CrossRef]
- Wang, J.; Cui, Q.; Sun, X. A novel framework for carbon price prediction using comprehensive feature screening, bidirectional gate recurrent unit and Gaussian process regression. J. Clean. Prod. 2021, 314, 128024. [Google Scholar] [CrossRef]
- Ye, J.; Xue, M. Influences of sentiment from news articles on EU carbon prices. Energy Econ. 2021, 101, 105393. [Google Scholar] [CrossRef]
- Batten, J.A.; Maddox, G.E.; Young, M.R. Does weather, or energy prices, affect carbon prices. Energy Econ. 2021, 96, 105016. [Google Scholar] [CrossRef]
- Yun, P.; Tang, W.; Huang, H. Prediction of China’s carbon emission rights price based on time-varying high-order moment NAGARCHSK-LSTM model. J. Anhui Agric. Univ. (Soc. Sci. Ed.) 2021, 30, 48–57. [Google Scholar]
- Lv, J.; Du, J.; Cao, M.; Fan, X. Carbon emission trading price prediction using ARIMA-SVM model. J. Xi’an Univ. Sci. Technol. 2020, 40, 542–548. [Google Scholar]
- Lin, Z. Modelling and forecasting the stock market volatility of SSE composite index using GARCH models. Future Gener. Comput. Syst. 2018, 7, 960–972. [Google Scholar] [CrossRef]
- Wang, J.J.; Sun, X.; Cheng, Q.; Cui, Q. An innovative random forest-based nonlinear ensemble paradigm of improved feature extraction and deep learning for carbon price forecasting. Sci. Total Environ. 2021, 762, 143099. [Google Scholar] [CrossRef]
- Sun, W.; Huang, C. A novel carbon price prediction model combines the secondary decomposition algorithmand the long short-term memory network. Energy 2020, 207, 118294. [Google Scholar] [CrossRef]
- Wei, X.; Ouyang, H. Carbon price prediction based on a scaled PCA approach. PLoS ONE 2024, 19, e0296105. [Google Scholar] [CrossRef]
- Mu, G.; Dai, L.; Ju, X.; Chen, Y.; Huang, X. MS-IHHO-LSTM: Carbon price prediction model of multi-source data based on improved swarm intelligence algorithm and deep learning method. IEEE Access 2024, 12, 80754–80769. [Google Scholar] [CrossRef]
- Zhu, B.; Wang, P.; Wei, Y. Multi-scale analysis of the influencing factors of carbon market prices based on EMD. Econ. Perspect. 2012, 6, 92–97. [Google Scholar]
- Wang, J.; Cui, Q.; He, M. Hybrid intelligent framework for carbon price prediction using improved variational mode decomposition and optimal extreme learning machine. Chaos Solitons Fractals 2022, 156, 111783. [Google Scholar] [CrossRef]
- Huang, Y.; Dai, X.; Wang, Q.; Zhou, D. A hybrid model for carbon price forecasting using GARCH and long short-term memory network. Appl. Energy 2021, 285, 116485. [Google Scholar] [CrossRef]
- Kakade, K.; Jain, I.; Mishra, A.K. Value-at-Risk forecasting: A hybrid ensemble learning GARCH-LSTM based approach. Resour. Policy 2022, 78, 102903. [Google Scholar] [CrossRef]
- Cheng, J.; Jiang, Y. How can carbon markets drive the development of renewable energy sector? Empirical evidence from China. Data Sci. Financ. Econ. 2024, 4, 249–269. [Google Scholar] [CrossRef]
- Idowu, A.; Ohikhuare, O.M.; Chowdhury, M.A. Does industrialization trigger carbon emissions through energy consumption? Evidence from OPEC countries and high industrialised countries. Quant. Financ. Econ. 2023, 7, 165–186. [Google Scholar] [CrossRef]
- Gao, C.; Li, D.; Wang, X.; Guo, S. Research on the prediction of regional carbon emission trading prices using intelligent machine learning methods: An analysis based on Hubei carbon market data. Price Theory Pract. 2022, 4, 89–93. [Google Scholar]
- Shen, H.; Huang, N.; Liu, L. Micro-effects and mechanism of carbon emission trading. J. Xiamen Univ. (Philos. Soc. Sci.) 2017, 1, 13–22. [Google Scholar]
- Chen, H.; Zhang, L.; Xiong, G.; Zhou, J. MSE and PNN fault diagnosis method for rolling bearings. Noise Vib. Control 2014, 34, 169–173. [Google Scholar]
- Li, D.; Li, Y.; Wang, C.; Chen, M.; Wu, Q. Forecasting carbon prices based on real-time decomposition and causal temporal convolutional networks. Appl. Energy 2023, 331, 120452. [Google Scholar] [CrossRef]
- Lu, B.; Li, J. NOX Emission Prediction of Diesel Engine Based on GWO-LSTM. Int. J. Automot. Technol. 2024. [Google Scholar] [CrossRef]
- Zhang, X.; Wang, X. A review of grey wolf optimization algorithms. Comput. Sci. 2019, 46, 30–38. [Google Scholar]
- Zhang, N.; Fang, J.; Zhao, Y. Bitcoin price prediction based on LSTM hybrid model. Comput. Sci. 2021, 48 (Suppl. S2), 39–45. [Google Scholar] [CrossRef]
- Yang, L.; Wu, Y.; Wang, J.; Liu, Y. A review of recurrent neural networks. Comput. Appl. 2018, 38 (Suppl. S2), 1–6+26. [Google Scholar]
- Rodríguez-García, M.I.; Carrasco-García, M.G.; González-Enrique, J.; Ruiz-Aguilar, J.J.; Turias, I.J. Long short-term memory approach for short-term air quality forecasting in the Bay of Algeciras (Spain). Sustainability 2023, 15, 5089. [Google Scholar] [CrossRef]
- Al-Selwi, S.M.; Hassan, M.F.; Abdulkadir, S.J.; Muneer, A.; Sumiea, E.H.; Alqushaibi, A.; Ragab, M.G. RNN-LSTM: From applications to modeling techniques and beyond—Systematic review. J. King Saud. Univ.-Comput. Inf. Sci. 2024, 36, 102068. [Google Scholar] [CrossRef]
- Yun, P.; Huang, X.; Wu, Y.; Yang, X. Forecasting carbon dioxide emission price using a novel mode decomposition machine learning hybrid model of CEEMDAN-LSTM. Energy Sci. Eng. 2023, 11, 79–96. [Google Scholar] [CrossRef]
- Zhu, B.; Wei, Y.M. Carbon price forecasting with a novel hybrid ARIMA and least squares support vector machines methodology. Omega 2013, 41, 517–524. [Google Scholar] [CrossRef]
- Jia, Z.; Lin, B. CEEEA2. 0 model: A dynamic CGE model for energy-environment-economy analysis with available data and code. Energy Econ. 2022, 112, 106117. [Google Scholar] [CrossRef]
- Böhringer, C.; Hoffmann, T.; Manrique-de-Lara-Peñate, C. The efficiency costs of separating carbon markets under the EU emissions trading scheme: A quantitative assessment for Germany. Energy Econ. 2006, 28, 44–61. [Google Scholar] [CrossRef]
- Zhang, Y.J.; Wei, Y.M. Mean Regression of International Carbon Futures Prices: Empirical Analysis Based on EU ETS. Syst. Eng. Theory Pract. 2011, 31, 214–220. [Google Scholar]
- Liu, S.; Zhang, Y.; Wang, J.; Feng, D. Fluctuations and Forecasting of Carbon Price Based on A Hybrid Ensemble Learning GARCH-LSTM-Based Approach: A Case of Five Carbon Trading Markets in China. Sustainability 2024, 16, 1588. [Google Scholar] [CrossRef]
- Zhou, F.; Huang, Z.; Zhang, C. Carbon price forecasting based on CEEMDAN and LSTM. Appl. Energy 2022, 311, 118601. [Google Scholar] [CrossRef]







| Guangdong | Chongqing | Shenzhen | Beijing | Tianjin | Shanghai | Fujian | EU | |
|---|---|---|---|---|---|---|---|---|
| 2014/04/02–2023/01/13 | 2013/12/19– 2023/01/13 | 2014/06/19–2022/12/11 | 2013/08/15–2023/01/12 | 2013/11/28–2023/01/05 | 2013/12/26–2023/01/13 | 2013/12/29–2023/01/13 | 2017/01/09–2021/01/13 | 2005/04/22–2021/09/06 |
| Carbon Market | Initial Sequence | IMF1 | IMF2 | IMF3 | IMF4 | IMF5 | IMF6 | IMF7 | IMF8 | IMF9 | IMF10 | IMF11 |
|---|---|---|---|---|---|---|---|---|---|---|---|---|
| Shenzhen | 0.87 | 0.98 | 0.73 | 0.58 | 0.57 | 0.37 | 0.21 | 0.02 | 0.05 | 0.02 | 0.97 | - |
| GuangDong | 0.11 | 0.43 | 0.31 | 0.34 | 0.28 | 0.25 | 0.09 | 0.02 | 0.02 | 0.00 | 0.76 | - |
| Tianjin | 0.17 | 0.26 | 0.31 | 0.32 | 0.29 | 0.21 | 0.10 | 0.06 | 0.01 | 0.00 | 0.66 | - |
| Hubei | 0.22 | 0.93 | 0.71 | 0.58 | 0.40 | 0.15 | 0.05 | 0.01 | 0.00 | 0.86 | - | - |
| Beijing | 0.31 | 0.48 | 0.40 | 0.38 | 0.36 | 0.19 | 0.09 | 0.06 | 0.00 | 0.84 | - | - |
| Shanghai | 0.34 | 0.853 | 0.6 | 0.57 | 0.49 | 0.11 | 0.04 | 0.01 | 0.56 | - | - | - |
| Fujian | 0.68 | 1.44 | 0.60 | 0.59 | 0.51 | 0.32 | 0.04 | 0.01 | 0.75 | - | - | - |
| Chongqing | 0.30 | 0.81 | 0.58 | 0.37 | 0.40 | 0.14 | 0.05 | 0.01 | 0.90 | - | - | - |
| EU | 0.05 | 0.62 | 0.30 | 0.34 | 0.22 | 0.13 | 0.06 | 0.01 | 0.01 | 0.01 | 0.01 | 0.83 |
| Carbon Market | Error Indicator | ARIMA | BP | GRU | LSTM | ICEEMDAN-MSE-GWO-LSTM |
|---|---|---|---|---|---|---|
| EU | MAE | 10.68 | 16.97 | 16.41 | 4.18 | 0.04 |
| RMSE | 15.15 | 20.83 | 18.77 | 6.69 | 0.22 | |
| MAPE (%) | 42.09 | 40.76 | 34.00 | 11.29 | 0.5 | |
| Accuracy (%) | 57.90 | 59.24 | 66.00 | 88.71 | 99.48 | |
| Hubei | MAE | 1.44 | 12.67 | 3.97 | 2.25 | 0.44 |
| RMSE | 1.85 | 12.76 | 5.33 | 2.43 | 0.66 | |
| MAPE (%) | 2.90 | 36.42 | 9.84 | 4.98 | 0.9 | |
| Accuracy (%) | 97.01 | 63.58 | 90.15 | 95.02 | 99.06 | |
| hillsides | MAE | 8.94 | 20.78 | 8.40 | 7.13 | 2.66 |
| RMSE | 10.89 | 21.30 | 13.83 | 8.68 | 1.63 | |
| MAPE (%) | 13.37 | 37.23 | 15.07 | 10.02 | 3.40 | |
| Accuracy (%) | 86.63 | 62.77 | 84.29 | 89.82 | 96.60 | |
| Chongqing | MAE | 4.52 | 9.47 | 8.75 | 5.26 | 0.76 |
| RMSE | 5.47 | 10.17 | 6.98 | 7.78 | 0.87 | |
| MAPE (%) | 13.11 | 33.31 | 22.99 | 7.69 | 1.99 | |
| Accuracy (%) | 86.89 | 66.69 | 77.00 | 92.52 | 98.01 | |
| Shenzhen | MAE | 14.74 | 3.80 | 29.09 | 3.51 | 1.65 |
| RMSE | 15.16 | 5.33 | 33.26 | 2.55 | 1.28 | |
| MAPE (%) | 37.65 | 46.85 | 57.55 | 19.87 | 3.35 | |
| Accuracy (%) | 62.34 | 53.15 | 42.45 | 80.13 | 96.65% | |
| Beijing | MAE | 34.74 | 23.54 | 50.43 | 15.52 | 11.74 |
| RMSE | 40.31 | 28.29 | 56.47 | 21.16 | 3.42 | |
| MAPE (%) | 54.72 | 31.01 | 34.75 | 25.19 | 13.87 | |
| Accuracy (%) | 45.28 | 68.99 | 65.25 | 74.81 | 86.13 | |
| Tianjin | MAE | 8.43 | 2.75 | 6.93 | 3.62 | 0.60 |
| RMSE | 9.84 | 3.76 | 7.91 | 4.24 | 0.77 | |
| MAPE (%) | 39.36 | 9.51 | 20.41 | 12.16 | 2.01 | |
| Accuracy (%) | 60.64 | 90.49 | 79.58 | 87.84 | 97.99 | |
| Shanghai | MAE | 5.03 | 16.26 | 3.52 | 4.59 | 0.56 |
| RMSE | 5.77 | 16.39 | 4.38 | 5.14 | 0.75 | |
| MAPE (%) | 8.02 | 39.45 | 6.48 | 7.78 | 1.01 | |
| Accuracy (%) | 91.97 | 60.55 | 93.52 | 92.22 | 98.99 | |
| Fujian | MAE | 3.27 | 3.37 | 3.21 | 1.38 | 1.07 |
| RMSE | 4.06 | 4.24 | 3.99 | 1.59 | 1.03 | |
| MAPE (%) | 19.77 | 18.02 | 18.99 | 9.59 | 7.41 | |
| Accuracy (%) | 80.23 | 81.98 | 81.01 | 90.41 | 92.59 |
| Carbon Market | Error Indicator | CEEMDAN-LSTM | CEEMDAN-MSCE-LSTM | CEEMDAN-MSCE-GWO-LSTM |
|---|---|---|---|---|
| Hubei | MAE | 1.73 | 1.04 | 0.42 |
| RMSE | 1.31 | 1.43 | 0.65 | |
| MAPE (%) | 3.79 | 1.81 | 0.09 | |
| Accuracy (%) | 96.21 | 98.19 | 99.10 | |
| EU | MAE | 1.68 | 1.97 | 0.41 |
| RMSE | 1.15 | 0.83 | 0.77 | |
| MAPE (%) | 2.09 | 2.76 | 0.40 | |
| Accuracy (%) | 97.91 | 97.24 | 99.60 |
Disclaimer/Publisher’s Note: The statements, opinions and data contained in all publications are solely those of the individual author(s) and contributor(s) and not of MDPI and/or the editor(s). MDPI and/or the editor(s) disclaim responsibility for any injury to people or property resulting from any ideas, methods, instructions or products referred to in the content. |
© 2024 by the authors. Licensee MDPI, Basel, Switzerland. This article is an open access article distributed under the terms and conditions of the Creative Commons Attribution (CC BY) license (https://creativecommons.org/licenses/by/4.0/).
Share and Cite
Chen, J.; Peng, D.; Liu, Z.; Wu, L.; Jiang, M. A Sustainable Model for Forecasting Carbon Emission Trading Prices. Sustainability 2024, 16, 8324. https://doi.org/10.3390/su16198324
Chen J, Peng D, Liu Z, Wu L, Jiang M. A Sustainable Model for Forecasting Carbon Emission Trading Prices. Sustainability. 2024; 16(19):8324. https://doi.org/10.3390/su16198324
Chicago/Turabian StyleChen, Jiaqing, Dongpeng Peng, Zhiwei Liu, Lingzhi Wu, and Ming Jiang. 2024. "A Sustainable Model for Forecasting Carbon Emission Trading Prices" Sustainability 16, no. 19: 8324. https://doi.org/10.3390/su16198324
APA StyleChen, J., Peng, D., Liu, Z., Wu, L., & Jiang, M. (2024). A Sustainable Model for Forecasting Carbon Emission Trading Prices. Sustainability, 16(19), 8324. https://doi.org/10.3390/su16198324
