Systematic LCA-AHP Approach to Compare Hydrometallurgical Routes for Copper Recovery from Printed Circuit Boards: Environmental Analysis
Abstract
1. Introduction
2. Materials and Methods
3. Results and Discussion
4. Conclusions
- While materials are being recovered from electronic waste, density separation greatly improves the effectiveness of both the physical separation process and the pretreatment phase, particularly in the extraction and recovery of metals like copper;
- The crushing and separation processes by granulometry contributed the greatest environmental impact associated with the pretreatment phase;
- Based on the parameters adopted for the studied hydrometallurgical processes, it is concluded that copper recovery by sulfuric acid leaching exhibits greater efficiency within a shorter runtime;
- It is also inferred that hydrogen peroxide’s addition in a fractional manner throughout the process contributes to increasing the efficiency of the acid leaching;
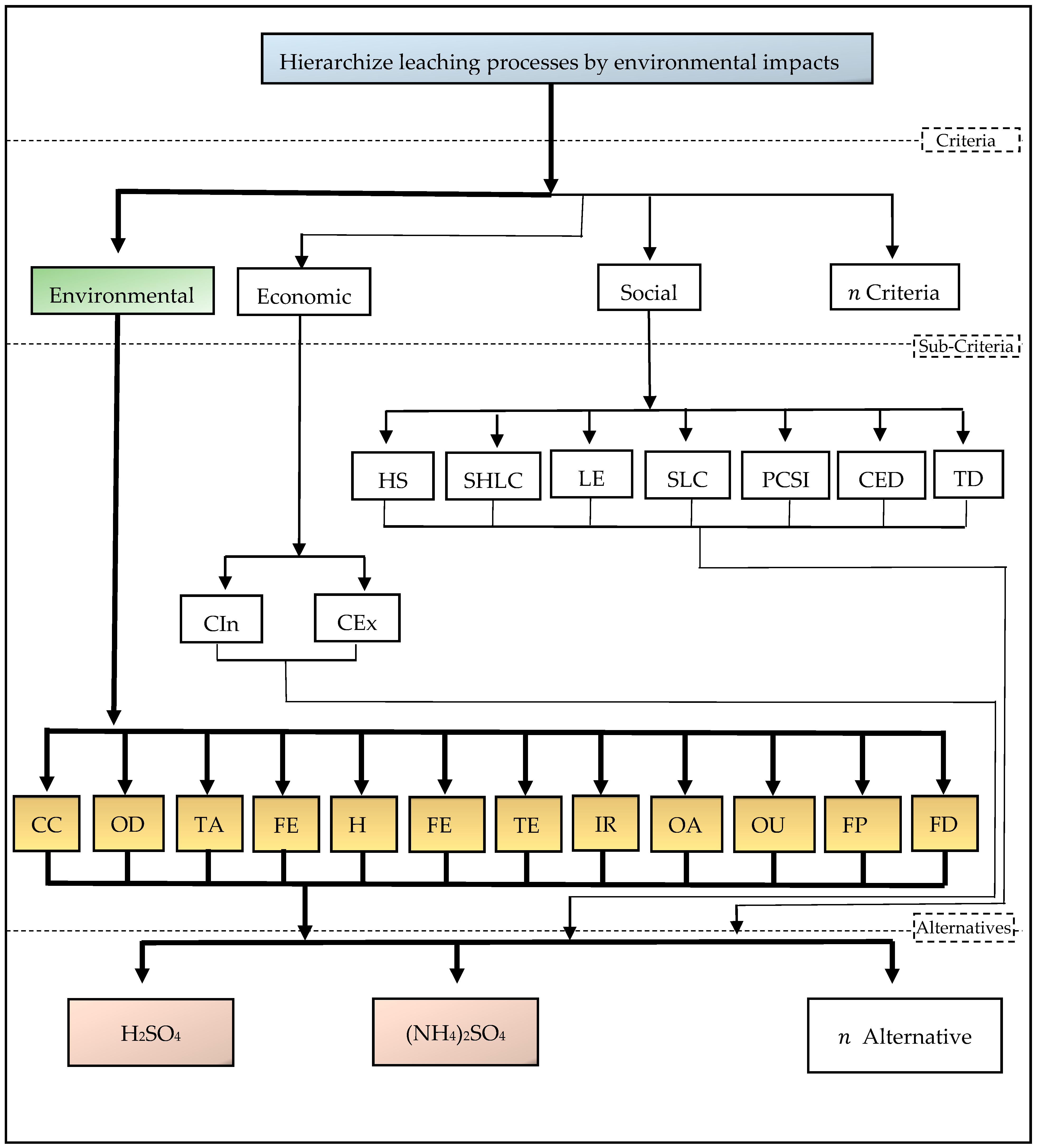
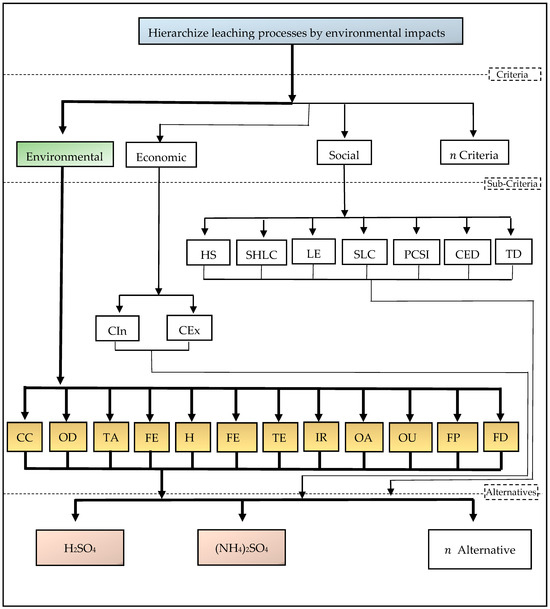
- The hierarchical process analysis provided insights into the environmental performances of the two copper recovery methodologies;
- The proposal to utilize the multicriteria decision-making method in conjunction with a life cycle assessment represents a structured mechanism that contributes to business decision making and the formulation of public environmental policies;
- Since WPCBs are heterogeneous wastes with a wide variety of metals in their compositions, future studies are recommended on the development of environmental impact assessments associated with the purification stage, which involves significant associated costs.
Supplementary Materials
Author Contributions
Funding
Data Availability Statement
Acknowledgments
Conflicts of Interest
References
- Ismail, H.; Hanafiah, M.M. An overview of LCA application in WEEE management: Current practices, progress and challenges. J. Clean. Prod. 2019, 232, 79–93. [Google Scholar] [CrossRef]
- Cui, j.; Zhang, l. Metallurgical recovery of metals from electronic waste: A review. J. Hazard. Mater. 2008, 158, 228–256. [Google Scholar] [CrossRef] [PubMed]
- Tunsu, C.; Petranikova, M.; Ekberg, C.; Retegan, T. A hydrometallurgical process for the recovery of rare earth elements from fluorescent lamp waste fractions. Sep. Purif. Technol. 2016, 161, 172–186. [Google Scholar] [CrossRef]
- Cui, H.; Anderson, C.G. Literature review of hydrometallurgical recycling of printed circuit boards (PCBs). J. Adv. Chem. Eng. 2016, 6, 142–153. [Google Scholar] [CrossRef]
- Li, Z.; Diaz, L.A.; Yang, Z.; Jin, H.; Lister, T.E.; Vahidi, E.; Zhao, F. Comparative life cycle analysis for value recovery of precious metals and rare earth elements from electronic waste. Resour. Conserv. Recycl. 2019, 149, 20–30. [Google Scholar] [CrossRef]
- Udayakumar, S.; Abd Razak, M.I.B.; Ismail, S. Recovering valuable metals from Waste Printed Circuit Boards (WPCB): A short review. Mater. Today Proc. 2022, 66, 3062–3070. [Google Scholar] [CrossRef]
- Jadhav, U.; Hocheng, H. Hydrometallurgical recovery of metals from large printed circuit board pieces. Sci. Rep. 2015, 5, 14574. [Google Scholar] [CrossRef]
- Ha, V.H.; Lee, J.C.; Huynh, T.H.; Jeong, J.; Pandey, B.D. Optimizing the thiosulfate leaching of gold from printed circuit boards of discarded mobile phone. Hydrometallurgy 2014, 149, 118–126. [Google Scholar] [CrossRef]
- Sahin, M.; Akcil, A.; Erust, C.; Altynbek, S.; Gahan, C.S.; Tuncuk, A. A Potential alternative for precious metal recovery from e-waste: Iodine leaching. Separ. Sci. Technol. 2015, 50, 2587–2595. [Google Scholar] [CrossRef]
- Panda, R.; Jadhao, P.; Kishore, K.; Narayan, S. Eco-friendly recovery of metals from waste mobile printed circuit boards using low temperature roasting. J. Hazard. Mater. 2020, 395, 122642. [Google Scholar] [CrossRef]
- Chauhan, G.; Jadhao, P.R.; Pant, K.K.; Nigam, K.D.P. Novel technologies and conventional processes for recovery of metals from waste electrical and electronic equipment: Challenges & opportunities—A review. J. Environ. Chem. Eng. 2018, 6, 1288–1304. [Google Scholar] [CrossRef]
- Wang, C.; Wang, S.; Yan, F.; Zhang, Z.; Shen, X.; Zhang, Z. Recycling of spent lithium-ion batteries: Selective ammonia leaching of valuable metals and simultaneous synthesis of high-purity manganese carbonate. Waste Manag. 2020, 114, 253–262. [Google Scholar] [CrossRef] [PubMed]
- Ku, H.; Jung, Y.; Jo, M.; Park, S.; Kim, S.; Yang, D.; Rhee, K.; An, E.M.; Sohn, J.; Kwon, K. Recycling of spent lithium-ion battery cathode materials by ammoniacal leaching. J. Hazard. Mater. 2016, 313, 138–146. [Google Scholar] [CrossRef]
- Wu, C.; Li, B.; Yuan, C.; Ni, S.; Li, L. Recycling valuable metals from spent lithium- ion batteries by ammonium sulfite-reduction ammonia leaching. Waste Manag. 2019, 93, 153–161. [Google Scholar] [CrossRef]
- Ma, Y.; Tang, J.; Wanaldi, R.; Zhou, X.; Wang, H.; Zhou, C.; Yang, J. A promising selective recovery process of valuable metals from spent lithium-ion batteries via reduction roasting and ammonia leaching. J. Hazard. Mater. 2021, 402, 123491. [Google Scholar] [CrossRef]
- Choubey, P.K.; Panda, R.; Jha, M.K.; Lee, J.-C.; Pathak, D. Recovery of copper and recycling of acid from the leach liquor of discarded Printed Circuit Boards (PCBs). Sep. Purif. Technol. 2015, 156, 269–275. [Google Scholar] [CrossRef]
- Wu, Z.; Yuan, W.; Li, J.; Wang, X.; Liu, L.; Wang, J. A critical review on the recycling of copper and precious metals from waste printed circuit boards using hydrometallurgy. Front. Environ. Sci. Eng. 2017, 11, 8. [Google Scholar] [CrossRef]
- Longle, H.; Jeong, J.; Lee, J.-C.; Pandey, B.D.; Yoo, J.-M.; Huyunh, T.H. Hydrometallurgical process for copper recovery from waste printed circuit boards (PCBs). Miner. Process. Extr. Metall. Rev. 2011, 32, 90–104. [Google Scholar] [CrossRef]
- Ajiboye, A.E.; Olasehinde, F.E.; Adebayo, O.A.; Ajayi, O.J.; Ghosh, M.K.; Basu, S. Extraction of copper and zinc from waste printed circuit boards. Recycling 2019, 4, 36. [Google Scholar] [CrossRef]
- de Andrade, L.M.; de Carvalho, M.A.; Caldas, M.P.K.; Espinosa, D.T.J. Recovery of Copper and Silver of Printed Circuit Boards from Obsolete Computers by One-Step Acid Leaching. Detritus 2021, 14, 86. [Google Scholar] [CrossRef]
- Birloaga, I.; Vegliò, F. Study of multi-step hydrometallurgical methods to extract the valuable content of gold, silver and copper from waste printed circuit boards. J. Environ. Chem. Eng. 2016, 4, 20–29. [Google Scholar] [CrossRef]
- Trinh, H.B.; Kim, S.; Lee, J. Selective Copper Recovery by Acid Leaching from Printed Circuit Board Waste Sludge. Metals 2020, 10, 293. [Google Scholar] [CrossRef]
- Dutta, D.; Panda, R.; Kumari, A.; Goel, S.; Jha, M.K. Sustainable recycling process for metals recovery from used printed circuit boards (PCBs). Sustain. Mater. Technol. 2018, 17, e00066. [Google Scholar] [CrossRef]
- Nobahar, A.; Melka, A.B.; Pusta, A.; Lourenço, J.P.; Carlier, J.D.; Costa, M.C. A New Application of Solvent Extraction to Separate Copper from Extreme Acid Mine Drainage Producing Solutions for Electrochemical and Biological Recovery Processes. Mine Water Environ. 2022, 41, 387–401. [Google Scholar] [CrossRef]
- Koyama, K.; Tanaka, M.; Lee, J. Copper leaching behavior from waste printed circuit board in ammoniacal alkaline solution. Mater. Trans. 2006, 47, 1788–1792. [Google Scholar] [CrossRef]
- Duan, H.; Hou, K.; Li, J.; Zhu, X. Examining the technology acceptance for dismantling of waste printed circuit boards in light of recycling and environmental concerns. J. Environ. Manag. 2011, 92, 392–399. [Google Scholar] [CrossRef]
- Rao, M.D.; Singh, K.K.; Morrison, C.A.; Love, J.B. Selective recovery of nickel from obsolete mobile phone PCBs. Hydrometallurgy 2022, 210, 105843. [Google Scholar] [CrossRef]
- Campos-Guzmán, V.; García-Cáscales, M.S.; Espinosa, N.; Urbina, A. Life Cycle Analysis with Multi-Criteria Decision Making: A review of approaches for the sustainability evaluation of renewable energy technologies. Renew. Sustain. Energy Reviews 2019, 104, 343–366. [Google Scholar] [CrossRef]
- Dias, J.; Xavier, G.; Azevedo, A.; Alexandre, J.; Colorado, H.; Vieira, C.M. Eco-friendly ceramic bricks: A comparative study of life cycle impact methods. Environ. Sci. Pollut. Res. 2022, 29, 76202–76215. [Google Scholar] [CrossRef]
- Wang, C.B.; Zhang, L.X.; Zhou, P.; Chang, Y.; Zhou, D.Q.; Pang, M.Y.; Yin, H. Assessing the environmental externalities for biomass- and coal-fired electricity generation in China: A supply chain perspective. J. Environ. Manag. 2019, 246, 758–767. [Google Scholar] [CrossRef]
- Yang, Z.; Yang, Z.; Yang, S.; Liu, Z.; Liu, Z.; Liu, Y.; Yin, H. Life cycle assessment and cost analysis for copper hydrometallurgy industry in China. J. Environ. Manag. 2022, 309, 114689. [Google Scholar] [CrossRef] [PubMed]
- UNEP/SETAC. Methodological Sheets of Sub-Categories in Social Life Cycle Assessment (S-LCA). 2021. Available online: https://www.lifecycleinitiative.org/library/methodological-sheets-for-subcategories-in-social-life-cycle-assessment-s-lca-2021/ (accessed on 11 July 2024).
- Saaty, T.L. How to make a decision: The Analytic Hierarchy Process. Eur. J. Oper. Res. 1990, 48, 9–26. [Google Scholar] [CrossRef]
- Taha, A.H. Operational Research, 8th ed.; Pearson: New York, NY, USA, 2013; p. 363. [Google Scholar]
- Silvas, F.P.C.; Jimenez, M.M.; Caldas, M.P.K.; Moraes, V.T.D.; Espinosa, D.C.R.; Tenorio, J.A.S. Printed circuit board recycling: Physical processing and copper extraction by selective leaching. Waste Manag. 2015, 46, 503–510. [Google Scholar] [CrossRef] [PubMed]
- Rao, S.; Liu, Y.; Wang, D.; Cao, H.; Zhu, W.; Yang, R.; Liu, Z. Pressure leaching of selenium and tellurium from scrap copper anode slimes in sulfuric acid-oxygen media. J. Clean. Prod. 2021, 278, 123989. [Google Scholar] [CrossRef]
- Das, D.; Mukherjee, S.; Chaudhuri, M.G. Studies on leaching characteristics of electronic waste for metal recovery using inorganic and organic acids and base. Waste. Manag. Res. 2021, 39, 242–249. [Google Scholar] [CrossRef]
- Duran, J.A.G.; Arroyo, Z.G.; Castro, F.I.G.; Owen, P.Q.; Cadena, L.E.S.; Gómez, M.V.A. Evaluation of the effect of physical and chemical factors in the recovery of Cu, Pb and Fe from waste PCB through acid leaching. Heliyon 2023, 9, e21348. [Google Scholar] [CrossRef]
- NBR 14.040; Environmental Management—Life Cycle Assessment—Principles and Structure. Association Brazilian of Technical Standards: Rio de Janeiro, Brazil, 2006; pp. 1–7.
- NBR 14.044; Environmental Management—Life Cycle Assessment—Requirements and Guidelines. Association Brazilian of Technical Standards: Rio de Janeiro, Brazil, 2006; pp. 1–6.
- Silva, D.A.L.; Nunes, A.O.; Piekarski, C.M.; Da Silva Moris, V.A.; De Souza, L.S.M.; Rodrigues, T.O. Why using different Life Cycle Assessment software tools can generate different results for the same product system? A cause–effect analysis of the problem. Sustain. Prod. Consum. 2019, 20, 304–315. [Google Scholar] [CrossRef]
- Decision Making for Leaders, 3rd ed.; RWS Publications: Pittsburgh, PA, USA, 2000; p. 314.
- Costa, H.G. Introdução ao método de análise hierárquica-Análise Multicritério no Auxílio à Decisão. Biblioteca da Escola de Engenharia e Instituto de Computação da UFF. Niterói. 2002. Available online: http://www.din.uem.br/sbpo/sbpo2004/pdf/arq0279.pdf (accessed on 11 July 2024).
- Duan, H.; Wang, Z.; Yuan, X.; Wang, S.; Guo, H.; Yang, X. A novel sandwich supported liquid membrane system for simultaneous separation of copper, nickel and cobalt in ammoniacal solution. Sep. Purif. Technol. 2017, 173, 323–329. [Google Scholar] [CrossRef]






| Test | H2SO4 (Molar) | H2O2 (Molar) | Time (h) | Temperature (°C) | Agitation (rpm) |
|---|---|---|---|---|---|
| I | 2 | 2 | 6 | 75 | 500 |
| II | 2 | 2 | 6 | 75 | 500 |
| III | 2 | 2 | 3 | 75 | 300 |
| IV | 2 | 2 | 6 | 75 | 300 |
| V | 2 | 2 * | 4 | 75 | 300 |
| Test | (NH4)2SO4 (Molar) | NH3 (Molar) | H2O2 (mL) | Time (h) | Temperature (°C) | Agitation (rpm) |
|---|---|---|---|---|---|---|
| I | 2 | 5 | 10 | 4 | 23 2 | 300 |
| II | 2 | 5 | 10 | 6 | 23 2 | 300 |
| III | 2 | 5 | 10 | 8 | 23 2 | 300 |
| IV | 2 | 5 | 10 | 10 | 23 2 | 300 |
| V | 2 | 5 | 10 | 12 | 23 2 | 300 |
| Process I (Crushing and Particle Size Separation) | ||
| Description | Value | Unit |
| Input (materials and energy) | ||
| WPCB | 7.16 | kg |
| Energy | 29.5 | kWh |
| Outputs (products, wastes, and byproducts) | ||
| Product waste of PCI crushed to +1 mm | 4.33 | kg |
| Byproduct waste of PCI crushed to +1 mm | 2.51 | kg |
| Waste for treatment—dust | 0.32 | kg |
| Process II (Density Separation and Magnetic Separation) | ||
| Description | Value | Unit |
| Input (materials and energy) | ||
| Product waste of PCB crushed to +1 mm | 4.33 | kg |
| Energy Water | 0.36 0.33 | kWh m3 |
| Outputs (products, residues, and byproducts) | ||
| Product CNM +1 mm (78% Cu) Byproduct WPCB crushed to +1 mm | 1 0.08 | kg kg |
| Byproducts WPCB crushed mixed to +1 mm | 2.99 | kg |
| Waste for treatment | 0.25 | kg |
| Effluent | 0.32 | m3 |
| Scale Conversion | ||
|---|---|---|
| Adapted Scale | Saaty Scale | Adapted Scale (%) |
| 1 | ||
| 2 | ||
| 3 | ||
| 4 | ||
| 5 | ||
| 6 | ||
| 7 | ||
| 8 | ||
| 9 | ||
| Leaching in an Acidic Medium—H2SO4 | ||
| Description | Value | Unit |
| Input (materials and energy) | ||
| Product: CNM +1 mm (78% Cu) | 1.55 | kg |
| Energy H2SO4 H2O2 Deionized water | 4.29 0.0016 0.0011 0.013 | kWh m3 m3 m3 |
| Outputs (products, residues, and byproducts) | ||
| Product: solubilized Cu | 1 | kg |
| Byproduct: insolubilized Cu Byproduct: other solubilized metals | 0.11 0.088 | kg kg |
| Waste for treatment: insoluble waste | 0.352 | kg |
| Effluent: (H2SO4 + H2O2 +H2O) | 0.0157 | m3 |
| Leaching in a Basic Medium—NH3 /(NH4)2SO4 | ||
| Description | Value | Unit |
| Input (materials and energy) | ||
| Product: CNM +1 mm (78% Cu) | 2.845 | kg |
| Energy (NH4)2SO4 NH3 H2O2 Deionized water | 1.02 0.004 0.01 0.003 0.011 | kWh m3 m3 m3 m3 |
| Outputs (products, residues, and byproducts) | ||
| Product: solubilized Cu | 1 | kg |
| Byproduct: insolubilized Cu Byproduct: other solubilized metals | 1.041 0.039 | kg kg |
| Waste for treatment: insoluble waste | 0.765 | kg |
| Effluent: (H2O2 + NH3 + (NH4)2SO4 + H2O) | 0.028 | m3 |
| Impact Category | Unit | Total | Leaching Impact of H2SO4 | Leaching Impact of NH3/(NH4)2SO4 |
|---|---|---|---|---|
| Climate change | kg CO2 eq. | 22.93 | 7.33 | 15.6 |
| Depletion of the ozone layer | kg CFC−11eq. | 5.29 × 10−8 | 1.51 × 10−8 | 3.78 × 10−8 |
| Terrestrial acidification | kg SO2 eq. | 0.0587 | 0.0325 | 0.0262 |
| Freshwater eutrophication | kg P eq. | 0.0000738 | 0.0000132 | 0.0000606 |
| Human toxicity | kg 1.4−DB eq. | 2.464 | 0.894 | 1.57 |
| Terrestrial ecotoxicity | kg 1.4−DB eq. | 0.000661 | 0.000225 | 0.000436 |
| Freshwater ecotoxicity | kg 1.4−DB eq. | 0.00424 | 0.00296 | 0.00128 |
| Ionizing radiation | kBq U235 eq. | 10.43 | 2.83 | 7.60 |
| Occupation of agricultural lands | m2a | 0.001683 | 1.36 × 10−3 | 3.23 × 10−4 |
| Occupation of urban lands | m2a | 0.000741 | 0.000599 | 0.000142 |
| Formation of photochemical oxidants | kg NMVOC | 0.037 | 0.0171 | 0.0199 |
| Fossil depletion | kg Fe eq. | 7.99 | 2.15 | 5.84 |
| Impact Category | Normalized Impact Total | Leaching Impact of H2SO4 | Leaching Impact of H2SO4 (%) | Leaching Impact of NH3/(NH4)2SO4 | Leaching Impact of NH3/(NH4)2SO4 (%) |
|---|---|---|---|---|---|
| Climate change | 0.002024 | 0.000654 | 32% | 0.00137 | 68% |
| Depletion of the ozone layer | 0.00000233 | 0.000000685 | 29% | 0.00000165 | 71% |
| Terrestrial acidification | 0.001704 | 0.000945 | 55% | 0.000759 | 45% |
| Freshwater eutrophication | 0.0001749 | 0.0000319 | 18% | 0.000143 | 82% |
| Human toxicity | 0.00391 | 0.00142 | 36% | 0.00249 | 64% |
| Terrestrial ecotoxicity | 0.00008 | 0.0000272 | 34% | 0.0000528 | 66% |
| Freshwater ecotoxicity | 0.000385 | 0.000269 | 70% | 0.000116 | 30% |
| Ionizing radiation | 0.001674 | 4.54 × 10−4 | 27% | 1.22 × 10−3 | 73% |
| Occupation of agricultural lands | 3.76 × 10−7 | 3.00 × 10−7 | 80% | 7.62 × 10−8 | 20% |
| Occupation of urban lands | 1.844 × 10−6 | 0.00000147 | 80% | 0.000000374 | 20% |
| Formation of photochemical oxidants | 0.000648 | 0.0003 | 46% | 0.000348 | 54% |
| Fossil depletion | 0.00507 | 0.00138 | 27% | 0.00369 | 73% |
| CC | OD | TA | FE | HT | TE | FEC | IR | OAL | OUL | FPO | FD | ||
|---|---|---|---|---|---|---|---|---|---|---|---|---|---|
| CC | 11 | 12 | 13 | 14 | 15 | 16 | 17 | 18 | 19 | 110 | 111 | 112 | |
| OD | 21 | 22 | 23 | 24 | 25 | 26 | 27 | 28 | 29 | 210 | 211 | 212 | |
| TA | 31 | 32 | 33 | 34 | 35 | 36 | 37 | 38 | 39 | 310 | 311 | 312 | |
| FE | 41 | 42 | 43 | 44 | 45 | 46 | 47 | 48 | 49 | 410 | 411 | 412 | |
| HT | 51 | 52 | 53 | 54 | 55 | 56 | 57 | 58 | 59 | 510 | 511 | 512 | |
| TE | 61 | 62 | 63 | 64 | 65 | 66 | 67 | 68 | 69 | 610 | 611 | 612 | |
| FEC | 71 | 72 | 73 | 74 | 75 | 76 | 77 | 78 | 79 | 710 | 711 | 712 | |
| IR | 81 | 82 | 83 | 84 | 85 | 86 | 87 | 88 | 89 | 810 | 811 | 812 | |
| OAL | 91 | 92 | 93 | 94 | 95 | 96 | 97 | 98 | 99 | 910 | 911 | 912 | |
| OUL | 101 | 102 | 103 | 104 | 105 | 106 | 107 | 108 | 109 | 1010 | 1011 | 1012 | |
| FPO | 111 | 112 | 113 | 114 | 115 | 116 | 117 | 118 | 119 | 1110 | 1111 | 1112 | |
| FD | 121 | 122 | 123 | 124 | 125 | 126 | 127 | 128 | 129 | 1210 | 1211 | 1212 | |
| Consistency of the Matrix of Assigned Weights | |
|---|---|
| 12.51 | |
| IC | 0.047 |
| IR | 0.028 |
| CC | OD | TA | FE | HT | TE | FEC | IR | OAL | OUL | FPO | FD | |
|---|---|---|---|---|---|---|---|---|---|---|---|---|
| = | 11 | 12 | 13 | 14 | 15 | 16 | 17 | 18 | 19 | 110 | 111 | 112 |
| CC | OD | TA | FE | HT | TE | FEC | IR | OAL | OUL | FPO | FD | |
|---|---|---|---|---|---|---|---|---|---|---|---|---|
| = | 36 | 42 | −10 | 64 | 28 | 32 | −40 | 46 | −60 | −60 | 8 | 46 |
| CC | OD | TA | FE | HT | TE | FEC | IR | OAL | OUL | FPO | FD | |
|---|---|---|---|---|---|---|---|---|---|---|---|---|
| NH3/(NH4)2SO4 | 0.8 | 0.8 | 0.5 | 0.86 | 0.75 | 0.75 | 0.2 | 0.83 | 0.14 | 0.14 | 0.5 | 0.83 |
| H2SO4 | 0.2 | 0.2 | 0.5 | 0.14 | 0.25 | 0.25 | 0.8 | 0.17 | 0.86 | 0.86 | 0.5 | 0.17 |
| Alternative | PGs (%) |
|---|---|
| NH3/(NH4)2SO4 | 71.65 |
| H2SO4 | 29.35 |
Disclaimer/Publisher’s Note: The statements, opinions and data contained in all publications are solely those of the individual author(s) and contributor(s) and not of MDPI and/or the editor(s). MDPI and/or the editor(s) disclaim responsibility for any injury to people or property resulting from any ideas, methods, instructions or products referred to in the content. |
© 2024 by the authors. Licensee MDPI, Basel, Switzerland. This article is an open access article distributed under the terms and conditions of the Creative Commons Attribution (CC BY) license (https://creativecommons.org/licenses/by/4.0/).
Share and Cite
Dias, J.; de Holanda, J.N.F.; Pinho, S.C.; de Miranda Júnior, G.M.; da Silva, A.G.P. Systematic LCA-AHP Approach to Compare Hydrometallurgical Routes for Copper Recovery from Printed Circuit Boards: Environmental Analysis. Sustainability 2024, 16, 8002. https://doi.org/10.3390/su16188002
Dias J, de Holanda JNF, Pinho SC, de Miranda Júnior GM, da Silva AGP. Systematic LCA-AHP Approach to Compare Hydrometallurgical Routes for Copper Recovery from Printed Circuit Boards: Environmental Analysis. Sustainability. 2024; 16(18):8002. https://doi.org/10.3390/su16188002
Chicago/Turabian StyleDias, Josinaldo, José Nilson França de Holanda, Sílvia Cardinal Pinho, Gilson Mendonça de Miranda Júnior, and Angelus Giuseppe Pereira da Silva. 2024. "Systematic LCA-AHP Approach to Compare Hydrometallurgical Routes for Copper Recovery from Printed Circuit Boards: Environmental Analysis" Sustainability 16, no. 18: 8002. https://doi.org/10.3390/su16188002
APA StyleDias, J., de Holanda, J. N. F., Pinho, S. C., de Miranda Júnior, G. M., & da Silva, A. G. P. (2024). Systematic LCA-AHP Approach to Compare Hydrometallurgical Routes for Copper Recovery from Printed Circuit Boards: Environmental Analysis. Sustainability, 16(18), 8002. https://doi.org/10.3390/su16188002

