Abstract
The assessment of soil erosion in a region can provide an effective reference for local ecological environment management. The Yunnan–Guizhou Plateau54 is an important ecological security barrier in southwest China, owing to its unique climatic and environmental characteristics and superior natural resource endowment. The current research focus is the spatial analysis of a certain area. In this study, soil erosion in the Yunnan–Guizhou Plateau during 2000–2030 was analyzed and predicted from two aspects of structure and spatial layout by coupling several models. The report also analyzes the shift in the center of gravity of land use and analyzes the drivers of soil erosion, analyzing soil erosion by land use type. The study shows a decreasing trend in the soil erosion modulus from 2000 to 2020 from 1183.69 to 704.58 t·hm−2·a−1, but it is expected to have an increasing trend in the future and will increase to 877.72 t·hm−2·a−1. Analyzing the drivers of soil erosion allows for testing whether the factor affects the spatial distribution of the independent variable and to what extent it explains that dependent variable. This study showed that elevation had the highest explanatory power for soil erosion. Relatively high mountainous areas are often subject to greater soil erosion due to their steep topography, resulting in poorer vegetation cover. The north–south offset distance is greater than the east–west offset distance for forested land, water and unutilized land, and the east–west offset distance is greater than the north–south offset distance for cropland, grassland and built-up land in the Yunnan–Guizhou Plateau. The purpose of this study is to identify areas of serious soil erosion vulnerability in the Yunnan–Guizhou Plateau, and to analyze the driving factors affecting soil erosion vulnerability, so as to provide a basis for regional soil erosion management, and, at the same time, to provide a reference for the government to formulate soil and water conservation measures.
1. Introduction
Soil erosion is one of the main forms of global soil degradation and one of the important environmental problems [], which refers to the process of stripping, destroying, transporting and depositing soil and its parent material under the action of hydraulics, wind, freezing, thawing and gravity []. China’s soil erosion is more serious; according to the second national soil erosion remote sensing survey, soil loss amounted to 4.980 billion tons [], and soil erosion on the ecological environment caused a more serious impact [], so carrying out the related aspects of this research is urgent.
Currently, research on soil erosion mainly focuses on the characteristics of spatial and temporal dynamics, the characterization of soil erosion and nutrient loss, and the driving force of soil erosion. The universal soil loss equation (USLE) and the modified universal soil loss equation (RUSLE) are typical empirical soil erosion models []. Compared with the USLE, the RUSLE’s factor results are similar, but the meaning and algorithm of each factor are modified, and the method of calculating the rainfall erosion force in special cases has been revised, including the use of new formulas to calculate slope and slope length factors and estimates of agricultural land and grassland protection measures []. For example, Cheng et al. [] proposed the importance of natural resources and the role of land use. Yi et al. [] analyzed the spatial and temporal variation of natural resources in the northeastern region by associating the natural-geographic-resource distribution pattern with its ecological and environmental effects. Scholars such as Yu et al. [] conducted statistics and surveys on the status of natural resources in the country and pointed out their importance. In addition, the authors performed driving force analysis via geographic probes. In another novel paper [], all soil erosion factors were measured in the field, which was a more scientific and accurate reflection of soil erosion changes in the Loess Plateau. Shi et al. [] coupled several models to evaluate agricultural management strategies for water and soil loss in watershed. Sathiyamurthi [] et al. were innovative in predicting average annual soil erosion. Ejaz et al. [] combined the RUSLE model with the TerrSet model to study sediment retention in Wadi Baysh. Coupled with various models, soil erosion in the Loess Plateau is analyzed more comprehensively by Min et al. []. Abdelsamie et al. [] determined the geomorphic units of the El Minia area, Egypt, by integrating remote sensing imagery to assess the potential soil erosion hazard and soil water retention rate in this area. Roy et al. [] used the RUSLE model to quantify soil loss in the Mayurakshi River in Eastern India and applied landscape ecological indicators to temporal erosion monitoring. The patch-generating land use simulation (PLUS) model is widely used in several research fields [,,,,,,,,]. In summary, the current study lacks coupling between models and lacks predictions for the future. The PLUS model has high precision and can reflect spatial changes. Therefore, the present study coupled the RUSLE model with the PLUS model to study soil erosion in the study area.
The aims of the study included the following: To explore the soil erosion situation in the Yunnan–Guizhou Plateau and the relationship between the intensity of soil erosion and different slopes and land use types, so as to provide scientific references for the prevention of soil erosion in the region. The Yunnan–Guizhou Plateau is one of the most typical areas in the world for the development of karst landscapes, with a complex land use structure and significant geographic differences [], and possesses rich plant and animal resources and diverse ecosystems. However, the soil erosion is serious, and the natural ecological environment is fragile []. As an important project area for returning farmland to forests, the comprehensive management of rocky desertification and the protection of natural forest resources, the assessment of the effectiveness of ecosystem restoration in the Yunnan–Guizhou Plateau is of great practical significance. And, studies have shown that land use change directly affects the process and extent of soil erosion by altering surface cover and land management practices. In addition, the prediction of soil erosion and land use center-of-gravity transfer-related issues have not yet been resolved, there are certain technical gaps, so this paper is based on the RUSLE model of the Yunnan–Guizhou Plateau’s 2000–2020 soil erosion spatial and temporal analysis, based on the PLUS model of the region’s future land use type prediction. The projected soil erosion in 2025 and 2030 was estimated by combining 2000–2020 vegetation cover data and future precipitation data; and the trajectory of land use center-of-gravity shift in the region from 2000 to 2020 was analyzed; in addition, the soil erosion characteristics of different land use types and different slopes were analyzed, and the soil erosion-driving factors were analyzed. The reason for choosing the period of 2000–2030 is to analyze the changes in soil erosion over the past 20 years, to explore its underlying mechanisms, to master certain scientific methods, to have a preliminary understanding of the direction of future soil erosion and to be able to predict it, and to take precautionary measures to better make corresponding governance measures. The results provide a scientific basis for the sustainable development and ecological security of the Yunnan–Guizhou Plateau.
2. Materials and Methods
2.1. Overview of the Study Area
The Yunnan–Guizhou Plateau is a typical karst region, with a longitude of 98°58′–106°53′ E and a latitude of 22°50′–30°22′ N (Figure 1). The region has a land area of 312,319.54 km2 and an elevation between 400 and 3500 m. The Yunnan–Guizhou Plateau is located in the southwest of China. It is high in the northwest and low in the southeast. The Yunnan–Guizhou Plateau is a humid subtropical zone with significant climatic differences. The average annual temperature in the region is between 5 and 24 °C and the annual precipitation is 1100 mm. The main soil types are red loam, russet loam, purple loam, yellow loam, and yellow-brown loam.

Figure 1.
Overview of the study area.
The Yunnan–Guizhou Plateau has the typical characteristics of a uniquely karst terrain and remarkably sustainable agriculture. The current environmental problems in the plateau are mainly due to topographical and geomorphological factors such as rugged terrain and more fissures in the karst landscape. Other factors include over-cultivation and steep slope clearing caused by human activities, as well as the combined effects of climatic factors such as drought and precipitation, which have exacerbated soil erosion in the region [].
2.2. Data Sources and Processing
A data availability statement:
There are three types of data required for this study: land use data, socio-economic data and climatic environment data; socio-economic data include the population, GDP, and the distance from a railroad/highway/national/provincial highway; climatic environment data include the soil type, annual average temperature and precipitation, annual evapotranspiration, digital elevation data, slope, slope direction, and vegetation cover. The sources and time are shown in Table 1, while the data were uniformly transformed into raster type with 1 × 1 km accuracy to ensure the heterogeneity of spatial accuracy.

Table 1.
Data sources used in this study.
2.3. Data Processing
① The land use data [] were divided into six categories: cropland, grassland, shrubs, forest land, waters, construction land, and unutilized land.
② Population and GDP data were used to predict future land use type data and analyze the explanatory power of water production.
③ The distance from a railroad/highway/national/provincial highway was used to predict future land use type data.
④ Sand, powder, clay, and organic carbon contents were extracted from soil data.
⑤ The average annual temperature was used to predict future land use type data.
⑥ For annual precipitation data, in order to avoid single year data with a chance of outliers, 1998–2002, 2003–2007, 2008–2012, 2013–2017, 2017–2020 precipitation data were averaged over the years to obtain the average precipitation raster maps for the years of 2000, 2005, 2010, 2015, and 2020.
⑦ Digital elevation data were used to generate soil erosion maps, as well as to analyze the explanatory power of soil erosion.
⑧ For slope and slope direction data, digital elevation data can generate slope and slope direction data, and can be used to generate a soil erosion raster map.
⑨ Vegetation cover data were used to predict future land use types and to analyze the explanatory power of soil erosion in the area.
Finally, their coordinate systems were standardized to WGS_1984_UTM_Zone_43N [] (World Geodetic System 1984 Universal Transverse Mercator Zone 43N), and their resolutions were standardized to 30 × 30 m.
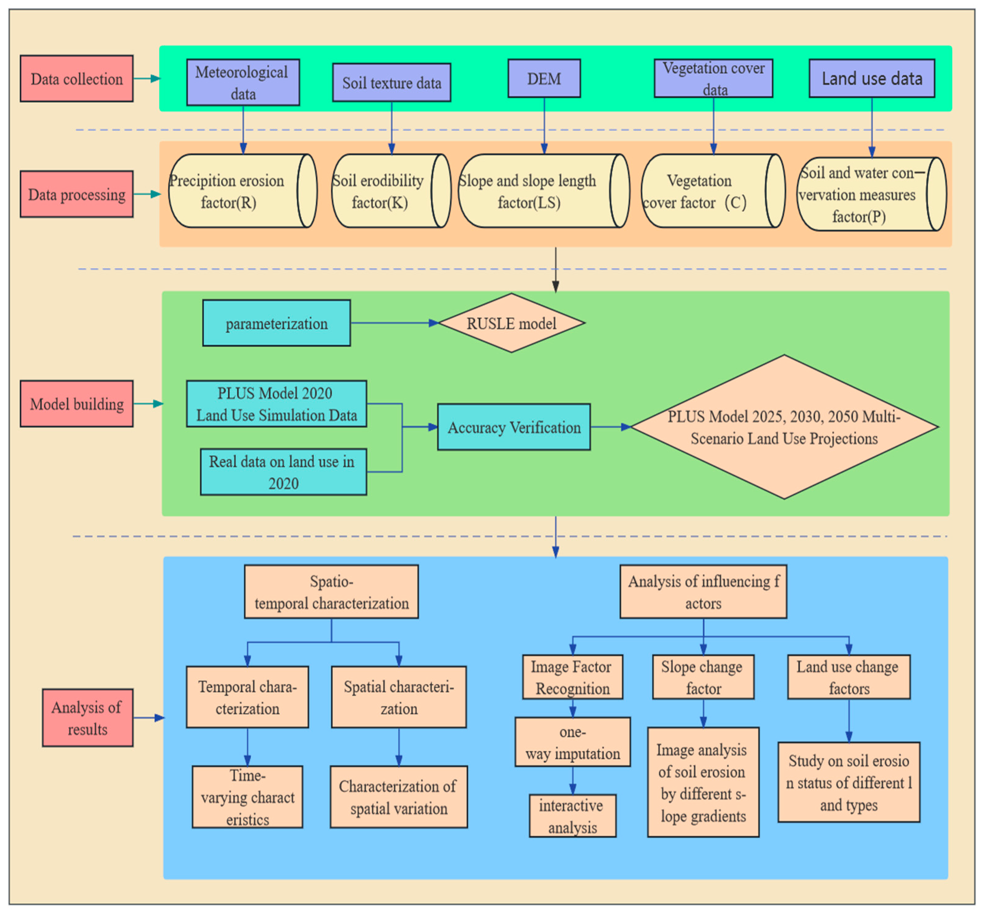
2.4. Technical Route
Using remote sensing images, DEM, precipitation, and soil data, the distribution maps of each factor were obtained through analysis and multiplied to find the soil erosion modulus of the Yunnan–Guizhou Plateau from 2000 to 2020. The PLUS model was used to predict the land use type data of the study area for the years of 2025 and 2030, with the help of CMIP6 future precipitation data, and the average NDVI data from 2000 to 2020, to realize the assessment of future soil erosion in the study area. The technical route followed in this study is shown in Figure 2.

Figure 2.
Technical roadmap used in this study.
2.5. Research Methodology
The RUSLE soil erosion model was used [,,,,,,] as indicated in the following equation:
where is the average annual soil erosion rate in t/(km2·a), is the rainfall erosivity in (MJ·mm/(km2·h·a)), is the soil erodibility factor in (t·km2·h)/(km2·MJ·mm), is the slope length and slope steepness factor (dimensionless), is the correction coefficient for the effect of vegetation (dimensionless), and is the correction coefficient used to integrate the effect of soil erosion control measurements (dimensionless).
2.5.1. Precipitation Erosion Force Factor (R)
Precipitation erosivity represents the potential ability of rainfall to cause soil erosion []. At present, China mainly uses annual precipitation and monthly precipitation to estimate the factor, and adopts the precipitation algorithm proposed by Zhang et al. []. The formula is as follows:
where is the precipitation erosion force in a year in (MJ·mm/(km2·h·a)), and is the precipitation in the year a, and α and β are the parameters in the model where is 0.0534, and is 1.6548.
2.5.2. Soil Erodibility Factor (K)
The soil erodibility factor mainly expresses the nature of the soil and reflects the ease of soil separation, erosion, and transport by precipitation erosion forces. This study uses the algorithm for estimating the soil erodibility factor in the erosion productivity impact calculator model developed by Rao et al. [], which specifically assesses soil erosion using the following equation:
where is sand grains (%), is powder grains (%), is clay grains (%), is organic carbon in the soil (%), and = 1 − /100.
2.5.3. Slope Length Factor ()
Slope length factor () reflects the driving force of topographic factors on soil erosion. The calculation formula is presented using Wischmeier and Smith [], as follows:
where is the horizontal projected slope length (m), and is the slope length of the corresponding raster point (m).
The calculation of the slope factor (S) in the RUSLE model uses the formula by Mccool et al. []:
where is the slope of the corresponding raster point (°).
2.5.4. Vegetation Cover and Management Factor (C)
The C factor is an important index to evaluate the ability of vegetation factors to resist soil erosion, and its value ranges from 0 to 1. The algorithm proposed by Cai [] et al. was used to estimate the vegetation cover factor.
is the normalized vegetation index and was calculated as follows:
The vegetation cover factor was calculated with the following equation:
where is the vegetation cover factor, and c is the vegetation cover.
Formula (7) shows that when the vegetation cover is larger, the value of vegetation cover management factor is smaller, which is mostly concentrated in the area of cultivated land with larger forest cover and a relatively exchanged slope. When the vegetation cover is smaller, the value of vegetation cover management factor is larger with a maximum value of 1, which is mainly in the area of rivers and lakes.
2.5.5. Soil and Water Conservation Measure Factor (P)
The P factor is the ratio of soil loss after using specialized measures of soil erosion when using downhill planting []. The P factor is assigned according to different land use types in the Yunnan–Kweichow Plateau: forest land, shrubs, and grassland are assigned a value of 0.9, waters, wetlands, built-up land, and unutilized land are assigned a value of 0, and cropland is assigned a value of 0.5.
The uncertainty of the RUSLE model mainly comes from the calculation of the soil erodibility factor. There is uncertainty in the soil erodibility factor: The RUSLE model proposes a method for calculating the soil erodibility factor by analyzing the relationship between five parameters, namely, the percentage contents of soil fines, sands, and organic matter, as well as the structural grades and infiltration coefficients, and the value of the K-factor. However, this method requires more parameters and the soil structural grade and infiltration coefficient are difficult to obtain accurately over a large area.
2.6. Projections of Land Use Change
The PLUS model was used to predict the land use changes in the Yunnan–Guizhou Plateau in 2025 and 2030, which is a new model constructed on the basis of cellular automata []. By analyzing the spatial characteristics of various land use expansion parts and driving factors between the land use data of the two phases, the PLUS model obtains various land development probabilities, and then obtains the comprehensive probability of land use change, and finally realizes optimization and determines the final land use mode.
2.6.1. Land Expansion Analysis Strategy (LEAS)
The LEAS is the analysis of land use data of 2 dates to obtain the development probability of each land use type. The calculation formula [] is as follows:
In Equation (7), is the vector composed of driving factors; is the number of decision trees; takes the value of 0 or 1, with 0 indicating that other ground classes cannot be transformed into ground class and 1 indicating that other land use types can be transformed into land use type ; is the type of land use prediction obtained by calculating the decision tree when the decision tree is n; is the exponential function of the decision tree; and is the probability of the growth of the -type of land use at the spatial unit.
2.6.2. CA Model Based on Multi-Accumulation Randomized Patch Seeding (CARS)
The CARS [] is a scenario-driven land use simulation model. The total probability formula of the conversion of land use type is as follows:
In Equation (8), is the growth probability of land use type on cell ; is the domain effect of cell ; and is the effect of the future demand for land use k. Equation [] is calculated as follows:
In Equations (9) and (10), con is the total number of grid cells occupied by the kth land use type in the last iteration in the window; is the weight between different land use types, with a default value of 1; and and are the interpolated values of the current and future demands of the land use type k at the t−1st and t−2nd iteration, respectively.
2.6.3. Accuracy Verification
Based on the land use data in 2000 and 2010, the PLUS model was used to predict the land use distribution in 2020, and the kappa coefficient of 0.81 was obtained by inputting the actual land use data in 2020 into the validation module of the PLUS model, indicating that the accuracy of the land use results predicted by the PLUS model was high.
Uncertainty in the PLUS model arises mainly from data acquisition and processing.
2.7. Soil Erosion Modulus
The corresponding soil erosion grades were obtained by grading the erosion intensity of the southwestern soil and rocky mountain areas as shown in Table 2 according to the Water Resources Industry Standard of the People’s Republic of China, SL190-96 (Soil erosion classification and grading standards) [].

Table 2.
Grading standards for soil erosion intensity.
3. Results
3.1. Spatial Changes in Land Use
By analyzing the spatial and temporal movement trajectory of the center of gravity of urban sprawl intensity, the process and characteristics of urban spatial expansion changes can be grasped. Changes in the center of gravity of each land use in the Yunnan–Guizhou Plateau were analyzed through the center-of-gravity model, see Figure 3, from which it can be seen that, with the change in time, the center of gravity of each type of land use on the Yunnan–Guizhou Plateau changes, the geometric center of gravity of cultivated land in 2020 is basically located in the middle of the study area, the geometric center of gravity of forested land is located roughly in the west of the large forested and grassy resources of the study area, the geometric center of gravity of the grasslands is located to the west of Kunming City, northeast of Chuxiong. The geometric center of gravity of the watersheds is located in the western part of Kunming City, in the northeastern Chuxiong mountainous coniferous forest community, the geometric center of gravity of impervious surfaces is located in the western part of Liupanshui City, in the northeastern Kunming mountainous thermophilic shrub and grassland type community, and the geometric center of gravity of unutilized land is located in the central part of the western part of Kunming City, in the northeastern Chuxiong mountainous coniferous forest community. Compared with the results from the year 2000, cropland in the Yunnan–Guizhou Plateau moves toward the south; woodland mainly moves toward the southwest; grassland moves toward the west; the geometric center of gravity of watersheds develops toward the east from 2000 to 2010, and then moves toward the south and then toward the northeast from 2012 to 2020; and the impervious surface area develops toward the south from 2000 to 2010 and then eastward, indicating that the urban land use images show the development trajectory of the center of gravity of this watershed, the unutilized land has been developing towards the south, and in 2015–2020, moved more rapidly, moving 31,056.18 m to the south, indicating that in 2015–2020, the amount of people in the developing unutilized areas increased.

Figure 3.
Shift in the centers of gravity of land uses in the Yunnan–Guizhou Plateau from 2000 to 2020.
The study found that the centers of gravity of cultivated land and construction land overlap, indicating that agricultural land is the most relevant to human activities and is relatively subject to greater human interference and regulation. The center of gravity of unused land has shifted the most, indicating that it is more affected by the natural environment and human activities and less resistant to the outside world.
3.2. Soil Erosion Time Distribution
Following the above calculations for individual factors of the RUSLE model exported into the soil erosion modulus equation and rasterized in the ArcGIS v.10.7 software raster calculator, we obtained raster plots of the Modulus of soil erosion per unit area for 2000, 2005, 2010, 2015, 2020, 2025, and 2030 for the Yunnan–Guizhou Plateau (Table 3).

Table 3.
Soil erosion modulus of the Yunnan–Guizhou Plateau from 2000 to 2030.
The changes in soil erosion in the Yunnan–Guizhou Plateau from 2000 to 2030 are shown in Table 3. The soil erosion modulus in the study area shows an increasing trend from 2020 to 2030, and the study shows that the C-factor in 2025 and 2030 is 0.09 larger than that in 2015 and 2020, which lead to a larger soil erosion modulus over time.
Soil erosion in the Yunnan–Guizhou Plateau showed a downward trend, decreasing by 305.97 t·km−2·a−1 (25.84%). It is expected that the soil erosion modulus will increase in the future (Figure 4).

Figure 4.
Changes in mean soil erosion in the Yunnan–Guizhou Plateau from 2000 to 2030.
The proportional distribution of the area occupied by each erosion intensity grade was counted to determine its status (Table 4). Table 4 shows that the soil conservation effect of the Yunnan–Guizhou Plateau was good, as slight and light erosion accounted for more than 75% of the total erosion in the past two decades. However, with time, the proportion of the area attributed to moderate and strong erosion increased in 2020, indicating that the degree of soil damage increased in the last five years while the Yungui Plateau had a vigorously developing city; it is expected that the relevant departments will manage this in time.

Table 4.
Proportion of each erosion class in the Yunnan–Guizhou Plateau, 2000–2030.
Considering the area change in soil erosion intensity at each time period in the region, this change could be divided into two stages: by setting 2015 as the boundary, the first stage was from 2000 to 2015, and the second stage was from 2015 to 2020. The first stage of slight erosion showed an increasing trend, and the proportion of eroded area increased from 47.42% to 89.72%. In contrast, light, moderate, strong, and very strong erosion showed a decreasing trend, and the proportion of eroded area decreased from 29.29%, 19.77%, 3.16%, and 0.33% to 6.92%, 2.91%, 0.43%, and 0.05%, respectively. The second stage of slight erosion decreased from 89.72% to 71.06%. Light, moderate, strong, and very strong erosion showed an increasing trend, and the proportion of eroded area increased from 6.92%, 2.91%, 0.43%, and 0.05% to 15.75%, 10.08%, 2.48%, and 0.62%, respectively. According to the current development model, the Yunnan–Guizhou Plateau will be dominated by slight erosion in 2025 and 2030, accounting for 68.04% and 68.02% of the total erosion, respectively, and the ecological environment will shift towards an environmentally friendly one, and there will be a certain degree of effectiveness in environmental management. The magnitude of soil erosion change in the next 30 years in the Yunnan–Guizhou Plateau is not clear, but slight and light erosion will still dominate and account for more than 80% of the total erosion. We hope that the region’s government can continue to maintain friendly environmental protection behavior on the existing corrective measures and contribute to local, sustainable development.
As can be seen through the discounted graph (Figure 5), strong erosion and very strong erosion have been stable from 2000 to 2030, and are stable at about 0–3%, but micro erosion showed a yearly increasing stage from 2000 to 2015, and mild erosion showed a decreasing trend, indicating that the environmental governance has improved; however, micro erosion declined after 2015, and mild erosion increased, indicating that with the development of urbanization, the environment has been damaged to some extent. Similarly, moderate erosion was on a downward trend from 2000 to 2015 and on an upward trend from 2015 to 2020.

Figure 5.
Percentage of erosion grade.
Clarify the inter-transformation between erosion classes, which can be used as a scientific reference for local environmental management (Figure 6). Soil erosion on the Yunnan–Guizhou Plateau from 2000 to 2020 was still dominated by slight erosion, while moderate and light erosion partly transformed to slight erosion from 2000 to 2015, and slight erosion partly transformed to light erosion from 2015 to 2020, suggesting that in the 2015–2020 period in the process of urbanization and development, the strength of environmental protection has been reduced.

Figure 6.
Transfer map of soil erosion in different periods in the Yunnan–Guizhou Plateau. (a) 2000–2005. (b) 2005–2010. (c) 2015–2020. (d) 2015–2020.
3.3. Spatial Variation of Soil Erosion
The spatial distribution characteristics of soil erosion in the study area were significantly different. The very strong and intense erosion was primarily concentrated in Lijiang, Honghe, Kunming, Leshan, and other areas, whereas Liupanshui and Qujing were dominated by light erosion.
The soil erosion status of the Yunnan–Guizhou Plateau changed significantly over time. From 2000 to 2015, the total area occupied by very strong and moderate erosion in the region decreased, concentrated in the central and western parts of the study area.
Soil erosion in the Yunnan–Guizhou Plateau could be characterized as a “widely dispersed and small concentrated” distribution (Figure 7). Serious erosion was concentrated in urban areas, whereas weak erosion occurred mostly in woodlands and grasslands. The soil erosion of the whole plateau has shown stable changes for more than 20 years, accounting for 78.30% of the total area. In addition, the study area is mainly hilly and mountainous, and the vegetation cover is lush in all seasons, thus providing a superior ecological environment for the area. In the past five years, soil erosion in the plateau has improved significantly, with moderate erosion decreasing from 20% to ~5% and slight erosion increasing from 48% in 2000 to 78% in 2020. There are two possible reasons for this: (1) due to the rapid development of the country, some people no longer engage in farming and fruit tree planting, which are more destructive to the land; and (2) the government has actively implemented the policy of “returning farmland to the forest”, which has significantly improved the amount of soil erosion in this area. By 2020, the strongly eroded areas amounted to only 3%, and the distribution was relatively scattered. From the perspective of spatial distribution, the areas with more serious erosion are the mountain hot shrub communities in the west of Liupanshui City and in the northeast of Kunming City, the mountain hot shrub communities in the west of Liupanshui City and in the northeast of Kunming City, and the mountain hot shrub communities in Honghe Hani and the Yi Autonomous Prefecture, mainly because the terrain in these areas is relatively gentle and the rainfall is relatively abundant. Human activities are more serious, so the soil erosion that occurs is more serious.

Figure 7.
Soil erosion in the Yunnan–Guizhou Plateau at different periods.
In general, strong erosion in the Yunnan–Guizhou Plateau was mainly distributed in urban areas by a small proportion. Therefore, the region should pay special attention to protecting the ecological environment while focusing on urban development.
3.4. Soil Erosion at Different Slope Levels
Slope is one of the many factors influencing soil erosion; therefore, it is particularly important to find out how soil erosion changes with slope. As shown in Table 5, the eroded area with a slope of 0–5° was the largest, with a value of 141,269.94 km2 and mainly slight erosion. The eroded area with a slope >35° was the smallest, with a value of 9 km2 and very strong erosion. The slope grading standard can clearly distinguish the relationship between different soil erosion grades and slope changes.

Table 5.
Relationship between slope and soil erosion km2.
Studies have shown that erosion should occur in areas with slopes ranging from 0 to 5°, with a moderate distribution in areas of 5–15°, and soil erosion is not obvious at 15–35°. Therefore, local authorities should strengthen soil and water conservation in the 0–5° area and plant more trees to prevent soil erosion (Figure 8). The 0–5° area is dominated by slight erosion and moderate erosion, while the 5–15° area is dominated by moderate erosion and strong erosion, which indicates that the slope has a certain influence on soil erosion, and the relevant departments should strengthen the disaster resilience of the slope of the 5–15° area, and do a good job in preventing soil erosion.

Figure 8.
Relationship between slope and soil erosion in the Yunnan–Guizhou Plateau.
3.5. Relationship between Soil Erosion and Land Use Types
Land use types can affect the degree of soil erosion, and different land use types have different soil erosion conditions. Clarifying the erosion conditions of each land use type can provide some reference opinions for environmental governance. This study analyzed the soil erosion status of different land use types in the region in 2020 (Figure 9). It was shown that grassland was subjected to the greatest intensity of soil erosion, and its soil erosion modulus reached 1044.37 t·hm−2·a−1; unutilized land was subjected to the smallest degree of soil erosion, with an average value of 24.03 t·hm−2·a−1; and cropland, grassland, watersheds, and impervious surfaces were subjected to the following moduli of soil erosion: 573.25, 735.93, 308.95, and 202.6 t·hm−2·a−1. The main reason for the large sand transport from grasslands is the high percentage of the area in grasslands and, to a lesser extent, the fact that the grassland types contain a large number of low-density and medium–low cover grasslands, which have a lower than expected capacity to retain soil and water.

Figure 9.
Soil erosion by land use type.
3.6. Detecting Erosion Drivers
The geodetector model is driven by a spatial statistical model that explains the factors, consisting of four modules. In this study, DEM, slope, aspect, NDVI and rainfall were taken as independent variables, and the soil erosion modulus was taken as a dependent variable. This model was used to explore the explanatory power of each factor for the dependent variables.
Seven factors were used as independent variables and the soil erosion modulus in the study area was used as a dependent variable, and these were input into the geodetector model, and the results of factor detection are shown in Table 6. The higher q value of elevation (q = 0.6513) indicates that elevation has the greatest explanatory power for soil erosion in this area. The q-values of the factors, in descending order, were elevation, slope direction, land use, vegetation cover, rainfall, slope, and evapotranspiration.

Table 6.
Driver detection results.
Interaction probes in geoprobes can assess whether erosion is enhanced or weakened when two factors act together. There are complex interactions between the different influences on soil erosion, and the interactions are generally greater than the explanatory power of a single factor. The study showed that the interaction between rainfall and land use was the largest (q = 9.680), which is caused by human activity interfering with the surface, and the land classes with more human activities are more prone to erosion (Figure 10), followed by elevation and slope direction (0.9271), and, as in the case of the factor probes, the explanatory power of the factors interacting with elevation was enhanced.

Figure 10.
The interactions between factors impacting soil erosion.
It can be seen that DEM and rainfall alone acting on water yield has a lower q value, weaker explanatory power, while the joint effects of soil erosion are all showing a significant enhancement.
4. Discussion
In this study, soil erosion in the Yunnan–Guizhou Plateau was assessed by the RUSLE model, aiming to solve local ecological and environmental problems. As mentioned above, we can see the changes in land use patterns and soil erosion in the region in space and time. Soil erosion can reflect how well ecosystem services function. The soil erosion modulus in the study area shows an increasing trend from 2020 to 2030, and the study shows that the C-factor in 2025 and 2030 will be 0.09 larger than that in 2015 and 2020, which leads to a larger soil erosion modulus estimation for the future.
The RUSLE model can quantitatively evaluate results and realize spatial visualization. It integrates multiple data sources and overcomes the shortcoming of obtaining the surface through points. Overall, the study area is less eroded, the area of intense erosion was significantly reduced, and the amount of soil erosion seemed to improve. The difference between the soil erosion modulus in this study and that in reference [] is 529.42, between that in this study and that in reference [] is 191.19, and the variation trend is more consistent with that in reference []. Soil erosion was jointly influenced by rainfall, geological characteristics, soil type, vegetation cover, and land use. Measures such as returning farmland to forest and managing the ecological environment in the study area have improved the vegetation cover and decreased soil erosion yearly, proving that the restoration of vegetation has a specific role in improving soil erosion, consistent with the research results of scholars such as Zhu []. Although this article has made a breakthrough in the depth of research, the RUSLE model is an empirical model, so there is some uncertainty in its results. The advantages of the RUSLE model are its wide range of applicability, its high accuracy, and its ability to comprehensively consider the factors influencing the soil erosion process. Its limitations are that the parameterization and calibration of the model is complex and requires specialized knowledge and skills. The PLUS model demonstrates significant advantages in simulating historical land use change, especially in improving simulation accuracy. Limitations lie in the relatively complex process of data preparation and parameterization.
Main innovations include the following: (1) the change in soil erosion in the Yunnan–Guizhou Plateau was evaluated numerically for the first time, (2) the soil erosion modulus and spatial distribution in 2025 and 2030 were simulated by the model, (3) the multi-model coupling was realized, and the ecological environment in this area was analyzed and evaluated in depth. The results of this study can provide scientific support for soil and water conservation and environmental protection in the region, and provide important guidance for ecological protection and restoration. The potential application of these research results to soil erosion control includes (1) accurately identifying high-risk areas, (2) optimizing governance policies, and (3) dynamic monitoring and evaluation. Potential applications of these findings to ecological protection include (1) promoting ecological restoration, (2) the conservation of biodiversity, and (3) enhancing ecosystem service functions. Policy impacts include (1) formulating targeted policies, (2) strengthening cross-departmental cooperation, and (3) raising public awareness. In summary, the results of the RUSLE model have broad application prospects and important policy implications in soil erosion control and ecological protection.
The RUSLE model is an empirical model, and the factors affecting soil erosion are complex and diverse; thus, the results calculated here using the RUSLE model were considered infinitely close to the real soil erosion modulus. The changing trend in soil erosion for many years is also well expressed, although it is difficult to accurately analyze the factors of the soil erosion coefficient (K) using soil census data. The calculation method of the engineering measure factor (P) was based on the data of previous studies, and whether it applies to the Yunnan–Guizhou Plateau should be further verified in future research.
We acknowledge any uncertainties or assumptions that could affect the interpretation and generalization of the results.
5. Conclusions
Soil erosion in the Yunnan–Guizhou Plateau was analyzed by coupling several models in this study. It was found that the soil erosion modulus in this area showed a decreasing trend, the decreasing rate was 56.81%, but that the soil erosion situation will likely increase in the future. The height factor (q = 0.6513) had the strongest explanatory power for soil erosion.
The limitation of this study lies in the lack of certain measured data. The next step is to evaluate soil erosion in this area through measured data, so that the results can be closer to the actual situation. The significance of this study is as follows: (1) it provides a spatial distribution map of soil erosion in this area for relevant technicians; (2) the driving factors behind soil erosion were identified; (3) it can provide some reference suggestions for local soil erosion control and ecological protection and restoration, (4) promote multidisciplinary and regional collaborative management, and (5) provide reference for future research.
Author Contributions
Conceptualization, X.L. (Xiaohuang Liu) and J.L.; methodology, X.L. (Xiaohuang Liu); software, J.G. and H.L.; validation, W.Z.; formal analysis, X.L. (Xiaohuang Liu); investigation, J.G.; resources, L.X., C.Y., C.W. and H.Z.; data curation, L.X. and R.W.; writing—original draft preparation, J.G.; writing—review and editing, J.G., X.L. (Xiaohuang Liu), J.L. and W.Z.; visualization, Z.M.; supervision, X.L. (Xinping Luo); project administration, X.L. (Xiaohuang Liu) and L.X.; funding acquisition, X.L. (Xiaohuang Liu). All authors have read and agreed to the published version of the manuscript.
Funding
China Geological Survey Project: DD20230112, DD20230514; China Geological Survey Project: DD20220888; The Ministry of Natural Resources Key Laboratory of Natural Resources Investigation, monitoring and Protection Open Fund Project (No. 2023-B06); Special Funds Projects for Basic Scientific Research Business Expenses of Chinese Academy of Geological Sciences: (JKYQN202362); The Belt and Road Special Foundation of National Key Laboratory of Water Disaster Prevention (2023nkms03).
Data Availability Statement
The original contributions presented in the study are included in the article, further inquiries can be directed to the corresponding Xiaohuang Liu.
Conflicts of Interest
The authors declare that they have no conflicts of interest.
References
- Jin, F.; Yang, W.; Fu, J.; Li, Z. Effects of vegetation and climate on the changes of soil erosion in the loess plateau of china. Sci. Total Environ. 2021, 773, 145514. [Google Scholar] [CrossRef] [PubMed]
- Shi, D.M. How to properly understand discussions on soil and water conservation terminology. J. Soil Eros. Water Conserv. 1998, 4, 90–92. [Google Scholar] [CrossRef]
- Zhu, G.H.; Mao, F. Identification of soil erosion impacts and assessment of direct economic losses in China. China Soil Water Conserv. 2007, 4–7. [Google Scholar] [CrossRef]
- Gao, S.Q.; Liu, Q.; Luo, Q. Characterization of land use change and soil erosion in Chongqing based on the RUSLE model. China Soil Water Conserv. 2022, 11, 32–36. [Google Scholar] [CrossRef]
- Li, Z.; Zhu, B.; Li, P. Advancement in study on soil erosion and soil and water conservation. Acta Pedol. Sin. 2008, 45, 802–809. [Google Scholar] [CrossRef]
- Ming, C.Y.; Bin, L.G.; Li, Z.F.; Wei, Z. Proceeding and application on soil erosion model of rusle. Res. Soil Water Conserv. 2004, 11, 80–83. [Google Scholar]
- Cheng, C.Y.; Yang, G.; Xiao, H.L. Current situation and consummate suggestions for natural esources classification systems in China. China Geol. Surv. 2021, 8, 14–19. [Google Scholar] [CrossRef]
- Yi, W.Z.; Fu, J.L.; Xiao, H.L.; Ming, C.; Hong, H.Z.; Ming, L.; Zi, F.Z. Temporal and spatial variation of natural resources and their ecological environment effects in Northeast China in the past 30 years under the background of industrialization. Geol. China 2022, 49, 1361–1373. [Google Scholar] [CrossRef]
- Yu, J.F.; Chang, H.T.; Xiao, H.L.; Xing, L.S.; Ze, M.Y.; Yi, W.Z. Definition, classification, observation and monitoring of natural resources and their application in territorial planning and governance. Geol. China 2022, 49, 1048–1063. [Google Scholar] [CrossRef]
- Fu, B.J.; Zhao, W.W.; Chen, L.D.; Zhang, Q.J.; Lü, Y.H.; Gulinck, H.; Poesen, J. Assessment of soil erosion at large watershed scale using RUSLE and GIS: A case study in the Loess Plateau of China. Land Degrad. Dev. 2005, 16, 73–85. [Google Scholar] [CrossRef]
- Shi, Z.H.; Cai, C.F.; Shu, W.D.; Li, Z.X.; Wang, T.W. Soil conservation planning at small watershed level using GIS-based Revised Universal Soil Loss Equation (RUSLE). Trans. Chin. Soc. Agric. Eng. (Trans. CSAE) 2002, 18, 172–175. [Google Scholar]
- Sathiyamurthi, S.; Ramya, M.; Saravanan, S.; Subramani, T. Estimation of soil erosion for a semi-urban watershed in Tamil Nadu, India using RUSLE and geospatial techniques. Urban Clim. 2023, 48, 101424. [Google Scholar] [CrossRef]
- Ejaz, N.; Elhag, M.; Bahrawi, J.; Zhang, L.; Gabriel, H.F.; Rahman, K.U. Soil erosion modelling and accumulation using RUSLE and remote sensing techniques: Case study Wadi Baysh, Kingdom of Saudi Arabia. Sustainability 2023, 15, 3218. [Google Scholar] [CrossRef]
- Min, J.; Liu, X.; Li, H.; Wang, R.; Luo, X. Spatio-Temporal Variations in Soil Erosion and Its Driving Forces in the Loess Plateau from 2000 to 2050 Based on the RUSLE Model. Appl. Sci. 2024, 14, 5945. [Google Scholar] [CrossRef]
- Abdelsamie, E.A.; Abdellatif, M.A.; Hassan, F.O.; El Baroudy, A.A.; Mohamed, E.S.; Kucher, D.E.; Shokr, M.S. Integration of RUSLE model, remote sensing and GIS techniques for assessing soil erosion hazards in arid zones. Agriculture 2022, 13, 35. [Google Scholar] [CrossRef]
- Roy, S.; Das, S.; Sengupta, S.; Mistry, S.; Chatterjee, J. Monitoring the temporal dimension of soil erosion in Mayurakshi Basin, India: A novel approach integrating RUSLE, Shannon’s entropy and landscape ecological metrics. J. Earth Syst. Sci. 2022, 131, 249. [Google Scholar] [CrossRef]
- Zhang, M.N.; Xu, L.; Zhang, C.C. Construction of ecological security pattern and identification of early warning points in Beijing-Tianjin-Hebei region. For. Ecol. Sci. 2022, 37, 408–417. [Google Scholar] [CrossRef]
- Wang, J.N.; Wang, W.C.; Hai, M.M. Simulation analysis of land use change in Shandong Province based on PLUS model. Territ. Nat. Resour. Study 2022, 6, 1–8. [Google Scholar] [CrossRef]
- Yang, S.; Su, H.; Zhao, G.P. Multi-cenario simulation of urban ecosystem service value based on PLUS model: A case study of Hanzhong city. J. Arid Land Res. Environ. 2022, 36, 86–95. [Google Scholar] [CrossRef]
- Lin, T.; Yang, M.; Wu, D.; Liu, F.; Yang, J.; Wang, Y. Spatial Correlation and Prediction of Land Use Carbon Storage Based on the InVEST-PLUS Model: A Case Study in Guangdong Province. China Environ. Sci. 2022, 42, 4827–4839. [Google Scholar] [CrossRef]
- Wu, D.; Zhu, K.; Zhang, S.; Huang, C.; Li, J. Evolution Analysis of Carbon Storage in Chengdu-Chongqing Economic Zone Based on PLUS Model and InVEST Model. Ecol. Environ. Monit. Three Gorges 2022, 7, 1–18. [Google Scholar]
- Yang, W.J.; Du, J.G.; He, H.G.; Yang, W.J.; Chen, L.Y. Delineation of urban growth boundary in Guangzhou based on PLUS-UGB multi-scenario simulation. Geospat. Inf. 2022, 20, 38–42. [Google Scholar] [CrossRef]
- Jiang, D.D.; Yang, F.; Ma, W.B.; Li, H.D.; Zhang, L.J.; Liu, G.J. Changes in ecosystem service values and scenario prediction in the Daloushan region. Environ. Sci. Res. 2022, 35, 1670–1680. [Google Scholar] [CrossRef]
- Wang, Z.; Huang, C.; Li, L.; Li, J. Ecological zoning planing and dynamic evaluation coupled with Invest-HFI-Plus model: A case study in Bortala Mongolian Autonomous Prefecture. Acta Ecol. Sin 2022, 42, 5789–5798. [Google Scholar] [CrossRef]
- Hu, F.; Zhang, Y.; Guo, Y.; Zhang, P.; Lv, S.; Zhang, C. Spatial and temporal variation and prediction of land use and habitat quality in the Weihe River basin based on PLUS and InVEST models. Arid. Zone Geogr. 2022, 45, 1125–1136. [Google Scholar] [CrossRef]
- Gao, Z.Z.; Huang, Y.J.; Wei, H.X.; Zhang, J.L. Remote sensing monitoring of water erosion desertification and spatio-temporal differentiation of its influencing factors in the Yunnan-Guizhou Plateau in recent 30 years. Bull. Surv. Map 2021, 117. [Google Scholar] [CrossRef]
- Ma, D.X.; Yin, X.J.; Zhou, S.Y.; Lu, S.F.; Chen, Z. Pattern of main tree species richness in Southwest China based on Chinese vegetation map. J. Fujian Agric. For. Univ. 2022, 51, 249–257. [Google Scholar] [CrossRef]
- Wang, Z.Z.; Wang, H.; Feng, X.M.; Wang, X.F.; Zhang, L.W.; Fu, B.J. Evaluation index system of comprehensive benefits of ecological restoration in key ecologically vulnerable regions. Acta Ecol. Sin 2019, 39, 7356–7366. [Google Scholar] [CrossRef]
- Xu, X.L. Spatial Distribution Dataset of Annual Vegetation Index (NDVI) in China. Resour. Environ. Sci. Data Regist. Publ. Syst. 2018. [Google Scholar] [CrossRef]
- Yang, J.; Huang, X. The 30 m annual land cover dataset and its dynamics in China from 1990 to 2019. Earth Syst. Sci. Data 2021, 13, 3907–3925. [Google Scholar] [CrossRef]
- Macomber, M.M. World Geodetic System 1984. Available online: https://archive.org/details/DTIC_ADA147409 (accessed on 1 September 2024).
- Williams, J.R.; Renard, K.G.; Dyke, P.T. A new method for assessing erosion’s effects on soil productivity. J. Soil Water Conserv. 1983, 38, 381–383. [Google Scholar]
- Wang, B.W.; Yang, Q.K.; Liu, Z.H.; Zhao, X.C. Extraction of RUSLE-LS factors using DEM data and GIS techniques. Sci. Soil Water Conserv. 2007, 5, 18–23. [Google Scholar] [CrossRef]
- Jiang, Z.S.; Zheng, F.L. Water erosion prediction model at hillslope scale. J. Soil Water Conserv. 2004, 18, 56–70. [Google Scholar] [CrossRef]
- Fu, S.H.; Liu, B.Y.; Zhou, G.Y.; Sun, Z.X.; Zhu, X.L. Tools for calculating slope length and slope factor. China Soil Water Conserv. Sci. 2015, 13, 105. [Google Scholar] [CrossRef]
- Cai, C.F.; Ding, S.W.; Shi, Z.H.; Huang, L.; Zhang, G.Y. Study of applying USLE and geographical information system IDRISI to predict soil erosion in small watershed. J. Soil Water Conserv. 2000, 14, 19–24. [Google Scholar] [CrossRef]
- Feng, Q.; Zhao, W.W. Progress of research on vegetation cover and management factors in USLE/RUSLE. J. Ecol. 2014, 34, 4461. [Google Scholar] [CrossRef]
- Zhang, W.B.; Xie, Y.; Liu, B.Y. Rainfall erosivity estimation using daily rainfall amounts. Sci. Geogr. Sin./Dili Kexue 2002, 22, 711–716. [Google Scholar]
- Wang, F.; Liu, J.T.; Fu, T.G.; Gao, H.; Qi, F. Spatio-temporal variations in soil erosion and its influence factors in Taihang Mountain area based on RUSLE modeling. Chin. J. Ecol. Agric. 2022, 30, 1064–1076. [Google Scholar] [CrossRef]
- Zhang, W.B.; Xie, Y.; Liu, B.Y. Research on the method of calculating rainfall erosion force using daily rainfall. Geoscience 2002, 22, 705–711. [Google Scholar] [CrossRef]
- Rao, L.Y.; Xu, Y.Q.; Hu, J.R.; Wang, Z.Z.; Zhao, W.Y.; Yao, W.Y.; Shen, Z.Z. Study on soil erodibilty factor K on soil cover area of pisha sandstone region. Basic Sci. Eng. 2020, 28, 763–773. [Google Scholar] [CrossRef]
- Wischmeier, W.H.; Smith, D.D. Predicting Rainfall Erosion Losses: A Guide to Conservation Planning; USDA Handbook; Department of Agriculture, Science and Education Administration: Washington, DC, USA, 1978. [Google Scholar]
- McCool, D.K.; Foster, G.R.; Mutchler, C.K.; Meyer, L.D. Revised slope length factor for the Universal Soil Loss Equation. Trans. ASAE 1989, 32, 1571–1576. [Google Scholar] [CrossRef]
- Sun, X.X.; Xue, J.H.; Dong, L.N. Spationtemporal Change and Prediction of Carbon Storage in Nanjing Ecosystem Based on PLUS Model and InVEST Model. J. Ecol. Rural Environ. 2023, 39, 41–51. [Google Scholar] [CrossRef]
- Liang, X.; Guan, Q.; Clarke, K.C.; Liu, S.; Wang, B.; Yao, Y. Understanding the drivers ofsustainable land expansion using a patch-generating land use simulation (PLUS) model: A case study in Wuhan, China. Computers, Environment and Urban Systems. Pergamon 2021, 85, 101569. [Google Scholar] [CrossRef]
- Wang, J.F.; Xu, C.D. Geodetectors: Principles and Prospects. J. Geogr. 2017, 72, 116–134. [Google Scholar] [CrossRef]
- SL 190-1996; Standards for Classification and Gradation of Soil Erosion. Water Resources Industry Standard of the People’s Republic of China: Beijing, China, 1997.
- Ding, J.H.; Chen, Q.B.; Tao, Y.Q.; Li, J.Q. Dynamic change and spatial characteristics of soil erosion in Yunnan Province. J. West China For. Sci. 2018, 47, 15–21. [Google Scholar] [CrossRef]
- Chen, Z.F.; Gong, A.M.; Ning, D.W.; Zhang, L.D.; Wang, J.X.; Xiang, B. Characteristics of Soil Erosion and Nutrient Loss in Yunnan Province Based on RUSLE Model. J. Soil Water Conserv. 2021, 35, 7–14. [Google Scholar] [CrossRef]
- Wei, Z.; Yang, C.L.; Tian, Y.F.; Yang, J.J.; Huang, Y.; He, F.; Zhu, Z.F. Spatial-temporal Variations of Soil Erosion and Quantitative Attribution Analysis in the Dry-hot Valleys of the Jinsha River: A Case Study of Yuanmou County, Yunnan. Geoscience 2024, 38, 683–693. [Google Scholar] [CrossRef]
- Zhu, Q.; Zhou, Z.X.; Liu, T.; Bai, J.Z. Vegetation restoration and ecosystem soil conservation service value increment in Yanhe Watershed, Loess Plateau. Acta Ecol. Sin. 2021, 41, 2557–2570. [Google Scholar] [CrossRef]
Disclaimer/Publisher’s Note: The statements, opinions and data contained in all publications are solely those of the individual author(s) and contributor(s) and not of MDPI and/or the editor(s). MDPI and/or the editor(s) disclaim responsibility for any injury to people or property resulting from any ideas, methods, instructions or products referred to in the content. |
© 2024 by the authors. Licensee MDPI, Basel, Switzerland. This article is an open access article distributed under the terms and conditions of the Creative Commons Attribution (CC BY) license (https://creativecommons.org/licenses/by/4.0/).