Next Article in Journal
Competitive Advantages of Sustainable Startups: Systematic Literature Review and Future Research Directions
Next Article in Special Issue
Financial Inclusion and Poverty Alleviation: A Critical Analysis in Nigeria
Previous Article in Journal
Smart Manufacturing and Pro-Environmental Behavior: Moderated Serial Mediation Modelling and Analysis
Previous Article in Special Issue
The Impact of Green Human Resource Management Practices on Brand Citizenship Behavior and Employee Turnover Intention: A Mixed Methods Approach
 
 
Font Type:
Arial Georgia Verdana
Font Size:
Aa Aa Aa
Line Spacing:
Column Width:
Background:
Article

Economic Sustainable Development through Digital Skills Acquisition: The Role of Human Resource Leadership

by
Ioannis Zervas
* and
Emmanouil Stiakakis
Department of Applied Informatics, University of Macedonia, 54636 Thessaloniki, Greece
*
Author to whom correspondence should be addressed.
Sustainability 2024, 16(17), 7664; https://doi.org/10.3390/su16177664
Submission received: 25 July 2024 / Revised: 21 August 2024 / Accepted: 30 August 2024 / Published: 4 September 2024

Abstract

In the rapidly evolving digital environment, organizations face increasing pressure to adapt to technological advancements while ensuring long-term sustainability. This study was motivated by the critical need to understand how human resource (HR) leadership can effectively foster digital skills development to drive economic sustainable development. Recognizing that digital competencies are now essential for organizational resilience and competitiveness, this research explores the interplay between HR leadership, digital skills acquisition, and economic sustainable development. This study employed the SERVQUAL tool to assess gaps between employee expectations and perceptions across key demographic variables, including age, education level, and employment status. Data collected from 476 participants across several European Union countries underscore the significant influence of demographic factors on these perceptions. The findings reveal a high alignment between employee expectations and perceptions, reflecting the importance of HR leadership in bridging the digital skills gap. Moreover, this study highlights the necessity of integrating HR leadership practices to ensure that digital transformation contributes not only to immediate organizational goals but also to long-term economic sustainable development. This research provides valuable insights into the role of HR leadership in navigating the challenges of the digital era, ultimately offering a framework for fostering a skilled, adaptable, and sustainably oriented workforce.

1. Introduction

In the current era of the digital revolution, the development and acquisition of digital skills are fundamental conditions for the successful operation of organizations [1]. However, beyond merely acquiring these skills, it is equally important to incorporate economic sustainable development into this process. Human resource (HR) leadership plays a critical role in creating an environment where digital skills can be developed in a manner that ensures the long-term economic sustainable development of the organization [2].
The originality of this subject lies in the synthesis of crucial concepts: digital skills and HR leadership with the ultimate goal of economic sustainable development. While the development of digital skills has been extensively studied, integrating sustainability into the training and development of these skills remains an under-explored area. The need to investigate this combined approach is imperative, given that sustainability has become one of the central issues for modern businesses and organizations [3].
Digital skills are essential for organizations to survive and thrive in a world rapidly changing due to technological advancements. Concurrently, sustainability emerges as a key factor determining an organization’s ability to remain competitive and provide value to stakeholders in the long term [4]. This research is exploring how HR leadership can enhance the development of sustainability-driven digital skills, thereby fostering a culture of continuous learning and innovation [5].
It is important to emphasize that HR leadership extends beyond simple talent management and development. A more strategic approach is needed, one that integrates sustainability principles into staff training and development. This includes creating opportunities for continuous learning, promoting a culture that encourages innovation and adaptability, and ensuring that employees possess the necessary digital skills to meet future challenges [6,7].
Therefore, exploring the importance of HR leadership in acquiring digital skills is necessary to understand how organizations can effectively adapt to the continuous changes of the digital age while ensuring their long-term prosperity. This research aspires to contribute to the understanding and development of strategies that will enable organizations to develop digital talent, thus enhancing their overall performance and competitiveness [8,9].

2. Literature Review

Sustainability is a concept that encompasses the capacity to meet present needs without jeopardizing future generations’ ability to fulfill their own. Within this broad framework, economic sustainable development (ESD) emerges as a critical area of focus, emphasizing the pursuit of economic growth while ensuring resource efficiency, social equity, and environmental preservation. ESD is intrinsically linked to several United Nations Sustainable Development Goals (SDGs), particularly SDG 8, which advocates for sustained, inclusive, and sustainable economic growth, and SDG 12, which promotes responsible consumption and production patterns. These goals highlight the essential integration of sustainable economic practices into global and local economic strategies to ensure long-term prosperity and stability. Recent studies emphasize the importance of incorporating digital innovations and skills into ESD strategies to meet these SDGs, suggesting that technology is pivotal in bridging the gap between current economic practices and sustainable development [10,11].
The importance of economic sustainable development extends deeply into the fabric of organizations and their workforce, directly impacting their resilience and competitive edge. A cornerstone of ESD within businesses is the cultivation of digital skills, which not only enhance operational efficiency but also lay the groundwork for sustainable practices. Digital skills are crucial in adapting to technological advancements that drive economic growth and ensure long-term sustainability. Furthermore, the digital competencies of employees are closely linked to effective HR leadership, which is essential in fostering a workforce that is both innovative and aligned with the company’s sustainable development goals. This synergy between digital skills and HR leadership is fundamental in supporting an organization’s sustainable economic growth, reinforcing the importance of continuous investment in digital literacy and leadership development within organizations. These interconnected elements are effectively illustrated in Figure 1, highlighting their collective impact on achieving sustainable economic development [12,13].

2.1. Digital Skills and Economic Sustainable Development

In today’s global economy, digital skills are essential for driving economic growth and sustainability. As technology rapidly evolves, it changes the skills that businesses need to succeed in a competitive market. Digital skills, which range from basic computer use to advanced data analysis and innovation, are key for organizations aiming to achieve economic sustainability. These skills enable businesses to not only adapt to technological changes but also to capitalize on new opportunities in the digital economy. By improving efficiency and encouraging innovation, digital competencies help organizations reduce costs and increase productivity. Furthermore, companies that invest in digital skills are better positioned to implement sustainable practices, which are increasingly demanded by both consumers and regulatory bodies. Integrating digital skills into economic strategies is not only necessary for competitiveness but also vital for sustainable development [12,14].
To begin with, Moleka, Devi, and Niu et al., in their research, emphasize the significant role that demographics play in digital skills development. They particularly highlight age as a crucial factor, arguing that the acquisition or improvement of digital skills is influenced by the age of the employee. Their findings on educational level are similar, noting that employees with only secondary education show less motivation to learn or enhance their skills compared to those with higher education. Additionally, Devi’s research points out that job location significantly impacts digital skills. These studies collectively adopt a different approach by integrating demographics into the analysis of digital skills acquisition and improvement, which understandably generates research interest. Ultimately, these demographic factors are pivotal in shaping the workforce’s ability to contribute to economic sustainable development, as they determine how effectively employees can adapt to and implement new technologies that drive growth and sustainability [15,16,17,18,19,20,21].
Equally vital is the ability to analyze data. In the digital age, organizations generate vast amounts of data that can inform strategic decisions. HR leaders must adeptly collect, analyze, and interpret data on employee performance, engagement, satisfaction, and other critical metrics. Data analysis empowers leaders to spot trends, anticipate challenges, and develop strategies that enhance efficiency and sustainable development of organizations. Effective data analysis not only improves organizational efficiency but also plays a crucial role in driving economic sustainable development. By using data to inform strategic decisions, organizations can ensure that their growth aligns with long-term sustainability goals, balancing economic advancement with responsible resource management [21,22,23].
A capacity for digital innovation is also indispensable. Organizations should be proactive in adopting new technologies and fostering innovation within their organizations. This may involve exploring novel methods to enhance employee performance, foster collaboration, and streamline processes to achieve greater flexibility and efficiency. By embracing digital innovation, organizations can better position themselves to adapt to market changes, reduce operational costs, and open up new revenue streams, all of which are critical for economic sustainable development [24].
What is more, digital skills are integral to fostering innovation and competitiveness in the modern economy, particularly in the context of economic sustainable development. As businesses increasingly rely on digital technologies, the demand for a digitally skilled workforce grows. These skills not only support the adoption of new technologies but also drive the creation of more sustainable business practices. For instance, companies with strong digital capabilities are better positioned to optimize their operations, reduce resource waste, and implement more efficient processes that contribute to both economic growth and environmental sustainability. This alignment of digital proficiency with sustainable economic strategies is essential for ensuring that economic development is both inclusive and environmentally responsible, thus contributing to the long-term sustainability of industries and economies [25].
Moreover, the role of digital skills in improving energy efficiency and promoting environmental sustainability is also significant. Technological innovations driven by digital literacy enable more efficient use of energy and resources, reducing waste and lowering emissions. This has a direct impact on the environmental aspect of economic sustainable development, as better energy management not only cuts costs but also aligns with global efforts to combat climate change. Additionally, the digital transformation within industries facilitates better data collection and analysis, leading to informed decisions that further enhance both economic and environmental outcomes. The synergy between digital skills and sustainability practices ensures that economies are not only growing but doing so in a manner that preserves the environment for future generations [26,27].
In conclusion, digital skills and competencies are foundational in addressing financial and sustainability challenges. Proficiency in digital technologies, data analysis, digital training tools, effective communication, change management, digital risk management, and a mindset geared toward digital innovation equip organizations to navigate the complexities of the digital age. These competencies are essential for steering companies toward economic sustainable development, ensuring that their growth strategies are not only resilient but also aligned with the principles of responsible resource management. Furthermore, integrating digital innovation into business models can drive long-term economic sustainability by fostering continuous improvement and enabling companies to meet both current and future economic challenges effectively [28,29].

2.2. HR Leadership and Economic Sustainable Development through Digital Skills

HR leadership plays a critical role in achieving economic sustainable development, especially in the age of digital transformation. Digital skills are now a cornerstone for the growth and sustainability of businesses, enabling adaptation to ever-changing markets and technologies. HR leadership must recognize and leverage these skills to ensure that the organization can survive and prosper in the long term [3,30,31].
The importance of HR leadership in the era of the Fourth Industrial Revolution, known as Industry 4.0, is examined by Purwanto [2]. As technology advances—from the Internet of Things to digital twins and artificial intelligence—organizations face new challenges and opportunities in achieving economic sustainable development. Leaders are emerging as critical actors in the effort to balance the environmental, economic, and social dimensions of economic sustainable development. This research points to the need for a new approach to leadership, which combines creative management skills with innovative ideas to support corporations’ strategies. This leadership model promotes adaptation to economic sustainable development, economic efficiency, and social responsibility. HR leadership contributes to the creation of innovative business models, reduced carbon emissions, economic growth, and increased profitability. Additionally, it promotes energy and resource sustainability, human resource development, and productivity growth [2,32,33].
Moleka’s study focuses on the concept of HR leadership in the digital age and the role of technology in promoting economic sustainable development [15]. As the world becomes increasingly connected through digital developments, leaders face new challenges and opportunities to address environmental concerns in a manner that aligns with economic sustainability. This study examines the key characteristics of HR leadership and discusses how technology can be used to promote economic sustainable development. It highlights various technological innovations and strategies that leaders can use to foster a sustainable organizational culture. Furthermore, it discusses potential barriers and limitations of technology in achieving economic sustainable goals. Overall, it emphasizes the importance of HR leadership and technology integration in addressing both environmental challenges and economic sustainable development in the digital age [15,16].
Devi’s study investigates the relationship between employee performance in Indonesian micro, small, and medium-sized enterprises (MSMEs) and the Digital HR Sustainability Model (DHSM) [17]. Based on a sample of 241 HR managers and senior managers, this study uses partial least squares (PLS) path modeling to examine the effect of employee retention, leadership, and compensation on the relationship between DHSM and employee performance. Findings demonstrate a positive link between employee performance and DHSM, with leadership, compensation, and employee retention acting as mediators of this relationship. The results confirm the importance of a digital HR approach and sustainable practices in improving work performance and supporting economic sustainable development. By providing specific findings on the effect of digital initiatives on employee performance in Indonesian MSMEs, this study significantly contributes to current knowledge in this field [17,18].
The study by Niu et al. examines the effects of digital leadership and ESG (environmental, social, and governance) management on organizational innovation and economic sustainable development [19]. Companies worldwide recognize that environmental issues and social values are important management concerns and have actively introduced ESG management. In the digital age, they often integrate the digital transformation process into ESG management. Research indicates that the combination of digital leadership, ESG management, and organizational innovation is in its early stages. Consequently, a research model was constructed that combines ESG management and organizational innovation from a digital leadership perspective. An empirical analysis was conducted on companies from Korea and China, considering the differences in the cultures and systems of the two countries. The results showed that digital leadership had a significant effect on ESG management and organizational innovation in both countries. Furthermore, ESG and organizational innovation, together with digital leadership, have played an important role in economic sustainability development. However, the results indicated different mediating effects for Korea and China [19,20,21].
Additionally, HR leadership must set a strategic vision that incorporates economic sustainable development through digital skills. Leaders must recognize the importance of digital technologies and ensure that employees are equipped with the necessary skills to take advantage of them. This strategy must align with the organization’s broader economic sustainable development goals, such as reducing resource consumption, improving efficiency, and promoting innovation [34,35].
Fostering a culture of continuous learning and development is also vital. HR leaders must create an environment where employees are encouraged to continuously develop their skills and adapt to new technologies. This can be achieved by providing opportunities for training and retraining and by fostering a culture that values innovation and personal development. Investing in employee training not only enhances their digital skills but also promotes engagement and job satisfaction, both of which are essential for economic sustainable development [2,36,37].
Talent management is crucial to promoting economic sustainable development within organizations. HR leadership must identify and develop talent with strong digital and leadership skills. This includes mentoring and developing new leaders who can support and implement economic sustainable development practices within the organization. By cultivating leadership skills and digital expertise, organizations can ensure that they have the right people to lead economic sustainable development initiatives [38,39,40].
In addition, HR leaders should give great weight to the opinions of employees. Employees are not just an internal element for a company. On the contrary, they work multiplicatively, as they contribute to the creation of a positive climate at work. Based on the Total Quality Management (TQM) approach, employees should be treated more as internal customers. A consequence of this is that their expectations should be aligned with their perceptions, whether it is about issues of digital skills or economic sustainable development practices [6,22,41].
Collaboration with external agencies, such as universities and technology providers, can also enhance efforts toward economic sustainable development. HR leaders can leverage these partnerships to stay on top of the latest developments and adapt their practices accordingly. Through these partnerships, organizations can gain access to new knowledge and technologies that can improve economic sustainable development outcomes [42,43].
Finally, another crucial element to consider is the opinion of employees. Employees, especially those with at least ten years in a single job, expect their company to help them acquire new digital skills or improve their existing ones. This expectation significantly increases when the company is a well-known multinational. However, this is not always the case. Cost-conscious companies are often reluctant to include digital skills training in their annual plans, preferring to wait until these digital skills become essential for the smooth operation of a department. This approach is perceived negatively by employees, as it fails to meet their expectations and can hinder the organization’s progress toward economic sustainable development [23,44].

3. Using the SERVQUAL Tool

SERVQUAL is an essential tool for measuring service quality, particularly in HR leadership and the acquisition of sustainable digital skills. The SERVQUAL tool focuses on five key dimensions: tangibles, reliability, responsiveness, assurance, and empathy. These dimensions can be applied to assess the effectiveness of HR leadership in promoting digital skills sustainably [45,46].
Tangibles refer to the physical appearance of facilities, equipment, and personnel. In the context of HR leadership, this includes the technology infrastructure available to employees for developing digital skills. Having modern equipment, access to digital tools, and training resources is critical for success. Leadership must ensure that employees have the necessary resources to acquire and enhance their digital skills [6,47].
Reliability is the ability of leadership to provide consistent and dependable services. Integrating sustainability as a management variable requires a commitment to developing digital skills with a long-term perspective. Leaders need to develop strategies that not only encourage the acquisition of digital skills but also ensure that these skills contribute to the organization’s sustainability. Creating credible and responsive training and development programs to meet the changing needs of the digital age is crucial [48,49].
Responsiveness refers to the leadership’s willingness to assist employees and provide prompt service. Leaders must be available to answer questions, provide guidance, and encourage skill development in real-time. Fostering a culture where employees feel supported and empowered to develop their digital skills is vital for the success of this initiative [15,50].
Assurance relates to the leadership’s ability to inspire trust and security in employees. To promote sustainability through digital skills development, leaders must create an environment where employees feel safe to experiment with new technologies and develop new skills. Providing ongoing training and the necessary tools for digital skills development is essential for this goal [51,52].
Empathy involves the leadership’s ability to understand and respond to the individual needs of employees. A personalized approach to training and developing digital skills is critical. Leaders must recognize the unique needs and challenges of their employees and offer tailored support and guidance [45,53].
Embedding sustainability as a management principle means organizations must focus on developing skills that contribute to long-term success and well-being. This includes a commitment to reducing the environmental footprint through digital tools and promoting practices that support environmental sustainability. Sustainable leadership requires implementing strategies that integrate sustainability principles into every aspect of management and employee development [4,38].
Using the SERVQUAL tool helps leaders understand how they can improve the quality of services offered to their employees, particularly in developing sustainability-oriented digital skills. By assessing and enhancing the five key dimensions of SERVQUAL, leaders can create a supportive and progressive environment that encourages continuous learning and skill development, ensuring the organization’s sustainability and long-term success [54].
The SERVQUAL tool has been one of the most widely used methods for measuring service quality and is applied across various business activities. With the advancement of digital technology, SERVQUAL led to the development of e-SQ (electronic Service Quality). The e-SQ model is tailored to capture and evaluate the quality of electronic services, focusing on aspects such as reliability, ease of use, performance, and security. Implementing e-SQ in businesses to assess employees’ digital skills is crucial. Through this assessment, companies can ensure that their employees possess the necessary skills for the effective management of electronic services, and this is important for maintaining their competitiveness in the market in the digital era [45].
According to the principles of TQM, employees are considered internal customers of the company, whose needs and expectations must be taken seriously. Integrating e-SQ into this philosophy allows for the active participation of employees in the evaluation process of digital services. Employee involvement provides valuable insights to managers. By this way, managers improve the internal processes and enhance the digital skills of HR. Moreover, this participation strengthens employees’ sense of belonging and commitment, as they feel their opinions are valued and considered. In this way, managers can create a supportive and effective work environment. This leads to the productivity enhancement and creation of innovation, ensuring the company’s success in a dynamically digital environment [34].

4. Hypotheses

The literature review highlighted the significant impact of digital skills and HR leadership on economic sustainable development. This section aims to develop research hypotheses derived from the two pivotal dimensions identified in the review. The first dimension involves the application of the SERVQUAL questionnaire, which juxtaposes user perceptions against expectations, while the second dimension integrates the discrepancies highlighted by the literature review.
The research hypotheses are designed to explore the key factors that influence economic sustainable development within the context of HR leadership and digital skills. Specifically, they aim to investigate how demographic characteristics impact HR leadership practices, the alignment between employee expectations and perceptions regarding digital skills, and the responsiveness of HR to the growing need for enhancing digital skills. These hypotheses provide a structured approach to understanding the intricate relationships between these elements, ultimately contributing to the broader goal of fostering economic sustainable development within organizations.

4.1. The Influence of Demographic Characteristics on HR Leadership Practices

The SERVQUAL questionnaire operates within five broad categories that gauge respondents’ perceptions and expectations. Previous research underscores the significance of demographic characteristics in influencing these perceptions and expectations, which are crucial for understanding how economic sustainable development is perceived within HR leadership practices. Specifically, the literature indicates that age, educational level, and existing company involvement are principal determinants in predicting respondents’ expectations and perceptions regarding the role of digital skills in achieving HR leadership practices for sustainable economic development. Older individuals, for instance, tend to be more predictable in their responses, as do those with higher educational qualifications and those employed in either the private or public sector. The expectations and perceptions from these demographic groups are crucial in determining the perceived necessity of digital skills in contemporary employment settings. This insight is vitally important for modern managers as they endeavor to adopt new HR leadership practices that are both sustainable and effective in motivating employees and fostering economic sustainable development within their organizations [55,56,57].
Consequently, the following hypotheses are proposed based on the aforementioned observations:
H1a:
Age is a significant factor in recognizing the contribution of digital skills in shaping sustainable HR leadership practices.
H1b:
Educational level is a significant factor in recognizing the contribution of digital skills in shaping sustainable HR leadership practices.
H1c:
Job location is a significant factor in recognizing the contribution of digital skills in shaping sustainable HR leadership practices.
These hypotheses aim to further explore the interrelations between demographic factors and the integration of digital skills within HR leadership, thereby providing a deeper understanding of how economic sustainable practices can be effectively implemented across diverse employee profiles.

4.2. Alignment of Employee Expectations and Perceptions Regarding the Role of Digital Skills in HR’s Implementation of Economic Sustainable Development Practices

Employees generally possess substantial knowledge of the labor market, garnered through various channels, such as social media platforms like LinkedIn, publications, word of mouth, print media, or discussions in various forums. Companies frequently showcase their commitment to desired workforce skills by conducting in-house seminars or other forms of training to enhance digital competencies. Additionally, large corporations often employ mentoring processes to empower their executive and managerial staff, thereby refining the management practices applied to their workforce. These practices, often published as examples of good practice or innovation, align with sustainable business strategies and are integral to achieving the United Nations’ Sustainable Development Goals, particularly SDG8—Decent Work and Economic Growth. Consequently, there is often a convergence between employee perceptions and expectations concerning the importance of digital skills within the organization. This alignment is crucial for the effective implementation of economic sustainable development practices, as it ensures that both employees and HR leadership share a common understanding of the role that digital skills play in fostering long-term organizational success. This observation leads to the following hypothesis [3,14,23]:
H2:
Employees align their perceptions and expectations regarding the importance of digital skills as a component of HR leadership practices.

4.3. Immediate Response to the Needs for Enhancing Digital Skills in Human Resources

The rapid pace of technological evolution contributes to the widening digital divide, which poses significant challenges to economic sustainable development. The ability of businesses to recognize the gap between existing and required digital skills among employees is crucial for modern enterprise success. Companies that promptly identify the need to enhance their employees’ digital skills are more likely to adapt swiftly to unforeseen changes, enhancing their flexibility and contributing to economic sustainable development. Although large enterprises in the EU often have plans to enable their employees to respond promptly to such changes, these plans are not always executed. Employees are generally aware of these plans and consequently develop expectations that the company will contribute to the development of their skills. However, this is not always realized, typically due to managerial oversight or the failure to implement relevant policies. This context gives rise to the third hypothesis [14,58,59]:
H3:
There is a difference between employee expectations and perceptions regarding the organization’s contribution to the immediate adaptation of their digital skills to modern technological developments.

5. Materials and Methods

The methodology applied in this study involved a couple of steps that combined a comprehensive literature review with the use of the SERVQUAL tool. Initially, an extensive literature review was performed across major databases. Following this, the hypotheses were formulated, and it was determined that SERVQUAL was the most suitable research tool for this study. This tool has been widely utilized in various studies and is recognized for its reliability and validity. Additionally, SERVQUAL is versatile and can be applied beyond customer satisfaction, expanding to other research areas, such as assessing the importance of skills within organizations. Apart from this application, many studies have effectively used SERVQUAL to examine different aspects of HR leadership [60,61].
A substantial number of studies identified in the literature review applied SERVQUAL in the fields of human resources and skills assessment. So, it is decided the use of this tool for the current research. To maintain the integrity of the model, the original five categories defined by SERVQUAL were preserved. Specifically, after reviewing the literature, these five categories were aligned with the following variables, as depicted in Figure 2 [45,47].
Each of the five dimensions leads to variables, which are then translated into questions. Consequently, the main part of the questionnaire includes 22 core questions. These questions are presented to respondents twice: once to measure their expectations and a second time to measure their perceptions of the variable being examined. Respondents are asked to answer each question, whether related to expectations or perceptions, using a five-point Likert scale. Practically, the concept of expectation corresponds to what respondents believe should happen in each situation, while the concept of perception measures the reality, i.e., what actually happens. The primary methodology for calculating SERVQUAL is represented by the following mathematical formula, which, based on a weighted average coefficient, measures the gap between expectations and perceptions [45].
L j = i = 1 k w i · ( E i j P i )
Formula variables for Equation (1):
Lj = Measures the gap due to the lack of employees’ digital skills.
wi = In this case, it is equal to 0.2, as equal weighting of the individual dimensions was followed based on the literature.
Eij = Measures the respondents’ expectations regarding digital skills.
Pi = Measures the respondents’ perceptions regarding digital skills.
k = Corresponds to the number of categories, i.e., 5 categories.
The development of the current questionnaire included five fundamental questions to measure demographic characteristics. These demographic questions constituted the general part of the questionnaire and were related to the respondents’ gender, age, education level, current employment type, and the number of employees in the company where they work. It is important to highlight that the primary reason for not recording the countries of the companies is due to the multinational nature of many businesses, as we targeted large enterprises, which are often multinational [62].
The questionnaire, consisting of the 44 questions in the specialized part and the 5 demographic questions, was digitized by using Survey Monkey to facilitate its completion process. The application of the questionnaire was designed on Survey Monkey to be completed by a broad range of respondents, mainly citizens from EU countries. The main reason for limiting the potential sample to the EU is that businesses operating within the EU are more familiar with the concept of digital skills, and their HR departments are more likely to implement HR leadership practices. Additionally, the EU has developed extensive tools for measuring digital skills, such as DigComp (in various versions), and has established policies and practices for economic sustainable development related to HR leadership. Therefore, large companies operating in the EU are considered better prepared for measuring their employees’ digital skills and adopting practices that lead to economic sustainable development [47,63,64].
The data collection period for the questionnaires lasted approximately eleven months, from March 2023 to February 2024. The questionnaires were distributed to various businesses through a link generated by the Survey Monkey platform. The contribution of various EU countries’ Chambers of Commerce was significant as they helped promote the link to their member businesses. This approach ensured the reliability of the questionnaire distribution method. Additionally, around 4000 emails were sent to various businesses in EU member states, with an overall response rate of approximately 7%. To ensure questionnaire completion, a reminder process was implemented ten days after the initial email to encourage respondents who may have overlooked the questionnaire. The completion process was fully automated and GDPR-compliant, ensuring that no personal data or other identifying information was collected. The survey was entirely anonymous, with an average completion time of 38 min.
A total of 476 responses were collected from different EU countries. All the questions were mandatory, meaning no questionnaire was recorded as complete unless all questions were answered. Before starting the questionnaire, a screen informed respondents about the survey’s content and purpose, the number of questions, the expected completion time, and provided contact details for the research team in case further communication was desired. Finally, there was a specific checkbox that required action (i.e., clicking by the respondent) to indicate agreement with the completion process.
The sample of 476 participants was selected from various EU countries to capture a broad spectrum of insights relevant to this study’s focus on digital skills and HR leadership within the region. Specifically, participants were primarily drawn from Germany, France, Italy, Spain, and the Netherlands, reflecting diverse economic and cultural representation within the EU. These countries were chosen due to their advanced digital infrastructures and significant emphasis on HR practices, making them particularly suitable for exploring the research questions [65]. This study targeted mid- and high-level executives across different industries, ensuring that the sample comprised individuals with the expertise and experience necessary to provide meaningful data. To achieve this, a purposive sampling method was employed, allowing the selection of participants who were directly involved in or knowledgeable about HR leadership and digital skills development. Although the findings are particularly applicable to the EU context, they offer valuable insights that may be relevant to other regions with similar characteristics. Nonetheless, generalizations of the results should be approached with caution when extending beyond the specific context of this study.
The subsequent statistical analysis was based on demographic data and a differentiated ANOVA analysis. We considered that the nature of the questionnaire did not support alternative statistical methods, and the research hypotheses could be addressed through an ANOVA analysis, incorporating advanced practices, such as Kolmogorov–Smirnov and Shapiro–Wilk normality tests. Additionally, correlations were conducted by using the Mann–Whitney test and the Kruskal–Wallis test. In all cases, the ANOVA analysis operated multidimensionally in this research, assessing five dimensions of service quality and creating specialized tables to highlight the gaps between expectations and perceptions for each dimension and variable. It also examined statistically significant differences for each dimension and evaluated the necessity of digital skills through combined dimensions. Finally, it cumulatively assessed the impact of parameters, specifically demographic factors, on different variables within each category [66].

6. Results

Before proceeding with the statistical analysis, the questionnaire was evaluated for internal consistency across each dimension. The results were obtained by applying Cronbach’s alpha coefficient, yielding the following outcomes (Table 1).
The values obtained for each dimension separately were greater than 0.8. This indicates a high level of internal consistency and reliability. This suggests that the items within each dimension are well-correlated and measure the same underlying construct, ensuring that the questionnaire is a reliable tool. High Cronbach’s alpha values confirm that the dimensions have strong internal coherence, which is crucial for the validity of the subsequent analyses. Therefore, we can confidently proceed with further statistical analyses knowing that the questionnaire maintains a robust internal structure across all dimensions [66].

6.1. Descriptive Analysis and Results

This study included 476 participants, with an effort made to ensure balanced representation between men and women. This was largely successful, as 52.3% of the participants were men, while 47.7% were women. Although participants were given the option to select “Prefer not to disclose” regarding their gender, surprisingly, no one chose this option. The gender distribution is presented in Table 2. It should be mentioned that in contemporary studies, an average of about 5% of respondents typically choose not to disclose their gender [4,37,54].
The factor of age is particularly significant in the demographic data of this study. Notably, the questionnaires were distributed across all age groups, which was beyond our control but proved beneficial for this study’s results. There was a notable concentration of respondents aged up to 44 years. The age threshold of 44 is significant because, according to the literature, individuals in this age range show greater concern for the digital skills policies implemented by businesses. Additionally, participants under 44 typically possess high levels of digital skills, as they regularly integrate technology into their daily lives, rendering their digital skills functional. Furthermore, these participants recognize the importance of evolving their digital skills and therefore seek incentives from large businesses for continuous skill updates in the future [16,54,67].
In this study, the percentage of respondents up to the age of 44 was approximately 64.3%, representing the majority. On the other hand, 35.7% of the sample consisted of older individuals. The age distribution of the respondents is presented in Table 3. According to the literature review, older individuals often express significant concern about their digital skills deficit and the difficulty in acquiring functional digital skills. Although they are considered valuable assets to their respective companies due to their experience, their concerns align clearly with the concept of continuation of their contributions in the workplace [20,21].
The next demographic variable relates to the educational level of the respondents. In this regard, our sample exhibited a high level of educational attainment, as expected. The educational distribution of the respondents is presented in Table 4. This outcome is attributed to the fact that the questionnaires were targeted at mid- and high-level company executives, either through direct email invitations or via commercial and industrial chambers. Consequently, 79.8% of the participants had completed their studies at an academic institution, with 250 individuals holding tertiary education degrees. This high level of education directly impacts the interpretation of the results, as their understanding of the questions is significantly enhanced [22,41].
Specifically, the SERVQUAL questionnaire can be confusing for respondents if the wording of each question does not clearly differentiate between perception and expectation. Although this was emphasized in the introductory note, it is not always obvious that all respondents will grasp the distinction. Therefore, a sample with a high level of education is more likely to understand this difference compared to someone who has only completed secondary education [45,47].
The final table presents the last two questions from the demographic section of the questionnaire. The employment status and company size distribution of the respondents are presented in Table 5. The employment status of the respondents provided significant insights, confirming the expected outcome: the majority (51%) are employed in the private sector, while a notable portion (21.4%) are self-employed. It is evident that some of the links for completing the questionnaires were directed towards individuals who collaborate with various businesses but are officially considered self-employed. Additionally, most responses categorized as “Other” pertain to individuals either undertaking internships at these companies or working as apprentices [57,61,68].
The last question concerns the number of employees in the respondents’ companies. Here, we observe a complete stratification of responses, with respondents working in either very small enterprises (up to 25 employees, representing 27.9%) or in large enterprises (over 1000 employees, representing 26.5%). This diverse representation across different company sizes enhances the robustness of our findings and allows for a more comprehensive analysis of the impact of digital skills and HR leadership practices across various organizational contexts [30,46,69].

6.2. Analysis of the Gap between Respondents’ Expectations and Perceptions

The primary value of the SERVQUAL questionnaire lies in measuring the gap between respondents’ perceptions and expectations, either for an individual question or cumulatively for a dimension. In this context, the relevant measurements were conducted for each dimension and variable, as presented in Figure 3 and Table 6, Table 7, Table 8, Table 9 and Table 10. The statistical analysis tables that follow examine the gap as an element derived from the average scores of respondents’ perceptions and expectations [70].
These analyses allow for a comprehensive understanding of where significant discrepancies exist, highlighting areas where the organization might improve to meet or exceed expectations. By identifying and addressing these gaps, organizations can enhance their service quality, better aligning their practices with employee expectations and ultimately fostering a more effective and satisfying work environment [71].
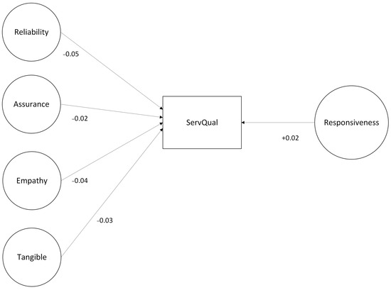
From the presentation of Table 6, Table 7, Table 8, Table 9 and Table 10 that show the gap between respondents’ expectations and perceptions, it is evident that significant differences do not emerge. The only variable that shows a positive gap, where perception is stronger than expectation, is the dimension of Responsiveness, but with an extremely small difference that does not exceed 2%. In the other dimensions, stronger expectations are observed compared to perceptions, but again, the differences are not statistically significant.
The primary reason for this is that employees judge from the company’s brand name that there will be a need for a higher level of digital skills. In any case, the tables clearly show that the second hypothesis is confirmed, and the differences observed are not considered statistically significant. Thus, employees align their perceptions and expectations regarding the importance of digital skills as a component of HR leadership practices. Therefore, this study confirms the literature, and this is particularly significant as it indicates that employees have a substantial understanding of the realities within their organizations [47,70].
The statistically significant variables identified in Table 6, Table 7, Table 8, Table 9 and Table 10 highlight areas where employees’ perceptions diverge significantly from their expectations, suggesting key areas for organizational improvement. Specifically, in the dimension of Reliability, employees have notably lower perceptions compared to their expectations regarding the accuracy (Ri3) and timeliness of responses (Ri5), indicating a need for the organization to enhance its consistency and reliability in delivering on promises. In the Assurance dimension, significant gaps were found in trustworthiness (As1) and safety (As2), suggesting that employees do not feel as secure or confident as expected, which underscores the importance of strengthening trust and safety measures within the organization. The Tangibles dimension reveals differences in equipment quality (Ta1), facilities (Ta2), and consistency in digital skills (Ta4), suggesting that the physical and digital resources provided to employees do not fully meet their expectations and that improvements in these areas could lead to better support for employees in their daily tasks. Finally, in the Empathy dimension, the gaps in attention to employees’ needs (Em2) and interests (Em3) indicate that employees feel their concerns and contributions are not sufficiently recognized, highlighting the need for greater focus on understanding and addressing the specific needs of the workforce.

6.3. Paired Sample t-Test Analysis

The next analysis conducted for this study was the paired sample t-test analysis. Given that each dimension comprised a pair of variables—expectation and perception—this statistical method was deemed ideal. Additionally, this method reduces variance and increases the sensitivity of the test in detecting actual differences. Furthermore, the results are considered more reliable as the differences for each variable within each dimension are examined, ensuring that the final outcomes are not influenced by individual discrepancies [35].
This method is particularly effective when measuring an event that occurred in the past (in this case, the concept of expectation) and comparing it to an event occurring in the present (in this case, the concept of perception). Thus, the paired sample t-test was well-suited for our research objectives, providing a robust means to assess the gaps between expectations and perceptions across the various dimensions [72,73].
From Table 11, it is evident that there is no statistically significant difference between perceptions and expectations for all dimensions of the questionnaire used in this study. This is practically demonstrated by the fact that p > 0.05 for all pairs examined using the current analysis method, the paired sample t-test analysis. The interpretation of this result can be supported by numerous similar studies found in the literature review. Essentially, the respondents in the sample appear to be very well informed about the practices employed by the companies they collaborate with or work for. Consequently, there is an alignment of their perceptions and expectations regarding the importance of digital skills. This essentially confirms the second hypothesis.
Additionally, it should be noted that the third hypothesis, concerning the alignment of employees’ expectations and perceptions regarding the contribution of businesses to the immediate adaptation of their digital skills, is also confirmed (sig > 0.05). Respondents believe that the companies they work for or collaborate with do not show genuine interest in their digital skills and do not actively contribute to the improvement of these skills. The main reason for this occurrence is the cost and the indifference towards the existence of the digital divide. Simultaneously, companies do not always strive to help those individuals who lack digital skills to acquire them when there are specific reasons in macroeconomics (such as unemployment). The p-value of Pair 5, which examines the dimension of the third hypothesis, aligns with the related literature [42,58,67,74].
Finally, the small discrepancy between the paired sample t-test analysis (Table 11) and the results in Table 6, Table 7, Table 8, Table 9 and Table 10 can be attributed to the detailed examination of individual variables presented in the latter tables. While the paired sample t-test provides an overall view of each dimension, it may not capture smaller yet statistically significant differences that exist within specific variables. By analyzing these individual variables, the organization gains a more nuanced understanding of areas requiring attention, which might be overlooked in a broader analysis. This approach is particularly valuable for identifying targeted improvements that can enhance employee satisfaction and engagement within specific aspects of their work environment [35].

6.4. Regression Analysis

The final analyses conducted on the sample of this study focus primarily on testing the first hypothesis. To achieve this, a test of normality will be performed using the Kolmogorov–Smirnov and Shapiro–Wilk tests. The results of these normality tests are presented in Table 12. These tests are employed to practically assess the normality of the data, and their selection is based on the sample size of 476 observations [73].
Next, Mann–Whitney and Kruskal–Wallis tests were used to determine which demographic characteristics significantly affect at least one of the 10 main scores. From Table 13, it is shown that the demographic characteristics of age, educational level, and current employment status significantly affect at least one of the scores (p < 0.05). Based on this result, the regression models that will be applied next should include all the demographic characteristics as independent variables [75].
The Mann–Whitney and Kruskal–Wallis methods were chosen because the data do not meet the assumptions of parametric tests (p < 0.001 in the test of normality), and these methods are suitable for samples like the one in this study [35].
In conclusion, to fully address the first hypothesis along with its sub-hypotheses (H1a, H1b, and H1c), it was shown that the models with dependent variables such as Perception of reliability, Perception of assurance, Perception of empathy, Expectations of reliability, Expectations of assurance, Expectations of tangibles, and Expectations of empathy significantly fit the data (p < 0.05 in each case). The detailed results supporting these findings are presented in Table 14. This indicates that the demographic variables under examination (age, educational level, and current employment) can predict these scores.

7. Discussion and Implications

The data analysis revealed significant insights into the importance of HR leadership in developing digital skills and the economic sustainability of businesses. Specifically, demographic factors, such as age, educational level, and current employment, were found to be critical in predicting employees’ perceptions and expectations. These results confirm the importance of promoting HR leadership practices and continuous learning to enhance digital skills. The findings underline the need for further research and the implementation of strategies that link digital skills development with economic sustainable development [66,69].
In line with this study’s findings, which highlight the role of HR leadership in driving digital skills development, it is important to consider the specific context in which this research was conducted. This study focuses on countries within the European Union, particularly Germany, France, Italy, Spain, and the Netherlands—regions known for their advanced digital infrastructures and strong emphasis on HR leadership practices. While this focus allows for an in-depth exploration of how HR leadership operates within highly developed economies, it also imposes certain limitations. The perspectives gathered are reflective of the experiences and conditions prevalent in these EU countries, which may not fully represent the dynamics in other regions with different economic structures or cultural contexts [19,73].
Therefore, when interpreting the results, caution should be exercised regarding their applicability to other regions, especially those outside the EU. Countries with emerging digital economies or less developed HR leadership frameworks may face different challenges in implementing similar strategies. To extend the applicability of these findings, future research could explore HR leadership and digital skills development in diverse contexts such as Eastern Europe, Asia, or Latin America. These regions, with their unique economic and technological landscapes, could offer new insights into how HR leadership strategies can be tailored to fit various organizational environments. Such comparative studies would significantly enhance our understanding of the global implications of HR leadership in fostering digital competencies and economic sustainable development [63,72].
One of the primary limitations of this study is its geographical focus. The sample included participants from various European Union countries; however, the multinational scope may not represent the different practices around the world. Additionally, the usage of self-reported measures may have influenced the results due to the subjective perceptions and expectations of the respondents. Despite using established statistical methods, such as the Kolmogorov–Smirnov and Shapiro–Wilk tests, this study could benefit from further quantitative and qualitative methods. Moreover, this research does not deeply explore the connection between the development of digital skills and economic sustainable development at an organizational level, leaving room for further investigation of this crucial relationship [67,76].
For future research, it is recommended that new research should be focused on the examination of variations and similarities in the development of digital skills under different cultural and economic contexts. Additionally, it would be beneficial to further investigate the impact of digital skills in specific sectors such as healthcare and education, where digital competencies play a critical role. Special emphasis should be placed on analyzing how HR leadership practices can enhance the development of digital skills and promote economic sustainable development at an organizational level [16,33].
Furthermore, exploring the integration of economic sustainable practices with digital skills development could provide new insights. These insights should be focused on how these elements can mutually reinforce each other, contributing to long-term organizational success. Incorporating longitudinal studies could provide valuable insights into the evolution of digital skills and the impact of HR leadership strategies over time. These studies would help to understand how digital skills contribute to the economic sustainability of businesses, ensuring that employees are equipped to meet future challenges effectively. By focusing on these areas, future research can build on the findings of this study, offering a more comprehensive understanding of the role of digital skills in economic sustainable business practices [54,57].
The concept of economic sustainable development in combination with human resource leadership is very important in today’s business world. HR leadership encompasses practices that not only address the immediate needs of the organization but also ensure the long-term well-being and development of its employees. By integrating sustainable practices. By integrating economic sustainable practices, HR leaders should build a strong workforce that can adapt to changes in the market and technology. This includes not only regular HR tasks but also planning for future skill needs and environmental effects [14,30].
Enhancing the digital skills of employees is a critical step for businesses that wish to remain competitive and progressive in the digital age. However, developing these skills requires not only expertise but also the support and guidance of HR leaders. The practices adopted by HR leaders can significantly impact the development and improvement of employees’ digital skills and contribute to the overall economic sustainability of the organization [1,6,19].
One effective practice is creating a policy that encourages training and digital skills development. This involves allocating time and resources to training programs, seminars, and workshops aimed at enhancing employees’ digital competencies. HR leaders can also promote participation in online courses or educational platforms that offer content related to digital skills. By doing so, they not only enhance digital competencies but also ensure that the workforce remains sustainably equipped to handle future technological advancements [21,34,36].
Another way to strengthen digital skills is by fostering continuous learning and a culture of improvement. HR leaders can cultivate an environment where employees feel empowered to seek out and enhance new digital skills as part of their daily work. This can be achieved through frequent feedback, encouraging participation in projects that require new skills, and creating open communication channels where employees can share their knowledge and experiences. Such an environment supports both the development of human resources and the continuous improvement of digital capabilities [17,41,54,67].
Additionally, HR leaders can support the adoption of new technologies and tools in the workplace. This may include introducing software or applications that help automate and streamline tasks. For example, the use of project management software or collaboration applications can improve organization and communication within the team, thereby enhancing performance and effectiveness [15,23,24].
Moreover, introducing new technologies, such as video training applications or using virtual reality for education and training, can make learning more interactive and tailored to each employee’s needs. The use of e-learning educational platforms can allow employees to learn at their own pace and access rich educational materials from anywhere at any time. This approach not only enhances digital skills but also promotes a learning model that can be adapted to different learning styles and needs [77,78,79].
Finally, HR leaders can promote the creation of an experimental environment where employees are encouraged to try new technologies and tools and share their knowledge and experiences. This can be facilitated by creating special groups focused on the research and development of new technologies and providing time for personal research and exploration. Encouraging such experimentation supports economic sustainable development and continuous digital skills’ development [15,62,80].
In summary, HR leaders can enhance employees’ digital skills by promoting the use of new technologies and tools, providing education and training, and fostering a climate of experimentation and continuous learning. Through these practices, employees can develop and improve their digital skills, ultimately benefiting the economic and sustainable development of the organization. Furthermore, by including these practices in a plan, organizations make sure their workforce stays adaptable, skilled, and ready for future challenges. This helps to promote long-term resilience and success.

8. Conclusions

This study confirms the critical role of HR leadership in promoting digital skills within the business environment and its contribution to sustainable economic development. By applying the SERVQUAL tool, this study examined the gap between employees’ expectations and perceptions regarding digital skills. The results from the paired sample t-test analysis showed no statistically significant differences between employees’ perceptions and expectations, indicating a high level of alignment.
The analysis of the gaps between employees’ perceptions and expectations, as detailed in Table 6, Table 7, Table 8, Table 9 and Table 10, reveals significant insights into areas where organizational practices may fall short of employee expectations. Although the overall paired t-test analysis indicates that the differences between perceptions and expectations are generally not statistically significant across all dimensions, the detailed analysis of individual variables uncovers specific areas that require attention. For instance, notable gaps in reliability, assurance, tangibles, and empathy suggest that employees may experience inconsistencies in the timeliness and accuracy of responses, trust and safety measures, the quality of physical and digital resources, and the recognition of their needs and interests. These findings underscore the importance of targeted interventions to address these discrepancies, ensuring that organizational practices are better aligned with employee expectations. Such efforts are crucial for enhancing employee satisfaction, engagement, and overall organizational effectiveness, which are essential for economic sustainable development [53,78].
Furthermore, the Mann–Whitney and Kruskal–Wallis tests revealed that demographic characteristics, such as age, educational level, and current employment, significantly influence employees’ perceptions and expectations about digital skills. The regression analysis confirmed these findings, demonstrating that demographic factors can predict employees’ perceptions of the importance of digital skills in the context of HR leadership.
The findings of this study reinforce the understanding that HR leadership plays a crucial role in developing digital skills within organizations and driving to an economic sustainable development. Previous research has shown that factors like age and education level influence how employees perceive the importance of these skills, and our results support these conclusions. By focusing on the context of the European Union, where digital infrastructure and HR leadership practices are highly developed, this study adds a valuable perspective to the existing knowledge. It highlights how HR leadership can effectively promote digital skills development in ways that contribute to the long-term economic sustainable development of organizations [19,66,67].
The results of this research also offer practical guidance for HR professionals and organizational leaders. It is important for organizations to consider the diverse backgrounds of their employees when planning and implementing digital skills training. Tailoring these programs to meet the specific needs of different demographic groups can enhance their effectiveness. Additionally, integrating economic sustainable development into digital skills development not only prepares employees for future challenges but also strengthens the overall resilience and competitiveness of the organization. HR leaders should focus on continuous learning and development strategies that align with broader organizational goals for economic sustainable development and growth [64,72,73].
Finally, this study underlines the importance of implementing effective HR leadership practices, such as fostering continuous learning and integrating new technologies, to enhance employees’ digital skills and economic sustainable development. These practices not only meet employees’ expectations but also support HR leadership, highlighting the essential role of digital skills in contemporary businesses. The alignment between employee expectations and perceptions suggests that employees are well-informed about the digital skills policies of their organizations, thereby affirming the second hypothesis. Additionally, the third hypothesis regarding the alignment of expectations and perceptions about the immediate adaptation of digital skills by businesses is also not confirmed, indicating the indifference of organizations towards immediate enhancements of digital skills of their employees.

Author Contributions

Conceptualization, E.S. and I.Z.; methodology, E.S.; software, I.Z.; validation, E.S. and I.Z.; formal analysis, I.Z.; investigation, I.Z.; resources, I.Z.; data curation, E.S. and I.Z.; writing—original draft preparation, I.Z.; writing—review and editing, E.S.; visualization, I.Z.; supervision, E.S.; project administration, E.S.; funding acquisition, I.Z. All authors have read and agreed to the published version of the manuscript.

Funding

This research received no external funding.

Institutional Review Board Statement

This research does not incorporate, collect, process, or relate to sensitive personal data, so there is no applicable Institutional Review Board Statement.

Informed Consent Statement

Informed consent was obtained from all subjects involved in this study.

Data Availability Statement

The original data presented in this study are openly available in FigShare https://doi.org/10.6084/m9.figshare.26340628.

Conflicts of Interest

The authors declare no conflicts of interest.

References

  1. Oroks Mism Pmp Cism Cts, J.B. Groundwork of Skill Acquisition and Development; Newman Springs: Red Bank, NJ, USA, 2023; ISBN 1-68498-931-0. [Google Scholar]
  2. Purwanto, M. Sustainable Leadership: A New Era of Leadership for Organizational Sustainability and Challenges. J. Res. Sci. Innov. 2024, 11, 62–68. [Google Scholar] [CrossRef]
  3. Adiazmil, S.A.; Hidayat, M.; Basuil, D.A. Strategic Human Resource Planning in the Era of Digital Transformation. Manag. Stud. Bus. J. 2024, 1, 130–137. [Google Scholar] [CrossRef]
  4. Gürbüz, S.; Van Woerkom, M.; Kooij, D.T.A.M.; Demerouti, E.; Van Der Klink, J.J.L.; Brouwers, E.P.M. Employable until Retirement: How Inclusive Leadership and HR Practices Can Foster Sustainable Employability through Strengths Use. Sustainability 2022, 14, 12195. [Google Scholar] [CrossRef]
  5. Bal, M.; Brookes, A. How Sustainable Is Human Resource Management Really? An Argument for Radical Sustainability. Sustainability 2022, 14, 4219. [Google Scholar] [CrossRef]
  6. Eugène, C. Self-Leadership Skills as Intangible Resources for Sustainable Competitive Advantage. OTS Can. J. 2022, 1, 30–39. [Google Scholar] [CrossRef]
  7. Wu, A.-C.; Kao, D.-D. Mapping the Sustainable Human-Resource Challenges in Southeast Asia’s FinTech Sector. J. Risk Financ. Manag. 2022, 15, 307. [Google Scholar] [CrossRef]
  8. Brandi, U.; Thomassen, M.L. Sustainable Organizational Learning and Corporate Entrepreneurship: A Conceptual Model of Sustainability Practices in Organizations. J. Workplace Learn. 2021, 33, 212–228. [Google Scholar] [CrossRef]
  9. De Prins, P.; Stuer, D.; Gielens, T. Revitalizing Social Dialogue in the Workplace: The Impact of a Cooperative Industrial Relations Climate and Sustainable HR Practices on Reducing Employee Harm. Int. J. Hum. Resour. Manag. 2020, 31, 1684–1704. [Google Scholar] [CrossRef]
  10. Griggs, D.; Stafford-Smith, M.; Gaffney, O.; Rockström, J.; Öhman, M.C.; Shyamsundar, P.; Steffen, W.; Glaser, G.; Kanie, N.; Noble, I. Sustainable Development Goals for People and Planet. Nature 2013, 495, 305–307. [Google Scholar] [CrossRef]
  11. Sachs, J.D. From Millennium Development Goals to Sustainable Development Goals. Lancet 2012, 379, 2206–2211. [Google Scholar] [CrossRef]
  12. Erwin, K.; Mohammed, S. Digital Literacy Skills Instruction and Increased Skills Proficiency. J. Technol. Educ. Sci. 2022, 6, 323–332. [Google Scholar] [CrossRef]
  13. Mariën, I.; Baelden, D.; Iordache, C. Developing Digital Skills and Competences: A Quick-Scan Analysis of 13 Digital Literacy Models. Ital. J. Sociol. Educ. 2017, 9, 6–30. [Google Scholar] [CrossRef]
  14. Allmann, K.; Blank, G. Rethinking Digital Skills in the Era of Compulsory Computing: Methods, Measurement, Policy and Theory. Inf. Commun. Soc. 2021, 24, 633–648. [Google Scholar] [CrossRef]
  15. Moleka, P. Sustainable Leadership in the Digital Era: The Role of Technology in Promoting Environmental Sustainability. Preprint 2023. [CrossRef]
  16. Ferrer, J.; Saville, K.; Pyman, A. The HR Professional at the Centre of Extreme Work: Working Intensely? Int. J. Hum. Resour. Manag. 2024, 35, 1883–1908. [Google Scholar] [CrossRef]
  17. Devi, P.A.P. Digital HR Sustainability Model in Indonesian MSMEs and Employee Performance: Compensation, Leadership and Employee Retention. Int. J. Bus. Law Educ. 2024, 5, 1566–1580. [Google Scholar] [CrossRef]
  18. Ybema, J.F.; Van Vuuren, T.; Van Dam, K. HR Practices for Enhancing Sustainable Employability: Implementation, Use, and Outcomes. Int. J. Hum. Resour. Manag. 2020, 31, 886–907. [Google Scholar] [CrossRef]
  19. Niu, S.; Park, B.I.; Jung, J.S. The Effects of Digital Leadership and ESG Management on Organizational Innovation and Sustainability. Sustainability 2022, 14, 15639. [Google Scholar] [CrossRef]
  20. Zhu, J.; Huang, F. Transformational Leadership, Organizational Innovation, and ESG Performance: Evidence from SMEs in China. Sustainability 2023, 15, 5756. [Google Scholar] [CrossRef]
  21. Begum, S.; Xia, E.; Mehmood, K.; Iftikhar, Y.; Li, Y. The Impact of CEOs’ Transformational Leadership on Sustainable Organizational Innovation in SMEs: A Three-Wave Mediating Role of Organizational Learning and Psychological Empowerment. Sustainability 2020, 12, 8620. [Google Scholar] [CrossRef]
  22. Chavez, J.V.; Libre, J.M.; Gregorio, M.W.; Cabral, N.P. Human Resource Profiling for Post-Pandemic Curriculum Reconfiguration in Higher Education. J. Infrastruct. Policy Dev. 2023, 7, 1975. [Google Scholar] [CrossRef]
  23. Leesakul, N.; Oostveen, A.-M.; Eimontaite, I.; Wilson, M.L.; Hyde, R. Workplace 4.0: Exploring the Implications of Technology Adoption in Digital Manufacturing on a Sustainable Workforce. Sustainability 2022, 14, 3311. [Google Scholar] [CrossRef]
  24. Pripoaie, R.; Schin, G.-C.; Matic, A.-E. Post-Pandemic Exploratory Analysis of the Romanian Public Administration Digitalization Level in Comparison to the Most Digitally Developed States of the European Union. Sustainability 2024, 16, 4652. [Google Scholar] [CrossRef]
  25. Roszczynska-Kurasinska, M.; Domaradzka, A.; Wnuk, A.; Oleksy, T. Intrinsic Value and Perceived Essentialism of Culture Heritage Sites as Tools for Planning Interventions. Sustainability 2021, 13, 5078. [Google Scholar] [CrossRef]
  26. Moon, S.; Kim, S.; Choi, Y.-H. MIST-Tacotron: End-to-End Emotional Speech Synthesis Using Mel-Spectrogram Image Style Transfer. IEEE Access 2022, 10, 25455–25463. [Google Scholar] [CrossRef]
  27. Vargas-Hernández, J.G.; Vargas-González, M.C.O.C.; Efthymiou, L. The Impact of Digital Transformation on the Sustainable Development of Social Innovation, Socio-Ecological Resilience and Governance. In Business Digital Transformation; Zarifis, A., Ktoridou, D., Efthymiou, L., Cheng, X., Eds.; Springer International Publishing: Cham, Switzerland, 2024; pp. 187–208. ISBN 978-3-031-33664-5. [Google Scholar]
  28. Farida, F.A.; Hermanto, Y.B.; Paulus, A.L.; Leylasari, H.T. Strategic Entrepreneurship Mindset, Strategic Entrepreneurship Leadership, and Entrepreneurial Value Creation of SMEs in East Java, Indonesia: A Strategic Entrepreneurship Perspective. Sustainability 2022, 14, 10321. [Google Scholar] [CrossRef]
  29. Sushil; Rani, N.; Joshi, R. (Eds.) Flexibility, Resilience and Sustainability; Flexible Systems Management; Springer Nature: Singapore, 2024; ISBN 978-981-9995-49-3. [Google Scholar]
  30. Kundu, S.C.; Gahlawat, N. Socially Responsible HR Practices and Employees’ Intention to Quit: The Mediating Role of Job Satisfaction. Hum. Resour. Dev. Int. 2015, 18, 387–406. [Google Scholar] [CrossRef]
  31. Shakeela, A.; Ruhanen, L.; Breakey, N. Human Resource Policies: Striving for Sustainable Tourism Outcomes in the Maldives. Tour. Recreat. Res. 2012, 37, 113–122. [Google Scholar] [CrossRef]
  32. Bombiak, E.; Marciniuk-Kluska, A. Green Human Resource Management as a Tool for the Sustainable Development of Enterprises: Polish Young Company Experience. Sustainability 2018, 10, 1739. [Google Scholar] [CrossRef]
  33. Stankevičiūtė, Ž.; Savanevičienė, A. Raising the Curtain in People Management by Exploring How Sustainable HRM Translates to Practice: The Case of Lithuanian Organizations. Sustainability 2018, 10, 4356. [Google Scholar] [CrossRef]
  34. Iqbal, S.; Litvaj, I.; Drbúl, M.; Rasheed, M. Improving Quality of Human Resources through HRM Practices and Knowledge Sharing. Adm. Sci. 2023, 13, 224. [Google Scholar] [CrossRef]
  35. Milovanović, B.M.; Grčić Fabić, M.; Bratić, V. Strategic Approach to Configurational Analysis of Entrepreneurial Orientation, Strategic Networking, and SME Performance within Emerging Markets of Selected Southeast European Countries. Adm. Sci. 2023, 13, 52. [Google Scholar] [CrossRef]
  36. Lazareva, E.I.; Gavrilova, J.V.; Szczygiel, N.; Shevchenko, D.A. HR Ecosystem Development as a Driver of Increasing Management Sustainability. In Ecological Footprint of the Modern Economy and the Ways to Reduce It; Sergi, B.S., Popkova, E.G., Ostrovskaya, A.A., Chursin, A.A., Ragulina, Y.V., Eds.; Advances in Science, Technology & Innovation; Springer Nature Switzerland: Cham, Switzerland, 2024; pp. 273–278. ISBN 978-3-031-49710-0. [Google Scholar]
  37. Patwa, N.; Kee, D.M.H. Sustainability Starts with HR: Exploring Green HRM Practices in the UAE. In Green Human Resource Management; Yusliza, M.Y., Renwick, D.W.S., Eds.; Springer Nature: Singapore, 2024; pp. 213–229. ISBN 978-981-9971-03-9. [Google Scholar]
  38. Di Prima, C.; Ferraris, A. Rethinking the HR Role: How Digital Transformation Is Changing HR Departments. In Research and Innovation Forum 2023; Visvizi, A., Troisi, O., Corvello, V., Eds.; Springer Proceedings in Complexity; Springer International Publishing: Cham, Switzerland, 2024; pp. 641–648. ISBN 978-3-031-44720-4. [Google Scholar]
  39. Sumayya, U.; Amen, U.; Hameed, I. Adapting to Uncertainty: Navigating the Pandemic with Green and Traditional HR Practices. Future Bus. J. 2023, 9, 81. [Google Scholar] [CrossRef]
  40. Naz, S.; Haider, S.A. Greening China, Malaysia, and Pakistan Through Deploying Green HR Practices to Spur Environmental Sustainability: A Systematic Literature Review. In Global Perspectives on Green HRM; Adekoya, O.D., Mordi, C., Ajonbadi, H.A., Eds.; Springer Nature Switzerland: Cham, Switzerland, 2023; pp. 43–67. ISBN 978-3-031-35794-7. [Google Scholar]
  41. Papaevangelou, O.; Syndoukas, D.; Kalogiannidis, S.; Chatzitheodoridis, F. Efficacy of Embedding IT in Human Resources (HR) Practices in Education Management. J. Infrastruct. Policy Dev. 2023, 8, 2371. [Google Scholar] [CrossRef]
  42. Rezaee, Z.; Tsui, J.; Cheng, P.; Zhou, G. Business Sustainability in Asia: Compliance, Performance and Integrated Reporting and Assurance, 1st ed.; Wiley: New York, NY, USA, 2019; ISBN 978-1-119-50230-2. [Google Scholar]
  43. Kimaro, H.C. Strategies for Developing Human Resource Capacity to Support Sustainability of ICT Based Health Information Systems: A Case Study from Tanzania. Electron. J. Inf. Syst. Dev. Ctries. E 2006, 26, 1–23. [Google Scholar] [CrossRef]
  44. Galanti, T.; De Vincenzi, C.; Buonomo, I.; Benevene, P. Digital Transformation: Inevitable Change or Sizable Opportunity? The Strategic Role of HR Management in Industry 4.0. Adm. Sci. 2023, 13, 30. [Google Scholar] [CrossRef]
  45. Shi, Z.; Shang, H. A Review on Quality of Service and SERVQUAL Model. In HCI in Business, Government and Organizations; Nah, F.F.-H., Siau, K., Eds.; Lecture Notes in Computer Science; Springer International Publishing: Cham, Switzerland, 2020; Volume 12204, pp. 188–204. ISBN 978-3-030-50340-6. [Google Scholar]
  46. Baah-Acheamfuor, K.; Qutieshat, A.; Yangailo, T. Critical Review: Measures of Digital Competency Related to Employability. Econ. Aziend. Online 2023, 14, 379–391. [Google Scholar] [CrossRef]
  47. Tudevdagva, U.; Omboosuren, B.; Hardt, W. Data Processing Based on the Structure Oriented Evaluation Online Tool from SERVQUAL Model. In Creativity in Intelligent Technologies and Data Science; Kravets, A.G., Shcherbakov, M., Parygin, D., Groumpos, P.P., Eds.; Communications in Computer and Information Science; Springer International Publishing: Cham, Switzerland, 2021; Volume 1448, pp. 449–462. ISBN 978-3-030-87033-1. [Google Scholar]
  48. Knight, B.; Paterson, F. Behavioural Competencies of Sustainability Leaders: An Empirical Investigation. J. Organ. Change Manag. 2018, 31, 557–580. [Google Scholar] [CrossRef]
  49. Deshpande, S.K.; Munshi, M.M. Impact of Soft Skills Training on Knowledge and Work Performance of Employees in Service Organizations. In Achieving $5 Trillion Economy of India; Chandani, A., Divekar, R., Nayak, J.K., Eds.; Springer Proceedings in Business and Economics; Springer Nature: Singapore, 2022; pp. 81–102. ISBN 9789811678172. [Google Scholar]
  50. Ercantan, K.; Eyupoglu, Ş.Z.; Ercantan, Ö. The Entrepreneurial Leadership, Innovative Behaviour, and Competitive Advantage Relationship in Manufacturing Companies: A Key to Manufactural Development and Sustainable Business. Sustainability 2024, 16, 2407. [Google Scholar] [CrossRef]
  51. Gilmore, S. (Ed.) Human Resource Management, 2nd ed.; Oxford Univ. Press: Oxford, UK, 2013; ISBN 978-0-19-960548-4. [Google Scholar]
  52. Sanz-García, A.; Ros-Martínez, A.; López-Navas, A.; Puig-Cabrera, M. Psychometrics of Emotional Intelligence in Hospitality: A Cross-Sectional Study on Human Capital and Quality of Service. Tour. Hosp. 2024, 5, 237–250. [Google Scholar] [CrossRef]
  53. Ahmad, S. GHRM Process: Step Towards Sustainability. In Green Human Resource Management; Yusliza, M.Y., Renwick, D.W.S., Eds.; Springer Nature: Singapore, 2024; pp. 43–56. ISBN 978-981-9971-03-9. [Google Scholar]
  54. Dhir, S.; Chakraborty, T. Does the Perceived Efficiency of the HR Department Matter in Influencing Satisfaction and Employee Performance? Int. J. Product. Perform. Manag. 2023, 72, 943–961. [Google Scholar] [CrossRef]
  55. Campos-García, I.; Alonso-Muñoz, S.; González-Sánchez, R.; Medina-Salgado, M. Human Resource Management and Sustainability: Bridging the 2030 Agenda. Corp. Soc. Responsib. Environ. Manag. 2024, 31, 2033–2053. [Google Scholar] [CrossRef]
  56. Nogueira, E.; Gomes, S.; Lopes, J.M. The Contribution of the Labour Practices to Organizational Performance: The Mediating Role of Social Sustainability. Bus. Ethics Environ. Responsib. 2024, beer.12682. [Google Scholar] [CrossRef]
  57. Gedam, V.V.; Raut, R.D.; Lopes De Sousa Jabbour, A.B.; Narkhede, B.E.; Grebinevych, O. Sustainable Manufacturing and Green Human Resources: Critical Success Factors in the Automotive Sector. Bus. Strategy Environ. 2021, 30, 1296–1313. [Google Scholar] [CrossRef]
  58. Widiastuti, E. Improvement of HR Competency toward Performance and Sustainability Achievement. J. Res. Manag. 2020, 3, 13–20. [Google Scholar] [CrossRef]
  59. Lupač, P. Beyond the Digital Divide: Contextualizing the Information Society; Emerald Publishing Limited: Bradford, UK, 2018; ISBN 978-1-78756-548-7. [Google Scholar]
  60. Zerbe, W.J.; Dobni, D.; Harel, G.H. Promoting Employee Service Behaviour: The Role of Perceptions of Human Resource Management Practices and Service Culture. Can. J. Adm. Sci. 1998, 15, 165–179. [Google Scholar] [CrossRef]
  61. Messinger, P.R. Municipal Service Delivery: A Multi-stakeholder Framework. Hum. Factors Ergon. Manuf. Serv. Ind. 2013, 23, 37–46. [Google Scholar] [CrossRef]
  62. Jafari Navimipour, N.; Rahmani, A.M.; Habibizad Navin, A.; Hosseinzadeh, M. Expert Cloud: A Cloud-Based Framework to Share the Knowledge and Skills of Human Resources. Comput. Hum. Behav. 2015, 46, 57–74. [Google Scholar] [CrossRef]
  63. Chicu, D.; Pàmies, M.D.M.; Ryan, G.; Cross, C. Exploring the Influence of the Human Factor on Customer Satisfaction in Call Centres. BRQ Bus. Res. Q. 2019, 22, 83–95. [Google Scholar] [CrossRef]
  64. Poorani, T.; Thiyagarajan, S. Assessing Value Creation of HR Consultants on E-Consulting Implementation. Technol. Soc. 2018, 55, 160–165. [Google Scholar] [CrossRef]
  65. Norena-Chavez, D.; Thalassinos, E. Fueling Innovation Performance through Entrepreneurial Leadership: Assessing the Neglected Mediating Role of Intellectual Capital. J. Infrastruct. Policy Dev. 2023, 7, 2020. [Google Scholar] [CrossRef]
  66. Bornay-Barrachina, M.; Guerrero-Villegas, J.; López-Fernández, M.; Ruiz-Rodríguez, M. Pressures for Sustainability and Strategic Responses on Employment Relationships: The Role of the HR Manager. Eur. Res. Manag. Bus. Econ. 2023, 29, 100219. [Google Scholar] [CrossRef]
  67. Guerci, M.; Pedrini, M. The Consensus between Italian HR and Sustainability Managers on HR Management for Sustainability-Driven Change – towards a ‘strong’ HR Management System. Int. J. Hum. Resour. Manag. 2014, 25, 1787–1814. [Google Scholar] [CrossRef]
  68. Mikalef, P.; Boura, M.; Lekakos, G.; Krogstie, J. Big Data Analytics Capabilities and Innovation: The Mediating Role of Dynamic Capabilities and Moderating Effect of the Environment. Br. J. Manag. 2019, 30, 272–298. [Google Scholar] [CrossRef]
  69. Diaz-Carrion, R.; López-Fernández, M.; Romero-Fernandez, P.M. Constructing an Index for Comparing Human Resources Management Sustainability in Europe. Hum. Res. Manag. J. 2021, 31, 120–142. [Google Scholar] [CrossRef]
  70. Kristensen, K.; Eskildsen, J. The Relationship Between SERVQUAL, National Customer Satisfaction Indices, and Consumer Sentiment. Qual. Manag. J. 2012, 19, 47–61. [Google Scholar] [CrossRef]
  71. Bose, S.; Gupta, N. Customer Perception of Services Based on the SERVQUAL Dimensions: A Study of Indian Commercial Banks. Serv. Mark. Q. 2013, 34, 49–66. [Google Scholar] [CrossRef]
  72. Guest, D.; Conway, N. The Impact of HR Practices, HR Effectiveness and a ‘Strong HR System’ on Organisational Outcomes: A Stakeholder Perspective. Int. J. Hum. Resour. Manag. 2011, 22, 1686–1702. [Google Scholar] [CrossRef]
  73. Poba-Nzaou, P.; Uwizeyemungu, S.; Clarke, C. Patterns Underlying Required HR and IT Competencies: A Content and Cluster Analysis of Advertisements of HR Manager Positions. Int. J. Hum. Resour. Manag. 2020, 31, 2065–2088. [Google Scholar] [CrossRef]
  74. Khan, M.; Usman, M.; Shafique, I.; Ogbonnaya, C.; Roodbari, H. Can HR Managers as Ethical Leaders Cure the Menace of Precarious Work? Important Roles of Sustainable HRM and HR Manager Political Skill. Int. J. Hum. Resour. Manag. 2024, 35, 1824–1850. [Google Scholar] [CrossRef]
  75. Hinterhuber, A.; Vescovi, T.; Checchinato, F. (Eds.) Managing Digital Transformation: Understanding the Strategic Process; Routledge: Abingdon, UK; New York, NY, USA, 2021; ISBN 978-0-367-44268-2. [Google Scholar]
  76. Grosseck, G.; Bran, R.A.; Țîru, L.G. Digital Assessment: A Survey of Romanian Higher Education Teachers’ Practices and Needs. Educ. Sci. 2023, 14, 32. [Google Scholar] [CrossRef]
  77. Chotipurk, A.; Nuchniyom, R.; Lakkhongkha, K. Preparing and Developing the Capabilities of Entrepreneurs in the Digital Age. Int. J. Prof. Bus. Rev. 2023, 8, e02864. [Google Scholar] [CrossRef]
  78. Matejun, M.; Matusiak, B.E.; Różańska-Bińczyk, I. Employee Readiness for GHRM and Its Individual Antecedents: Instrumental and Change-Based Approach. Sustainability 2024, 16, 4776. [Google Scholar] [CrossRef]
  79. Chatterjee, S.; Chaudhuri, R.; Sakka, G.; Grandhi, B.; Galati, A.; Siachou, E.; Vrontis, D. Adoption of Social Media Marketing for Sustainable Business Growth of SMEs in Emerging Economies: The Moderating Role of Leadership Support. Sustainability 2021, 13, 12134. [Google Scholar] [CrossRef]
  80. Institute of Sociology of FCTAS RAS, Moscow, Russian Federation; Smirnova, A.S. The Second and Third Levels of Digital Inequality in the Labor Market: Digital Skills and Practices. In Information and Analytical Bulletin; Federal Center of Theoretical and Applied Sociology of the Russian Academy of Sciences: Moscow, Russia, 2022; Volume 1, pp. 43–64. ISBN 978-5-89697-402-4. [Google Scholar]
Figure 1. Conceptual framework linking digital skills, HR leadership, and economic sustainable development within the context of sustainability.
Figure 1. Conceptual framework linking digital skills, HR leadership, and economic sustainable development within the context of sustainability.
Sustainability 16 07664 g001
Figure 2. The variables and dimensions of the survey’s questionnaire.
Figure 2. The variables and dimensions of the survey’s questionnaire.
Sustainability 16 07664 g002
Figure 3. Gap analysis for each dimension of the questionnaire.
Figure 3. Gap analysis for each dimension of the questionnaire.
Sustainability 16 07664 g003
Table 1. Cronbach’s alpha index for each of five dimensions of the questionnaire.
Table 1. Cronbach’s alpha index for each of five dimensions of the questionnaire.
DimensionCronbach’s Alpha
Reliability0.889
Assurance0.924
Tangible0.954
Empathy0.901
Responsiveness0.882
Table 2. Descriptive statistics of the gender variable.
Table 2. Descriptive statistics of the gender variable.
FrequencyValid Percent
GenderMale24952.3
Female22747.7
Table 3. Descriptive statistics of the age variable.
Table 3. Descriptive statistics of the age variable.
FrequencyValid Percent
Age18–247816.4
25–349820.6
35–4413027.3
45–547816.4
55–64357.4
65+5712.0
Table 4. Descriptive statistics of the education variable.
Table 4. Descriptive statistics of the education variable.
FrequencyValid Percent
Highest level of educationPrimary education367.6
Secondary education6012.6
Higher education: University25052.5
Master Level11023.1
PhD level204.2
Table 5. Descriptive statistics of the occupation and the employee variable.
Table 5. Descriptive statistics of the occupation and the employee variable.
FrequencyValid Percent
Current occupationFreelancer10221.4
Private sector employee24351.0
Public sector employee 81.7
Student6112.8
Other (please specify)6213.0
How many employees does the company have1–2513327.9
26–506012.6
51–100408.4
101–5006814.3
500–10004910.3
>100012626.5
Table 6. Gap analysis of the reliability dimension.
Table 6. Gap analysis of the reliability dimension.
Dimension: ReliabilityPerceptionsExpectations t-Valuep-Value
MeanTotal MeanMeanTotal MeanGap of Means
Ri13.613.603.573.65−0.051.600.12
Ri 23.663.660.001.00
Ri 33.393.702.300.021 *
Ri 43.673.680.400.69
Ri 53.673.752.050.045 *
* p-value < 0.05.
Table 7. Gap analysis of the assurance dimension.
Table 7. Gap analysis of the assurance dimension.
Dimension: Assurance PerceptionsExpectationsGap of Meanst-Valuep-Value
MeanTotal MeanMeanTotal Mean
As 13.663.673.773.69−0.022.200.042 *
As 23.533.712.500.013 *
As 33.613.661.500.14
As 43.883.621.800.075
* p-value < 0.05.
Table 8. Gap analysis of the tangibles dimension.
Table 8. Gap analysis of the tangibles dimension.
Dimension: Tangible PerceptionsExpectationsGap of Means t-Valuep-Value
MeanTotal MeanMeanTotal Mean
Ta 13.363.603.503.63−0.032.050.045 *
Ta 23.383.582.550.012 *
Ta 33.353.821.750.08
Ta 44.313.602.200.033 *
* p-value < 0.05.
Table 9. Gap analysis of the empathy dimension.
Table 9. Gap analysis of the empathy dimension.
Dimension: EmpathyPerceptionsExpectationsGap of Means t-Valuep-Value
MeanTotal MeanMeanTotal Mean
Em 13.523.613.563.65−0.041.200.23
Em 23.523.632.000.047 *
Em 33.923.622.500.014 *
Em 43.573.671.500.14
Em 53.523.741.750.08
* p-value < 0.05.
Table 10. Gap analysis of the responsiveness dimension.
Table 10. Gap analysis of the responsiveness dimension.
Dimension: ResponsivenessPerceptionsExpectationsGap of Means t-Valuep-Value
MeanTotal MeanMeanTotal Mean
Re 13.543.523.463.500.021.850.067
Re 23.523.510.550.58
Re 33.543.471.900.058
Re 43.483.392.100.038 *
* p-value < 0.05.
Table 11. Paired sample t-test analysis.
Table 11. Paired sample t-test analysis.
Paired DifferencestdfSig. (2-Tailed)
Std. DeviationStd. Error Mean95% Confidence Interval of the Difference
LowerUpper
Pair 1Perception of reliability—Expectations of reliability0.797850.03657−0.26619−0.12247−5.3144750.469
Pair 2Perception of assurance—Expectations of assurance1.002540.04595−0.20794−0.02735−2.5604750.111
Pair 3Perception of tangibles—Expectations of tangibles0.894180.04098−0.27276−0.11169−4.6904750.320
Pair 4Perception of empathy—Expectations of empathy0.857940.03932−0.20668−0.05214−3.2914750.511
Pair 5Perception of responsiveness—Expectations of responsiveness0.831780.03812−0.058530.091300.4304750.668
Table 12. Test of Normality.
Table 12. Test of Normality.
Kolmogorov–Smirnov aShapiro–Wilk
StatisticdfSig.StatisticdfSig.
Perception of reliability0.1014760.0000.9634760.000
Perception of assurance0.1304760.0000.9534760.000
Perception of tangibles0.1564760.0000.9604760.000
Perception of empathy0.1034760.0000.9744760.000
Perception of responsiveness0.1084760.0000.9804760.000
Expectations of reliability0.1144760.0000.9684760.000
Expectations of assurance0.1434760.0000.9634760.000
Expectations of tangibles0.1464760.0000.9654760.000
Expectations of empathy0.0964760.0000.9764760.000
Expectations of responsiveness0.1234760.0000.9714760.000
a Lilliefors significance correction.
Table 13. Mann–Whitney and Kruskal–Wallis tests between ten scored and demographic characteristics.
Table 13. Mann–Whitney and Kruskal–Wallis tests between ten scored and demographic characteristics.
GenderAgeHighest Level of EducationCurrent OccupationHow Many Employees Does the Company Have
Perception of reliability0.4510.0050.0020.0000.000
Perception of assurance0.3690.0000.0010.0000.000
Perception of tangibles0.5510.0000.0010.0000.000
Perception of empathy0.0250.0000.0000.0000.000
Perception of responsiveness0.8110.0000.0120.0000.004
Expectations of reliability0.0000.0090.0000.0160.000
Expectations of assurance0.0550.0000.0080.0330.021
Expectations of tangibles0.4940.0040.0000.0000.000
Expectations of empathy0.0000.0040.0160.0010.633
Expectations of responsiveness0.5420.0000.0110.0000.068
Table 14. Regression analysis of expectations and perceptions across dimensions of the SERVQUAL model.
Table 14. Regression analysis of expectations and perceptions across dimensions of the SERVQUAL model.
ModelDependent VariableRR SquareAdjusted R SquareStd. Error of the EstimateSig.
1Perception of reliability0.162 a0.0260.0160.580510.028 b
2Perception of assurance0.201 a0.0410.0300.710030.002 b
3Perception of tangibles0.109 a0.0120.0010.628210.048 b
4Perception of empathy0.156 a0.0240.0140.630270.041 b
5Perception of responsiveness0.144 a0.0210.0100.653060.017 b
6Expectations of reliability0.335 a0.1120.1030.552480.000 b
7Expectations of assurance0.214 a0.0460.0350.665260.001 b
8Expectations of tangibles0.244 a0.0600.0500.633090.000 b
9Expectations of empathy0.227 a0.0510.0410.553580.000 b
10Expectations of responsiveness0.119 a0.0140.0040.565310.002 b
Significance level: a = 0.05; b = 0.01.
Disclaimer/Publisher’s Note: The statements, opinions and data contained in all publications are solely those of the individual author(s) and contributor(s) and not of MDPI and/or the editor(s). MDPI and/or the editor(s) disclaim responsibility for any injury to people or property resulting from any ideas, methods, instructions or products referred to in the content.

Share and Cite

MDPI and ACS Style

Zervas, I.; Stiakakis, E. Economic Sustainable Development through Digital Skills Acquisition: The Role of Human Resource Leadership. Sustainability 2024, 16, 7664. https://doi.org/10.3390/su16177664

AMA Style

Zervas I, Stiakakis E. Economic Sustainable Development through Digital Skills Acquisition: The Role of Human Resource Leadership. Sustainability. 2024; 16(17):7664. https://doi.org/10.3390/su16177664

Chicago/Turabian Style

Zervas, Ioannis, and Emmanouil Stiakakis. 2024. "Economic Sustainable Development through Digital Skills Acquisition: The Role of Human Resource Leadership" Sustainability 16, no. 17: 7664. https://doi.org/10.3390/su16177664

APA Style

Zervas, I., & Stiakakis, E. (2024). Economic Sustainable Development through Digital Skills Acquisition: The Role of Human Resource Leadership. Sustainability, 16(17), 7664. https://doi.org/10.3390/su16177664

Note that from the first issue of 2016, this journal uses article numbers instead of page numbers. See further details here.

Article Metrics

Back to TopTop