Research on the Influence of Firm Digital Intelligence Transformation and Management Innovation on Performance and Sustainable Development: Empirical Evidence from China
Abstract
1. Introduction
2. Literature Review
2.1. Digital Intelligence Transformation and Management Innovation
2.2. Competence Theory of Firms
3. Research Methods
3.1. Evaluation for Firm Digital Intelligence Transformation and Management Innovation
3.2. Description of Variables
3.2.1. Explained Variable
3.2.2. Explanatory Variable
3.2.3. Intermediary Variables
3.3. Sample Selection and Data Sources
4. Results and Discussion
4.1. Reliability and Validity Analysis
4.1.1. Reliability Analysis of Scale
4.1.2. Validity Analysis of Scale
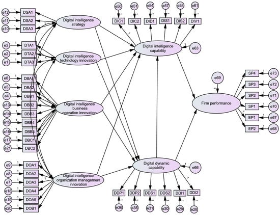
4.2. Model Test
4.3. Mediation Effect Test
5. Conclusions
- (1)
- Firms should actively deploy digital intelligence transformation strategies and pay attention to digital intelligence technology innovation, digital intelligence business operation innovation, and digital intelligence organization management innovation to accelerate the sustainable development of firms. The strategy of a firm controls the future development direction of the firm, and the strategic transformation of a firm is a process of replanning to help the firm overcome difficulties and gain competitive advantages according to changes in the macro environment, which is crucial for the sustainable development and innovation of the firm. Therefore, firms should carry out forward-looking layouts, vigorously develop industry-related digital intelligence technology, and promote the construction of firm digital intelligence from the aspects of digital intelligence business operations and organizational management.
- (2)
- Vigorously promoting the wide diffusion and application of digital intelligence technology in firms is an important way to promote the transformation of the digital intelligence and management innovation of firms. Firms should actively embrace digital intelligence technology, actively try new technologies, strengthen the integration of various business links and digital intelligence technology through digital intelligence technology and digital intelligence management, and promote the deep integration and application of a new generation of information technology and firm business. The use of digital intelligence technology to achieve internal business process management digital intelligence, the digital intelligence of each business link and service innovation applications to improve internal management efficiency, decision-making, and innovation capabilities.
- (3)
- Vigorously promoting digital intelligence technology to enable firms to connect and interact with the external environment and users to achieve efficient and accurate data sharing, information exchange, and personalized service provision. Digital intelligence technology service capabilities should be strengthened, new business models should be built, and ultimately, firms should be provided with technical environment support and value creation momentum, the reupgrading of firm economic value and social value should be realized, and improvements in firm performance and sustainable development should be promoted.
Author Contributions
Funding
Institutional Review Board Statement
Informed Consent Statement
Data Availability Statement
Conflicts of Interest
References
- Yue, L.; Zhen, G. Network embeddedness, digital transformation, and enterprise performance—The moderating effect of top managerial cognition. Front. Psychol. 2023, 14, 1098974. [Google Scholar]
- Benitez, B.; Ayala, F.; Frank, G. Industry 4.0 innovation ecosystems: An evolutionary perspective on value cocreation. Int. J. Prod. Econ. 2020, 228, 107735. [Google Scholar] [CrossRef]
- Urbinati, A.; Chiaroni, D.; Chiesa, V.; Frattini, F. The role of digital technologies in open innovation processes: An exploratory multiple case study analysis. RD Manag. 2020, 50, 136–160. [Google Scholar] [CrossRef]
- Chobitok, V. The Strategic-Targeted Complex of Intellectualization of Management of the Holistic Development of Industrial Enterprises. Bus. Inf. 2020, 3, 423–430. [Google Scholar] [CrossRef]
- Helfat, C.; Campo-Rembado, M. Integrative capabilities, vertical integration, and innovation over successive technology lifecycles. Organ. Sci. 2016, 27, 249–264. [Google Scholar] [CrossRef]
- Mikalef, P.; Pateli, A. Information technology-enabled dynamic capabilities and their indirect effect on competitive performance: Findings from PLS-SEM and fsQCA. J. Bus. Res. 2017, 70, 1–16. [Google Scholar] [CrossRef]
- Nambisan, S.; Wright, M.; Feldman, M. The digital transformation of innovation and entrepreneurship; progress, challenges and key themes. Res. Policy 2019, 48, 103773. [Google Scholar] [CrossRef]
- Boakye, A.; Nwabufo, N.; Dinbabo, M. The impact of technological progress and digitization on Ghana’s economy. Afr. J. Sci. Technol. Innov. Dev. 2022, 14, 1981–1986. [Google Scholar] [CrossRef]
- Marcucci, G.; Antomarioni, S.; Ciarapica, F.; Bevilacqua, M. The impact of operations and IT-Related industry 4.0 key technologies on organizational resilience. Prod. Plan. Control 2020, 33, 1417–1431. [Google Scholar] [CrossRef]
- Zhou, J.; Zhou, Y.; Wang, B.; Zang, J. Human-Cyber-Physical systems (HCPSs) in the context of new-generation intelligent manufacturing. Engineering 2019, 5, 624–636. [Google Scholar] [CrossRef]
- Zhou, Y.; Zang, J.; Miao, Z.; Minshall, T. Upgrading pathways of intelligent manufacturing in China: Transitioning across technological paradigms. Engineering 2019, 5, 691–701. [Google Scholar] [CrossRef]
- Sjödin, D.; Parida, V.; Leksell, M.; Petrovic, A. Smart Factory Implementation and Process Innovation: A Preliminary Maturity Model for Leveraging Digitalization in Manufacturing Moving to smart factories presents specific challenges that can be addressed through a structured approach focused on people, processes, and technologies. Res. Technol. Manag. 2018, 61, 22–31. [Google Scholar]
- Chen, L.; Dai, Y.; Ren, F.; Dong, X. Data-Driven digital capabilities enable servitization Strategy-From service supporting the product to service supporting the client. Technol. Forecast. Soc. Chang. 2023, 197, 122901. [Google Scholar] [CrossRef]
- Ying, L.; Liu, X.; Li, M.; Sun, L.; Xiu, P.; Yang, J. How does intelligent manufacturing affects enterprise innovation? The mediating role of organisational learning. Enterp. Inf. Syst. 2022, 16, 630–667. [Google Scholar] [CrossRef]
- Mariani, M.; Machado, I.; Magrelli, V.; Dwivedi, Y.K. Artificial intelligence in innovation research: A systematic review, conceptual framework, and future research directions. Technovation 2023, 122, 102623. [Google Scholar] [CrossRef]
- Zhou, T.; Ming, X.; Han, T.; Bao, Y.; Liao, X.; Tong, Q.; Liu, S.; Guan, H.; Chen, Z. Smart experience-oriented customer requirement analysis for smart product service system: A novel hesitant fuzzy linguistic cloud DEMATEL method. Adv. Eng. Inform. 2023, 56, 101917. [Google Scholar] [CrossRef]
- Liu, J.; Chang, H.; Forrest, J.; Yang, B. Influence of artificial intelligence on technological innovation: Evidence from the panel data of China’s manufacturing sectors. Technol. Forecast. Soc. Chang. 2020, 158, 120142. [Google Scholar] [CrossRef]
- Hanelt, A.; Bohnsack, D.; Marz and Antunes, M. A Systematic Review of the Literature on Digital Transformation: Insights and Implications for Strategy and Organizational Change. J. Manag. Stud. 2021, 58, 1159–1197. [Google Scholar] [CrossRef]
- Teece, D. Profiting from innovation in the digital economy: Enabling technologies, standards, and licensing models in the wireless world. Res. Policy 2018, 4, 1367–1387. [Google Scholar] [CrossRef]
- Vial, G. Understanding digital transformation: A review and a research agenda. J. Strateg. Inf. Syst. 2019, 28, 118–144. [Google Scholar] [CrossRef]
- Ma, Y.; Li, B. Effect of digitalization on knowledge transfer from universities to enterprises: Evidence from postdoctoral workstation of Chinese enterprises. Technol. Soc. 2022, 71, 102102. [Google Scholar] [CrossRef]
- Lenka, S.; Parida, V.; Wincent, J. Digitalization Capabilities as Enablers of Value Co-Creation in Servitizing Firms. Psychol. Mark. 2017, 34, 92–100. [Google Scholar] [CrossRef]
- Porter, E.; James, E. How Smart, Connected Products Are Transforming Competition. Harv. Bus. Rev. 2014, 92, 141. [Google Scholar]
- Usai, A.; Fiano, F.; Petruzzelli, A.; Paoloni, P.; Briamonte, M.F.; Orlando, B. Unveiling the Impact of the Adoption of Digital Technologies on Firms’ Innovation Performance. J. Bus. Res. 2021, 133, 327–336. [Google Scholar] [CrossRef]
- Prahalad, C.; Hamel, G. The core competence of corporation. Harv. Bus. Rev. 1990, 5, 79–91. [Google Scholar]
- Liang, C.; Lin, Y.; Huang, H. Effect of core competence on organizational performance in an airport shopping center. J. Air Transp. Manag. 2013, 31, 23–26. [Google Scholar] [CrossRef]
- Yang, C. The integrated model of core competence and core capability. Total Qual. Manag. Bus. Excell. 2015, 26, 173–189. [Google Scholar] [CrossRef]
- Poudel, K.; Carter, R.; Lonial, S. The impact of entrepreneurial orientation, Technological Capability, and consumer attitude on firm performance: A Multi-Theory Perspective. J. Small Bus. Manag. 2019, 57, 268–295. [Google Scholar] [CrossRef]
- Barney, J. Firm Resources and Sustained Competitive Advantage. J. Manag. 1991, 17, 99–120. [Google Scholar] [CrossRef]
- Palmatier, R.; Dant, R.; Grewal, D. Comparative Longitudinal Analysis of Theoretical Perspectives of Interorganizational Relationship Performance. J. Mark. 2007, 71, 172–194. [Google Scholar] [CrossRef]
- Klingebiel, R.; Rammer, C. Resource allocation strategy for innovation portfolio management: Resource allocation strategy for innovation portfolio management. Strateg. Manag. J. 2014, 35, 246–268. [Google Scholar] [CrossRef]
- Teece, D.; Pisano, G.; Shuen, A. Dynamic capabilities and strategic management. Strateg. Manag. J. 1997, 18, 509–533. [Google Scholar] [CrossRef]
- Teece, D. Explicating Dynamic Capabilities: The Nature and Microfoundations of Sustainable Enterprise Performance. Strateg. Manag. J. 2007, 28, 1319–1350. [Google Scholar] [CrossRef]
- Hilliard, R.; Goldstein, D. Identifying and measuring dynamic capability using search routines. Strateg. Organ. 2019, 17, 210–240. [Google Scholar] [CrossRef]
- Liu, Y.; Song, P. Digital Transformation and Green Innovation of Energy Enterprises. Sustainability 2023, 15, 2023. [Google Scholar] [CrossRef]
- Karimi, J.; Walter, Z. The role of dynamic capabilities in responding to digital disruption: A factor-based study of the newspaper industry. J. Manag. Inf. Syst. 2015, 32, 39–81. [Google Scholar] [CrossRef]
- Alejandro, G.; Frank, G.; Mendes, N.; Ayala, N.F. Servitization and Industry 4.0 convergence in the digital transformation of product firms: A business model innovation perspective. Technol. Forecast. Soc. Chang. 2019, 141, 341–351. [Google Scholar]
- Chinmay, K.; Volker, B.; Johann, F. Innovation analytics: Leveraging artificial intelligence in the innovation process. Bus. Horiz. 2020, 63, 171–181. [Google Scholar]
- Asma, B.; Youcef, D.; Djenouri, D.; Michalak, T.; Lin, J.C.W. Machine Learning for Identifying Group Trajectory Outliers. ACM Trans. Manag. Inf. Syst. 2021, 12, 1–25. [Google Scholar]
- Valdez-de-Leon, O. A Digital Maturity Model for Telecommunications Service Providers. Technol. Innov. Manag. Rev. 2016, 6, 19–32. [Google Scholar] [CrossRef]
- Kiel, D.; Arnold, C.; Voigt, K. The influence of the industrial internet of things on business models of established manufacturing companies: A business level perspective. Technovation 2017, 68, 4–19. [Google Scholar] [CrossRef]
- Wagire, A.; Joshi, R.; Rathore, A.; Jain, R. Development of maturity model for assessing the implementation of Industry 4.0: Learning from theory and practice. Prod. Plan. Control. 2021, 32, 603–622. [Google Scholar] [CrossRef]
- Song, P.; Liu, Y.; Sun, J. Research on the Copyright Value Evaluation Model of Online Movies Based on the Fuzzy Evaluation Method and Analytic Hierarchy Process. Systems 2023, 11, 2023. [Google Scholar] [CrossRef]
- Saaty, T. Decision making with dependence and feedback: The analytical network process. International 1996, 95, 129–157. [Google Scholar]
- Saaty, T. How to Make a Decision: The Analytic Hierarchy Process. Interfaces 1994, 6, 19–43. [Google Scholar] [CrossRef]
- Sidhu, J.; Commandeur, H.; Volberda, H. The Multifaceted Nature of Exploration and Exploitation: Value of Supply, Demand, and Spatial Search for Innovation. Organ. Sci. 2007, 18, 20–38. [Google Scholar] [CrossRef]
- Mostafiz, M.; Hughes, M.; Sambasivan, M. Entrepreneurial orientation, competitive advantage and strategic knowledge management capability in Malaysian family firms. J. Knowl. Manag. 2022, 26, 423–458. [Google Scholar] [CrossRef]
- Jelinek, M.; Bergey, P. Innovation as the strategic driver of sustainability: Big data knowledge for profit and survival. IEEE Eng. Manag. Rev. 2013, 41, 14–22. [Google Scholar] [CrossRef]
- Teece, D.; Pisano, G. The dynamic capabilities of firms: An introduction. Ind. Corp. Chang. 1994, 3, 537–556. [Google Scholar] [CrossRef]
- Helfat, E.; Raubitschek, S. Dynamic and integrative capabilities for profiting from innovation in digital platform-based ecosystems. Res. Policy 2018, 47, 1391–1399. [Google Scholar] [CrossRef]
- Warner, K.; Rwager, M. Building dynamic capabilities for digital transformation: An ongoing process of strategic renewal. Long Range Plan. 2019, 52, 326–349. [Google Scholar] [CrossRef]
- Henfridsson, O.; Nandhakumar, J.; Scarbrough, H.; Panourgias, N. Recombination in the open-ended value landscape of digital innovation. Inf. Organ. 2018, 28, 89–100. [Google Scholar] [CrossRef]
- Wang, C.; Ahmed, P. Dynamic capabilities: A review and research agenda. Int. J. Manag. Rev. 2007, 9, 31–51. [Google Scholar] [CrossRef]
- Zahra, S.; George, G. Absorptive capacity: A review, reconceptualization, and extension. Acad. Manag. Rev. 2002, 27, 185–203. [Google Scholar] [CrossRef]
- Khin, S.; Ho, T. Digital technology, digital capability and organizational performance: A mediating role of digital innovation. Int. J. Innov. Sci. 2019, 11, 177–195. [Google Scholar] [CrossRef]
- Yoo, Y.; Boland, R.; Lyytinen, K.; Majchrzak, A. Organizing for innovation in the digitized world. Organ. Sci. 2012, 23, 1398–1408. [Google Scholar] [CrossRef]
- Alegre, J.; Chiva, R. Linking Entrepreneurial Orientation and Firm Performance: The Role of Organizational Learning Capability and Innovation Performance. J. Small Bus. Manag. 2013, 51, 491–507. [Google Scholar] [CrossRef]
- Hughes, P.; Hodgkinson, I.; Hughes, M.; Arshad, D. Explaining the Entrepreneurial Orientation-Performance Relationship in Emerging Economies: The Intermediate Roles of Absorptive Capacity and Improvisation. Asia Pac. J. Manag. 2018, 35, 1025–1053. [Google Scholar] [CrossRef]



| First-Level Indexes | Second-Level Indexes | Third-Level Indexes | Description |
|---|---|---|---|
| Digital intelligence strategy | Digital Intelligence strategy | Digital intelligence strategic thinking | Firms can deeply understand the significance of digital intelligent transformation from a strategic height |
| Digital intelligent strategic planning | Firm management has a clear vision of digital intelligence empowerment and includes digital intelligence transformation into strategic planning | ||
| Implementation of digital intelligence strategy | Firm management supports the necessary digital intelligence investment, supports use of digital and intelligent tools, and sets clear digital intelligence goals to ensure implementation of digital intelligence strategy | ||
| Digital intelligence technology innovation | Digital intelligence technology level | Digital intelligent technology and equipment development | Firms focus on research and development of digital intelligence technology and equipment |
| Digital intelligence technology and equipment introduced | Firms focus on introduction of digital intelligence technology and equipment | ||
| Digital intelligent platform construction | Firms pay attention to use of digital intelligence technology for platform construction | ||
| Digital intelligence business operation innovation | Film and television project planning and development | Digital intelligent script creation | Firms use digital intelligence technology to assist script creation |
| Digital intelligent script evaluation | Firms use digital intelligence technology to realize the digital intelligence of script evaluation | ||
| Film and television project production | Digital intelligent shooting | Firms use digital intelligence technology to realize the digital intelligence of the shooting process | |
| Intelligent production management | Firms use digital intelligence technology to realize digital intelligence in the production management process | ||
| Development and application of digital assets | Firms use digital intelligence technology to develop and apply digital assets | ||
| Digital postproduction | Firms use digital intelligence technology to realize digital intelligence of postproduction process | ||
| Digital intelligent review film | Firms use digital intelligence technology to realize digital intelligence of the film review process | ||
| Film and television project marketing | Digital intelligence marketing | Firms use digital intelligence technology to carry out fine propaganda and realize the intelligence of marketing tools and services | |
| Digital intelligence distribution | Firms often distribute film and television works through internet channels | ||
| Digital intelligence organization management innovation | Organization management mode | Digital intelligence cooperation alliance | Firm has established a digital intelligence cooperation alliance among firms |
| Digital intelligent financial management | Firms use the digital intelligence technology to realize the digital intelligence of financial management | ||
| Digital intelligent human resource management | Firms use digital intelligence technology to realize the digital intelligence of human resource management | ||
| Digital intelligence leadership | Business leaders have the ability to promote the development of digital intelligence | ||
| Digital intelligence talent construction | Firms pay attention to the construction of digital intelligence talents, and often carry out digital intelligence skills training for employees | ||
| Corporate culture | Firm culture conducive to the construction of digital intelligence | Firm has established and propagated the firm culture that is conducive to the construction of digital intelligence |
| Variable Dimension | Items | Component Indicator of Total Credibility (CITC) | Square Multiple Correlation | Cronbach’s Alpha Value of Deleted Items | Cronbach’s Alpha |
|---|---|---|---|---|---|
| Digital intelligence strategy | DSA1 | 0.756 | 0.573 | 0.863 | 0.885 |
| DSA2 | 0.792 | 0.630 | 0.831 | ||
| DSA3 | 0.803 | 0.646 | 0.812 | ||
| Digital intelligence technology innovation | DTA1 | 0.803 | 0.660 | 0.919 | 0.922 |
| DTA2 | 0.842 | 0.745 | 0.888 | ||
| DTA3 | 0.889 | 0.796 | 0.856 | ||
| Digital intelligence business operation innovation | DBA1 | 0.882 | 0.848 | 0.946 | 0.955 |
| DBA2 | 0.816 | 0.766 | 0.950 | ||
| DBB1 | 0.786 | 0.691 | 0.951 | ||
| DBB2 | 0.762 | 0.705 | 0.952 | ||
| DBB3 | 0.852 | 0.844 | 0.948 | ||
| DBB4 | 0.819 | 0.792 | 0.950 | ||
| DBB5 | 0.829 | 0.745 | 0.950 | ||
| DBC1 | 0.903 | 0.872 | 0.945 | ||
| DBC2 | 0.724 | 0.644 | 0.954 | ||
| Digital intelligence organization management innovation | DOA1 | 0.687 | 0.522 | 0.919 | 0.922 |
| DOA2 | 0.834 | 0.775 | 0.901 | ||
| DOA3 | 0.795 | 0.697 | 0.905 | ||
| DOA4 | 0.746 | 0.599 | 0.912 | ||
| DOA5 | 0.798 | 0.773 | 0.904 | ||
| DOB1 | 0.818 | 0.759 | 0.901 | ||
| Digital dynamic capability | DDP1 | 0.817 | 0.698 | 0.910 | 0.927 |
| DDP2 | 0.797 | 0.680 | 0.912 | ||
| DDS1 | 0.795 | 0.679 | 0.912 | ||
| DDS2 | 0.755 | 0.618 | 0.918 | ||
| DDI1 | 0.726 | 0.686 | 0.922 | ||
| DDI2 | 0.848 | 0.769 | 0.906 | ||
| Digital intelligence capability | DIC1 | 0.702 | 0.596 | 0.897 | 0.908 |
| DCI2 | 0.780 | 0.661 | 0.888 | ||
| DID1 | 0.794 | 0.698 | 0.885 | ||
| DIS1 | 0.685 | 0.577 | 0.900 | ||
| DIS2 | 0.818 | 0.766 | 0.886 | ||
| DIV1 | 0.748 | 0.755 | 0.891 | ||
| Firm performance | SP1 | 0.877 | 0.812 | 0.882 | 0.915 |
| SP2 | 0.767 | 0.664 | 0.901 | ||
| SP3 | 0.756 | 0.667 | 0.900 | ||
| SP4 | 0.783 | 0.689 | 0.896 | ||
| EP1 | 0.740 | 0.622 | 0.902 | ||
| EP2 | 0.664 | 0.545 | 0.913 |
| Path | Estimate | S.E. | C.R. | p | Test Results |
|---|---|---|---|---|---|
| Digital dynamic capability ← Digital intelligence strategy | 0.147 | 0.030 | 4.876 | *** | Support |
| Digital dynamic capability ← Digital intelligence technology innovation | 0.153 | 0.033 | 4.603 | *** | Support |
| Digital dynamic capability ← Digital intelligence business operation innovation | 0.343 | 0.065 | 5.298 | *** | Support |
| Digital dynamic capability ← Digital intelligence organization management innovation | 0.245 | 0.048 | 5.120 | *** | Support |
| Digital intelligence capability ← Digital intelligence technology innovation | 0.103 | 0.028 | 3.608 | *** | Support |
| Digital intelligence capability ← Digital intelligence business operation innovation | 0.187 | 0.055 | 3.365 | *** | Support |
| Digital intelligence capability ← Digital intelligence organization management innovation | 0.205 | 0.053 | 3.874 | *** | Support |
| Digital intelligence capability ← Digital dynamic capability | 0.276 | 0.055 | 5.054 | *** | Support |
| Digital intelligence capability ← Digital intelligence strategy | 0.102 | 0.025 | 4.013 | *** | Support |
| Firm performance ← Digital dynamic capability | 0.237 | 0.067 | 3.520 | *** | Support |
| Firm performance ← Digital intelligence capability | 0.317 | 0.087 | 5.308 | *** | Support |
| Path | Estimate | S.E. | C.R. | p |
|---|---|---|---|---|
| Digital dynamic capability ← Digital intelligence strategy | 0.329 | 0.031 | 16.773 | *** |
| Digital intelligence capability ← Digital dynamic capability | 0.648 | 0.053 | 12.269 | *** |
| Digital intelligence capability ← Digital intelligence strategy | 0.357 | 0.033 | 10.775 | *** |
| Firm performance ← Digital dynamic capability | 0.211 | 0.024 | 8.801 | *** |
| Firm performance ← Digital intelligence capability | 0.308 | 0.029 | 10.679 | *** |
| Firm performance ← Digital intelligence strategy | 0.215 | 0.021 | 10.437 | *** |
| Parameter | Estimate | Lower | Upper | p |
|---|---|---|---|---|
| Intermediary effect 1 | 0.110 | 0.089 | 0.131 | 0.001 |
| Intermediary effect 2 | 0.217 | 0.141 | 0.299 | 0.001 |
| Intermediary effect 3 | 0.206 | 0.145 | 0.279 | 0.001 |
| Direct effect | 0.215 | 0.173 | 0.262 | 0.001 |
| Total effect | 0.748 | 0.642 | 0.869 | 0.001 |
| Path | Estimate | S.E. | C.R. | p |
|---|---|---|---|---|
| Digital dynamic capability < ---Digital intelligence technology innovation | 0.375 | 0.036 | 15.484 | *** |
| Digital intelligence capability < ---Digital dynamic capability | 0.665 | 0.053 | 12.514 | *** |
| Digital intelligence capability < ---Digital intelligence technology innovation | 0.327 | 0.031 | 10.625 | *** |
| Firm performance < ---Digital dynamic capability | 0.168 | 0.027 | 6.177 | *** |
| Firm performance < ---Digital intelligent capability | 0.267 | 0.025 | 10.791 | *** |
| Firm performance < ---Digital intelligence technology innovation | 0.237 | 0.025 | 9.619 | *** |
| Parameter | Estimate | Lower | Upper | p |
|---|---|---|---|---|
| Intermediary effect 1 | 0.087 | 0.071 | 0.105 | 0.001 |
| Intermediary effect 2 | 0.147 | 0.043 | 0.231 | 0.006 |
| Intermediary effect 3 | 0.155 | 0.118 | 0.200 | 0.001 |
| Direct effect | 0.237 | 0.159 | 0.334 | 0.001 |
| Total effect | 0.626 | 0.554 | 0.702 | 0.001 |
| Path | Estimate | S.E. | C.R. | p |
|---|---|---|---|---|
| Digital dynamic capability < ---Digital intelligence business operation innovation | 0.329 | 0.031 | 11.823 | *** |
| Digital intelligence capability < ---Digital dynamic capability | 0.383 | 0.033 | 11.609 | *** |
| Digital intelligence capability < ---Digital intelligence business operation innovation | 0.665 | 0.049 | 13.531 | *** |
| Firm performance < ---Digital dynamic capability | 0.199 | 0.018 | 11.117 | *** |
| Firm performance < ---Digital intelligence capability | 0.243 | 0.025 | 9.771 | *** |
| Firm performance < ---Digital intelligence business operation innovation | 0.307 | 0.026 | 11.737 | *** |
| Parameter | Estimate | Lower | Upper | p |
|---|---|---|---|---|
| Intermediary effect 1 | 0.162 | 0.120 | 0.207 | 0.001 |
| Intermediary effect 2 | 0.206 | 0.167 | 0.250 | 0.001 |
| Intermediary effect 3 | 0.096 | 0.072 | 0.126 | 0.001 |
| Direct effect | 0.307 | 0.235 | 0.385 | 0.001 |
| Total effect | 0.770 | 0.671 | 0.881 | 0.001 |
| Path | Estimate | S.E. | C.R. | p |
|---|---|---|---|---|
| Digital dynamic capability < ---Digital intelligence organization management innovation | 0.349 | 0.033 | 14.377 | *** |
| Digital intelligence capability < ---Digital dynamic capability | 0.450 | 0.044 | 10.317 | *** |
| Digital intelligence capability < ---Digital intelligence organization management innovation | 0.579 | 0.052 | 11.226 | *** |
| Firm performance < ---Digital dynamic capability | 0.137 | 0.025 | 5.483 | *** |
| Firm performance < ---Digital intelligence capability | 0.210 | 0.025 | 8.260 | *** |
| Firm performance < ---Digital intelligence organization management innovation | 0.392 | 0.043 | 9.140 | *** |
| Parameter | Estimate | Lower | Upper | p |
|---|---|---|---|---|
| Intermediary effect 1 | 0.121 | 0.098 | 0.152 | 0.001 |
| Intermediary effect 2 | 0.144 | 0.059 | 0.227 | 0.003 |
| Intermediary effect 3 | 0.099 | 0.066 | 0.138 | 0.001 |
| Direct effect | 0.392 | 0.306 | 0.510 | 0.001 |
| Total effect | 0.757 | 0.654 | 0.890 | 0.001 |
| Hypothesis | Test Results |
|---|---|
| Digital intelligence strategy→ Digital intelligent capability | Support |
| Digital intelligence technology innovation→ Digital intelligent capability | Support |
| Digital intelligence business operation innovation→ Digital intelligent capability | Support |
| Digital intelligence organization management innovation→ Digital intelligent capability | Support |
| Digital intelligence strategy→ Digital dynamic capability | Support |
| Digital intelligence technology innovation→ Digital dynamic capability | Support |
| Digital intelligence business operation innovation→ Digital dynamic capability | Support |
| Digital intelligence organization management innovation→ Digital dynamic capability | Support |
| Digital intelligent capability→ Firm performance | Support |
| Digital dynamic capability→ Firm performance | Support |
| Digital intelligence strategy→ Digital intelligent capability, digital dynamic capability→ Firm performance | Support |
| Digital intelligence technology innovation→ Digital intelligent capability, digital dynamic capability→ Firm performance | Support |
| Digital intelligence business operation innovation→ Digital intelligent capability, digital dynamic capability→ Firm performance | Support |
| Digital intelligence organization management innovation→ Digital intelligent capability, digital dynamic capability→ Firm performance | Support |
| Digital intelligence strategy→ Digital dynamic capability→ Digital intelligent capability→ Firm performance | Support |
| Digital intelligence technology innovation→ Digital dynamic capability→ Digital intelligent capability→ Firm performance | Support |
| Digital intelligence business operation innovation→ Digital dynamic capability→ Digital intelligent capability→ Firm performance | Support |
| Digital intelligence organization management innovation→ Digital dynamic capability→ Digital intelligent capability→ Firm performance | Support |
Disclaimer/Publisher’s Note: The statements, opinions and data contained in all publications are solely those of the individual author(s) and contributor(s) and not of MDPI and/or the editor(s). MDPI and/or the editor(s) disclaim responsibility for any injury to people or property resulting from any ideas, methods, instructions or products referred to in the content. |
© 2024 by the authors. Licensee MDPI, Basel, Switzerland. This article is an open access article distributed under the terms and conditions of the Creative Commons Attribution (CC BY) license (https://creativecommons.org/licenses/by/4.0/).
Share and Cite
Liu, Y.; Song, P. Research on the Influence of Firm Digital Intelligence Transformation and Management Innovation on Performance and Sustainable Development: Empirical Evidence from China. Sustainability 2024, 16, 7578. https://doi.org/10.3390/su16177578
Liu Y, Song P. Research on the Influence of Firm Digital Intelligence Transformation and Management Innovation on Performance and Sustainable Development: Empirical Evidence from China. Sustainability. 2024; 16(17):7578. https://doi.org/10.3390/su16177578
Chicago/Turabian StyleLiu, Yutong, and Peiyi Song. 2024. "Research on the Influence of Firm Digital Intelligence Transformation and Management Innovation on Performance and Sustainable Development: Empirical Evidence from China" Sustainability 16, no. 17: 7578. https://doi.org/10.3390/su16177578
APA StyleLiu, Y., & Song, P. (2024). Research on the Influence of Firm Digital Intelligence Transformation and Management Innovation on Performance and Sustainable Development: Empirical Evidence from China. Sustainability, 16(17), 7578. https://doi.org/10.3390/su16177578

