Abstract
Active transportation, with simple mobility modes such as walking and cycling, could be pivotal in addressing multiple sustainability challenges related to socio-economic, environmental, and public health issues. This paper investigates the facilitators for active transportation and assesses its impact on health, well-being, and urban sustainability. As a result, a multidimensional conceptual framework is developed to analyze the determinants influencing individuals’ propensity to engage in active transportation and thereby lead to a sustainable, high-quality way of life. Through an extensive review of the relevant literature, key elements for active transportation, accessibility, and social inclusion are identified, and their potential impact on urban health and sustainability is investigated. Findings suggest that interrelationships between factors such as enhanced infrastructure, safety measures, and improved urban accessibility would significantly encourage active transportation usage. The proposed framework argues for a positive association between active transportation and improved health outcomes, contributing to sustainable urban environments. Furthermore, it is advocated that changing attitudes and mindsets could be achieved by urban planning and policy reforms supporting active transportation, as well as by effectively communicating the multiple benefits for individuals, the economy, and society at large. Comprehensive policy strategies, which include improvements in urban design and increased public awareness of the benefits of active transportation, could establish a paradigm shift for promoting a higher quality of life through a healthy, active, and sustainable urban lifestyle.
1. Introduction
As urban areas continue to expand, the integration of varied transportation modes—from private vehicles to public transit systems like buses, trains, and metros—has become a cornerstone of urban planning. This shift, while improving commuter convenience, also presents significant challenges to environmental sustainability and public health [1,2,3,4,5]. A particularly critical issue emerging from this transformation is the increased physical inactivity linked to the predominant reliance on motorized travel, as well as the negatively perceived inconvenience of active transportation modes like walking, running, or cycling. Specifically, physical inactivity is a proven significant contributor to the global burden of non-communicable diseases (NCDs) and has become a focal point for public health initiatives [6]. The World Health Organization’s “Global Status Report on Physical Activity 2022” highlights the urgent need to promote physical activity universally due to its profound impact on health and well-being [7]. Active mobility may become a remedy to physical inactivity, recognized by the World Health Organization as a major risk factor for global mortality, linked to significant health concerns like diabetes and cardiovascular diseases.
However, mainstream urban planning is still focused on satisfying the needs of motorized vehicular traffic, ignoring the potential benefits of active transport modes. This paper introduces a novel conceptual model that analyzes the multidimensional nature of urban mobility to dissect the determinants influencing individuals’ engagement in active transportation, with an emphasis on its implications for sustainable urban development. While previous studies have primarily focused on isolated aspects of active transportation, such as infrastructure or individual health benefits, the proposed model uniquely synthesizes these elements into a comprehensive model that explores how enhanced infrastructure, safety measures, individual and cultural traits, and urban planning policies collectively foster active mobility. This approach bridges gaps in the existing literature by linking physical activity with urban planning and public health outcomes and argues for advanced analytical techniques to assess the impact of these interrelated factors on urban sustainability. By focusing on the synergies between urban environmental design and behavioral science, this paper proposes actionable insights that are critical for shaping policies aimed at promoting healthier, more sustainable urban environments [8,9,10,11,12,13].
The next section scrutinizes relevant studies on active transportation and its impact on urban sustainability. This is followed by the methodology section detailing the model development and validation processes. The results section presents an analysis of how various determinants influence active transportation, followed by a discussion on the implications of these findings for urban planning and policy, and a conclusion that summarizes the study’s key contributions and outlines future research directions.
2. Review of the Most Relevant Studies
This section reviews the most relevant studies examining the variables that influence and enhance sustainable mobility via active transportation, as well as their impact on commuters’ health and well-being. The main factors are then grouped into a conceptual framework exploring what leads to “Willingness for Active Transportation”, “well-being at work”, “job satisfaction”, “productivity”, “health status”, and “quality of life”, which is presented in a later section of this paper.
2.1. Variables Influencing Active Transportation and Physical Activity
It is important to note that research on urban transportation is disproportionately allocated to motorized traffic modes, ignoring the potential of active mobility. However, recently, there has been increasing interest in active transportation and physical activity, including the exploration of the benefits that emerge [14,15,16,17,18]. Specifically, some studies assess the varying levels of satisfaction that adults derive from different transportation modes and analyze factors that influence their transportation choices. Remarkably, pedestrians, cyclists, and train commuters are found to experience significantly higher satisfaction compared to drivers and users of buses and metros [19]. Furthermore, it is revealed that weather conditions play a crucial role in the choice of transport mode; people prefer to walk or cycle when the weather is good but turn to cars or public transport in adverse conditions. Other impactful factors include travel costs, safety, and route flexibility [20]. Those seeking flexibility often choose cars, while those prioritizing safety and comfort generally opt for public transport.
Studies have highlighted that without awareness of the contributory factors of cyclist death and injury, the capability to implement context-specific and appropriate safety measures is severely limited. Research provides a comprehensive analysis of how various factors such as roadway, environmental conditions, vehicle types, and driver behavior influence the severity of cyclist crashes [21]. By utilizing advanced modeling techniques like Random Forests and Random Parameter Logit Models, this study identifies key predictors that contribute to higher risk and severity of cyclist accidents. Key findings indicate that certain maneuvers of the involved vehicle and the physical attributes of the road play significant roles in crash severity. Notably, the study points out that the presence of specific traffic elements and road types, such as high-speed limits and poor lighting, increases the vulnerability of cyclists significantly. These insights underscore the critical need for urban planners and policymakers to integrate cyclist safety proactively into transportation infrastructure design. This research advocates for targeted safety measures, such as improved road lighting, dedicated cycling lanes, and better signage, to mitigate these risks. By understanding the dynamics and factors leading to cyclist injuries, urban planners can devise more effective strategies to enhance cyclist safety and encourage active transportation as a safe and viable option.
Interestingly, it appears to be a misconception that car use is synonymous with punctuality; research by Loong et al. (2017) shows that car commuters often experience lower levels of punctuality than expected [22]. Moreover, demographic, socioeconomic, and household- and trip-specific characteristics influence transportation-mode choices. A significant impact on the use of non-motorized transport is correlated with gender, car ownership, and travel distance. Notably, those in manual professions and families with children are the least likely to commute via non-motorized means, while cycling is especially popular among males, who are three times more likely to cycle than other demographics [23]. At the population level, patterns of active transportation are shaped by urban design and infrastructure. High rates of active travel are typical in neighborhoods characterized by high population density, mixed land use, and extensive retail areas. Spatial estimates of cyclists and pedestrians show that traffic correlates with street functional class and proximity to high-traffic roads [24]. Significant differences in physical activity based on gender and age are also observed. Typically, men walk to work, while women are more likely to walk to escort children to school or run errands. Younger individuals tend to be more active, with physical inactivity increasing with age, particularly in high-income countries [25].
Further, some recent research [26] has highlighted the significant impact of land finance on urban sprawl in Chinese cities. The study found that local governments’ reliance on land premiums as a major revenue source drives extensive urban expansion, often resulting in low-density, unplanned urban sprawl. This form of urban development poses substantial challenges for the promotion of active transportation, as it increases the distances between residential, commercial, and recreational areas, thereby reducing walkability and the feasibility of cycling. In contrast, sustainable urban development that prioritizes active transportation requires a compact, well-connected urban form. The findings of Yu and Zhou underscore the need for urban policies that mitigate the adverse effects of land finance on urban sprawl. By redirecting fiscal strategies away from land-based revenue and towards more sustainable forms of urban development, cities can create environments that support active transportation and improve public health outcomes.
Furthermore, the design of urban spaces can greatly encourage or inhibit physical activity. Well-integrated and safe infrastructure, such as protected bike lanes and pedestrian-friendly streets, directly correlates with increased levels of active transportation. Enhancements in urban design that prioritize human-scale developments over car-centric planning are crucial for fostering healthier and more active communities [8,9,10,13,27]. There is significant potential to promote walking and cycling through infrastructure development, improvements to the built environment, and workplace programs. However, any enhancements should carefully consider demographic, socioeconomic, physiological, and psychological factors to ensure effective implementation and broad adoption. By promoting active transportation modes such as walking and cycling, urban environments can facilitate increased physical activity among residents, thereby fostering both physical and psychological well-being.
In exploring the integration of active transportation within sustainable urban development, it is essential to consider the role of complete street design, which aims to accommodate all users of urban streets—pedestrians, cyclists, and motorists alike. Montella et al. [28] provide a comprehensive case study in Naples, Italy, demonstrating how sustainable design criteria can be effectively applied to enhance urban liveability, safety, and environmental aesthetics. This approach not only supports the physical infrastructure necessary for active transportation but also aligns with broader sustainability goals, promoting a shift towards less car-dependent urban environments. Their findings underscore the importance of incorporating socio-environmental design principles into urban planning to facilitate active and sustainable urban spaces, a core aim of our study that seeks to elucidate the impact of such integrations on public health and urban quality of life.
The following section delves deeper into the extensive benefits of physical activity, illustrating how regular engagement in such activities is crucial for health improvement and overall quality of life. This discussion builds directly on the understanding that the infrastructure and social encouragements detailed previously do more than just support active transportation—they actively enhance community health and individual vitality.
2.2. Benefits of Physical Activity through Active Transporation
Physical activity is widely recognized for its extensive benefits to both physical and mental health. Engaging in regular physical activity through active transportation, such as walking or cycling, can lead to significant health improvements. Research demonstrates a positive linear relationship between active commuting and physical well-being. For instance, maintaining fitness through active travel can significantly improve overall health [29]. Similarly, each additional hour spent walking each day is linked to a 4% decrease in the chance of becoming obese, contrasting with a 6% increase in obesity risk with each additional hour spent on car travel [30] (see Table 1 for a summary of these benefits).
Table 1.
The benefits of physical activity and active transportation.
Moreover, switching to active travel modes also positively impacts psychological well-being. Individuals engaging in active travel exhibit a lower likelihood of experiencing psychological symptoms compared to car travelers. These findings suggest that psychological benefits should be integral to interventions aimed at promoting active travel [31]. Additionally, active commuting has been associated with elevated levels of energy and punctuality at work, linking physical activity with improved daily performance and satisfaction [32].
Beyond individual benefits, active transportation contributes to societal well-being by fostering sustainable urban mobility. Recent studies emphasize the integration of active travel with public transport as a strategy to reduce reliance on personal vehicles and enhance urban environments. This approach aligns with creating infrastructures that support walking and cycling, ultimately contributing to a healthier, more sustainable community [6].
Finally, recent studies discuss its impact on mental health and well-being, reinforcing the necessity of active lifestyles [33]. Initiatives like Slow Streets can increase active transportation during challenges such as the COVID-19 pandemic [34]. Additionally, research explores the equitable distribution of bicycle-related benefits and the workplace benefits of physical activity, showcasing the diverse advantages of active travel [35,36].
The wealth of evidence supporting the benefits of physical activity, particularly through active transportation, underscores its critical role in enhancing health, well-being, and societal outcomes. As urban environments continue to evolve, prioritizing policies and infrastructure that promote active lifestyles is essential for creating healthier communities and improving the quality of life for all individuals.
2.3. Socio-Economic and Environmental Factors Affecting Active Transportation and Physical Activity
The design and connectivity of urban environments play pivotal roles in promoting active transportation modes such as walking and cycling. Extensive research indicates a strong correlation between street connectivity and the utilization of active transportation, emphasizing the significant role of geographic information systems (GIS) in enhancing such connectivity. These systems facilitate the integration of comprehensive data accessible via smartphones or wearable devices, which not only enhances walkability but also substantially boosts physical activity levels across urban populations [37].
In-depth studies have evaluated the tangible benefits of implementing smart pedestrian network systems. These studies emphasize the transformative impacts on urban mobility, demonstrating how smart technology can seamlessly integrate into daily commuting practices to enhance the efficiency and accessibility of urban environments [9,10,13]. Furthermore, some studies illustrate how information and communication technologies (ICTs) are strategically employed to bolster active transportation. This reinforces the crucial role of technological integration in creating efficient and accessible urban spaces, enabling smoother travel and better data dissemination about travel options [9,10].
The strategic inclusion of green spaces and the thoughtful zoning of residential areas significantly contribute to the effectiveness of these transportation networks. Well-designed pedestrian and cycling infrastructures are essential for encouraging active transportation across diverse socio-demographic groups. The extensive benefits of such urban design initiatives include improved transportation logistics such as enhanced mobility and accessibility, as well as significant environmental benefits like reduced air pollution and noise levels, thereby enriching the overall quality of urban living [38,39].
Empirical evidence supports the assertion that safe pedestrian and cycling infrastructure positively correlates with increased physical activity levels [40]. Conversely, the absence of such amenities often leads to decreased physical activity, underscoring the importance of infrastructure in promoting health. Furthermore, workplaces situated in walkable areas, which support active commuting through employee-friendly policies, tend to foster better health outcomes and reduce transportation costs significantly [41].
The “Walkability Framework” serves as a sophisticated tool to quantify the interactions between the built environment and physical activity [42]. This framework is instrumental in developing sustainable urban transport systems by providing a structured approach to assess and enhance the efficacy of urban planning alongside studies that review urban sustainability indicators, which contribute to a comprehensive understanding of how well-planned urban spaces encourage active transportation and sustainable mobility [43].
The diversity of socio-economic factors, including income levels, car ownership, and lifestyle choices, significantly influences transportation mode preferences. These elements dictate whether individuals opt for public transit, cycling, walking, or car travel, indicating a strong need for inclusive mobility solutions that cater to all demographic segments. Addressing socio-economic disparities through thoughtful urban policies is crucial for fostering the widespread adoption of active transportation, thus enhancing public health and environmental sustainability across varied populations [9,44].
Building on these insights, a theoretical framework has been developed to systematically analyze the multifaceted aspects of active transportation and physical activity. Presented in the forthcoming section, this framework delineates independent, mediating, and moderating variables, focusing on leveraging the potential of communication and information to craft a smarter, more integrated urban future.
3. The Proposed Framework Model—Analyzing the Implications of Active Transportation
The proposed conceptual model involves synthesizing findings from previous studies and expert opinions to identify the key determinants of active transportation. While the model is theoretically grounded, its empirical validation is proposed as a critical area for future research. The framework is vital for understanding not only the direct impacts on the natural environment, health status, and overall quality of life but also for synthesizing diverse study findings on individual behavior modifications, urban design, policy interventions, and sustainability outcomes [45,46].
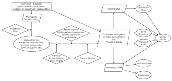
As shown in Figure 1, the proposed model organizes variables into three primary categories based on their interactions with the independent variable “Information” and the dependent variable “Willingness for Active Transportation”. This structure is visually represented as the path diagram and elaborates on both moderating and mediating effects, drawing evidence from seminal studies and expert opinions. Such studies underscore the critical roles of accessibility and user satisfaction in shaping transportation choices, illustrating how easy and fast access to relevant information enhances the appeal and practical value of active transportation [2,19].
Figure 1.
Proposed active transportation conceptual model leading to higher quality of life and sustainability.
The moderating variables encompass individual characteristics, including demographic factors such as age, gender, weight, and level of education, as well as socioeconomic factors like profession, car ownership, and family dynamics. This category highlights how personal and socio-economic contexts shape transportation mode choice, influencing everything from route selection to the type of transportation utilized. Health-related factors, stemming from physical inactivity, include conditions such as high blood pressure and cardiovascular issues, which research has linked to inactive lifestyles. They underscore significant public health concerns that active transportation initiatives aim to mitigate [47]. Additionally, culture and mindset reflect the societal potential for changes in how active transportation is perceived and integrated into daily routines, influenced by community and environmental factors [14]. This variable emphasizes the role of cultural shifts in adopting more sustainable transportation habits.
The mediating variables include well-being at work, which acts as a bridge linking active transportation with outcomes like job satisfaction and productivity. Research finds that physical activity linked to commuting enhances workplace outcomes, supporting the notion that active transportation contributes to more than just physical health [32]. Obesity connects low levels of active transportation with broader health issues, underscoring the public health risks associated with sedentary lifestyles [48]. Municipal decision-making, a critical variable, influences the enhancement of pedestrian conditions and is directly affected by policy-making that impacts both the physical environment and commuter behavior. It highlights the role of strategic urban planning and policy reforms in promoting active transportation [49].
This framework aligns closely with the variables and relationships identified in the literature review, providing a robust basis for analyzing the potential impacts of various interventions aimed at promoting active transportation. By correlating theoretical constructs with empirical evidence, such as the benefits of improved infrastructure on physical activity levels, the framework offers a comprehensive approach to understanding and enhancing sustainable urban mobility [40].
In terms of environmental and policy implications, active transportation markedly reduces dependence on motor vehicles, thereby decreasing urban air pollution and lowering greenhouse gas emissions. This aligns with the sustainable urban mobility goals discussed in recent studies [11]. Effective policy interventions, such as the expansion of infrastructure on bike-sharing systems and pedestrian zones, are identified as strategic measures to enhance urban environmental health and promote a shift towards more sustainable urban living.
In the conceptual model proposed in the study, a variety of shapes are utilized to depict the roles and relationships of the variables, which is a common practice in illustrating complex systems in academic research. The rectangles in the model represent independent variables or primary factors, which include “Information–Education”, “Health Status”, and “Culture/Mindset”. These variables serve as foundational inputs that directly influence other components within the model. “Information–Education” reflects the dissemination of data and knowledge about the benefits and practicalities of active transportation. “Health Status” encapsulates the physical and mental conditions influenced by lifestyle choices, while “Culture/Mindset” denotes societal attitudes and norms that can significantly affect the adoption of active transportation practices.
Ovals are employed to illustrate dependent variables or outcomes, such as “Quality of Life” and “Well-being at Work”. “Quality of Life” is a comprehensive outcome reflecting the overall well-being and satisfaction levels of individuals in a community, significantly influenced by the collective impact of other variables in the model. “Well-being at Work” focuses on the specific impacts of active transportation on mental and physical health within the workplace environment.
Diamond shapes in the model highlight pivotal decision points or variables that influence multiple outcomes, such as “Municipality Decision-making”. This variable is central and represents the policies and actions enacted by local governments, which are influenced by public demand and the dissemination of relevant information provided through various educational channels. Alternatively, parallelograms are used to represent outcome variables that summarize the effects of the processes described, such as “Healthcare Cost”. This variable quantifies the economic implications of community health statuses, which are influenced by the prevalence of active transportation and the subsequent health benefits it fosters.
The arrows within the model illustrate the direction of influence between variables, clarifying how changes in one area can lead to outcomes in another. For example, “Information–Education” informs “Municipality Decision-making”, which then determines the “Investment Cost” and development of the walkability index and pedestrian condition index, thus enhancing infrastructure to support active transportation. Similarly, “Individual Characteristics” and “Culture/ Mindset” directly affect “Health Aspects” and “Commuters’ Willingness for Active Transportation” or “Physical Inactivity”, subsequently influencing “Well-being at Work” and leading to changes in “Job Satisfaction” and “Productivity”. “Health Status”, influenced by these active lifestyle choices, affects “Healthcare Costs” and is a direct outcome of the model’s promotion of active transportation.
The model’s interconnectivity underscores how improvements in active transportation infrastructure and policies can lead to significant enhancements in public health, economic savings, and environmental sustainability. Ultimately, these improvements contribute to a higher quality of life in urban areas. The hypothesis underlying the conceptual model suggests that active transportation, facilitated by informed municipal decision-making and supported by a conducive cultural mindset, can significantly improve urban sustainability and residents’ quality of life through its positive impact on health, economic, and environmental factors.
Following the development of the proposed conceptual theoretical framework, a set of pivotal research questions have been formulated to investigate the dynamics and broader impacts of active transportation on urban living. These questions are instrumental in delving deeper into the mechanisms through which various factors influence active transportation and its subsequent effects on urban environments. The inquiries include:
- Information Influence: How does accessible information about pedestrian and cyclist networks affect individuals’ willingness to engage in active transportation? This question examines the hypothesis that better-informed citizens may be more inclined to use active transportation due to an increased awareness of its benefits and facilities.
- Conditions of Pedestrian Infrastructure: Are commuters more inclined to engage in physical activity if the pedestrian network is perceived as safe, accessible, and well-maintained? This question addresses the impact of infrastructure quality on active transportation choices.
- Cultural Impact: How does the local culture around mobility and physical activity influence individuals’ willingness to participate in active transportation? This explores whether societal norms and values that favor physical activity can enhance participation rates.
- Influence of Individual Characteristics: Are there correlations between individual characteristics such as age, gender, socio-economic status, and the likelihood of choosing active transportation modes? This question seeks to identify demographic and social factors that may facilitate or hinder active transportation.
- Health Aspects: How do health considerations impact an individual’s decision to engage in active transportation? This examines whether health concerns, such as the need for physical activity or managing health conditions like hypertension, motivate people to choose active commuting.
- Workplace Well-being: Does an increase in active transportation contribute to enhanced well-being at work? This question links active commuting with potential improvements in mental health and productivity in the workplace.
- Productivity and Job Satisfaction: How does engaging in active transportation affect productivity and job satisfaction among commuters? This seeks to determine if there are tangible benefits in workplace performance and satisfaction that can be attributed to active commuting.
These research questions are designed to explore the intricate relationships within the framework, aiming to provide comprehensive insights into how fostering a more active and sustainable urban environment can be achieved. Subsequently, we investigate these variables in depth, contributing to a richer understanding of the potential interventions and policies needed to promote active transportation and consequently quality of life and sustainability.
3.1. Mathematical Formulation on Several Aspects of the Proposed Conceptual Framework Model
Based on the research questions and the proposed “Active Transportation” conceptual model, several hypotheses and mathematical models can be derived. These formulations may provide a predictive framework for adopting active mobility as a primary transportation mode, incorporating influences from urban design, individual behavior, and policy interventions. To model the probability () that an individual chooses active transportation, a logistic regression model is appropriate. This approach is commonly used for modeling binary outcomes:
where represents the linear combination of factors influencing the decision to engage in active transportation. Here, , , …, , , …, are independent variables, including:
- X1: Quality of infrastructure
- X2: Perceived safety
- X3: Accessibility to active transportation networks
- X4: Individual awareness and information availability
- X5: Cultural inclination towards active mobility
- X6: Health status
- X7: Socio-demographic factors (age, gender, income, etc.)
The coefficients , , …, , , …, quantify the impact of these variables on the likelihood of choosing active transportation.
- To model the influence of urban design and policy reforms on active transportation, a linear regression model can be applied:
- Safety and Environmental Factors
Considering the importance of safety and environmental conditions, the model can include parameters for these factors:
where Safety Index quantifies the overall safety perceived by individuals, impacting their willingness to engage in active transportation. , , , , are coefficients, and u represents random errors.
- Health and Quality of Life Impacts
To model the impact of active transportation on health status and quality of life, we can use a structural equation model (SEM):
where , , , and , , , , , are coefficients, and v and w represent random errors.
- Explanation of the Enhanced Models-Logistic Regression for Active Transportation Choices:
- X1: Quality of infrastructure
- X2: Perceived safety
- X3: Accessibility to active transportation networks
- X4: Individual awareness and information availability
- X5: Cultural inclination towards active mobility
- X6: Health status
- X7: Socio-demographic factors (age, gender, income, etc.)
Interpretation: This model estimates the probability that an individual will choose active transportation based on the mentioned factors. Each coefficient (β) indicates the impact of the corresponding variable on the log odds of selecting active transportation.
- Linear Regression for Urban Design and Policy Impact:
- Urban Design Quality
- Policy Strength
- Investment Cost
Interpretation: This model assesses how the quality of urban design, the strength of policies, and the level of investment influence the level of active transportation usage. The coefficients (, , ) reflect the sensitivity of active transportation usage to these factors.
- Composite Safety Index:
- Traffic Volume
- Road Lighting
- Traffic Calming Measures
- Pedestrian and Cyclist Facilities
Interpretation: This index measures the perceived safety of the transportation environment. Higher values suggest better safety conditions, promoting active transportation.
- Structural Equation Model (SEM) for Health and Quality-of-Life Impacts:
- “Health Status”, influenced by “Active Transportation Usage”, “Individual Characteristics”, and “Cultural Mindset”.
- “Quality of Life”, influenced by “Health Status”, “GHG Emissions”, “Transport Cost”, “Job Satisfaction”, and “Productivity”.
Interpretation: These models provide a comprehensive framework for understanding how active transportation influences health status and overall quality of life, integrating various health, economic, and environmental factors.
The above mathematical formulations form a comprehensive framework that quantitatively assesses how infrastructural, safety, and policy-related factors impact active transportation decisions. Urban planners and policymakers can use these models to identify and target significant factors that encourage active transportation. By improving infrastructure quality, enhancing safety measures, and implementing strong policies, cities can foster environments that promote active transportation, leading to healthier and more sustainable urban communities.
The enhanced mathematical models provide a robust framework for predicting and understanding active transportation behaviors. These models are essential tools for urban planners and policymakers to design interventions that promote sustainable urban mobility, thereby improving public health and quality of life. Empirical validation through future research will further refine these models, enhancing their applicability and effectiveness in real-world urban planning and policymaking.
3.2. From Mathematical Modeling to Structural Equation Modeling (SEM)
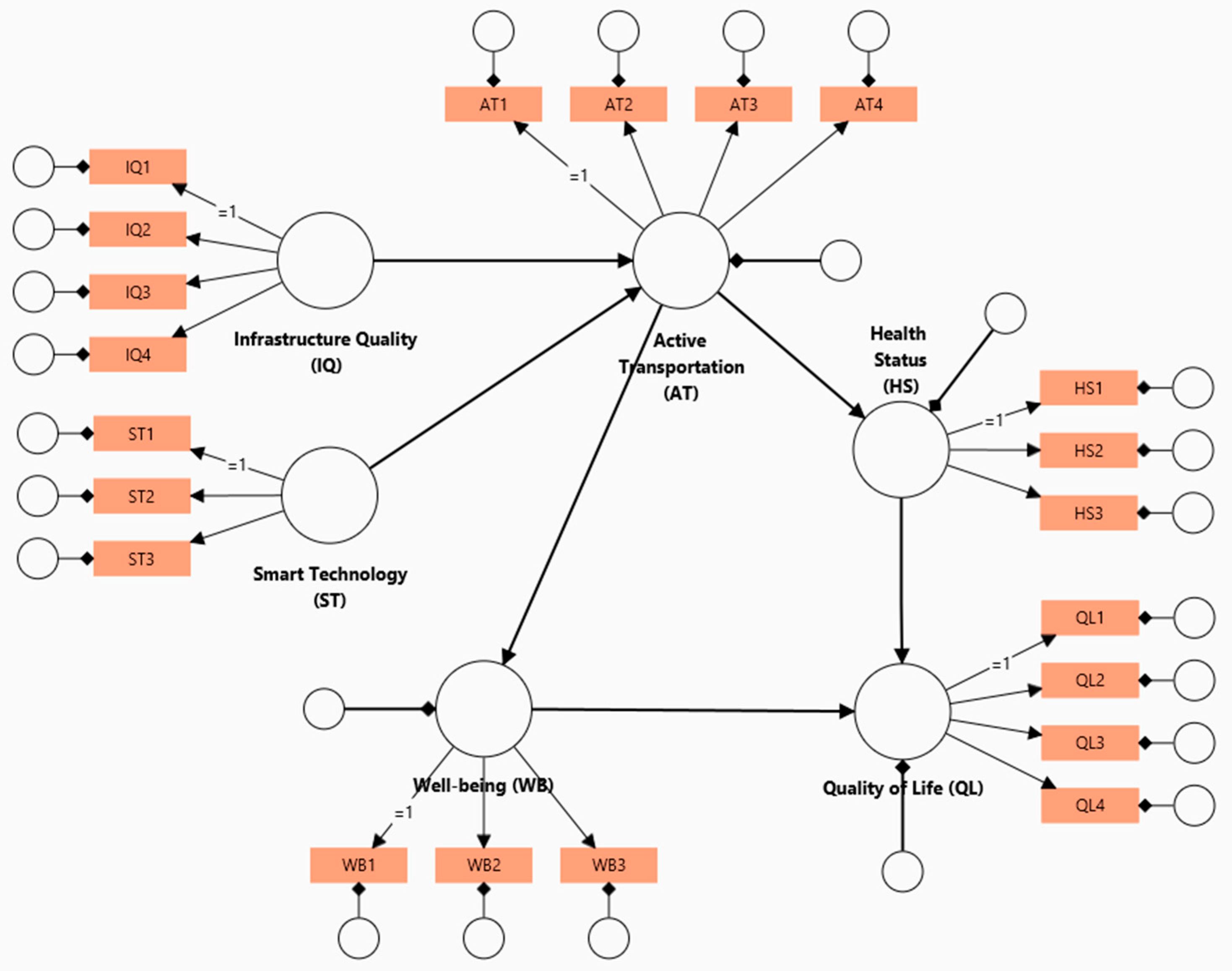
Specifically, the Structural Equation Modeling (SEM) method can be employed to rigorously test a number of hypotheses based on validated active transportation models. The SEM analysis aims to confirm the fit of the theoretical conceptual model and elucidate the relationships between various factors influencing active transportation, health status, and quality of life. The SEM model could include key variables such as infrastructure quality, perceived safety, active transportation, well-being, health status, and quality of life.
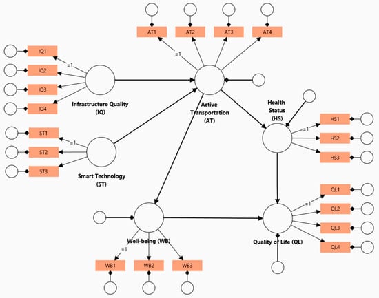
A plausible structural equation model depicting the complex interrelationships between active transportation, quality of life, and sustainability is shown in Figure 2. The main latent variables are shown in circles, which are measured by observed variables or indicators shown in rectangles. Several direct effects are hypothesized within this model. Specifically, infrastructure quality and perceived safety are expected to positively influence active transportation. In turn, active transportation is hypothesized to have a significant positive impact on health status and directly on quality of life. Additionally, health status is anticipated to positively affect quality of life. Moreover, indirect effects are probable, where the impact of active transportation on quality of life is partially mediated by health status. This mediation suggests that improvements in health status are a critical pathway through which active transportation enhances life satisfaction.
Figure 2.
Proposed structural equation model on the interrelationships between active transportation and the quality of life.
The SEM analysis will then test these hypothesized relationships to provide empirical evidence supporting the proposed structural model. It is anticipated that active transportation will significantly enhance health status, which in turn will improve the quality of life. Additionally, a direct positive relationship between active transportation and quality of life is expected, underscoring the importance of promoting active transportation to enhance overall well-being. Infrastructure quality and perceived safety are predicted to emerge as crucial predictors of active transportation, highlighting the need for safe and well-developed urban environments to encourage active mobility and physical activity.
Further SEM analysis is expected to reveal noteworthy indirect effects within the model. Specifically, the impact of active transportation on quality of life is anticipated to be partially mediated by well-being and health status, demonstrating that active transportation contributes to health improvements and well-being, which are key pathways for enhancing satisfaction with quality of life. This mediation effect underscores the multifaceted benefits of promoting active transportation in urban areas. Moreover, demographic variables such as age, gender, and socioeconomic status are expected to moderate the relationships between perceived safety, infrastructure quality, and active transportation. For instance, the positive effect of perceived safety on active transportation is anticipated to be stronger among older adults compared to younger individuals, highlighting the necessity for targeted interventions that consider demographic differences to effectively promote active transportation.
To ensure the validity of the findings, robustness checks are to be conducted to confirm the stability and reliability of the SEM results across various sub-samples and alternative model specifications. Sensitivity analyses using different measures of active transportation, infrastructure quality, health status, and quality of life are to be performed to produce consistent findings, further validating the robustness of the proposed model. These checks are crucial to ensuring that the model’s conclusions are statistically sound and applicable to diverse urban populations. In summary, the SEM results are expected to provide strong empirical support for the proposed multidimensional model of active transportation. The overall findings are anticipated to underscore the critical roles of infrastructure quality and perceived safety in encouraging active transportation, which in turn would enhance well-being, health status, quality of life, and sustainability.
4. Discussion
In today’s digital society, cities have the opportunity to utilize ICT and ITS to become smart and sustainable by encapsulating a transformation in urban landscapes, marked by an increasing diversification of sustainable mobility options. However, this evolution should be driven by addressing multiple imperatives to effectively enhance social, economic, environmental, and health challenges and meet the urgent demands of urban sustainability. This paper proposes a multi-dimensional conceptual framework model, with plausible mathematical formulations and an SEM that encapsulates the many factors influencing sustainable active transportation in urban spaces. The proposed models may be used to evaluate the efficacy of urban design plans, safety protocols, and policy initiatives for simultaneously enhancing urban sustainability and mobility needs. The provision of such a comprehensive framework augments the understanding of active transportation by integrating diverse determinants and may offer strategic insights for policymakers and urban planners in creating conducive environments for active transportation.
Further, the work done in this paper contributes to the development of the Smart Pedestrian Network (SPN) concept [6,21,50,51,52,53]. SPN aims to leverage advancements in smart technologies to promote sustainable mobility. By providing real-time information on pedestrian routes, safety features, and amenities, SPN seeks to enhance walkability and address the critical needs of various user groups, including the elderly and those with disabilities. Specifically, the proposed active transportation model underscores the potential of the SPN concept to transform urban mobility by improving pedestrian satisfaction and quality of life through improvements in the health status and well-being. The implementation of the SPN concept would thus be supported by clarifying the multiple benefits of active sustainable mobility. Moreover, this could support the adaptability of the SPN concept to local contexts and promote active engagement with municipal authorities and stakeholders to tailor the systems to specific urban environments and maximize their effectiveness.
The proposed framework highlights the critical role of infrastructure, safety, and accessibility in boosting commuters’ willingness to engage in active transportation. Confirming earlier research, our findings suggest that well-developed infrastructure, coupled with a sense of safety, can substantially increase physical activity levels among urban dwellers. This is crucial as it supports the World Health Organization’s initiative to combat physical inactivity, which is a known risk factor for global mortality. Further, incorporating the UN Sustainable Development Goals (SDGs) into the analysis further enhances the model’s relevance and extends its impact. Elements within the model align directly with SDGs, particularly those related to “Good Health” and “Well-being” (SDG 3), “Sustainable Cities” and “Communities” (SDG 11), and “Climate Action” (SDG 13). By advocating for improved urban infrastructure to promote walking and cycling, our approach addresses critical issues such as public health and environmental sustainability by mitigating diseases linked to physical inactivity and reducing urban congestion and pollution.
Moreover, including a number of moderators in the proposed model, such as demographic and socioeconomic factors, provides a deeper insight into the barriers and facilitators of active transportation. This comprehensive approach, in line with Friman et al. (2020), shows how the perceived quality of public transport significantly shapes accessibility and safety perceptions, which are pivotal in promoting active transportation [21]. High-quality, safe, and accessible public transportation systems emerge as essential elements that encourage active commuting, facilitating everyday activities more accessible and potentially diminishing reliance on personal vehicles, thereby enhancing public health. Further, the insights from Lattman and Otsuka (2024) enrich our understanding by demonstrating how urban design profoundly influences individual mobility choices. This underscores the necessity for infrastructure that supports active transportation [6]. By evaluating various urban planning dimensions and their effects on mobility behavior, we can identify effective strategies to cultivate healthier and more sustainable urban lifestyles.
In the sphere of sustainable urban development, the integration of advanced technologies such as AI, IoT, and big data is indispensable. Bibri (2023) offers an extensive analysis of how these technologies can be utilized to boost the environmental sustainability of smart cities [53]. Such technological integration not only streamlines urban operations but also considerably minimizes the environmental footprint of cities, shaping the development of policies and infrastructure that promote active transportation. These findings collectively highlight the transformative potential of smart technologies in creating more efficient and sustainable urban spaces, perfectly aligning with our study’s goals to enhance active transportation through innovative urban planning. The proposed conceptual model introduces cultural aspects and changing mindsets as crucial elements in accelerating the adoption of active transportation modes. A cultural shift towards embracing and integrating active transportation within urban settings could be catalyzed through targeted public awareness campaigns and community-based initiatives, mirroring successful strategies employed in cities like Amsterdam and Copenhagen.
Due to the significant implications for public health, this paper suggests that urban planning and policy should prioritize pedestrian-friendly policies and infrastructure. Future research could then investigate the direct effects of specific urban planning interventions on active transportation adoption rates and, consequently, on public health outcomes. Longitudinal studies would also offer further insights into the causal relationships and effectiveness of policy interventions over time. Echoing Botte (2023), who discussed the importance of sustainable urban transportation planning, our findings advocate for a comprehensive urban planning approach that prioritizes active transportation. Emphasizing such a multidisciplinary approach in transportation planning can guide policymakers and urban planners in creating more livable and sustainable cities [54]. Promoting active transportation in urban environments necessitates a multidimensional strategy that considers infrastructural, individual, and cultural factors. By fostering environments that support active transportation, cities can enhance public health, improve residents’ quality of life, and boost sustainability.
5. Conclusions
This paper systematically explored the socio-economic, environmental, and psychological dimensions influencing active transportation, contributing to sustainable urban development. Through rigorous literature review and analysis, a theoretical framework is developed that identifies the independent, mediating, and moderating variables impacting commuters’ propensity toward active mobility. This framework was succinctly depicted through an integrated model diagram, which amalgamates insights from diverse sources into a comprehensive model that highlights the extensive health and well-being benefits for commuters.
The insights derived from this model facilitated the formulation of precise research questions, which were poised to be transformed into formal hypotheses. The forthcoming phase of this research is dedicated to conducting a survey that investigates the active transportation behaviors of commuters, aiming to clarify the interactions among the identified variables. The data gleaned from this empirical study will be pivotal in constructing a multidimensional predictive model of active mobility, thus deepening our understanding of the factors influencing active transportation choices.
While this study establishes a robust conceptual framework for active transportation, it acknowledges that empirical validation of this model through detailed data collection and analysis is necessary. The next steps involve empirical studies that test the proposed hypotheses and assess the proposed framework’s effectiveness in real-world applications. A mixed-methods approach, integrating quantitative surveys and qualitative interviews with urban commuters, could be employed here. This approach would capture a broad spectrum of data concerning individual behaviors, preferences, and obstacles related to active transportation. Variables such as accessibility, safety, and socio-economic characteristics, as depicted in the model, will be specifically scrutinized. Structural Equation Modelling (SEM) could then be conducted to analyze the data and test hypotheses for direct and indirect effects, aiming to confirm and refine the theoretical model based on empirical evidence. This process would reveal the strength and direction of relationships between various factors and active transportation behaviors, thereby enhancing the model’s robustness and its applicability to urban planning and policymaking. The iterative nature of the process of testing and refining the model is expected to substantially advance our understanding of the dynamics of active transportation and its influence on sustainable urban development.
Further, research studies could extend to various geographical locations to improve the generalizability of findings. Moreover, the limitations of cross-sectional data in establishing causality between active transportation and its outcomes necessitate longitudinal studies to explore long-term effects and causal dynamics. Additionally, considering the potential bias introduced by self-reported data on physical activity and well-being, future studies could incorporate objective measures such as wearable technology to more accurately capture physical activity levels.
Finally, forthcoming research could examine the effects of emerging digital communication technologies and urban development policies on active transportation. Exploring scalable interventions adaptable across different urban contexts to promote active transportation will also be crucial. Investigating how urban design and technological advancements interact could yield deeper insights into effective strategies for enhancing physical activity through active transportation infrastructure and information communication systems. This multidisciplinary challenge spans urban planning, public health, environmental science, and information technology sectors. As cities evolve into smart urban environments, integrating these disciplines will be essential in designing healthier, more inclusive, and sustainable urban landscapes that foster active mobility.
Author Contributions
Conceptualization, E.T. and G.N.P.; methodology, E.T. and G.N.P.; validation, E.T. and G.N.P.; project administration, E.T.; supervision, G.N.P.; writing—original draft preparation, writing—review and editing, E.T. and G.N.P.; visualization: E.T and G.N.P. All authors have read and agreed to the published version of the manuscript.
Funding
This research was co-funded by the Republic of Cyprus and the European Regional Development Fund as part of the ERA-NET Cofund Smart Urban Futures (ENSUF) Joint Programming Initiative (JPI) Urban Europe, through the Research Promotion Foundation, with protocol number KOINA/ΠKΠ URBAN EUROPE/1215/11. This initiative is supported by the European Commission and funded under the HORIZON 2020 ERA-NET Cofund scheme. The funders had no role in the review of this research.
Institutional Review Board Statement
Not applicable.
Informed Consent Statement
Not applicable.
Data Availability Statement
The original contributions presented in the study are included in the article, further inquiries can be directed to the corresponding author.
Conflicts of Interest
The authors declare no conflicts of interest.
References
- Engebrethsen, E.; Dauzère-Pérès, S. Transportation mode selection in inventory models: A literature review. Eur. J. Oper. Res. 2019, 279, 1–25. [Google Scholar] [CrossRef]
- Bok, J.; Kwon, Y. Comparable measures of accessibility to public transport using the general transit feed specification. Sustainability 2016, 8, 224. [Google Scholar] [CrossRef]
- Chatterton, T.J.; Coulter, A.; Musselwhite, C.; Lyons, G.; Clegg, S. Understanding how transport choices are affected by the environment and health: Views expressed in a study on the use of carbon calculators. Public Health 2009, 123, e45–e49. [Google Scholar] [CrossRef]
- Kaewunruen, S.; Sussman, J.M.; Matsumoto, A. Grand challenges in transportation and transit systems. Front. Built Environ. 2016, 2, 4. [Google Scholar] [CrossRef]
- Demetriou, Y.; Beck, F.; Sturm, D.; Abu-Omar, K.; Forberger, S.; Hebestreit, A.; Reimers, A.K. Germany’s 2022 Report Card on Physical Activity for Children and Adolescents. Ger. J. Exerc. Sport Res. 2024, 54, 260–275. [Google Scholar] [CrossRef]
- Lättman, K.; Otsuka, N. Sustainable Development of Urban Mobility through Active Travel and Public Transport. Sustainability 2024, 16, 534. [Google Scholar] [CrossRef]
- World Health Organization. Global Status Report on Physical Activity 2022; World Health Organization: Geneva, Switzerland, 2022; Available online: https://www.who.int/teams/health-promotion/physical-activity/global-status-report-on-physical-activity-2022 (accessed on 13 August 2024).
- Papageorgiou, G.; Efstathiadou, T.; Efstathiades, A.; Maimaris, A. Promoting active transportation via information and communication technologies. In Proceedings of the IEEE EUROCON 2019-18th International Conference on Smart Technologies, Novi Sad, Serbia, 1–4 July 2019; pp. 1–5. [Google Scholar]
- Albrecher, R.; Curnier, S.; Kaufmann, V. Review of the Research on Cycling and Walking as a Means of Transport. Final Version 4 October 2022. Available online: https://infoscience.epfl.ch/server/api/core/bitstreams/36097cd6-43b6-494d-83e0-84e71b227d46/content (accessed on 13 August 2024).
- Fonseca, F.; Papageorgiou, G.; Tondelli, S.; Ribeiro, P.; Conticelli, E.; Jabbari, M.; Ramos, R. Perceived walkability and respective urban determinants: Insights from Bologna and Porto. Sustainability 2022, 14, 9089. [Google Scholar] [CrossRef]
- Papageorgiou, G.; Maimaris, A.; Ness, A.N. A value creation analysis of implementing an intelligent active mobility system for the elderly market. In Proceedings of the 2019 3rd European Conference on Electrical Engineering and Computer Science (EECS), Athens, Greece, 28–30 December 2019; IEEE: Piscataway, NJ, USA; pp. 1–5. [Google Scholar]
- Grabow, M.L.; Bernardinello, M.; Bersch, A.J.; Engelman, C.D.; Martinez-Donate, A.; Patz, J.A.; Malecki, K.M. What moves us: Subjective and objective predictors of active transportation. J. Transp. Health 2019, 15, 100625. [Google Scholar] [CrossRef]
- Zenic, N.; Taiar, R.; Gilic, B.; Blazevic, M.; Maric, D.; Pojskic, H.; Sekulic, D. Levels and changes of physical activity in adolescents during the COVID-19 pandemic: Contextualizing urban vs. rural living environment. Appl. Sci. 2020, 10, 3997. [Google Scholar] [CrossRef]
- Cusack, M. Individual, social, and environmental factors associated with active transportation commuting during the COVID-19 pandemic. J. Transp. Health 2021, 22, 101089. [Google Scholar] [CrossRef]
- Hu, D.; Zhou, S.; Crowley-McHattan, Z.J.; Liu, Z. Factors that influence participation in physical activity in school-aged children and adolescents: A systematic review from the social ecological model perspective. Int. J. Environ. Res. Public Health 2021, 18, 3147. [Google Scholar] [CrossRef] [PubMed]
- Spence, J.C.; McCurdy, A.; Cameron, C.; Faulkner, G. Behavioural correlates of active transport among Canadian adults during the COVID-19 pandemic: The Canadian national active transportation Survey, 2021. J. Transp. Health 2024, 36, 101797. [Google Scholar] [CrossRef]
- St-Louis, E.; Manaugh, K.; van Lierop, D.; El-Geneidy, A. The happy commuter: A comparison of commuter satisfaction across modes. Transp. Res. Part F Traffic Psychol. Behav. 2014, 26 Pt A, 160–170. [Google Scholar] [CrossRef]
- Nordfjærn, T.; Şimşekoglu, Ö.; Lind, H.B.; Jørgensen, S.H.; Rundmo, T. Transport priorities, risk perception and worry associated with mode use and preferences among Norwegian commuters. Accid. Anal. Prev. 2014, 72, 391–400. [Google Scholar] [CrossRef]
- Loong, C.; van Lierop, D.; El-Geneidy, A. On time and ready to go: An analysis of commuters’ punctuality and energy levels at work or school. Transp. Res. Part F Traffic Psychol. Behav. 2017, 45, 1–13. [Google Scholar] [CrossRef]
- Lawson, A.R.; McMorrow, K.; Ghosh, B. Analysis of the non-motorized commuter journeys in major Irish cities. Transp. Policy 2013, 27, 179–188. [Google Scholar] [CrossRef]
- Friman, M.; Lättman, K.; Olsson, L.E. Public transport quality, safety, and perceived accessibility. Sustainability 2020, 12, 3563. [Google Scholar] [CrossRef]
- Hankey, S.; Lindsey, G.; Marshall, J.D. Population-level exposure to particulate air pollution during active travel: Planning for low-exposure, health-promoting cities. Environ. Health Perspect. 2017, 125, 527–534. [Google Scholar] [CrossRef]
- Hallal, P.C.; Andersen, L.B.; Bull, F.C.; Guthold, R.; Haskell, W.; Ekelund, U.; Lancet Physical Activity Series Working Group. Global physical activity levels: Surveillance progress, pitfalls, and prospects. Lancet 2012, 380, 247–257. [Google Scholar] [CrossRef]
- Yu, B.; Zhou, X. Land finance and urban Sprawl: Evidence from prefecture-level cities in China. Habitat Int. 2024, 148, 103074. [Google Scholar] [CrossRef]
- Richter, A.; Löwner, M.O.; Ebendt, R.; Scholz, M. Towards an integrated urban development considering novel intelligent transportation systems: Urban Development Considering Novel Transport. Technol. Forecast. Soc. Chang. 2020, 155, 119970. [Google Scholar] [CrossRef]
- Montella, A.; Chiaradonna, S.; Mihiel, A.C.D.S.; Lovegrove, G.; Nunziante, P.; Rella Riccardi, M. Sustainable complete streets design criteria and case study in Naples, Italy. Sustainability 2022, 14, 13142. [Google Scholar] [CrossRef]
- Hills, A.P.; Street, S.J.; Byrne, N.M. Physical activity and health: “What is old is new again”. In Advances in Food and Nutrition Research; Elsevier: Amsterdam, The Netherlands, 2015; Volume 75, pp. 77–95. [Google Scholar]
- Mulley, C.; Tyson, R.; McCue, P.; Rissel, C.; Munro, C. Valuing active travel: Including the health benefits of sustainable transport in transportation appraisal frameworks. Res. Transp. Bus. Manag. 2013, 7, 27. [Google Scholar] [CrossRef]
- Martin, A.; Goryakin, Y.; Suhrcke, M. Does active commuting improve psychological wellbeing? Longitudinal evidence from eighteen waves of the British household panel survey. Prev. Med. 2014, 69, 296–303. [Google Scholar] [CrossRef] [PubMed]
- Sahlqvist, S.; Song, Y.; Ogilvie, D. Is active travel associated with greater physical activity? The contribution of commuting and non-commuting active travel to total physical activity in adults. Prev. Med. 2012, 55, 206–211. [Google Scholar] [CrossRef] [PubMed]
- Mahindru, A.; Patil, P.; Agrawal, V. Role of physical activity on mental health and well-being: A review. Cureus 2023, 15, e33475. [Google Scholar] [CrossRef]
- Landgrave-Serrano, M.; Stoker, P. Increasing physical activity and active transportation in an arid city: Slow Streets and the COVID-19 pandemic. J. Urban Des. 2023, 28, 155–173. [Google Scholar] [CrossRef]
- Cunha, I.; Silva, C. Equity impacts of cycling: Examining the spatial-social distribution of bicycle-related benefits. Int. J. Sustain. Transp. 2023, 17, 573–591. [Google Scholar] [CrossRef]
- Coudevylle, G.R.; Sinnapaha, S.; Ginoux, C.; Bouchard, J.P. The benefits of physical activity in the workplace for maintaining employee health. Rev. L’infirmiere 2024, 73, 36–38. [Google Scholar]
- Berrigan, D.; Pickle, L.W.; Dill, J. Associations between street connectivity and active transportation. Int. J. Health Geogr. 2010, 9, 20. [Google Scholar] [CrossRef] [PubMed]
- Tomi, E.; Katja, B.; Heli, V.; Sari, S.; Anton, E.K.; Thomas, A.; Tommi, H.; Leena, K.; Pekka, I.; Ritva, P.; et al. The contribution of travel-related urban zones, cycling and pedestrian networks and green space to commuting physical activity among adults—A cross-sectional population-based study using geographical information systems. BMC Public Health 2016, 16, 760. [Google Scholar]
- Soni, N.; Soni, N. Benefits of pedestrianization and warrants to pedestrianize an area. Land Use Policy 2016, 57, 139–150. [Google Scholar] [CrossRef]
- Carlin, A.; Perchoux, C.; Puggina, A.; Aleksovska, K.; Buck, C.; Burns, C.; Cardon, G.; Chantal, S.; Ciarapica, D.; Condello, G.; et al. A life course examination of the physical environmental determinants of physical activity behaviour: A “Determinants of Diet and Physical Activity” (DEDIPAC) umbrella systematic literature review. PLoS ONE 2017, 12, e0182083. [Google Scholar] [CrossRef] [PubMed]
- Schwartz, M.A.; Aytur, S.A.; Evenson, K.R.; Rodríguez, D.A. Are perceptions about worksite neighborhoods and policies associated with walking? Am. J. Health Promot. 2009, 24, 146–151. [Google Scholar] [CrossRef]
- Zuniga-Teran, A.A.; Orr, B.J.; Gimblett, R.H.; Chalfoun, N.V.; Guertin, D.P.; Marsh, S.E. Neighborhood design, physical activity, and wellbeing: Applying the walkability model. Int. J. Environ. Res. Public Health 2017, 14, 76. [Google Scholar] [CrossRef]
- Michalina, D.; Mederly, P.; Diefenbacher, H.; Held, B. Sustainable urban development: A review of urban sustainability indicator frameworks. Sustainability 2021, 13, 9348. [Google Scholar] [CrossRef]
- Zagow, M.; Elbany, M.; Darwish, A.M. Identifying urban, transportation, and socioeconomic characteristics across US zip codes affecting CO2 emissions: A decision tree analysis. Energy Built Environ. 2024. [Google Scholar] [CrossRef]
- Handy, S.; Van Wee, B.; Kroesen, M. Promoting Cycling for Transport: Research Needs and Challenges. Transp. Rev. 2014, 34, 4–24. [Google Scholar] [CrossRef]
- Ewing, R.; Cervero, R. Travel and the Built Environment: A Meta-Analysis. J. Am. Plan. Assoc. 2010, 76, 265–294. [Google Scholar] [CrossRef]
- Flint, E.; Cummins, S.; Sacker, A. Associations between active commuting, body fat, and body mass index: Population based, cross sectional study in the United Kingdom. BMJ 2014, 349, g4887. [Google Scholar] [CrossRef]
- Ding, D.; Lawson, K.D.; Kolbe-Alexander, T.L.; Finkelstein, E.A.; Katzmarzyk, P.T.; van Mechelen, W.; Pratt, M. The economic burden of physical inactivity: A global analysis of major non-communicable diseases. Lancet 2016, 388, 1311–1324. [Google Scholar] [CrossRef] [PubMed]
- Nieuwenhuijsen, M.J.; Khreis, H. Car Free Cities: Pathway to Healthy Urban Living. Environ. Int. 2016, 94, 251–262. [Google Scholar] [CrossRef] [PubMed]
- Papageorgiou, G.; Maimaris, A. Towards the development of intelligent pedestrian mobility systems (IPMS). In Proceedings of the 2017 International Conference on Electrical Engineering and Informatics (ICELTICs), Banda Aceh, Indonesia, 18–20 October 2017; IEEE: Piscataway, NJ, USA, 2017; pp. 1–5. [Google Scholar]
- Papageorgiou, G.; Ioannou, A.; Maimaris, A.; Ness, A. A strategic approach for implementing a smart pedestrian network (SPN) system. Open Comput. Sci. 2021, 11, 208–217. [Google Scholar] [CrossRef]
- Papageorgiou, G.; Maimaris, A.; Efstathiadou, T.; Balamou, E. Evaluating attitudes on the quality of service of pedestrian networks. WIT Trans. Built Environ. 2017, 176, 35–41. [Google Scholar]
- Jabbari, M.; Fonseca, F.; Smith, G.; Conticelli, E.; Tondelli, S.; Ribeiro, P.; Ramos, R. The pedestrian network concept: A systematic literature review. J. Urban Mobil. 2023, 3, 100051. [Google Scholar] [CrossRef]
- Fonseca, F.; Ribeiro, P.; Jabbari, M.; Petrova, E.; Papageorgiou, G.; Conticelli, E.; Ramos, R. Smart pedestrian network: An integrated conceptual model for improving walkability. In Proceedings of the International Conference on Society with Future: Smart and Liveable Cities, Bucharest, Romania, 4 April 2020; Springer International Publishing: Cham, Switzerland, 2019; pp. 1–10. [Google Scholar]
- Bibri, S.E.; Alexandre, A.; Sharifi, A.; Krogstie, J. Environmentally sustainable smart cities and their converging AI, IoT, and big data technologies and solutions: An integrated approach to an extensive literature review. Energy Informatics 2023, 6, 9. [Google Scholar] [CrossRef]
- Botte, M. Sustainability in Urban Transportation Planning. Sustainability 2023, 15, 15352. [Google Scholar]
Disclaimer/Publisher’s Note: The statements, opinions and data contained in all publications are solely those of the individual author(s) and contributor(s) and not of MDPI and/or the editor(s). MDPI and/or the editor(s) disclaim responsibility for any injury to people or property resulting from any ideas, methods, instructions or products referred to in the content. |
© 2024 by the authors. Licensee MDPI, Basel, Switzerland. This article is an open access article distributed under the terms and conditions of the Creative Commons Attribution (CC BY) license (https://creativecommons.org/licenses/by/4.0/).

