Next Article in Journal
Business Continuity and Sustainability in Government Organisations
Previous Article in Journal
Urban Geothermal Resource Potential Mapping Using Data-Driven Models—A Case Study of Zhuhai City
 
 
Font Type:
Arial Georgia Verdana
Font Size:
Aa Aa Aa
Line Spacing:
Column Width:
Background:
Article

Simulation Optimization of Station-Level Control of Large-Scale Passenger Flow Based on Queueing Network and Surrogate Model

1
Department of Automation, Tsinghua University, Beijing 100084, China
2
Traffic Control Technology Co., Ltd., Beijing 100071, China
3
School of Systems Science, Beijing Jiaotong University, Beijing 100044, China
*
Author to whom correspondence should be addressed.
Sustainability 2024, 16(17), 7502; https://doi.org/10.3390/su16177502
Submission received: 5 July 2024 / Revised: 20 August 2024 / Accepted: 24 August 2024 / Published: 29 August 2024

Abstract

Urban rail transit encounters supply–demand contradictions during peak hours, seriously affecting passenger experience. Therefore, it is necessary to explore and optimize passenger-flow control strategies for urban rail transit stations during peak hours. However, current research mostly focuses on passenger-flow control at the network level, and there is insufficient exploration of specific operational strategies at the station level. At the same time, the microscopic simulation model for passenger-flow control at the station level faces the challenge of balancing efficiency and accuracy. This paper presents a simulation optimization approach to optimize the station-level passenger-flow controlling measures, based on a queueing network and surrogate model, aiming to improve throughput, minimize congestion, and enhance passenger experience. The first stage of the method modeled the urban railway station using queueing network theory and multi-agent theory, and then built a mesoscale simulation model that was based on an urban railway station. In the second stage, a passenger flow management and control model for ingress flow was established by combining the Kriging model with a queuing network model, and the particle swarm optimization algorithm was used to solve the model. On this basis, a simulation optimization method for station passenger-flow control was established. Finally, we conducted an example analysis of Zhongguancun Station on the Beijing subway. By comparing the simulation results before and after control, as well as comparing the optimal control scheme obtained by this method with the results of other control schemes, the results showed that the simulation optimization method proposed in this paper can propose an optimal passenger-flow control scheme. By using this method, stations can significantly enhance sustainability. For example, the method not only saves human resources but also effectively avoids or reduces congestion, boosting passenger travel efficiency and safety. By minimizing wait times, these methods lower energy consumption and support the sustainable development of public transportation systems, contributing to more sustainable urban environments.

1. Introduction

In recent years, China’s urban rail transit system has achieved significant development milestones. According to the latest data from the Ministry of Transport, as of the end of 2023, there were a total of 338 urban rail transit operational lines spanning 59 cities in mainland China, with a total operating mileage of 11,224.54 km and an actual train operation of 3.25 million train trips. With its unique attributes such as high efficiency, punctuality, large capacity, and higher reliability, the urban rail transit system has become an indispensable mode of public transportation for the majority of urban residents. Despite rapid progress in the development of these urban rail transit systems, the comprehensive development of the economy and society has led to a sharp increase in various passenger travel demands. In 2023, the national urban rail transit system completed a passenger volume of 29.466 billion person-times, with 17.728 billion person-times entering stations. However, this was accompanied by an imbalance between capacity and demand, particularly during peak hours in the morning and evening, where a large volume of commuting demand has led to reduced system safety, declining service levels, and exacerbated congestion. This imbalance in supply and demand poses a series of serious challenges to the urban rail transit system. Urban rail transit operators urgently need an efficient, rational, and systematic passenger management scheme to address the growing travel demands and enhance operational management capabilities.
Currently, there are still certain limitations in the research on passenger-flow control in urban rail transit. Firstly, existing studies mostly focus on passenger-flow control at the network level of rail transit systems, with relatively fewer studies addressing the optimization of passenger flow organization at the station level, which is crucial for practical operations. Secondly, existing research on simulation optimization often relies on micro-level simulations, evaluating and comparing multiple control schemes based on micro-level simulations. However, due to the complexity of micro-level simulation models, the simulation time is long, efficiency is low, and it cannot meet the needs of simulating large-scale passenger groups. Furthermore, existing “smart subway” stations (applying emerging technologies such as big data and artificial intelligence to the subway system) mainly focus on real-time perception of passenger flows within the stations, but lack research on real-time passenger-flow control and organization optimization methods. There is a lack of intelligent optimization of passenger flow organization schemes at the station execution level, which does not fully embody the concept of a “smart subway”.
Addressing the aforementioned issues, this paper aims to establish a simulation optimization method for station passenger-flow control based on the queuing network and agent models, focusing on high passenger influx. This method aims to provide a scientific basis for passenger-flow control at urban subway stations, meeting the growing demands and enhancing the sustainability of urban transportation systems. Through this case study, we have verified that the simulation optimization method proposed in this article is effective and can propose the optimal passenger-flow control scheme.
In addition, the optimization method proposed in this article also conforms to the essential concept of Transit-Oriented Development (TOD). The core concept of TOD is to develop high-density, mixed-use areas near public transportation nodes, especially urban rail transit stations, in order to maximize the use of the public transportation system, reduce dependence on private cars, and promote sustainable urban development. For example, Amini et al. proposed a Node Place Ridership Time (NPRT) model that supports station efficiency evaluation and sustainable urban development under the TOD strategy for the classification of urban rail transit stations [1]. Subsequently, they studied a method for evaluating station efficiency and sustainable urban development under the TOD strategy, which is an integrated ANN-NPRT-HUB algorithm used for classifying railway transportation hubs in smart cities [2]. Huang et al. explored the relationship between the built environment characteristics of the TOD development mode in the Beijing subway system and subway passenger flow through causal reasoning and regression analysis [3]. The optimization method proposed in this article can effectively improve the service level of subway stations, thereby attracting more travelers to choose public transportation, which also promotes the development of the TOD mode.
The detailed contribution of this study can be summarized as follows:
(1)
Theoretical Significance: This study first abstracts the facilities and equipment of urban rail transit stations and establishes corresponding queuing network models. By analyzing the flow of passengers within the system, characteristic parameters of passengers and system state parameters are obtained. To ensure system service level, passenger travel time, and system safety, various co-ordinated organizational methods are employed for passenger-flow control. This research will provide new methods and theoretical support for a deeper understanding of the evolution laws of passenger flow in urban transportation systems. Furthermore, traditional microscopic traffic simulation methods are often limited by the scale of passenger flow and simulation efficiency. This study combines queuing network models and agent models, accurately depicting the dynamic coupling relationship between passenger flow and control measures, thereby providing a theoretical and methodological basis for optimizing passenger flow organization in urban rail transit.
(2)
Practical Significance: By combining queuing network models and Kriging models, this research provides innovative methods for optimizing passenger flow organization in urban rail transit, with strong practical value. The proposed model and methods help address issues such as increased passenger flow, congestion, decreased passenger satisfaction, and reduced operational efficiency at urban rail transit stations, providing valuable experience and demonstrations for related fields. Additionally, it offers powerful decision support for urban subway management departments and planners. By simulating different passenger-flow control strategies and iteratively optimizing them, it can guide the actual passenger flow organization work at subway stations, reduce passenger crowding and delay time, and enhance passengers’ travel experience.
The rest of this paper is organized as follows. In Section 2, we reviewed the relative works. In Section 3, we introduced a multi-agent mesoscale simulation method for urban railway stations based on queuing networks. In Section 4, we introduced the construction of an optimization method for station passenger-flow control based on a surrogate model. Case analysis based on the Beijing subway’s Zhongguancun Station was introduced in Section 5. Finally, we conclude this paper in Section 6.

2. Literature Review

2.1. Pedestrian Flow Simulation

Pedestrian flow simulation can generally be divided into microscopic-level simulation and macroscopic-level simulation. The main difference between microscopic models and macroscopic models in pedestrian simulation is the level of precision in depicting pedestrians. Microscopic-level simulation focuses on the microscopic characteristics of individual pedestrians, where each pedestrian is modeled as an independent entity, allowing the study of different behaviors such as motion, interaction, and decision-making of individual pedestrians. On the other hand, macroscopic-level simulation focuses on the movement characteristics and patterns of pedestrian crowds, without considering the specific behaviors of individual pedestrians. Pedestrian flow is approximated as a fluid, and its movement is described by macroscopic laws and statistical data.
For microscopic traffic flow simulation models, many scholars have conducted extensive research. Among them, cellular automaton models, social force models, and utility-based models are classic microscopic traffic flow simulation models. The cellular automaton model was first introduced to pedestrian traffic by Blue and Adler [4]. The core idea of this model is to abstract the pedestrian walking environment using cells in a grid. Pedestrians’ movements within cells are constrained according to pre-set rules governing their movement speed and direction. The social force model was initially proposed by Helbing [5]. When dealing with pedestrian motion, this model considers not only the influence of pedestrians themselves but also takes into account the influence of surrounding pedestrians and the environment. Gipps and Marksjo established the utility-based model [6]. Similar to the cellular automaton model, the utility-based model gridizes the environment in pedestrian movement simulation. It quantifies the utility of each adjacent grid in attracting pedestrians and the reward gained from moving to that grid.
For macroscopic traffic flow models, Henderson first proposed the concept of macroscopic models for pedestrian flow, drawing inspiration from certain characteristics of fluid dynamics to investigate pedestrian traffic flow phenomena [7]. Scholars such as Helbing further expanded on macroscopic models for pedestrian flow, integrating factors such as individual pedestrian objectives and interactions into the model’s considerations [8]. Hughes and others cleverly utilized fluid theory, treating each pedestrian as a fluid particle with identical physical properties [9]. Yuan et al. established a general framework for macroscopic pedestrian flow simulation using smoothed particle hydrodynamics (SPH), and for the first time applied the SPH method to such models. SPH, as a grid-free method, overcomes the complexity of traditional grid-based methods by generating and reconstructing grids, and can more accurately simulate the boundaries of crowd states, making it suitable for large-scale simulation and real-time crowd management [10]. Pan et al. proposed a solution to the macroscopic pedestrian flow model based on the Physical Information Neural Network (PINN), particularly by developing a reduced-order PINN (ro-PINN) for solving the macroscopic pedestrian flow model composed of continuity equation and Ikuno equation coupling. The use of PINN, especially ro-PINN, to efficiently and accurately simulate macro pedestrian flow has an important application value in high-density crowd management and optimizing pedestrian facility design [11].
Existing subway station simulations mainly utilize microscopic and macroscopic models. Microscopic models (such as social force models) offer a detailed and intricate portrayal of passenger behavior, providing higher accuracy. However, they come with high computational costs and are challenging to apply for rapid simulation calculations of large-scale passenger flows. On the other hand, macroscopic models (such as fluid dynamics models) have higher computational efficiency but lack a detailed characterization of behaviors, making it difficult to simulate individual passenger feedback to flow control measures. Currently, there is limited research on mesoscopic simulation models that can meet the demands of large-scale simulations, while also balancing simulation accuracy.

2.2. Passenger-Flow Control

From the micro- to the macro-level exploration of pedestrian flow simulation, we have witnessed the ingenuity of different models in analyzing crowd dynamics. However, the ultimate goal is to translate these theoretical insights into effective passenger-flow control strategies in practical scenarios such as subway stations. Next, we will focus on the passenger-flow control plan for subway stations, aiming to enhance passenger experience while ensuring smooth and safe operation.
On the one hand, existing research predominantly focuses on passenger-flow control at the network level, with limited studies on the simulation-based optimization of passenger flow organization and control at the station level. For instance, Fei et al. discussed passenger management during peak hours, addressing both train operation scheduling and passenger flow guidance within stations [12]. They validated the effectiveness of various passenger-flow control strategies through case studies of Guangzhou Metro Lines 1 and 2. Wang et al. proposed operational management and organizational measures for handling sudden large-scale passenger flows, using the Beijing Olympic Games period as a backdrop [13]. Liu and Jiang studied the Guangzhou rail transit network, advocating a hierarchical approach to passenger-flow control and devising specific methods for calculating passenger flow restrictions [14]. Additionally, Jiang Z and colleagues optimized platform capacity during peak hours using reinforcement learning methods, thereby reducing safety risks within subway stations [15]. Shi et al. explored a new passenger-flow control strategy for flexible allocation of train capacity under extreme congestion conditions in urban rail transit networks. By reserving carriages at different stations and allocating train capacity reasonably, based on the changing passenger flow over time, the backlog of passengers on the entire line can be balanced. A non-linear integer programming model was established, and an effective neighborhood search algorithm was designed to solve the problem of car reservation [16]. Huan et al. proposed a demand-responsive passenger-flow control strategy for subway networks that considers service fairness and passenger behavior response. By using mathematical programming and equilibrium constraint (MPEC) methods, combined with nested Logit stochastic user equilibrium models, the passenger-flow control strategies of the Guangzhou and Beijing subways were optimized, which not only improved operational efficiency but also took into account the perceived service fairness of passengers [17].
On the other hand, existing research on station passenger-flow control mainly relies on mature simulation software for simulation evaluation and multi-scheme comparison. Control strategies primarily depend on staff experience and simple crowd control measures, lacking research on autonomous optimization methods for passenger-flow control schemes. He analyzed the characteristics of transfer stations and proposed strategies for optimizing internal passenger flow organization at transfer stations [18]. Xia focused on optimizing passenger flow organization within stations, proposing optimization schemes for passenger flow line clearance, service facility layout, passenger and non-passenger flow management, and evacuation organization in emergency situations [19]. Chen et al. constructed a station passenger-flow control model based on system dynamics principles and proposed methods for optimizing passenger-flow control strategies [20]. Ma simulated rail transit station passenger flow using system dynamics and used a particle swarm algorithm to solve the model, presenting various passenger-flow control schemes [21]. These studies contribute to a deeper understanding of station passenger-flow control and provide valuable insights into the optimization of passenger flow organization within stations, ultimately enhancing the efficiency and safety of subway operations.
The station-level passenger-flow control in urban rail transit is a key link in ensuring public safety, and improving operational efficiency and service quality, especially in the case of large passenger flow influx. Compared to line-level and network-level control, station-level control exhibits the advantages of directness and instant response, which can quickly respond to local high passenger flow. Through on-site management methods such as entrance flow restrictions and channel guidance, it effectively alleviates congestion in specific areas. In addition, its flexibility and specificity make control measures more precise, such as adding temporary exits and adjusting the direction of turnstiles, which can achieve maximum efficiency at the minimum cost. Station-level control can also prevent local overload, ensure passenger safety, optimize resource utilization, enhance passenger experience, and provide detailed data support for operational optimization and decision-making.

2.3. Queueing Network of Pedestrians

A queuing network is a composite structure composed of a series of interrelated queuing systems, where customers completing service in one queuing system may flow into other queuing systems for further service or exit the entire queuing network system altogether. In this subsection, we mainly introduce the research on queuing networks in pedestrian traffic.
Løvås et al. were the first to introduce queuing network models into pedestrian flow research, proposing a queuing model for pedestrian movement—the G/M/1 model [22]. Subsequently, Yuhaski and Smith proposed a general M/G/c/c state-dependent queuing model, effectively capturing congestion phenomena in closed queuing systems with limited capacity and service rates varying with pedestrian flow [23]. Cheah and Smith applied this model to pedestrian traffic flow simulation construction [24]. Cruz applied the M/G/c/c state-dependent queuing model to queuing network systems, proposing model algorithms for system service and capacity allocation, as well as a congestion quantification method based on system optimality [25]. Zhu J et al. addressed the cyclic network design problem in urban rail transit stations, proposing a method based on the PH(n)/PH(n)/C/C queuing network model, considering system randomness, state dependence, and blocking and feedback effects, which is more comprehensive compared to traditional models [26]. Wen et al. proposed a spatio-temporal distribution model of passenger flow considering node queuing, specifically designed for passenger transfer hubs. The model first constructs a passenger flow network based on key facilities and passenger flow trajectories, defining real-time travel time functions for links and nodes that include congestion and queuing effects. Combining dynamic path selection and a passenger flow loading model, this model can update the distribution of passenger flow within the hub in real time, and its effectiveness and efficiency have been verified through numerical examples, which is of great significance for improving the operational efficiency and service level of the hub [27].

2.4. Surrogate Model

As an important numerical analysis tool, surrogate models play an indispensable role in the fields of engineering design and scientific optimization. They are primarily used to replace computationally complex and time-consuming accurate models, and are metaphorically referred to as approximation models, metamodels, or response surface models.
The application of surrogate models in the transportation domain has attracted considerable attention. Researchers have proposed various methods in this regard. Qin et al. constructed Kriging models for urban signal-controlled intersections and expressways, comparing different parameter calibration methods [28]. Tang et al. focused on optimizing emergency lane control on highways, and proposed a genetic algorithm optimization strategy based on Kriging surrogate models, validated on the Jinan Ring Expressway in China [29]. Osorio et al. proposed a simulation optimization method based on surrogate models in the traffic signal control network domain [30]. They combined simulation models and analytical queueing network models into surrogate models, and employed multi-model optimization algorithms for optimization. They also proposed a highly efficient simulation optimization algorithm, particularly suitable for large-scale urban traffic problems [31]. Recent research has also addressed large-scale urban traffic optimization problems with time-varying continuous decision variables and objective functions based on stochastic simulation [32]. They proposed a surrogate model approach that combines transient queuing theory and traffic flow theory to efficiently solve these problems.
After completing the analysis of past research, we summarized the problems that existed in previous studies, established a simulation optimization method for station passenger-flow control based on queuing network and agent models, focusing on high passenger influx. This method aims to provide a scientific basis for passenger-flow control at urban subway stations, meeting the growing demands and enhancing the sustainability of urban transportation systems.

3. Simulation Method

After summarizing relevant research, this section will introduce the simulation part of simulation optimization methods. When conducting research on subway station passenger-flow control, it is essential to first understand the operational characteristics of the subway station, including peak hours, passenger flow trajectories, bottleneck facilities, etc. Therefore, it is necessary to accurately model the research object to establish a simulation model that better reflects reality. This chapter introduces the construction process of a subway station mesoscopic simulation method based on queuing networks, including Section 3.1 on subway station environment modeling, Section 3.2 on subway station agent modeling, and Section 3.3 on simulation scheduling methods.

3.1. Modeling Subway Station Environment

The modeling of the subway station environment involves abstracting the real-world subway station environment. In the model established in this paper, based on the concept of queueing networks, all facilities in the subway station are abstracted as queueing systems, and the entire subway station is abstracted as a queueing network.
In a subway station, the process of passengers entering the station, getting on the train, and getting off and leaving the station can be seen as a combination of queuing processes. Each facility they pass through can be seen as a queuing system, and all facilities form a queuing network in order of their location. Meanwhile, queuing network models have the ability to accurately capture and predict the behavior of dynamic systems. The queuing network model focuses more on individual behavior and interaction, and can provide more refined analysis results. In addition, the queuing network model can also evaluate the effectiveness of different operation strategies through parameter adjustment, providing strong support for the optimization design and operation management of subway stations.
Figure 1 illustrates the network diagram abstracted from the entrance direction of the subway station environment. The nodes in the network represent queueing systems abstracted from each facility, while the edges in the network only represent the connectivity between facilities and do not indicate the distance relationship between them. Passageways between facilities, such as the passage from the entrance turnstile to the escalator, are also abstracted as queueing facilities.
The facilities in the subway station are divided into two categories: passage facilities and service facilities. Passage facilities include entrances, corridors, stairs, and escalators, while service facilities include ticket vending machines, security checkpoints, entrance turnstiles, exit turnstiles, and platforms.
(1) For passage facilities, the entire corridor can be regarded as a service counter, where the capacity C of the corridor represents the maximum number of passengers that can be serviced at the same time. The service time at the service counter is calculated as the length of the corridor divided by the walking speed of passengers. The walking speed of passengers, in turn, depends on the number of passengers in the corridor. Therefore, this study can utilize a state-dependent M/G/1/c queuing model to represent passage facilities, where M represents the inter-arrival time of customers following an exponential distribution, G represents the service time following a general distribution, 1 represents a single service counter in the system, and c represents the capacity of the system as a c -capacity queuing model.
In this simulation model, the most important three parameters for a queueing system are the capacity, the number of service stations, and the service time. Once these three parameters are determined, the construction of a queueing system is completed. In the M/G/1/c representation of the channel-class queueing system, the capacity C of the service station can be determined by the following formula:
C = 5 W L ,
where, 5 represents the maximum capacity of 5 passengers per square meter [33]; L represents the length of the channel, measured in meters; W represents the width of the channel, measured in meters.
For the channel-class queueing system represented by M/G/1/c, the number of service stations is exactly 1.
As mentioned earlier, for channel-class facilities, the service time at the service station is not only related to the length of the channel but also to the walking speed of passengers, which in turn depends on the density of passengers in the channel. Therefore, it is necessary to determine the walking speed of passengers at different passenger densities within the channel. According to macroscopic pedestrian traffic flow theory, the relationship between speed and density can be represented by a speed–density function. Scholars have accumulated profound research results by exploring and quantifying the relationship between pedestrian walking speed and density in dense crowds, extracting a large number of statistical laws related to this phenomenon. In highly congested situations, the overall movement speed of the group is significantly constrained by crowd density, while the influence on individual walking speed is relatively weakened. As crowd density increases, the overall movement rate shows a decreasing trend, and once the density reaches a critical point, the group almost stagnates due to overcrowding, making effective movement difficult to achieve. Regarding the relationship between pedestrian walking speed and pedestrian density in channel facilities, Yuhaski and Smith proposed an exponential speed–density relationship model [23], as follows:
V n = V 1 e x p n 1 β γ ,
where V n denotes the bottleneck walking speed when there are n pedestrians in the corridor, measured in meters per second (m/s); V 1 represents the free walking speed of an individual pedestrian within the corridor, measured in meters per second (m/s).
The calculation formulas for β and γ are as follows:
β = a 1 / ln V 1 V n 1 / γ = b 1 / ln V 1 V n 1 / γ
and   γ = ln ln V a / V 1 ln V b / V 1 / ln a 1 b 1 ,
where V a represents the walking speed of pedestrians when the crowd density is 2 persons / m 2 , and V b represents the walking speed of pedestrians when the crowd density is 4 persons / m 2 . Here, a = 2WL and b = 4WL, where L and W, respectively, represent the length and width of the passage. In this paper, the adopted V 1 is 1.5 m/s.
Given the walking speed V of passengers and the length L of the passage, the service time T s for the service counter can be obtained from the following formula:
T s = L / V .
In this model, the modeling of channel facilities varies under different circumstances based on their positions and functions within the network. The modeling of several special cases of channel facilities is analyzed below:
(1)
When the channel facility serves as the entrance of the subway station, the outdoor area usually has sufficient capacity to accommodate all arriving passengers. Therefore, it can be considered as a queue system with unlimited capacity.
(2)
When the channel facility represents escalators, the service time is typically a constant value determined by the speed of the escalator under normal circumstances.
In addition to these scenarios, it is essential to determine the upstream and downstream connections of each channel facility to other facilities. This aspect is also crucial for constructing the queue network.
(2) Compared to channel facilities, service facilities are relatively simpler. In this model, each service channel is regarded as a service counter. Typically, each service channel can only serve one passenger at a time, meaning the capacity of a single service counter is 1. The service time of the service counter usually varies within a certain range, depending on individual passenger attributes, and is determined through field investigations. Therefore, the M/M/C queueing model can be used to represent service facilities, where M denotes the arrival time distribution which follows a negative exponential distribution, M denotes the service time distribution which also follows a negative exponential distribution, and C represents the number of service counters in the system.
Similar to channel facilities, determining the capacity, number of service counters, and service time is essential to establish the entire queueing model for service facilities. The capacity of service counters is 1, while the number of service counters and service time are determined based on field investigation data.

3.2. Modeling Pedestrian Agents in Subway Stations

3.2.1. Basic Characteristics Subsubsection

In this paper, the main difference between the mesoscopic model and the microscopic model lies in the level of detail in characterizing passenger features. Compared to the microscopic model, the mesoscopic model in this paper tends to simplify the consideration of passengers by not incorporating micro-level characteristics such as gender, age, height, etc. Instead, it primarily focuses on aspects such as the time when passengers enter the system, the origin and destination of passenger paths, the simulation clock of individual passengers, and the system time when passengers pass through each facility.
The time when passengers enter the system refers to the moment when each pedestrian agent starts entering the simulation model. By investigating the passenger flow data of the subway station, this study determined the number of passengers entering the station every 10 min and randomly distributed these passengers within that time period, thereby determining the entry time for each passenger. When the simulation system clock aligns with the entry time of passengers, they begin to enter the simulation system.
The origin and destination of passengers refer to the starting and ending nodes of a passenger’s journey, which involves boarding or disembarking at the subway station. Since the model design includes four entrances/exits (A, B, C, D) and platforms in two directions (up and down), different origins and destinations will lead to different shortest-path searches. Therefore, considering the origin and destination of passengers as one of the basic characteristics in modeling pedestrian agents is crucial for the rationality of the simulation system.
The individual simulation clock of passengers is a key basis for their actions and state changes. The simulation clock starts updating from the moment passengers enter the system, and it stops updating when they board or leave the station. The update methods include following the system clock and adding the service time at the service counter. While waiting in the queue, the simulation clock of passengers follows the system clock for updates, whereas, when receiving service at the service counter, the simulation clock of passengers is updated by adding the service counter service time.
To accurately record the moments when passengers pass through different facilities, passengers use a facility timetable for recording. Each passenger accurately records their entry and exit from the subway station and the moments when they pass through each facility, providing direct data sources for subsequent analysis to obtain key information such as queueing time and delay time for passengers at each facility. This helps to deepen the understanding of passenger behavior and improve the realism and applicability of the model.
The basic characteristics of passengers above form the basis for establishing pedestrian agents. Although they differ from attributes such as age and gender of passengers in microscopic models, these basic characteristics are prerequisites for passengers to perform actions, change states, and choose paths.

3.2.2. Actions and States

In multi-agent simulation, each agent exhibits independent actions and states, resulting in complex collaborative and competitive relationships. This situation means that the behavior of agents involves not only internal operations but also potential co-ordination or competition with other agents. Each agent is responsible for maintaining its own state, including its position, velocity, internal state, etc., for decision-making and interaction with the environment.
In our model, the actions of pedestrian agents encompass several aspects, including waiting outside the station, entering the station, joining queues, approaching service counters, waiting at service counters, leaving service counters, boarding trains, waiting to disembark, disembarking, and exiting the station. Meanwhile, the states of pedestrian agents cover multiple stages, such as waiting outside the station, entering the station, queuing, receiving service, completing service, boarding, waiting to disembark, disembarking, and exiting the station. These actions and states form complex interrelated relationships.
Passengers, when executing actions, not only consider their current state but also take into account environmental conditions and the states of other passengers. After completing an action, the passenger’s state will change accordingly. This comprehensive consideration of action execution enhances the realism of the model, making it closer to real-life scenarios. Each passenger’s behavior is no longer limited to a single action but is instead formed by complex combinations of states and actions, resulting in more realistic and diverse behavior patterns.

3.2.3. Path Selection

In typical scenarios, passengers tend to prefer the shortest path between their origin and destination. Therefore, in this simulation model, after determining the origin and destination of each passenger, the shortest path between these points was searched using a Depth-First Search (DFS) algorithm to serve as the travel path for each passenger.
The Depth-First Search algorithm (DFS) is a member of the graph theory algorithm family, and its basic operation process is as follows: firstly, start from any arbitrarily chosen node in the graph and mark that node, then traverse and record all adjacent nodes of that node and continue to explore along the current branch in depth until the path reaches the end and does not reach the expected target node. In this case, the algorithm backtracks to the last unexplored branching node and explores another possible path, repeating this process until the target node is successfully located. The connected path formed by all traversed nodes is considered as the effective path to find the target node. The specific steps of the Depth-First Search algorithm are:
Step 1: Choose the starting node: select the starting node of the graph or tree as the starting point for the search;
Step 2: Mark the node: mark the starting node as visited to avoid repeated visits;
Step 3: Explore adjacent nodes: from the current node, choose an unvisited adjacent node and move to that node. If there are multiple adjacent nodes, they can be selected according to some rule (e.g., based on the order of node labels);
Step 4: Recursive descent: for the currently selected adjacent node, recursively execute Step 2 and Step 3, marking the node as visited and exploring its adjacent nodes. This step allows the depth-first search to delve as deeply as possible along a path until it cannot continue;
Step 5: Backtrack: when it is not possible to continue further, backtrack to the previous unexplored node and repeat Step 3. If all adjacent nodes have been visited, backtrack further until an unvisited node is found, or return to the starting node.
Step 6: Repeat steps: repeat Steps 3 to 5 until all reachable nodes have been visited.
In general, using the Depth-First Search algorithm to search for the shortest path can meet the needs of passengers. However, when there are both stairs and escalators in the subway station, and the escalators are congested, the choice between stairs and escalators needs to be considered. Previous studies have revealed various factors that passengers consider when deciding whether to use stairs or escalators, including gender, age, number of luggage items, whether traveling with others, stair width, facility height, and the number of passengers waiting in front of the escalator. Among these factors, the height of the stairs, the number of waiting passengers, and the number of items carried are particularly noteworthy as they have a significant impact on passengers’ choice-behavior. In this model, since the height of the stairs is fixed, this factor is not considered a focal point. Additionally, as the model is a mesoscopic model and mainly focuses on peak commuting periods, the number of luggage items is also not a primary consideration. In this model, the main factor affecting passenger escalator choice is the number of people queuing in front of the escalator.
Results from field surveys indicate that when there is no need to queue for the escalator, the vast majority of passengers prefer to use the escalator as their preferred method of going up and down stairs. However, when the number of passengers is high, leading to queues in front of the escalator and the queue size exceeds a certain threshold, some passengers may choose to use the stairs instead. In this model, the specific range of queue sizes and the proportion of passengers choosing stairs are confirmed based on detailed survey results. Setting these two parameters enables the model to more comprehensively consider passenger choice behavior in different situations, providing a more realistic basis for simulation.

3.3. Simulation Scheduling Methods

Simulation scheduling methods are employed to properly arrange and schedule various entities within a simulation model, ensuring that the system operates according to certain rules. Simulation scheduling methods can generally be categorized into two main types: event-driven simulation scheduling methods and time-driven simulation scheduling methods. In event-driven simulation scheduling methods, simulation processes do not advance in fixed time steps but are instead driven by a chain of events. Time-driven simulation scheduling methods, on the other hand, are counterparts to event-driven simulations and involve the gradual progression of simulation based on predetermined time intervals.
In the subway station mesoscopic simulation model, the choice of scheduling method is crucial as it directly affects the practicality and realism of the model. Among numerous scheduling methods, the simulation scheduling method adopted in this study is the FIFO (First In First Out) scheduling method, which is a time-driven simulation scheduling method. The FIFO method processes entities in the order they entered the system. The selection of this method is based on several considerations. Firstly, the FIFO method is simple and intuitive, allowing for a clear reflection of the natural sequence of passenger queuing and waiting in the real world, thereby enhancing the model’s realism. Secondly, in actual subway station operations, passengers are typically served in the order of their arrival, thus the FIFO scheduling method directly simulates real operational processes. Additionally, FIFO is relatively simple to implement algorithmically, aiding the reduction in complexity of the simulation model, decreasing computational resource consumption, and speeding up the simulation process. This method ensures model efficiency while avoiding unexpected behaviors and model uncertainty that complex scheduling strategies may introduce.
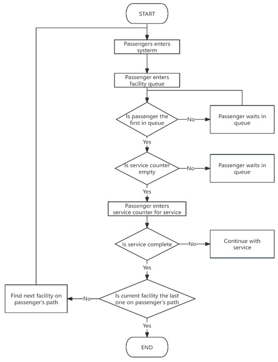
The part of the simulation process that best reflects the time-based FIFO scheduling method adopted in this study is the logic of passenger entry and exit from the station. Figure 2 illustrates the logic of passenger entry and exit processes, which are quite similar, allowing for their representation in a single diagram. From the figure, it can be observed that passengers enter the simulation system in chronological order and proceed through each facility along their path. At each facility, passengers experience queuing and service acceptance processes, determining their next action based on their own and environmental conditions. Passengers who enter the queue first will receive service first at the service counter, while others will receive service in the order they entered the queue. Once passengers receive service at the last facility along their path, they exit the simulation system.

4. Optimization Method

After introducing the simulation method, this section will explain the construction process of the optimization method for station passenger-flow control based on the surrogate model. Section 4.1 introduces the relevant theories of the Kriging model in the surrogate model, and provides a detailed explanation of the foundation, derivation formulas, calculation methods, and specific construction process of the Kriging model. Section 4.2 establishes a station passenger-flow control model based on the Kriging model, explaining the objective function, constraint conditions, and combination with the Kriging model of the model. Section 4.3 provides a detailed introduction to the solution of the station passenger-flow control model based on intelligent optimization algorithms.

4.1. Kriging Model

The Kriging model is also known as Gaussian process regression and was proposed by Krige in 1951. The Kriging model is a regression analysis method based on the principle of covariance functions, used for spatial data modeling and prediction, including interpolation operations. This method is particularly suitable for handling specific types of random phenomena, such as intrinsic stationary processes (a stochastic process whose statistical characteristics do not change over time), and can provide optimal and unbiased linear prediction estimates. Essentially, the Kriging model involves estimating unknown points in a sampled space based on several known points within that space.
First, let us introduce the structure of the Kriging model. Given m known points x 1 , x 2 , …, x m and their corresponding responses y 1 , y 2 , …, y m , the Kriging model can be formalized as follows:
Z x = T x + Y x
where Z ( x ) is the random variable at the unknown location, representing the attribute value to be estimated, also known as the true response function; T ( x ) is the trend model used to describe the global trend; Y ( x ) is the spatial stochastic process described by the variogram function or correlation model.
The following section introduces the construction process of the Kriging model.
(1) Establishing the Variogram Function
The variogram function describes the variability between different locations. The variogram function is typically represented as a semi-variogram function, denoted as γ h , where h is the distance between two points. In this step, the following procedures need to be carried out:
(i) Calculate the differences in the sum of the residence times for each pair of sampling points to obtain the semi-variance values between samples.
First, compute the Euclidean distance between each pair of sampling points using the following formula:
d i j = x i x j 2 + y i y j 2 + z i z j 2 +
where D i j represents the distance between sampling points i and j , and x , y , z denote the different dimensions of the sampling points.
Then, calculate the differences between the sums of dwell times for each pair of sampling points using the following formula:
D i j = Z i - Z j ,
where Z i represents the objective function value at sampling point i .
Next, calculate the semi-variance using the following formula:
E h = D 1 + D 2 + + D N N ,
where E h represents the semi-variance value at distance h , D 1 , D 2 , , D N represent the differences in values for pairs of sampling points with distances less than h , and N represents the number of pairs of sampling points with distances less than h .
(ii) Organize these semi-variance values according to the distance h between samples.
(iii) Plot the semi-variance values against distance in a scatter plot and observe the relationship between them. Then, choose a suitable variogram model.
(2) Selecting a correlation model
Choosing a correlation model is essential to describe the trend of the variogram with distance. The correlation model is often related to the form of the variogram, as the variogram is the double of the correlation model. When selecting a correlation model, consider the model’s stationarity, adaptability, and how well it fits the actual data.
(3) Establishing the trend model
The trend model is used to capture the global trend. The choice of trend model depends on the characteristics of the actual problem and the distribution of the data, usually including linear trend, polynomial trend, etc. In the trend model, there are usually some parameters that need to be determined through fitting or optimization.
(4) Constructing the covariance matrix
Through the variogram function or correlation model, a covariance matrix can be constructed to describe the covariance or correlation between different locations. This matrix is a key component of the Kriging model, used to compute the predicted values and confidence intervals for unknown locations.
The covariance matrix is calculated based on the covariance function as follows:
C = C 11 C 21 C 12 C 22 C 1 m C 2 m C m 1 C m 2 C m m = γ x 1 , x 1 γ x 1 , x 2 γ x 2 , x 1 γ x 2 , x 2 γ x 1 , x m γ x 2 , x m γ x m , x 1 γ x 2 , x m γ x m , x m
After completing the covariance matrix calculation, weights need to be calculated based on the covariance matrix. The Kriging model utilizes the spatial structure of the data to combine the values of observation points, thereby generating estimates for unknown locations. These weights are determined by the inverse of the covariance matrix, ensuring that the estimated values are optimal in terms of minimum mean squared error.
The formula for calculating the weights λ is as follows:
λ = C 1 c
where C 1 is the inverse matrix of the covariance matrix, and c = C 01 , C 02 , , C 0 m T is a vector composed of the covariances between the unknown point x 0 and all known points.
(5) Model Parameter Estimation
After determining the forms of the trend model, variogram model, and correlation model, the next step is to estimate the parameters of the model. Commonly used methods for parameter estimation include least squares and maximum likelihood estimation. Parameter estimation allows the model to fit the observed semi-variogram function better.
(6) Establishing the Kriging Model
In this step, the established variogram function and correlation model, along with their respective parameters, including the trend model, computation of the covariance matrix, and determination of the weight allocation, are used to construct the Kriging model. This allows for the utilization of the model to predict unknown locations and calculate the prediction confidence intervals.
After completing the construction of the Kriging model, the final prediction value of the Kriging model can be expressed as:
Z ^ x 0 = T x 0 + i = 1 m λ i Z x i T x i
where Z ^ x 0 is the estimated attribute value at the unknown location x 0 ; T x 0 is the value of the trend model at that location; λ i represents the Kriging weights; Z x i is the attribute value at the known sampling point x i ; T x i is the value of the trend model at the sampling point x i .

4.2. Station Passenger-Flow Control Model with Kriging Model

This chapter focuses on optimizing passenger-flow control strategies for subway stations during peak hours in a single city’s urban rail transit system. During peak commuting hours, characterized by heavy passenger flow primarily composed of commuters, there is often a contradiction between passenger travel demand and the capacity of urban rail transit stations, resulting in prolonged passenger dwell times at the stations. Therefore, it is necessary to implement passenger-flow control measures at subway stations to reduce the average passenger delay time and co-ordinate the supply–demand imbalance to ensure efficient passenger travel.
In this study, based on a three-tier passenger-flow control method, control measures such as controlling the number of open entry gates and controlling the distribution ratio of passenger entry are adopted to form a passenger-flow control scheme. A station passenger-flow control model is constructed to determine the optimal passenger-flow control scheme under the objective of minimizing the average passenger delay time within the station.

4.2.1. Model Assumptions

To simplify the complexity of the model and its components, the following basic assumptions are made for the station passenger-flow control model based on the Kriging model in this chapter:
(1)
It is assumed that there exists spatial correlation between passenger flow and control measures, meaning similar control measures will lead to similar changes in passenger flow;
(2)
The arrival and dwell times of trains are known, and the dwell time satisfies the boarding and alighting needs of passengers. Train departure times strictly adhere to the timetable;
(3)
The passenger numbers and OD (origin destination) volumes are known for each time period, and passengers do not voluntarily abandon or switch to other modes of transportation;
(4)
There is no phenomenon of subjective passenger retention on the platform, meaning passengers will board the train when it is not full;
(5)
Cross-interference between entering and exiting passengers is not considered;
(6)
Passengers are assumed to be aware of the shortest route from the entrance to the platform, and they do not choose detours due to congestion.

4.2.2. Objective Functions of Optimization

The purpose of implementing passenger-flow control during peak hours at urban rail transit stations is to slow down the rate at which passengers enter the station, limit the number of passengers entering the station, or accelerate the rate at which passengers leave the station. From the perspective of passengers, this is aimed at alleviating congestion within the rail transit station, reducing passenger travel time, minimizing delays, and providing better travel services. From the viewpoint of operational management, optimizing the passenger-flow control strategy at a single urban rail transit station during peak hours aims to fully utilize the service potential of various facilities within the station, minimize passenger dwell time, improve overall service quality, and maximize revenue generation. Therefore, it is necessary to strike a balance between passenger rights and the interests of operational management when formulating station passenger-flow control plans.
This study aims to minimize the average passenger delay time as the control objective, focusing on urban rail transit stations, and establishes a multi-mode station passenger-flow control model based on the Kriging model. Under the established passenger-flow control model, the optimal passenger-flow control scheme is investigated.
Passenger delay time refers to the waiting time beyond the expected duration that passengers experience during the entry, waiting for trains, and exit processes in the subway station. This mainly includes waiting times in queues for facilities during peak hours or due to special events. It can reflect the service level and congestion level of the station. Excessive delay time can lead to passenger anxiety and reduce the quality of passenger travel, and effectively reducing passenger delay time is a key goal in subway operation management, directly impacting passenger travel efficiency and satisfaction. Therefore, under the constraints, the average passenger delay time is an important indicator for evaluating passenger-flow control schemes.
For inbound passenger flow, the formula to calculate the average passenger delay is as follows:
ω ¯ i n = q = 1 Q o n t q s t a r t t q e n d T i n Q o n ,
where the symbol ω ¯ i n represents the average passenger delay time in the station. Q o n denotes the number of passengers successfully boarding the train. t q s t a r t is the time when the passenger q enters the station, t q e n d is the time when the passenger q boards the train, and T i n represents the station dwell time for passengers under free-flow conditions.
The objective function of the inbound passenger-flow control model is as follows:
Z = min   ω ¯ i n

4.2.3. Constraints of the Model

For the station passenger-flow control model in the entry scenario, the main constraints are as follows:
(1)
Entry Flow Constraint.
Entry flow constraint refers to the control of passenger entry speed and entry flow. Due to physical constraints at the entry points, the entry flow per unit of time is restricted by the passenger threshold c i n at the entry points. When the number of entering passengers exceeds this threshold, passengers are required to queue outside the station to wait for entry.
q i n t c i n , t T ,
where q i n t represents the number of passengers entering the station at time t , c i n represents the limit on the entry flow rate per unit of time, and T denotes the simulation time set.
(2)
The constraint on the allocation ratio of entry flow at the entrance.
To ensure that the sum of the passenger allocation ratios at all entry points is equal to 1, the model needs to set the following constraint:
i = 1 n P i = 1 ,
where P i represents the passenger allocation ratio at the entrance i , and n is the number of entrances.
(3)
Platform capacity constraint.
To ensure the safety of passenger operations, the number of passengers waiting to board on the platform must never exceed the platform’s capacity limit:
q w t C m a x , t T ,
where q w t represents the number of passengers waiting to board on the platform at time t . C m a x represents the capacity of the platform.
(4)
Proportion constraint between passengers entering and passengers boarding.
In this study, there are cases where passengers cannot board successfully because they miss the last train as the simulation nears its end. Therefore, the total number of passengers who board successfully should be less than, or equal to, the total number of entering passengers.
Q i n Q o n ,
where Q i n represents the number of passengers that enter the station.
(5)
Scope Constraint on Implementation of Control Measures.
Constraints on the intensity of each inbound passenger-flow control measure should not exceed certain limits, otherwise it will severely affect the service capacity of the station. Therefore, in this study, upper and lower bounds are set for each inbound passenger-flow control measure.
The constraint on the number of the inbound gates is:
1 N g N m a x ,
where N g represents the number of the inbound gates that are being used. N m a x denotes the number of entry channels available for a single inbound fare gate unit inside the subway station.
The constraint on the distribution ratio of passenger flow at the entry gate is:
0 < P i < 2 1 / n , i = 1 , 2 , 3 , , n ,
For the distribution ratio of passenger flow at the entrance, in this model the flow distribution ratio at each entrance is not set at zero, and is less than twice the equilibrium flow ratio at the entrance.
(6) Remaining Capacity of Train Constraint.
When a train docks at the platform, the number of passengers who can successfully board depends on both the number of passengers waiting on the platform and the remaining capacity of the train. If the number of passengers waiting on the platform is less than or equal to the remaining capacity of the train, all waiting passengers can board. However, if the number of waiting passengers exceeds the remaining capacity of the train, only passengers of an equivalent number to that of the remaining capacity of the train can board, while the rest need to continue waiting for the arrival of subsequent trains. The remaining capacity constraint is:
q o n t = q w t , q w t n × c k , n t , t T , k K , n N c k , n t , q w t > n × c k , n t , t T , k K , n N ,
where q o n t represents the number of passengers boarding the train at time t . c k , n t represents the remaining capacity of carriage n of train k docking at the platform at time t . K represents the set of trains, and N represents the set of carriages.

4.2.4. The Application of the Kriging Model

In this study, effectively evaluating the performance of different station passenger-flow control strategies relies heavily on simulation. However, obtaining objective function values through simulation for the entire decision space would require a significant amount of time. Therefore, based on a limited number of simulation runs, this study constructs a Kriging model to predict the objective function values across the entire decision space. In other words, it establishes a station passenger-flow control model based on the Kriging model.
Based on the Kriging model construction method introduced earlier, the problem in this study is modeled using the Kriging model. The specific process is not reiterated here. Finally, the predicted formula for the average passenger delay time is obtained:
Z ^ X 0 = T X 0 + i = 1 m λ i Z X i T X i ,
where Z ^ X 0 is the estimate of the average passenger delay time for the control scheme X 0 ; T X 0 is the value of the average passenger delay time in the trend model for the control scheme X 0 ; λ i is the Kriging weight; Z X i is the average passenger delay time for the known control scheme X i ; T X i is the value of the average passenger delay time in the trend model for the known control scheme X i .
For the inbound passenger flow, the objective function of the inbound passenger-flow control model is:
Z = min   Z ^ X 0 i n ,
where Z ^ ( X 0 i n ) represents the Kriging model established based on inbound passenger flow simulation.
In this way, the objective function of the model transforms into the predicted objective function values through the Kriging model. This enables the evaluation of different strategies’ effectiveness within a wide decision space without the need for detailed simulation of every possible scenario.

4.3. Optimization Algorithm and Method

4.3.1. Particle Swarm Optimization (PSO) Algorithm

The Particle Swarm Optimization (PSO) algorithm was first proposed by Eberhart and Kennedy in 1995, simulating the foraging behavior of birds. Each bird in the flock represents a particle in the PSO algorithm, which corresponds to a potential solution to the problem being solved. The position of food represents the global optimum solution to the problem being solved, and all particles search for the global optimum solution within a D-dimensional space. These birds continuously change their positions and velocities while searching for food. The best position obtained by each bird during the search for food is referred to as the individual best position, while the best positions obtained by all birds in the search for food are referred to as the global best position. Birds in the flock adjust their velocities and directions in each movement based on their individual best position and the global best position to find food more efficiently.
Applying the Particle Swarm Optimization algorithm to solve the station passenger-flow control model based on the Kriging model allows for the systematic evaluation and optimization of passenger-flow control measures within the station. Each particle in the algorithm represents a set of passenger-flow control strategies, and the fitness of the particle—predicted by the Kriging model as the average passenger delay time—is the key indicator for evaluating the effectiveness of these strategies. By iteratively updating the positions and velocities of individuals in the particle swarm, the algorithm seeks to minimize passenger delay time under the constraints of station operation, thus identifying the optimal control strategy.
The algorithm flow for solving the station passenger-flow control model based on the Particle Swarm Optimization algorithm is shown in Figure 3:

4.3.2. Optimization Method

In this section, we will combine the construction method of the Kriging model with the design of the particle swarm optimization algorithm. Based on this integration, we will establish a station passenger-flow control optimization method using the Kriging model.
This method can be summarized in the following steps for practical application:
Step 1: Determine passenger-flow control measures and optimization objectives.
For station-level passenger-flow control, the three-tier passenger-flow control method is generally adopted. The objective of the first-tier passenger-flow control is to slow down the arrival speed of passengers at the platform and control the number of passengers on the station platform. The objective of the second-tier passenger-flow control is to slow down the speed of passengers passing through the fare gates and control the number of passengers in the paid area. The objective of the third-tier passenger-flow control is to slow down the entry speed of passengers into the station and control the number of passengers inside the station. Different levels of passenger-flow control will control different locations and facilities of the subway station. Common control measures include organizing the pre-routing of facilities, adjusting the speed of facility passage, closing or opening parts of facilities, and guiding passenger flow distribution. Select appropriate passenger-flow control measures as the sampling space of the Kriging model according to different requirements, and the number of passenger-flow control measures taken corresponds to the dimension of the sampling space.
The optimization objectives of subway station passenger-flow control include minimizing the average delay time at the station, minimizing the average waiting time at the station, minimizing the number of people waiting in bottleneck facilities, and minimizing the average delay time in bottleneck facilities, etc. Determine specific one or more station passenger-flow control optimization objectives based on different needs.
Step 2: Latin Hypercube Sampling for determining sampling points.
After determining the passenger-flow control measures, which also define the dimensions and ranges of the design space, it is necessary to sample the design space. The sampling points should meet the following two principles: (1) The sampling points should be evenly distributed throughout the entire design space to obtain more information in the domain. (2) There should be no duplicate sampling points within any subdivided region of the sampling.
To meet these principles, this study adopted Latin Hypercube Sampling (LHS), which is based on full-space filling and non-overlapping sampling. LHS is a method for approximately random sampling from multidimensional parameter distributions, belonging to the class of stratified sampling techniques. The specific sampling strategy is as follows:
(1)
Dimension partitioning: Divide each dimension interval into m equal parts;
(2)
Random sampling: Randomly sample values within each of the m intervals for each dimension, obtaining m values for each dimension: x 1 k , x 2 k , , x m k ;
(3)
Random pairing: Randomly pair component values based on dimension values, ensuring that each component value is chosen only once, thereby forming n-dimensional data for m sampling points.
The specific number of sampling points is determined based on the actual situation. Typically, when dividing each variable into m intervals with equal probabilities, m samples that satisfy the Latin Hypercube condition can be selected;
Step 3: Simulate the sampling points to obtain corresponding objective function values.
In this step, all sampling points are simulated using the mesoscopic simulation system to obtain the objective function values corresponding to different sampling points, such as average delay at the station, average waiting time at the station, etc.
Step 4: Build the Kriging model based on simulation data.
After determining the sampling points and obtaining simulation results, the Kriging model can be constructed based on them. The specific construction process of the Kriging model is described in the previous sections.
Step 5: Use the Particle Swarm Optimization algorithm to obtain the optimal passenger-flow control strategy.
The Kriging model constructed in Step 4 serves as the fitness function for the particle swarm optimization algorithm. After determining the fitness function and corresponding constraints, the initial parameters of the particle swarm algorithm can be determined according to the requirements of the problem and the problem can be solved.
Through the above steps, the optimal passenger-flow control strategy for the selected passenger-flow control measures at the subway station can be obtained.

5. Case Study

After establishing a simulation optimization method for station passenger-flow control based on the queuing network and surrogate models, to verify its effectiveness, we conducted a case study. We selected Zhongguancun Station of the Beijing subway for our case study. Zhongguancun Station is located south of the intersection of Beisihuan West Road and Zhongguancun Street in Haidian District, Beijing. As a key station on Line 4 of the Beijing subway, Zhongguancun Station not only connects residential and commercial areas in the north and south directions, but also holds significant importance due to its geographical location.

5.1. Overview of Zhongguancun Station

Zhongguancun Station has five subway entrances labeled A, B, C, D, and E. Currently, entrance E is temporarily closed. Each entrance is equipped with both stairs and escalators. The stairs are bidirectional, while the escalators are for passengers exiting the station only. There are four security checkpoints inside the station, with each entrance corresponding to one checkpoint. Two sets of entrance turnstiles are located on the west side of the station hall, one set each to the north and one to the south. Similarly, two sets of exit turnstiles are situated at the northern and southern ends of the station hall’s east side. Connecting the concourse level to the platform level are two sets of stairs and one elevator. The stairs are bidirectional, while the escalator travels only in the upward direction. On the platform level, there are platforms for trains heading in both directions: towards Anheqiao Beian Station in the west and towards Tiangongyuan Station in the east. Drawings of the floor plan layout for the hall and platform levels of Zhongguancun Subway Station are shown in Figure 4 and Figure 5.
Based on on-site investigations of passenger flow patterns, the facility network structure and flow diagrams for entry directions at Zhongguancun Subway Station are depicted in Figure 6.
Based on field survey data, the time distribution of entry and exit passenger flow at Zhongguancun Subway Station on weekdays is shown in Figure 7. It can be observed that the weekday passenger flow at Zhongguancun Station exhibits the characteristics of morning peak outbound and evening peak inbound flows. The morning peak for outbound passengers occurs from 8:00 to 10:00, with the highest peak appearing around 8:30 to 9:00, reaching approximately 5600 passengers per hour. The evening peak for inbound passengers occurs from 17:00 to 21:00, with the highest peak appearing around 18:00 to 18:30, reaching approximately 5800 passengers per hour. The total entry and exit passenger flow at Zhongguancun Station for the day is 22,429 and 20,720, respectively.
The current passenger entry ratios for the four operational entrances at Zhongguancun Subway Station are shown in Table 1. Due to their location on the west side of Zhongguancun Street, A and D entrances serve areas with a concentration of shopping malls and office buildings, resulting in significantly higher passenger flows compared to entrances B and C.
To alleviate congestion at Zhongguancun Subway Station caused by uneven passenger distribution among the four entrances during peak hours, we implemented the simulation optimization method based on the agent-based model developed in this study for station passenger-flow control.

5.2. Simulation and Optimization Process

Firstly, it is necessary to determine the design space. The passenger-flow control measures taken based on the actual situation of Zhongguancun Station include controlling the proportion of passenger flow at different entrances and controlling the number of entrance gates open. In this case, the selected control strategies are defined as design variables, namely the A entrance passenger ratio r a , B entrance passenger ratio r b , C entrance passenger ratio r c , D entrance passenger ratio r d , and the number of open turnstiles, C . These five design variables form a five-dimensional design space, with the ranges and baseline parameters of the design variables as shown in Table 2.
After determining the ranges of the design variables, according to the Latin Hypercube sampling method, each of the six design variables is divided into ten equal partitions. In this case, a ten-partition strategy is selected. The partition results are as follows:
r A :{0.025, 0.075, 0.125, 0.175, 0.225, 0.275, 0.325, 0.375, 0.425, 0.475}
r B :{0.025, 0.075, 0.125, 0.175, 0.225, 0.275, 0.325, 0.375, 0.425, 0.475}
r C :{0.025, 0.075, 0.125, 0.175, 0.225, 0.275, 0.325, 0.375, 0.425, 0.475}
r D :{0.025, 0.075, 0.125, 0.175, 0.225, 0.275, 0.325, 0.375, 0.425, 0.475}
C :{1, 2, 3, 4, 5, 6, 7, 8, 9, 10}
After partitioning the design variable dimensions, random sampling within the design space can be conducted using Latin Hypercube sampling. In this case, methods for random sampling and random pairing were written using the C# programming language on Visual Studio 2022. Then, random values were selected for the five dimensions with ten intervals each, and random pairing was performed. Since a ten-partition strategy was used during dimension partitioning, the number of sampling points was also set to 10. It is important to note that when selecting values for the first four variables, which represent the distribution ratios of passengers at each entrance, the following condition must be satisfied:
r A + r B + r C + r D = 1 .
The sum of the passenger distribution ratios at each entrance must equal 1.
After running the method, we obtained 10 five-dimensional sample points as Table 3:
After determining the design space and sampling the ten sampling points, the simulation evaluation system developed in this study was used to simulate these ten sampling points. The simulation results obtained were then used as known points in the subsequent construction of the Kriging model.
The construction of the Kriging model mainly involves two tasks: building the spatial correlation model and constructing the trend model. Therefore, an analysis of the sampling point data under the entry scenario was conducted to construct the corresponding spatial correlation model and trend model. To emphasize congestion conditions, during the simulation for Kriging model construction, the entry passenger flow was increased while keeping the passenger flow time distribution unchanged, resulting in a total entry passenger flow of 30,616. The simulation results for the ten sampling points are shown in Table 4.
The Euclidean distances between each pair of sampling points are computed, and the results are presented in Table 5.
The different values between each pair of sampling points are calculated and presented in Table 6.
The semi-variogram values, E , for the sampling points are calculated and presented in Table 7.
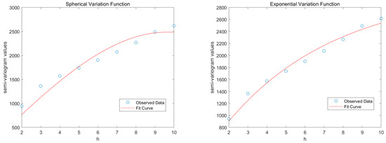
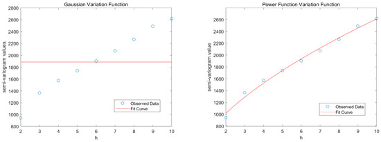
Based on the calculated semi-variogram values, a semi-variogram scatter plot was plotted to observe the relationship between semi-variogram values and to select an appropriate variogram model. The semi-variogram scatter plot is shown in Figure 8.
Due to the difficulty in observing the form of the variogram function from the semi-variogram plot, the semi-variogram values were fitted with a variogram function using the data analysis software Matlab(Version R2023b). The fitting result is shown in Figure 9.
In the above variable range function in Table 8, c represents the amplitude of the semi-variogram, h represents the distance between two sampling points, a represents the range of the variable range function, that is, the variable range c 0 is the nugget effect, c 1 represents the value when the variable range is 0; c 0 is the sil effect, and c 1 represents the value when the variable range is infinite. The Table 8 presents the evaluation metrics for the fitting performance of four variogram functions. From the plot and the evaluation metrics table, it can be observed that the calculated semi-variogram values exhibit good fitting with the spherical, power-law, and exponential variogram functions. However, compared to the other two variogram functions, the calculated semi-variogram values fit the power-law variogram function model better. The power-law variogram model yields the smallest average residual of −0.337 among the four variogram models, and an R-squared value of 0.992, which is the highest among the four variogram functions, indicating a good explanatory power of the model and high fitting goodness. Therefore, the power-law variogram function model is selected as the variogram function for the Kriging model under the entrance scenario, and its fitted form is as follows:
y h = 676.48 h 0.59 .
After determining the variogram function, the covariance between each pair of sampling points is calculated based on the variogram function, resulting in the covariance matrix of the sampling points as shown below.
0.00 1751.72 1537.49 687.20 708.68 1027.55 1297.54 1947.95 2135.43 2309.03 1751.72 0.00 714.84 1947.57 1534.10 1304.63 1034.63 693.89 1033.51 1302.61 1537.49 714.84 0.00 1752.75 1303.87 1027.85 755.53 1021.57 1391.99 1630.09 687.20 1947.57 1752.75 0.00 1024.56 1302.86 1535.23 2133.27 2308.52 2472.81 708.68 1534.10 1303.87 1024.56 0.00 707.52 1030.24 1751.11 1949.67 2133.27 1027.55 1304.63 1027.85 1302.86 707.52 0.00 724.78 1536.36 1757.49 1952.35 1297.54 1034.63 755.53 1535.23 1030.24 724.78 0.00 1303.37 1534.33 1750.90 1947.95 693.89 1021.57 2133.27 1751.11 1536.36 1303.37 0.00 741.39 1035.59 2135.43 1033.51 1391.99 2308.52 1949.67 1757.49 1534.33 741.39 0.00 712.15 2309.03 1302.61 1630.09 2472.81 2133.27 1952.35 1750.90 1035.59 712.15 0.00
After constructing the covariance matrix, for each unknown point the covariance between the unknown point and each sampling point can be calculated using the variogram function and the distance between the unknown point and each sampling point, forming the covariance vector between the unknown point and the sampling points, denoted as c . Then, the weights are calculated. In this way, the spatial stochastic process of the constructed Kriging model is established.
The next step is to construct the trend model part of the Kriging model for the entry scene. First, scatter plots of the simulation results of the sampling points are plotted to preliminarily determine the trend function to be used.
Figure 10 displays the simulation results of the sampling points for the entry scene. Based on the distribution of the scatter plot, it can be preliminarily inferred that the trend model conforms to an exponential trend model.
Before performing parameter fitting, it is necessary to normalize the variables. After completing the variable normalization process, the model parameters were fitted using data analysis software Matlab(Version R2023b), and the results are as Table 9:
The model’s R-squared value is 0.993, indicating a strong explanatory power of the model to the data and a good fitting effect. The fitted model is as follows:
y = 515.15 + exp ( 6.626 x 1 + 3.791 x 2 + 1.909 x 3 + 1.993 x 4 10.681 x 5 ) .
The trend model and spatial random process of the Kriging model for the entry scenario were constructed, indicating the completion of the construction of the Kriging model for the entry scenario.
The following is the solution of the Kriging model. For the entry scenario, the Particle Swarm Optimization (PSO) algorithm was used to solve the Kriging model. Firstly, the initial parameters of the PSO algorithm were determined, as shown in Table 10.
The following will explain the setting of initial parameter values for the Particle Swarm Optimization algorithm. The population size range of the Particle Swarm Optimization algorithm is usually [20, 1000] and, in general, simple problems take 20–40, and more difficult problems take 100–200. A smaller population size is prone to getting stuck in local optima, while a larger one can improve convergence (due to the large amount of iterative computation). Once the population size reaches a certain level, a further increase will not have a significant effect. After testing, we found that increasing the population beyond 100 had no significant effect, so we chose a population size of 100. Due to the value range of the control strategy being [0, 1], the value range of the independent variable was [0, 1]. The corresponding particle swarm movement speed was set to [−0.1, 0.1], which ensured both convergence speed and search range. In addition, if the number of iterations is set too small, the solution will be unstable, and if it is set too large, it will waste computing resources. After conducting experiments, the number of iterations selected was 200. Finally, small values of cognitive and social factors can cause particles to hover outside the target area, while high values can cause particles to cross the target area. Therefore, we chose a compromise value of 2 within the range of values [0, 4].
It should be noted that the Particle Swarm Optimization algorithm used in this case has constraints:
x i 1 + x i 2 + x i 3 + x i 4 = 2 .
Therefore, when the position of a particle does not satisfy the above constraints, a penalty coefficient λ is added to its fitness value, causing the particle to skip this unconstrained position. In this case, since the optimization objective was to minimize the average delay of passengers entering the station, the penalty coefficient was set to a sufficiently large integer. This causes the particle to be skipped during the iteration process due to excessively high fitness.
Randomly set the individual best position and value, as well as the global best position and value for each particle. Then, iterate over the individual best positions and values, and the global best position and value until the maximum number of iterations is reached. Since the particle swarm algorithm is a probabilistic algorithm and has a certain randomness, multiple executions are required to analyze the results. The results of running the particle swarm algorithm 20 times with a population size of 100 and 200 iterations are as Table 11:
According to the execution results, the minimum average delay for passengers entering the station is 492.11 s when the particle position is at {0.487, 0.778, 0.513, 0.222, 0.952}. Figure 11 shows the convergence process of the particle swarm algorithm in this solution. From the chart, it can be seen that, as the number of iterations increases, the fitness value shows a decreasing trend, indicating that the algorithm is gradually approaching the optimal solution. Specifically, starting from the 17th iteration, the algorithm entered a stable convergence phase, during which the optimal fitness value line tended to flatten out. After a series of iterative optimizations, the algorithm reached the optimal fitness value at the 77th iteration, thus completing the entire convergence process. This fast convergence speed and clear convergence point indicate that the selected particle swarm algorithm parameter settings are reasonable and can find a solution close to the optimal solution within a limited number of iterations.
The particle positions are converted into design variable values {0.244, 0.375, 0.256, 0.175, 10}, where the proportions of passengers entering through A, B, C, and D entrances are 0.244, 0.375, 0.256, and 0.175, respectively, and the number of open entrance gates is 10.

5.3. Analysis of Optimization Results

Plug the optimal solution obtained from the particle swarm optimization algorithm into the mesoscopic simulation system for simulation. Utilize the actual entrance flow survey data from Zhongguancun Station as input for the simulation system. Then, compare the simulation results with those obtained without control to analyze the effectiveness of the control strategy.
Table 12 presents an overall comparison of simulation results before and after control measures. From the table, it can be observed that after implementing the passenger-flow control measures, the average delay time for entering the station decreased from 356.2 s to 323.28 s, a reduction of approximately 33 s, indicating smoother passenger flow within the subway system. The maximum delay time decreased from 1838 s to 1594 s, a reduction of 244 s. The facility with the highest queue changed from the D security check to the B security check, but the average maximum queue size for facilities decreased from 559 to 479, indicating a significant reduction in queue length. The maximum queue size in non-paid areas also decreased from 1175 to 960 people. Overall, the indicators after implementing the control measures were significantly better than those before implementation, reducing passenger delays within the station and alleviating congestion during peak periods.
Figure 12 compares the average delay time within the station before and after control measures, segmented into ten-minute intervals. From the data displayed in the graph, it can be observed that the difference in average delay time within the station before and after control measures during off-peak hours is relatively small. This is because, during off-peak hours, the flow of passengers entering the station is minimal, and congestion at security checkpoints is unlikely to occur. However, during the evening peak hours, the average delay time before control measures is consistently higher than after control measures. This is attributed to the control measures optimizing passenger distribution across the four entrance gates, thereby alleviating congestion at security checkpoints caused by a large number of passengers accumulating at certain entrance gates. Additionally, during the late evening peak hours, specifically between 19:30 and 20:00, the average delay time after control measures was significantly lower than before. This indicates that, although congestion still occurs due to high passenger influx after implementing control measures, the more balanced passenger distribution leads to quicker dissipation of congestion, resulting in faster recovery to a stable state for the subway station.
Next, an analysis of the queueing situation at bottleneck facilities for entering passengers before and after traffic control measures was conducted. Figure 13 presents a comparison of the average queue length at security checkpoints D and B before and after implementing control measures. From the graph, it can be observed that, during off-peak hours, the queue lengths at both security checkpoints were almost negligible. During the evening peak hours, the queue length at security checkpoint D before control measures was consistently higher than that at security checkpoint B after control measures, with a significant difference in numbers. At 20:00, the queue length at security checkpoint D before control measures exceeded that at security checkpoint B after control measures by 107 people. This also indicates that, after balancing the passenger flow, congestion within the subway station dissipates more rapidly.
Finally, the optimal passenger-flow control scheme obtained by the method was compared with the control effects of other passenger-flow control schemes through simulation, and the comparison results are shown in Table 13. Schemes one to five in the table are multiple simulations conducted to verify the superiority of the control scheme proposed in this study, and they represent other passenger-flow control schemes with relatively good simulation results. From the table, it can be observed that, compared to other schemes with relatively good control effects, the passenger-flow control scheme obtained in this study is still the most effective one.
In summary, the passenger-flow control scheme obtained through the agent-based simulation optimization method proposed in this study was proven effective for Zhongguancun Station, with significant control effects. Moreover, compared to other passenger-flow control schemes, this scheme demonstrates the most optimal control effect. Therefore, the feasibility and effectiveness of the agent-based simulation optimization method for passenger-flow control proposed in this study were demonstrated.

6. Conclusions

This study focused on urban rail transit stations, and constructed a passenger flow simulation model based on queuing network theory to simulate and reproduce the flow of passengers inside a station. Furthermore, based on this simulation model, a passenger-flow control model suitable for rail transit stations was constructed using the Kriging model. The particle swarm algorithm was used for solving, establishing a simulation optimization method for station passenger-flow control based on the Kriging model, and seeking the optimal passenger-flow control strategy. Finally, taking the Beijing subway’s Zhongguancun Station as an example, the optimal passenger-flow control strategy was determined using the station passenger-flow control simulation optimization method.
We constructed a multi-agent mesoscopic subway station simulation model based on queuing networks. It completed the modeling of the subway station environment, pedestrian agents, and the selection of simulation scheduling methods. The environmental modeling covered the design of passage facilities (such as entrances, stairs, escalators, and corridors) and service facilities (such as ticket vending machines, security equipment, and turnstiles) within the subway station to reflect the passage restrictions and passenger service processes in real environments. Pedestrian agent modeling considered the basic characteristics, dynamic behaviors, and path selection strategies of individual passengers, reflecting the process of passengers making reasonable decisions based on real-time environmental information during simulation. In terms of simulation scheduling, the first-in-first-out (FIFO) principle was adopted to simulate the real scenario where passengers receive services in the order of arrival.
We studied an agent-based simulation optimization method for station passenger-flow control. We constructed a passenger-flow control model for urban rail transit stations, with the objective of minimizing the average passenger delay time. Based on the actual situation, we determined the decision variables and constraints of the model. We proposed replacing the original objective function with a Kriging prediction model to reduce the number of simulations and simplify the complexity of the solution process. We used the Particle Swarm Optimization algorithm to solve the passenger-flow control model and established an agent-based simulation optimization method for station passenger-flow control.
Using the agent-based simulation optimization method based on the surrogate model, we determined the optimal passenger-flow control strategy for Zhongguancun Station. By employing the simulation optimization method established in this study, we obtained the optimal passenger-flow control strategy for the entry scenario at Zhongguancun Station. We compared the simulation results of the optimal strategy with those before control implementation and with other control strategies to validate the superiority of the obtained passenger-flow control strategy. This comparison also demonstrated the rationality and effectiveness of the proposed agent-based simulation optimization method for station passenger-flow control.
Certainly, the issue of simulation optimization based on surrogate models is of great significance. However, there are still many shortcomings in our study. First, in the passenger-flow control model constructed in this article, the interaction between inbound and outbound passenger flows was not considered. However, in the actual operation of subway stations, these two types of passenger flows are often intertwined, especially at transfer stations. The spatio-temporal distribution and mutual influence of inbound and outbound passenger flows will significantly affect the efficiency of station traffic and passenger experience. Future research can further optimize and improve this simulation model, incorporating more refined coupling effects of inbound and outbound passenger flow. By introducing more complex network structures or dynamically adjusted service strategies, more realistic in-station passenger flow lines can be simulated. In addition, due to the constraints of the actual investigation environment and the high passenger flow at the Beijing subway’s Zhongguancun Station during peak hours, there may be some deviation in the survey data. At the same time, certain simplifications have been made in the setting of facility parameters such as security checks and entrance gates. In future research, advanced data collection techniques and equipment can be used to obtain more detailed and accurate peak hour passenger flow data. On the other hand, the model details will be further improved, including but not limited to, the detailed simulation of the security check process and the efficiency of the entrance gate service.

Author Contributions

Conceptualization, W.W. and H.Y.; methodology, W.W. and Y.J.; software, Z.Z.; validation, W.W. and Y.J.; formal analysis, Z.Z.; investigation, Z.Z.; resources, W.W.; data curation, W.W.; writing—original draft preparation, Z.Z. and W.W.; writing—review and editing, W.W., Y.J., and H.Y., visualization, Z.Z.; supervision, Y.J. and H.Y.; project administration, H.Y.; funding acquisition, H.Y. All authors have read and agreed to the published version of the manuscript.

Funding

This research was funded by National Natural Science Foundation of China, grant number 72001023 and the Beijing Natural Science Foundation, grant number L221006.

Institutional Review Board Statement

Not applicable.

Informed Consent Statement

Not applicable.

Data Availability Statement

The original contributions presented in the study are included in the article, and further inquiries can be directed to the corresponding author.

Acknowledgments

This research is supported by the National Natural Science Foundation of China (72001023) and the Beijing Natural Science Foundation (L221006). The authors thank the agencies.

Conflicts of Interest

Author Wei Wang was employed by the company Traffic Control Technology Co., Ltd.. The remaining authors declare that the research was conducted in the absence of any commercial or financial relationships that could be construed as a potential conflict of interest.

References

  1. Amini Pishro, A.; Yang, Q.; Zhang, S.; Amini Pishro, M.; Zhang, Z.; Zhao, Y.; Postel, V.; Huang, D.; Li, W. Node, place, ridership, and time model for rail-transit stations: A case study. Sci. Rep. 2022, 12, 16120. [Google Scholar] [CrossRef]
  2. Amini Pishro, A.; L’Hostis, A.; Chen, D.; Amini Pishro, M.; Zhang, Z.; Li, J.; Zhao, Y.; Zhang, L. The Integrated ANN-NPRT-HUB Algorithm for Rail-Transit Networks of Smart Cities: A TOD Case Study in Chengdu. Buildings 2023, 13, 1944. [Google Scholar] [CrossRef]
  3. Huang, J.; Chen, S.; Xu, Q.; Chen, y.; Hu, J. Relationship between built environment characteristics of TOD and subway ridership: A causal inference and regression analysis of the Beijing subway. J. Rail Transp. Plan. Manag. 2022, 24, 100341. [Google Scholar] [CrossRef]
  4. Blue, V.J.; Embrechts, M.J.; Adler, J.L. Cellular automata modeling of pedestrian movements. In Proceedings of the 1997 IEEE International Conference on Systems, Man, and Cybernetics, Computational Cybernetics and Simulation, Orlando, FL, USA, 12–15 October 1997; Volume 3, pp. 2320–2323. [Google Scholar]
  5. Helbing, D. A mathematical model for the behavior of pedestrians. Behav. Sci. 1991, 36, 298–310. [Google Scholar] [CrossRef]
  6. Gipps, P.G.; Marksjö, B. A micro-simulation model for pedestrian flows. Math. Comput. Simul. 1985, 27, 95–105. [Google Scholar] [CrossRef]
  7. Henderson, L.F. The Statistics of Crowd Fluids. Nature 1971, 229, 381–383. [Google Scholar] [CrossRef]
  8. Helbing, D. A fluid-dynamic model for the movement of pedestrians. Complex Syst. 1992, 6, 391–415. [Google Scholar]
  9. Hughes, R.L. The Flow of Human Crowds. Annu. Rev. Fluid Mech. 2003, 35, 169–182. [Google Scholar] [CrossRef]
  10. Yuan, Y.F.; Goñi-Ros, B.; Bui, H.H.; Daamen, W.; Vu, H.L.; Hoogendoorn, S.P. Macroscopic pedestrian flow simulation using Smoothed Particle Hydrodynamics (SPH)—ScienceDirect. Transp. Res. Part C Emerg. Technol. 2020, 111, 334–351. [Google Scholar] [CrossRef]
  11. Pan, R.; Xiao, F.; Shen, M. ro-PINN: A reduced order physics-informed neural network for solving the macroscopic model of pedestrian flows. Transp. Res. Part C 2024, 163, 104658. [Google Scholar] [CrossRef]
  12. Fei, A.P. Traffic Organization of Metro Lines for Large Passenger Flow. Mod. Urban Transit. 2005, 2, 33–35. [Google Scholar]
  13. Wang, Y.N. Study on Operation Organization of Urban Rail Transit System under Outburst Mass Passenger Flow. Master’s Thesis, Beijing Jiaotong University, Beijing, China, 2008. [Google Scholar]
  14. Liu, L.H.; Jiang, L. Research on Passenger Flow Control Methods for Urban Rail Transit Network. Railw. Transp. Econ. 2011, 33, 51–55. [Google Scholar]
  15. Zhang, Z.; Jiang, X.; He, S.Y. Study on collaborative flow-limiting safety control of urban railway station in peak hours. J. Saf. Sci. Technol. 2013, 9, 5–9. [Google Scholar]
  16. Shi, J.; Qin, T.; Yang, L.; Xiao, X.; Guo, J.; Shen, Y.; Zhou, H. Flexible train capacity allocation for an overcrowded metro line: A new passenger flow control approach. Transp. Res. Part C Emerg. Technol. 2022, 140, 103676. [Google Scholar] [CrossRef]
  17. Huan, N.; Yao, E.; Zhang, J. Demand-responsive passenger flow control strategies for metro networks considering service fairness and passengers’ behavioural responses. Transp. Res. Part C Emerg. Technol. 2021, 131, 103335. [Google Scholar] [CrossRef]
  18. He, Y. The passenger organization of urban rail transit station. Technol. Econ. Areas Commun. 2007, 9, 95–96. [Google Scholar]
  19. Xia, Q. The Optimization and Simulation of Passenger Flow Organization in Mass Rapid Transit Hubs. Master’s Thesis, Lanzhou Jiaotong University, Lanzhou, China, 2013. [Google Scholar]
  20. Chen, H.; Wang, B.; Zhu, J.B. Passenger Flow Control Simulation and Optimization of Urban Rail Transit Station based on System Dynamics. J. Dalian Jiaotong Univ. 2020, 41, 1–7. [Google Scholar]
  21. Ma, Y. Research on Passenger Flow Simulation and Control of Urban Rail Transit Station Based on System Dynamics. Master’s Thesis, Beijing Jiaotong University, Beijing, China, 2019. [Google Scholar]
  22. Løvås, G.G. Modeling and simulation of pedestrian traffic flow. Transp. Res. Part B Methodol. 1994, 28, 429–443. [Google Scholar] [CrossRef]
  23. Yuhaski, S.J., Jr.; Smith, J.M. Modeling circulation systems in buildings using state dependent models. Queueing Syst. 1989, 4, 365–386. [Google Scholar] [CrossRef]
  24. Cheah, J.Y.; Smith, M.G. Generalized M/G/C/C state dependent queueing models and pedestrian traffic flows. Queueing Syst. 1994, 15, 365–386. [Google Scholar] [CrossRef]
  25. Cruz FR, B.; Smith, M.G.; Medeiros, R.O. An M/G/C/C state-dependent network simulation model. Comput. Oper. Res. 2005, 32, 919–941. [Google Scholar] [CrossRef]
  26. Zhu, J.; Hu, L.; Jiang, Y.; Khattak, A. Circulation network design for urban rail transit station using a PH(n)/PH(n)/C/C queuing network model. Eur. J. Oper. Res. 2017, 260, 1043–1068. [Google Scholar] [CrossRef]
  27. Wen, X.; Si, B.; Xu, M.; Zhao, F.; Jiang, R. A passenger flow spatial–temporal distribution model for a passenger transit hub considering node queuing. Transp. Res. Part C 2024, 163, 104640. [Google Scholar] [CrossRef]
  28. Qin, C.Y. Comparative Study of Microscopie Traffic Simulation Models Calibration Based on Surrogate Models. Master’s Thesis, Hunan University, Changsha, China, 2022. [Google Scholar]
  29. Tang, J.; Hu, L.; Li, M.; Zhang, X. Optimization of Highway Emergency Lane Control based on Kriging Genetic Algorithm. J. Syst. Simul. 2024, 36, 1165–1178. [Google Scholar]
  30. Osorio, C.; Bierlaire, M. A Simulation-Based Optimization Framework for Urban Transportation Problems. Oper. Res. 2013, 61, 1333–1345. [Google Scholar] [CrossRef]
  31. Osorio, C.; Chong, L. A Computationally Efficient Simulation-Based Optimization Algorithm for Large-Scale Urban Transportation Problems. Transp. Sci. 2015, 49, 623–636. [Google Scholar] [CrossRef]
  32. Chong, L.; Osorio, C. A Simulation-Based Optimization Algorithm for Dynamic Large-Scale Urban Transportation Problems. Transp. Sci. 2017, 52, 637–656. [Google Scholar] [CrossRef]
  33. Kittelson & Assoc, Inc.; Parsons Brinckerhoff, Inc.; KFH Group, Inc.; Texam A&M Transportation Institute; Arup. Transit Capacity and Quality of Service Manual, 2nd ed.; Transportation Research Board: Washington, DC, USA, 2003. [Google Scholar]
Figure 1. Example of subway station network diagram in the direction of entry.
Figure 1. Example of subway station network diagram in the direction of entry.
Sustainability 16 07502 g001
Figure 2. Logic diagram of passenger entry and exit process.
Figure 2. Logic diagram of passenger entry and exit process.
Sustainability 16 07502 g002
Figure 3. Particle Swarm Optimization Algorithm flowchart.
Figure 3. Particle Swarm Optimization Algorithm flowchart.
Sustainability 16 07502 g003
Figure 4. Layout of Zhongguancun Station hall level.
Figure 4. Layout of Zhongguancun Station hall level.
Sustainability 16 07502 g004
Figure 5. Layout of Zhongguancun Station platform level.
Figure 5. Layout of Zhongguancun Station platform level.
Sustainability 16 07502 g005
Figure 6. Network structure of entry direction facilities.
Figure 6. Network structure of entry direction facilities.
Sustainability 16 07502 g006
Figure 7. Entering and exiting passenger traffic for Zhongguancun Station.
Figure 7. Entering and exiting passenger traffic for Zhongguancun Station.
Sustainability 16 07502 g007
Figure 8. Semi-variogram scatter plot.
Figure 8. Semi-variogram scatter plot.
Sustainability 16 07502 g008
Figure 9. Fitting results of multiple variation functions.
Figure 9. Fitting results of multiple variation functions.
Sustainability 16 07502 g009aSustainability 16 07502 g009b
Figure 10. Scatter plot of simulation results.
Figure 10. Scatter plot of simulation results.
Sustainability 16 07502 g010
Figure 11. The convergence process of particle swarm optimization algorithm.
Figure 11. The convergence process of particle swarm optimization algorithm.
Sustainability 16 07502 g011
Figure 12. Comparison of average time delay before and after control.
Figure 12. Comparison of average time delay before and after control.
Sustainability 16 07502 g012
Figure 13. Comparison chart of average queuing numbers for bottleneck facilities before and after control.
Figure 13. Comparison chart of average queuing numbers for bottleneck facilities before and after control.
Sustainability 16 07502 g013
Table 1. The proportion of passenger flow at the entrance of Zhongguancun Station.
Table 1. The proportion of passenger flow at the entrance of Zhongguancun Station.
EntranceABCD
Proportion28.32%14.72%18.30%38.66%
Table 2. Design variable value range.
Table 2. Design variable value range.
Design Variable Value RangeInitial Value
The proportion of passenger flow at the entrance A0.025–0.4750.25
The proportion of passenger flow at the entrance B0.025–0.4750.25
The proportion of passenger flow at the entrance C0.025–0.4750.25
The proportion of passenger flow at the entrance D0.025–0.4750.25
Number of gate openings1–106
Table 3. Sampling point selection results.
Table 3. Sampling point selection results.
Sampling PointSampling Point Value
1{0.275, 0.025, 0.225, 0.475, 7}
2{0.125, 0.325, 0.175, 0.375, 9}
3{0.175, 0.375, 0.275, 0.175, 10}
4{0.325, 0.425, 0.025, 0.225, 6}
5{0.425, 0.475, 0.075, 0.025, 2}
6{0.225, 0.275, 0.425, 0.075, 4}
7{0.025, 0.075, 0.475, 0.425, 5}
8{0.475, 0.125, 0.125, 0.275, 1}
9{0.375, 0.175, 0.325, 0.125, 8}
10{0.075, 0.225, 0.375, 0.325, 3}
Table 4. Simulation results of sampling points.
Table 4. Simulation results of sampling points.
Sampling PointAverage Delay at
Station Entry(s)
Boarding Ratio r A r B r C r D C
1472.6199.65%0.1250.3250.1750.3759
2504.8899.74%0.2250.2750.4250.0754
3632.1599.68%0.0250.0750.4750.4255
4453.3199.68%0.1750.3750.2750.17510
5473.2999.67%0.3750.1750.3250.1258
6550.7999.88%0.2750.0250.2250.4757
7525.2199.63%0.3250.4250.0250.2256
8479.6999.10%0.0750.2250.3750.3253
96702.0096.72%0.4250.4750.0750.0252
108582.0071.48%0.4750.1250.1250.2751
Table 5. Distance between sampling points.
Table 5. Distance between sampling points.
Sampling Point12345678910
10.005.024.021.031.082.033.026.017.028.01
25.020.001.106.004.013.042.051.042.053.04
34.021.100.005.023.042.031.212.013.114.44
41.036.005.020.002.023.044.017.018.019.01
51.084.016.002.020.001.082.045.016.017.01
62.033.042.033.041.080.001.124.025.046.03
73.022.051.214.012.041.120.003.044.015.01
86.011.042.017.015.014.023.040.001.172.06
97.022.053.118.016.015.044.011.170.001.09
108.013.044.449.017.016.035.012.581.090.00
Table 6. Difference between sampling points.
Table 6. Difference between sampling points.
Sampling Point12345678910
10321601917853762298109
2320127523246202561978077
316012701791598110715260707950
4195217902097722662498129
51321592007852662298108
678468197780267161518031
7532010772522604661688057
87251522667146062228120
96229619760706249622961516168622201880
108109807779508129810880318057812018800
Table 7. Sample point half variation value.
Table 7. Sample point half variation value.
h12345678910
E0942.71365.11573.11740.21903.72075.62269.42492.52617.8
Table 8. Evaluation metrics for four types of variation functions.
Table 8. Evaluation metrics for four types of variation functions.
Variational Function
Type
Functional FormAverage ResidualStandard Deviation ResidualR Square
Gaussian Variation Function γ h = c exp h a = c 1 exp 3 h a 0543.93730
Spherical Variation Function γ h = c 0 + c 1 1 exp h 2 2 a 2 27.3906144.4820.927
Power Function Variation Function γ h = c 1.5 h a 0.5 h a 3 , h a c , h > a 1.74108.810.992
Exponential Variation Function γ h = c h a −0.33747.6990.981
Table 9. Parameter estimation value.
Table 9. Parameter estimation value.
ParameterEstimated ValueStandard Error95% Confidence Interval
Lower LimitUpper Limit
b0515.1544.037424.263606.038
b16.6260.3675.8697.384
b23.7910.2753.2244.359
b31.9091.319−0.8134.631
b41.9930.3781.2132.774
b5−10.6812.273−15.373−5.989
Table 10. Initial parameters of particle swarm optimization algorithm.
Table 10. Initial parameters of particle swarm optimization algorithm.
ParameterInitial Value (Initial Value Range)
Population size100
Range of independent variable values[0, 1]
Speed range (m/s)[−0.1, 0.1]
Iterations (times)200
Cognitive factors2.0
Social factors2.0
Random factor0.5
Table 11. Particle swarm optimization execution results.
Table 11. Particle swarm optimization execution results.
Number of Executions r A r B r C r D C Best Value (s)
10.3860.4520.9390.2230.611551.51
20.3650.4770.5160.6420.635552.89
30.8450.4080.0600.6880.541567.85
40.8720.6960.0870.3440.590561.77
50.5860.6670.2480.4990.698538.97
60.2310.6050.5620.6200.855502.76
70.1340.8590.7030.3030.941493.76
80.7600.4160.4890.3350.818503.97
90.3300.7940.7460.1290.741519.50
100.4050.4760.5610.5580.744521.92
110.3860.2000.7520.6620.911497.89
120.6850.5640.0960.6560.709536.61
130.4870.7780.5130.2220.952492.11
140.3690.8810.5950.1550.379570.59
150.4630.6630.5490.3240.595550.27
160.1900.3390.5410.9300.455598.47
170.6820.3340.4580.5260.533565.83
180.6730.2810.1990.8470.781512.66
190.8780.5160.2910.3150.880500.27
200.4130.6350.8080.1430.605550.25
Table 12. Overall comparison before and after control.
Table 12. Overall comparison before and after control.
Before ControlAfter Control
Average Delay (s)356.51Average Delay (s)323.28
Maximum Delay (s)1838Maximum Delay (s)1594
Average dwell time within the station (s)422.02Average dwell time within the station (s)405.27
Maximum queue length at security checkpoints559Maximum queue length at security479
Maximum queue length in non-paid areas1175Maximum queue length in non-paid areas960
Table 13. Comparison of passenger-flow control effects among different passenger-flow control schemes.
Table 13. Comparison of passenger-flow control effects among different passenger-flow control schemes.
Control SchemeControl Measures ConfigurationAverage Delay (s)
Scheme One{0.175, 0.375, 0.275, 0.175, 7}383.83
Scheme Two{0.375, 0.175, 0.325, 0.125, 6}354.34
Scheme Three{0.125, 0.325, 0.175, 0.375, 9}353.90
Scheme Four{0.375, 0.175, 0.325, 0.125, 8}351.91
Scheme Five{0.125, 0.325, 0.175, 0.375, 5}349.78
The Proposed Scheme{0.244, 0.375, 0.256, 0.175, 10}323.28
Disclaimer/Publisher’s Note: The statements, opinions and data contained in all publications are solely those of the individual author(s) and contributor(s) and not of MDPI and/or the editor(s). MDPI and/or the editor(s) disclaim responsibility for any injury to people or property resulting from any ideas, methods, instructions or products referred to in the content.

Share and Cite

MDPI and ACS Style

Wang, W.; Ji, Y.; Zhao, Z.; Yin, H. Simulation Optimization of Station-Level Control of Large-Scale Passenger Flow Based on Queueing Network and Surrogate Model. Sustainability 2024, 16, 7502. https://doi.org/10.3390/su16177502

AMA Style

Wang W, Ji Y, Zhao Z, Yin H. Simulation Optimization of Station-Level Control of Large-Scale Passenger Flow Based on Queueing Network and Surrogate Model. Sustainability. 2024; 16(17):7502. https://doi.org/10.3390/su16177502

Chicago/Turabian Style

Wang, Wei, Yindong Ji, Zhonghao Zhao, and Haodong Yin. 2024. "Simulation Optimization of Station-Level Control of Large-Scale Passenger Flow Based on Queueing Network and Surrogate Model" Sustainability 16, no. 17: 7502. https://doi.org/10.3390/su16177502

APA Style

Wang, W., Ji, Y., Zhao, Z., & Yin, H. (2024). Simulation Optimization of Station-Level Control of Large-Scale Passenger Flow Based on Queueing Network and Surrogate Model. Sustainability, 16(17), 7502. https://doi.org/10.3390/su16177502

Note that from the first issue of 2016, this journal uses article numbers instead of page numbers. See further details here.

Article Metrics

Back to TopTop