Next Article in Journal
Carbon Accounting for Permeable Pavement Based on the Full Life Cycle Approach and Its Application
Next Article in Special Issue
Boosting Winter Green Travel: Prioritizing Built Environment Enhancements for Shared Bike Users Accessing Public Transit in the First/Last Mile Using Machine Learning and Grounded Theory
Previous Article in Journal
A Sustainable Approach Based on Sheep Wool Mulch and Soil Conditioner for Prunus domestica (Stanley Variety) Trees Aimed at Increasing Fruit Quality and Productivity in Drought Conditions
Previous Article in Special Issue
Cycling Greenway Planning towards Sustainable Leisure and Recreation: Assessing Network Potential in the Built Environment of Chengdu
 
 
Font Type:
Arial Georgia Verdana
Font Size:
Aa Aa Aa
Line Spacing:
Column Width:
Background:
Article

The Impacts of Remote Work and Attitudinal Shifts on Commuting Reductions in Post-COVID Melbourne, Australia

Department of Civil and Construction Engineering, Swinburne University of Technology, John St, Hawthorn, VIC 3122, Australia
*
Author to whom correspondence should be addressed.
Sustainability 2024, 16(17), 7289; https://doi.org/10.3390/su16177289
Submission received: 28 July 2024 / Revised: 20 August 2024 / Accepted: 22 August 2024 / Published: 24 August 2024
(This article belongs to the Special Issue Sustainable Transport and Land Use for a Sustainable Future)

Abstract

This paper analyses the commuting frequencies and modal choices of travellers in Melbourne, using a dataset reflecting travel behaviour before and after COVID-19. A factor analysis of 63 latent variables identified seven key factors, which were used in cluster analysis to examine the relationships between latent constructs, land use, and socio-demographic variables, as well as commuting behaviours. The analysis categorised white-collar employees into four groups based on their remote work engagement, with socio-demographics and industry type as key factors. The analysis shows that female clerical and administrative workers who worked from home during the pandemic are now returning to the office, raising gender equality concerns within society. Meanwhile, the education and training sector mandates office attendance despite the feasibility of remote work, as universities prioritise in-person attendance to attract more international students, impacting societal norms around telecommuting. The analysis revealed that saving on commute costs, reducing travel time, and spending more time with family are the among the primary factors influencing travel behaviour among white-collar employee’s post-pandemic. The study found that the decrease in public transport trips is associated with increased telecommuting rather than service dissatisfaction, especially among Central Business District (CBD) employees who still rely on public transport. This trend suggests that the CBD sector’s growing acceptance of remote work is reducing daily commutes, which puts additional pressure on public transport providers to sustain and improve their services. A decline in service quality could further reduce ridership, highlighting the need for consistent, high-quality public transport. Furthermore, the study found that increased telecommuting is likely to reduce car trips in the future, especially among healthcare and social workers who prefer driving due to public transport’s unreliability for their demanding schedules. By examining variables like the advantages and disadvantages of working from home, convenience, accessibility, and the efficiency of public transport, this study enhances the understanding of transport behaviour and underscores the need to improve public transport reliability to support sustainable cities as remote work grows.

1. Introduction

Working from home (WFH) has evolved from a temporary solution during the pandemic to a preferred lifestyle for city residents. In Australia, there is a noticeable trend toward employees choosing to WFH at least two or three day a week [1]. The shift in travel behaviour due to increased remote work has significantly impacted the use of both private and public transport in cities like Melbourne. Data indicate a notable decrease in public transport usage in 2023 (Figure 1) compared to 2019 [2]. Decision-makers need to have a complete understanding of several key aspects regarding the after-COVID-19 period and the transformation of people’s work routines and travel choices.
This study examines the increasingly intricate and less rationally explainable choices people make in post-pandemic cities. The behavioural shifts observed indicate that decisions no longer align with pre-pandemic economic logic or rational thought processes.
The pandemic has altered several influencing factors, but three primary forces established in previous studies are believed to play significant roles in travellers’ decision-making process [3], which apply in this case as well. These include the following:
  • Relative values of modal attributes: People weigh the attributes of different options differently, influenced by new priorities and experiences.
  • Inertia effect: This refers to the tendency to adhere to previously made decisions or habits, even in the face of new information or changes in circumstances.
  • Shock from abrupt policy interventions: Sudden changes in policy can disrupt established patterns and force people to make unexpected adjustments.
Inertia, a critical concept in understanding decision-making behaviour, is influenced by the previous valuation of options. Its impact can differ across various periods and individuals due to both systematic factors and random effects. Habit formation, extensively explored in the literature, is a primary contributor to inertia. Essentially, habits shape consistent patterns in behaviour, making individuals less likely to change their choices even when new information or circumstances arise. This persistence underscores the powerful role of past behaviours in current decision-making processes [4,5,6]. In this case, COVID-19 acted as a profound disruption to the system, significantly altering the relative values of modal attributes and the inertia tied to travel behaviours.
The objective of this paper is to understand these post-pandemic changes, offering vital insights for transport authorities and urban planners, particularly as they revise their transport planning and travel demand forecasting models in post-pandemic cities. The research examines the effects of increased telecommuting and commuting behaviours in Greater Melbourne, focusing on latent variables such as personal preferences, perceptions, and attitudes that have driven the rise in remote work and the reduction in public transport usage since the pandemic. Because people’s choices in transport cannot be fully captured by mathematical or economic models, personal preferences, perceptions, and attitudes may provide a better understanding of this economically unexplainable behaviour [7]. This study investigates the effect of these latent variables in explaining and predicting travel behaviour and working from home frequencies. The terms “working from home”, “remote work”, “telecommuting”, and “telework” are used interchangeably in this paper to refer to the practice of working from one’s residence rather than commuting to a traditional office environment.
Research on traveller preferences indicates that the perception of travel options is shaped by a complex interaction of internal and external factors. Personal elements, including personality traits, travel-related attitudes, lifestyle features, and an overall passion for travel, play a substantial role in shaping subjective mobility assessments [8]. Such factors contribute to the complexity of understanding travel behaviour, as they shape individual choices in unique ways. Other researchers have also highlighted the significant influence of general attitudes, travel experiences, and emotions on travel behaviour. These factors, combined with personal traits and lifestyle characteristics, contribute to the complexity of understanding and predicting how individuals choose their travel options. General attitudes can shape one’s openness to different modes of transport, while past travel experiences and emotional responses to those experiences can reinforce or deter certain behaviour [9,10]. Additionally, the research examines how these variables contribute to market segmentation and the clustering of travellers and telecommuters with similar socio-demographic profiles. Understanding these segments is crucial for analysing responses to potential transport policy measures [11]. By investigating the characteristics of these populations, the research seeks to offer insights into the effectiveness of various policies and their influence on travel behaviour. To develop more effective and targeted transport strategies, it is therefore essential to define travellers’ topologies by segmenting the population based on attitudinal, sociological, and psychological variables. By understanding the unique needs and behaviours of different groups, policymakers can create tailored policies that address the specific requirements of each segment. This approach ensures that transport strategies are more precise and effective, ultimately leading to better outcomes for all users.
This research adds to the evaluation of how socio-demographic factors impact travellers and identifies the most significant attitudes for profiling travellers in Greater Melbourne. Factor analyses models are developed to analyse the factors influencing commuting and telecommuting behaviours. The adoption of working from home is a crucial decision that individuals make, which can have significant implications for traffic congestion, environmental sustainability, and urban planning. Understanding the factors that shape individuals’ decisions can provide valuable insights for policymakers and transport planners in designing effective strategies to promote public transport. By examining variables such as advantages and disadvantages of working from home, convenience, accessibility and efficiency of mode choices, environmental concerns, social norms, and individual preferences, this study contributes to the existing body of knowledge on transport behavioural modelling of WFH and telecommuting preferences. Through a comprehensive analysis of these factors, this research intends to understand the complex decision-making processes and help guide efforts towards sustainable and efficient transport systems. Furthermore, hierarchical cluster analysis is conducted to group similar attributes into clusters. The aim is to enhance the understanding of market segmentation to develop more user-focused transport strategies.
The paper begins with a review of the existing literature on how COVID-19 has affected remote work and travel behaviour (Section 2). Section 3 details the methodology, including the survey used to explore people’s attitudes and behaviours, as well as the explanatory factor analysis and cluster analysis techniques. Section 4 presents the findings from the factor and cluster analyses. Lastly, Section 5 discusses these results and offers conclusions and recommendations.

2. Literature Review

This section of the paper provides a review of the literature on the effects of latent variables on transport demand and behaviour, focusing on working from home.

2.1. Latent Variables and Travel Behaviour

Travel behaviour has traditionally been viewed through the lens of socio-demographic attributes alone. However, in recent decades, researchers have emphasised the significant role of latent variables such as personality, attitudes, and perceptions in predicting travel behaviour.
Early studies used attitudes to segment transport users, for example, categorising travellers based on their willingness to change behaviour [12]. Subsequent research began utilising a sociological lens to investigate the underlying mechanisms of travel behaviour in modern society [13], identifying six mobility typologies among Danish individuals through 20 in-depth interviews: passionate car drivers, daily life car drivers, leisure time car drivers, wholehearted cyclists/public transport users, cyclists/public transport users of convenience, and cyclists/public transport users of necessity.
Recent research has continued to examine travel behaviour through sociological and psychological lenses, applying theoretical frameworks to the transportation domain. Two studies examined the factors influencing commuting mode choices [14,15], comparing the Norm Activation Theory [16] and the Theory of Planned Behaviour [17]. The Norm Activation Theory suggests that norms become active when individuals recognise the societal implications of their actions (awareness of consequences) and accept personal accountability. Conversely, Ajzen’s Theory of Planned Behaviour emphasises perceived behavioural control, social norms, and attitudes. Attitudes, which encompass cognitive, affective, and behavioural dimensions, represent positive or negative evaluations or beliefs about something and typically guide behaviour. Unlike personality traits, attitudes are malleable and can change with new experiences [18].
Understanding individuals’ attitudes can offer valuable, albeit imperfect, insights into their potential behaviour, as attitudes often shape intentions, and their actualisation into behaviour can be limited by external factors [19]. Unlike personality traits, attitudes are expected to evolve based on personal experiences. While the Norm Activation Theory focuses more on moral considerations and altruistic actions (which are outside the scope of this study), the attitude–behaviour approach aligns more closely with the Theory of Planned Behaviour.
The next section will focus on latent variables that are associated with working from home and mode choice at the time of COVID-19.

2.2. Working from Home, Latent Variables, and COVID-19

Numerous studies have highlighted the potential benefits of telecommuting, particularly in the context of the pandemic, which has significantly altered travel patterns and behaviours.
Before the pandemic, the potential of telecommuting or working from home to address transportation-related challenges such as reducing travel distances, commuting time, congestion, and pollution were thoroughly examined [20,21,22,23]. Earlier research generally found that telework had a positive environmental impact and helped decrease the number of trips, especially during peak hours [24,25]. These studies revealed that telework led to a reduction in vehicle kilometre travelled (VKT) by around 0.8 percent.
However, telecommuting demonstrated greater effectiveness than public transport in cutting car trips while achieving similar reductions [26]. Conversely, other research indicated that remote workers often travelled longer distances for personal errands on weekdays [27,28,29].
Certain studies have sought to categorise latent variables linked to remote work. For example, in March 2021, a logistic regression was employed to analyse preferences for remote work in India [30]. The study examined various household traits and identified poor internet connections and disturbances from family members as significant indicators for a preference against remote work. Another survey of 1000 individuals in the Toronto area, Canada, revealed that participants preferred telecommuting when all necessary supplies such as a desk, chair, and computer monitor are available at home [31]. Additionally, a different study utilised a hybrid choice model with hidden variables to evaluate the propensity of people opting for telecommuting instead of commuting [32]. This research, which drew data from Chile in early 2020, included latent variables regarding health and economic concerns. The results indicated that women, lower-income people, and older adults had higher health concerns, increasing their propensity to telecommute. Conversely, those with lower incomes, lack of higher education, and self-employed status were more prone to have greater economic concerns, which decreased their likelihood of telecommuting. Moreover, having sufficient space at home was also recognised as a crucial factor in the choice to work remotely [33].
In Melbourne, Australia, two surveys were conducted in early 2020 in order to evaluate the impact of telework on transport demand [34,35]. These studies found that the availability of remote work technology and employer support were critical factors in determining the likelihood of continuing remote work. Notably, attitudes did not significantly affect long-term preferences for remote work.
However, these studies were carried out during periods of high perceived public health risk and strict restrictions. As restrictions eased and the perceived health threat decreased, work arrangements began to stabilise, prompting decision-makers to seek insights into post-pandemic work patterns, lifestyles, and travel preferences. This study will particularly examine the decrease in public transport usage and explore the relationship between this decline and both observed and unobserved variables.

3. Methodology

3.1. Data Collection and Survey Design

This study involved creating an extensive survey to analyse travel behaviour in response to COVID-19. Participants were asked to fill out an online questionnaire (see Supplementary Materials) designed to examine the shifts in their commuting habits from before the pandemic to the day of the survey (August 2023). The survey was divided into four main sections, as detailed below:
  • Household and demographic details.
  • Details of work commute and modes of transport before the pandemic (November 2019) and after the pandemic (August 2023).
  • Questions on work and telecommuting habits.
  • Attitudes towards commuting, working from home, and wellbeing.
The survey, which takes 15–20 min to finish, was conducted by The Online Research Unit. It was distributed to 2327 panel members, resulting in 775 eligible respondents who completed and submitted the survey. To ensure that our sample accurately reflected the population of Greater Melbourne, we established quotas based on geographic and demographic characteristics derived from employment records in the 2021 Census. Greater Melbourne is divided into 8 statistical areas, each representing different geographic and demographic segments. The goal was to maintain representativeness across these diverse areas. The survey company took several steps to ensure the survey was both engaging and accessible, offering clear incentives to attract participants from various areas and demographic groups. To boost response rates, particularly in underrepresented areas, they employed tailored outreach strategies, including multiple rounds of reminders and targeted communication. Additionally, the company followed up with respondents after the initial survey to clarify any issues and gather missing answers, ensuring that the data collected were as complete and accurate as possible.
The survey aimed to target all genders and various cultural and socio-economic backgrounds. Eligibility required participants to be employees, workers, or business owners with a fixed job location outside their home that they could commute to. While the survey company initially focused on residents of Greater Melbourne, a question regarding their current home postal code was included to verify that all responses were from this area, allowing for the exclusion of respondents from outside Greater Melbourne.
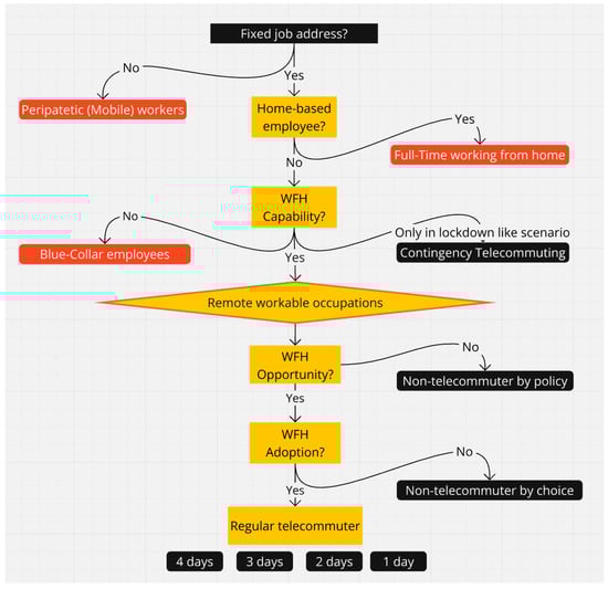
Figure 2 illustrates the survey design and the dependent variables: contingency telecommuting, non-telecommuter by choice, non-telecommuter by policy, and regular telecommuter. These dependent variables are defined as follows:
  • Capability: Is it possible for the job to be performed remotely?
  • Opportunity: Does the employee have permission from their employer to work remotely?
  • Adoption: Has the employee opted to work from home, considering both the capability and the opportunity?
This dual-question framework is designed to accurately assess the telecommuting potential across various segments of the workforce. Recognising the possibility of selection bias due to perceived capability, the study employs a two-tiered questioning approach to address this issue. Initially, participants might underestimate their work-from-home potential; therefore, a follow-up question simulating a lockdown scenario is introduced, prompting respondents to reassess their telecommuting abilities in such a context. To avoid overestimation, this method tracks responses from individuals who initially stated that their job was unsuitable for telecommuting, evaluating their current options and frequency of remote work. Additionally, by analysing industry, occupation, and other socio-demographic factors, this approach can differentiate between current telecommuters, potential telecommuters, and those who do not telecommute due to personal preference or policy constraints. Making these distinctions is crucial for developing precise production and attraction matrices in strategic transport models and for forecasting future scenarios.
A series of questions on a 5-point Likert scale recorded self-reported perceptions and attitudes towards different modes of transport, working from home and wellbeing. The 5-point Likert scale statements with their corresponding abbreviations for the analysis are listed in Table 1.

3.2. Target Audience

The survey’s objective was to gather insights from individuals who are currently teleworking or have the potential to do so. In this research, we define white-collar employees for transport modelling purposes based on their capacity to work from home [1]. Hence, the ability to telecommute effectively becomes a contemporary and relevant criterion for categorising this segment of the workforce in transport modelling.
The survey design includes a two-tiered question filter to evaluate respondents’ remote work potential. The first question asks whether their current job entails tasks that can be performed from home. If the answer is negative, a subsequent question asks whether they could work from home if required by government or health directives.

3.3. Statistical Analysis

3.3.1. Exploratory Factor Analysis

Factor analysis is a technique used to model the covariation among a set of observed variables by identifying one or more underlying latent constructs. These constructs, such as satisfaction or comfort, are unobservable but theoretically justifiable entities, making them “latent” because they cannot be directly measured or observed [37]. Given that our study focuses on understanding the latent factors influencing working from home and commuting behaviour, factor analysis was employed as it is particularly well suited for dealing with latent variables. Furthermore, factor analysis is particularly valuable as a dimension reduction technique in situations where interpretation is important. Unlike many other methods, which often provide limited insight into how the transformed features were created or what they represent, factor analysis offers contextual information about the contribution of each input feature to each factor. This additional context allows for a deeper understanding of what the transformed features represent and how they relate to the original data.
In this study, R software (version 4.4.0) was used to perform factor analysis on the dataset using the “psych” package [38]. The “GPArotation” package [39] was utilised to conduct oblique rotation (oblimin) during the factor analysis. Oblique rotation allows for the factors to be correlated, which is a more realistic assumption in social science research where underlying factors are not necessarily independent. This rotation helps to identify the underlying constructs by maximising the loadings of each variable on a single factor while minimising the loadings on other factors. Various results, including factor loadings, uniqueness, communalities, and variance proportions, were extracted for further analysis.
The goal of factor analysis is to assist researchers in identifying and understanding the latent constructs underlying the variables of interest. By reducing the number of latent variables, factor analysis groups similar variables into a few constructs or factors. Each individual is assigned a score for each factor, which will be used in subsequent analyses. In this study, these factor scores were incorporated into cluster analysis to establish the relationship between latent constructs, socio-demographic variables, and target variables such as reduced work trips by public transport and car, as well as increased working from home.

3.3.2. Hierarchical Cluster Analysis

Cluster analysis complements factor analysis by utilising the reduced and simplified constructs derived from factor analysis to form meaningful clusters. The objective is to form clusters where each target variable is grouped with the socio-demographic and latent constructs that best explain it. For instance, the survey inquired about the mode of transport used by respondents for each day of the week before and after the pandemic. Respondents who reported a reduction in car and public transport trips were specifically highlighted and included in the analysis. Additionally, the analysis considers the frequency of working from home, measured by the number of days per week that respondents wish to work from home in the future. Each target variable is then grouped with socio-demographic and latent variables that provide the best explanation for that variable.
Given the extensive data collected from the survey, the study does not utilise all of the information. Instead, a correlation analysis is conducted to measure the relationships between variables, helping to select the most appropriate variables for inclusion in the cluster analysis. The Spearman correlation method, which is appropriate for non-parametric and ordinal data and resilient to outliers [40], is employed. Variables with coefficients larger than 0.5 are included in the cluster analysis to identify associations between socio-demographic variables, commuting behaviour, and the four telecommuting options previously mentioned.
This study also uses Ward’s method [41] for clustering. Ward’s method is a hierarchical clustering algorithm that minimises variance when forming clusters. It calculates the distance between clusters based on the increase in variance that would result from merging two clusters. Starting with each data point as its own cluster, the method iteratively merges clusters to minimise the total within-cluster variance. The resulting linkage matrix will contain information about the hierarchical structure of the clusters, including the order in which clusters are merged and the distances at which merges occur. Since Ward’s method requires distances rather than similarities or correlations, the correlation matrix in this study is converted to a dissimilarity measure by subtracting each correlation coefficient from 1. This effectively transforms the correlation values into dissimilarity measures.

4. Results

4.1. Preliminary Analysis

An initial survey analysis was performed to determine the socio-demographic and land-use characteristics of the participants. Table 2 presents a summary of the various demographics and attributes of the surveyed group.
Regarding gender, 46% identified as male and 54% as female. The age distribution indicates an average age of 42, with the 35–39 age group representing the largest portion of respondents. The average number of children per household was 0.6, the average number of cars per household was 1.6, and the average household size was 2.7. Approximately 72% of the participants were employed full time, and the average income was AUD 99,500, with the majority falling into the AUD 104,000–AUD 155,999 income bracket. Educationally, 41% of respondents had a bachelor’s degree, followed by 19% holding either a Graduate Certificate/Graduate Diploma or a master’s degree. It is crucial to note that the sample exclusively comprised individuals capable of working from home if necessary.
Figure 3 reveals a consistent trend among respondents regarding their ability to telecommute. Participants who initially responded “No” to working from home but changed to “Yes” when asked if they could do so under a government mandate generally did not engage in telecommuting, reflecting their job constraints or employer restrictions, as depicted in Figure 4. There was no evidence of overestimation among those who answered “Yes”, as none reported having no telecommuting opportunities or a “Never” frequency or “Not Applicable” (The “Not Applicable” option in Figure 2 was included to distinguish between two distinct groups. Specifically, it separates individuals who can potentially work from home but do not do so from those whose jobs are not flexible enough to allow for any remote work). Interestingly, occasional telecommuting (less than once a month) was observed among those with employer-imposed limitations or a personal aversion to remote work, suggesting that they only work from home under exceptional circumstances. These results clarify the limits of remote work practices within the surveyed group.

4.2. Latent Variables

The results from the latent variables are presented in this section. A series of questions using a five-point Likert scale captured self-reported perceptions and attitudes towards various modes of transport, working from home, and wellbeing. Statements related to commuting behaviour and wellbeing were derived from the existing literature, while those regarding the advantages and disadvantages of working from home were developed independently.
The purpose of this analysis was to assess the most relevant attitudes for defining travellers’ profiles and the adoption of working from home in Greater Melbourne. Understanding the factors that shape individuals’ decisions can provide valuable insights for policymakers and transportation planners in designing effective strategies to promote public transportation. By examining variables such as the advantages and disadvantages of working from home, convenience, accessibility and efficiency of mode choices, environmental concerns, social norms, and individual preferences, this study also contributes to the wider body of knowledge on transport behaviour in an Australian context.

4.2.1. Wellbeing

The wellbeing diagram in Figure 5 provides a comparative representation of individuals’ perceptions of their life fulfilment, life satisfaction, stress levels, and happiness, categorised as above average, average, and below average. Notably, the graph indicates that the majority rated their life fulfilment and happiness as above average. Life satisfaction follows a similar trend, but with a more significant proportion of individuals rating it as average. Stress levels have a more balanced distribution across the three categories, with a notable segment still perceiving their stress as above average. This visualisation suggests a leaning towards a generally positive sense of wellbeing among the surveyed group, with less positive perceptions primarily concentrated around stress levels.

4.2.2. Telecommuting Benefits

Figure 6 presents the participants’ views and responses related to telecommuting benefits. The results show that savings on commuting times seems to be the most valued benefit, with the highest percentage of respondents (35%) rating it as “Extremely important”. Utilising saved commuting time for family and leisure also holds significant importance, with the second-highest percentage in the “Extremely important” category (28%). For the “Very important” rating, saving on commuting costs and utilising saved commuting time for additional work-related tasks share the highest percentage (32%). The benefit seen as least important across most categories is cutting costs on workday items such as lunches and coffee, particularly in the “Not at all important” category (19%) and “Extremely important” category (only 17%). The results also suggest a general trend that the more direct financial benefits such as saving on commuting costs and time-saving benefits are given higher importance over other benefits like reducing carbon footprint or cutting costs on workday items. It is also notable that the benefits related to health and safety, such as preventing spreading or catching illnesses, have an even distribution across the importance scale, suggesting a diversity of opinion on this benefit.

4.2.3. Reasons for Working from Home

Figure 7 shows the responses to a statement related to the reasons people work from home. A significant portion of the respondents agree (35%) or strongly agree (26%) with the statement about working from home on a fixed set of days to align with personal or family commitments (dark blue), indicating that this is a common practice or preference. The second most agreed with statement is about deciding to work from home on random days due to personal or household tasks or health reasons (grey), with 27% agreeing and a quarter (25%) strongly agreeing. Regarding working from home on fixed days for weekly meetings or when the team is in the office (orange), opinions seem more divided; while 20% agree, a higher percentage of respondents (29%) disagree. The statement about working from home on random days due to external factors like weather or commute issues (yellow) has the highest neutrality, with 30% of respondents selecting “Neutral”. The statement about working from home on fixed days for meetings and team presence (orange) has the highest disagreement (29% for “Disagree” and 28% for “Strongly Disagree”).

4.2.4. Positiveness about Telecommuting Experience

Figure 8 shows the respondents’ level of agreement with the positiveness statement related to working from home. The statement with the highest agreement overall is “I have everything I need to be able to work from home successfully”, with 40% agreeing and 32% strongly agreeing, indicating that a strong infrastructure or support system for telecommuting is essential. The sentiment that “working from home has been a positive experience” also received high agreement, with 39% agreeing and 32% strongly agreeing. There is a noticeable divide on perceptions of whether working from home boosts productivity compared to the office, with a total of 49% agreeing or strongly agreeing, and 44% being neutral, disagreeing, or strongly disagreeing. A significant number of respondents (37% agree, 11% strongly agree) indicate that they often find themselves working longer hours when working from home, which could point to difficulties in separating work from personal time in the home environment. Opinions on the effectiveness of virtual meetings compared to in-person are more varied, with around 36% of respondents being neutral, but a considerable percentage either agreeing (36%) or disagreeing (29%). The statement “My superiors are supportive of my decision to telecommute” has mixed responses though leaning towards agreement, potentially indicating a culture of support for remote work in many organisations. Interestingly, the statement about “working from home leading to a reduction in sick leave” shows a balanced distribution across the agreement spectrum, suggesting that experiences with health and telecommuting vary widely among individuals. Overall, these observations suggest that while there is strong support for working from home in terms of infrastructure and personal experience, opinions are mixed regarding productivity and the effectiveness of virtual meetings compared to in-person interactions. Additionally, working longer hours is a common concern that has been expressed among those who work from home.

4.2.5. Negativity about Telecommuting Experience

Figure 9 shows the respondents’ level of agreement with the negativity statement related to working from home.
Around 24% of respondents either strongly agree or agree with the statement “I feel isolated and disconnected when working from home”, with 16% neutral and a total of 60% disagreeing or strongly disagreeing. In terms of the responses to the statement regarding the difficulty for others to see work effort, only 18% either strongly agree or agree, with a significant 68% disagreeing or strongly disagreeing. Around 24% agree or strongly agree that they face internet connectivity issues, while a significant majority (68%) do not experience this problem frequently. Around 29% agree or strongly agree that it is more challenging to ensure team productivity, but 54% disagree or strongly disagree with this sentiment. For the responses about the ability to manage tasks and priorities remotely, interestingly, around 21% agree or strongly agree that it is easier to manage team tasks remotely, with 55% disagreeing or strongly disagreeing. Responses to the statement about “missing casual interactions” seems to be a significant downside, with 39% agreeing or strongly agreeing that they miss casual interactions. In terms of the responses as to whether the home environment is noisy or distracting, around 38% agree or strongly agree that their home environment is not conducive for working due to being too noisy or distracting. When asked about whether respondents had requirements for additional equipment to work from home, around 18% agree or strongly agree that they still require equipment or technology to work from home, which could indicate a gap in remote work infrastructure. Responses to the statement about the perceived value of telecommuters in the organisation, around 22% feel that telecommuters are less valued in their organisation, while 56% do not feel this way.
Overall, the data show that while some respondents find managing work and maintaining productivity challenging when working remotely, a significant majority do not struggle with these aspects. However, issues like feeling isolated, missing interactions with colleagues, and having a noisy work environment at home are notable concerns.

4.3. Changes in Commuting and Telecommuting Demands

The shift in telecommuting frequency before and after the pandemic is presented in Figure 10.
The findings show changes in weekly commuting frequency by several modes of transport, including working from home. Before the pandemic, around 55% of respondents never worked from home. This number reduced to 15% after the pandemic, meaning that 40% of the respondents were introduced to working from home for the first time because of COVID-19. The majority of those are now working from home for 2–3 days a week. The most notable shift is in the group of respondents who worked from home two days a week, increasing from a mere 4% pre-COVID to 23% post-COVID. There is also a substantial increase in the frequency of working from home three days a week, going from 2% pre-COVID to 19% post-COVID. The number of people working from home all days decreased slightly, from 14% pre-COVID to 10% post-COVID. This increase in working from home frequency has resulted in a shift in the weekly commuting mode choice, as shown in Figure 11. There has been a substantial decrease in train usage, dropping from 23% pre-COVID to 16% currently. Vehicle use decreased from 54% pre-COVID to 43% at the time of completing the survey. The other modes of transport (Active Transport, Bus, Tram) remained relatively stable with minimal changes in their percentages.
These results were based on weekly averages. To further investigate the reduction in public transport and car trips, the reduction by day of the week was also calculated (Figure 12).
When evaluating the reduction by day of the week, however, the data illustrate a distinctive pattern in the reduction of public transport and car usage for commuting across the week. Monday shows the second highest public transport reduction at 35%, indicating a strong tendency to avoid crowded commuting options at the start of the week. Conversely, car usage reduction is highest on Wednesday at 28%, suggesting a preference for less driving in the middle of the week when public transport usage is at its highest (only an 11% reduction in PT). Fridays have the most substantial overall reduction in both public transport and car usage, at 41% and 24%, respectively, likely reflecting a higher adoption of remote work policies towards the end of the week. This trend emphasises a significant shift towards flexible working arrangements, particularly on days flanking the weekend.

4.4. Factor Analysis

Factor analysis was conducted for each telecommuting category to estimate the latent construct for each model. A key benefit of factor analysis is the flexibility to add or remove variables to determine which model shows the best comparative fit. In that light, several iterations of the models were tested.
The factor analysis was performed on the full datasets as well as for four distinct subsets of respondents categorised based on their working from home options. These options include the following:
  • Regular telecommuters (n = 417) (“Yes, I have the option and sometimes I do work from home”).
  • Non-telecommuters by choice (n = 93) (“Yes, I have the option but I do not work from home at all”).
  • Contingency telecommuters (n = 158) (“No, my role requires presence at the workplace, but I can manage some tasks from home during exceptional circumstances”).
  • Non-telecommuters by policy (n = 107) (“No, although, my work can be fully done remotely, my employer’s policies mandate presence at the workplace”).
Each factor analysis was conducted using respondents’ answers to latent questions in Table 1. The analyses reveal the most significant factors for each subgroup, ranking them from most to least significant (labelled 1 to 7 in each model). Only variables with factor loadings above 0.6 were included to ensure the relevance and strength of the associations.
We employed appropriate statistical tests, including Bartlett’s test of sphericity, to assess the suitability of the data for factor analysis. The significant result from Bartlett’s test (chi-square statistic of 3507.8716 with a p-value of 0.000) confirms that the correlation matrix is significantly different from the identity matrix, indicating that our data are appropriate for factor analysis.
The selection of seven factors for the factor analysis was based on a careful evaluation of the statistical metrics shown in Table 3. The results were obtained using the full dataset. The Bayesian Information Criterion (BIC) and the Smallest Class Percentage were calculated. The BIC helps determine the number of factors that best fit the data while avoiding overfitting, with a lower BIC value generally indicating a better model considering the penalty for additional factors. The formula for BIC is as follows:
BIC = −2 ⋅ {LL(β)}+ p ⋅ log(N)
where LL(β) is the log-likelihood value at convergence, p is number of parameters, and N is the number of samples.
From Table 3, it is evident that while the BIC values decrease with each additional factor, the rate of decrease slows significantly after seven factors. In addition, the Smallest Class Percentage, which indicates the proportion of the dataset best explained by the least common factor, shows a reasonable balance at seven factors.
The number of factors is set to seven, and four factor analysis models are developed for four subsets related to telecommuting preferences to provide insights into the varying priorities and perceptions among different groups. Figure 13, Figure 14, Figure 15 and Figure 16 show the results of the four models. Each model arranges factors counterclockwise from the most to the least important. Within each factor, only variables with factor loadings above 0.6 were included, arranged in a similar counterclockwise manner, indicating their relative importance within the factor.
For regular telecommuters, the “Benefits of Telecommuting” emerged as the most significant factor. This includes advantages like saving commute time and costs, increasing time for family and leisure, and reducing carbon emissions. These benefits clearly drive the preference for telecommuting among this group. However, the “Telecommuting Negatives” factor, which highlights challenges such as feelings of isolation and managing team productivity remotely, is also crucial, indicating that while telecommuting has its perks, it presents significant challenges that need to be managed. Another important factor for regular telecommuters is “Public Transport Comfort and Reliability,” underscoring the need for efficient and reliable public transport for those who still commute occasionally.
For contingency telecommuters, those whose jobs can be conducted from home but are not allowed by their employers, “Public Transport Comfort and Reliability” is the most critical factor. This highlights the necessity of efficient public transport for individuals who must commute. Following closely is “Car Efficiency and Enjoyment”, suggesting that these employees value the flexibility and enjoyment of using cars. Despite their inability to telecommute, the “Benefits of Telecommuting” remain a significant factor, indicating that these employees are aware of what they miss out on by not working from home. Similar to regular telecommuters, “Happiness and Life Fulfilment” is less influential, emphasising the immediate practical considerations over broader wellbeing.
Non-telecommuters by choice, those who can work from home but prefer not to, also find the “Benefits of Telecommuting” significant, although they choose to commute despite recognising these advantages. For them, “Public Transport Comfort and Reliability” and “Public Transport Cost and Stress” are crucial factors, indicating that even though they prefer commuting, they are concerned about the comfort, reliability, and stress associated with public transport. The least important factor for this group is “Telecommuting Negatives”, suggesting that their decision not to telecommute is not heavily influenced by the potential challenges of remote work.
Non-telecommuters by policy, who are not allowed to work from home, also prioritise “Public Transport Comfort and Reliability”. This group, similar to contingency telecommuters, relies heavily on efficient and reliable public transport. “Car Efficiency and Enjoyment” is also significant, reflecting a preference for the flexibility and enjoyment of car commuting. The “Benefits of Telecommuting” factor remains relevant, pointing to the advantages they miss. As with other groups, “Telecommuting Negatives” is the least important factor, highlighting that their current commuting situation is more influenced by practical and immediate concerns rather than the potential downsides of telecommuting.
The results of the full dataset are presented in Figure 17. The “Benefits of Telecommuting” emerged as the most significant factor. This is in line with the regular telecommuter (Table 4), and this could be due to the majority of datasets being for regular telecommuters. However, the second most important factor is “Public Transport Comfort and Reliability”, which underscores the importance of efficient and reliable public transport for those who commute occasionally. In the next section, the study will use the results of the factors analysis conducted on the full datasets and will calculate the factor score of each individual variable and introduce them as independent variables in the correlation analysis and cluster analysis. This is to reduce the dimension of the latent variables and establish the relationship between latent and socio-demographic variables. The 63 latent variables were analysed in this section and seven factors were deemed to be important.

4.5. Correlation and Cluster Analysis

Cluster analysis complements factor analysis by utilising the reduced and simplified constructs derived from factor analysis to form meaningful clusters. First, a correlation analysis was undertaken to provide a measure of the inter-relation between variables, which would allow for the selection of the most suitable land use and socio-demographic variables for inclusion in the cluster analysis. The Spearman correlation method was used as it is suitable for non-parametric and ordinal data, and is considered robust to outliers. The selected variables with coefficients larger than 0.5 were incorporated in the cluster analysis to identify associations between socio-demographic variables, latent constructs, commuting behaviour, and the four telecommuting options mentioned earlier. The reduction in public transport and car trips to work were also incorporated in the cluster analysis. The survey asked the respondents about the mode of transport used for each day of the week before and after the pandemic. Those who reported reduced car and public transport trips were highlighted. Similarly, those who reported increased working from home were also incorporated into the analysis. The analysis also incorporated the future frequency of working from home, which was measured by the number of days a week respondents would like to work from home in the future.
Figure 18 reveals that the cluster of variables associated with reduced PT trips to work includes those who work in the CBD, those who are currently using PT to commute, and those who have a positive experience with PT, as represented by the factor “PT Reliability” (F_2_Pos_Pt).
The closest cluster to the “Reduced PT” cluster includes variables related to those who reported an increase in WFH before and after the pandemic. This cluster contains variables representing individuals working in companies with 200 or more employees, those who stopped using toll roads, and the latent construct of WFH benefits (F_1_Ben_Tele). Additionally, this cluster includes variables such as single-parent households and those who will change their job if WFH is restricted.
The next cluster is associated with variables representing those who want to work more from home in the future (WFH Future Increase). This cluster includes variables related to those who are currently driving to work, working in the healthcare and social assistance industry, and living 5–10 km from their jobs. They also have a positive attitude towards using a car as a mode of transport to work (F_4_Pos_Car).
The cluster associated with “Reduced Car” includes variables such as seniors (above 60 years old) who show a preference for reducing car usage. These variables also bear connections to regular telecommuting and are prevalent among those working in the professional industry who also show a willingness to live closer to the city. These variable factors collectively contribute to a reduced reliance on cars for transportation to work.
The next clusters, unlike the previous ones, do not have specific target variables. However, they encompass the various types of telecommuters and associated latent constructs, which will be our focus. The next cluster includes several socio-economic variables gathered around the latent factor F_5_Life_Satisfaction. The most closely associated variable is working in the financial and insurance industry. Additionally, within this cluster, we find the public administration industry, managerial positions, high income, and male gender. These variables collectively form a profile of the cluster, indicating that life satisfaction is influenced by these socio-economic factors.
The factor of negative attitudes towards public transport (F6_Neg_Pt) forms its own distinct cluster. This cluster includes variables such as commuting for more than one hour, low income, and working in the retail trade industry for a company with fewer than 20 employees. These variables collectively indicate a profile of individuals who are likely to have a negative perception of public transport.
Negative attitudes towards working from home form a cluster with individuals who are non-telecommuters by choice. The closest socio-demographic variable within this cluster is single-occupant household. Additionally, this cluster includes those working in medium-sized companies and individuals who would not change their job if working from home were restricted.
The last cluster reveals a close association between two types of telecommuters: contingency telecommuters and non-telecommuters by employer policy. Contingency telecommuters are closely associated with the administrative and support service industry, clerical and administrative workers, and female gender. In contrast, those required by their employer to be at the office predominantly work in the education and training industry. This cluster highlights the distinct employment sectors and roles influencing telecommuting behaviours.
The last latent factor is F_7_Car_Perception, which includes individuals who have positive attitudes toward statements related to the association of driving a car with professional success. This cluster predominantly comprises young and middle-income people, highlighting the demographic that perceives car usage as a symbol of professional achievement.

5. Discussion

The analysis revealed that WFH benefits emerged as the primary factor influencing travel behaviour and mode choice among white-collar employees after the pandemic. The analysis shows that the key motivators for choosing to work from home include saving on commute costs, reducing travel time, and spending more time with family. These factors are significant enough that employees are willing to change jobs if their current employer restricts WFH options. This trend is particularly evident among single-parent households, where working from home allows parents to be more present for their children while still fulfilling their job responsibilities. To attract and retain employees, especially in larger organisations with 200 or more employees, it is crucial for employers to highlight these WFH benefits. The preference for remote work underscores the need for employers to offer flexible work arrangements to meet employees’ desires for a better work–life balance.
The study also classified white collar employees into four categories based on the choice and level of engagement in working from home. The study revealed that socio-demographics, specifically type of industry, were the main determinants of these classifications. Regular telecommuting is prevalent among those working in the professional industry, while contingency telecommuters are closely associated with the administrative and support service industry, clerical and administrative workers, and female gender. According to the data, female employees in administrative or clerical roles who were able to work from home during the pandemic are now having to return to work since they are unable to complete their work from home. This trend raises concerns about gender equality and the impact of remote work policies on different demographics. On the other hand, employers within the education and training industry are requiring their employees to be at the office although they are able to do the work from home. This highlights the distinct employment sectors and roles influencing telecommuting behaviours.
This study found that a future increase in working from home will lead to a reduction in car trips. The analysis shows that individuals who are eager to increase their time spent WFH are primarily those who currently drive to work, rather than using public transport or other modes. This trend is notably significant in the healthcare and social work industries, which are known for their demanding schedules and late-night shifts. Many workers in these sectors prefer driving because public transport often lacks the reliability needed for their roles. Additionally, these workers appreciate the flexibility, efficiency, and reliability that car commuting provides. Given that the healthcare and social work sector is the largest industry in Australia, further analysis is necessary to explore how frequently these workers are able to work from home and the options available to them. This deeper investigation will provide a clearer understanding of how increased WFH might affect car commuting patterns in this significant sector.
The analysis identified PT reliability, safety, and comfort as the second most important factors influencing commuting behaviour. The study found that individuals with a positive attitude toward these aspects of public transport (PT) are more likely to use PT. However, the analysis revealed that the reduction in PT usage is particularly noticeable among those commuting to the Central Business District (CBD). This finding suggests that the decrease in PT trips is not driven by issues related to reliability or comfort. Instead, it implies that the reduction in PT usage among CBD employees is likely due to an increase in telecommuting. This trend indicates that the CBD employment sector is becoming more accommodating to remote work, resulting in fewer daily commutes rather than dissatisfaction with public transport. As telecommuting becomes more prevalent, PT service providers will face increased pressure to maintain and enhance their services. Any decline in service quality could lead to even fewer PT trips, emphasising the need for consistent and high-quality services. However, it is important to note that while PT reliability, safety, and comfort are significant, they alone do not fully account for the reduction in PT trips. The rise in remote work appears to be a more influential factor in changing commuting patterns. Therefore, improving PT services might boost user satisfaction, but addressing the broader shift towards telecommuting is crucial for understanding and managing changes in commuting behaviour. Additionally, the study highlights that negative experiences with PT are particularly associated with the retail industry and companies with fewer than 20 employees. This suggests that improving PT services, by enhancing reliability and increasing service frequency, could attract more users from these demographics. Addressing these specific concerns could help mitigate negative perceptions and encourage greater use of PT among workers in these industries.
The study revealed that life satisfaction is closely linked with high income, managerial positions, and employment within the financial industry rather than working from home or specific modes of transport to work. Given the current context of inflation and rising costs of living in Australia, these factors become even more pertinent. Higher income helps mitigate the effects of increased living expenses, making financial security a primary concern for maintaining life satisfaction. This underscores the importance of addressing economic pressures to enhance overall wellbeing.

6. Conclusions

This paper analyses the commuting frequencies and modal choices of travellers in Melbourne, using a dataset reflecting travel behaviour before and after COVID-19. The analysis reveals a significant reduction in traditional commuting, with a marked decrease in train and personal vehicle usage. Concurrently, there is a notable increase in telecommuting, with most respondents transitioning to work from home for two to three days per week. The factor analysis on 63 latent variables resulted in seven main factors. Each factor represents a distinct underlying construct that explains the patterns in the data. These constructs were incorporated into cluster analyses to establish the relationship between latent constructs, socio-demographic variables, and target variables such as reduced work trips by public transport and car, as well as increased working from home.
Overall, our findings highlight the varying priorities across different commuter clusters. While the benefits of telecommuting are universally acknowledged, the reliance on and perception of public transport play a pivotal role in commuting preferences. For those unable to work from home, either by choice or policy, improving public transport efficiency and reliability is essential. Car efficiency and enjoyment are also significant for these groups, emphasising the need for policies that offer flexible and efficient commuting options. Addressing the challenges of telecommuting and enhancing public transport can drive a shift towards more sustainable and efficient travel behaviours, ultimately contributing to a more balanced and resilient transportation system.
These insights are crucial for policymakers and transport authorities aiming to design targeted interventions that accommodate the diverse needs and preferences of commuters. The study revealed that COVID-19 acted as a profound shock to the transport system, disrupting established values of modal attributes and commuter inertia, and adding more attributes such as the benefits and negatives of working from home as determinants in commuting mode decisions.
Policies should prioritise maintaining the flexibility and reliability of work-from-home (WFH) arrangements, as expanding public transport should not come at the expense of these benefits. Doing so could undermine the positive impact on reducing car congestion. To reduce car usage, it is essential to focus on initiatives and policies that make car commuters more willing to switch to public transport by improving its reliability, efficiency, and convenience, making it a viable and attractive alternative to driving. Additionally, public transport must be perceived as being as reliable and efficient as car travel, requiring investments in service quality, such as reducing delays and increasing frequency to make it a competitive option.
Another area is public transport fares and passes, which have become less attractive to commuters. Previously, discounted weekly or annual passes offered significant savings compared to daily passes, making them a popular choice for daily commuters. However, with many employees now working from home several days a week, these passes no longer provide the same financial benefit. To address this shift, it is crucial to redesign public transport fares to better align with current commuting patterns. Introducing more flexible fare options, such as bundles that allow for a set number of travel days per month, would cater to the needs of part-time commuters and make public transport a more attractive option. Additionally, providing further discounts and targeted incentives could help retain and attract more public transport users, ensuring the system remains viable and efficient in the post-pandemic era. For future research, it is essential to explore public transport more extensively. This should include investigating factors such as the number of transfers required, crowding levels, and the reliability of different modes like trains, trams, and buses. By understanding these aspects in greater detail, researchers can identify the best areas to target for improvements, ultimately making public transport a more attractive and competitive option for current car commuters.

Supplementary Materials

The following supporting information can be downloaded at: https://www.mdpi.com/article/10.3390/su16177289/s1.

Author Contributions

Conceptualisation, H.D. and G.C.; survey design, G.C. and H.D.; methodology, G.C. and H.D.; formal analysis, G.C.; verification and validation, G.C. and H.D.; writing—original draft preparation, G.C.; writing—review and editing, H.D. and G.C.; supervision, H.D. All authors have read and agreed to the published version of the manuscript.

Funding

This research received no external funding.

Institutional Review Board Statement

The study was conducted in accordance with the Australian National Statement on Ethical Conduct in Human Research. The survey reported in this study is also compliant with the rules and guide-lines outlined by Swinburne’s Human Research Ethics Committee (SUHREC), approval reference 20226358-9801, approved on 7 June 2022.

Informed Consent Statement

Informed consent was obtained from all survey participants.

Data Availability Statement

The source survey data used in this study are not publicly available in compliance with privacy provisions stipulated in the research ethics approval. Only high-level aggregated data similar to what is included in this paper are available from the corresponding author upon request.

Conflicts of Interest

The authors declare no conflicts of interest.

References

  1. Chalabi, G.; Dia, H. Telecommuting and Travel Behaviour: A Survey of White-Collar Employees in Adelaide, Australia. Sustainability 2024, 16, 2871. [Google Scholar] [CrossRef]
  2. Victorian Department of Transport Monthly Average Patronage by Day Type and by Mode. Available online: https://discover.data.vic.gov.au/dataset/monthly-average-patronage-by-day-type-and-by-mode (accessed on 20 August 2024).
  3. de Dios Ortúzar, J.; Willumsen, L.G. Modelling Transport; Wiley-Blackwell: Hoboken, NJ, USA, 2011; ISBN 9780470760390. [Google Scholar]
  4. Johnson, L.; Hensher, D. Application of multinomial probit to a two-period panel data set. Transp. Res. Part A Gen. 1982, 16, 457–464. [Google Scholar] [CrossRef]
  5. Goodwin, P.B. Habit and Hysteresis in Mode Choice. Urban Stud. 1977, 14, 95–98. [Google Scholar] [CrossRef]
  6. Blase, J.H. Hysteresis and Catastrophe Theory: Empirical Identification in Transportation Modelling. Environ. Plan. A 1979, 11, 675–688. [Google Scholar] [CrossRef]
  7. Ben-Akiva, M.E. Discrete Choice Analysis: Theory and Application to Travel Demand; Lerman, S.R., Ed.; MIT Press series in transportation studies; MIT Press: Cambridge, MA, USA, 1985; ISBN 0262022176. [Google Scholar]
  8. Collantes, G.O.; Mokhtarian, P.L. Subjective assessments of personal mobility: What makes the difference between a little and a lot? Transp. Policy 2007, 14, 181–192. [Google Scholar] [CrossRef]
  9. Sheller, M.; Urry, J. The New Mobilities Paradigm. Environ. Plan. A 2006, 38, 207–226. [Google Scholar] [CrossRef]
  10. Handy, S.; Cao, X.; Mokhtarian, P. Correlation or Causality between the Built Environment and Travel Behavior? Evidence from Northern California. Transp. Res. Part D Transp. Environ. 2005, 10, 427–444. [Google Scholar] [CrossRef]
  11. Schade, J.; Schlag, B. Acceptability of Urban Transport Pricing Strategies. Transp. Res. Part F Traffic Psychol. Behav. 2003, 6, 45–61. [Google Scholar] [CrossRef]
  12. Pasl, E.I.; Huber, J.C. Market Segmentation Analysis of Potential Inter-City Rail Travelers. Transportation 1992, 19, 177–196. [Google Scholar]
  13. Jensen, M. Passion and heart in transport—A sociological analysis on transport behaviour. Transp. Policy 1999, 1, 19–33. [Google Scholar] [CrossRef]
  14. Wall, R.; Devine-Wright, P.; Mill, G.A. Interactions between Perceived Behavioral Control and Personal-Normative Motives: Qualitative and Quantitative Evidence from a Study of Commuting-Mode Choice. J. Mix. Methods Res. 2008, 2, 63–86. [Google Scholar] [CrossRef]
  15. Wall, R.; Devine-Wright, P.; Mill, G.A. Comparing and Combining Theories to Explain Proenvironmental Intentions: The Case of Commuting-Mode Choice. Environ. Behav. 2007, 39, 731–753. [Google Scholar] [CrossRef]
  16. Schwartz, S.H. Normative Influences on Altruism; Academic Press: Cambridge, MA, USA, 1977. [Google Scholar]
  17. Ajzen, I. The Theory of Planned Behaviour: Reactions and Reflections. Psychol. Health 2011, 26, 1113–1127. [Google Scholar] [CrossRef] [PubMed]
  18. Parkany, E.; Gallagher, R.; Viveiros, P. Are Attitudes Important in Travel Choice? Transp. Res. Rec. 2004, 1894, 127–139. [Google Scholar] [CrossRef]
  19. Ajzen, I.; Cote, N.G. Attitudes and the prediction of behavior. Attitudes Attitude Chang. 2008, 13, 289–305. [Google Scholar]
  20. Mokhtarian, P.L.; Varma, K.V. The Trade-off between Trips and Distance Traveled in Analyzing the Emissions Impacts of Center-Based Telecommuting. Transp. Res. Transp. Environ. 1998, 3, 419–428. [Google Scholar] [CrossRef]
  21. Helminen, V.; Ristimäki, M. Relationships between Commuting Distance, Frequency and Telework in Finland. J. Transp. Geogr. 2007, 15, 331–342. [Google Scholar] [CrossRef]
  22. Shamshiripour, A.; Rahimi, E.; Shabanpour, R.; Mohammadian, A.K. How Is COVID-19 Reshaping Activity-Travel Behavior? Evidence from a Comprehensive Survey in Chicago. Transp. Res. Interdiscip. Perspect. 2020, 7, 100216. [Google Scholar] [CrossRef]
  23. Lachapelle, U.; Tanguay, G.A.; Neumark-Gaudet, L. Telecommuting and Sustainable Travel: Reduction of Overall Travel Time, Increases in Non-Motorised Travel and Congestion Relief? Urban Stud. 2018, 55, 2226–2244. [Google Scholar] [CrossRef]
  24. Sampath, S.; Saxena, S.; Mokhtarian, P. The Effectiveness of Telecommuting as a Transportation Control Measure. eScholarship 1992, 347–362. Available online: https://escholarship.org/content/qt0km7985p/qt0km7985p.pdf (accessed on 20 August 2024).
  25. Hamer, R.; Kroes, E.; Van Ooststroom, H. Teleworking in the Netherlands: An Evaluation of Changes in Travel Behaviour. Transportation 1991, 18, 365–382. [Google Scholar] [CrossRef]
  26. Choo, S.; Mokhtarian, P.L.; Salomon, I. Does Telecommuting Reduce Vehicle-Miles Traveled? An Aggregate Time Series Analysis for the US. Transportation 2005, 32, 37–64, ISBN 1111600430. [Google Scholar] [CrossRef]
  27. de Abreu e Silva, J.; Melo, P.C. Does Home-Based Telework Reduce Household Total Travel? A Path Analysis Using Single and Two Worker British Households. J. Transp. Geogr. 2018, 73, 148–162. [Google Scholar] [CrossRef]
  28. Zhu, P.; Mason, S.G. The Impact of Telecommuting on Personal Vehicle Usage and Environmental Sustainability. Int. J. Environ. Sci. Technol. 2014, 11, 2185–2200. [Google Scholar] [CrossRef]
  29. Cerqueira, E.D.V.; Motte-Baumvol, B.; Chevallier, L.B.; Bonin, O. Does Working from Home Reduce CO2 Emissions? An Analysis of Travel Patterns as Dictated by Workplaces. Transp. Res. Transp. Environ. 2020, 83, 102338. [Google Scholar] [CrossRef]
  30. Nayak, S.; Pandit, D. Potential of Telecommuting for Different Employees in the Indian Context beyond COVID-19 Lockdown. Transp. Policy 2021, 111, 98–110. [Google Scholar] [CrossRef] [PubMed]
  31. Dianat, A.; Hawkins, J.; Habib, K.N. Assessing the Impacts of COVID-19 on Activity-Travel Scheduling: A Survey in the Greater Toronto Area. Transp. Res. Part A Policy Pract. 2022, 162, 296–314. [Google Scholar] [CrossRef]
  32. Weller, J. “La Pandemia Del COVID-19 y Su Efecto En Las Tendencias de Los Mercados Laborales”, Documentos de Proyectos (LC/TS.2020/67). Com. Econ. Para Am. Lat. Caribe 2020, 34. Available online: https://repositorio.cepal.org/server/api/core/bitstreams/26a2069d-f658-4727-89f4-02e4646750d2/content (accessed on 20 August 2024).
  33. Beck, M.J.; Hensher, D.A. Insights into the Impact of COVID-19 on Household Travel and Activities in Australia—The Early Days under Restrictions. Transp. Policy 2020, 96, 76–93. [Google Scholar] [CrossRef]
  34. Currie, G.; Jain, T.; Aston, L. Evidence of a Post-COVID Change in Travel Behaviour—Self-Reported Expectations of Commuting in Melbourne. Transp. Res. Part A Policy Pract. 2021, 153, 218–234. [Google Scholar] [CrossRef]
  35. Jain, T.; Currie, G.; Aston, L. COVID and Working from Home: Long-Term Impacts and Psycho-Social Determinants. Transp. Res. Part A Policy Pract. 2022, 156, 52–68. [Google Scholar] [CrossRef]
  36. Haustein, S. Mobility behavior of the elderly: An attitude-based segmentation approach for a heterogeneous target group. Transportation 2012, 39, 1079–1103. [Google Scholar] [CrossRef]
  37. Bollen, K.A. Latent Variables in Psychology and the Social Sciences. Annu. Rev. Psychol. 2002, 53, 605–634. [Google Scholar] [CrossRef] [PubMed]
  38. Revelle, W.; Revelle, M.W. Package “psych” Title Procedures for Psychological, Psychometric, and Personality Research. Compr. Arch. Netw. 2024, 337, 161–165. [Google Scholar]
  39. Bernaards, C.A.; Jennrich, R.I. Gradient Projection Algorithms and Software for Arbitrary Rotation Criteria in Factor Analysis. Educ. Psychol. Meas. 2005, 65, 770–790. [Google Scholar] [CrossRef]
  40. Spearman, C. The Proof and Measurement of Association between Two Things. Int. J. Epidemiol. 2010, 39, 1137–1150. [Google Scholar] [CrossRef]
  41. Ward, J.H. Hierarchical Grouping to Optimize an Objective Function. J. Am. Stat. Assoc. 1963, 58, 236–244. [Google Scholar] [CrossRef]
Figure 1. Average monthly public transport patronage in Melbourne. Source: Department of Transport and Planning. Monthly average patronage by day and mode [2].
Figure 1. Average monthly public transport patronage in Melbourne. Source: Department of Transport and Planning. Monthly average patronage by day and mode [2].
Sustainability 16 07289 g001
Figure 2. Survey design and telecommuting variables. Source: [1].
Figure 2. Survey design and telecommuting variables. Source: [1].
Sustainability 16 07289 g002
Figure 3. Perceived ability and frequency of working from home.
Figure 3. Perceived ability and frequency of working from home.
Sustainability 16 07289 g003
Figure 4. Perceived ability and option of working from home. These statements were further investigated in the factor analysis.
Figure 4. Perceived ability and option of working from home. These statements were further investigated in the factor analysis.
Sustainability 16 07289 g004
Figure 5. Personal wellbeing.
Figure 5. Personal wellbeing.
Sustainability 16 07289 g005
Figure 6. Benefits of working from home.
Figure 6. Benefits of working from home.
Sustainability 16 07289 g006
Figure 7. Reasons for working from home.
Figure 7. Reasons for working from home.
Sustainability 16 07289 g007
Figure 8. Positiveness about telecommuting experience.
Figure 8. Positiveness about telecommuting experience.
Sustainability 16 07289 g008
Figure 9. Negativity about telecommuting experience.
Figure 9. Negativity about telecommuting experience.
Sustainability 16 07289 g009
Figure 10. Shift in telecommuting frequency before and after the pandemic.
Figure 10. Shift in telecommuting frequency before and after the pandemic.
Sustainability 16 07289 g010
Figure 11. Shift in transport mode choice before and after the pandemic.
Figure 11. Shift in transport mode choice before and after the pandemic.
Sustainability 16 07289 g011
Figure 12. Reduction in public transport and car work trips by day of the week.
Figure 12. Reduction in public transport and car work trips by day of the week.
Sustainability 16 07289 g012
Figure 13. Factor analysis for regular telecommuter subset.
Figure 13. Factor analysis for regular telecommuter subset.
Sustainability 16 07289 g013
Figure 14. Factor analysis for contingency telecommuter subset.
Figure 14. Factor analysis for contingency telecommuter subset.
Sustainability 16 07289 g014
Figure 15. Factor analysis for non-telecommuter by choice subset.
Figure 15. Factor analysis for non-telecommuter by choice subset.
Sustainability 16 07289 g015
Figure 16. Factor analysis for non-telecommuter by policy subset.
Figure 16. Factor analysis for non-telecommuter by policy subset.
Sustainability 16 07289 g016
Figure 17. Factor analysis full dataset.
Figure 17. Factor analysis full dataset.
Sustainability 16 07289 g017
Figure 18. Cluster analysis of selected variables.
Figure 18. Cluster analysis of selected variables.
Sustainability 16 07289 g018
Table 1. List of latent variables.
Table 1. List of latent variables.
ItemQuestion
CarBusProfSuccess“I associate car commuting with professional success over taking a bus” [36]
CarTrainProfSuccess“I associate car commuting with professional success over taking a train” [36]
CarCostParkingDeterrentThe cost of parking near my workplace often deters me from driving to work
CarParkingAvailInfluenceThe availability of parking spaces near my workplace influences my decision to commute by car
CarReliabilityFor me, car commuting is more reliable that anything
CarFlexibilityDriving to work offers great flexibility in my daily routine
CarEfficiencyOwning a car makes my daily commute more efficient
CarEnjoyCommuteI enjoy driving to work
CarStressCommuteDriving to work can be stressful for me
BusEnjoyCommuteI enjoy my bus commute
BusStressCommuteCommuting by bus is stressful for me
TrainCostCommuteI find commuting by train expensive
TrainEnjoyCommuteI enjoy my train rides to work
TrainStressCommuteCommuting by train is stressful for me
PtAccessibilityMy home and workplace are within a walkable distance from the nearest public transport point
PtSafetyI feel safe while using public transport
PtFrequencyReliabilityThe frequency and reliability of public transport meet my commuting needs
PtComfortCommuting by public transport provides a comfortable experience
BusCostCommuteI find commuting by bus expensive
PtEcoFriendlyPublic transport is a more environmentally friendly option
PtWeatherInfluenceWhen commuting, the weather largely influences my decision to take public transport
PtRelaxMultitaskI can relax or multitask when using public transport
PtCostEfficiencyI believe public transport is more economical than driving
PtOvercrowdingImpactI am deterred by public transport delays or overcrowding
WalkPedestrianFriendlyPathsPaths from my home to work are pedestrian
WalkWeatherInfluenceWeather largely influences my decision to walk for commuting
WalkDistanceTooLongMy commute distance is too long to consider walking
MicroHealthBenefitI consider using micro mobility options a healthy way to commute
MicroCostSavingCommuting with micro mobility options saves me money
MicroFacilitiesLackThere aren’t enough facilities (like racks or storage areas) at work to support micro mobility users
MicroSafetyConcernIt is too dangerous for me to use micro mobility options on the roads from home to work
TeleNegFeelIsolatedI feel isolated and disconnected when working from home
TeleNegMissInteractionsVirtual meetings are as effective as in-person meetings
TeleNegLongerHoursI miss the casual interactions and coffee breaks with colleagues when telecommuting
TeleNegEffortUnseenI often find myself working longer hours when working from home
TeleNegHomeNoisyWorking from home made it harder for others to see the long hours and effort I put into my work
TeleNegInternetIssuesMy home environment is too noisy or distracting for work
TeleNegNeedEquipmentI face frequent internet connectivity issues at home
TeleNegHardToMngTeamProductivity“I still require equipment/technology to be able to complete work from home” [36]
TeleNegValuedLessIt is more challenging to ensure team members stay productive and accountable when working remotely
TelePosVirtualEffectiveTelecommuters are less valued in my organization compared to those who work from the office
TelePosBoostProductivityWorking from home boosts my productivity more than working from the office
TelePosLessSickLeavesWorking from home has led to a reduction in my sick leaves
TelePosPositiveExperience“Working from home has been a positive experience for me” [36]
TelePosHaveEverythingI have everything I need to be able to work from home successfully
TelePosEasyManageTeamRemoteI find it easier to manage my team’s tasks and priorities remotely
TelePosSupportiveSuperiorsMy superiors are supportive of my decision to telecommute
BenSaveCommuteTime Saving on commuting time
BenWorkExtra Utilizing saved commuting time for additional work-related tasks
BenTimeFamilyLeisure Utilizing saved commuting time on family and leisure
BenSaveCommuteCosts Saving on commuting costs
BenCutWorkdayCosts Cutting costs on workday items such as lunches and coffee
BenPreventIllness Prevent spreading or catching illnesses
BenReduceCarbon Reducing carbon footprint by eliminating daily commutes
RsnFixedDaysPersonal I work from home on a fixed set of days to align with personal or family commitments
RsnFixedDaysMeetings I work from office on a fixed set of days reserved for weekly meetings when my team is in the office
RsnRandomDaysPersonal I work from home on random days based on personal/household tasks, or when not feeling well
RsnRandomDaysExternal I work from home on random days based on external factors like weather, transport issues, etc.
Stress“How stressed did you feel yesterday?” [36]
Happiness“How happy did you feel yesterday?” [36]
LifeFulfillment“To what extent do you feel the things you do in your life are worthwhile?” [36]
LifeSatisfactionHow satisfied are you with your life as a whole these days?
Table 2. Summary of survey socio-demographics.
Table 2. Summary of survey socio-demographics.
ItemPercent/MeanItemPercent/Mean
Sex Industry
Male46%Agriculture, Forestry, and Fishing1%
Female54%Mining1%
No. of Children0.6Manufacturing5%
No. of Cars1.6Electricity, Gas, Water, and Waste Services2%
Household Size2.7Construction5%
Age42Wholesale Trade3%
18–24 years8%Retail Trade7%
25–29 years9%Accommodation and Food Services2%
30–34 years15%Transport, Postal, and Warehousing4%
35–39 years16%Information Media and Telecommunications6%
40–44 years15%Financial and Insurance Services10%
45–49 years10%Rental, Hiring, and Real Estate Services2%
50–54 years8%Professional, Scientific, and Technical Services14%
55–59 years7%Administrative and Support Services7%
60–64 years6%Public Administration and Safety6%
>647%Education and Training12%
Income99,500Healthcare and Social Assistance10%
AUD 1-AUD 51,99918%Arts and Recreation Services4%
AUD 52,000-AUD 77,99921%Occupation
AUD 78,000-AUD 90,99913%Managerial Position26%
AUD 91,000-AUD 103,99911%Professional (e.g., Engineering, Health, IT)31%
AUD 104,000-AUD 155,99922%Technician or Trade3%
AUD 156,000 or more16%Community and Personal Service4%
Clerical and Administrative Workers25%
Education Sales Workers5%
High School16%Machinery Operator or Driver1%
Trade School3%Labourer0%
Graduate Certificate/Diploma19%Academic Staff5%
Bachelor’s Degree41%Employment Type
Master’s Degree19%Full Time72%
Doctoral Degree/Higher2%Part Time and Casual28%
Table 3. Factor analysis metrics for different numbers of targeted factors.
Table 3. Factor analysis metrics for different numbers of targeted factors.
FactorsLog-LikelihoodBICSmallest Class Percentage
1−13,669,317,54327,338,635,096100%
2−11,842,162,18223,684,324,38445%
3−10,430,763,44620,861,526,92332%
4−9,307,519,94418,615,039,93021%
5−8,537,922,43217,075,844,91714%
6−7,888,212,40815,776,424,87913%
7−7,353,353,67114,706,707,41510%
8−6,887,489,16113,774,978,4048%
9−6,425,935,44212,851,870,9778%
10−5,994,490,97411,988,982,0524%
Table 4. List of latent variables. Summary of factor analysis results.
Table 4. List of latent variables. Summary of factor analysis results.
FactorsFull DatasetsRegular TelecommutersContingency TelecommutersNon-Telecommuters by ChoiceNon-Telecommuters by Policy
Factor 1Benefits of WFHBenefits of WFHBenefits of WFHCar ReliabilityPT Reliability
Factor 2PT ReliabilityNegatives of WFHPT ReliabilityBenefits of WFHCar Reliability
Factor 3Negatives of WFHPT ReliabilityPT stress and costPositiveness of WFHBenefits of WFH
Factor 4Car ReliabilityCar ReliabilityCar ReliabilityLife satisfactionpositiveness of WFH
Factor 5Life satisfactionLife satisfactionNegatives of WFHPT ReliabilityLife satisfaction
Factor 6PT stress and costPT stress and costLife satisfactionNegatives of WFHNegatives of WFH
Factor 7Car professional successCar professional successCar professional successPT stress and costPT stress and cost
Disclaimer/Publisher’s Note: The statements, opinions and data contained in all publications are solely those of the individual author(s) and contributor(s) and not of MDPI and/or the editor(s). MDPI and/or the editor(s) disclaim responsibility for any injury to people or property resulting from any ideas, methods, instructions or products referred to in the content.

Share and Cite

MDPI and ACS Style

Chalabi, G.; Dia, H. The Impacts of Remote Work and Attitudinal Shifts on Commuting Reductions in Post-COVID Melbourne, Australia. Sustainability 2024, 16, 7289. https://doi.org/10.3390/su16177289

AMA Style

Chalabi G, Dia H. The Impacts of Remote Work and Attitudinal Shifts on Commuting Reductions in Post-COVID Melbourne, Australia. Sustainability. 2024; 16(17):7289. https://doi.org/10.3390/su16177289

Chicago/Turabian Style

Chalabi, Gheyath, and Hussein Dia. 2024. "The Impacts of Remote Work and Attitudinal Shifts on Commuting Reductions in Post-COVID Melbourne, Australia" Sustainability 16, no. 17: 7289. https://doi.org/10.3390/su16177289

APA Style

Chalabi, G., & Dia, H. (2024). The Impacts of Remote Work and Attitudinal Shifts on Commuting Reductions in Post-COVID Melbourne, Australia. Sustainability, 16(17), 7289. https://doi.org/10.3390/su16177289

Note that from the first issue of 2016, this journal uses article numbers instead of page numbers. See further details here.

Article Metrics

Back to TopTop