Simulation and Regulation of High-Quality Economic Development Based on System Dynamics and DPSIR Model
Abstract
1. Introduction
2. Literature Review and Theoretical Framework
2.1. System Dynamics
2.2. Theoretical Framework
3. Research Method and Dynamic Hypothesis
3.1. Research Method
3.2. Dynamic Hypothesis
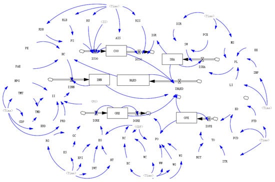
4. Model Description and Mathematical Formulation
5. Simulation Results and Discussion
5.1. Validation Test
5.2. Sensitivity Analysis
5.3. Scenario Analysis
5.3.1. Baseline Scenario Analysis
5.3.2. Policy Scenario Analysis
5.4. What to Regulate and How to Regulate
5.4.1. What to Regulate
5.4.2. How to Regulate
6. Discussion
7. Conclusions
Author Contributions
Funding
Institutional Review Board Statement
Informed Consent Statement
Data Availability Statement
Acknowledgments
Conflicts of Interest
References
- Solow, R. A Contribution to the Theory of Economic Growth. Q. J. Econ. 1956, 70, 65–94. [Google Scholar] [CrossRef]
- Lucas, R.E. On the mechanics of economic development. J. Monet. Econ. 1988, 22, 3–42. [Google Scholar] [CrossRef]
- Chu, M.; Zong, J.F. Government Intervention, Financial Deepening and Structural Transformation: An Examination Based on the Investigation of ”New Northeast Phenomenon”. China Soft Sci. 2018, 1, 63–76. [Google Scholar]
- Niu, H.; Yan, C.L. Environmental Tax, Resource Allocation and High-quality Economic Development. J. World Econ. 2021, 44, 28–50. [Google Scholar]
- Jing, W.M.; Wang, Y.; Mo, L.J. Educational Human Capital Structure, Technological Transformation and Upgrading and High-quality Development of Regional Economy. J. Macro-Qual. Res. 2019, 7, 18–32. [Google Scholar]
- Jiang, M.; Yang, Z.; Zhang, X.; Li, P.; Xu, Y.; Zhao, Y.; Ren, Z.; Wang, D.; Wen, M. Assessment of Water Security in Shaanxi, Gansu, Ningxia, Qinghai and Xinjiang, Northwest China Based on DPSIR Model. J. Earth Sci. Environ. 2022, 44, 535–544. [Google Scholar]
- Peng, D.Y.; Zhu, M.T. Analysis of Priority on Influencing Factors of High-Quality Economic Development and the Evaluation. Ecol. Econ. 2020, 36, 50–56+76. [Google Scholar]
- Zhao, T.; Zhang, Z.; Liang, S.K. Digital Economy, Entrepreneurship, and High-Quality Economic Development: Empirical Evidence from Urban China. Manag. World 2020, 36, 65–76. [Google Scholar]
- Fu, G.M.; Tang, J.F. Is America’s Re-Industrialization a Blessing or a Curse: Can Two-Way FDI Promote China’s High-Quality Economy Development?—Based on the Mediating Role of Industrial Structure and Technological Innovation. J. Syst. Manag. 2022, 31, 1137–1149. [Google Scholar]
- Fan, Q.Q.; Chu, C.J.; Gao, J.N. Effect of environmental regulation and industrial structure upgrading on high-quality economic development. Chin. Popul. Resour. Environ. 2020, 30, 84–94. [Google Scholar]
- Jia, J.X.; Luo, L.H.; Gu, J. Local Environmental Regulation and High-quality Economic Development. China Ind. Econ. 2023, 422, 99–117. [Google Scholar]
- Huang, S.C.; Qu, J.S.; Chen, H.F. Measurement and Type Division of Imbalance of High-quality Economic Development. Stat. Decis. 2022, 38, 83–88. [Google Scholar]
- Tong, H.F.; Yang, Y.; Wang, J.Y.; Feng, Y. Modeling China’s Green Economy 2050: Scenario Analysis Based on the System Dynamics Model. China Soft Sci. 2015, 6, 20–34. [Google Scholar]
- Zhou, X.Y.; Xu, Z.D.; Xi, Y.Q. The system dynamic model and policy optimized simulation of energy conservation and emission reduction in China. Syst. Eng.-Theory Pract. 2018, 38, 1422–1444. [Google Scholar]
- Liu, X.; Zeng, M. Renewable energy investment riske valuation model based on system dynamics. Renew. Sustain. Energy Rev. 2017, 73, 782–788. [Google Scholar] [CrossRef]
- Saleh, M.; Oliva, R.; Kampmann, C.E.; Davidsen, P.I. A comprehensive analytical approach for policy analysis of system dynamics models. Eur. J. Oper. Res. 2010, 203, 673–683. [Google Scholar] [CrossRef]
- Qiao, H.; Xu, J.R.; Zhang, S. Research on the impact of community e-commerce value creation based on system dynamics. Syst. Eng. Theory Pract. 2023, 43, 2615–2631. [Google Scholar]
- Bubnicki, Z. Modern Control Theory; Springer Science & Business Media: Berlin/Heidelberg, Germany, 2005. [Google Scholar]
- Kim, D.H.; Senge, P.M. Putting Systems Thinking into Practice. Syst. Dyn. Rev. 1994, 10, 277–290. [Google Scholar] [CrossRef]
- Li, X.; Wang, X. A Study of the Function-Based Policy Optimization in System Dynamics Model. Int. J. Innov. Comput. Inf. Control 2010, 6, 2847–2856. [Google Scholar]
- Größler, A.; Thun, J.H.; Milling, P.M. System Dynamics as a Structural Theory in Operations Management. Prod. Oper. Manag. 2008, 17, 373–384. [Google Scholar] [CrossRef]
- Datola, G.; Bottero, M.; De Angelis, E.; Romagnoli, F. Operationalising resilience: A methodological framework for assessing urban resilience through System Dynamics Mode. Ecol. Model. 2022, 465, 109851. [Google Scholar] [CrossRef]
- Sterman, J.D. Learning in and about complex systems. Syst. Dyn. Rev. 1994, 10, 291–330. [Google Scholar] [CrossRef]
- Lyneis, J.M. System dynamics for market forecasting and structural analysis. Syst. Dyn. Rev. 2000, 16, 3–25. [Google Scholar] [CrossRef]
- Ganji, F.; Nasseri, M. System dynamics approaches to assess the impacts of climate change on surface water quality and quantity: Case study of Karoun River, Iran. Environ. Sci. Pollut. Res. 2021, 28, 31327–31339. [Google Scholar] [CrossRef] [PubMed]
- Wang, Z.Y.; Fu, X.T. Scheme simulation and predictive analysis of water environment carrying capacity in Shanxi Province based on system dynamics and DPSIR model. Ecol. Indic. 2023, 154, 110862. [Google Scholar] [CrossRef]
- Porter, M.E.; van der Linde, C. Toward a New Conception of the Environment-Competitiveness Relationship. J. Econ. Perspect. 1995, 9, 97–118. [Google Scholar] [CrossRef]
- Yao, S.J. China’s economic theory and strategy for overcoming the “Middle income trap”. Int. Econ. Rev. 2018, 1, 86–107+6. [Google Scholar]
- Zhang, K.; Huang, L. The Power of Composition: Human Capital Upgrade, Institutional Environment and Regional Innovation Capability. Mod. Econ. Sci. 2022, 44, 28–41. [Google Scholar]
- Ren, Y.; Wu, K.J.; Lim, M.K.; Tseng, M.L. Technology transfer adoption to achieve a circular economy model under resource-based view: A high-tech firm. Int. J. Prod. Econ. 2023, 264, 108983. [Google Scholar] [CrossRef]
- Cuthbertson, R.W.; Furseth, P.I. Digital services and competitive advantage: Strengthening the links between RBV, KBV, and innovation. J. Bus. Res. 2022, 152, 168–176. [Google Scholar] [CrossRef]
- Braganza, A.; Brooks, L.; Nepelski, D.; Ali, M.; Moro, R. Resource management in big data initiatives: Processes and dynamic capabilities. J. Bus. Res. 2017, 70, 328–337. [Google Scholar] [CrossRef]
- Homer, J.B.; Hirsch, G.B. System dynamics modeling for public health: Background and opportunities. Am. J. Public Health 2006, 96, 452–458. [Google Scholar] [CrossRef] [PubMed]
- Zhu, B.Z.; Tang, J.J.; Jiang, M.X.; Wang, P. Simulation and regulation of carbon market risk based on system dynamics. Syst. Eng. Theory Pract. 2022, 42, 1859–1872. [Google Scholar]
- Zheng, L.; Le, Z.J. Research on System Dynamics Model for Government Public Information Resources Allocation System. China Soft Sci. 2011, 8, 178–184. [Google Scholar]
- Yao, C.Y.; Chen, G.J.; Zhang, Y. Study on the path of urban ecosystem construction based on System dynamics: A case study of Tianjin. J. Environ. Sci. 2020, 40, 1921–1930. [Google Scholar]
- Ge, Y.J.; Qu, J.S.; Gao, X.Y.; Liu, C.S.; Tang, J.; Song, X. Simulation of Chinese Household Carbon Emission Based on System Dynamics. Sci. Technol. Manag. Res. 2022, 42, 239–246. [Google Scholar]
- Song, Y.Q.; Wang, Q.; Li, H.J.; Li, G.J. Modeling and simulation of enterprise innovation investment decision based on system dynamics. Syst. Eng. Theory Pract. 2018, 38, 3097–3108. [Google Scholar]
- Gu, M.R.; Wang, F.; Wang, S.H. Simulation of China’s Green Development Policy Based on System Dynamics. Chin. J. Environ. Manag. 2021, 13, 126–135. [Google Scholar]
- Tong, M.H.; Chu, C.C.; Li, Y. Research on the Distribution Dynamics, Regional Differences and Convergence of China’s High-quality Economic Development. J. Quant. Technol. Econ. 2022, 39, 3–22. [Google Scholar]








| Type | Variables | Description | Formulation |
|---|---|---|---|
| Stock variables | INN | Innovation | =INTEG (IINN, IT); Units: Dmnl |
| COO | Coordination | =INTEG (ICOO-DCOO, IT); Units: Dmnl | |
| GRE | Green | =INTEG (IGRE-DGRE, IT); Units: Dmnl | |
| OPE | Openness | =INTEG (IOPE, IT); Units: Dmnl | |
| SHA | Sharing | =INTEG (ISHA, IT); Units: Dmnl | |
| HQED | HQED | =INTEG (IHQED, IT); Units: Dmnl | |
| Flow variables | IINN | Increase in the level of innovation | =0.02 × HC + 0.02 × II + 0.02 × INN; Units: Dmnl |
| ICOO | Increase in the level of coordination | =0.01 × AIS + 0.02 × RU + 0.03 × FS + 0.01 × II + 0.02 × COO; Units: Dmnl | |
| DCOO | Decrease in the level of coordination | =0.02 × IGR + 0.02 × RIS + 0.018 × COO; Units: Dmnl | |
| IGRE | Increase in the level of green | =0.6 × GC + 0.8 × EG + 0.78 × GRE; Units: Dmnl | |
| DGRE | Decrease in the level of green | =0.15 × RC + 0.2 × PO + 0.76 × GRE; Units: Dmnl | |
| IOPE | Increase in the level of openness | =0.32 × ED + 0.12 × TO + 0.03 × OPE; Units: Dmnl | |
| ISHA | Increase in the level of sharing | =0.44 × SW + 0.56 × PL + 0.02 × SHA; Units: Dmnl | |
| IHQED | Increase in the level of HQED | =0.003 × DELAY1 (INN, 1) + 0.001 × COO + 0.002 × DELAY1 (GRE, 1) + 0.001 × OPE + 0.001 × SHA + 0.06 × HQED; Units: Dmnl | |
| Constant | PE | Per capita years of education | =9.27; Units: Dmnl |
| PAE | Proportion of advanced education | =0.15; Units: Dmnl | |
| EE | Education expenditure | =0.21; Units: Dmnl | |
| NIT | The number of inbound tourism | =0.10; Units: million | |
| Auxiliary variables | HC | Human capital | =0.01 × LN (PE) + 0.03 × PAE + 0.01 × HQED; Units: Dmnl |
| TMD | Technology market development | =LN (TMT/10 + 1)/GDP; Units: Dmnl | |
| II | Innovation input | =0.01 × PRD + 0.008 × ERD/10 + 0.01 × NPG + 0.013 × TMD + 0.01 × PO; Units: Dmnl | |
| FS | Financial structure | =RDB/RLB; Units: Dmnl | |
| SW | Social welfare | =0.02 × DIR + 0.02 × PCE; Units: Dmnl | |
| PL | People’s livelihood | =0.02 × LN (MS) + 0.01 × EE + 0.02 × LI + 0.03 × INF; Units: Dmnl | |
| ED | External dependence | =0.05 × FTD + 0.03 × FCD; Units: Dmnl | |
| TO | Tourism openness | =0.03 × ITR + 0.06 × NIT; Units: Dmnl | |
| GC | Green construction | =0.01 × RG + 0.02 × ES; Units: Dmnl | |
| RC | Resource consumption | =0.01 × WC + 0.01 × EC + 0.07 × GDP; Units: Dmnl | |
| EG | Environmental governance | =0.03 × EPI + 0.01 × HT + 0.02 × IWT + 0.025 × GDP; Units: Dmnl | |
| PO | Pollution output | =0.01 × WW + 0.01 × WG + 0.01 × WS + 0.045 × GDP + 0.01 × OPE; Units: Dmnl | |
| TMT | Technology market turnover infrastructure | =WITHLOOKUP (Time, ([(0, 0)–(10,10)], (2015, 3.13), (2016, 3.64), (2017, 4.31), (2018, 5.71), (2019, 7.25)); Units: Ten billion | |
| NPG | The number of patents granted | =WITHLOOKUP (Time, ([(0, 0)–(10, 10)], (2015, 0.053), (2016, 0.054), (2017, 0.057), (2018, 0.077), (2019, 0.082)); Units: million | |
| PRD | R&D personnel | =WITHLOOKUP (Time, ([(0, 0)–(10, 10)], (2015, 0.088), (2016, 0.09), (2017, 0.091), (2018, 0.099), (2019, 0.11)); Units: million | |
| ERD | R&D expenditure | =WITHLOOKUP (Time, ([(0, 0)–(10, 10)], (2015, 3.34), (2016, 3.65), (2017, 4), (2018, 4.33), (2019, 4.66)); Units: Ten billion | |
| RDB | The ratio of deposit balance | =WITHLOOKUP (Time, ([(0, 0)–(10, 10)], (2015, 1.5), (2016, 1.56), (2017, 1.57), (2018, 1.58), (2019, 1.62)); Units: Dmnl | |
| RLB | The ratio of loan balance | =WITHLOOKUP (Time, ([(0, 0)–(10, 10)], (2015, 2.01), (2016, 2.07), (2017, 2), (2018, 1.92), (2019, 1.93)); Units: Dmnl | |
| RU | The ratio of urbanization | =WITHLOOKUP (Time, ([(0, 0)–(10, 10)], (2015, 0.58), (2016, 0.59), (2017, 0.6), (2018, 0.61), (2019, 0.62)); Units: Dmnl | |
| RIS | Rationalization of industrial structure | =WITHLOOKUP (Time, ([(0, 0)–(10, 10)], (2015, 1.3), (2016, 1.4), (2017, 1.46), (2018, 1.52), (2019, 1.58)); Units: Dmnl | |
| AIS | Advanced industrial structure | =WITHLOOKUP (Time, ([(0, 0)–(10, 10)], (2015, 0.51), (2016, 0.48), (2017, 0.47), (2018, 0.45), (2019, 0.42)); Units: Dmnl | |
| GDP | GDP | =WITHLOOKUP (Time, ([(0, 0)–(10, 10)], (2015, 0.23), (2016, 0.25), (2017, 0.27), (2018, 0.3), (2019, 0.33)); Units: trillion | |
| IGR | Income gap of residents | =WITHLOOKUP (Time, ([(0, 0)–(10, 10)], (2015, 0.42), (2016, 0.43), (2017, 0.42), (2018, 0.42), (2019, 0.42)); Units: Dmnl | |
| DIR | Disposable income of residents | =WITHLOOKUP (Time, ([(0, 0)–(10, 10)], (2015, 0.0222), (2016, 0.0241), (2017, 0.0263), (2018, 0.0285), (2019, 0.031)); Units: million | |
| PCE | Per capita consumption expenditure | =WITHLOOKUP (Time, ([(0, 0)–(10, 10)], (2015, 0.0161), (2016, 0.0175), (2017, 0.0186), (2018, 0.0202), (2019, 0.0218)); Units: million | |
| MS | Medical services | =WITHLOOKUP (Time, ([(0, 0)–(10, 10)], (2015, 0.233), (2016, 0.247), (2017, 0.264), (2018, 0.279), (2019, 0.293)); Units: million | |
| INF | Infrastructure | =WITHLOOKUP (Time, ([(0, 0)–(10, 10)], (2015, 0.4), (2016, 0.41), (2017, 0.42), (2018, 0.44), (2019, 0.46)); Units: Dmnl | |
| LI | The level of information | =WITHLOOKUP (Time, ([(0, 0)–(10, 10)], (2015, 0.42), (2016, 0.52), (2017, 0.56), (2018, 0.63), (2019, 0.66)); Units: Dmnl | |
| FCD | Foreign capital dependence | =WITHLOOKUP (Time, ([(0, 0)–(10, 10)], (2015, 0.36), (2016, 0.3), (2017, 0.29), (2018, 0.24), (2019, 0.21)); Units: Dmnl | |
| FTD | Foreign trade dependence | =WITHLOOKUP (Time, ([(0, 0)–(10, 10)], (2015, 0.26), (2016, 0.23), (2017, 0.24), (2018, 0.24), (2019, 0.24)); Units: Dmnl | |
| ITR | International tourism revenue | =WITHLOOKUP (Time, ([(0, 0)–(10, 10)], (2015, 0.0329), (2016, 0.0356), (2017, 0.0385), (2018, 0.0393), (2019, 0.0404)); Units: Hundred million | |
| RG | The rate of green | =WITHLOOKUP (Time, ([(0, 0)–(10, 10)], (2015, 0.39), (2016, 0.39), (2017, 0.39), (2018, 0.4), (2019, 0.41)); Units: Dmnl | |
| ES | Environmental sanitation | =WITHLOOKUP (Time, ([(0, 0)–(10, 10)], (2015, 0.55), (2016, 0.65), (2017, 0.76), (2018, 0.84), (2019, 0.94)); Units: Ten thousand | |
| EPI | Environmental protection investment | =WITHLOOKUP (Time, ([(0, 0)–(10, 10)], (2015, 0.26), (2016, 0.27), (2017, 0.23), (2018, 0.21), (2019, 0.21)); Units: Ten billion | |
| IWT | The rate of industrial waste treatment | =WITHLOOKUP (Time, ([(0, 0)–(10, 10)], (2015, 0.68), (2016, 0.63), (2017, 0.6), (2018, 0.6), (2019, 0.6)); Units: Dmnl | |
| HT | The rate of harmless treatment | =WITHLOOKUP (Time, ([(0, 0)–(10, 10)], (2015, 0.92), (2016, 0.95), (2017, 0.97), (2018, 0.98), (2019, 0.99)); Units: Dmnl | |
| EC | Energy consumption | =WITHLOOKUP (Time, ([(0, 0)–(10, 10)], (2015, 1.03), (2016, 0.98), (2017, 0.93), (2018, 0.89), (2019, 0.87)); Units: billion tons | |
| WC | Water consumption | =WITHLOOKUP (Time, ([(0, 0)–(10, 10)], (2015, 1.33), (2016, 1.18), (2017, 1.02), (2018, 0.88), (2019, 0.82)); Units: Billion cubic metres | |
| WW | Waste water | =WITHLOOKUP (Time, ([(0, 0)–(10, 10)], (2015, 0.1), (2016, 0.16), (2017, 0.16), (2018, 0.17), (2019, 0.18)); Units: gigaton | |
| WG | Waste gas | =WITHLOOKUP (Time, ([(0, 0)–(10, 10)], (2015, 0.034), (2016, 0.034), (2017, 0.035), (2018, 0.036), (2019, 0.038)); Units: Ten thousand tons | |
| WS | Waste solids | =WITHLOOKUP (Time, ([(0, 0)–(10, 10)], (2015, 0.2), (2016, 0.23), (2017, 0.2), (2018, 0.24), (2019, 0.23)); Units: gigaton |
| Innovation | Coordination | Green | |||||||
|---|---|---|---|---|---|---|---|---|---|
| Year | True | Simu | Error | True | Simu | Error | True | Simu | Error |
| 2015 | 0.17 | 0.17 | 0.00% | 0.27 | 0.27 | 0.00% | 0.22 | 0.22 | 0.00% |
| 2016 | 0.17 | 0.17 | 0.00% | 0.29 | 0.28 | −3.45% | 0.24 | 0.25 | 4.17% |
| 2017 | 0.17 | 0.18 | 5.88% | 0.26 | 0.28 | 7.69% | 0.27 | 0.29 | 7.41% |
| 2018 | 0.17 | 0.18 | 5.88% | 0.28 | 0.28 | 0.00% | 0.33 | 0.32 | −3.03% |
| 2019 | 0.18 | 0.19 | 5.56% | 0.28 | 0.29 | 3.57% | 0.37 | 0.36 | −2.70% |
| Open | Share | HQED | |||||||
| Year | True | Simu | Error | True | Simu | Error | True | Simu | Error |
| 2015 | 0.18 | 0.18 | 0.00% | 0.30 | 0.30 | 0.00% | 0.22 | 0.22 | 0.00% |
| 2016 | 0.22 | 0.20 | −9.09% | 0.31 | 0.30 | −3.23% | 0.25 | 0.23 | −8.00% |
| 2017 | 0.20 | 0.21 | 5.00% | 0.29 | 0.31 | 6.90% | 0.25 | 0.25 | 0.00% |
| 2018 | 0.23 | 0.22 | 4.35% | 0.31 | 0.31 | 0.00% | 0.26 | 0.27 | 3.85% |
| 2019 | 0.23 | 0.23 | 0.00% | 0.30 | 0.32 | 6.67% | 0.28 | 0.29 | 3.57% |
| Variable | Sensitivity | Variable | Sensitivity |
|---|---|---|---|
| HC | 1.13% | II | 0.70% |
| RU | 2.45% | AIS | 1.80% |
| EG | 2.75% | PO | 1.79% |
| FCD | 1.82% | FTD | 2.68% |
| SW | 0.23% | PL | 1.38% |
| Regulatory Subsystem | Regulatory Measure | Scenario | Policy Basis for Scenario Setting |
|---|---|---|---|
| Innovation | Enhance innovation capability | A1-1 | The 14th Five-Year Plan proposes the strategy of innovation-driven development, the strategy of rejuvenating the country through science and education, and the strategy of strengthening the country through human resources. |
| Improve human capital | A1-2 | ||
| Coordination | Enhance regional coordination | A2-1 | The 13th Five-Year Plan proposes the overall strategy for regional development and the “Guidance Catalogue for Industrial Structure Adjustment (2019)” defines the restricted industries and products. |
| Improve industrial structure coordination | A2-2 | ||
| Green | Increase green investment | A3-1 | The 20th National Congress of the Party made it clear that respecting, adapting to and protecting nature are inherent requirements for comprehensively building a modern socialist country. |
| Reduce pollution emission | A3-2 | ||
| Open | Increase external capital | A4-1 | The 14th Five-Year Plan emphasizes the importance of accelerating the construction of a new development pattern in which both domestic cycles and international cycles are mutually reinforcing. |
| Enhance foreign trade | A4-2 | ||
| Share | Enhance social welfare | A5-1 | The 13th Five-Year Plan calls for development for the people, by the people, and shared by the people. |
| Improve livelihood | A5-2 |
| Year | A | A1-1 | A1-2 | A2-1 | A2-2 | A3-1 | A3-2 | A4-1 | A4-2 | A5-1 | A5-2 |
|---|---|---|---|---|---|---|---|---|---|---|---|
| 2020 | 0.304742 | 0.304896 | 0.304850 | 0.306499 | 0.305468 | 0.309874 | 0.305412 | 0.305208 | 0.305342 | 0.304797 | 0.304434 |
| 2021 | 0.325183 | 0.325448 | 0.325373 | 0.327888 | 0.326280 | 0.333942 | 0.326362 | 0.325877 | 0.326105 | 0.325270 | 0.324822 |
| 2022 | 0.346971 | 0.347379 | 0.347272 | 0.350857 | 0.348521 | 0.369457 | 0.348838 | 0.347940 | 0.348297 | 0.347100 | 0.346589 |
| 2023 | 0.370189 | 0.370778 | 0.370634 | 0.375503 | 0.372279 | 0.389587 | 0.372937 | 0.371485 | 0.372006 | 0.370369 | 0.369822 |
| 2024 | 0.394927 | 0.395375 | 0.395549 | 0.401929 | 0.397648 | 0.421509 | 0.398764 | 0.396604 | 0.397328 | 0.395168 | 0.394610 |
| 2025 | 0.421277 | 0.422346 | 0.422112 | 0.430246 | 0.424728 | 0.456411 | 0.426429 | 0.423395 | 0.424365 | 0.421591 | 0.421051 |
| 2026 | 0.449339 | 0.450715 | 0.450427 | 0.460570 | 0.453623 | 0.494494 | 0.456049 | 0.451961 | 0.453223 | 0.449737 | 0.449247 |
| 2027 | 0.479218 | 0.480951 | 0.480602 | 0.493023 | 0.484445 | 0.535970 | 0.487749 | 0.482413 | 0.484015 | 0.479228 | 0.479308 |
| 2028 | 0.511026 | 0.513168 | 0.512751 | 0.527737 | 0.517317 | 0.581066 | 0.521659 | 0.514867 | 0.516864 | 0.511634 | 0.511347 |
| 2029 | 0.544882 | 0.547490 | 0.546996 | 0.564851 | 0.552353 | 0.630020 | 0.557920 | 0.549448 | 0.551896 | 0.545616 | 0.545489 |
| 2030 | 0.580912 | 0.584046 | 0.583466 | 0.604513 | 0.589698 | 0.683089 | 0.596681 | 0.586288 | 0.589248 | 0.581787 | 0.581862 |
| Annual rate of change (%) | 6.66398 | 6.71600 | 6.70701 | 7.02806 | 6.79881 | 8.22540 | 6.92656 | 6.74598 | 6.79506 | 6.67811 | 6.69220 |
| Year | Openness-Oriented | Environment-Oriented | Balanced |
|---|---|---|---|
| 2020 | 0.304792 | 0.304855 | 0.304898 |
| 2021 | 0.32526 | 0.325375 | 0.325445 |
| 2022 | 0.347082 | 0.347268 | 0.347372 |
| 2023 | 0.370344 | 0.370619 | 0.370766 |
| 2024 | 0.395138 | 0.395522 | 0.395722 |
| 2025 | 0.42156 | 0.422075 | 0.422339 |
| 2026 | 0.449714 | 0.450383 | 0.450723 |
| 2027 | 0.479709 | 0.480557 | 0.480987 |
| 2028 | 0.511662 | 0.512715 | 0.51325 |
| 2029 | 0.545695 | 0.546981 | 0.547639 |
| 2030 | 0.581939 | 0.58349 | 0.584287 |
| Annual rate of change (%) | 6.6811 | 6.7073 | 6.7203 |
Disclaimer/Publisher’s Note: The statements, opinions and data contained in all publications are solely those of the individual author(s) and contributor(s) and not of MDPI and/or the editor(s). MDPI and/or the editor(s) disclaim responsibility for any injury to people or property resulting from any ideas, methods, instructions or products referred to in the content. |
© 2024 by the authors. Licensee MDPI, Basel, Switzerland. This article is an open access article distributed under the terms and conditions of the Creative Commons Attribution (CC BY) license (https://creativecommons.org/licenses/by/4.0/).
Share and Cite
Fu, G.; Tang, J. Simulation and Regulation of High-Quality Economic Development Based on System Dynamics and DPSIR Model. Sustainability 2024, 16, 6130. https://doi.org/10.3390/su16146130
Fu G, Tang J. Simulation and Regulation of High-Quality Economic Development Based on System Dynamics and DPSIR Model. Sustainability. 2024; 16(14):6130. https://doi.org/10.3390/su16146130
Chicago/Turabian StyleFu, Guomei, and Jiafu Tang. 2024. "Simulation and Regulation of High-Quality Economic Development Based on System Dynamics and DPSIR Model" Sustainability 16, no. 14: 6130. https://doi.org/10.3390/su16146130
APA StyleFu, G., & Tang, J. (2024). Simulation and Regulation of High-Quality Economic Development Based on System Dynamics and DPSIR Model. Sustainability, 16(14), 6130. https://doi.org/10.3390/su16146130
