Abstract
This study analyzed the relationship between environmental and cognitive factors and the entrepreneurial intentions of business students from the perspective of the Planned Behavior Theory. Data were collected in the classroom through a questionnaire that was distributed to 229 freshmen in the first year of the Accounting, Economics and Administration course, and the analysis was carried out using the Partial Least Squares - Structural Equation Model (PLS-SEM). It was found that education and conducive business environments are predictive of cognitive factors, such as a favorable evaluation of an entrepreneurial career choice and social pressures, with indirect effects on intentions to undertake entrepreneurship (EI). In addition, entrepreneurial intentions are influenced by cognitive factors, such as a positive evaluation of an entrepreneurial career and perceived entrepreneurial ability. This demonstrates that environmental factors potentiate cognitive factors and, indirectly, the intention to undertake entrepreneurship (EI). It was identified that public policies do not influence the perceived entrepreneurial capacity and that social pressures are not predictive of the surveyed students’ intentions to undertake entrepreneurship. These data require the attention of universities and governments to create environments that are conducive to entrepreneurship and students’ decisions to engage with sustainable projects and business models. It is concluded that environmental factors are predictive of cognitive aspects with positive and significant effects on the entrepreneurial career intentions of university students. An entrepreneurial attitude and the ability to transform ideas into actions create space for the promotion of a student micro-entrepreneur and the cultivation of a sustainable entrepreneurial culture in higher education.
1. Introduction
Entrepreneurship plays a key role in the social, economic, and cultural development of a country as it reduces unemployment and drives technological progress by promoting innovation and wealth [1,2,3]. In this context, entrepreneurship is defined as the “creation of an economic activity that focuses on novelty, systemic thinking, and proactivity” [2] (p. 19). However, the COVID-19 pandemic affected the global economy, with impacts on entrepreneurship and working conditions. Accordingly, Ratten [4] observed that, despite the barriers and challenges of the pandemic, many entrepreneurs managed to innovate and turn the crisis into an opportunity for their businesses. Cazeri et al. [5] added that the crisis generated by the COVID-19 pandemic provided new business opportunities and thus alternative ways of working and a new profile of worker competence.
In this sense, Hernández-Sánches et al. [1] pointed out that entrepreneurship depends on developing and optimizing entrepreneurs’ competencies to promote innovation and productivity. Therefore, more and more studies in this area of knowledge [1,5,6,7] have analyzed the relationship between entrepreneurial intentions and the creation of new ventures. Accordingly, Alin and Esra [8], Kobylińska [9], and Marcon et al. [10] sought explanations for antecedents and consequences of entrepreneurial intentions from the perspective of the Theory of Planned Behavior according to the studies of Ajzen [11,12,13].
In this context, the Theory of Planned Behavior (TPB) has been one of the most used theories to explain the antecedents and consequences of entrepreneurial intentions in the student field. From a TPB perspective, a person’s behavior is immediately determined by their intention to perform (or not perform) that behavior. In turn, the intention (EI) to perform the behavior depends on three factors: the predisposition to perform the behavior (personal attitude), the approval an individual expects from the people with whom they relate about a certain behavior (subjective norms), and an individual’s perception of their abilities to act (perceived control of behavior). In this way, the intention is the “state of the individual for decision-making, that is, to perform a specific action” [14] (p. 4).
In this logic, one of the first steps in the entrepreneurial process is the intention, that is, “to feel ready to start a business. The last step of the process is to turn an idea into a business, that is, to act and engage in entrepreneurial activities” [15] (p. 2). Other studies [3,15,16,17,18,19] have sought to understand the background of entrepreneurial intentions and the link between intentions and entrepreneurial activity.
Although the results vary between studies [3,19,20], there seems to be a consensus that there is a positive relationship between entrepreneurial intention and some personality factors, such as self-confidence, risk management capacity, the need for achievement, and the locus of control. However, Kobylińska [9] pointed out that a person is surrounded by a variety of contextual factors (business environment, public policies, and education) that also need to be considered by research.
By focusing on the influence of contextual factors on the entrepreneurial intentions of university students, Gieure et al. [17] used the Theory of Planned Behavior (TPB) to demonstrate the prominent role that education plays in motivating students to undertake entrepreneurship at the end of the course. Accordingly, other studies [3,15,16,18,19,21,22,23,24,25] have highlighted the central roles that both factors that are extrinsic to the individual (family, education, social factors, and business environment) and intrinsic aspects (attitudes, subjective norms, the need for achievement, self-efficacy, etc.) play in entrepreneurial intentions and actions.
Students’ involvement in entrepreneurial activity depends on their career plans, their attitudes towards self-employment, as well as the influences of cognitive, contextual, and sociocultural factors. The idea that cognitive and environmental predictors drive an individual’s efforts to start a business motivated this study and helped formulate the following research question: what is the relationship between environmental factors, personal factors, and the entrepreneurial intentions of students in the business area from the perspective of the Theory of Planned Behavior?
Given the established problem, the general objective was to analyze the relationship between environmental factors (education, public policies, and business environment), personal factors (subjective norms, attitudes, perceived behavioral control), and the entrepreneurial intentions of students in the business area from the perspective of the Theory of Planned Behavior. In this way, an attempt was made to identify antecedents that may favor the translation of intentions into entrepreneurship actions in the university context.
The research in this model presents insights for educational policymakers and teaching proposals that promote the formation of entrepreneurs with a sustainable vision of business. This study is expected to contribute to expanding the literature on the individual factors of the Theory of Planned Behavior in the business area, paying attention to antecedents and their influences on entrepreneurial intention.
Knowing the contextual antecedents of individual factors formed by the Theory of Planned Behavior [9] may help undergraduate courses to develop pedagogical proposals and learning strategies that promote the sustainability of business activities and an entrepreneurial culture in higher education [8,9,10,26].
A better understanding of the intrinsic (cognitive) and extrinsic (environmental) aspects that sustain sustainable interpersonal skills can contribute to the development of public and educational policies aimed at green entrepreneurship and to the training of leaders who are capable of investing in environmental practices supported by green innovation and, thus, who recognize business opportunities aligned with technological advances and socio-environmental issues.
The creation of one conducive environment to promote entrepreneurial intention and sustainable entrepreneurial behaviors in university students depends on political will and a positive evaluation of an entrepreneurial career by future professionals. It can also be a way to identify gaps and trends, which can better guide governments, universities, and stakeholders in sustainable entrepreneurship as well as the creation of proposals for the training of potential micro-entrepreneurs, such as university students, who, with their innovative ideas, can become environmental entrepreneurs of world reference.
The next section of this study deals with the theoretical platform, the literature review, the development of hypotheses, and the elaboration of the conceptual model; the following section deals with the methodological design, followed by a general presentation of the results, a discussion of the main findings and their theoretical–practical implications, and, finally, the presentation of the conclusions with a discussion of the limitations of this study and recommendations for future research.
2. Theoretical Background
Entrepreneurship as a “driving force” for job creation contributes to the social development and economic growth of countries [3,16,18,19,25]. In this sense, higher education students are seen as a promising source of entrepreneurs in such a way that “governments around the world tend to build entrepreneurial ecosystems through the implementation of education proposals” [27] (p. 1).
Entrepreneurial intention is defined by Gieure et al. [15] (p. 1) as “behaviors aimed at starting a business, in this context, the intention is the first step” and, in the case of university students, the commitment to start a new business after completing an undergraduate course. According to Tomy and Pardede [28] (pp. 1423–1447), entrepreneurship is an attractive career option for undergraduates. Thus, universities should “focus on developing an entrepreneurial mindset among undergraduate students”.
The Theory of Planned Behavior (TPB), developed and expanded by Ajzen [11], investigates the relationship between intentions and behavior, that is, it assumes that intrinsic and extrinsic factors form an individual’s capacity for behavior and future choices. When applied in the context of entrepreneurship, it contributes to a better understanding of the process of creating new businesses. According to Tomy and Pardede [28], if an individual’s perception of the intention to start a business is positive, their efforts to achieve such a goal will be even greater.
From the TPB perspective, individual intention mainly depends on three determinants: “attitude; subjective norms, and perceived behavioral control” [12] (p. 2). In this context, volitional control can be predicted from “the individual’s intentions to perform a certain behavior” [12] (p. 1). These determinants are based on behavioral, normative, and control beliefs. Thus, individual behavior is described as a function of intention and perceived behavioral control [12] (p. 2).
The subjective norm and perceived behavioral control lead to the formation of a behavioral intention, as illustrated in Figure 1, which shows the relationship between the TPB constructs.
Figure 1.
Representative constructs of the Theory of Planned Behavior (TPB). Source: Ajzen [12] (p. 1).
The positive relationships between the TPB constructs presented in Figure 1 explain how attitudes, subjective norms, and perceived behavioral control can influence human behavior. According to Yuzhanin and Fisher [29], this theoretical model used in research in the area of entrepreneurship focuses on ways to predict planned behavior to understand the antecedents of intentions, especially those of university students as potential entrepreneurs.
Entrepreneurship is a process that can be understood through different factors [22]. Most research on this topic is concerned with personality traits, the cognitive behaviors of entrepreneurs, etc.; however, entrepreneurial motivations also have a high propensity to be influenced by context [21].
In agreement, Aljaaidi and Waddah [16] argue that there is a lack of studies that better investigate the influence of contextual factors on intentions and entrepreneurial behavior. This study is based on this knowledge gap and seeks to investigate the forces that pressure and/or motivate graduates to become involved in business projects through the economic crisis scenario established by the COVID-19 pandemic.
This study focuses on contextual factors described by Goyanes [30] as pressure situations, such as those coming from the family, mainly with a history of entrepreneurship, which motivates their descendants to become entrepreneurs. Attraction factors are related to the behaviors, such as boldness and proactivity, of entrepreneurs in doing something special without external pressure. Accordingly, Aljaaidi and Waddah [16] point out that formal and informal support have a great impact on entrepreneurial intention. Formal support refers to government subsidies, favorable policies, easy access to credit, a favorable business environment for nascent entrepreneurs, support from customers, and supplier networks, etc., while informal support includes support from family, parents, friends, and society [16].
This study investigates the roles of education, the business environment, and government policy as contexts that determine entrepreneurial intentions [21]. In this logic, Joseph [31] (p. 2) presents social antecedents (family, education, and government policy) as predictors of entrepreneurial intentions. Thus, the factors can represent an attraction factor for one individual and a pressure factor for another. Push and pull factors influence an individual’s motivation for entrepreneurship.
Despite this, according to Kuckertz et al. [32], entrepreneurs are used to dealing with uncertainty and can demonstrate flexibility and adapt their business models to new situations. Governments, researchers, and educators still need to investigate the effects of contextual and individual factors on the acceptance of entrepreneurship and the intention to start a business in order to build frames of reference and information to create alternative and meaningful proposals to motivate both students who already work on their own as well as those who intend to become involved in entrepreneurial projects after graduation.
2.1. Literature Review and Hypotheses
According to the discussions and relationships presented in the previous sections, we sought to identify environmental and individual predictors of the entrepreneurial intentions of university students in the Brazilian context according to the model applied to Polish students by Kobylińska [9] (p. 97). The environmental variables that support the entrepreneurial ecosystem, such as education, public policies, and the business environment, indirectly affect individual aspects (subjective norms, perceived behavioral control, and personal attitudes) that are considered predictive of the motivations and intentions to undertake entrepreneurship (EI).
2.1.1. Education (EDU) and Personal Attitudes (PAs)
The inclusion of issues related to entrepreneurship in educational programs has only become a reality in recent years. Accordingly, Rives and Bañón [33] highlighted that the university and the social environment influence personal attitudes and perceived behavioral control, which, in turn, determine students’ entrepreneurial intentions. Thus, “universities began to understand the importance of the role that entrepreneurship plays in the training of students, which made them start to foster an entrepreneurial culture” [33] (p. 511). In this context, entrepreneurial education refers to “educational policies and processes that develop and optimize entrepreneurial attitudes, skills, and knowledge” [9] (p. 97).
In this logic, studies [10,26] have found that personal attitudes positively influence the entrepreneurial intentions of university students. Accordingly, Choudhury and Mandal [21] (pp. 2–3) highlighted the role of education “as an important predictor in the motivation and decision of nascent entrepreneurs”, so graduation is a phase of decision and motivation for undergraduate students to pursue an entrepreneurial career. Thus, the development of entrepreneurship education is related to an individual’s perceived entrepreneurial effectiveness. This concept refers to the “belief that the person can successfully carry out entrepreneurial tasks and play the entrepreneurial role” [21] (pp. 2–3).
Sampene et al. [34] argued that the construct of education for entrepreneurship mediates the relationship between attitude, subjective norms, perceived entrepreneurial ability, and students’ entrepreneurial intentions. In this context, Kobylińska [9] (p. 97) added that the “entrepreneurial effectiveness obtained as a result of the entrepreneurial education process has a positive effect on attitude, increasing entrepreneurial intention”. Bikar et al. [35] highlighted that universities play a key role in providing students with knowledge and information that provide them with the necessary competencies to ensure business sustainability and the expansion of their environmental management skills. In this context, the following hypothesis emerged:
H1a.
There is a positive relationship between education (EDU) and personal attitudes (PAs).
2.1.2. Business Environment (BE) and Subjective Norms (SNs)
The intention to undertake entrepreneurship (EI) can be explained by the influences of the business environment, that is, a business environment conducive to entrepreneurship, which involves factors such as adequate infrastructure, financial investors, and, more specifically, mechanisms to support entrepreneurship (tax incentives, standards, and laws). That is, business-friendly environments can positively impact an individual and their business motivations.
According to Kobylińska [9], subjective norms encompass social pressures and norms related to entrepreneurship. In this context, social groups (family, relatives, and friends) will positively evaluate an entrepreneur’s situation before starting a business and may indirectly influence their intentions as an entrepreneur.
One of the causes of insecurity and failure in business is the unpreparedness of new entrepreneurs. According to Rosário et al. [36], education plays a fundamental role in expanding the concept of entrepreneurship, which should include a sustainable vision of business, simultaneously involving profit and a positive impact on the environment and society. In agreement, Diepolder et al. [37] reiterated the crucial role of education by highlighting that sustainable entrepreneurs must possess business knowledge, including social and environmental beliefs and values, to achieve sustainability in the production chain and business.
In this context, Kobylińska [9] investigated the influences of contextual and individual factors on the entrepreneurial intentions of university students and proposed expanding the investigative framework with the development of a model that includes personal and contextual variables regarding the entrepreneurial intentions of students in Poland. The findings demonstrate that ecosystems that support entrepreneurship, such as the business environment, public policies, and entrepreneurial education, reinforce attitudes, subjective norms, and perceived behavioral control and indirectly have positive effects on students’ entrepreneurial intentions.
Other recent studies, such as those by Gieure et al. [15], Georgescu and Herman [22], Krüger et al. [38], and Kobylińska [9], also reported that subjective norms and family context are predictive of students’ intentions to become entrepreneurs after graduation. Hence, Paiva et al. [39] found that the family context has an influence on the entrepreneurial intentions of Brazilian and Portuguese university students. Additionally, they identified that more men than women intend to create businesses after graduation. In this context, the following hypothesis emerged:
H1b.
There is a positive relationship between the business environment (BE) and subjective norms (SNs).
2.1.3. Public Policies (PPs) and Perceived Behavioral Control (PBC)
Entrepreneurial activities can be explained by the influence of government policies, as new ventures follow regulations and rules issued by governments that can affect entrepreneurial intentions. Regulatory norms and government policy need to be conducive to entrepreneurship. People’s negative views of the political and regulatory framework discourage the development of entrepreneurship. According to Kobylińska [9] (p. 99), “New regulations and laws can cause a sense of threat to nascent entrepreneurs”.
An important predictor of university students’ entrepreneurial intentions is the business environment, which should be “attractive for students to think about startups” [21] (p. 2); small enterprises face difficulties such as the registration process and a lack of initial capital, government support and other types of problems. In this way, entrepreneurial motivation can be explained by the influences of the business environment (a specific ecosystem that supports entrepreneurship). Studies [15,21,22,38,39] have highlighted that the norm of conduct and influences of family, friends, and contact with successful people in business are crucial for higher education students to create new businesses.
In the same way, Choudhury and Mandal [21] (p. 2) define public policies as “regulatory support that includes available subsidies, favorable policies such as easy licensing, favorable tax system for new entrepreneurs”. This influence will be particularly important for an entrepreneur’s perception of control over their behavior as they will feel more confident in achieving their goals when they know that there are public policies to support.
For Kobylińska [9] (p. 99), “government policy has the function of supporting entrepreneurs through various facilities, such as reducing taxes and bureaucracy with a positive impact on commercial activities”. This support and promotion of entrepreneurial activities will influence an entrepreneur’s perception of behavioral control as they will feel more confident if they know that the state can support them through various programs, subsidies, or a stable economic situation. According to this logic, Choudhury and Mandal [21] investigated the roles of subjective norms, education, public policies, and the business environment in the entrepreneurial intentions of university students. The results show that regulations, norms, and government incentives are decisive in the entrepreneurial intentions of the investigated graduates. Thus, the following hypothesis was formulated:
H1c.
There is a positive relationship between public policies (PPs) and perceived behavioral control (PBC).
2.1.4. Personal Attitudes (PAs) and Entrepreneurial Intentions (EIs)
In models that explain the formation of entrepreneurial intention, attitudes influence entrepreneurial intention and behavior through other aspects, such as motivation and self-efficacy. The study by Georgescu and Herman [22] demonstrates that the motivation to start a business is effectively influenced by students’ attitudes towards entrepreneurship, and attitude can explain 50% of the variance. Research on people’s attitudes towards involvement in entrepreneurial activity [9,21,22] highlights that they dedicate effort and time to entrepreneurship and perceive this activity as positive and professionally stimulating.
In agreement, Barba-Sánchez et al. [40] investigated which variables, directly or indirectly, have an influence on the entrepreneurial intentions of university students in order to adequately plan activities to reinforce such intention in Spanish universities. Alin and Esra [8] also identified that personal attitude and perceived behavioral control are predictors of students’ entrepreneurial intentions. This means that, if students sympathize with entrepreneurial activities, they will be more willing to spend time and effort to become involved in entrepreneurial projects. Thus, the following hypothesis was formulated:
H2a.
There is a positive relationship between personal attitudes (PAs) and entrepreneurial intentions (EIs).
2.1.5. Subjective Norms (SNs) and Entrepreneurial Intentions (EIs)
The intention to undertake entrepreneurship can be explained by subjective norms based on social pressures and norms related to entrepreneurship. In this context, the social perception of entrepreneurship and the positive evaluation of this activity expressed by an individual’s social circles can determine the occurrence of entrepreneurial intentions, that is, social groups (family, relatives, and friends) will positively evaluate an entrepreneur’s situation before they start a business and can indirectly influence their intentions to undertake entrepreneurship [22,38].
The favorable attitudes of family members towards the decision to start new businesses often translate into the option for an entrepreneurial career. Studies [15,22,38,39] have highlighted the existence of a positive relationship between subjective norms and entrepreneurial intentions, pointing out that “in regions where there are greater social acceptance for the implementation of entrepreneurial activities, more startups are created” [21] (p. 2) and, in turn, more companies succeed.
Research [15,21,22,39] shows that the support of friends and family raises self-esteem and produces greater motivation to undertake entrepreneurship. Gieure et al. [15] stated that in regions with greater social acceptance for the implementation of entrepreneurial activities, a greater number of startups are created, and in turn, more companies achieve success.
This means that not only financial or managerial assistance, but also psychological support manifested through the acceptance of decisions, serve as the basis for involvement in business projects. According to Gieure et al. [15], subjective norms directly influence entrepreneurial intentions, and norms that govern life in society, such as family, friends, the business environment, and public policies, are crucial for the creation of new businesses by higher education students. However, unfavorable attitudes of family members towards entrepreneurship often translate into a reluctance to pursue an entrepreneurial career [9]. Thus, the following hypothesis was formulated:
H2b.
There is a positive relationship between subjective norms (SNs) and entrepreneurial intentions (EIs).
2.1.6. Perceived Behavioral Control (PBC) and Entrepreneurial Intentions (EIs)
The perceived behavioral control construct concerns people’s perceptions of how easy or difficult it is to act [11], that is, “a sense of being capable, of having the necessary skills to start a business and succeed in it” [9] (p. 12). Thus, perceived behavioral control is determined by control beliefs about the availability of factors, such as market opportunities, financial resources, business support, etc., which can facilitate entrepreneurship actions [9]. Thus, the greater the belief that an individual is capable of administering and managing their business, the greater the level of entrepreneurial intention.
In this logic, Kobylińska and Martinez Gonzales [41] (p. 79) stated that “positive self-concept beliefs positively influence the intention to become an entrepreneur”. Accordingly, Kobylińska [9] investigated the influences of personal and contextual variables on the entrepreneurial intentions of students in Poland. The results demonstrate that factors related to the entrepreneurship support ecosystem, such as the business environment, public policies, and entrepreneurial education, reinforce attitudes, subjective norms, and perceived behavioral control, leading to students having a greater intention to create a company.
Perceived behavioral control positively influences intention. According to Miriti [42] and Vamvaka et al. [43], the more positive the attitude and subjective norm, the greater the perceived behavioral control and a person’s intention to perform a specific behavior. In this sense, the following hypothesis was formulated:
H2c.
There is a positive relationship between perceived behavioral control (PBC) and entrepreneurial intentions (EIs).
2.2. Conceptual Model
By considering the main theoretical and empirical relationships arising from the foundation and review of the literature, an explanatory model of the entrepreneurial intentions (EIs) of Brazilian students was elaborated, with cognitive and environmental aspects being dimensions that influence the entrepreneurship process in the university context.
The difference from the original model applied to Polish students by Kobylińska [9] (p. 97) compared to the Brazilian context is the composition of the sample with students at the beginning of their graduate training in business courses. The idea is that the curricular matrix of these courses, more than others, is permeated by a sustainable vision of entrepreneurship in search of motivation for green innovation in facing the environmental impacts of socioeconomic activities; thus, it has greater repercussions on the decision-making process of university students to pursue entrepreneurial careers.
Figure 2 shows the general characteristics of the model aimed at predecessors of the intentions to undertake entrepreneurship in the student context. Three cognitive variables of BPD, which are closely related to entrepreneurship, were considered: personal attitudes (PAs), subjective norms (NEs), and perceived behavioral control (PBC). According to the base model [9] (p. 97), extrinsic (environmental) variables that make up the entrepreneurship support ecosystem were considered, such as education (EDU), the business environment (BE), and public policies (PPs), as they are crucial elements in the composition of the intrinsic (individual) characteristics of an entrepreneur, indirectly affecting the intentions to undertake entrepreneurship (EI).
Figure 2.
Conceptual model according to Kobylińska [9].
Figure 2 shows the relationships and justifications presented in the previous sections for the inclusion of environmental constructs in the model of students’ entrepreneurial intentions (EIs). The model also highlights the importance of environmental factors that indirectly affect the intentions and thus the individual characteristics of an entrepreneur.
3. Research Methodology
Given the objective of analyzing the relationship between contextual and individual factors and the entrepreneurial intentions of students in the business area from the perspective of the Theory of Planned Behavior, a descriptive quantitative study was conducted.
This study was limited to the courses of accounting, administration, and economic sciences of a university center located in the city of São Paulo. This institution was chosen because it is a pioneer in offering courses in the business area. It has the maximum score (5) in the National Student Performance Examination (Enade) and was therefore accepted to be part of this research.
3.1. Selection of Participants
This study included students who were regularly enrolled in the target courses of the research in the year of 2022. The motivation for choosing freshmen enrolled in courses in the business area was the fact that the courses include content related to finance, accounting, and economics; in this sense, we sought to determine what the motivations of these students are to undertake entrepreneurship since the theme of entrepreneurship has permeated the curriculum.
This study is based on the principle that environmental and cognitive factors influence the intention to undertake entrepreneurship as it is the link between the intention and the actual behavior. Thus, the results of this research can contribute to curriculum revisions and the promotion of students’ entrepreneurial intentions from the beginning of their professional training, resulting in a positive evaluation of an entrepreneurial career.
The sample consisted of 1067 students belonging to the 1st and 2nd periods of the 1st year of each program. The informants were selected by simple random sampling, with 308 belonging to the accounting program; 494 in the economics program; and 265 in the administration program, as listed in Table 1.
Table 1.
Total respondents per program.
Considering the total number of respondents per program, 240 questionnaires were distributed. Of these, 229 were considered valid. To set the minimum size of the sample, the recommendations by Ringle et al. [44] and Hair Jr. et al. [45] for the use of Partial Least Squares Structural Equation Modeling (PLS-SEM) were taken into account. Ringle et al. [44] (p. 58) recommend calculating the sample size using the G*Power 3.1.9.7 software, which implies “evaluating the construct or latent variable that receives the highest number of arrows or has the highest number of predictors”. Three exogenous latent variables were used, the effect size used was 0.15, the significance level of α was 0.05, and the sample power of 1-β was 0.8. The minimum sample calculated for the model was 77 respondents. Therefore, the sample of 229 valid questionnaires was adequate for the established minimum.
3.2. Methods, Techniques, and Procedures for Data Collection and Analysis
The collection instrument is composed of four questions and two parts: (a) part I aims to collect the demographic data of the respondents based on three questions such as questions about their gender, age, and enrolled program; (b) part II is based on the studies by Kobylińska [9] (p. 13) and Rives and Bañón [33] (p. 9). The objective was to investigate the determinants of the entrepreneurial intentions of students in the business area, based on 7 constructs and 26 assertions, as shown in Table 2. The scale used was a 5-point Likert scale.
Table 2.
The constructs and assertions of the research instrument.
The data were collected by the researchers in the classroom of the 1st year of the economics, accounting, and administration course from 10 to 28 October 2022. The questionnaire was prepared in the form of a “quiz”, and a QR code was made available for students to access and answer the questions through their smartphones. Before the application of the questionnaire, the free and informed consent form was read with the intention of explaining the objective of the research, answering questions, and collecting the signatures of the participants. The questionnaire was pre-tested with accounting students who were not part of the sample.
Data were analyzed using Structural Equation Modeling (SEM). The collected data were duly organized and entered into the SmartPLS 3.2.9 software packageas it is one of the main tools for analyzing information in the field of applied social sciences. After a descriptive analysis of the demographic data and research constructs, the Kolmogorov–Smirnov normality test was applied, which aims to “test the sample values from a population with normal distribution” [46] (p. 196). This is the most suitable test to check the normal distribution of samples with more than 50 elements.
To test the research hypotheses, Structural Equation Modeling (SEM) was applied, using Partial Least Squares (PLS), in the SmartPLS 3.2.9 software package. PLS-SEM is advised in studies that seek to check for causal relationships between the latent variables formed by the analyzed constructs [45]. Before applying the PLS-SEM model, some assumptions must be met for the measurement model. Statistical tests must be performed to check the reliability and validity of the measurement and structuring models [47].
4. Results
To study the factors influencing people to become entrepreneurs, we used a structural model developed from a set of variables that allow for entrepreneurial intention (EI) to be explained, as this construct is a strong predictor of real behavior. Thus, we sought to define which contextual constructs (education, the business environment, and public policies) and personal constructs (attitudes, subjective norms, and perceived behavioral control) positively influence the entrepreneurial intentions of students in the business area. For this purpose, the measurement model and the structural model were used as explained below.
4.1. Measurement Model
Before applying the PLS-SEM model, tests of the measurement model were conducted to assess its adequacy, namely its convergent validity; the reliability of internal consistency; and discriminant validity [47]. In addition, the assessment of the reflective outer model involves examining the reliabilities of the individual items (indicator reliability), the reliability of each latent variable, internal consistency (Cronbach’s alpha and composite reliability), construct validity (loading and cross-loading), and convergent validity (average variance extracted (AVE)) [48]. The results of the initial model are presented in Table 3.
Table 3.
Initial measurement model.
After the removal of the PP3 assertion, due to the low factor loading, four (BE1, PA1, SN2, and PP1) still presented loads slightly lower than 0.70 but higher than 0.40. However, these assertions were considered in this study since the stroke values were above 0.5, which suggests adequate convergent validity for all constructs. The results of the final measurement model are presented in Table 4.
Table 4.
Final measurement model.
The tests used to measure the reliability of the internal consistency of the constructs, such as the composite reliability, showed coefficients higher than the minimum value of 0.70. However, two constructs had a Cronbach’s alpha slightly lower than 0.70. Nevertheless, as composite reliability was accepted, these constructs were considered in the analysis. Finally, the Heterotrait–Monotrait test (HTMT) was used to verify discriminant validity in which all latent variables do not include a value of 1 for the confidence interval; therefore, the constructs are explicitly independent of each other. Once the validation of the measurement model was completed, the structuring model was analyzed.
4.2. Structural Model
Table 5 presents the results of the structural model achieved after verifying the reliability and validity of the structural model constructs; the structural equations were estimated by means of a Bootstrapping analysis to test the strength and direction of the suggested variables when examining collinearity (VIF), the relationships of the structural model (hypothesis test), the coefficient of determination (R2), effect size (f2), and predictive relevance (Q2) (Hair Jr. et al., 2019 [47]), which were in agreement with the results of the direct analysis and mediation presented in Table 3.
Table 5.
Structural model results.
Based on the values of the coefficients of determination (R2) in Table 5, education explains the personal attitudes of formal controls in 5.5%, while the Business environment explains subjective norms in 3.8%. Entrepreneurial intentions, on the other hand, are explained in 68.8% (R2) for personal attitudes, subjective norms, and behavioral control. Finally, there is a low explanation value for the variables of the Theory of Planned Behavior, so the findings should be considered with caution.
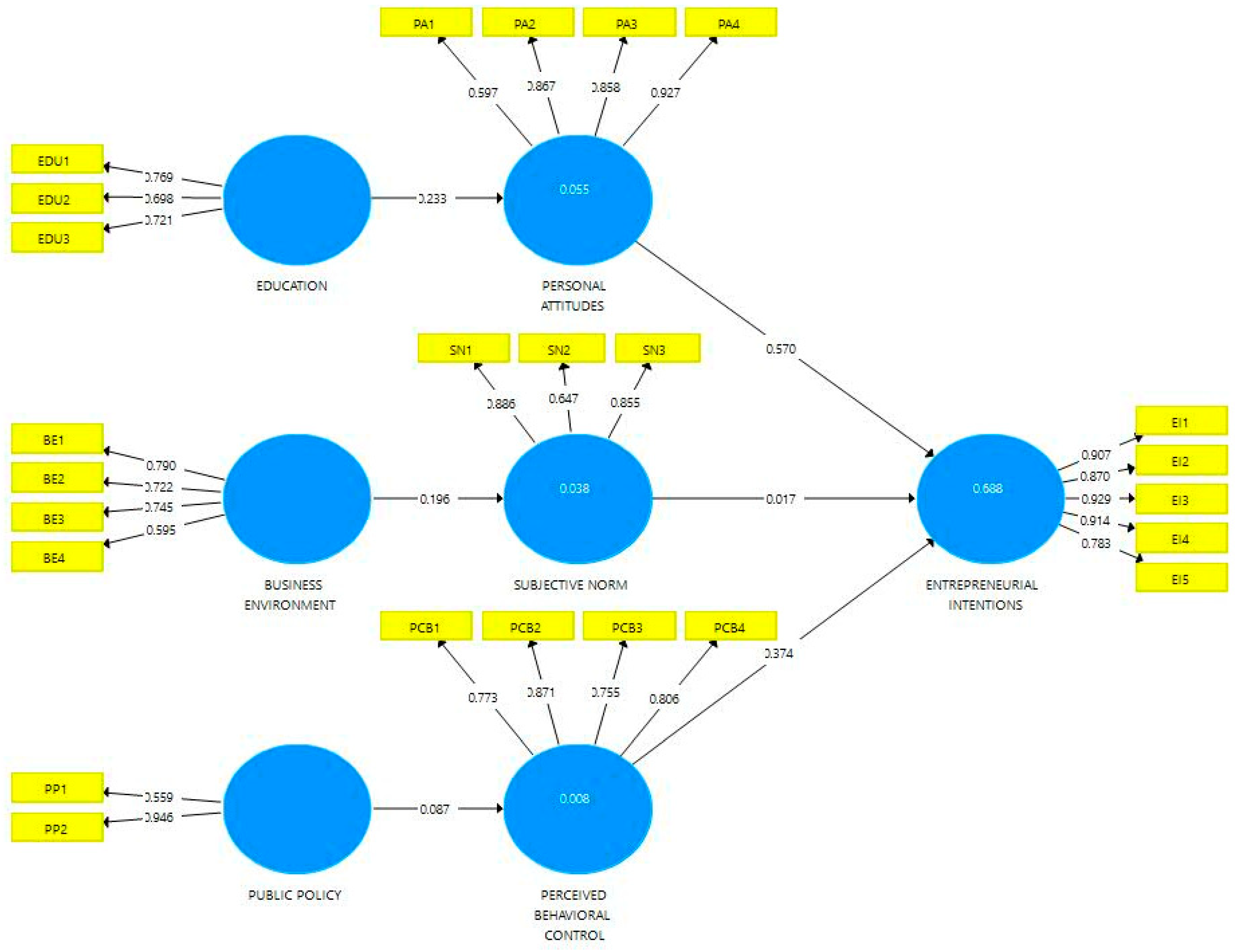
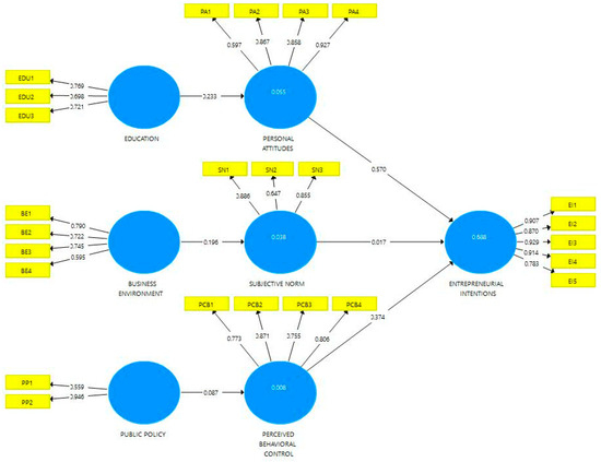
Figure 3 shows the relational model of the research with the results estimated using PLS-SEM. The data in Figure 3 indicate which environmental factors were internalized by individual characteristics to indirectly influence entrepreneurial intentions (EIs).
Figure 3.
The results of the research inferential model.
For a more accurate analysis of the data in Figure 3, Figure 4 was elaborated, which presents the relational model with the results estimated using PLS-SE modeling; the objective was to demonstrate which environmental factors are internalized by individual characteristics to indirectly influence the entrepreneurial intentions (EIs) of the investigated students.
Figure 4.
The results of the research inferential model. *** represents significance at 1%; ** represents significance at 5%. Source: research data.
In summary, the data in Figure 4 show that (i) education was a positive antecedent of personal attitudes (β = 0.233; p < 0.01; t-value = 3.639; (ii) the business environment was a positive antecedent of subjective norms (β = 0.196; p < 0.05; t-value = 2.883); (iii) public policies showed statistical significance with perceived behavioral control (β = 0.087; p > 0.10; t-value = 0.949); and (iv) personal attitudes (β = 0.570; p < 0.01; t-value = 9.983) and perceived behavioral control (β = 0.374; p < 0.01; t-value = 7.331) were key elements for students to develop entrepreneurial intentions. However, (v) subjective norms (β = 0.017; p > 0.10; t-value = 0.394) did not influence the entrepreneurial intentions of the investigated students.
5. Discussion
The discussion of the research results is carried out based on Table 6, which presents a summary of the decisions related to the hypotheses tested in this study.
Table 6.
Tested hypotheses and decisions.
According to the data in Table 6, contextual factors positively influence personal factors. H1a predicts that there is a positive relationship between education and personal attitudes, and the results support it. Thus, education can be considered a crucial factor in the formation of students’ entrepreneurial intentions as universities are places for preserving norms and values and stimulate students’ entrepreneurial spirits, thus contributing to the promotion of regional development and economic growth.
In this context, entrepreneurial education refers to “educational policies and processes that develop and optimize entrepreneurial attitudes, skills, and knowledge” [9] (p. 97). By accepting hypothesis 1a, this study corroborates the recent research by Kobylińska [9], Aljaaidi and Waddah [16], Choudhury and Mandal [21], Georgescu and Herman [22], Gieure et al. [15], Gomes et al. [23], Kisubi et al. [18], Lopes et al. [3], Maritz et al. [24], Mohammed et al. [19], and Nguyen and Duong [25].
The second hypothesis established for the development of this study presumes that there is a positive relationship between the business environment and subjective norms, and the findings support the acceptance of H1b. This result is consistent with the results obtained by Kobylińska [9], Choudhury and Mandal [21], Georgescu and Herman [22], Gieure et al. [15], Krüger et al. [38], and Paiva et al. [39] when noting that the influences of family, friends, and contact with successful people in business are crucial for the motivation and involvement of higher education students in business projects. This allows us to state that an important predictor of university students’ entrepreneurial intentions is the business environment, which should be “attractive for students to think about startups” [21] (p. 2). H1c predicts a positive relationship between public policies and perceived behavioral control, but this hypothesis was rejected. For students in the studied context, regulatory restrictions and government policies are not perceived as legal or bureaucratic obstacles to starting their own businesses nor to the perception of a lack of control over their future entrepreneurship.
This result is refuted by the studies of Kobylińska [9], Alin and Esra [8], Choudhury and Mandal [21], and Rives and Bañón [33], as according to these authors, the effect of contextual situations depends on how individuals evaluate and respond to the opportunities, resources, or difficulties faced. These data may also be linked to the social and economic contexts in which the research was conducted. The city of São Paulo stands out as one of the main entrepreneurial centers not only in Brazil, but also in Latin America, and it stands out for its strong and consolidated entrepreneurial ecosystem.
On the other hand, according to Aljaaidi and Waddah [16], public policies such as easy access to credit, a favorable business environment, as well as government policies related to taxes and incentives, combined with a country’s good economic and financial conditions, motivate students of applied social sciences to pursue an entrepreneurial career.
This is an important and relevant issue for future research in other regions of the country as the COVID-19 pandemic has had an impact on the economy, entrepreneurship, and working conditions, demanding effective actions from governments and universities. However, economic development is expected to positively affect entrepreneurship; wealth and prosperity stimulate consumption and investment, which, in turn, leads to the creation of more entrepreneurial opportunities [8,9].
H2a predicts a positive relationship between personal attitudes and entrepreneurial intentions, and the results support the acceptance of the H2a. Based on the findings, it is possible to corroborate the findings of Kobylińska [9], Aljaaidi and Waddah [16], Georgescu and Herman [22], Gomes et al. [23], Kisubi et al. [18], Lopes et al. [3], Maritz et al. [24], Mohammed et al. [19], and Nguyen and Duong [25]. For Ajzen [12] (p. 1), when there is a sufficient degree of real control, “individuals are expected to carry out their intentions for such behavior. The intention is then assumed to be the immediate antecedent of the behavior”; thus, intentions prove to be the best predictors of planned behavior.
According to Lortie and Castogiovanni [49] (p. 937), the basic premise of the Theory of Planned Behavior is that “some kind of intentionality regarding behavior precedes any planned behavior”. The results of this study corroborate the findings of Marcon et al. [21], namely that there is a positive relationship between personal attitudes and the entrepreneurial intentions of university students.
H2b predicts a positive relationship between subjective norms and entrepreneurial intentions, but the results reject the hypothesis. This result is consistent with Kobylińska [9] but contradicts the findings of studies such as those by Choudhury and Mandal [21], Georgescu and Herman [22], Krüger et al. [38], and Paiva et al. [39], who identified a positive relationship between students who have entrepreneurial families. According to Krüger et al. [38], subjective norms and family context are predictive of students’ intentions to become entrepreneurs after graduation. Paiva et al. [39] also found a positive relationship between the family context and the entrepreneurial intentions of students. Kobylińska’s assumptions [9] for the rejection of this hypothesis were the lack of an entrepreneurial culture in the region where the research was conducted, and that the region of the eastern part of Poland has historically not been characterized by having a high rate of entrepreneurial activity. However, the southeastern region of Brazil where this research was carried out with business students, specifically the city of São Paulo, stands out as one of the main entrepreneurial centers not only in Brazil, but also in Latin America, and it stands out for its strong and consolidated entrepreneurial ecosystem.
Entrepreneurial intent (EI) can be explained by subjective norms based on social pressures and norms related to entrepreneurship. Social groups (family, relatives, friends) will positively evaluate the entrepreneur’s situation before starting a business and may indirectly influence their intentions to undertake. Research [15,21,22,39] shows that the support of friends and family raises self-esteem and produces greater motivation to undertake entrepreneurship. Gieure et al. [15] state that in regions with greater social acceptance for the implementation of entrepreneurial activities, a greater number of startups are created, and in turn, more companies achieve success. Thus, the rejection of the hypothesis in the Brazilian context is due to the non-relevance of the variables in this construct for the students investigated.
In agreement, Choudhury and Mandal [21] also highlighted the importance of informal support, including support from family, parents, friends, and society. The authors highlight the difficulties of starting and managing one’s own business without a support network, which influences entrepreneurial motivation and can determine the occurrence of entrepreneurial intentions. H2c predicts a positive relationship between perceived behavioral control and entrepreneurial intentions, and the results support the acceptance of hypothesis 2c, confirming the findings of Kobylińska [9], Aljaaidi and Waddah [16], Choudhury and Mandal [21], Mohammed et al. [19], and Nguyen and Duong [25]. Perceived behavioral control for becoming an entrepreneur or not is based “on beliefs that groups or individuals should support the creation of a business” [15] (p. 3).
University and college students are potential entrepreneurs, and at this stage of life, entrepreneurial awareness and the attitude towards becoming involved in a career in this area are under development. Therefore, student entrepreneurship is a current and timely topic to expand the findings revealed by research such as that carried out by Choudhury and Mandal [21], Georgescu and Herman [22], Gieure et al. [15], Kobylińska [9], Krüger et al. [38], Paiva et al. [39], and others. Bikar et al. [35] stated that, in the post-COVID-19 era, universities can promote employability through programs that promote the enhancement of future administrators’ environmental management skills.
A highlight of this study is the positive relationship between “entrepreneurial education” and “personal attitudes” and their indirect influences on the “entrepreneurial intentions” of the investigated students. These findings corroborate the base model of this research [9] applied in the context of academics in Poland.
According to this logic, cognitive and environmental characteristics are favorable predispositions for behavior, that is, in this case, the behavior towards creating an enterprise. Ishaq, Sarwar, Aftab, Franzoni, and Raza [50] added that educational proposals should focus on training leaders who are capable of identifying the importance of innovation and green entrepreneurial orientation in business sustainability in emerging economies, such as Brazil.
6. Conclusions
This study analyzed the relationship between contextual factors (education, public policies, and the business environment), personal factors (subjective norms, attitudes, and perceived behavioral control), and the entrepreneurial intentions of business students from the perspective of the Planned Behavior Theory. The results reveal that the educational and business environments are predictive of cognitive factors, such as personal attitudes and subjective norms, with indirect effects on entrepreneurial intentions (EIs).
In addition, entrepreneurial intentions are influenced by cognitive factors, such as a positive evaluation of an entrepreneurial career and the perception of capabilities to start a business. However, public policies do not influence the perception of entrepreneurial capacities; social pressures and business norms also do not influence the entrepreneurial intentions of the students surveyed. These data demand greater attention from universities and governments in the promotion and social acceptance of business activities by potential micro-entrepreneurs (university students).
Environmental and cognitive aspects have a positive and significant influence on the entrepreneurial career intentions of higher education students, which opens a space for governments and universities to promote the training of responsible entrepreneurs for sustainable entrepreneurship practices in order to bring economic and social benefits in addition to influencing the financial and environmental performance of companies.
This research presents evidence that government policies and learning about entrepreneurship are important to enhance the entrepreneurial characteristics of students and, consequently, create opportunities to train entrepreneurs who wish to create sustainable businesses. The world has experienced a health crisis with impacts on entrepreneurship and working conditions, requiring effective action from governments in response to the economic consequences of the COVID-19 pandemic. The digitalization of the economy and telecommuting have advanced around the world to maintain the sustainability of business and the employability of graduates. However, not all governments have implemented effective measures to prevent a significant decline in business. Laws, regulations, and severe tax policies can create a sense of threat to entrepreneurs, specifically discouraging young people from choosing an entrepreneurial career.
Despite this scenario, no positive relationship was identified between the constructs of “public policies” and “perceived behavioral control” (the belief in one’s own ability to carry out the action of undertaking entrepreneurship). But government laws and incentives are key to motivating young people to pursue a career in entrepreneurship after graduation. This result may be linked to the social and economic context in which this research was conducted. The city of São Paulo stands out as one of the main entrepreneurial centers not only in Brazil, but also in Latin America, and it also stands out for its strong and consolidated entrepreneurial ecosystem.
Based on the findings, it is inferred that contextual factors, such as education and a conducive business environment, enhance cognitive aspects, such as personal attitudes, perceptions, and beliefs about the ability to open a business. However, other factors, such as government incentives and reference groups, such as family, friends, and the broader professional and cultural environment, require the attention of universities and governments to promote entrepreneurship and a favorable evaluation of the choice of an entrepreneurial career and the decision of young people to engage in sustainable business projects.
The Limitations of this Study and Future Research
Although this study significantly contributes to the understanding of the entrepreneurial intentions of students in business courses, it is important to highlight some limitations, since the aspects underlying the entrepreneurial cognitive process mediated by individual and environmental factors still need to be adequately explained.
The main construct of this study (entrepreneurial intentions) is cognitive in nature, although a set of robustness tests and verifications were performed, and it is suggested to replicate this study using other methods of capturing perceptions with non-cognitive constructs (e.g., observing real behavior).
This research used a sample of a single coherent group of subjects, namely university students in business courses, with the object of study being the intentions of students at a university located in the city of São Paulo, and not the whole country or the entire southeast region. This reduces the possibility of generalizing the findings. However, other studies may broaden and diversify the sample with students from other undergraduate courses, from other regions and countries, and from different types of universities (private and/or public), expanding the possibilities of generalizing the findings.
The students in this research demonstrated a strong intention to adopt an entrepreneurial career; however, there is no guarantee that they will convert this intention into real behavior, and they may choose to go in a different direction. In this sense, additional studies could be carried out with the same students at the end of the course to determine their intentions to undertake entrepreneurship after graduation.
On the other hand, data from different countries can be collected to compare the intentions and behaviors of students from various cultural and economic backgrounds. Comparative research in various cultural contexts can also shed more light on how students’ intentions to undertake entrepreneurship are influenced by their different socio-economic and cultural backgrounds.
More research needs to be conducted with the gender moderating effect in order to discuss and at least minimize stereotypes in the field of entrepreneurship, which is perceived as a space with predominantly male characteristics. Longitudinal research on female micro-entrepreneurship could be conducted to investigate the impact of the gender variable on the translation of intention to business action.
7. Implicações Teóricas
Some important theoretical implications and practical suggestions useful for researchers, educators, and government policymakers are presented. Of the six research hypotheses tested, only two of these were not confirmed. The construct of entrepreneurial attitude stood out as a predictor of the entrepreneurial intentions in 5.5% of the students surveyed, followed by the perceived behavioral control in 3.9% of the students. Regarding the relationship between environmental and cognitive factors, it was found that education explains entrepreneurial attitude in 5.5% of students, followed by the business environment, which explains social pressures and business norms in 3.4% of students, with these being the main indirect predictors of the intentions of university students to make the decision to start a business in the future.
These research results are consistent with the previous research conducted by Kobylińska [9], Aljaaidi and Waddah [16], Choudhury and Mandal [21], Georgescu and Herman [22], Gieure et al. [15], Gomes et al. [23], Kisubi et al. [18], Lopes et al. [3], Maritz et al. [24], Mohammed et al. [19], and Nguyen and Duong [25], who advocate the idea that personal attitudes, perceived behavioral control, and subjective norms play substantial roles in the composition of college students’ thinking and decisions to undertake entrepreneurship.
The intention to undertake entrepreneurship refers to an individual’s deliberate decision to engage in entrepreneurial activities in the future. It is influenced by factors such as the attitude towards entrepreneurship, subjective norms, and perceived behavioral control, as proposed by Ajzen’s Theory of Planned Behavior [11,12,13]. The attitude towards entrepreneurship involves assessing the desirability and feasibility of starting a business, while subjective norms encompass social pressures and norms related to entrepreneurship.
Another positive relationship confirms the constraints of the theory, and the perceived entrepreneurial ability reflects an individual’s belief in their ability to successfully engage in entrepreneurial activities. The identification of a positive relationship between education and the entrepreneurial attitudes of university students as potential micro-entrepreneurs opens a space for the promotion of their intentions with effects in an evaluation of the convenience and feasibility of starting sustainable businesses.
Entrepreneurs possess beliefs and values that drive their entrepreneurial intentions. The role of values can be explained using constructs of the TPB. Business ethics is a value to be derived from social pressures, environmental standards, and laws that guide responsible business conduct.
Because of the impact on the environment caused by business operations, all business activities should begin by mitigating negative externalities. Corporate social responsibility and compliance in business conduct include waste reduction, energy and water efficiency, recycling, monitoring, the reuse of by-products, and natural resource protection efforts, all of which aim to lessen the negative repercussions of a company’s operations.
Thus, the openness to change is a critical business value in sustainable entrepreneurship. A favorable evaluation and a positive attitude towards sustainability guide sustainable entrepreneurship intentions. Attitude determines the entrepreneurial approach, can help entrepreneurs see sustainability as an opportunity to help others and surrounding communities.
This study showed that contextual characteristics related to the entrepreneurship support ecosystem affect variables of the classical construct of the Theory of Planned Behavior (TPB), initiating a chain of effects that can reinforce attitudes, subjective norms, and perceived control, increasing students’ intentions to create a company. Therefore, favorable conditions and infrastructure to support companies can have a significant impact on the level of intentionality of students, especially in developing countries, as in the case of Brazil. Subjective norms and perceived entrepreneurial ability can predict the attitudes and decisions of university students (future micro-entrepreneurs) to engage in sustainable business models.
8. Implicações Práticas
This study presents some practical implications and suggestions for educators, policymakers, entrepreneurs, and educators, highlighting the importance of creating an environment that fosters sustainable entrepreneurial intent and green innovation.
In addition, this research presents valuable insights for educational institutions and educational policymakers, helping to develop sustainable entrepreneurship models capable of influencing the financial and environmental performance of companies through the adoption of responsible business approaches. Creating academic environments that encourage attitudes and behaviors towards sustainable entrepreneurship can be an interesting approach to encourage student entrepreneurship in Brazil.
By exploring intention and its correlation with cognitive and environmental factors in the context of students’ perceptions, this study contributes to providing a better understanding of how individual and environmental characteristics impact university students’ intentions to undertake entrepreneurship and, in this sense, creates space for the implementation of curriculum and policy revisions that stimulate the intentions and decisions of young people to pursue an entrepreneurial career, including individuals who are already self-employed and those who intend to engage in entrepreneurial projects after graduation.
Entrepreneurial education impacts students’ intentions and readiness to engage in sustainable entrepreneurial activities. Support for entrepreneurial ecosystems is an emergency in the era of digitalization in the economy, new business models, and teleworking. The social and economic context where this research was carried out, the city of São Paulo, is one of the main entrepreneurial centers not only in Brazil, but also in Latin America, differentiating itself by its strong and consolidated entrepreneurial ecosystem. These data have implications for policymakers, educators, researchers, and others who are responsible for the development of student entrepreneurship, especially in Brazil.
This study contributes subsidies for the implementation of government policy in the field of micro-entrepreneurship, stating that undergraduates are potential ecan put their ideas into practice and become great by starting with micro and small companies. Successful entrepreneurship depends on financial resources, favorable conditions, and supportive infrastructure. Financial resources are key factors that can increase motivation and self-confidence to undertake entrepreneurship, thus increasing the chances of success. On the other hand, educational programs that aim to equip micro and small entrepreneurs with knowledge, skills, and values are essential to strengthen their actions and chances of success.
Gaining a better understanding of the intrinsic (cognitive) and extrinsic (environmental) aspects that sustain interpersonal skills can contribute to the development of public and educational policies aimed at green entrepreneurial intention and the formation of leaders who are capable of investing in environmental practices supported by green innovation and, thus, recognizing business opportunities aligned with technological advances and socio-environmental issues.
It can also be a way to identify gaps and trends, which can better guide governments, universities, and stakeholders in green entrepreneurship and in the creation of training proposals for potential micro-entrepreneurs, such as university students who, with their innovative ideas, can become environmental entrepreneurs of national references. Integrating sustainability into the entrepreneurial intentions of university students can not only promote a more ethical and responsible business environment, but can also prepare the next generation of business leaders to address global sustainability challenges proactively and innovatively.
Green entrepreneurship plays a prominent role in national and world economies, especially micro and small enterprises, which need political will to grow their ideas. There is a growing recognition of the importance of entrepreneurs and the role that start-ups play in creating new employment opportunities, alleviating poverty, encouraging innovation and socio-economic development, especially in developing countries. In this sense, the study reinforces the importance of environmental factors internalized by individual characteristics and their indirect influence on the entrepreneurial intentions of university students (nascent entrepreneurs).
Author Contributions
Conceptualization, V.G.S. and A.V.T.d.S.J.; Methodology, V.G.S., A.V.T.d.S.J. and C.E.F.L.; Software, I.D.S.K., A.V.T.d.S.J. and V.G.S.; Validation, V.G.S., A.V.T.d.S.J., V.S., C.E.F.L., I.D.S.K. and R.F.d.C.; Formal Analysis, V.G.S., A.V.T.d.S.J. and I.D.S.K.; Research, V.G.S., A.V.T.d.S.J. and R.F.d.C.; Writing—Preparation of Original Draft, V.G.S., A.V.T.d.S.J., C.E.F.L., I.D.S.K., V.S. and A.L.F.d.S.V.; Writing—Proofreading and Editing, V.G.S., A.V.T.d.S.J., C.E.F.L., I.D.S.K., V.S., R.F.d.C. and A.L.F.d.S.V.; Project Supervision, V.G.S., C.E.F.L., I.D.S.K. and V.S.; Acquisition of Financing, V.G.S. All authors have read and agreed to the published version of the manuscript.
Funding
This study was financed in part by “Centro Universitário da Fundação Escola do Comércio Álvares Penteado—UNIFECAP”; by the “Fundação Universidade Federal de Mato Grosso do Sul-UFMS/MEC”-Brazil; by the “Coordenação de Aperfeiçoamento de Pessoal de Nível Superior” (CAPES)- Brasil-Finance Code 001; National Council for Scientific and Technological Development-CNPq, Process No. 306500/2022-1.
Informed Consent Statement
Informed consent was obtained from all subjects involved in this study.
Data Availability Statement
The data presented in this study are available upon request from the corresponding author.
Acknowledgments
We would like to thank the students, role models, and teachers for donating their time and effort as participants of this study.
Conflicts of Interest
The authors declare no conflicts of interest. The funders had no role in the design of this study.
References
- Hernández-Sánchez, B.R.; Cardella, G.M.; Sánchez-García, J.C. Psychological factors that lessen the impact of COVID-19 on the self-employment intention of business administration and economics’ students from Latin America. Int. J. Environ. Res. Public Health 2020, 17, 5293. [Google Scholar] [CrossRef]
- Landström, H.; Harirchi, G. That’s interesting! In entrepreneurship research. J. Small Bus. Manag. 2019, 57, 507–529. [Google Scholar] [CrossRef]
- Lopes, J.; Ferreira, J.J.; Farinha, L.; Raposo, M. Emerging perspectives on regional academic entrepreneurship. High. Educ. Policy 2020, 33, 367–395. [Google Scholar] [CrossRef]
- Ratten, V. Coronavirus (COVID-19) and social value co-creation. Int. J. Sociol. Soc. Policy 2020, 42, 222–231. [Google Scholar] [CrossRef]
- Cazeri, G.T.; Anholon, R.; Rampasso, I.S.; Quelhas, O.L.; Leal Filho, W. Preparing future entrepreneurs: Reflections about the COVID-19 impacts on the entrepreneurial potential of Brazilian students. J. Work. Appl. Manag. 2021, 13, 277–283. [Google Scholar] [CrossRef]
- Bigos, K.; Michalik, A. The influence of innovation on international new ventures’ exporting in Central and Eastern Europe and Central Asia countries. Entrep. Bus. Econ. Rev. 2020, 8, 47–63. [Google Scholar] [CrossRef]
- Herman, E.; Stefanescu, D. Can higher education stimulate entrepreneurial intentions among engineering and business students? Educ. Stud. 2017, 43, 312–327. [Google Scholar] [CrossRef]
- Alin, L.D.; Esra, D.İ.L. Determinants of Somali student’s entrepreneurial intentions: The case study of university students in Mogadishu. Eskişehir Osman. Üniversitesi Sos. Bilim. Derg. 2022, 23, 130–142. [Google Scholar] [CrossRef]
- Kobylińska, U. Attitudes, subjective norms, and perceived control versus contextual factors influencing the entrepreneurial intentions of students from Poland. WSEAS Trans. Bus. Econ. 2022, 19, 94–106. [Google Scholar] [CrossRef]
- Marcon, D.L.; Silveira, A.; Frizon, J.A. Intenção empreendedora e a influência das teorias do comportamento planejado e dos valores humanos. Rev. Gestão Secr. 2021, 12, 178–204. [Google Scholar] [CrossRef]
- Ajzen, I. The theory of planned behaviour. Organizational behavior and human. Decis. Process. 1991, 50, 179–211. [Google Scholar]
- Ajzen, I. Constructing a Theory of Planned Behavior Questionnaire; Psychology Press: East Sussex, UK, 2006; Available online: https://people.umass.edu/~aizen/pdf/tpb.measurement.pdf (accessed on 5 December 2016).
- Ajzen, I. The theory of planned behaviour: Reactions and reflections. Psychol. Health 2011, 26, 1113–1127. [Google Scholar] [CrossRef] [PubMed]
- Meoli, A.; Fini, R.; Sobrero, M.; Wiklund, J. How entrepreneurial intentions influence entrepreneurial career choices: The moderating influence of social context. J. Bus. Ventur. 2020, 35, 105982. [Google Scholar] [CrossRef]
- Gieure, C.; Benavides-Espinosa, M.d.M.; Roig-Dobón, S. The entrepreneurial process: The link between intentions and behavior. J. Bus. Res. 2020, 112, 541–548. [Google Scholar] [CrossRef]
- Aljaaidi, K.S.; Waddah, K.H.O. Entrepreneurial intention among students from college of business administration at northern border University: An exploratory study. SMART J. Bus. Manag. Stud. 2021, 17, 80–90. [Google Scholar] [CrossRef]
- Gieure, C.; Benavides-Espinosa, M.d.M.; Roig-Dobón, S. Entrepreneurial intentions in an international university environment. Int. J. Entrep. Behav. Res. 2019, 25, 1605–1620. [Google Scholar] [CrossRef]
- Kisubi, M.; Korir, M.; Bonuke, R. Entrepreneurial education and self-employment: Does entrepreneurial self-efficacy matter? SEISENSE Bus. Rev. 2021, 1, 18–30. [Google Scholar] [CrossRef]
- Mohammed, S.A.S.A.; Qataan, A.M.A.; Ghawanmeh, F.; Alqaadan, F. Personality traits, self-efficacy, and students’ entrepreneurial intention towards entrepreneurship—Is there a contextual difference. SMART J. Bus. Manag. Stud. 2021, 17, 66–79. [Google Scholar] [CrossRef]
- Oliveira, A.L.O.; Almeida, C.d.O.; Perez, G.; Slomski, V.G.; de Souza Junior, A.V.T. Fatores determinantes do comportamento empreendedor de concluintes do curso de Ciências Contábeis. Rev. Liceu Line 2022, 12, 94–124. [Google Scholar]
- Choudhury, A.H.; Mandal, S. The role of familial, social, educational, and business environmental factors on entrepreneurial intention among university students in Bangladesh. Mater. Today Proc. 2021, 17, 493–503. [Google Scholar] [CrossRef]
- Georgescu, M.A.; Herman, E. The impact of the family background on students’ entrepreneurial intentions: An empirical analysis. Sustainability 2020, 12, 4775. [Google Scholar] [CrossRef]
- Gomes, S.; Sousa, M.; Santos, T.; Oliveira, J.; Oliveira, M.; Lopes, J.M. Opening the “Black Box” of university entrepreneurial intention in the era of the COVID-19 Pandemic. Soc. Sci. 2021, 10, 181. [Google Scholar] [CrossRef]
- Maritz, A.; Perenyi, A.; De Waal, G.; Buck, C. Entrepreneurship as the unsung hero during the current COVID-19 economic crisis: Australian perspectives. Sustainability 2020, 12, 4612. [Google Scholar] [CrossRef]
- Nguyen, H.T.; Duong, D.C. Dataset on the effect of perceived educational support on entrepreneurial intention among Vietnamese students. Data Brief 2021, 35, 106761. [Google Scholar] [CrossRef] [PubMed]
- Tehseen, S.; Haider, S.A. Impact of university partnerships on students’ sustainable entrepreneurship intentions: A comparative study. Sustainability 2021, 13, 5025. [Google Scholar] [CrossRef]
- Lu, G.; Song, Y.; Pan, B. How support for university entrepreneurship affects university students’ entrepreneurial intentions: An empirical analysis from China. Sustainability 2021, 13, 3224. [Google Scholar] [CrossRef]
- Tomy, S.; Pardede, E. An entrepreneurial intention model focussing on higher education. Int. J. Entrep. Behav. Res. 2020, 26, 1423–1447. [Google Scholar] [CrossRef]
- Yuzhanin, S.; Fisher, D. The efficacy of the theory of planned behavior for predicting intentions to choose a travel destination: A review. Tour. Rev. 2016, 71, 135–147. [Google Scholar] [CrossRef]
- Goyanes, M. Factors affecting the entrepreneurial intention of students pursuing. J. Media Stud. Evid. Spain Int. J. Media Manag. 2015, 17, 109–126. [Google Scholar]
- Joseph, I. Factors influencing international student entrepreneurial intention in Malaysia. Am. J. Ind. Bus. Manag. 2017, 7, 424–428. [Google Scholar] [CrossRef][Green Version]
- Kuckertz, A.; Berger, E.S.; Prochotta, A. Misperception of entrepreneurship and its consequences for the perception of entrepreneurial failure—The German case. Int. J. Entrep. Behav. Res. 2020, 26, 1865–1885. [Google Scholar] [CrossRef]
- Rives, L.M.; Bañón, A.R. El impacto del entorno del estudiante en sus intenciones de crear una empresa cuando finalice sus estudios. Lan Harremanak-Rev. Relac. Laborales 2015, 32, 504–526. [Google Scholar]
- Sampene, A.K.; Li, C.; Khan, A.; Agyeman, F.O.; Opoku, R.K. Yes! I want to be an entrepreneur: A study on university students’ entrepreneurship intentions through the theory of planned behavior. Curr. Psychol. 2023, 42, 21578–21596. [Google Scholar] [CrossRef]
- Bikar, S.S.; Talin, R.; Rathakrishnan, B.; Sharif, S.; Nazarudin, M.N.; Rabe, Z.B. Sustainability of Graduate Employability in the Post-COVID-19 Era: Initiatives by the Malaysian Ministry of Higher Education and Universities. Sustainability 2023, 15, 13536. [Google Scholar] [CrossRef]
- Rosário, A.T.; Raimundo, R.J.; Cruz, S.P. Sustainable entrepreneurship: A literature review. Sustainability 2022, 14, 5556. [Google Scholar] [CrossRef]
- Diepolder, C.S.; Weitzel, H.; Huwer, J. Exploring the impact of sustainable entrepreneurial role models on students’ opportunity recognition for sustainable development in sustainable entrepreneurship education. Sustainability 2024, 16, 1484. [Google Scholar] [CrossRef]
- Krüger, C.; Borré, M.L.; Lopes, L.F.D.; Michelin, C.d.F. O binômio liderança-empreendedorismo: Uma análise a partir da teoria do comportamento planejado. Perspect. Online Humanas Sociais Apl. 2021, 11, 26–45. [Google Scholar]
- Paiva, L.E.B.; de Lima, T.C.B.; Rebouças, S.M.D.P. Intenção empreendedora entre universitários brasileiros e portugueses. Rev. Reun. 2021, 26, 43–61. [Google Scholar]
- Barba-Sánchez, V.; Mitre-Aranda, M.; del Brío-González, J. The entrepreneurial intention of university students: An environmental perspective. Eur. Res. Manag. Bus. Econ. 2022, 28, 100184. [Google Scholar] [CrossRef]
- Kobylińska, U.; Martinez Gonzales, J.A. Influence of personal variables on intention to undertake. A comparative study between Poland and Spain. Eng. Manag. Prod. Serv. 2019, 11, 68–79. [Google Scholar]
- Miriti, G.M. An exploration of entrepreneurial intentions among university students in Kenya. Int. J. Res. Innov. Soc. Sci. 2020, 4, 1–9. [Google Scholar]
- Vamvaka, V.; Stoforos, C.; Palaskas, T.; Botsaris, C. Attitude toward entrepreneurship, perceived behavioral control, and entrepreneurial intention: Dimensionality, structural relationships, and gender differences. J. Innov. Entrep. 2020, 9, 5. [Google Scholar] [CrossRef]
- Ringle, C.M.; da Silva, D.; Bido, D.D.S. Modelagem de equações estruturais com utilização do SmartPLS. Rev. Bras. Mark. 2014, 13, 56–73. [Google Scholar] [CrossRef]
- Hair, J.F., Jr.; Hult, T.M.; Ringle, C.M.; Sarstedt, M. A Primer on Partial Least Squares Structural Equation Modeling (PLS-SEM); Sage: Thousand Oaks, CA, USA, 2017. [Google Scholar]
- Fávero, L.P.; Belfiori, P. Manual de Análise de Dados: Estatística e Modelagem Multivariada com Excel, SPSS e Stata; Elsevier: Rio de Janeiro, Brasil, 2017. [Google Scholar]
- Hair, J.F., Jr.; Risher, J.J.; Sarstedt, M.; Ringle, C.M. When to use and how to report the results of PLS-SEM. Eur. Bus. Rev. 2019, 31, 2–24. [Google Scholar] [CrossRef]
- Ab Hamid, M.R.; Sami, W.; Sidek, M.M. Discriminant validity assessment: Use of Fornell & Larcker criterion versus HTMT criterion. J. Phys. Conf. Ser. 2017, 890, 012163. [Google Scholar] [CrossRef]
- Lortie, J.; Castogiovanni, G. The theory of planned behavior in entrepreneurship research: What we know and future directions. Int. Entrep. Manag. J. 2015, 11, 935–957. [Google Scholar] [CrossRef]
- Ishaq, M.I.; Sarwar, H.; Aftab, J.; Franzoni, S.; Raza, A. Accomplishing sustainable performance through leaders’ competencies, green entrepreneurial orientation, and innovation in an emerging economy: Moderating role of institutional support. Bus. Strategy Environ. 2024, 33, 1515–1532. [Google Scholar] [CrossRef]
Disclaimer/Publisher’s Note: The statements, opinions and data contained in all publications are solely those of the individual author(s) and contributor(s) and not of MDPI and/or the editor(s). MDPI and/or the editor(s) disclaim responsibility for any injury to people or property resulting from any ideas, methods, instructions or products referred to in the content. |
© 2024 by the authors. Licensee MDPI, Basel, Switzerland. This article is an open access article distributed under the terms and conditions of the Creative Commons Attribution (CC BY) license (https://creativecommons.org/licenses/by/4.0/).



