Research on Influencing Factors of Cost Control of Centralized Photovoltaic Power Generation Project Based on DEMATEL-ISM
Abstract
1. Introduction
- From the perspective of the life cycle, this paper analyses the different factors that affect cost control from the decision-making stage, design stage, and construction stage to the operation and maintenance stage, considers some uncontrollable factors that run through the whole cycle of project construction, and constructs the index system of influencing factors.
- On the basis of the index system, using the DEMATEL-ISM method, the empirical data are obtained through a questionnaire survey, the centrality and cause degree of each factor are obtained, the logical relationship and importance of each factor are sorted out, and a multi-level recursive explanation structure model is established to sort out the hierarchical relationship between factors.
- Based on the results of DEMATEL analysis and the multi-step recursive explanation structure model, the deepest cause, the most important factor in the transition layer, and the shallow cause are analysed, and effective measures for cost control of centralized photovoltaic power generation projects are put forward from these four aspects, and practical management means are put forward from the perspective of all participants, which provides a reference for promoting the development of centralized photovoltaic power generation projects.
2. Construction of Influencing Factors System of Cost Control
- (A)
- Controllable Factors
- Decision Stage: Construction site selection is an important factor in determining the construction of the project, which determines the convenience of the construction and operation stages. The lighting resources, convenient transportation, and topographic and geological conditions should be considered as much as possible. The situation of power grid access and load consumption needs to be fully investigated at this stage, and it is generally necessary to pay attention to the local power grid structure and voltage level. Preliminary survey and detection is an important means to collect data, which is conducive to preparing for post-design and needs to comprehensively consider technical, environmental, economic, and social factors to ensure the smooth implementation and long-term operation of the project. In addition to observing the compliance points of planned land use, the land occupation cost and compensation cost should be fully calculated. When deciding to invest, it is necessary to consider financing costs and loan methods, broaden various financing channels, and choose the loan repayment method with the lowest interest expense.
- Design Stage: Before the preliminary design is carried out, the owner should invite tenders for the main equipment. Equipment procurement is the largest part of the cost expenditure, and the reliable equipment supplier and the most cost-effective equipment should be selected by integrating its various elements. The design scheme of the power station includes the planning of the production area and living area, the layout of the photovoltaic area and booster station, and the overall design should consider whether the investment cost and power generation can meet the requirements. The layout of the battery assembly and the installation mode of the bracket mainly include the selection of array mode and tracking system. The design depth is to deepen the preliminary design, deepen the design from site selection, resource conditions, equipment selection, power consumption, and other aspects, do a good job in technical scheme demonstration, and consider the possible environmental, economic, and administrative risks in construction projects. The light available hours are mainly affected by the light resources in the construction area, but the effective hours can be improved by reasonably selecting the installation mode of photovoltaic modules and regular cleaning and maintenance. In bidding and contract management, we should choose the appropriate bidding method, strictly manage the bidding procedures, scientifically evaluate and determine the bid, consider the risks and interests of both parties when signing the contract, avoid contract disputes, abide by the contract provisions in the performance process, and make timely adjustments when changes occur.
- Construction Stage: On-site construction management includes doing a good job in construction organizational design, personnel management, and formulating various on-site construction management systems, such as a safety management system, material management system, quality management system, financial approval system, etc. Construction machinery management mainly refers to ensuring the smooth transportation process of machinery, reasonably arranging the application scope and entry and exit of machinery and equipment, ensuring the balanced use of machinery, and doing a good job in machinery maintenance. Construction progress management includes reasonably using critical path methods to determine the sequence and relationship of each work, optimizing the logical relationship between processes by using new materials or new technologies, monitoring and tracking the progress, and handling the progress deviation in time.
- Operation and Maintenance Stage: The larger the scale of the project, the more types and quantities of equipment involved, the greater the workload of analysis and maintenance, and the corresponding increase in labour costs. Centralized photovoltaic power generation is generally far away from the electricity consumption area, so it is necessary to build a transmission system to complete the transmission of electricity, and if necessary, it is necessary to equip a power storage system. At present, the power storage methods include battery energy storage, supercapacitor energy storage, mechanical energy storage, etc. Equipment failure is an important reason for power loss and cost expenditure in the power station operation and maintenance stage. Establishing a perfect operation and maintenance management system, including equipment inspection, fault handling, and data monitoring, can reduce the failure rate and effectively control the cost.
- (B)
- Uncontrollable Factors
- National policies and standards: The development of the industry mainly depends on the photovoltaic industry policy, and the national overall planning promotes the expansion of photovoltaic scale and cost reduction. Local policies determine the specialization and subdivision development of photovoltaics. For the land factors that have the greatest impact on the centralized photovoltaic power generation project, the government can guide the project to combine with agriculture and forestry through policies to avoid expenses such as farmland occupation tax and forest land compensation.
- Market changes: The current trading mode of centralized photovoltaic power generation in the country is different in different provinces, but most of them are consumed according to the power guarantee within the guarantee ratio, and the rest enter the market to participate in market-oriented transactions. Such a trading mechanism is conducive to reflecting the elasticity of power production cost and power demand, with strong timeliness, and is conducive to the coordination of the market mechanism of the power industry chain. In addition, market mechanism innovations such as electronic green certificate trading and renewable energy quota restriction can promote the rapid development of the photovoltaic power generation market and power consumption.
- Natural environment factors: Unpredictable weather will hinder the construction, operation, and maintenance to a certain extent, which will prolong the construction period and increase the cost. Other natural environmental factors, such as complex terrain and remote geographical location, will increase the transportation cost during construction and the maintenance cost during operation and maintenance.
3. DEMATAL-ISM Methodology
4. Construction of Influencing Factors Model of Cost Control
4.1. Data Collection and Determination of Comprehensive Influence Matrix
4.2. Determination of Influence Degree and Influenced Degree, Centrality Degree and Cause Degree
4.3. Determination of Reachability Matrix K
4.4. Build a Multi-Order Recursive Interpretation Structure Model
5. Results and Suggestions
5.1. DEMATEL Analysis
- Analysis of influence degree and influenced degree:
- 2.
- Analysis of Centrality and Causality:
5.2. ISM Analysis
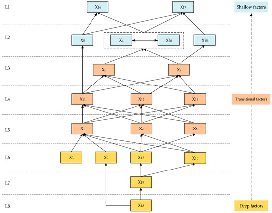
- L8, L7, and L6 are the deep factors that affect the cost control of centralized photovoltaic power generation. The deep factors have the characteristics of impressing other factors, which are located at the bottom of the topology diagram and only send upward-directed line segments, including the six factors of X3, X9, X10, X12, X18, and X19. X3 belongs to the transition factor, and although it is in the position of L6, there is no other antecedent factor pointing to it. Among these six factors, except for uncontrollable factors, most of the other factors are in the project decision-making stage and will have a lasting impact on the subsequent project construction. For example, the nature of the land will affect whether the project can be established, and the ownership of land property and landform characteristics will affect the difficulty of land acquisition and subsequent construction. The design depth will affect the construction scheme, equipment selection, etc., and will also cause a number of subsequent design changes, and control the cost in the pre-stage. On-site construction management is the embodiment of multiple factors such as the management level of managers, the advantages and disadvantages of construction organization design, and the rationality of schedule control, which will have an impact on quality, safety, schedule, and cost. Policies, standards, and market changes are two invisible hands. Through policy guidance, we can improve the development of the industrial chain, standardize industry standards, regulate market demand, and finally affect specific projects.
- L5, L4, and L3 are the transitional factors that affect the cost control of centralized photovoltaic power generation. The remarkable feature of this layer factor is that it cannot only influence other factors but can also be influenced by other factors. It spans three levels and has eight factors, including X1, X2, X6, X7, X8, X11, X13, and X14. These eight factors are the core influencing factors of centralized photovoltaic power generation project cost control, which are influenced by deep factors and play a bridging role in the whole life cycle of the project. Construction site selection, transportation, and grid-connected status belong to the decision-making stage. These two factors will be limited by national policies, the overall layout, and macro-control of the country, but they will also have an impact on the power generation capacity of the project, the difficulty in transportation, and the cost of grid connection. Equipment procurement management, the design scheme of the photovoltaic power station, bidding, and contract management belong to the design stage. These factors are not only influenced by the natural conditions of the construction site, construction progress control, and construction machinery management in the early stage of site selection but also belong to the construction stage. As a stage that lasts for a long time and produces the largest proportion of costs in the whole project construction process, reasonable construction progress control is not only a guarantee for the project to be completed on schedule but also can effectively control the direct costs of labour, materials, and machinery. The construction of a centralized photovoltaic power generation project needs to use many large-scale machineries, and the lease or purchase of these machineries, the arrangement of entry and exit time, the division of working face, etc., all need to be considered during construction.
- L2 and L1 are shallow factors that affect the cost control of centralized photovoltaic power generation. It is the characteristic of shallow factors that only accept the influence of other factors without affecting other factors. The factor set of this layer includes X4, X5, X15, X16, X17, and X20. Except for the project scale and natural environment, the other factors are directly or indirectly related to the site, which belong to the direct or indirect carrier of the cost and are closely related to the actual cost. As direct causes, they affect the cost control of centralized photovoltaic power generation projects and have a direct role in promoting cost reduction. The larger the scale of the project, the greater the installed capacity, floor space, etc., and the greater the direct cost. Natural environmental factors such as rain and snow will directly affect the smooth progress of construction and the cost of operation and maintenance.
5.3. DEMATEL-ISM Analysis
- There is no obvious correlation between centrality and hierarchical division. As the calculation of centrality is based on the sum of the factors’ own influence degree and the influenced degree, as long as there are enough influencing factors, they may rank high, while the hierarchy division is based on the transmission order of influence, focusing on the judgment of causality, so the centrality of deep factors may not be high.
- There is a certain correlation between the degree of causation and hierarchical division. The calculation of cause degree reflects the extent to which this factor can influence or be influenced by other factors, which is consistent with the hierarchical division logic of the multi-level recursive interpretation structure model. Among them, the higher the ranking of the cause degree of the cause factors, the lower the hierarchical position; the higher the ranking of the cause degree of the result factors, the higher the hierarchical position.
- The comprehensive results show that national policies and standards have the highest degree of cause among the causes analysed by DEMATEL, which are the most critical factors and correspond to the deepest influencing factors in ISM analysis. Among the factors affecting the transition layer, bidding and contract management have the highest degree of centrality and are the most important factors. In the shallow influencing factors layer, transmission and storage of electricity and equipment repair and maintenance are the most direct factors affecting cost control, and they are also effective ways to control the cost of centralized photovoltaic power generation projects. Paying attention to direct factors is more effective in cost control.
5.4. Measures and Suggestions
- Increase policy support and improve industry standards.
- 2.
- Macro-control of the market and micro-exploration of the law.
- 3.
- Standardize the bidding process and improve the contract.
- 4.
- Control transmission investment and reduce operation and maintenance costs.
6. Conclusions
Author Contributions
Funding
Data Availability Statement
Conflicts of Interest
References
- Mou, C.F.; Wang, L.M.; Qu, Q.S. Summary of Research on Substitution of Main New Energy Sources for Emission Reduction. Resour. Sci. 2017, 39, 2323–2334. [Google Scholar]
- Poudyal, R.; Parajuli, R.; Loskot, P. Modelling and simulation of solar photovoltaic rooftop: Case of Kathmandu. In Promoting Cultural Change in Engineering Practices for the Development of Nepal: Learning from the UK; Nepal Engineers’ Association UK: Haywards Heath, UK, 2020; pp. 52–61. [Google Scholar]
- Poudyal, R. Renewable Energy and Other Strategies for Mitigating the Energy Crisis in Nepal. Ph.D. Thesis, Swansea University, Wales, UK, 2021. [Google Scholar]
- Rabaia, M.K.H.; Shehata, N.; Olabi, V.; Abdelkareem, M.A.; Semeraro, C.; Chae, K.J.; Sayed, E.T. Enabling the circular economy of solar PV through the 10Rs of sustainability: Critical review, conceptualization, barriers, and role in achieving SDGs. Sustain. Horiz. 2024, 11, 100106. [Google Scholar] [CrossRef]
- Wang, J.Y.; Zhou, B.R.; Wu, W.J. Study on Electricity Cost of Western Centralized and Eastern Distributed Photovoltaic Leveling. South. Power Syst. Technol. 2020, 14, 80–89. [Google Scholar]
- Fu, Y.X. Study on Comprehensive Benefit Evaluation of Photovoltaic Power Generation Project Based on Multi-Criteria Decision-Making Method. Master’s Thesis, China University of Petroleum, Beijing, China, 2019. [Google Scholar]
- Zhang, L.; Lv, X.; Liu, Y. Analysis on the strategy of improving power generation efficiency of centralized photovoltaic power station. Power Syst. Eng. 2022, 38, 71–72. [Google Scholar]
- Yuan, X.Y. On how to improve the power generation efficiency of centralized photovoltaic power station. China Plant Eng. 2021, 13, 237–239. [Google Scholar]
- Zhao, R.N.; Dong, L.; Bai, L.; Zhang, Y.; Li, X.Y.; Qiao, Q.; Xie, M.H.; Wang, W. Inventory Analysis of Carbon Emissions in Life Cycle of Photovoltaic Industry. China Environ. Sci. 2020, 40, 2751–2757. [Google Scholar]
- Kouloumpis, V.; Kalogerakis, A.; Pavlidou, A.; Tsinarakis, G.; Arampatzis, G. Should Photovoltaics Stay at Home? Comparative Life Cycle Environmental Assessment on Roof-Mounted and Ground-Mounted Photovoltaics. Sustainability 2020, 12, 9120. [Google Scholar] [CrossRef]
- Mustafa, M.; Malik, M.O.F. Factors Hindering Solar Photovoltaic System Implementation in Buildings and Infrastructure Projects: Analysis through a Multiple Linear Regression Model and Rule-Based Decision Support System. Buildings 2023, 13, 1786. [Google Scholar] [CrossRef]
- Shukla, A.K.; Sudhakar, K.; Baredar, P.; Mamat, R. Solar PV and BIPV system: Barrier, challenges and policy recommendation in India. Renew. Sustain. Energy Rev. 2018, 82, 3314–3322. [Google Scholar] [CrossRef]
- Jiang, M.; Li, J.; Wei, W.; Miao, J.; Zhang, P.; Qian, H.; Liu, J.; Yan, J. Using existing infrastructure to realize low-cost and flexible photovoltaic power generation in areas with high power demand in China. iScience 2020, 23, 101867. [Google Scholar] [CrossRef]
- Zhang, L.; Du, Q.; Zhou, D. Grid Parity Analysis of China’s Centralized Photovoltaic Generation under Multiple Uncertainties. Energies 2021, 14, 1814. [Google Scholar] [CrossRef]
- Jiang, K.K. Carbon Emission of Monocrystalline Silicon Battery Assembly-Photovoltaic Power Generation in Life Cycle. Intell. City 2021, 7, 117–118. [Google Scholar]
- Li, X.S.; Hu, X.R.; Zheng, S.S.; Li, P.; Wang, Z.L. Life Cycle Analysis of Photovoltaic Based on Polysilicon Diamond Wire Cutting Process. Acta Energiae Solaris Sin. 2022, 43, 147–151. [Google Scholar]
- Yu, Z.Q.; Ma, W.H.; Wei, K.X.; Lv, G.Q.; Chen, Z.J. Analysis of energy recovery period and carbon footprint of metallurgical polysilicon photovoltaic system. Acta Energiae Solaris Sin. 2018, 39, 520–528. [Google Scholar]
- Liu, W.D.; Luo, J.; Jiang, X.H.; Li, S.S.; Wen, G. Study on Dust Deposition of Photovoltaic Module and Its Application Based on Regional Clustering of Influencing Factors. Acta Energiae Solaris Sin. 2022, 43, 375–383. [Google Scholar]
- Huang, H.Q.; Zhao, H.; Qu, D.W. Study on cost compensation mechanism and cost influencing factors of pumped storage. Price Theory Pract. 2022, 2, 12–19. [Google Scholar] [CrossRef]
- Abdelghany, M.B.; Al-Durra, A.; Zeineldin, H.; Hu, J. Integration of cascaded coordinated rolling horizon control for output power smoothing in islanded wind–solar microgrid with multiple hydrogen storage tanks. Energy 2024, 291, 130442. [Google Scholar] [CrossRef]
- Abdelghany, M.B.; Shehzad, M.F.; Liuzza, D.; Mariani, V.; Glielmo, L. Modeling and Optimal Control of a Hydrogen Storage System for Wind Farm Output Power Smoothing. In Proceedings of the 2020 59th IEEE Conference on Decision and Control (CDC), Jeju, Repulic of Korea, 14–18 December 2020. [Google Scholar]
- Hannani, M.; Bascompta, M.; Sabzevar, M.G.; Dehghani, H.; Khajevandi, A.A. Causal Analysis of Safety Risk Perception of Iranian Coal Mining Workers Using Fuzzy Delphi and DEMATEL. Sustainability 2023, 15, 14277. [Google Scholar] [CrossRef]
- Luo, X.; Huang, X.B. Research on cost control of prefabricated buildings based on ISM. Constr. Econ. 2021, 42, 73–77. [Google Scholar]
- Xue, N.N.; Zhang, J.R.; Zhang, W.; Zhao, T.S. Research on unsafe behavior of construction workers and its influencing factors based on text mining. Saf. Environ. Eng. 2021, 28, 59–65+85. [Google Scholar]
- Luo, L.; Wu, X.; Huang, W. Analysis of Influencing Factors of Assembled Building Cost Based on FCM. Constr. Econ. 2020, 41, 77–82. [Google Scholar]
- Liu, W.X.; Yu, L.L.; Zhang, L.H.; Yuan, P.; Wang, Y.; Zhao, R. Evaluation of power grid development level based on AHP and multilevel fuzzy comprehensive evaluation. Smart Power 2020, 48, 80–85. [Google Scholar]
- Wang, Y.; Li, Q.J. Research on Influencing Factors of Construction Project Cost Control Based on Structural Equation. Constr. Econ. 2020, 41, 63–68. [Google Scholar]
- Li, W.D.; Zhang, T.T.; Liu, M.X. Policy Simulation of Assembled Building Industry and Benefit Evaluation of Energy Saving and Emission Reduction Based on System Dynamics. Ind. Constr. 2022, 52, 196–205. [Google Scholar]
- Huang, Y.J.; Wang, M.Y. Study on Economic System Dynamics of New Energy Side Distribution and Storage Based on Policy-driven. J. Beijing Univ. Posts Telecommun. (Soc. Sci. Ed.) 2023, 25, 20–34. [Google Scholar]
- He, L.J. Study on risk factors of substation construction project based on DEMATEL. Proj. Manag. Technol. 2024, 22, 18–21. [Google Scholar]
- Chen, Z.F.; Huang, P.C.; Huang, W.H. Emergency decision-making method based on group intelligence and knowledge fusion of dual-drive DEMATEL in social network environment. J. Saf. Environ. 2024, 24, 1–14. [Google Scholar] [CrossRef]
- Yang, M.; Wang, S.S.; Li, D.Y.; Su, X.; Sun, Y.; Jia, Y.P. Cost-benefit analysis of centralized photovoltaic power generation considering environmental benefits in the whole life cycle. J. Northeast. Electr. Power Univ. 2018, 38, 21–28. [Google Scholar]
- Liu, X.J. Construction of Target Cost Management Mode in Design Stage of Large and Medium-Sized Photovoltaic Power Plant Projects. Master’s Thesis, Shandong University, Jinan, China, 2017. [Google Scholar]
- Pan, B.B.; Chen, Z.H.; Jia, N.F.; Li, Y.H.; Yuan, H. Research on the Cost Accounting of Photovoltaic Power Generation—Analysis Based on LCOE Method. Price Theory Pract. 2019, 419, 138–140+144. [Google Scholar] [CrossRef]
- Lin, Q.Y. Research on Life Cycle Cost Management of Photovoltaic Power Plant Project in S Company. Master’s Thesis, Shanghai University of Finance and Economics, Shanghai, China, 2023. [Google Scholar]
- Xu, X.; Wang, L.F.; Huang, X.M.; Guan, B.Y.; Bi, R. Research on Value Evaluation of Centralized Photovoltaic Power Generation Enterprises and Identification of Its Key Influencing Factors. Apprais. J. China 2021, 7, 69–80. [Google Scholar] [CrossRef]
- Chen, L. Research on Investment Decision-Making Model of Power Engineering Project Based on Life Cycle Cost. Master’s Thesis, North China Electric Power University, Beijing, China, 2020. [Google Scholar]
- Chen, Z.; Li, L.; Yu, L. Main influencing factors and control of development cost of centralized photovoltaic project in post-parity era. Sichuan Hydro Power 2022, 41, 112–115. [Google Scholar]
- Liu, L.; Wang, H.J.; Cheng, H.Z.; Liu, J.Q. Power system economic evaluation method based on life cycle cost. Autom. Electr. Power Syst. 2012, 36, 45–50. [Google Scholar]
- Zhang, W.; Liu, R.F.; Liu, J.; Pan, W.Y.; Chen, T.E. Prediction model of photovoltaic power generation cost and trend based on multi-factor analysis. Smart Power 2013, 41, 17–20. [Google Scholar]
- Zhang, H.Y. Study on Economy of Centralized Photovoltaic Power Generation in China. Master’s Thesis, North China Electric Power University, Beijing, China, 2019. [Google Scholar]
- Wang, Y.; Gao, M.; Wang, J.; Wang, S.; Liu, Y.; Zhu, J.; Tan, Z. Measurement and key influencing factors of the economic benefits for China’s photovoltaic power generation: A LCOE-based hybrid model. Renew. Energy 2021, 169, 935–952. [Google Scholar] [CrossRef]
- Su, S.R. Influencing Factors and Economic Evaluation of Photovoltaic Project Decision-Making. Master’s Thesis, South China University of Technology, Guangzhou, China, 2016. [Google Scholar]
- Jie, K.L. Research on Target Cost Management of e-Photovoltaic Project in XC New Energy Company. Master’s Thesis, Jiangsu University of Science and Technology, Zhenjiang, China, 2022. [Google Scholar]
- Gu, Q.Z. Case-based Life Cycle Economic Analysis of Photovoltaic Building Integration System. Constr. Econ. 2023, 44, 460–464. [Google Scholar]
- Tang, Y.C.; Lu, X.L.; Sun, Z.Y.; Xie, B.; Chen, H.W.; Wei, Q.Z. Analysis on the cost and selection of photovoltaic bracket. Sol. Energy 2023, 10, 81–87. [Google Scholar] [CrossRef]
- Dong, J.T. Analysis of centralized photovoltaic power station construction management mode. Energy Conserv. 2020, 39, 29–30. [Google Scholar]
- Feng, H.; Long, Y.; Zhou, M. Study on Economic Prediction of Photovoltaic Power Generation Projects in Hubei Province. Energy Energy Conserv. 2021, 4, 10–13+26. [Google Scholar]
- Xia, Z.P. Research on Cost Control Strategy of Artes Photovoltaic Power Station Construction Project. Master’s Thesis, Soochow University, Suzhou, China, 2021. [Google Scholar]
- Wang, Y.S. Research on Cost Management and Control of 5MWp Photovoltaic Power Generation Project in Changtu County, Liaoning Province. Master’s Thesis, Jilin University, Jilin, China, 2016. [Google Scholar]
- He, M.M. Economic Analysis and Development Policy Research of Distributed Photovoltaic Power Generation Project. Master’s Thesis, North China Electric Power University, Beijing, China, 2020. [Google Scholar]
- Alkhatib, S.F.; Darlington, R.; Yang, Z.; Nguyen, T.T. A novel technique for evaluating and selecting logistics service providers based on the logistics resource view. Expert Syst. Appl. 2015, 42, 6976–6989. [Google Scholar] [CrossRef]
- Shafiee, M.; Lotfi, F.H.; Saleh, H. Supply chain performance evaluation with data envelopment analysis and balanced scorecard approach. Appl. Math. Model. 2014, 38, 5092–5112. [Google Scholar] [CrossRef]
- Wu, L.; Zhang, Q.; Shan, L.; Chen, Z. Identifying critical factors influencing the use of additives by food enterprises in China. Food Control 2013, 31, 425–432. [Google Scholar] [CrossRef]
- Zhong, S.; Lin, D.; Yang, K. Research on the Influencing Factors of Coal Industry Transformation Based on the DEMATEL–ISM Method. Energies 2022, 15, 9502. [Google Scholar] [CrossRef]


| Partitions | Number | Influencing Factor | Source | |
|---|---|---|---|---|
| Controllable Factors | Decision Stage | X1 | Construction site selection | [32,33] |
| X2 | Traffic and grid-connected state | [33,34,35,36] | ||
| X3 | Survey and detection | [37,38] | ||
| X4 | Cost of land use | [30,37,39,40] | ||
| X5 | Financing conditions and loan methods | [5,35,37,41,42] | ||
| Design Stage | X6 | Equipment procurement management | [43] | |
| X7 | Design scheme of photovoltaic power station | [35,44] | ||
| X8 | Layout of battery assembly and the installation mode of bracket | [45,46] | ||
| X9 | Depth of design | [38,47] | ||
| X10 | Light available hours | [41,48] | ||
| X11 | Bidding and contract management | [38] | ||
| Construction Stage | X12 | Site construction management | [49,50] | |
| X13 | Construction machinery management | [49] | ||
| X14 | Construction schedule management | [49,50] | ||
| Operation and Maintenance Stage | X15 | Project scale | [5,48] | |
| X16 | Power transmission and storage | [36,38] | ||
| X17 | Repair and maintenance of equipment | [30] | ||
| Uncontrollable Factors | X18 | National policies and standards | [34,44,51] | |
| X19 | Market changes | [44] | ||
| X20 | Natural environment factors | [44] | ||
| Influence Relationship | Nothing | Very Low | Low | Medium | High | Very High |
|---|---|---|---|---|---|---|
| Scale | 0 | 1 | 2 | 3 | 4 | 5 |
| X1 | X2 | X3 | X4 | X5 | X6 | X7 | X8 | X9 | X10 | X11 | X12 | X13 | X14 | X15 | X16 | X17 | X18 | X19 | X20 | |
|---|---|---|---|---|---|---|---|---|---|---|---|---|---|---|---|---|---|---|---|---|
| X1 | 0.16 | 0.14 | 0.10 | 0.28 | 0.25 | 0.13 | 0.14 | 0.10 | 0.10 | 0.12 | 0.26 | 0.15 | 0.24 | 0.25 | 0.20 | 0.25 | 0.22 | 0.08 | 0.14 | 0.28 |
| X2 | 0.17 | 0.09 | 0.07 | 0.17 | 0.14 | 0.10 | 0.11 | 0.07 | 0.12 | 0.07 | 0.21 | 0.11 | 0.18 | 0.20 | 0.11 | 0.17 | 0.19 | 0.06 | 0.06 | 0.22 |
| X3 | 0.13 | 0.07 | 0.04 | 0.12 | 0.09 | 0.06 | 0.06 | 0.04 | 0.04 | 0.04 | 0.12 | 0.08 | 0.10 | 0.12 | 0.10 | 0.10 | 0.11 | 0.04 | 0.04 | 0.10 |
| X4 | 0.22 | 0.11 | 0.07 | 0.18 | 0.23 | 0.15 | 0.19 | 0.08 | 0.09 | 0.07 | 0.17 | 0.19 | 0.24 | 0.23 | 0.13 | 0.23 | 0.16 | 0.06 | 0.07 | 0.26 |
| X5 | 0.19 | 0.10 | 0.06 | 0.23 | 0.13 | 0.10 | 0.10 | 0.07 | 0.07 | 0.06 | 0.17 | 0.16 | 0.21 | 0.20 | 0.11 | 0.19 | 0.12 | 0.06 | 0.06 | 0.19 |
| X6 | 0.10 | 0.07 | 0.05 | 0.19 | 0.10 | 0.07 | 0.13 | 0.06 | 0.06 | 0.06 | 0.11 | 0.10 | 0.12 | 0.16 | 0.08 | 0.11 | 0.10 | 0.04 | 0.05 | 0.18 |
| X7 | 0.14 | 0.09 | 0.06 | 0.15 | 0.12 | 0.14 | 0.08 | 0.07 | 0.10 | 0.06 | 0.19 | 0.13 | 0.18 | 0.12 | 0.13 | 0.12 | 0.18 | 0.06 | 0.06 | 0.14 |
| X8 | 0.11 | 0.10 | 0.07 | 0.18 | 0.11 | 0.08 | 0.14 | 0.05 | 0.07 | 0.07 | 0.15 | 0.16 | 0.12 | 0.11 | 0.09 | 0.12 | 0.11 | 0.09 | 0.06 | 0.13 |
| X9 | 0.20 | 0.12 | 0.08 | 0.25 | 0.19 | 0.18 | 0.12 | 0.11 | 0.07 | 0.07 | 0.21 | 0.19 | 0.24 | 0.16 | 0.17 | 0.15 | 0.21 | 0.06 | 0.07 | 0.18 |
| X10 | 0.14 | 0.19 | 0.11 | 0.18 | 0.15 | 0.13 | 0.11 | 0.08 | 0.10 | 0.06 | 0.22 | 0.15 | 0.21 | 0.19 | 0.19 | 0.15 | 0.21 | 0.06 | 0.08 | 0.17 |
| X11 | 0.21 | 0.19 | 0.16 | 0.25 | 0.22 | 0.15 | 0.18 | 0.09 | 0.10 | 0.08 | 0.18 | 0.18 | 0.24 | 0.18 | 0.21 | 0.23 | 0.24 | 0.07 | 0.07 | 0.27 |
| X12 | 0.24 | 0.14 | 0.10 | 0.26 | 0.20 | 0.13 | 0.16 | 0.14 | 0.16 | 0.13 | 0.24 | 0.14 | 0.27 | 0.18 | 0.18 | 0.23 | 0.22 | 0.07 | 0.11 | 0.24 |
| X13 | 0.17 | 0.19 | 0.11 | 0.26 | 0.19 | 0.17 | 0.13 | 0.08 | 0.09 | 0.07 | 0.24 | 0.14 | 0.16 | 0.20 | 0.19 | 0.16 | 0.20 | 0.07 | 0.07 | 0.26 |
| X14 | 0.12 | 0.08 | 0.06 | 0.21 | 0.19 | 0.14 | 0.12 | 0.07 | 0.07 | 0.06 | 0.12 | 0.10 | 0.13 | 0.11 | 0.12 | 0.19 | 0.10 | 0.05 | 0.04 | 0.21 |
| X15 | 0.14 | 0.11 | 0.08 | 0.13 | 0.11 | 0.08 | 0.11 | 0.06 | 0.06 | 0.06 | 0.20 | 0.12 | 0.19 | 0.11 | 0.09 | 0.11 | 0.18 | 0.05 | 0.05 | 0.16 |
| X16 | 0.08 | 0.06 | 0.05 | 0.16 | 0.14 | 0.06 | 0.10 | 0.05 | 0.05 | 0.04 | 0.09 | 0.08 | 0.09 | 0.12 | 0.06 | 0.08 | 0.07 | 0.04 | 0.03 | 0.15 |
| X17 | 0.08 | 0.12 | 0.06 | 0.10 | 0.08 | 0.06 | 0.06 | 0.04 | 0.04 | 0.04 | 0.17 | 0.08 | 0.14 | 0.08 | 0.07 | 0.09 | 0.08 | 0.04 | 0.05 | 0.10 |
| X18 | 0.20 | 0.17 | 0.10 | 0.25 | 0.20 | 0.13 | 0.15 | 0.13 | 0.13 | 0.14 | 0.19 | 0.20 | 0.22 | 0.20 | 0.15 | 0.18 | 0.18 | 0.06 | 0.15 | 0.23 |
| X19 | 0.18 | 0.13 | 0.10 | 0.20 | 0.15 | 0.12 | 0.12 | 0.10 | 0.09 | 0.14 | 0.18 | 0.17 | 0.21 | 0.21 | 0.17 | 0.20 | 0.20 | 0.07 | 0.06 | 0.20 |
| X20 | 0.19 | 0.15 | 0.08 | 0.26 | 0.23 | 0.11 | 0.12 | 0.13 | 0.13 | 0.07 | 0.21 | 0.18 | 0.23 | 0.20 | 0.12 | 0.22 | 0.15 | 0.06 | 0.07 | 0.17 |
| Number | Influencing Factor | Influence Degree fi | Influenced Degree ei | Centrality Degree mi | Centrality Degree Ranking | Cause Degree ni | Factor Attribute |
|---|---|---|---|---|---|---|---|
| X1 | Construction site selection | 3.578 | 3.166 | 6.744 | 5 | 0.411 | C |
| X2 | Traffic and grid-connected state | 2.611 | 2.403 | 5.014 | 9 | 0.208 | C |
| X3 | Survey and detection | 1.611 | 1.602 | 3.213 | 20 | 0.009 | C |
| X4 | Cost of land use | 3.133 | 3.993 | 7.126 | 1 | −0.859 | R |
| X5 | Financing conditions and loan methods | 2.564 | 3.204 | 5.768 | 7 | −0.640 | R |
| X6 | Equipment procurement management | 1.927 | 2.276 | 4.203 | 18 | −0.349 | R |
| X7 | Design scheme of photovoltaic power station | 2.323 | 2.430 | 4.753 | 13 | −0.107 | R |
| X8 | Layout of battery assembly and mounting method of bracket | 2.126 | 1.617 | 3.743 | 19 | 0.508 | C |
| X9 | Depth of design | 3.015 | 1.730 | 4.745 | 14 | 1.285 | C |
| X10 | Light available hours | 2.866 | 1.505 | 4.371 | 17 | 1.361 | C |
| X11 | Bidding and contract management | 3.490 | 3.630 | 7.120 | 2 | −0.141 | R |
| X12 | Site construction management | 3.503 | 2.798 | 6.301 | 6 | 0.705 | C |
| X13 | Construction machinery management | 3.155 | 3.698 | 6.853 | 4 | −0.542 | R |
| X14 | Construction schedule management | 2.287 | 3.320 | 5.607 | 8 | −1.033 | R |
| X15 | Project scale | 2.208 | 2.680 | 4.888 | 11 | −0.472 | R |
| X16 | Power transmission and storage | 1.627 | 3.282 | 4.909 | 10 | −1.654 | R |
| X17 | Repair and maintenance of equipment | 1.577 | 3.246 | 4.823 | 12 | −1.669 | R |
| X18 | National policies and standards | 3.349 | 1.194 | 4.543 | 15 | 2.155 | C |
| X19 | Market changes | 3.002 | 1.416 | 4.418 | 16 | 1.586 | C |
| X20 | Natural environment factors | 3.087 | 3.850 | 6.937 | 3 | −0.763 | R |
| X1 | X2 | X3 | X4 | X5 | X6 | X7 | X8 | X9 | X10 | X11 | X12 | X13 | X14 | X15 | X16 | X17 | X18 | X19 | X20 | |
|---|---|---|---|---|---|---|---|---|---|---|---|---|---|---|---|---|---|---|---|---|
| X1 | 1 | 0 | 0 | 1 | 1 | 0 | 0 | 0 | 0 | 0 | 1 | 0 | 1 | 1 | 1 | 1 | 1 | 0 | 0 | 1 |
| X2 | 0 | 1 | 0 | 0 | 0 | 0 | 0 | 0 | 0 | 0 | 1 | 0 | 0 | 1 | 0 | 0 | 1 | 0 | 0 | 1 |
| X3 | 0 | 0 | 1 | 0 | 0 | 0 | 0 | 0 | 0 | 0 | 0 | 0 | 0 | 0 | 0 | 0 | 0 | 0 | 0 | 0 |
| X4 | 1 | 0 | 0 | 1 | 1 | 0 | 0 | 0 | 0 | 0 | 0 | 0 | 1 | 1 | 0 | 1 | 0 | 0 | 0 | 1 |
| X5 | 1 | 0 | 0 | 1 | 1 | 0 | 0 | 0 | 0 | 0 | 0 | 0 | 1 | 1 | 0 | 0 | 0 | 0 | 0 | 1 |
| X6 | 0 | 0 | 0 | 0 | 0 | 1 | 0 | 0 | 0 | 0 | 0 | 0 | 0 | 0 | 0 | 0 | 0 | 0 | 0 | 0 |
| X7 | 0 | 0 | 0 | 0 | 0 | 0 | 1 | 0 | 0 | 0 | 1 | 0 | 0 | 0 | 0 | 0 | 0 | 0 | 0 | 0 |
| X8 | 0 | 0 | 0 | 0 | 0 | 0 | 0 | 1 | 0 | 0 | 0 | 0 | 0 | 0 | 0 | 0 | 0 | 0 | 0 | 0 |
| X9 | 1 | 0 | 0 | 1 | 1 | 0 | 0 | 0 | 1 | 0 | 1 | 0 | 1 | 0 | 0 | 0 | 1 | 0 | 0 | 0 |
| X10 | 0 | 0 | 0 | 0 | 0 | 0 | 0 | 0 | 0 | 1 | 1 | 0 | 1 | 0 | 0 | 0 | 1 | 0 | 0 | 0 |
| X11 | 1 | 1 | 0 | 1 | 1 | 0 | 0 | 0 | 0 | 0 | 1 | 0 | 1 | 0 | 1 | 1 | 1 | 0 | 0 | 1 |
| X12 | 1 | 0 | 0 | 1 | 1 | 0 | 0 | 0 | 0 | 0 | 1 | 1 | 1 | 0 | 0 | 1 | 1 | 0 | 0 | 1 |
| X13 | 0 | 0 | 0 | 1 | 0 | 0 | 0 | 0 | 0 | 0 | 1 | 0 | 1 | 1 | 1 | 0 | 1 | 0 | 0 | 1 |
| X14 | 0 | 0 | 0 | 1 | 1 | 0 | 0 | 0 | 0 | 0 | 0 | 0 | 0 | 1 | 0 | 0 | 0 | 0 | 0 | 1 |
| X15 | 0 | 0 | 0 | 0 | 0 | 0 | 0 | 0 | 0 | 0 | 1 | 0 | 0 | 0 | 1 | 0 | 0 | 0 | 0 | 0 |
| X16 | 0 | 0 | 0 | 0 | 0 | 0 | 0 | 0 | 0 | 0 | 0 | 0 | 0 | 0 | 0 | 1 | 0 | 0 | 0 | 0 |
| X17 | 0 | 0 | 0 | 0 | 0 | 0 | 0 | 0 | 0 | 0 | 0 | 0 | 0 | 0 | 0 | 0 | 1 | 0 | 0 | 0 |
| X18 | 1 | 0 | 0 | 1 | 1 | 0 | 0 | 0 | 0 | 0 | 1 | 1 | 1 | 1 | 0 | 0 | 0 | 1 | 0 | 1 |
| X19 | 0 | 0 | 0 | 1 | 0 | 0 | 0 | 0 | 0 | 0 | 0 | 0 | 1 | 1 | 0 | 1 | 1 | 0 | 1 | 1 |
| X20 | 1 | 0 | 0 | 1 | 1 | 0 | 0 | 0 | 0 | 0 | 1 | 0 | 1 | 1 | 0 | 1 | 0 | 0 | 0 | 1 |
| Hierarchy | Set of Factors | Hierarchical Description |
|---|---|---|
| L1 | 16, 17 | Shallow factors |
| L2 | 4, 5, 15, 20 | Shallow factors |
| L3 | 6, 7 | Transitional factors |
| L4 | 11, 13, 14 | Transitional factors |
| L5 | 1, 2, 8 | Transitional factors |
| L6 | 3, 9, 12, 10 | Deep factors |
| L7 | 19 | Deep factors |
| L8 | 18 | Deep factors |
Disclaimer/Publisher’s Note: The statements, opinions and data contained in all publications are solely those of the individual author(s) and contributor(s) and not of MDPI and/or the editor(s). MDPI and/or the editor(s) disclaim responsibility for any injury to people or property resulting from any ideas, methods, instructions or products referred to in the content. |
© 2024 by the authors. Licensee MDPI, Basel, Switzerland. This article is an open access article distributed under the terms and conditions of the Creative Commons Attribution (CC BY) license (https://creativecommons.org/licenses/by/4.0/).
Share and Cite
Zhang, J.; Li, J.; You, J. Research on Influencing Factors of Cost Control of Centralized Photovoltaic Power Generation Project Based on DEMATEL-ISM. Sustainability 2024, 16, 5289. https://doi.org/10.3390/su16135289
Zhang J, Li J, You J. Research on Influencing Factors of Cost Control of Centralized Photovoltaic Power Generation Project Based on DEMATEL-ISM. Sustainability. 2024; 16(13):5289. https://doi.org/10.3390/su16135289
Chicago/Turabian StyleZhang, Jun, Jing Li, and Jiawei You. 2024. "Research on Influencing Factors of Cost Control of Centralized Photovoltaic Power Generation Project Based on DEMATEL-ISM" Sustainability 16, no. 13: 5289. https://doi.org/10.3390/su16135289
APA StyleZhang, J., Li, J., & You, J. (2024). Research on Influencing Factors of Cost Control of Centralized Photovoltaic Power Generation Project Based on DEMATEL-ISM. Sustainability, 16(13), 5289. https://doi.org/10.3390/su16135289

