Hybrid Waste-to-Energy Solutions within a Circular Economy Framework Directed towards Sustainable Urban Waste Management in Ghana
Abstract
1. Introduction
Justification for and Objective of this Study
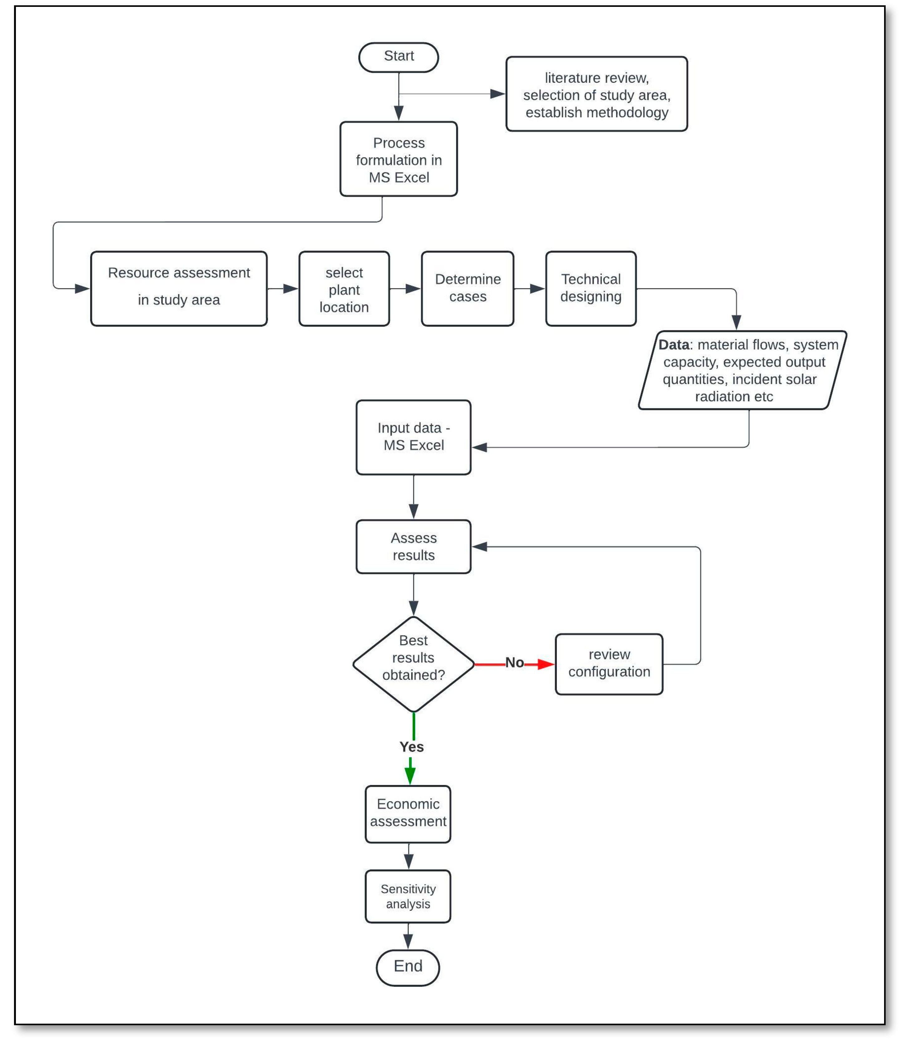
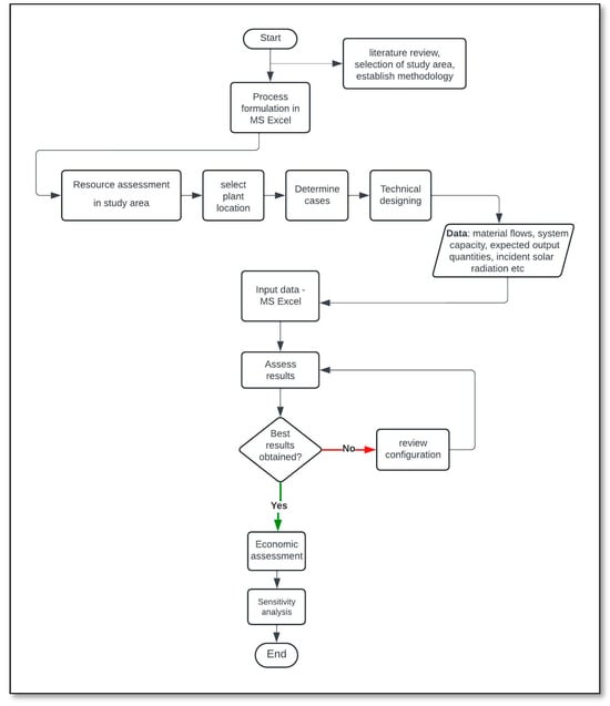
2. Materials and Methods
2.1. Study Area
Selection of Plant Location
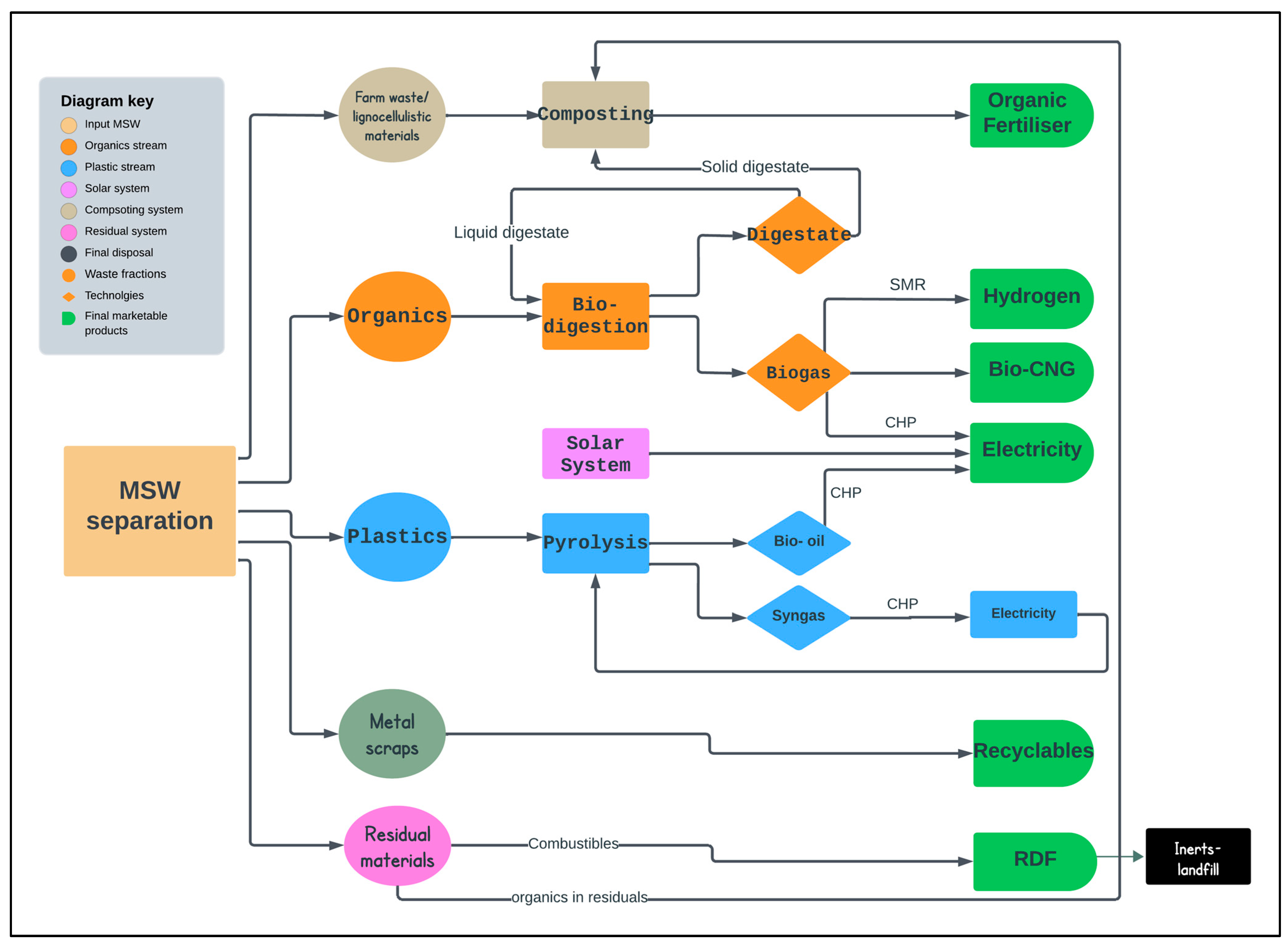
2.2. Technical Design of the Plant
| 1. | Energy | -electricity |
| 2. | Alternative fuels | -RDF, bio-CNG, hydrogen, bio-oil |
| 3. | Plant nutrients | -compost |
| 4. | Recyclables | -scrap metal, etc. |
2.3. Resource Assessment
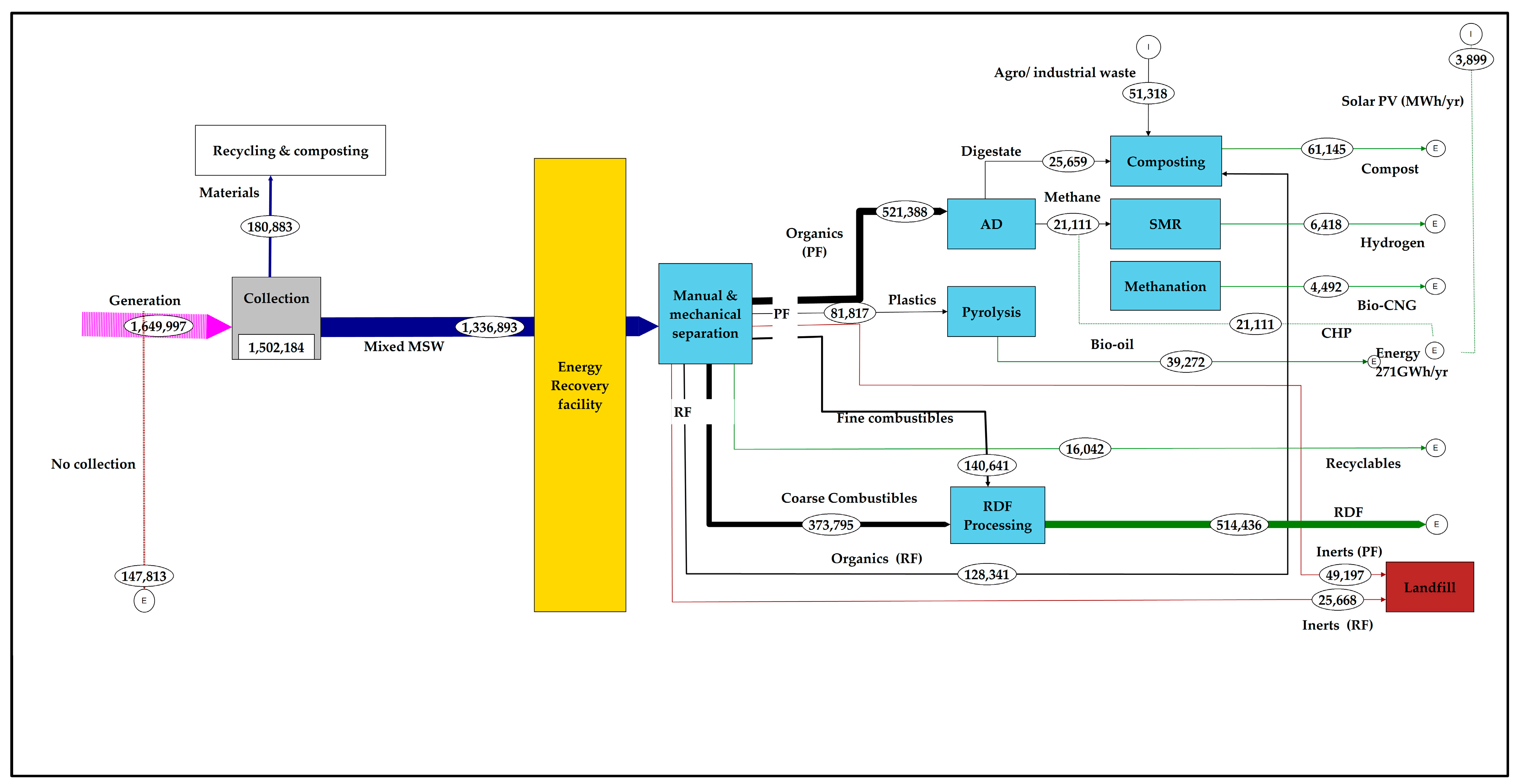
2.3.1. Quantification of MSW for the Proposed Plant
2.3.2. Quantification of Waste Fractions
2.3.3. Material Flow Model for GAMA
2.3.4. Incident Solar Radiation
2.4. System Capacity and Expected Outputs
2.4.1. Electricity (Energy)
Anaerobic Digestion (AD)
Pyrolysis
Solar PV
2.4.2. Alt Fuels
Bio-CNG and Hydrogen
RDF
2.4.3. Compost
2.4.4. Recyclables
2.5. Economic Feasibility Assessment
3. Results
3.1. Waste Resources by 2030
3.2. Estimated Material Recovery at the Hybrid Waste-to-Energy Plant
3.3. Product Outputs
- Case 1—All biogas and bio-oil for pyrolysis is converted to electricity for grid transfer and internal consumption.
- Case 2—All biogas is converted to hydrogen. In this case, bio-oil is purified and sold as an industrial fuel. Solar PV provides energy for internal consumption.
- Case 3—All hydrogen is converted to bio-CNG, while bio-oil is sold as an industrial fuel. Solar PV provides energy for internal consumption.
3.4. Business Case
4. Discussion
4.1. Quantity of Waste Generated and Treated
4.2. Energy Potential to Supplement National Energy Demand
4.3. Sensitivity Analysis
4.4. Broad Circular Economy Framework for GAMA
5. Conclusions
Author Contributions
Funding
Informed Consent Statement
Data Availability Statement
Conflicts of Interest
References
- Population Reference Bureau World Population Data Sheet. Available online: https://2023-wpds.prb.org/data-sheet-download/ (accessed on 10 April 2024).
- United Nations. Department of Economic and Social Affairs: Population Division. In World Population Prospects 2022: Summary of Results; United Nations: New York, NY, USA, 2022. [Google Scholar]
- United Nations. Human Settlements. Programme (UN-Habitat). In Rescuing SDG 11 for a Resilient Urban Planet; United Nations Center for Human Settlements: Nairobi, KY, USA, 2023. [Google Scholar]
- Negrete-Cardoso, M.; Rosano-Ortega, G.; Álvarez-Aros, E.L.; Tavera-Cortés, M.E.; Vega-Lebrún, C.A.; Sánchez-Ruíz, F.J. Circular Economy Strategy and Waste Management: A Bibliometric Analysis in Its Contribution to Sustainable Development, toward a Post-COVID-19 Era. Environ. Sci. Pollut. Res. 2022, 29, 61729–61746. [Google Scholar] [CrossRef]
- UNEP. Africa Waste Management Outlook; UN Environment Programme: Nairobi, KY, USA, 2018; Volume 123, ISBN 9789280737042. [Google Scholar]
- Johnson, S. The Guardian; Accra, Ghana. 2023. Available online: https://www.theguardian.com/global-development/2023/jun/05/yvette-yaa-konadu-tetteh-how-ghana-became-fast-fashions-dumping-ground (accessed on 9 April 2024).
- OEC Used Clothing. Available online: https://oec.world/en/profile/hs/used-clothing (accessed on 10 April 2024).
- Ahimah-Agyakwah, S.; Nketiah-Amponsah, E.; Agyire-Tettey, F. Urbanization and Poverty in Sub-Saharan Africa: Evidence from Dynamic Panel Data Analysis of Selected Urbanizing Countries. Cogent Econ. Financ. 2022, 10, 4582. [Google Scholar] [CrossRef]
- Ndam, S.; Touikoue, A.F.; Chenal, J.; Baraka Munyaka, J.-C.; Kemajou, A.; Kouomoun, A. Urban Governance of Household Waste and Sustainable Development in Sub-Saharan Africa: A Study from Yaoundé (Cameroon). Waste 2023, 1, 612–630. [Google Scholar] [CrossRef]
- Wansi, B.-I. Afrik 21; Paris, France. 2022. Available online: https://www.afrik21.africa/en/south-africa-state-strengthens-western-cape-waste-management-system (accessed on 15 March 2024).
- Ghana Statistical Service Ghana. 2021 Population and Housing Census: General Report—Highlights—Volume 3; Ghana Statistical Service Ghana: Accra, Ghana, 2022. [Google Scholar]
- Ampofo, S.; Issifu, J.S.; Kusibu, M.M.; Mohammed, A.S.; Adiali, F. Selection of the Final Solid Waste Disposal Site in the Bolgatanga Municipality of Ghana Using Analytical Hierarchy Process (AHP) and Multi-Criteria Evaluation (MCE). Heliyon 2023, 9, e18558. [Google Scholar] [CrossRef]
- Gaisie, E.; Kim, H.M.; Han, S.S. Accra towards a City-Region: Devolution, Spatial Development and Urban Challenges. Cities 2019, 95, 102398. [Google Scholar] [CrossRef]
- Ayee, J.R.A. The Political Economy of the Creation of Districts in Ghana. J. Asian Afr. Stud. 2012, 48, 623–645. [Google Scholar] [CrossRef]
- Oduro-appiah, K.; Scheinberg, A.; Mensah, A.; Afful, A.; Boadu, H.K.; Vries, N. De Assessment of the Municipal Solid Waste Management System in Accra, Ghana: A ‘Wasteaware’ Benchmark Indicator Approach. Waste Manag. Res. 2017, 35, 1149–1158. [Google Scholar] [CrossRef]
- Asabere, S.B.; Acheampong, R.A.; Ashiagbor, G.; Beckers, S.C.; Keck, M.; Erasmi, S.; Schanze, J.; Sauer, D. Urbanization, Land Use Transformation and Spatio-Environmental Impacts: Analyses of Trends and Implications in Major Metropolitan Regions of Ghana. Land Use Policy 2020, 96, 104707. [Google Scholar] [CrossRef]
- Lissah, S.Y.; Ayanore, M.A.; Krugu, J.K.; Aberese-Ako, M.; Ruiter, R.A.C. Managing Urban Solid Waste in Ghana: Perspectives and Experiences of Municipal Waste Company Managers and Supervisors in an Urban Municipality. PLoS ONE 2021, 16, e0248392. [Google Scholar] [CrossRef] [PubMed]
- Tulashie, S.K.; Dodoo, D.; Mensah, S.; Atisey, S.; Odai, R.; Adukpoh, K.E.; Boadu, E.K. Recycling of Plastic Wastes into Alternative Fuels towards a Circular Economy in Ghana. Clean. Chem. Eng. 2022, 4, 100064. [Google Scholar] [CrossRef]
- Fiati, K.E. The Plastic Waste Value Chain in Greater Accra Metropolitan Area: Assessing Flows and Spatial Patterns of Recycling; University of Ghana—Institute of Sanitation and Environmental Studies: Accra, Ghana, 2021. [Google Scholar]
- Agbejule, A.; Shamsuzzoha, A.; Lotchi, K.; Rutledge, K. Application of Multi-Criteria Decision-Making Process to Select Waste-to-Energy Technology in Developing Countries: The Case of Ghana. Sustain 2021, 13, 12863. [Google Scholar] [CrossRef]
- Daadi, B.E.; Latacz-Lohmann, U. Composting Municipal Solid Waste for Agriculture in Northern Ghana: Rural Farmers’ Willingness to Pay for Compost Quality and Access Attributes. Q Open 2022, 2, 1–22. [Google Scholar] [CrossRef]
- Galgani, P. Compost, Biogas and Biochar in Northern Ghana Climate Impact and Economic Feasibility. Master’s Thesis, Leiden University, Leiden, The Netherlands, Delft University of Technology, Delft, The Netherlands, 2012. [Google Scholar]
- Sarquah, K.; Narra, S.; Beck, G.; Bassey, U.; Antwi, E.; Hartmann, M.; Sarfo, N.; Derkyi, A.; Awafo, E.A.; Nelles, M. Characterization of Municipal Solid Waste and Assessment of Its Potential for Refuse-Derived Fuel (RDF) Valorization. Energies 2023, 16, 200. [Google Scholar] [CrossRef]
- Seglah, P.A.; Wang, Y.; Wang, H.; Wobuibe Neglo, K.A.; Zhou, K.; Sun, N.; Shao, J.; Xie, J.; Bi, Y.; Gao, C. Utilization of Food Waste for Hydrogen-Based Power Generation: Evidence from Four Cities in Ghana. Heliyon 2023, 9, e14373. [Google Scholar] [CrossRef] [PubMed]
- Ndiaye, N.K.; Derkyi, N.S.A.; Amankwah, E. Pyrolysis of Plastic Waste into Diesel Engine-Grade Oil. Sci. Afr. 2023, 21, e01836. [Google Scholar] [CrossRef]
- Tagbor, T.A.; Mohammed, L.; Mohammed, M.; Bruce-Mensah, M.M.; Tekpetey, S.; Armoo, E.A.; Adomah, R.; Arthur, T.D.; Agyenim, F.B.; Amoah, J.Y.; et al. The Utilization of Palm Kernel Shells and Waste Plastics in Asphaltic Mix for Sustainable Pavement Construction. Sci. Afr. 2022, 16, e01277. [Google Scholar] [CrossRef]
- European Commission. A New Circular Economy Action Plan: For a Cleaner and More Competitive Europe; Communication from the Commission to the European Parliament, the Council, the European Economic and Social Committee and the Committee of the regions; European Commission: Brussels, Belgium, 2020. [Google Scholar]
- Tomić, T.; Schneider, D.R. “Closing Two Loops”—The Importance of Energy Recovery in the “Closing the Loop” Approach. Circ. Econ. Sustain. Manag. Policy 2021, 1, 433–455. [Google Scholar] [CrossRef]
- European Parliament and Council of the European Union EU Framework Directive 2018/851. J. Eur. Union 2018, 150, 32.
- Paiho, S.; Mäki, E.; Wessberg, N.; Paavola, M.; Tuominen, P.; Antikainen, M.; Heikkilä, J.; Rozado, C.A.; Jung, N. Towards Circular Cities—Conceptualizing Core Aspects. Sustain. Cities Soc. 2020, 59, 102143. [Google Scholar] [CrossRef]
- UNEP. Ethiopia’s Waste-to-Energy Plant Is a First in Africa. Available online: https://www.unep.org/news-and-stories/story/ethiopias-waste-energy-plant-first-africa (accessed on 10 March 2023).
- Tena, N. 400kW Hybrid Waste to Energy Power Plant a First for Ghana. Available online: https://www.esi-africa.com/industry-sectors/energy-efficiency/400kw-hybrid-waste-to-energy-power-plant-a-first-for-ghana/. (accessed on 10 March 2023).
- Armoo, E.A.; Mohammed, M.; Narra, S.; Beguedou, E.; Agyenim, F.B.; Kemausuor, F. Achieving Techno-Economic Feasibility for Hybrid Renewable Alternative Fuels. Energies 2024, 17, 735. [Google Scholar] [CrossRef]
- Offeh Gyimah, K.; Amoakohene, S.; Kojo Mensah, W. Challenges and Economic Benefits of Scrap Metal Trade at Kumasi Suame Magazine, Ghana. Int. J. Res. Publ. 2021, 77, 32–37. [Google Scholar] [CrossRef]
- Ghanaweb. The Scrap-Metal Industry a Multi-Billion-Dollar Business Left for the Average Joe. Available online: https://www.ghanaweb.com/GhanaHomePage/business/The-scrap-metal-industry-a-multi-billion-dollar-business-left-for-the-average-Joe-692279 (accessed on 16 January 2023).
- Tsai, F.M.; Bui, T.D.; Tseng, M.L.; Lim, M.K.; Hu, J. Municipal Solid Waste Management in a Circular Economy: A Data-Driven Bibliometric Analysis. J. Clean. Prod. 2020, 275, 124132. [Google Scholar] [CrossRef]
- Ellen Macarthur Foundation Circular Examples. Available online: https://www.ellenmacarthurfoundation.org/explore?sortBy=dateDesc&contentType=CircularEconomyExample (accessed on 13 March 2024).
- Rezania, S.; Oryani, B.; Nasrollahi, V.R.; Darajeh, N. Review on Waste-to-Energy Approaches toward a Circular. Processes 2023, 11, 2566. [Google Scholar] [CrossRef]
- Odoi-Yorke, F.; Abaase, S.; Zebilila, M.; Atepor, L. Feasibility Analysis of Solar PV/Biogas Hybrid Energy System for Rural Electrification in Ghana. Cogent Eng. 2022, 9, 2034376. [Google Scholar] [CrossRef]
- Sackey, D.M.; Amoah, M.; Jehuri, A.B.; Owusu-Manu, D.G.; Acapkovi, A. Techno-Economic Analysis of a Microgrid Design for a Commercial Health Facility in Ghana-Case Study of Zipline Sefwi-Wiawso. Sci. Afr. 2023, 19, e01552. [Google Scholar] [CrossRef]
- Afonaa-Mensah, S.; Majeed, I.B.; Odoi-Yorke, F. Advancing the Adoption of Net Metering: An Economic Assessment of Grid-Tied Solar Photovoltaic Systems in Urban Homes in Ghana. Int. J. Energy Res. 2024, 2024, 1–28. [Google Scholar] [CrossRef]
- Asante, K.; Gyamfi, S.; Amo-boateng, M. Techno-Economic Analysis of Waste-to-Energy with Solar Hybrid: A Case Study from Kumasi, Ghana. Sol. Compass 2023, 6, 100041. [Google Scholar] [CrossRef]
- AfricaFertilizer.org Fertiliser Statistics Overview Ghana 2015–2019; Ghana Statistical Service: Accra, Ghana, 2020.
- Oduro-Appiah, K.; Scheinberg, A.; Afful, A.; de Vries, N. The Contribution of Participatory Engagement Strategies to Reliable Data Gathering and Inclusive Policies in Developing Countries: Municipal Solid Waste Management Data in the Greater Accra Metropolitan Area of Ghana. Afr. J. Sci. Technol. Innov. Dev. 2020, 13, 735–746. [Google Scholar] [CrossRef]
- Amoatey, N.K.; Darmey, J.; Tabbicca, K.E. Estimation of the Methane Generation Potential of the Tamale Landfill Site Using LandGEM. Ghana Min. J. 2023, 23, 27–32. [Google Scholar]
- Kemausuor, F.; Kamp, A.; Thomsen, S.T.; Bensah, E.C.; Stergård, H. Assessment of Biomass Residue Availability and Bioenergy Yields in Ghana. Resour. Conserv. Recycl. 2014, 86, 28–37. [Google Scholar] [CrossRef]
- Amo-Asamoah, E.; Owusu-Manu, D.G.; Asumadu, G.; Ghansah, F.A.; Edwards, D.J. Potential for Waste to Energy Generation of Municipal Solid Waste (MSW) in the Kumasi Metropolis of Ghana. Int. J. Energy Sect. Manag. 2020, 14, 1315–1331. [Google Scholar] [CrossRef]
- Darmey, J.; Ahiekpor, J.C.; Narra, S.; Achaw, O.W.; Ansah, H.F. Municipal Solid Waste Generation Trend and Bioenergy Recovery Potential: A Review. Energies 2023, 16, 7753. [Google Scholar] [CrossRef]
- Williams, P.A.; Narra, S.; Antwi, E.; Quaye, W.; Hagan, E.; Asare, R.; Owusu-Arthur, J.; Ekanthalu, V.S. Review of Barriers to Effective Implementation of Waste and Energy Management Policies in Ghana: Implications for the Promotion of Waste-to-Energy Technologies. Waste 2023, 1, 313–332. [Google Scholar] [CrossRef]
- Public Utilities Regulatory Commission. Ghana 2024 First Quarter Tarrif Review Decision for Electricity, Natural Gas and Water; Public Utilities Regulatory Commission: Accra, Ghana, 2024. [Google Scholar]
- Hasan, S.; Islam Meem, A.; Saiful Islam, M.; Sabrina Proma, S.; Kumar Mitra, S. Comparative Techno-Economic Analyses and Optimization of Standalone and Grid-Tied Renewable Energy Systems for South Asia and Sub-Saharan Africa. Results Eng. 2024, 21, 101964. [Google Scholar] [CrossRef]
- Akubia, J.E.K.; Ahmed, A.; Bruns, A. Assessing How Land-Cover Change Associated with Urbanisation Affects Ecological Sustainability in the Greater Accra Metropolitan Area, Ghana. Land 2020, 9, 182. [Google Scholar] [CrossRef]
- Mohammed, M.; Ozbay, I.; Donkor, A.K.; Olalekan, I.E.; Nyankson, E.A.; Bayitse, R.; Mohammed, L.; Fahanwi, A.N. Inter-Continental Differences in Waste Management in Developing Countries: Turkey and Ghana. Proc. Inst. Civ. Eng. Waste Resour. Manag. 2022, 175, 14–28. [Google Scholar] [CrossRef]
- Accra Metropolitan Assembly Accra’s per Capita Waste Generation Rate Is 0.70kg per Day—Report. Available online: https://ama.gov.gh/news-details.php?n=OTU3NTU5MjUxNXMwNTcwcDYxczhxczFzb3Izc3M0MHI2cHMyNDFycw== (accessed on 12 January 2024).
- Miezah, K.; Obiri-Danso, K.; Kádár, Z.; Fei-Baffoe, B.; Mensah, M.Y. Municipal Solid Waste Characterization and Quantification as a Measure towards Effective Waste Management in Ghana. Waste Manag. 2015, 46, 15–27. [Google Scholar] [CrossRef]
- C40 Cities Climate Leadership Group Generating Green Jobs through Organic Waste Management Solutions. Available online: https://c40cff.org/projects/waste-management-solutions (accessed on 12 March 2024).
- Andrews, N.; Francis, A.; Engelbert, K. Scrap Metals Role in Circular Economy in Ghana, Using Sunyani as a Case Study. Afr. J. Environ. Sci. Technol. 2015, 9, 793–799. [Google Scholar] [CrossRef]
- Abledu, E.S.; Amfo-Otu, R. Contribution of Informal Sector Recycling Workers to Sustainable Landfill Management: The Case of Kpone Landfill Site in the Greater Accra Region. Appl. Res. J. 2019, 4, 1–11. [Google Scholar]
- Sambiani, K.; Lare, Y.; Zanguina, A.; Narra, S. Location-Allocation Combining Fuzzy Analytical Hierarchy Process for Waste to Energy Facilities Siting in Developing Urban Areas: The Case Study of Lomé, Togo. Heliyon 2023, 9, e19767. [Google Scholar] [CrossRef]
- Jalalipour, H.; Mansorabadi, J.N.; Fereydoni, H.; Fard, N.J.H.; Narra, S. Stabilizing the Organic Fraction of Municipal Solid Waste by Windrow Composting in a Large Scale Plant under Semi-Arid Condition. In Proceedings of the 13th Rostock Bioenergy Forum, Rostock, Germany, 20–21 June 2013; Nelles, M., Ed.; University of Rostock: Rostock, Germany, 2013. [Google Scholar]
- Ghana Statistical Service. Ghana 2021 Population and Housing Census; Ghana Statistical Service: Accra, Ghana, 2022. [Google Scholar]
- Addae, G.; Oduro-Kwarteng, S.; Fei-Baffoe, B.; Rockson, M.A.D.; Ribeiro, J.X.F.; Antwi, E. Market waste composition analysis and resource recovery potential in Kumasi, Ghana. J. Air Waste Manag. Assoc. 2021, 71, 1529–1544. [Google Scholar] [CrossRef] [PubMed]
- TU Wien. STAN Version 2.7—User Manual; TU Wien: Vienna, Austria, 2022; Volume 3304, ISBN 5702012100. [Google Scholar]
- Antwi, E.; Anang, D.A.; Marfo, E.O.; Bediako, M.; Ribeiro, J.; Boahen, B.; Opoku, G. Decentralized Solid Waste Management in Rural Ghana: A Case Study of Assin Kushea Community in Assin North Municipality. J. Appl. Sci. Environ. Manag. 2022, 26, 1657–1661. [Google Scholar] [CrossRef]
- Gunaseelan, V.N. Anaerobic Digestion of Biomass for Methane Production: A Review. Biomass Bioenergy 1997, 13, 83–114. [Google Scholar] [CrossRef]
- Krou, N.M.; Baba, G.; Akpaki, O. Estimation of the Amount of Electrical Energy Available From the Biogas Produced at the Faecal Sludge Treatment Plant in the City of Sokodé. In Proceedings of the TH Wildau Engineering and Natural Sciences Proceedings, Kara, Togo, 6 April 2021; Volume 1, pp. 77–82. [Google Scholar] [CrossRef]
- Ayodele, T.R.; Ogunjuyigbe, A.S.O.; Alao, M.A. Life Cycle Assessment of Waste-to-Energy (WtE) Technologies for Electricity Generation Using Municipal Solid Waste in Nigeria. Appl. Energy 2017, 201, 200–218. [Google Scholar] [CrossRef]
- Couturier, C.; Berger, S.; Herault, I.; Meiffren, I.; Herault, I. Anaerobic Digestion of Urban Sludge Situation, State of the Art; La digestion anaerobie des boues urbaines Etat des lieux, etat de l’art; Solagro: Toulouse, France, 2001. [Google Scholar]
- Kabeyi, M.J.B.; Olanrewaju, O.A. Review and Design Overview of Plastic Waste-to-Pyrolysis Oil Conversion with Implications on the Energy Transition. J. Energy 2023, 2023, 1–25. [Google Scholar] [CrossRef]
- Ayodele, T.R.; Ogunjuyigbe, A.S.O.; Durodola, O.; Munda, J.L. Electricity Generation Potential and Environmental Assessment of Bio-Oil Derivable from Pyrolysis of Plastic in Some Selected Cities of Nigeria. Energy Sources Part A Recover. Util. Environ. Eff. 2020, 42, 1167–1182. [Google Scholar] [CrossRef]
- Falcinelli, S.; Capriccioli, A.; Rosi, M.; Martì, C.; Parriani, M.; Laganà, A. Methane Production from H2 + CO2 Reaction: An Open Molecular Science Case for Computational and Experimental Studies. Physchem 2021, 1, 82–94. [Google Scholar] [CrossRef]
- Bustamante, M.A.; Restrepo, A.P.; Alburquerque, J.A.; Pérez-Murcia, M.D.; Paredes, C.; Moral, R.; Bernal, M.P. Recycling of Anaerobic Digestates by Composting: Effect of the Bulking Agent Used. J. Clean. Prod. 2013, 47, 61–69. [Google Scholar] [CrossRef]
- Zeng, Y.; De Guardia, A.; Dabert, P. Improving Composting as a Post-Treatment of Anaerobic Digestate. Bioresour. Technol. 2016, 201, 293–303. [Google Scholar] [CrossRef] [PubMed]
- European Commission Exchange Rate (InforEuro). Available online: https://commission.europa.eu/funding-tenders/procedures-guidelines-tenders/information-contractors-and-beneficiaries/exchange-rate-inforeuro_en (accessed on 27 January 2024).
- Ghana Revenue Authority Corporate Income Tax (CIT). Available online: https://gra.gov.gh/domestic-tax/tax-types/corporate-income-tax/ (accessed on 4 June 2023).
- Public Utilities Regulatory Commission (PURC). A Study on the Trends in Electricity Tariffs in Ghana between 2010 and 2020; PURC: Accra, Ghana, 2020. [Google Scholar]
- Public Utilities Regulatory Commission (PURC). 2023 Fourth Quarter Tariff Review Decision For Electricity, Natural Gas and Water; PURC: Accra, Ghana, 2023. [Google Scholar]
- The World Bank Country Data. Available online: https://data.worldbank.org/country/ghana?view=chart (accessed on 4 September 2023).
- Mabalane, P.N.; Oboirien, B.O.; Sadiku, E.R.; Masukume, M. A Techno-Economic Analysis of Anaerobic Digestion and Gasification Hybrid System: Energy Recovery from Municipal Solid Waste in South Africa. Waste Biomass Valorization 2021, 12, 1167–1184. [Google Scholar] [CrossRef]
- Mohammed, M.; Ozbay, I.; Karademir, A.; Donkor, A. Effect of Waste Matrix for the Optimization of Moisture Content and Calorific Value of Biodried Material Using Taguchi DOE. Dry. Technol. 2018, 37, 1352–1362. [Google Scholar] [CrossRef]
- Elnaas, A.; Belherazem, A.; Müller, W.; Nassour, A.; Nelles, M. Biodrying for Mechanical Biological Treatment of Mixed Municipal Solid Waste and Potential for RDF Production. In Proceedings of the 6th International Conference on Environmental Technology and Knowledge Transfer, Hefei, China, 19–20 May 2016; pp. 155–164, ISBN 978-3-86009-431-0. [Google Scholar]
- Mohammed, M.; Ozbay, I.; Durmusoglu, E. Bio-Drying of Green Waste with High Moisture Content. Process Saf. Environ. Prot. 2017, 111, 420–427. [Google Scholar] [CrossRef]
- Beguedou, E.; Narra, S.; Afrakoma Armoo, E.; Agboka, K.; Damgou, M.K. Alternative Fuels Substitution in Cement Industries for Improved Energy Efficiency and Sustainability. Energies 2023, 16, 3533. [Google Scholar] [CrossRef]
- Pueyo, A.; Bawakyillenuo, S.; Osiolo, H. Cost and Returns of Renewable Energy in Sub-Saharan Africa: A Comparison of Kenya and Ghana; Institute of Development Studies: Brighton, UK, 2016; pp. 2–65. [Google Scholar]
- Energy Commission. 2022 National Energy Statistics; Energy Commission: Accra, Ghana, 2022. [Google Scholar]
- Energy Commission. Integrated Power Sector Master Plan for Ghana; Energy Commission: Accra, Ghana, 2023; Volume 2. [Google Scholar]
- Ministry of Energy. Ghana Renewable Energy Master Plan; Ministry of Energy: Accra, Ghana, 2019. [Google Scholar]
- Ghana Statistical Service General Report (Volume 3M)—Water and Sanitation; Ghana Statistical Service: Accra, Ghana, 2022.
- Public Utilities Regulatory Commission. 2024 First Quarter Tariff Review Decision for Electricity, Natural Gas and Water; PURC: Accra, Ghana, 2024. [Google Scholar]
- Adaramola, M.S.; Quansah, D.A.; Agelin-Chaab, M.; Paul, S.S. Multipurpose Renewable Energy Resources Based Hybrid Energy System for Remote Community in Northern Ghana. Sustain. Energy Technol. Assess. 2017, 22, 161–170. [Google Scholar] [CrossRef]
- Odoi-Yorke, F.; Adu, T.F.; Ampimah, B.C.; Atepor, L. Techno-Economic Assessment of a Utility-Scale Wind Power Plant in Ghana. Energy Convers. Manag. X 2023, 18, 100375. [Google Scholar] [CrossRef]
- International Renewable Energy Agency. Renewable Power Generation Costs in 2022; International Renewable Energy Agency: Abu Dhabi, United Arab Emirates, 2023. [Google Scholar]
- Chineme, A.; Assefa, G.; Herremans, I.M.; Wylant, B.; Shumo, M. African Indigenous Female Entrepreneurs (IFÉs): A Closed-Looped Social Circular Economy Waste Management Model. Sustainability 2022, 14, 11628. [Google Scholar] [CrossRef]
- Afful-Dadzie, A.; Mallett, A.; Afful-Dadzie, E. The Challenge of Energy Transition in the Global South: The Case of Electricity Generation Planning in Ghana. Renew. Sustain. Energy Rev. 2020, 126, 109830. [Google Scholar] [CrossRef]
- IEA; IRENA; UNSD; World Bank; WHO. Tracking SDG 7: The Energy Progress Report; World Bank: Washington, DC, USA, 2021. [Google Scholar]
- Afrane, S.; Ampah, J.D.; Agyekum, E.B.; Amoh, P.O.; Yusuf, A.A.; Fattah, I.M.R.; Agbozo, E.; Elgamli, E.; Shouran, M.; Mao, G.; et al. Integrated AHP-TOPSIS under a Fuzzy Environment for the Selection of Waste-To-Energy Technologies in Ghana: A Performance Analysis and Socio-Enviro-Economic Feasibility Study. Int. J. Environ. Res. Public Health 2022, 19, 8428. [Google Scholar] [CrossRef]








| Waste Component | Unit | Composition |
|---|---|---|
| Organic | % | 45–65 |
| Plastic | % | 10–20 |
| Paper | % | 5–10 |
| Inert | % | 3–8 |
| Leather | % | 1–1.5 |
| Textile | % | 1–4 |
| Metals | % | 1.2–2 |
| Glass | % | 1–3 |
| E-waste | % | 0.6 |
| Wood | % | 0.3 |
| Sanitary waste | % | 4.8–5 |
| Miscellaneous | % | 5–5.3 |
| Input Waste Fraction (%) | Primary Fraction | Residual Fraction | |||
|---|---|---|---|---|---|
| % of PF | % of Input | % of RF | % of Input | ||
| Organics | 48 | 65.0 | 39 | 24.0 | 9.6 |
| Plastics | 20 | 10.2 | 6 | 34.7 | 13.9 |
| Metals | 1.2 | 2.0 | 1 | 1.3 | 0.5 |
| Others | 24.60 | 18.7 | 10 | 36.5 | 14.4 |
| Inerts | 5.60 | 6.1 | 4 | 4.8 | 1.9 |
| % of input waste | 100 | 60% | 40 | ||
| Step | Equation | Details |
|---|---|---|
| Annual methane yield (m3/yr) | (4) | —methane yield (m3/yr) —organic fraction in PF after manual and mechanical sorting (tons/yr) —concentration of total solids in the organic fraction, which is 31.40% and contains 85.45% volatile organic compounds [64] —bio-methane potential of MSW, which is 320 m3 CH4/tonTS based on continuous mesophilic digestion [65] —65.6%, which is the methane content of biogas [66] |
| to mass (tons/year) | (5) | —mass of methane (t/yr) —density of methane, which is 0.000717 t/m3 [67] |
| (kWh/yr) | (6) | —lower calorific value of methane, which is assumed to be 9.94 (kWh/m3) [68] —efficiency of the CHP, which is taken as 35% from the pilot plant |
| Power capacity of AD (MW) | (7) | —operational hours (h/yr) |
| Name of Step | Equation | Details |
|---|---|---|
| Balance of materials (tons) | (8) |
|
| Bio-oil yield (tons/yr) | X% (9) |
|
| Energy in output (MWh/yr) | (10) |
| Parameter | Specification |
|---|---|
| Maximum Power (Pmax) | 440 W |
| Operating Voltage (Vmp) | 40.5 W |
| Operating Current (Imp) | 10.87 A |
| Open-Circuit Voltage (Voc) | 49.2 V |
| Short-Circuit Current (Isc) | 11.4 A |
| Module Efficiency (ηm) | 20.1% |
| Operating Temperature | −40 °C–+85 °C |
| Temperature Coefficient (Pmax) | −0.36%/°C |
| Temperature Coefficient (Voc) | −0.26%/°C |
| Temperature Coefficient (Isc) | +0.043%/°C |
| Nominal Operating Cell Temperature | 43 ± 2 °C |
| Parameter | Unit | Value |
|---|---|---|
| Operating days | days/yr | 335 |
| Economic lifespan | Years | 20 |
| Depreciation rate | % | 10 |
| Debt to equity | - | 70:30 |
| Interest rate on debt | % | 3.05 |
| Inflation rate | % | 15.14 |
| Cooperate income tax (CIT) | % | 1–25 1 |
| Electricity tariff for bulk generation | EUR/kWh | 0.0726 |
| Annual revenue escalation rate (electricity) | % | 25 |
| Case 1 | Case 2 | Case 3 | |
|---|---|---|---|
| Cost breakdown | |||
| CAPEX (EUR) | 367 million | 490 million | 489 million |
| Fixed O&M (% of CAPEX) | 13 | 13 | 13 |
| Variable O&M (% of gross revenue) | 14 | 15 | 11 |
| Financial indicators | |||
| Net present value (EUR) | 1030 million | 397 million | 470 million |
| Profitability index | 4.8 | 2.8 | 3.0 |
| Payback period (years) | 10 | 11 | 10 |
| Levelized cost of electricity (EUR/kWh) | 0.18 | 0.11 | 0.11 |
| Internal rate of return (%) | 22.03 | 14.0 | 15 |
| Return on investment (%) | 40.4 | 14 | 19.5 |
| Flow Characteristics (tons/day) | 2017 [15] | 2020 [44] | 2030 (This Study) |
|---|---|---|---|
| Waste generation | 1730 | 3293 | 4521 |
| Waste collection | |||
| Formal collection | 718 | 1486 | 2040 |
| Informal collection | 495 | 1370 | 1880 |
| Municipal collection | 68 | 142 | 194 |
| No collection | 449 | 295 | 405 |
| Material flows for collected waste | |||
| Recycling | 118 | 127 | 174 |
| Material recovery and composting (current plants) | 121 | 234 | 321 |
| Material and energy recovery (new plant) | - | - | 3719 |
| Landfill | 1170 | 2856 | 225 |
Disclaimer/Publisher’s Note: The statements, opinions and data contained in all publications are solely those of the individual author(s) and contributor(s) and not of MDPI and/or the editor(s). MDPI and/or the editor(s) disclaim responsibility for any injury to people or property resulting from any ideas, methods, instructions or products referred to in the content. |
© 2024 by the authors. Licensee MDPI, Basel, Switzerland. This article is an open access article distributed under the terms and conditions of the Creative Commons Attribution (CC BY) license (https://creativecommons.org/licenses/by/4.0/).
Share and Cite
Armoo, E.A.; Narra, S.; Mohammed, M.; Boahemaa, B.; Beguedou, E.; Kemausuor, F.; Agyenim, F.B. Hybrid Waste-to-Energy Solutions within a Circular Economy Framework Directed towards Sustainable Urban Waste Management in Ghana. Sustainability 2024, 16, 4976. https://doi.org/10.3390/su16124976
Armoo EA, Narra S, Mohammed M, Boahemaa B, Beguedou E, Kemausuor F, Agyenim FB. Hybrid Waste-to-Energy Solutions within a Circular Economy Framework Directed towards Sustainable Urban Waste Management in Ghana. Sustainability. 2024; 16(12):4976. https://doi.org/10.3390/su16124976
Chicago/Turabian StyleArmoo, Ekua Afrakoma, Satyanarayana Narra, Mutala Mohammed, Belinda Boahemaa, Essossinam Beguedou, Francis Kemausuor, and Francis Boateng Agyenim. 2024. "Hybrid Waste-to-Energy Solutions within a Circular Economy Framework Directed towards Sustainable Urban Waste Management in Ghana" Sustainability 16, no. 12: 4976. https://doi.org/10.3390/su16124976
APA StyleArmoo, E. A., Narra, S., Mohammed, M., Boahemaa, B., Beguedou, E., Kemausuor, F., & Agyenim, F. B. (2024). Hybrid Waste-to-Energy Solutions within a Circular Economy Framework Directed towards Sustainable Urban Waste Management in Ghana. Sustainability, 16(12), 4976. https://doi.org/10.3390/su16124976

