Development and Validation of the Readiness to Change Scale (RtC) for Sustainability
Abstract
1. Introduction
1.1. Readiness to Change Framework
1.1.1. Perceived Importance of the Problem/Change
1.1.2. Motivation
1.1.3. Self-Efficacy
1.1.4. Effectiveness of Proposed Solution
1.1.5. Social Support
1.1.6. Action and Involvement
1.1.7. Perceived Readiness
1.2. Readiness to Change and Pro-Environmental Behavior
1.2.1. Perceived Importance of the Problem/Change and PEB
1.2.2. Motivation and PEB
1.2.3. Self-Efficacy and PEB
1.2.4. Effectiveness of Proposed Solution and PEB
1.2.5. Social Support and PEB
1.2.6. Action/Involvement and PEB
1.2.7. Perceived Readiness and PEB
1.3. Aim of the Study and Hypotheses Development
1.3.1. Justification for External Validity Hypotheses Development
Pro-Environmental Attitude and Readiness to Change
Pro-Environmental Identity and Readiness to Change
Pro-Environmental Intention and Readiness to Change
Pro-Environmental Behavior and Readiness to Change
2. Methods
2.1. Participants and Design
2.2. Materials
- -
- Sociodemographic form: consisting of questions about demographic characteristics (i.e., sex, age, education);
- -
- The readiness to change scale: consisting of 29 items on a 5-point Likert scale ranging from 1 (“strongly disagree”) to 5 (“strongly agree”), designed to investigate the subject’s readiness to change. This scale consists of seven dimensions: perceived importance of the problem (item example: “This change is very important for me”); motivation to change (“I feel motivated to undertake this path of change”); self-efficacy (“I think I have the resources to make this change”); effectiveness of the proposed solution (“I am aware of strategies/techniques/methods that could help me change”); social support (“I know who to turn to among the people close to me for help in changing”); action (“Sometimes I try to find solutions that can work”); and perceived readiness (“In all honesty, I do not feel like I am ready to really change my life”) (see the Appendix A for the complete set of RtC items, listed in Table A1). A higher score in each RtC dimension signifies a higher readiness to change;
- -
- Connectedness to nature scale (CTN) [107]: This scale assesses the subject’s affective and experiential connection with nature. There are 14 items on the scale with responses on a 5-point Likert scale. Responses range from 1 (“strongly disagree”) to 5 (“strongly agree”). An example of an item included in the scale is the following: “I often feel a sense of oneness with the natural world around me”. The scale proved to have a very good reliability index (Cronbach’s α = 0.84).
- -
- Climate change attitude survey (CCAS) [108]: the scale consists of 15 items answered on a 5-point Likert scale ranging from 1 (“strongly disagree”) to 5 (“strongly agree”). The scale, characterized by two dimensions, namely beliefs (i.e., “I believe our climate is changing”) and intentions (i.e., “Knowing about environmental problems and issues is important to me”), aims to assess people’s beliefs and intentions towards the environment. The instrument reported a good reliability index (Cronbach’s α for beliefs = 0.90; Cronbach’s α for intentions = 0.78);
- -
- Consumers’ perceived readiness toward green products (CPRTGP) [80]: The purpose of this instrument is to explore consumers’ willingness to be environmentally friendly and, consequently, how this willingness influences consumers’ purchase intention towards environmentally friendly products. The scale consists of eight dimensions: product purchase intentions; readiness to be green; attitudes; subjective norms; perceived behavioral control; pro-environmental self-identity; ethical obligations; and perceived sense of responsibility. The instrument’s response mode is on a 5-point Likert scale ranging from 1 (“strongly disagree”) to 5 (“strongly agree”). For the purpose of this study, only attitude, identity, and purchase intentions were considered. (Cronbach’s α for attitude = not available; Cronbach’s α for identity = 0.77; Cronbach’s α for purchase intentions = 0.79).
- -
- Pro-environmental behavior scale (PEB) [109]: the scale consists of 19 items with different response modes. Items 1 to 6 have a response mode ranging from 1 (“never”) to 5 (“always”). Item 7 has a response mode ranging from 1 (“very high”) to 3 (“low”). Items 8, 9, and 12 are dichotomous: 1 (“yes”) and 5 (“no”). Items 10 and 11 range from 1 (“never”) to 5 (“constantly”). Item 13 has a 5-point Likert scale response mode ranging from 1 (“24 or less”) to 5 (“40 or more”). Items 14, 15, and 16 are dichotomous: 1 (“no”) and 5 (“yes”). Items 17,18, and 19 have a 3-point Likert scale with responses ranging from 1 (“never”) to 5 (“frequently”). The instrument consists of four dimensions, namely: conservation; environmental Citizenship; food; and transportation. The scale reported a good reliability index (Cronbach’s α = 0.76).
2.3. Data Analysis
3. Results
3.1. Results: Study 1
3.2. Results: Study 2
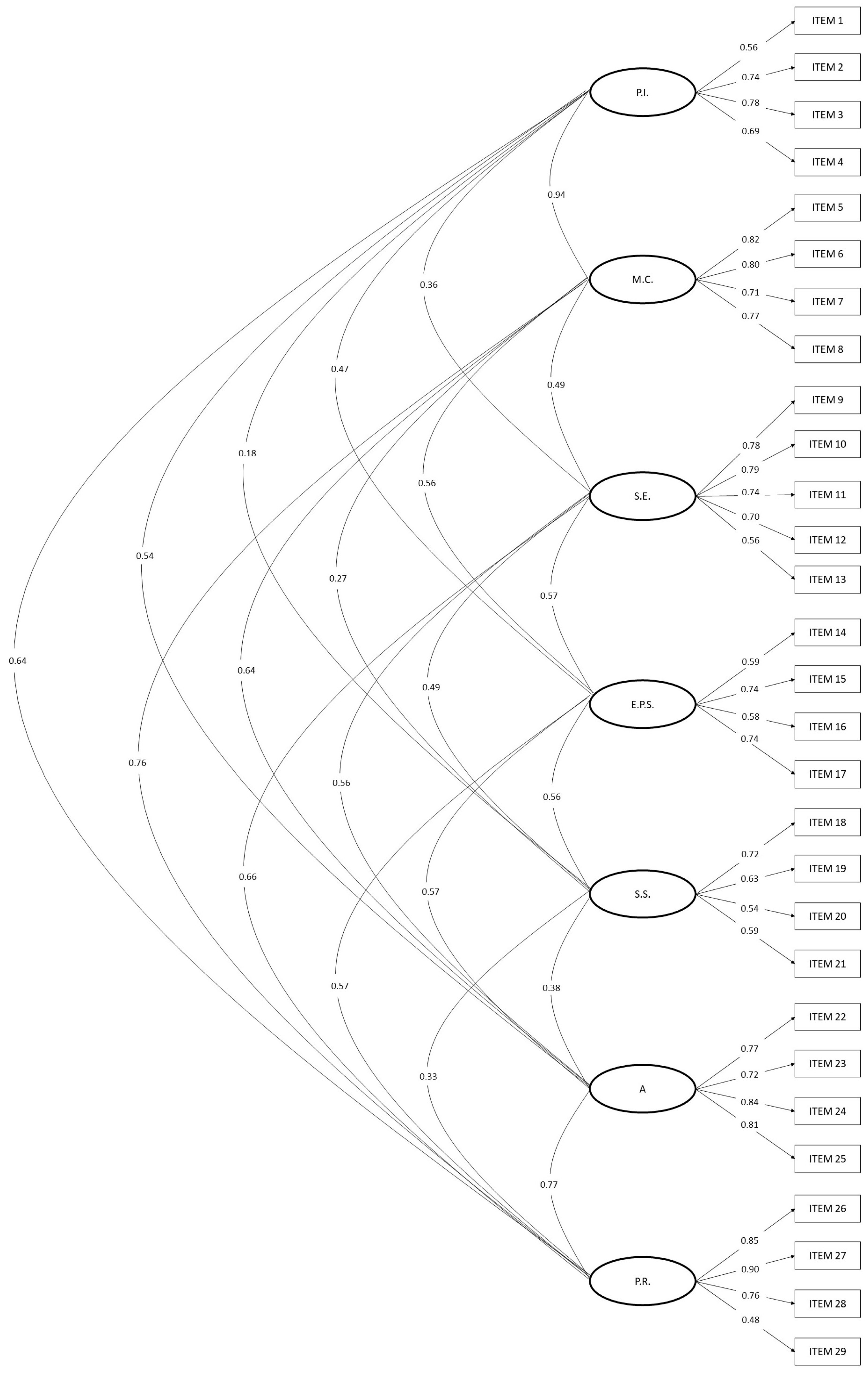
3.2.1. Confirmatory Factor Analysis
3.2.2. Validity
4. Discussion
4.1. Implications
4.2. Limitations and Future Perspectives
5. Conclusions
Author Contributions
Funding
Institutional Review Board Statement
Informed Consent Statement
Data Availability Statement
Acknowledgments
Conflicts of Interest
Appendix A
| 1 | Per me questo cambiamento è molto importante. This change is very important for me. |
| 2 | Arrivato a questo punto sento la necessità di cambiare. At this point I feel the need to change. |
| 3 | Credo sia opportuno modificare il mio comportamento. I think it is appropriate to change my behavior. |
| 4 | La mia vita sarebbe peggiore se non cambiassi. My life would be worse if I did not change. |
| 5 | Sono determinato a cambiare le mie abitudini. I am determined to change my habits. |
| 6 | Mi sento motivato ad intraprendere questo percorso di cambiamento. I feel motivated to undertake this path of change. |
| 7 | Ho molti motivi per dover cambiare. I have many reasons to change. |
| 8 | Voglio cambiare questo aspetto della mia vita. I want to change this aspect of my life. |
| 9 | Ho fiducia nelle mie capacità di cambiare abitudini. I am confident in my ability to change habits. |
| 10 | Mi sento in grado di superare ogni sfida relativa al mio cambiamento. I feel capable of overcoming any challenge related to my change. |
| 11 | Sarò in grado di rimanere fedele alla mia nuova routine. I will be able to stay true to my new routine. |
| 12 | Qualora dovessi avere una battuta d’arresto, sono confidente di riuscire a superarla. If I am going to have a setback, I am confident that I will be able to overcome it. |
| 13 | Penso di avere le risorse necessarie a questo cambiamento. I think I have the resources to make this change. |
| 14 | Penso che esistano metodi efficaci per affrontare questo cambiamento. I think there are effective ways of dealing with this change. |
| 15 | Ho fiducia nei percorsi proposti per supportare il mio cambiamento. I have faith in the paths proposed to support my change. |
| 16 | Sono a conoscenza di strategie/tecniche/metodi che mi potrebbero aiutare a cambiare. I am aware of strategies/techniques/methods that could help me change. |
| 17 | Penso che quello che mi è stato proposto possa funzionare. I think what was proposed to me might work. |
| 18 | Mi sento supportato dalle persone che ho vicine in questo cambiamento. I feel supported by the people close to me in this change. |
| 19 | Penso che la mia comunità mi aiuterebbe in questo percorso. I think my community would help me on this path. |
| 20 | Le persone che mi stanno attorno approverebbero il mio cambiamento. The people around me would approve of my change. |
| 21 | So a chi rivolgermi tra le persone vicine a me per avere un aiuto a cambiare. I know who to turn to among the people close to me for help in changing. |
| 22 | Sto già facendo qualcosa per risolvere il mio problema. I am already doing something to solve my problem. |
| 23 | Tento talvolta di trovare soluzioni che possano funzionare. Sometimes I try to find solutions that can work. |
| 24 | Ho modificato i miei comportamenti per risolvere il problema. I changed my behaviors to fix the problem. |
| 25 | Ho iniziato il mio percorso per cercare di fare qualcosa. I started my journey to try to do something. |
| 26 | Sono pronto a cambiare. I am ready to change. |
| 27 | Credo di essere pronto per modificare le mie abitudini. I think I am ready to change my habits. |
| 28 | Ritengo di essere pronto per affrontare il problema. I believe I am ready to tackle the problem. |
| 29 | In tutta onestà non sento di essere pronto a modificare la mia vita davvero. In all honesty, I do not feel like I am ready to really change my life. |
References
- Atwoli, L.; Erhabor, G.E.; Gbakima, A.A.; Haileamlak, A.; Ntumba, J.-M.K.; Kigera, J.; Laybourn-Langton, L.; Mash, R.; Muhia, J.; Mulaudzi, F.M.; et al. COP27 Climate Change Conference: Urgent Action Needed for Africa and the World. Lancet Oncol. 2022, 23, 1486–1488. [Google Scholar] [CrossRef] [PubMed]
- van der Linden, S. The Social-Psychological Determinants of Climate Change Risk Perceptions: Towards a Comprehensive Model. J. Environ. Psychol. 2015, 41, 112–124. [Google Scholar] [CrossRef]
- Schwarzer, R. Modeling Health Behavior Change: How to Predict and Modify the Adoption and Maintenance of Health Behaviors. Appl. Psychol. 2008, 57, 1–29. [Google Scholar] [CrossRef]
- Armitage, C.J.; Conner, M. Social Cognition Models and Health Behaviour: A Structured Review. Psychol. Health 2000, 15, 173–189. [Google Scholar] [CrossRef]
- Schwarzer, R. Self-Efficacy in the Adoption and Maintenance of Health Behaviors: Theoretical Approaches and a New Model. In Self-Efficacy: Thought Control of Action; Hemisphere Publishing Corp: Washington, DC, USA, 1992; pp. 217–243. ISBN 978-1-56032-269-6. [Google Scholar]
- Sutton, S. The Past Predicts the Future: Interpreting Behaviour–Behaviour Relationships in Social Psychological Models of Health Behaviour. In Social Psychology and Health: European Perspectives; Avebury/Ashgate Publishing Co: Brookfield, VT, USA, 1994; pp. 71–88. ISBN 978-1-85628-562-9. [Google Scholar]
- Sutton, S. Predicting and Explaining Intentions and Behavior: How Well Are We Doing? J. Appl. Soc. Psychol. 1998, 28, 1317–1338. [Google Scholar] [CrossRef]
- Weinstein, N.D. Testing Four Competing Theories of Health-Protective Behavior. Health Psychol. 1993, 12, 324–333. [Google Scholar] [CrossRef]
- Weinstein, N.D. Exploring the Links between Risk Perceptions and Preventive Health Behavior. In Social Psychological Foundations of Health and Illness; Blackwell Series in Health Psychology and Behavioral Medicine; Blackwell Publishing: Malden, MA, USA, 2003; pp. 22–53. ISBN 978-0-631-22515-7. [Google Scholar]
- Weinstein, N.D. Misleading Tests of Health Behavior Theories. Ann. Behav. Med. 2007, 33, 1–10. [Google Scholar] [CrossRef]
- DiClemente, C.C.; Prochaska, J.O. Self-Change and Therapy Change of Smoking Behavior: A Comparison of Processes of Change in Cessation and Maintenance. Addict. Behav. 1982, 7, 133–142. [Google Scholar] [CrossRef] [PubMed]
- Velicer, W.F.; Prochaska, J.O.; Redding, C.A. Tailored Communications for Smoking Cessation: Past Successes and Future Directions*. Drug Alcohol Rev. 2006, 25, 49–57. [Google Scholar] [CrossRef]
- Prochaska, J.O.; DiClemente, C.C. Stages and Processes of Self-Change of Smoking: Toward an Integrative Model of Change. J. Consult. Clin. Psychol. 1983, 51, 390–395. [Google Scholar] [CrossRef]
- Prochaska, J.O.; DiClemente, C.C.; Norcross, J.C. In Search of How People Change. Applications to Addictive Behaviors. Am. Psychol. 1992, 47, 1102–1114. [Google Scholar] [CrossRef] [PubMed]
- Bandura, A. Cultivate Self-Efficacy for Personal and Organizational Effectiveness. In Handbook of Principles of Organizational Behavior; John Wiley & Sons, Ltd.: Hoboken, NJ, USA, 2012; pp. 179–200. ISBN 978-1-119-20642-2. [Google Scholar]
- Weinstein, N.D.; Rothman, A.J.; Sutton, S.R. Stage Theories of Health Behavior: Conceptual and Methodological Issues. Health Psychol. 1998, 17, 290–299. [Google Scholar] [CrossRef] [PubMed]
- Sutton, S. Interpreting Cross-Sectional Data on Stages of Change. Psychol. Health 2000, 15, 163–171. [Google Scholar] [CrossRef]
- Armitage, C.J.; Arden, M.A. Exploring Discontinuity Patterns in the Transtheoretical Model: An Application of the Theory of Planned Behaviour. Br. J. Health Psychol. 2002, 7, 89–103. [Google Scholar] [CrossRef] [PubMed]
- Rafferty, A.E.; Jimmieson, N.L.; Armenakis, A.A. Change Readiness: A Multilevel Review. J. Manag. 2013, 39, 110–135. [Google Scholar] [CrossRef]
- Abdel-Ghany, M.M.M. Readiness for Change, Change Beliefs and Resistance to Change of Extension Personnel in the New Valley Governorate about Mobile Extension. Ann. Agric. Sci. 2014, 59, 297–303. [Google Scholar] [CrossRef]
- Fishbein, M. A Theory of Reasoned Action: Some Applications and Implications. Neb. Symp. Motiv. 1979, 27, 65–116. [Google Scholar]
- Fishbein, M.; Ajzen, I. Belief, Attitude, Intention, and Behavior: An Introduction to Theory and Research. Philos. Rhetor. 1977, 10, 130–132. [Google Scholar]
- Ajzen, I. From Intentions to Actions: A Theory of Planned Behavior. In Action Control: From Cognition to Behavior; Kuhl, J., Beckmann, J., Eds.; Springer: Berlin/Heidelberg, Germany, 1985; pp. 11–39. ISBN 978-3-642-69746-3. [Google Scholar]
- Ajzen, I. The Theory of Planned Behavior. Organ. Behav. Hum. Decis. Process. 1991, 50, 179–211. [Google Scholar] [CrossRef]
- Rogers, R.; Cacioppo, J.; Petty, R. Cognitive and Physiological Processes in Fear Appeals and Attitude Change: A Revised Theory of Protection Motivation. In Social Psychology: A Source Book; Guilford Press: New York, NY, USA, 1983; pp. 153–177. [Google Scholar]
- Sheeran, P. Intention—Behavior Relations: A Conceptual and Empirical Review. Eur. Rev. Soc. Psychol. 2002, 12, 1–36. [Google Scholar] [CrossRef]
- Prochaska, J.O.; Norcross, J.C.; Diclemente, C.C. Changing for Good: The Revolutionary Program That Explains the Six Stages of Change and Teaches You How to Free Yourself from Bad Habits, 1st ed.; William Morrow & Co: New York, NY, USA, 1994; ISBN 978-0-688-11263-9. [Google Scholar]
- Prochaska, J.O.; Velicer, W.F. The Transtheoretical Model of Health Behavior Change. Am. J. Health Promot. 1997, 12, 38–48. [Google Scholar] [CrossRef] [PubMed]
- Prochaska, J.O.; Velicer, W.F.; Rossi, J.S.; Goldstein, M.G.; Marcus, B.H.; Rakowski, W.; Fiore, C.; Harlow, L.L.; Redding, C.A.; Rosenbloom, D.; et al. Stages of Change and Decisional Balance for 12 Problem Behaviors. Health Psychol. 1994, 13, 39–46. [Google Scholar] [CrossRef] [PubMed]
- Prochaska, J.O.; Velicer, W.F.; DiClemente, C.C.; Fava, J. Measuring Processes of Change: Applications to the Cessation of Smoking. J. Consult. Clin. Psychol. 1988, 56, 520–528. [Google Scholar] [CrossRef] [PubMed]
- Prochaska, J.M.; Prochaska, J.O.; Levesque, D.A. A Transtheoretical Approach to Changing Organizations. Adm. Policy Ment. Health 2001, 28, 247–261. [Google Scholar] [CrossRef] [PubMed]
- McConnaughy, E.A.; Prochaska, J.O.; Velicer, W.F. Stages of Change in Psychotherapy: Measurement and Sample Profiles. Psychother. Theory Res. Pract. 1983, 20, 368–375. [Google Scholar] [CrossRef]
- Miller, W.R.; Tonigan, J.S. Assessing Drinkers’ Motivation for Change: The Stages of Change Readiness and Treatment Eagerness Scale (SOCRATES); Addictive Behaviors: Readings on Etiology, Prevention, and Treatment; American Psychological Association: Washington, DC, USA, 1997; p. 369. ISBN 978-1-55798-468-5. [Google Scholar]
- Cox, W.M.; Blount, J.P.; Bair, J.; Hosier, S.G. Motivational Predictors of Readiness to Change Chronic Substance Abuse. Addict. Res. 2000, 8, 121–128. [Google Scholar] [CrossRef]
- Klinger, E.; Cox, W.M.; Blount, J.P. The Motivational Structure Questionnaire, Personal Concerns Inventory, and their variants: Psychometric properties. In Handbook of Motivational Counseling: Goal-Based Approaches to Assessment and Intervention with Addiction and Other Problems, 2nd ed.; Cox, W.M., Klinger, E., Eds.; Wiley Blackwell: Hoboken, NJ, USA, 2011; pp. 206–232. [Google Scholar] [CrossRef]
- Ryder, D. Deciding to Change: Enhancing Client Motivation to Change Behaviour. Behav. Chang. 1999, 16, 165–174. [Google Scholar] [CrossRef]
- Draycott, S.; Dabbs, A. Cognitive Dissonance 2: A Theoretical Grounding of Motivational Interviewing. Br. J. Clin. Psychol. 1998, 37, 355–364. [Google Scholar] [CrossRef] [PubMed]
- Miller, W.R. Increasing Motivation for Change. In Handbook of Alcoholism Treatment Approaches: Effective Alternatives, 2nd ed; Allyn & Bacon: Needham Heights, MA, USA, 1995; pp. 89–104. ISBN 978-0-205-16376-2. [Google Scholar]
- Miller, W.R.; Rollnick, S. Motivational Interviewing: Preparing People to Change Addictive Behavior; The Guilford Press: New York, NY, USA, 1991; pp. xvii, 348; ISBN 978-0-89862-566-0. [Google Scholar]
- Cunningham, C.E.; Woodward, C.A.; Shannon, H.S.; MacIntosh, J.; Lendrum, B.; Rosenbloom, D.; Brown, J. Readiness for Organizational Change: A Longitudinal Study of Workplace, Psychological and Behavioural Correlates. J. Occup. Organ. Psychol. 2002, 75, 377–392. [Google Scholar] [CrossRef]
- Wittenstein, R.D. Factors Influencing Individual Readiness for Change in a Health Care Environment. Ph.D. Thesis, George Washington University, Washington, DC, USA, 2008. [Google Scholar]
- Fasbender, U. Outcome Expectancies. In Encyclopedia of Personality and Individual Differences; Zeigler-Hill, V., Shackelford, T.K., Eds.; Springer International Publishing: Cham, Switzerland, 2020; pp. 3377–3379. ISBN 978-3-319-24612-3. [Google Scholar]
- Bandura, A. Social Cognitive Theory: An Agentic Perspective. Annu. Rev. Psychol. 2001, 52, 1–26. [Google Scholar] [CrossRef]
- Locke, E.A.; Latham, G.P. A Theory of Goal Setting & Task Performance; A Theory of Goal Setting & Task Performance; Prentice-Hall, Inc: Englewood Cliffs, NJ, USA, 1990; pp. xviii, 413; ISBN 978-0-13-913138-7. [Google Scholar]
- Bandura, A. Social Foundations of Thought and Action: A Social Cognitive Theory; Social Foundations of Thought and Action: A Social Cognitive Theory; Prentice-Hall, Inc: Englewood Cliffs, NJ, USA, 1986; pp. xiii, 617; ISBN 978-0-13-815614-5. [Google Scholar]
- Witte, K. Putting the Fear Back into Fear Appeals: The Extended Parallel Process Model. Commun. Monogr. 1992, 59, 329–349. [Google Scholar] [CrossRef]
- Tannenbaum, M.B.; Hepler, J.; Zimmerman, R.S.; Saul, L.; Jacobs, S.; Wilson, K.; Albarracín, D. Appealing to Fear: A Meta-Analysis of Fear Appeal Effectiveness and Theories. Psychol. Bull. 2015, 141, 1178–1204. [Google Scholar] [CrossRef]
- Schwarzer, R.; Lippke, S.; Luszczynska, A. Mechanisms of Health Behavior Change in Persons with Chronic Illness or Disability: The Health Action Process Approach (HAPA). Rehabil. Psychol. 2011, 56, 161–170. [Google Scholar] [CrossRef]
- Allen, N.A. Social Cognitive Theory in Diabetes Exercise Research: An Integrative Literature Review. Diabetes Educ. 2004, 30, 805–819. [Google Scholar] [CrossRef]
- McAuley, E.; Jerome, G.J.; Elavsky, S.; Marquez, D.X.; Ramsey, S.N. Predicting Long-Term Maintenance of Physical Activity in Older Adults. Prev. Med. 2003, 37, 110–118. [Google Scholar] [CrossRef]
- Plotnikoff, R.C.; Lippke, S.; Courneya, K.S.; Birkett, N.; Sigal, R.J. Physical Activity and Social Cognitive Theory: A Test in a Population Sample of Adults with Type 1 or Type 2 Diabetes. Appl. Psychol. 2008, 57, 628–643. [Google Scholar] [CrossRef]
- Hanna, F.J. Therapy with Difficult Clients: Using the Precursors Model to Awaken Change: Using Precursors Model to Awaken Change, 1st ed.; American Psychological Association: Washington, DC, USA, 2001. [Google Scholar]
- Narayan, A.; Steele-Johnson, D.; Delgado, K.M.; Cole, P.A. Differential Effects of Pretraining Influences on Readiness to Change. J. Psychol. 2007, 141, 47–60. [Google Scholar] [CrossRef]
- Lippke, S.; Ziegelmann, J.P.; Schwarzer, R. Initiation and Maintenance of Physical Exercise: Stage-Specific Effects of a Planning Intervention. Res. Sports Med. 2004, 12, 221–240. [Google Scholar] [CrossRef]
- Luszczynska, A. An Implementation Intentions Intervention, the Use of a Planning Strategy, and Physical Activity after Myocardial Infarction. Soc. Sci. Med. 2006, 62, 900–908. [Google Scholar] [CrossRef]
- Sniehotta, F.F.; Scholz, U.; Schwarzer, R. Action Plans and Coping Plans for Physical Exercise: A Longitudinal Intervention Study in Cardiac Rehabilitation. Br. J. Health Psychol. 2006, 11, 23–37. [Google Scholar] [CrossRef]
- Sniehotta, F.F.; Schwarzer, R.; Scholz, U.; Schüz, B. Action Planning and Coping Planning for Long-Term Lifestyle Change: Theory and Assessment. Eur. J. Soc. Psychol. 2005, 35, 565–576. [Google Scholar] [CrossRef]
- Ziegelmann, J.P.; Lippke, S.; Schwarzer, R. Adoption and Maintenance of Physical Activity: Planning Interventions in Young, Middle-Aged, and Older Adults. Psychol. Health 2006, 21, 145–163. [Google Scholar] [CrossRef] [PubMed]
- Biener, L.; Abrams, D.B. The Contemplation Ladder: Validation of a Measure of Readiness to Consider Smoking Cessation. Health Psychol. 1991, 10, 360–365. [Google Scholar] [CrossRef] [PubMed]
- Moyers, T.B.; Martin, T.; Houck, J.M.; Christopher, P.J.; Tonigan, J.S. From In-Session Behaviors to Drinking Outcomes: A Causal Chain for Motivational Interviewing. J. Consult. Clin. Psychol. 2009, 77, 1113–1124. [Google Scholar] [CrossRef] [PubMed]
- LaBrie, J.W.; Quinlan, T.; Schiffman, J.E.; Earleywine, M.E. Performance of Alcohol and Safer Sex Change Rulers Compared With Readiness to Change Questionnaires. Psychol. Addict. Behav. 2005, 19, 112–115. [Google Scholar] [CrossRef] [PubMed]
- Kwahk, K.-Y.; Kim, H.-W. Managing Readiness in Enterprise Systems-Driven Organizational Change. Behav. Inf. Technol. 2008, 27, 79–87. [Google Scholar] [CrossRef]
- Meyer, J.P.; Allen, N.J. A Three-Component Conceptualization of Organizational Commitment. Hum. Resour. Manag. Rev. 1991, 1, 61–89. [Google Scholar] [CrossRef]
- Venkatesh, V.; Morris, M.G.; Davis, G.B.; Davis, F.D. User Acceptance of Information Technology: Toward a Unified View. MIS Q. 2003, 27, 425–478. [Google Scholar] [CrossRef]
- Zeng, J.; Jiang, M.; Yuan, M. Environmental Risk Perception, Risk Culture, and Pro-Environmental Behavior. Int. J. Environ. Res. Public Health 2020, 17, 1750. [Google Scholar] [CrossRef]
- Bradley, G.L.; Babutsidze, Z.; Chai, A.; Reser, J.P. The Role of Climate Change Risk Perception, Response Efficacy, and Psychological Adaptation in pro-Environmental Behavior: A Two Nation Study. J. Environ. Psychol. 2020, 68, 101410. [Google Scholar] [CrossRef]
- van Valkengoed, A.M.; Steg, L. Meta-Analyses of Factors Motivating Climate Change Adaptation Behaviour. Nat. Clim. Chang. 2019, 9, 158–163. [Google Scholar] [CrossRef]
- Tagkaloglou, S.; Kasser, T. Increasing Collaborative, pro-Environmental Activism: The Roles of Motivational Interviewing, Self-Determined Motivation, and Self-Efficacy. J. Environ. Psychol. 2018, 58, 86–92. [Google Scholar] [CrossRef]
- Osbaldiston, R.; Sheldon, K.M. Promoting Internalized Motivation for Environmentally Responsible Behavior: A Prospective Study of Environmental Goals. J. Environ. Psychol. 2003, 23, 349–357. [Google Scholar] [CrossRef]
- Afsar, B.; Badir, Y.; Kiani, U.S. Linking Spiritual Leadership and Employee Pro-Environmental Behavior: The Influence of Workplace Spirituality, Intrinsic Motivation, and Environmental Passion. J. Environ. Psychol. 2016, 45, 79–88. [Google Scholar] [CrossRef]
- Lauren, N.; Fielding, K.S.; Smith, L.; Louis, W.R. You Did, so You Can and You Will: Self-Efficacy as a Mediator of Spillover from Easy to More Difficult pro-Environmental Behaviour. J. Environ. Psychol. 2016, 48, 191–199. [Google Scholar] [CrossRef]
- Emery, D.N. Investigating Self-Affirmation, Self-Efficacy and Response-Efficacy in Relation to Pro-Environmental Behavior. Ph.D. Thesis, Towson University, Towson, MD, USA, 2013. [Google Scholar]
- Abraham, J.; Pane, M.; Chairiyani, R. An Investigation on Cynicism and Environmental Self-Efficacy as Predictors of Pro-Environmental Behavior. Psychology 2015, 6, 234–242. [Google Scholar] [CrossRef]
- Wan, Q.; Du, W. Social Capital, Environmental Knowledge, and Pro-Environmental Behavior. Int. J. Environ. Res. Public Health 2022, 19, 1443. [Google Scholar] [CrossRef]
- Shi, J.; Lu, C.; Wei, Z. Effects of Social Capital on Pro-Environmental Behaviors in Chinese Residents. Sustainability 2022, 14, 13855. [Google Scholar] [CrossRef]
- Yu, T.-K.; Chang, Y.-J.; Chang, I.-C.; Yu, T.-Y. A Pro-Environmental Behavior Model for Investigating the Roles of Social Norm, Risk Perception, and Place Attachment on Adaptation Strategies of Climate Change. Environ. Sci. Pollut. Res. 2019, 26, 25178–25189. [Google Scholar] [CrossRef]
- Huang, P.-C.; Lin, K.-S. Study on the Correlation between Social Norm and Pro-Environmental Behavior of Employees in Health Care Industry—Viewpoint of Personality Trait. Rev. Cercet. Interv. Soc. 2020, 71, 187–198. [Google Scholar] [CrossRef]
- Thøgersen, J.; Noblet, C. Does Green Consumerism Increase the Acceptance of Wind Power? Energy Policy 2012, 51, 854–862. [Google Scholar] [CrossRef]
- Van der Werff, E.; Steg, L.; Keizer, K. I Am What I Am, by Looking Past the Present: The Influence of Biospheric Values and Past Behavior on Environmental Self-Identity. Environ. Behav. 2014, 46, 626–657. [Google Scholar] [CrossRef]
- Arli, D.; Tan, L.P.; Tjiptono, F.; Yang, L. Exploring Consumers’ Purchase Intention towards Green Products in an Emerging Market: The Role of Consumers’ Perceived Readiness. Int. J. Consum. Stud. 2018, 42, 389–401. [Google Scholar] [CrossRef]
- Tan, L.P.; Johnstone, M.-L.; Yang, L. Barriers to Green Consumption Behaviours: The Roles of Consumers’ Green Perceptions. Australas. Mark. J. 2016, 24, 288–299. [Google Scholar] [CrossRef]
- Tjiptono, F. Examining the Challenges of Responsible Consumption in an Emerging Market. In Ergonomics and Human Factors for a Sustainable Future: Current Research and Future Possibilities; Thatcher, A., Yeow, P.H.P., Eds.; Springer: Singapore, 2018; pp. 299–327. ISBN 978-981-10-8072-2. [Google Scholar]
- Haqq, Z.N.; Natsir, M. Three Components of Readiness to Change: Communication of Change and Change-Efficacy as Antecendents. Perisai Islam. Bank. Financ. J. 2019, 3, 33–44. [Google Scholar] [CrossRef]
- Bouckenooghe, D.; Devos, G.; Van den Broeck, H. Organizational Change Questionnaire–Climate of Change, Processes, and Readiness: Development of a New Instrument. J. Psychol. 2009, 143, 559–599. [Google Scholar] [CrossRef] [PubMed]
- Choi, M. Employees’ Attitudes toward Organizational Change: A Literature Review. Hum. Resour. Manag. 2011, 50, 479–500. [Google Scholar] [CrossRef]
- Holt, D.T.; Vardaman, J.M. Toward a Comprehensive Understanding of Readiness for Change: The Case for an Expanded Conceptualization. J. Chang. Manag. 2013, 13, 9–18. [Google Scholar] [CrossRef]
- Valkila, N.; Saari, A. Consumer Panel on the Readiness of Finns to Behave in a More Pro-Environmental Manner. Sustainability 2012, 4, 1561–1579. [Google Scholar] [CrossRef]
- Schwartz, S.J.; Montgomery, M.J.; Briones, E. The Role of Identity in Acculturation among Immigrant People: Theoretical Propositions, Empirical Questions, and Applied Recommendations. Hum. Dev. 2006, 49, 1–30. [Google Scholar] [CrossRef]
- Herman, W.E. Identity Formation. In Encyclopedia of Child Behavior and Development; Goldstein, S., Naglieri, J.A., Eds.; Springer: Boston, MA, USA, 2011; pp. 779–781. ISBN 978-0-387-79061-9. [Google Scholar]
- Franco-Zamudio, J.; Dorton, H. Collective Identity. In Encyclopedia of Critical Psychology; Teo, T., Ed.; Springer: New York, NY, USA, 2014; pp. 256–259. ISBN 978-1-4614-5583-7. [Google Scholar]
- Anthis, K.; LaVoie, J.C. Readiness to Change: A Longitudinal Study of Changes in Adult Identity. J. Res. Personal. 2006, 40, 209–219. [Google Scholar] [CrossRef]
- White, K.M.; Hyde, M.K. The Role of Self-Perceptions in the Prediction of Household Recycling Behavior in Australia. Environ. Behav. 2012, 44, 785–799. [Google Scholar] [CrossRef]
- Whitmarsh, L.; O’Neill, S. Green Identity, Green Living? The Role of pro-Environmental Self-Identity in Determining Consistency across Diverse pro-Environmental Behaviours. J. Environ. Psychol. 2010, 30, 305–314. [Google Scholar] [CrossRef]
- Bernerth, J. Expanding Our Understanding of the Change Message. Hum. Resour. Dev. Rev. 2004, 3, 36–52. [Google Scholar] [CrossRef]
- Dalton, C.C.; Gottlieb, L.N. The Concept of Readiness to Change. J. Adv. Nurs. 2003, 42, 108–117. [Google Scholar] [CrossRef] [PubMed]
- Fatima, M.; Riaz, A.; Mahmood, H.Z.; Usman, M. Linking Employees Change-Related Self-Efficacy, Change Readiness and Commitment to Change. Pak. J. Commer. Soc. Sci. (PJCSS) 2020, 14, 334–367. [Google Scholar]
- Chanda, R.; Pabalkar, V. Exploring the Factors That Lead to a Positive Behavior in Indian Consumers Purchasing a Sustainable-Fuel Efficient Two Wheeler. Int. J. Innov. Technol. Explor. Eng. 2019, 8, 9. [Google Scholar]
- Walinga, J. Toward a Theory of Change Readiness: The Roles of Appraisal, Focus, and Perceived Control. J. Appl. Behav. Sci. 2008, 44, 315–347. [Google Scholar] [CrossRef]
- Holt, D.T.; Armenakis, A.A.; Feild, H.S.; Harris, S.G. Readiness for Organizational Change: The Systematic Development of a Scale. J. Appl. Behav. Sci. 2007, 43, 232–255. [Google Scholar] [CrossRef]
- Saulick, P.; Bekaroo, G.; Bokhoree, C.; Beeharry, Y.D. Investigating Pro-Environmental Behaviour among Students: Towards an Integrated Framework Based on the Transtheoretical Model of Behaviour Change. Environ. Dev. Sustain. 2024, 26, 6751–6780. [Google Scholar] [CrossRef]
- DiClemente, C.C.; Prochaska, J.O. Toward a Comprehensive, Transtheoretical Model of Change: Stages of Change and Addictive Behaviors. In Treating Addictive Behaviors, 2nd ed; Applied Clinical Psychology; Plenum Press: New York, NY, USA, 1998; pp. 3–24. ISBN 978-0-306-45852-1. [Google Scholar]
- de Winter, J.C.F.; Dodou, D.; Wieringa, P.A. Exploratory Factor Analysis With Small Sample Sizes. Multivar. Behav. Res. 2009, 44, 147–181. [Google Scholar] [CrossRef] [PubMed]
- Ferguson, E.; Cox, T. Exploratory Factor Analysis: A Users’Guide. Int. J. Sel. Assess. 1993, 1, 84–94. [Google Scholar] [CrossRef]
- Comrey, A.L. Factor-Analytic Methods of Scale Development in Personality and Clinical Psychology. J. Consult. Clin. Psychol. 1988, 56, 754–761. [Google Scholar] [CrossRef] [PubMed]
- Faul, F.; Erdfelder, E.; Buchner, A.; Lang, A.-G. Statistical Power Analyses Using G*Power 3.1: Tests for Correlation and Regression Analyses. Behav. Res. Methods 2009, 41, 1149–1160. [Google Scholar] [CrossRef] [PubMed]
- Faul, F.; Erdfelder, E.; Lang, A.-G.; Buchner, A. G*Power 3: A Flexible Statistical Power Analysis Program for the Social, Behavioral, and Biomedical Sciences. Behav. Res. Methods 2007, 39, 175–191. [Google Scholar] [CrossRef] [PubMed]
- Mayer, F.S.; Frantz, C.M. The Connectedness to Nature Scale: A Measure of Individuals’ Feeling in Community with Nature. J. Environ. Psychol. 2004, 24, 503–515. [Google Scholar] [CrossRef]
- Christensen, R.; Knezek, G. The Climate Change Attitude Survey: Measuring Middle School Student Beliefs and Intentions to Enact Positive Environmental Change. Int. J. Environ. Sci. Educ. 2015, 10, 773–788. [Google Scholar]
- Markle, G.L. Pro-Environmental Behavior: Does It Matter How It’s Measured? Development and Validation of the Pro-Environmental Behavior Scale (PEBS). Hum. Ecol. 2013, 41, 905–914. [Google Scholar] [CrossRef]
- Byrne, B.M. Structural Equation Modeling with Mplus: Basic Concepts, Applications, and Programming; Routledge: New York, NY, USA, 2011; ISBN 978-0-203-80764-4. [Google Scholar]
- Hu, L.; Bentler, P.M. Cutoff Criteria for Fit Indexes in Covariance Structure Analysis: Conventional Criteria versus New Alternatives. Struct. Equ. Model. A Multidiscip. J. 1999, 6, 1–55. [Google Scholar] [CrossRef]
- Cattell, R.B. The Scree Test for the Number of Factors. Multivar. Behav. Res. 1966, 1, 245–276. [Google Scholar] [CrossRef]
- Kaiser, H.F. The Application of Electronic Computers to Factor Analysis. Educ. Psychol. Meas. 1960, 20, 141–151. [Google Scholar] [CrossRef]
- Gignac, G.E.; Szodorai, E.T. Effect Size Guidelines for Individual Differences Researchers. Personal. Individ. Differ. 2016, 102, 74–78. [Google Scholar] [CrossRef]
- Charng, H.-W.; Piliavin, J.A.; Callero, P.L. Role Identity and Reasoned Action in the Prediction of Repeated Behavior. Soc. Psychol. Q. 1988, 51, 303–317. [Google Scholar] [CrossRef]
- Bem, D.J. Self-Perception. In Advances in Experimental Social Psychology; Academic Press: Cambridge, MA, USA, 1972; Volume 6, pp. 1–62. [Google Scholar]
- Rotter, J.B. Generalized Expectancies for Internal versus External Control of Reinforcement. Psychol. Monogr. Gen. Appl. 1966, 80, 1–28. [Google Scholar] [CrossRef]
- Sánchez-Muros, M.-J.; Barroso, F.G.; Manzano-Agugliaro, F. Insect Meal as Renewable Source of Food for Animal Feeding: A Review. J. Clean. Prod. 2014, 65, 16–27. [Google Scholar] [CrossRef]
- Oonincx, D.G.A.B.; van Itterbeeck, J.; Heetkamp, M.J.W.; van den Brand, H.; van Loon, J.J.A.; van Huis, A. An Exploration on Greenhouse Gas and Ammonia Production by Insect Species Suitable for Animal or Human Consumption. PLoS ONE 2010, 5, e14445. [Google Scholar] [CrossRef]
- Vinnari, M.; Tapio, P. Sustainability of Diets: From Concepts to Governance. Ecol. Econ. 2012, 74, 46–54. [Google Scholar] [CrossRef]
- Tucker, C. Insects, Offal, Feet and Faces: Acquiring New Tastes in New Zealand? N. Z. Sociol. 2013, 28, 101–122. [Google Scholar]


| Item n° | F1 | F2 | F3 | F4 | F5 | F6 | F7 |
|---|---|---|---|---|---|---|---|
| 1 | 0.57 | ||||||
| 2 | 0.68 | ||||||
| 3 | 0.85 | ||||||
| 4 | 0.61 | ||||||
| 5 | 0.79 | ||||||
| 6 | 0.63 | ||||||
| 7 | 0.51 | ||||||
| 8 | 0.88 | ||||||
| 9 | 0.77 | ||||||
| 10 | 0.72 | ||||||
| 11 | 0.61 | ||||||
| 12 | 0.59 | ||||||
| 13 | 0.66 | ||||||
| 14 | 0.79 | ||||||
| 15 | 0.81 | ||||||
| 16 | 0.50 | ||||||
| 17 | 0.61 | ||||||
| 18 | 0.78 | ||||||
| 19 | 0.65 | ||||||
| 20 | 0.65 | ||||||
| 21 | 0.51 | ||||||
| 22 | 0.57 | ||||||
| 23 | 0.74 | ||||||
| 24 | 0.84 | ||||||
| 25 | 0.77 | ||||||
| 26 | 0.69 | ||||||
| 27 | 0.60 | ||||||
| 28 | 0.67 | ||||||
| 29 | 0.50 | ||||||
| McDonald’s ω | 0.78 | 0.83 | 0.87 | 0.81 | 0.74 | 0.83 | 0.82 |
| Eigenvalues | 9.18 | 2.65 | 2.16 | 1.58 | 1.49 | 1.41 | 1.12 |
| Explained total variance | 31.67% | 9.13% | 7.44% | 5.46% | 5.13% | 4.85% | 3.40% |
| Cumulative total variance | 67.1% | ||||||
| Variable | Min | Max | Mean (s.d.) | Skew. | Kurt. |
|---|---|---|---|---|---|
| RtC: Perceived importance of the problem | 6 | 20 | 16.24 (2.46) | −0.62 | 0.61 |
| RtC: Motivation for change | 4 | 20 | 15.26 (2.72) | −0.61 | 0.97 |
| RtC: Self-efficacy | 7 | 25 | 18.30 (3.12) | −0.48 | 0.97 |
| RtC: Effectiveness of proposed solution | 4 | 20 | 14.46 (2.49) | −0.36 | 0.95 |
| RtC: Social support | 4 | 20 | 13.36 (2.63) | −0.27 | 0.03 |
| RtC: Action | 4 | 20 | 14.84 (2.85) | −0.82 | 1.52 |
| RtC: Perceived readiness | 4 | 20 | 15.18 (2.64) | −0.70 | 1.32 |
| Connectedness to nature | 26 | 70 | 53.39 (7.96) | −0.12 | −0.14 |
| CCAS: Belief | 9 | 45 | 40.48 (4.44) | −1.78 | 6.90 |
| CCAS: Intention | 10 | 30 | 24.29 (3.85) | −1.12 | 1.66 |
| CPRTGP: Attitude | 1 | 5 | 3.58 (0.94) | −1.03 | 2.73 |
| CPRTGP: Identity | 3 | 15 | 9.87 (2.20) | −0.26 | 0.25 |
| CPRTGP: Purchase intentions | 2 | 10 | 6.91 (1.87) | −0.23 | 0.01 |
| PEB: Conservation | 7 | 35 | 28.86 (3.78) | −1.02 | 2.20 |
| PEB: Environmental citizenship | 5 | 27 | 12.37 (3.75) | 0.44 | 0.44 |
| PEB: Food | 3 | 15 | 9.57 (4.75) | −0.25 | −1.46 |
| PEB: Transportation | 3 | 15 | 9.41 (2.90) | −0.18 | −0.41 |
| Variable | CCAS: Belief ◆ | CCAS: Intention ◆ | CPRTGP: Attitude ◆ |
|---|---|---|---|
| RtC: Perceived importance of the problem | 0.51 *** | 0.52 *** | 0.31 *** |
| RtC: Motivation for change | 0.45 *** | 0.45 *** | 0.31 *** |
| RtC: Self-efficacy | 0.26 *** | 0.25 *** | 0.27 *** |
| RtC: Effectiveness of proposed solution | 0.29 *** | 0.31 *** | 0.22 *** |
| RtC: Social support | 0.12 ** | 0.06 | 0.12 ** |
| RtC: Action ◆ | 0.43 *** | 0.40 *** | 0.40 *** |
| RtC: Perceived readiness ◆ | 0.45 *** | 0.45 *** | 0.36 *** |
| Variable | Connectedness to Nature | CPRTGP: Identity ◆ |
|---|---|---|
| RtC: Perceived importance of the problem | 0.40 *** | 0.38 *** |
| RtC: Motivation for change | 0.39 *** | 0.38 *** |
| RtC: Self-efficacy | 0.39 *** | 0.39 *** |
| RtC: Effectiveness of proposed solution | 0.30 *** | 0.33 *** |
| RtC: Social support | 0.18 *** | 0.19 *** |
| RtC: Action ◆ | 0.45 *** | 0.50 *** |
| RtC: Perceived readiness ◆ | 0.42 *** | 0.40 *** |
| Variable | CPRTGP: Purchase Intentions | PEB: Conservation ◆ | PEB: Environmental Citizenship | PEB: Food ◆ | PEB: Transportation |
|---|---|---|---|---|---|
| RtC: Perceived importance of the problem | 0.35 *** | 0.20 *** | 0.26 *** | 0.30 *** | 0.09 * |
| RtC: Motivation for change | 0.38 *** | 0.24 *** | 0.30 *** | 0.29 *** | 0.12 ** |
| RtC: Self-efficacy | 0.31 *** | 0.32 *** | 0.30 *** | 0.19 *** | 0.05 |
| RtC: Effectiveness of proposed solution | 0.23 *** | 0.21 *** | 0.25 *** | 0.15 *** | 0.07 |
| RtC: Social support | 0.20 *** | 0.12 * | 0.19 *** | 0.07 | 0.04 |
| RtC: Action ◆ | 0.41 *** | 0.37 *** | 0.41 *** | 0.34 *** | 0.15 *** |
| RtC: Perceived readiness ◆ | 0.38 *** | 0.27 *** | 0.30 *** | 0.23 *** | 0.10 ** |
Disclaimer/Publisher’s Note: The statements, opinions and data contained in all publications are solely those of the individual author(s) and contributor(s) and not of MDPI and/or the editor(s). MDPI and/or the editor(s) disclaim responsibility for any injury to people or property resulting from any ideas, methods, instructions or products referred to in the content. |
© 2024 by the authors. Licensee MDPI, Basel, Switzerland. This article is an open access article distributed under the terms and conditions of the Creative Commons Attribution (CC BY) license (https://creativecommons.org/licenses/by/4.0/).
Share and Cite
Duradoni, M.; Valdrighi, G.; Donati, A.; Fiorenza, M.; Puddu, L.; Guazzini, A. Development and Validation of the Readiness to Change Scale (RtC) for Sustainability. Sustainability 2024, 16, 4519. https://doi.org/10.3390/su16114519
Duradoni M, Valdrighi G, Donati A, Fiorenza M, Puddu L, Guazzini A. Development and Validation of the Readiness to Change Scale (RtC) for Sustainability. Sustainability. 2024; 16(11):4519. https://doi.org/10.3390/su16114519
Chicago/Turabian StyleDuradoni, Mirko, Giulia Valdrighi, Alessia Donati, Maria Fiorenza, Luisa Puddu, and Andrea Guazzini. 2024. "Development and Validation of the Readiness to Change Scale (RtC) for Sustainability" Sustainability 16, no. 11: 4519. https://doi.org/10.3390/su16114519
APA StyleDuradoni, M., Valdrighi, G., Donati, A., Fiorenza, M., Puddu, L., & Guazzini, A. (2024). Development and Validation of the Readiness to Change Scale (RtC) for Sustainability. Sustainability, 16(11), 4519. https://doi.org/10.3390/su16114519

