Influencer Marketing Platforms’ Effect on Light Meal Purchase Intention and Behavior
Abstract
1. Introduction
2. Theoretical Background and Research Hypotheses
2.1. Light Meals
2.2. Theory of Planned Behavior (TPB)
2.3. Hypotheses
2.3.1. Influencer Marketing Platform Intervention and Purchase Intention
2.3.2. Purchase Intention and Purchase Behavior
2.3.3. Influencer Marketing Platform Intervention and Purchase Behavior
2.3.4. Influencer Marketing Platform Intervention, Purchase Intention, and Purchase Behavior
3. Methods
3.1. Sample and Data Collection
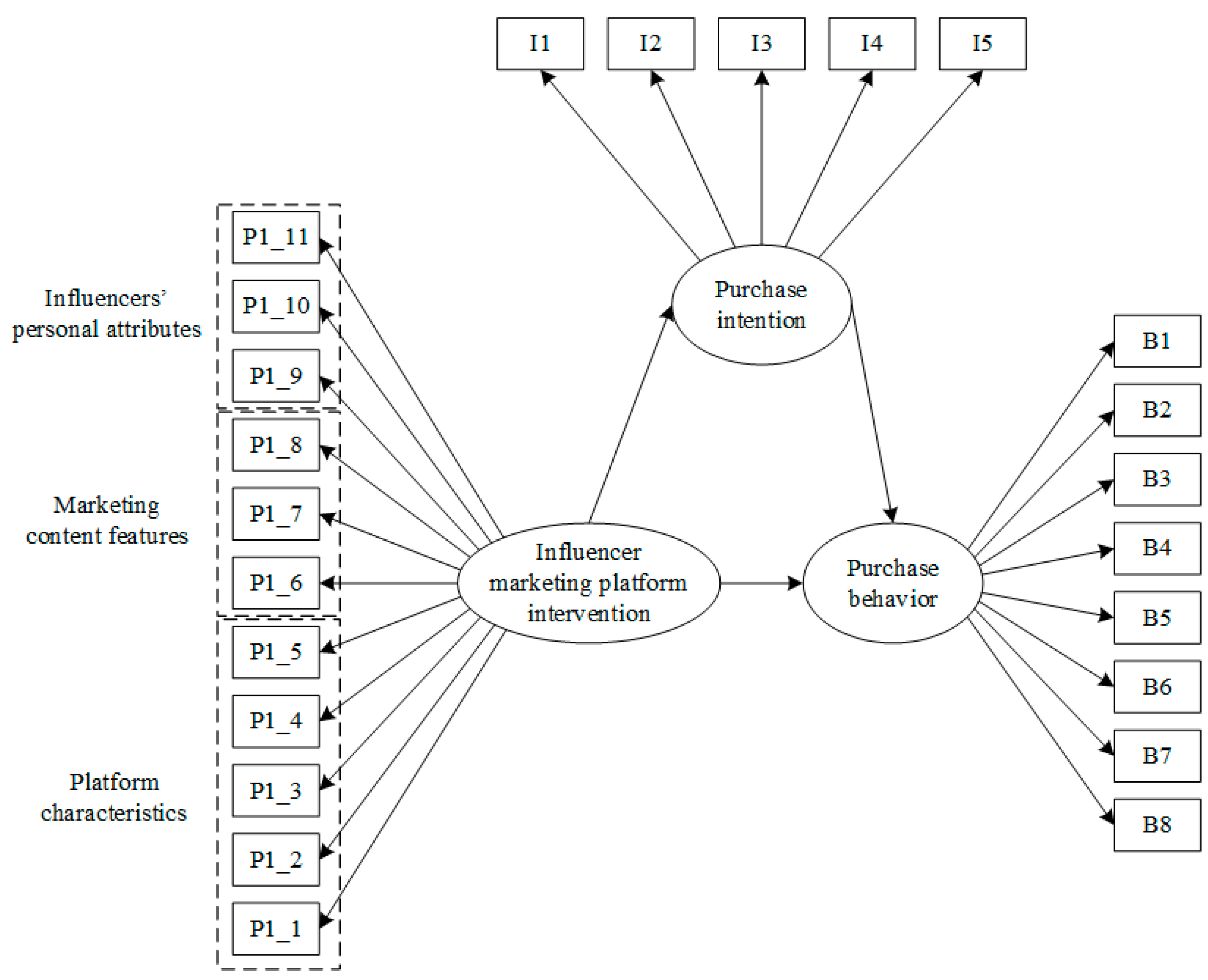
3.2. Model Construction and Measurement
3.3. Model Settings
4. Results
4.1. Model Validation
4.1.1. Correlation Analysis
4.1.2. Improper Estimates
4.2. Hypothesis Testing
4.2.1. Assessment of the Structural Model
4.2.2. The Relationship between Influencer Marketing Platform Interventions and Purchase Intentions
4.2.3. The Relationship between Purchase Intention and Purchasing Behavior
4.2.4. The Relationship between Influencer Marketing Platform Interventions and Purchasing Behavior
4.2.5. The Relationship among Influencer Marketing Platform Interventions, Purchase Intention, and Purchasing Behavior
5. Conclusions
6. Discussion
6.1. Research Contributions
6.2. Practical and Social Implications
6.3. Limitations and Future Research
Author Contributions
Funding
Institutional Review Board Statement
Informed Consent Statement
Data Availability Statement
Acknowledgments
Conflicts of Interest
References
- Ghazwani, S.S.; Alzahrani, S. The Use of Social Media Platforms for Competitive Information and Knowledge Sharing and Its Effect on SMEs’ Profitability and Growth through Innovation. Sustainability 2024, 16, 106. [Google Scholar] [CrossRef]
- Dash, G.; Sharma, C.; Sharma, S. Sustainable Marketing and the Role of Social Media: An Experimental Study Using Natural Language Processing (NLP). Sustainability 2023, 15, 5443. [Google Scholar] [CrossRef]
- Ki, C.W.C.; Kim, Y.K. The mechanism by which social media influencers persuade consumers: The role of consumers’ desire to mimic. Psychol. Mark. 2019, 36, 905–922. [Google Scholar] [CrossRef]
- Hudders, L.; De Jans, S.; De Veirman, M. The commercialization of social media stars: A literature review and conceptual framework on the strategic use of social media influencers. Int. J. Advert. 2021, 40, 24–67. [Google Scholar] [CrossRef]
- Luo, B.; Nie, M.; Ji, H. The Influence of Internet Celebrities’ Expertise and Attraction on Residents’ Intention to Purchase Household Energy-Saving Products in the Context of an Online Community. Energies 2023, 16, 3332. [Google Scholar] [CrossRef]
- Khare, A.; Sadachar, A.; Chakraborty, S. Influence of celebrities and online communities on Indian consumers’ green clothing involvement and purchase behavior. J. Fash. Mark. Manag. 2022, 26, 676–699. [Google Scholar] [CrossRef]
- Barta, S.; Belanche, D.; Fernández, A.; Flavián, M. Influencer marketing on TikTok: The effectiveness of humor and followers’ hedonic experience. J. Retail. Consum. Serv. 2023, 70, 103149. [Google Scholar] [CrossRef]
- Mero, J.; Vanninen, H.; Keränen, J. B2B influencer marketing: Conceptualization and four managerial strategies. Ind. Mark. Manag. 2023, 108, 79–93. [Google Scholar] [CrossRef]
- Pradhan, B.; Kishore, K.; Gokhale, N. Social media influencers and consumer engagement: A review and future research agenda. Int. J. Consum. Stud. 2023, 47, 2106–2130. [Google Scholar] [CrossRef]
- Vrontis, D.; Makrides, A.; Christofi, M.; Thrassou, A. Social media influencer marketing: A systematic review, integrative framework and future research agenda. Int. J. Consum. Stud. 2021, 45, 617–644. [Google Scholar] [CrossRef]
- Koay, K.Y.; Cheah, C.W.; Yap, J.Y. Self-influencer congruence, parasocial relationships, credibility, and purchase intentions: A sequential mediation model. J. Relatsh. Mark. 2024, 23, 1–20. [Google Scholar] [CrossRef]
- Añaña, E.; Barbosa, B. Digital Influencers Promoting Healthy Food: The Role of Source Credibility and Consumer Attitudes and Involvement on Purchase Intention. Sustainability 2023, 15, 15002. [Google Scholar] [CrossRef]
- Jevtic, M.; Matkovic, V.; Paut Kusturica, M.; Bouland, C. Build Healthier: Post-COVID-19 Urban Requirements for Healthy and Sustainable Living. Sustainability 2022, 14, 9274. [Google Scholar] [CrossRef]
- Limbu, Y.B.; McKinley, C.; Ganesan, P.; Wang, T.; Zhang, J. Examining How and When Knowledge and Motivation Contribute to Organic Food Purchase Intention among Individuals with Chronic Diseases: Testing a Moderated Mediation Model. Sustainability 2023, 15, 14584. [Google Scholar] [CrossRef]
- De Keyzer, F. #ThisIsSustainable: The Effect of Disclosures in Influencer Marketing for Sustainable Food. Sustainability 2023, 15, 9501. [Google Scholar] [CrossRef]
- Calvo-Porral, C.; Rivaroli, S.; Orosa-González, J. The Influence of Celebrity Endorsement on Food Consumption Behavior. Foods 2021, 10, 2224. [Google Scholar] [CrossRef] [PubMed]
- Soltani, M.; Soltani Nejad, N.; Taheri Azad, F.; Taheri, B.; Gannon, M.J. Food consumption experiences: A framework for understanding food tourists behavioral intentions. Int. J. Contemp. Hosp. Manag. 2021, 33, 75–100. [Google Scholar] [CrossRef]
- Zheng, L.; Huang, B.; Qiu, H.; Bai, H. The role of social media followers’ agency in influencer marketing: A study based on the heuristic–systematic model of information processing. Int. J. Advert. 2024, 43, 554–579. [Google Scholar] [CrossRef]
- Manioudis, M.; Meramveliotakis, G. Broad strokes towards a grand theory in the analysis of sustainable development: A return to the classical political economy. New Political Econ. 2022, 27, 866–878. [Google Scholar] [CrossRef]
- Meramveliotakis, G.; Manioudis, M. History, Knowledge, and Sustainable Economic Development: The Contribution of John Stuart Mill’s Grand Stage Theory. Sustainability 2021, 13, 1468. [Google Scholar] [CrossRef]
- Köksal, E.; Bilici, S.; Çıtar Dazıroğlu, M.E.; Erdoğan Gövez, N. Validity and reliability of the Turkish version of the Sustainable and Healthy Eating Behaviors Scale. Br. J. Nutr. 2023, 129, 1398–1404. [Google Scholar] [CrossRef]
- Gialeli, M.; Troumbis, A.Y.; Giaginis, C.; Papadopoulou, S.K.; Antoniadis, I.; Vasios, G.K. The Global Growth of ‘Sustainable Diet’ during Recent Decades, a Bibliometric Analysis. Sustainability 2023, 15, 11957. [Google Scholar] [CrossRef]
- Volanti, M.; Arfelli, F.; Neri, E.; Saliani, A.; Passarini, F.; Vassura, I.; Cristallo, G. Environmental Impact of Meals: How Big Is the Carbon Footprint in the School Canteens? Foods 2022, 11, 193. [Google Scholar] [CrossRef]
- Ernstoff, A.; Tu, Q.; Faist, M.; Del Duce, A.; Mandlebaum, S.; Dettling, J. Comparing the Environmental Impacts of Meatless and Meat-Containing Meals in the United States. Sustainability 2019, 11, 6235. [Google Scholar] [CrossRef]
- Kluczkovski, A.; Menezes, C.A.; da Silva, J.T.; Bastos, L.; Lait, R.; Cook, J.; Cruz, B.; Cerqueira, B.; Lago, R.M.; Gomes, A.N.; et al. An Environmental and Nutritional Evaluation of School Food Menus in Bahia, Brazil That Contribute to Local Public Policy to Promote Sustainability. Nutrients 2022, 14, 1519. [Google Scholar] [CrossRef]
- Carey, C.N.; Paquette, M.; Sahye-Pudaruth, S.; Dadvar, A.; Dinh, D.; Khodabandehlou, K.; Liang, F.; Mishra, E.; Sidhu, M.; Brown, R.; et al. The Environmental Sustainability of Plant-Based Dietary Patterns: A Scoping Review. J. Nutr. 2023, 153, 857–869. [Google Scholar] [CrossRef] [PubMed]
- Sonnenberg, L.; Gelsomin, E.; Levy, D.E.; Riis, J.; Barraclough, S.; Thorndike, A.N. A traffic light food labeling intervention increases consumer awareness of health and healthy choices at the point-of-purchase. Prev. Med. 2013, 57, 253–257. [Google Scholar] [CrossRef]
- Bock, M.; Meyerding, S.G.H. Consumer Perception of Food Product Packaging Materials Sustainability versus Life Cycle Assessment Results: The Case of Processed Tomatoes—A Quantitative Study in Germany. Sustainability 2023, 15, 16370. [Google Scholar] [CrossRef]
- Icek, A. From intentions to actions: A theory of planned behavior. In Action Control: From Cognition to Behavior; Springer: Berlin/Heidelberg, Germany, 1985; pp. 11–39. [Google Scholar]
- Pilatin, A.; Dilek, Ö. Investor intention, investor behavior and crypto assets in the framework of decomposed theory of planned behavior. Curr. Psychol. 2024, 43, 1309–1324. [Google Scholar] [CrossRef]
- Koay, K.Y.; Cheah, C.W.; Goon, S.W.U. How Do Perceived Social Media Marketing Activities Foster Purchase Intentions? A Multiple Sequential Mediation Model. J. Glob. Mark. 2023, 36, 210–224. [Google Scholar] [CrossRef]
- Su, B.-C.; Wu, L.-W.; Wu, J.-P. Exploring the Characteristics of YouTubers and Their Influence on Viewers’ Purchase Intention: A Viewers’ Pseudo-Social Interaction Perspective. Sustainability 2023, 15, 550. [Google Scholar] [CrossRef]
- Tiwari, A.; Kumar, A.; Kant, R.; Jaiswal, D. Impact of fashion influencers on consumers’ purchase intentions: Theory of planned behaviour and mediation of attitude. J. Fash. Mark. Manag. 2024, 28, 209–225. [Google Scholar] [CrossRef]
- Chidiac, D.; Bowden, J. When media matters: The role of media richness and naturalness on purchase intentions within influencer marketing. J. Strateg. Mark. 2023, 31, 1178–1198. [Google Scholar] [CrossRef]
- Rodrigues, M.; Proença, J.F.; Macedo, R. Determinants of the Purchase of Secondhand Products: An Approach by the Theory of Planned Behaviour. Sustainability 2023, 15, 10912. [Google Scholar] [CrossRef]
- Kamalanon, P.; Chen, J.-S.; Le, T.-T.-Y. Why Do We Buy Green Products? An Extended Theory of the Planned Behavior Model for Green Product Purchase Behavior. Sustainability 2022, 14, 689. [Google Scholar] [CrossRef]
- Gupta, V. Validating the theory of planned behavior in green purchasing behavior. SN Bus. Econ. 2021, 1, 146. [Google Scholar] [CrossRef]
- Imiru, G.A. The Mediating Role of Green Purchase Intention between Antecedents of Green Purchase Intention and Consumer’s Green Buying Behaviour: Empirical Evidence in Ethiopia. Int. J. Mark. Stud. 2023, 15, 31. [Google Scholar] [CrossRef]
- Atmoko, W.B.; Noor, F.M.; Yulandari, A. Bridging Intention-Behavior Gap on Green Products Consumption. Return: Study of Management. Econ. Bussines 2023, 2, 251–259. [Google Scholar]
- Yan, M.; Kwok, A.P.K.; Chan, A.H.S.; Zhuang, Y.S.; Wen, K.; Zhang, K.C. An empirical investigation of the impact of influencer live-streaming ads in e-commerce platforms on consumers’ buying impulse. Internet Res. 2022, 33, 1633–1663. [Google Scholar] [CrossRef]
- Wang, P.; Huang, Q. Digital influencers, social power and consumer engagement in social commerce. Internet Res. 2023, 33, 178–207. [Google Scholar] [CrossRef]
- Shanbhag, P.R.; Pai, Y.P.; Kidiyoor, G.; Prabhu, N. Development and initial validation of a theory of planned behavior questionnaire: Assessment of purchase intentions towards products associated with CRM campaigns. Cogent Bus. Manag. 2023, 10, 2229528. [Google Scholar] [CrossRef]
- Pangarkar, A.; Rathee, S. The role of conspicuity: Impact of social influencers on purchase decisions of luxury consumers. Int. J. Advert. 2023, 42, 1150–1177. [Google Scholar] [CrossRef]
- Yuan, Y.; Li, H.; Zhang, X.; Hu, X.; Wang, Y. Emerging Location-Based Service Data on Perceiving and Measuring Multifunctionality of Rural Space: A Study of Suzhou, China. Sustainability 2019, 11, 5862. [Google Scholar] [CrossRef]
- Zhang, M. The Problems and Countermeasures of Suzhou Enterprises’ Development under the Background of “Double Carbon”. Front. Sustain. Dev. 2022, 2, 1–6. [Google Scholar] [CrossRef]
- Chen, J.; Liao, J. Antecedents of Viewers’ Live Streaming Watching: A Perspective of Social Presence Theory. Front. Psychol. 2022, 13, 839629. [Google Scholar] [CrossRef]
- Prentice, C.; Han, X.Y.; Hua, L.-L.; Hu, L. The Influence of Identity-Driven Customer Engagement on Purchase Intention. J. Retail. Consum. Serv 2019, 47, 339–347. [Google Scholar] [CrossRef]
- Sun, Y.; Shao, X.; Li, X.; Guo, Y.; Nie, K. How Live Streaming Influences Purchase Intentions in Social Commerce: An IT Affordance Perspective. Electron. Commer. Res. Appl 2019, 37, 100886. [Google Scholar] [CrossRef]
- Shafiq, R.; Raza, I.; Zia-ur-Rehman, M. Analysis of the factors affecting customers’ purchase intention: The mediating role of perceived value. Afr. J. Bus. Manag. 2011, 5, 10577. [Google Scholar]
- Hussain, S.; Li, Y.; Li, W. Influence of platform characteristics on purchase intention in social commerce: Mechanism of psychological contracts. J. Theor. Appl. Electron. Commer. Res. 2021, 16, 1–17. [Google Scholar] [CrossRef]
- Chun, C.S.; Lim, W.M.; Tan, R.W.; Teh, E.W. Impact of Social Media Influencer on Instagram User Purchase Intention: The Fashion Industry; UTAR: Kampar, Malaysia, 2018. [Google Scholar]
- Humaira, A.; Hudrasyah, H. Factors influencing the intention to purchase and actual purchase behavior of organic food. J. Bus. Manag. 2016, 5, 581–596. [Google Scholar]
- Tufail, H.S.; Yaqub, R.M.S.; Alsuhaibani, A.M.; Ramzan, S.; Shahid, A.U.S.; Refat, M. Consumers’ Purchase Intention of Suboptimal Food Using Behavioral Reasoning Theory: A Food Waste Reduction Strategy. Sustainability 2022, 14, 8905. [Google Scholar] [CrossRef]
- Chen, B.; Li, L.; Wang, Q.; Li, S. Promote or inhibit? Research on the transition of consumer potential purchase intention. Ann. Oper. Res. 2022, 1–20. [Google Scholar] [CrossRef] [PubMed]
- Schimmelpfennig, C.; Hunt, J.B. Fifty years of celebrity endorser research: Support for a comprehensive celebrity endorsement strategy framework. Psychol. Mark 2020, 37, 488–505. [Google Scholar] [CrossRef]
- Bu, Y.; Parkinson, J.; Thaichon, P. Influencer marketing: Homophily, customer value co-creation behaviour and purchase intention. J. Retail. Consum. Serv. 2022, 66, 102904. [Google Scholar] [CrossRef]
- Chetioui, Y.; Benlafqih, H.; Lebdaoui, H. How fashion influencers contribute to consumers’ purchase intention. J. Fash. Mark. Manag. 2020, 24, 361–380. [Google Scholar] [CrossRef]
- Rosenthal, A.; Guedes, A.M.M.; dos Santos, K.M.O.; Deliza, R. Healthy food innovation in sustainable food system 4.0: Integration of entrepreneurship, research, and education. Curr. Opin. Food Sci. 2021, 42, 215–223. [Google Scholar] [CrossRef]
- María, S.-V.; Rosa-Díaz, I.M. Promoting Sustainable Lifestyle Habits: “Real Food” and Social Media in Spain. Foods 2022, 11, 224. [Google Scholar] [CrossRef] [PubMed]
- McKinley, C.J.; Paul, J.W. Informational social support and online health information seeking: Examining the association between factors contributing to healthy eating behavior. Comput. Hum. Behav. 2014, 37, 107–116. [Google Scholar] [CrossRef]
- Housley, W.; Webb, H.; Williams, M.; Procter, R.; Edwards, A.; Jirotka, M.; Burnap, P.; Stahl, B.C.; Rana, O. Interaction and transformation on social media: The case of Twitter campaigns. Soc. Media+ Soc. 2018, 4, 2056305117750721. [Google Scholar] [CrossRef]
- Qiao, F. Conceptualizing interactivity on social media and exploring the effects of interactivity on consumers’ engagement with online social-interactions. Online J. Commun. Media Technol. 2019, 9, 1–13. [Google Scholar] [CrossRef]
- Santos, Z.R.; Coelho, P.S.; Rita, P. Fostering Consumer–Brand Relationships through social media brand communities. J. Mark. Commun. 2022, 28, 768–798. [Google Scholar] [CrossRef]
- Fatemi, H.; Kao, E.; Schillo, R.S.; Li, W.; Du, P.; Jian-Yun, N.; Dube, L. Using social media to analyze consumers’ attitude toward natural food products. Br. Food J. 2023, 125, 3145–3159. [Google Scholar] [CrossRef]
- Li, C.; Li, H.; Tao, C. Evolutionary game of platform enterprises, government and consumers in the context of digital economy. J. Bus. Res. 2023, 167, 113858. [Google Scholar] [CrossRef]
- McKnight, S.; Kenney, M.; Breznitz, D. Regulating the platform giants: Building and governing China’s online economy. Policy Internet 2023, 15, 243–265. [Google Scholar] [CrossRef]



| Construct | Features | Amount | Percentage |
|---|---|---|---|
| Gender | Men | 228 | 34.86% |
| Women | 426 | 65.14% | |
| Age | Under the age of 18 | 30 | 4.59% |
| 18–25 years old | 348 | 53.21% | |
| 26–35 years old | 168 | 25.69% | |
| 36–45 years old | 93 | 14.22% | |
| 46–55 years old | 13 | 1.99% | |
| Above the age of 56 | 2 | 0.31% | |
| Occupation | Students | 244 | 37.31% |
| Business managers | 83 | 12.69% | |
| General staff | 121 | 18.50% | |
| Professionals | 40 | 6.12% | |
| Government/agency cadres/civil servants | 59 | 9.02% | |
| Freelancers | 25 | 3.82% | |
| Ordinary workers | 30 | 4.59% | |
| Self-employed/contractors | 19 | 2.91% | |
| Commercial service workers | 15 | 2.29% | |
| Other | 18 | 2.75% | |
| Average monthly income | Under RMB 2000 | 159 | 24.31% |
| RMB 2001–4000 | 173 | 26.45% | |
| RMB 4001–6000 | 197 | 30.12% | |
| RMB 6001–8000 | 87 | 13.30% | |
| Above RMB 8000 | 38 | 5.81% | |
| The length of time consumers browse on the influencer marketing platform | Less than 30 min | 204 | 31.19% |
| 30 min–1 h | 264 | 40.37% | |
| 1 h–2 h | 119 | 18.20% | |
| 2 h–4 h | 41 | 6.27% | |
| More than 4 h | 26 | 3.98% | |
| Place of residence | Industrial Park, Louwei Street | 77 | 11.77% |
| Gusu District, Pingjiang Road | 86 | 13.15% | |
| Kunshan City, Bacheng Town | 71 | 10.86% | |
| Kunshan City, Yushan Town | 51 | 7.80% | |
| Kunshan City, Zhangpu Town | 69 | 10.55% | |
| Wuzhong District, Guoxiang Street | 59 | 9.02% | |
| Wuzhong District, Jinting Town | 65 | 9.94% | |
| Wuzhong District, Luzhi Town | 68 | 10.40% | |
| Zhangjiagang City, Hucheng Street | 46 | 7.03% | |
| Zhangjiagang City, Yangshe Town | 62 | 9.48% |
| Latent Variables | Secondary Variables | Observable Variables | Observable Variable Description |
|---|---|---|---|
| Influencer marketing platform intervention | Platform characteristics | P1_1 | The platform’s personalization and precise recommendations attract me to use it. |
| P1_2 | The layout style and user interface of the platform make me feel comfortable. | ||
| P1_3 | I like the ecosystem and atmosphere of the platform. | ||
| P1_4 | The light meal marketing content is comprehensive, true and clear, which gains my trust. | ||
| P1_5 | The light meal marketing content can provide me with professional and targeted services. | ||
| Marketing content features | P1_6 | The diversity of presentation in light meal marketing content stimulates my interest. | |
| P1_7 | Influencers have a good understanding of light meals. | ||
| P1_8 | Influencers have purchased and consumed many light meal categories. | ||
| Influencers’ personal attributes | P1_9 | Influencers’ comments on light meal products are trustworthy. | |
| P1_10 | The popularity of the influencer increases my trust. | ||
| P1_11 | Influencers actively respond to consumer topics and answer various product questions. | ||
| Purchase intentions | I1 | Actively responding and participating in topics or live broadcasts initiated by influencers. | |
| I2 | Interacting with other influencers on the platform. | ||
| I3 | I believe in the recommendations of the influencer marketing platform and try to purchase the “planted” light meals. | ||
| I4 | Repurchasing light meals that I have “harvested” from the platform. | ||
| I5 | Sharing experiences of “planted”/“harvested” on the platform with people around me. | ||
| Purchase behavior | B1 | After being “planted” by the platform, I search for related information about light meal products on relevant websites. | |
| B2 | After being “planted” by the platform, I inquire about the product information from people who have purchased the light meal product. | ||
| B3 | I am considering ordering light meal products recommended by influencers on the platform. | ||
| B4 | I am very willing to browse the light meal products recommended by the influencer marketing platform to help me make purchasing decisions. | ||
| B5 | The recommendations of the influencer marketing platform play an important role in my purchase of light meal products. | ||
| B6 | I plan to frequently purchase light meal products on the influencer marketing platform in the future. | ||
| B7 | I share the usage experience of the light meal product on the “planted” platform. | ||
| B8 | I share the usage experience of the light meal product with people around me. |
| Average | Standard Deviation | Influencer Marketing Platform Intervention | Purchase Intention | Purchase Behavior | |
|---|---|---|---|---|---|
| Influencer marketing platform intervention | 3.771 | 0.715 | 1 | ||
| Purchase intention | 3.651 | 0.792 | 0.510 *** | 1 | |
| Purchase behavior | 3.726 | 0.725 | 0.557 *** | 0.618 *** | 1 |
| Estimate | S.E. | C.R. | P | Factor Loading | CR | AVE | |||
|---|---|---|---|---|---|---|---|---|---|
| P1_1 | <--- | Influencer marketing platform intervention | 1.000 | 0.695 | 0.932 | 0.556 | |||
| P1_2 | <--- | Influencer marketing platform intervention | 1.214 | 0.072 | 16.823 | *** | 0.844 | ||
| P1_3 | <--- | Influencer marketing platform intervention | 0.988 | 0.071 | 13.910 | *** | 0.691 | ||
| P1_4 | <--- | Influencer marketing platform intervention | 1.085 | 0.074 | 14.641 | *** | 0.727 | ||
| P1_5 | <--- | Influencer marketing platform intervention | 1.057 | 0.071 | 14.836 | *** | 0.737 | ||
| P1_6 | <--- | Influencer marketing platform intervention | 1.047 | 0.070 | 14.854 | *** | 0.739 | ||
| P1_7 | <--- | Influencer marketing platform intervention | 1.085 | 0.074 | 14.565 | *** | 0.725 | ||
| P1_8 | <--- | Influencer marketing platform intervention | 1.123 | 0.073 | 15.434 | *** | 0.766 | ||
| P1_9 | <--- | Influencer marketing platform intervention | 1.179 | 0.076 | 15.557 | *** | 0.776 | ||
| P1_10 | <--- | Influencer marketing platform intervention | 1.086 | 0.071 | 15.377 | *** | 0.766 | ||
| P1_11 | <--- | Influencer marketing platform intervention | 1.027 | 0.070 | 14.622 | *** | 0.727 | ||
| I1 | <--- | Purchase intention | 1.000 | 0.786 | 0.861 | 0.554 | |||
| I2 | <--- | Purchase intention | 0.867 | 0.060 | 14.525 | *** | 0.682 | ||
| I3 | <--- | Purchase intention | 0.795 | 0.049 | 16.369 | *** | 0.756 | ||
| I4 | <--- | Purchase intention | 1.075 | 0.063 | 17.117 | *** | 0.789 | ||
| I5 | <--- | Purchase intention | 0.782 | 0.052 | 15.092 | *** | 0.702 | ||
| B1 | <--- | Purchase behavior | 1.000 | 0.689 | 0.904 | 0.540 | |||
| B2 | <--- | Purchase behavior | 1.188 | 0.079 | 14.995 | *** | 0.769 | ||
| B3 | <--- | Purchase behavior | 1.276 | 0.089 | 14.416 | *** | 0.747 | ||
| B4 | <--- | Purchase behavior | 1.137 | 0.078 | 14.580 | *** | 0.743 | ||
| B5 | <--- | Purchase behavior | 1.043 | 0.072 | 14.438 | *** | 0.736 | ||
| B6 | <--- | Purchase behavior | 1.222 | 0.085 | 14.335 | *** | 0.732 | ||
| B7 | <--- | Purchase behavior | 1.351 | 0.093 | 14.461 | *** | 0.743 | ||
| B8 | <--- | Purchase behavior | 1.065 | 0.076 | 13.937 | *** | 0.718 |
| Fit Indices | Acceptable Range | Measurements | Match |
|---|---|---|---|
| CMIN | 484.316 | ||
| DF | 249 | ||
| CMIN/DF | <5 | 1.945 | Yes |
| GFI | >0.9 | 0.928 | Yes |
| AGFI | >0.9 | 0.913 | Yes |
| RMSEA | <0.08 | 0.046 | No |
| IFI | >0.9 | 0.962 | Yes |
| NFI | >0.9 | 0.925 | Yes |
| TLI(NNFI) | >0.9 | 0.958 | Yes |
| CFI | >0.9 | 0.962 | Yes |
| SRMR | <0.05 | 0.047 | Yes |
| Estimate | S.E. | C.R. | P | Standardized Coefficient | |||
|---|---|---|---|---|---|---|---|
| Purchase intention | <--- | Influencer marketing platform intervention | 0.740 | 0.073 | 10.087 | *** | 0.581 |
| Purchase behavior | <--- | Purchase intention | 0.380 | 0.044 | 8.617 | *** | 0.520 |
| Purchase behavior | <--- | Influencer marketing platform intervention | 0.285 | 0.050 | 5.662 | *** | 0.306 |
| Path | Effect | SE | Bias Corrected (95%) | Percentile Method (95%) | Effect | ||||
|---|---|---|---|---|---|---|---|---|---|
| LLCI | ULCI | P | LLCI | ULCI | P | ||||
| Direct effect | 0.306 | 0.053 | 0.198 | 0.412 | 0.001 | 0.198 | 0.412 | 0.001 | 50.3% |
| Indirect effect | 0.302 | 0.038 | 0.235 | 0.385 | 0.001 | 0.230 | 0.379 | 0.001 | 49.7% |
| Total effect | 0.608 | 0.040 | 0.531 | 0.687 | 0.001 | 0.530 | 0.685 | 0.001 | |
Disclaimer/Publisher’s Note: The statements, opinions and data contained in all publications are solely those of the individual author(s) and contributor(s) and not of MDPI and/or the editor(s). MDPI and/or the editor(s) disclaim responsibility for any injury to people or property resulting from any ideas, methods, instructions or products referred to in the content. |
© 2024 by the authors. Licensee MDPI, Basel, Switzerland. This article is an open access article distributed under the terms and conditions of the Creative Commons Attribution (CC BY) license (https://creativecommons.org/licenses/by/4.0/).
Share and Cite
Qin, Z.; Chen, Y.; Yan, Y.; Huang, Y. Influencer Marketing Platforms’ Effect on Light Meal Purchase Intention and Behavior. Sustainability 2024, 16, 4369. https://doi.org/10.3390/su16114369
Qin Z, Chen Y, Yan Y, Huang Y. Influencer Marketing Platforms’ Effect on Light Meal Purchase Intention and Behavior. Sustainability. 2024; 16(11):4369. https://doi.org/10.3390/su16114369
Chicago/Turabian StyleQin, Zhaoyue, Yiming Chen, Yue Yan, and Yi Huang. 2024. "Influencer Marketing Platforms’ Effect on Light Meal Purchase Intention and Behavior" Sustainability 16, no. 11: 4369. https://doi.org/10.3390/su16114369
APA StyleQin, Z., Chen, Y., Yan, Y., & Huang, Y. (2024). Influencer Marketing Platforms’ Effect on Light Meal Purchase Intention and Behavior. Sustainability, 16(11), 4369. https://doi.org/10.3390/su16114369

