Enhancing Organizational Resilience: The Transformative Influence of Strategic Human Resource Management Practices and Organizational Culture
Abstract
1. Introduction
2. Literature Review and Hypotheses
2.1. Organizational Resilience
2.2. Strategic Human Resource Management Practices
2.3. Impact of SHRM Practices on Organizational Resilience
2.4. Mediation Effects of Organizational Culture
3. Materials and Methods
4. Results
5. Discussion
5.1. Theoretical Implications
5.2. Practical Implications
5.3. Limitations and Further Research
6. Conclusions
Author Contributions
Funding
Institutional Review Board Statement
Informed Consent Statement
Data Availability Statement
Conflicts of Interest
Appendix A
| Variable | Items | |
| Socio-demographic variables | Gender | |
| Age | ||
| Education | ||
| Work experience Organizational seniority | ||
| Position held | ||
| Recruitment and selection of employees | RSE1 | Internal recruitment is based on merit and competencies. |
| RSE2 | Selection criteria focus on the knowledge, skills, and abilities of candidates. | |
| RSE3 | There is no discrimination based on gender or other criteria in the recruitment and selection process. | |
| Training and development of employees | ET1 | Employee training is based on identified training needs in a formalized needs analysis process. |
| ET2 | Employee development is based on career management. | |
| Performance management | PM1 | Human resources evaluation is conducted according to clear and well-known objectives and criteria by all. |
| PM2 | Financial and non-financial rewards for employees are fair, equitable, and satisfactory. | |
| Work environment | WE1 | Working conditions are adequate in the organization. |
| WE2 | There are good interpersonal relationships among employees in the organization. | |
| WE3 | Management encourages innovation, creativity, and performance and is concerned about the health and well-being of employees. | |
| Organizational culture | OC1 | Improvement-oriented change is encouraged in your organization. |
| OC2 | There is a work culture in your organization. | |
| OC3 | Teamwork is valued in your organization. | |
| Organizational resilience | OR1 | When faced with a problem, all members of the organization are involved in solving it. |
| OR2 | Your organization can respond to challenges quickly. | |
| OR3 | People in your organization are committed to working on a problem until it is resolved. |
Appendix B

References
- Annarelli, A.; Nonino, F. Strategic and operational management of organizational resilience: Current state of research and future directions. Omega 2016, 62, 1–18. [Google Scholar] [CrossRef]
- Le Bris, S. La capacité d’interrompre la propagation d’une catastrophe ? Place du leader dans le repérage de situations à risques. Manag. Int. 2022, 26, 59–79. [Google Scholar] [CrossRef]
- Powley, E.H. Reclaiming resilience and safety: Resilience activation in the critical period of crisis. Hum. Relat. 2009, 62, 1289–1326. [Google Scholar] [CrossRef]
- Powley, E.H.; Caza, B.B.; Caza, A. (Eds.) Research Handbook on Organizational Resilience; Research Handbooks in Business and Management Series; Edward Elgar Publishing: Cheltenham, UK; Northampton, MA, USA, 2020. [Google Scholar]
- Al-Ayed, S.I. The impact of strategic human resource management on organizational resilience: An empirical study on hospitals. Bus. Theory Pract. 2019, 20, 179–186. [Google Scholar] [CrossRef]
- Malik, P.; Garg, P. Learning Organization and Work Engagement: The Mediating Role of Employee Resilience. Int. J. Hum. Resour. Manag. 2020, 31, 1071–1094. [Google Scholar] [CrossRef]
- Saad, M.H.; Hagelaar, G.; van der Velde, G.; Omta, S.W.F. Conceptualization of SMEs’ Business Resilience: A Systematic Literature Review. Cogent Bus. Manag. 2021, 8, 1938347. [Google Scholar] [CrossRef]
- Elshaer, I.A.; Saad, S.K. Learning from Failure: Building Resilience in Small- and Medium-Sized Tourism Enterprises, the Role of Servant Leadership and Transparent Communication. Sustainability 2022, 14, 15199. [Google Scholar] [CrossRef]
- Azazz, A.M.S.; Elshaer, I.A. Amid COVID-19 Pandemic, Entrepreneurial Resilience and Creative Performance with the Mediating Role of Institutional Orientation: A Quantitative Investigation Using Structural Equation Modeling. Mathematics 2022, 10, 2127. [Google Scholar] [CrossRef]
- Di Nardo, M.; Clericuzio, M.; Murino, T.; Madonna, M. An adaptive resilience approach for a high capacity railway. Int. Rev. Civ. Eng 2020, 11, 98–105. [Google Scholar] [CrossRef]
- Gallab, M.; Di Nardo, M. New Innovation, Sustainability, and Resilience Challenges in the X.0 Era. Appl. Syst. Innov. 2023, 6, 39. [Google Scholar] [CrossRef]
- Elshaer, I.A. Come and Gone! Psychological Resilience and Organizational Resilience in Tourism Industry Post COVID-19 Pandemic: The Role of Life Satisfaction. Sustainability 2024, 16, 939. [Google Scholar] [CrossRef]
- Lengnick-Hall, C.A.; Beck, T.E.; Lengnick-Hall, M.L. Developing a capacity for organizational resilience through strategic human resource management. Hum. Resour. Manag. Rev. 2011, 21, 243–255. [Google Scholar] [CrossRef]
- Youssef, C.; Luthans, F. Positive organizational behavior in the workplace: The impact of hope, optimism, and resilience. J. Manag. 2007, 33, 774–800. [Google Scholar] [CrossRef]
- Somers, S. Measuring resilience potential: An adaptive strategy for organizational crisis planning. J. Contingencies Crisis Manag. 2009, 17, 12–23. [Google Scholar] [CrossRef]
- Lee, A.; Vargo, J.; Seville, E. Developing a tool to measure and compare organizations’ resilience. Nat. Hazards Rev. 2013, 14, 29–41. [Google Scholar] [CrossRef]
- Stephenson, A.; Vargo, J.; Seville, E. Measuring and comparing organizational resilience in Auckland. Aust. J. Emerg. Manag. 2010, 25, 27. [Google Scholar]
- Cooper, C.L.; Liu, Y.; Shlomo, Y.; Tarba, S.Y. Resilience, HRM Practices and Impact on Organizational Performance and Employee Well-being. Int. J. Hum. Resour. Manag. 2014, 25, 2466–2471. [Google Scholar] [CrossRef]
- Clément, V.; Rivera, J. From Adaptation to Transformation: An Extended Research Agenda for Organizational Resilience to Adversity in the Natural Environment. Organ. Environ. 2017, 30, 346–365. [Google Scholar] [CrossRef]
- Accra Jaja, S.; Amah, E. Mentoring and Organizational Resilience: A Study of Manufacturing Companies in Rivers State. J. Bus. Manag. 2014, 16, 1–9. [Google Scholar] [CrossRef]
- Linnenluecke, M.; Griffiths, A. Assessing organizational resilience to climate and weather extremes: Complexities and methodological pathways. Clim. Chang. 2012, 113, 933–947. [Google Scholar] [CrossRef]
- Aleksic, A.; Stefanovic, M.; Arsovski, S.; Tadic, D. An assessment of organizational resilience potential in SMEs of the process industry, a fuzzy approach. J. Loss Prev. Process Ind. 2013, 26, 1238–1245. [Google Scholar] [CrossRef]
- Limnios, E.A.M.; Mazzarol, T.; Ghadouani, A.; Schilizzi, S. The resilience architecture framework: Four organizational archetypes. Eur. Manag. J. 2014, 32, 104–116. [Google Scholar] [CrossRef]
- Pal, R.; Torstensson, H.; Mattila, H. Antecedents of organizational resilience in economic crises—An empirical study of Swedish textile and clothing SMEs. Int. J. Prod. Econ. 2014, 147, 410–428. [Google Scholar] [CrossRef]
- Ortiz-de-Mandojana, N.; Bansal, P. The long-term benefits of organizational resilience through sustainable business practices. Strateg. Manag. J. 2016, 37, 1615–1631. [Google Scholar] [CrossRef]
- Kantur, D.; Say, A. Measuring organizational resilience: A scale development. J. Bus. Econ. Finance 2015, 4, 456–472. [Google Scholar] [CrossRef]
- McManus, S.; Seville, E.; Vargo, J.; Brunsdon, D. A facilitated process for improving organizational resilience. Nat. Hazards Rev. 2008, 9, 81–90. [Google Scholar] [CrossRef]
- Mallak, L. Measuring resilience in health care provider organizations. Health Manpow. Manag. 1998, 24, 148–152. [Google Scholar] [CrossRef]
- Ho, M.; Teo, S.T.T.; Bentley, T.; Verreyne, M.L.; Galvin, P. Organizational Resilience and the Challenge for Human Resource Management: Conceptualizations and Frameworks for Theory and Practice. In Proceedings of the 4th Annual International Conference on Human Resource Management and Professional Development for the Digital Age, GSTF, Singapore, 21–22 July 2014; pp. 8–15. [Google Scholar]
- Chaabouni, J.; Very, P.; Smaoui Hachicha, Z. Eventail de Capacités et Résilience des Entreprises en Période de Crise de Longue Durée. In Crise, Transition, Comment Les Firmes Tunisiennes S’en Sortent-Elles? Chaabouni, J., Very, P., Eds.; Editions CLE: Lyon, France, 2015; pp. 57–94. [Google Scholar]
- Chen, S.-H. Construction of an Early Risk Warning Model of Organizational Resilience: An Empirical Study Based on Samples of R&D Teams. Discret. Dyn. Nat. Soc. 2016, 2016, 4602870. [Google Scholar] [CrossRef]
- Sareen, D. Relationship between strategic human resource management and job satisfaction. Int. J. Curr. Res. Life Sci. 2018, 7, 1229–1233. [Google Scholar]
- Bouaziz, F.; Smaoui Hachicha, Z. Strategic human resource management practices and organizational resilience. J. Manag. Dev. 2018, 37, 537–551. [Google Scholar] [CrossRef]
- Zhu, Y.; Wang, X.; Sun, N.; Li, Y. A study on organizational resilience based on strategic human resource management perspective. Manag. Rev. 2014, 26, 78–90. [Google Scholar]
- Yu, J.; Yuan, L.; Han, G.; Li, H.; Li, P. A Study of the Impact of Strategic Human Resource Management on Organizational Resilience. Behav. Sci. 2022, 12, 508. [Google Scholar] [CrossRef] [PubMed]
- Rehman, K.U.; Mata, M.N.; Martins, J.M.; Mariam, S.; Rita, J.X.; Correia, A.B. SHRM Practices Employee and Organizational Resilient Behavior: Implications for Open Innovation. J. Open Innov. Technol. Mark. Complex. 2021, 7, 159. [Google Scholar] [CrossRef]
- Armstrong, M.; Taylor, S. Armstrong’s Handbook of Human Resource Management Practice, 13th ed.; Kogan Page: London, UK, 2014. [Google Scholar]
- Bahrami, S.; Rajaeepour, S.; Yarmohmmadian, M.H.; Bakhtiar Narsabadi, H.A. Simple and Multiple Relations between Strategic Human Resource Management and Intellectual Capital in Iranian Higher Education. Afr. J. Bus. Manag. 2013, 7, 3451–3460. [Google Scholar]
- Wut, T.-M.; Lee, S.-W.; Xu, J. Role of Organizational Resilience and Psychological Resilience in the Workplace—Internal Stakeholder Perspective. Int. J. Environ. Res. Public Health 2022, 19, 11799. [Google Scholar] [CrossRef]
- Barbhuiya, M.R.; Chatterjee, D. Just Survive or Thrive? Effect of Psychological and Organizational Resilience on Adoption of Innovative Strategies by Hospitality Sector Post COVID-19. Tour. Plan. Dev. 2023, 20, 188–211. [Google Scholar] [CrossRef]
- Beuren, I.M.; dos Santos, V.; Theiss, V. Organizational Resilience, Job Satisfaction and Business Performance. Int. J. Product. Perform. Manag. 2022, 71, 2262–2279. [Google Scholar] [CrossRef]
- Tamarit, A.; De La Barrera, U.; Schoeps, K.; Castro-Calvo, J.; Montoya-Castilla, I. Analyzing the Role of Resilience and Life Satisfaction as Mediators of the Impact of COVID-19 Worries on Mental Health. J. Community Psychol. 2023, 51, 234–250. [Google Scholar] [CrossRef] [PubMed]
- Shafer, R.A.; Dyer, L.; Kilty, J.; Amos, J.; Ericksen, J. Crafting a Human Resource Strategy to Foster Organizational Agility: A Case Study. Hum. Resour. Manag. 2001, 40, 197–211. [Google Scholar] [CrossRef]
- Neves, P.; Almeida, P.; Velez, M. Reducing intentions to resist future change: Combined effects of commitment-based HR practices and ethical leadership. Hum. Resour. Manag. 2018, 57, 249–261. [Google Scholar] [CrossRef]
- Chen, C.J.; Huang, J.W. Strategic Human Resource Practices and Innovation Performance—The Mediating Role of Knowledge Management Capacity. J. Bus. Res. 2009, 62, 104–114. [Google Scholar] [CrossRef]
- Podsakoff, P.M.; MacKenzie, S.B.; Lee, J.Y.; Podsakoff, N.P. Common method biases in behavioral research: A critical review of the literature and recommended remedies. J. Appl. Psychol. 2003, 88, 879–903. [Google Scholar] [CrossRef] [PubMed]
- Garson, D. Partial Least Squares (PLS-SEM). Available online: https://www.smartpls.com/resources/ebook_on_pls-sem.pdf (accessed on 14 March 2024).
- Hair, J.F.; Hult, G.T.M.; Ringle, C.M.; Sarstedt, M.; Ray, S. A Primer on Partial Least Squares Structural Equation Modeling (PLS-SEM), 3rd ed.; Sage: Thousand Oaks, CA, USA, 2022. [Google Scholar]
- Dash, G.; Paul, J. CB-SEM vs. PLS-SEM methods for research in social sciences and technology forecasting. Technol. Forecast. Soc. Chang. 2021, 173, 121092. [Google Scholar] [CrossRef]
- Ringle, C.M.; Wende, S.; Becker, J.-M.; SmartPLS 4. Monheim am Rhein, Germany: SmartPLS. Available online: https://www.smartpls.com (accessed on 12 February 2024).
- Dijkstra, T.K.; Henseler, J. Consistent and asymptotically normal PLS estimators for linear structural equations. Comput. Stat. Data Anal. 2015, 81, 10–23. [Google Scholar] [CrossRef]
- Shmueli, G.; Ray, S.; Estrada, J.M.V.; Chatla, S.B. The elephant in the room: Predictive performance of PLS models. J. Bus. Res. 2016, 69, 4552–4564. [Google Scholar] [CrossRef]
- He, Z.; Huang, H.; Choi, H.; Bilgihan, A. Building Organizational Resilience with Digital Transformation. J. Serv. Manag. 2022, 34, 147–171. [Google Scholar] [CrossRef]
- Elshaer, I.A. Dimensionality Analysis of Entrepreneurial Resilience amid the COVID-19 Pandemic: Comparative Models with Confirmatory Factor Analysis and Structural Equation Modeling. Mathematics 2022, 10, 2298. [Google Scholar] [CrossRef]
- Crichton, M.T.; Ramsay, C.G.; Kelly, T. Enhancing Organizational Resilience through Emergency Planning: Learnings from Cross-Sectoral Lessons. J. Contingencies Crisis Manag. 2009, 17, 24–37. [Google Scholar] [CrossRef]
- Chen, R.; Xie, Y.; Liu, Y. Defining, Conceptualizing, and Measuring Organizational Resilience: A Multiple Case Study. Sustainability 2021, 13, 2517. [Google Scholar] [CrossRef]
- Linnenluecke, M.K. Resilience in business and management research: A review of influential publications and a research agenda. Int. J. Manag. Rev. 2017, 19, 4–30. [Google Scholar] [CrossRef]
- Jiao, P.; Bu, W. The Impact of Organizational Learning on Organizational Resilience in Construction Projects. Buildings 2024, 14, 975. [Google Scholar] [CrossRef]
- Sajko, M.; Boone, C.; Buyl, T. CEO Greed, Corporate Social Responsibility, and Organizational Resilience to Systemic Shocks. J. Manag. 2021, 47, 957–992. [Google Scholar] [CrossRef]
- Ingram, T.; Wieczorek-Kosmala, M.; Hlaváček, K. Organizational Resilience as a Response to the Energy Crisis: Systematic Literature Review. Energies 2023, 16, 702. [Google Scholar] [CrossRef]
- Bhaskara, G.I.; Filimonau, V. The COVID-19 pandemic and organizational learning for disaster planning and management: A perspective of tourism businesses from a destination prone to consecutive disasters. J. Hosp. Tour. Manag. 2021, 46, 364–375. [Google Scholar] [CrossRef]
- Bouteraa, A.; Bouaziz, F. Do Talent Management Practices Improve Organizational Resilience? An Empirical Study within Tunisian Companies. Afr. J. Econ. Manag. Stud. 2023, 14, 271–288. [Google Scholar] [CrossRef]
- Elshaer, I.A. Front-line hotel employees mental health and quality of life post COVID-19 pandemic: The role of coping strategies. Heliyon 2023, 9, e16915. [Google Scholar] [CrossRef] [PubMed]
- Hu, J.; Ye, B.; Yildirim, M.; Yang, Q. Perceived Stress and Life Satisfaction during COVID-19 Pandemic: The Mediating Role of Social Adaptation and the Moderating Role of Emotional Resilience. Psychol. Health Med. 2023, 28, 124–130. [Google Scholar] [CrossRef]
- Kooij, D.; Boon, C. Perceptions of HR practices, person-organization fit, and affective commitment: The moderating role of career stage. Hum. Resour. Manag. J. 2018, 28, 61–75. [Google Scholar] [CrossRef]
- Flandin, S.; Poizat, G.; Durand, M. Improving resilience in high-risk organizations: Principles for the design of innovative training situations. Dev. Learn. Organ. 2018, 3, 9–12. [Google Scholar] [CrossRef]
- Siddiqui, S. Can employee training and development increase organizational resilience against economic crises? Int. J. Manag. Stud. Res. 2017, 5, 78–82. [Google Scholar] [CrossRef]
- Kantabutra, S.; Ketprapakorn, N. Toward an Organizational Theory of Resilience: An Interim Struggle. Sustainability 2021, 13, 13137. [Google Scholar] [CrossRef]
- Oprisan, O.; Pirciog, S.; Ionascu, A.E.; Lincaru, C.; Grigorescu, A. Economic Resilience and Sustainable Finance Path to Development and Convergence in Romanian Counties. Sustainability 2023, 15, 14221. [Google Scholar] [CrossRef]
- Criveanu, M.M. Investigating Digital Intensity and E-Commerce as Drivers for Sustainability and Economic Growth in the EU Countries. Electronics 2023, 12, 2318. [Google Scholar] [CrossRef]
- Grigorescu, A.; Lincaru, C.; Sigurjonsson, T.O.; Pîrciog, S. Regional Digital Resilience and the 4Helix Model—The Higher Education Institutions’ Case in Romania. J. Theor. Appl. Electron. Commer. Res. 2023, 18, 928–958. [Google Scholar] [CrossRef]
- Menéndez Blanco, J.M. Organizational resilience. How learning sustains organizations in crisis, disaster, and breakdown by D Christopher Kayes. Learn. Organ. 2018, 2, 143–146. [Google Scholar] [CrossRef]
- Boon, C.; Eckardt, R.; Lepak, D.; Boselie, P. Integrating strategic human capital and strategic human resource management. Int. J. Hum. Resour. Manag. 2018, 29, 34–67. [Google Scholar] [CrossRef]



| Kantur și Say [26] | Lengnick-Hall et al. [13] | McManus et al. [27] | |
|---|---|---|---|
| OR1 | Integrity | Behavioral dimension | Situation awareness |
| OR2 | Agility | Contextual dimension | Adaptive capacity |
| OR3 | Robustness | Cognitive dimension | Management of vulnerabilities |
| Gender | Frequency | Position held | Frequency |
|---|---|---|---|
| Male | 42.1% | Managerial position | 13.6% |
| Female | 57.9% | Subordinate position | 86.4 |
| Age | Frequency | Work experience | Frequency |
| 18–30 years old | 14.8% | 0–10 years | 14.8% |
| 31–40 years old | 29.3% | 11–20 years | 31.7% |
| 41–50 years old | 21.8% | 21–30 years | 23.6% |
| 51–60 years old | 25.1% | 31–40 years | 24.4% |
| Over 60 years old | 9.0% | over 40 years | 5.6% |
| Education | Frequency | Organizational seniority | Frequency |
| High school | 8.8% | Less than one year | 2.6% |
| Post-high school education | 22.4% | 1–5 years | 19.4% |
| Bachelor’s degree | 38.7% | 6–10 years | 23.8% |
| Master’s degree | 28.1% | 11–20 years | 28.3% |
| Doctoral degree | 2.0% | over 20 years | 25.9% |
| Variable | VIF |
|---|---|
| ET1 | 1.557 |
| ET2 | 1.556 |
| OC1 | 1.554 |
| OC2 | 1.521 |
| OC3 | 1.471 |
| OR1 | 1.107 |
| OR2 | 1.352 |
| OR3 | 1.323 |
| PM1 | 1.190 |
| PM2 | 1.190 |
| RSE1 | 2.689 |
| RSE2 | 2.400 |
| RSE3 | 1.523 |
| WE1 | 1.352 |
| WE2 | 1.379 |
| WE3 | 1.416 |
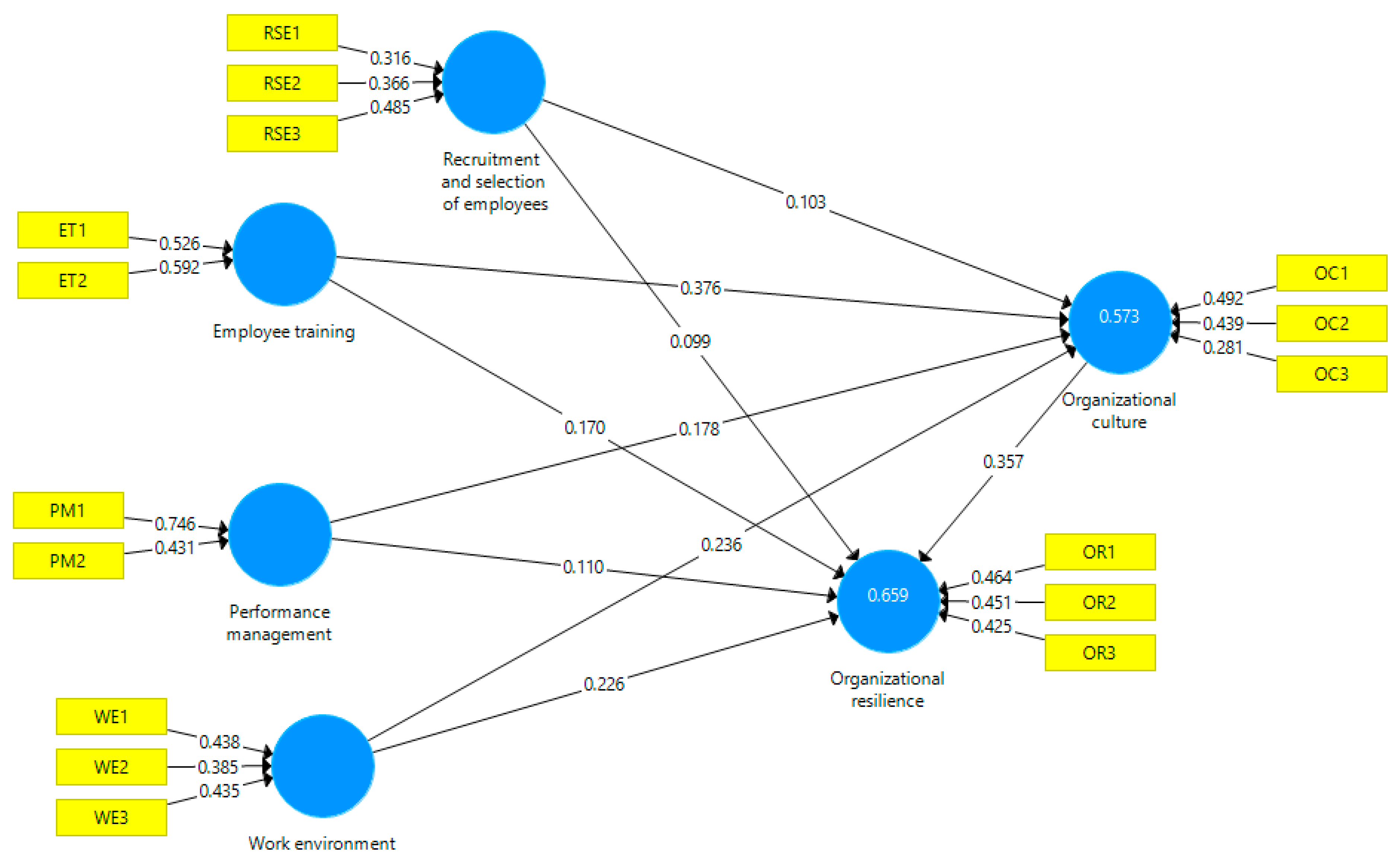
| Original Sample | Sample Mean | Standard Deviation | T Statistics | p-Values | |
|---|---|---|---|---|---|
| ET1 → Employee training | 0.526 | 0.526 | 0.053 | 9.914 | 0.000 |
| ET2 → Employee training | 0.592 | 0.591 | 0.049 | 12.010 | 0.000 |
| OC1 → Organizational culture | 0.492 | 0.490 | 0.045 | 10.862 | 0.000 |
| OC2 → Organizational culture | 0.439 | 0.440 | 0.045 | 9.802 | 0.000 |
| OC3 → Organizational culture | 0.281 | 0.281 | 0.043 | 6.584 | 0.000 |
| OR1 → Organizational resilience | 0.464 | 0.464 | 0.040 | 11.636 | 0.000 |
| OR2 → Organizational resilience | 0.451 | 0.451 | 0.050 | 9.073 | 0.000 |
| OR3 → Organizational resilience | 0.425 | 0.425 | 0.044 | 9.746 | 0.000 |
| PM1 → Performance management | 0.746 | 0.745 | 0.044 | 16.937 | 0.000 |
| PM2 → Performance management | 0.431 | 0.432 | 0.056 | 7.639 | 0.000 |
| RSE1 → Recruitment and selection of employees | 0.316 | 0.318 | 0.082 | 3.854 | 0.000 |
| RSE2 → Recruitment and selection of employees | 0.366 | 0.363 | 0.073 | 5.041 | 0.000 |
| RSE3 → Recruitment and selection of employees | 0.485 | 0.484 | 0.058 | 8.308 | 0.000 |
| WE1 → Work environment | 0.438 | 0.438 | 0.056 | 7.856 | 0.000 |
| WE2 → Work environment | 0.385 | 0.384 | 0.049 | 7.913 | 0.000 |
| WE3 → Work environment | 0.435 | 0.435 | 0.061 | 7.073 | 0.000 |
| Original Sample | Sample Mean | Standard Deviation | T Statistics | p-Values | |
|---|---|---|---|---|---|
| Employee training → Organizational culture | 0.376 | 0.376 | 0.047 | 7.932 | 0.000 |
| Employee training → Organizational resilience | 0.170 | 0.169 | 0.041 | 4.148 | 0.000 |
| Organizational culture → Organizational resilience | 0.357 | 0.355 | 0.046 | 7.746 | 0.000 |
| Performance management → Organizational culture | 0.178 | 0.177 | 0.045 | 3.973 | 0.000 |
| Performance management → Organizational resilience | 0.110 | 0.109 | 0.043 | 2.568 | 0.010 |
| Recruitment and selection of employees → Organizational culture | 0.103 | 0.104 | 0.050 | 2.057 | 0.040 |
| Recruitment and selection of employees → Organizational resilience | 0.099 | 0.102 | 0.038 | 2.636 | 0.008 |
| Work environment → Organizational culture | 0.236 | 0.239 | 0.041 | 5.712 | 0.000 |
| Work environment → Organizational resilience | 0.226 | 0.227 | 0.041 | 5.501 | 0.000 |
| Original Sample | Sample Mean | Standard Deviation | T Statistics | p-Values | |
|---|---|---|---|---|---|
| Performance management → Organizational culture → Organizational resilience | 0.063 | 0.063 | 0.019 | 3.399 | 0.001 |
| Employee training → Organizational culture → Organizational resilience | 0.134 | 0.134 | 0.026 | 5.185 | 0.000 |
| Recruitment and selection of employees → Organizational culture → Organizational resilience | 0.037 | 0.037 | 0.018 | 2.059 | 0.040 |
| Work environment → Organizational culture → Organizational resilience | 0.084 | 0.085 | 0.018 | 4.775 | 0.000 |
| RMSE | MAE | Q2_Predict | |
|---|---|---|---|
| Organizational culture | 0.666 | 0.527 | 0.560 |
| Organizational resilience | 0.640 | 0.523 | 0.593 |
Disclaimer/Publisher’s Note: The statements, opinions and data contained in all publications are solely those of the individual author(s) and contributor(s) and not of MDPI and/or the editor(s). MDPI and/or the editor(s) disclaim responsibility for any injury to people or property resulting from any ideas, methods, instructions or products referred to in the content. |
© 2024 by the authors. Licensee MDPI, Basel, Switzerland. This article is an open access article distributed under the terms and conditions of the Creative Commons Attribution (CC BY) license (https://creativecommons.org/licenses/by/4.0/).
Share and Cite
Georgescu, I.; Bocean, C.G.; Vărzaru, A.A.; Rotea, C.C.; Mangra, M.G.; Mangra, G.I. Enhancing Organizational Resilience: The Transformative Influence of Strategic Human Resource Management Practices and Organizational Culture. Sustainability 2024, 16, 4315. https://doi.org/10.3390/su16104315
Georgescu I, Bocean CG, Vărzaru AA, Rotea CC, Mangra MG, Mangra GI. Enhancing Organizational Resilience: The Transformative Influence of Strategic Human Resource Management Practices and Organizational Culture. Sustainability. 2024; 16(10):4315. https://doi.org/10.3390/su16104315
Chicago/Turabian StyleGeorgescu, Iulian, Claudiu George Bocean, Anca Antoaneta Vărzaru, Cristina Claudia Rotea, Mădălina Giorgiana Mangra, and Gabriel Ioan Mangra. 2024. "Enhancing Organizational Resilience: The Transformative Influence of Strategic Human Resource Management Practices and Organizational Culture" Sustainability 16, no. 10: 4315. https://doi.org/10.3390/su16104315
APA StyleGeorgescu, I., Bocean, C. G., Vărzaru, A. A., Rotea, C. C., Mangra, M. G., & Mangra, G. I. (2024). Enhancing Organizational Resilience: The Transformative Influence of Strategic Human Resource Management Practices and Organizational Culture. Sustainability, 16(10), 4315. https://doi.org/10.3390/su16104315

