Next Article in Journal
A Multi-Information Fusion Method for Repetitive Tunnel Disease Detection
Previous Article in Journal
Is There a Digital Rebound in the Process of Urban Green Development? New Empirical Evidence Using Ensemble Learning Methods
 
 
Font Type:
Arial Georgia Verdana
Font Size:
Aa Aa Aa
Line Spacing:
Column Width:
Background:
Article

Driving Economic Growth through Transportation Infrastructure: An In-Depth Spatial Econometric Analysis

by
Jianwei Shi
1,
Tongyuan Bai
2,
Zhihong Zhao
3,* and
Huachun Tan
4
1
School of Management and Economics, Beijing Institute of Technology, Beijing 100081, China
2
Faculty of Science and Technology, Beijing Normal University-Hong Kong Baptist University United International College, Zhuhai 519087, China
3
School of Applied Science and Civil Engineering, Beijing Institute of Technology (Zhuhai), Zhuhai 519085, China
4
Advanced Research Institute of Multidisciplineary Sciences, Beijing Institute of Technology, Beijing 100081, China
*
Author to whom correspondence should be addressed.
Sustainability 2024, 16(10), 4283; https://doi.org/10.3390/su16104283
Submission received: 13 April 2024 / Revised: 10 May 2024 / Accepted: 14 May 2024 / Published: 19 May 2024

Abstract

This research investigates the crucial role of transportation infrastructure in influencing economic activity, thus employing advanced econometric methods including Moran’s I index, LM, Hausman, and LR tests to ensure analytical accuracy and select the appropriate spatial model. Our findings reveal that freight volumes across road, waterway, and civil aviation significantly enhance economic activity by bolstering domestic trade, industrial production, and supply chains. Conversely, the impact of passenger turnover is comparatively minor, although it still contributes to labor mobility and urban accessibility. This study highlights the need for strategic investment in transportation infrastructure and efficient public transport systems to foster economic growth and sustainable development. We recommend that policymakers focus on optimizing transportation networks and integrating intelligent transport technologies to boost economic competitiveness and societal well-being. This analysis not only sheds light on the direct economic impacts of transportation but also underscores the broader social implications, thus advocating for a holistic approach to transportation planning and policymaking.

1. Introduction

As urbanization and globalization accelerate, the efficiency and sustainability of transportation systems, as well as their intricate relationship with economic development, have garnered widespread attention [1]. The level of economic development is a key variable of the quality and standard of living in a region or country. Economic growth not only enhances the well-being of its people but also strengthens a nation’s international competitiveness. During the process of economic development, transportation infrastructure plays a crucial role. It acts as the lifeblood of economic advancement by facilitating the exchange of goods and the movement of people between regions, as well as providing essential support for industrialization and urbanization [2]. The improvement of transportation infrastructure can effectively reduce logistics costs, enhance economic efficiency, and thereby attract more investment, thus promoting further economic growth. Transportation infrastructure is a vital conduit for the transport of goods, economic exchange, and personal travel [3]. By facilitating regional goods transportation and economic interaction, transportation infrastructure ensures the continuous supply of resources between regions, thereby maintaining high-quality economic development. The construction of transportation infrastructure and the planning and improvement of transportation systems lay a solid foundation for the high-quality development of regional economies [4,5]. Understanding the interactive relationship between transportation infrastructure and economic growth holds significant practical importance for the effective planning of transportation infrastructure networks and the promotion of sustainable economic development [6]. Thus, this article explores the impact of different types of transportation facility variables on economic development from the perspectives of transportation metrics and economic growth. In recent years, China, as one of the countries with rapid economic development, possesses high development potential [7]. Among its regions, Zhejiang Province stands out for its economic development level and well-developed transportation infrastructure. The Zhejiang Statistical Yearbook and government work reports indicate that the level of transportation infrastructure construction significantly promotes economic development. They provide various types of transportation variables to quantify this impact. To the best of our knowledge, most of the current research on this relationship has been conducted at the provincial level [8,9], with no comprehensive studies at the prefecture-level city scale to assess the quantitative impact of transportation infrastructure variables on economic development. Based on this, our study focuses on the prefecture-level cities of Zhejiang Province to explore the deeper relationship between these two aspects.
A question that needs to be considered first is which transportation variables should be taken into account. Many scholars have created different types of variables by considering different transportation modes, including road, rail, water and air transportation. For road transportation, Droga [10] used vehicle mileage, freight, and passenger traffic as independent variables to analyze the impact of transportation variables on the economy. Wang [11] utilized highway connectivity to analyze the impact of transportation on the county economy. For railway transportation, Wang [12] used the share of freight traffic on railroads to measure the impact of transportation facilities on GDP. Lv [13] used the passenger traffic, freight traffic, passenger turnover, and cargo turnover in railroads as indicators to measure the relationships between transportation infrastructures and economic development. For water transportation, Yang [14] applied the freight and passenger traffic by water to build the correlation between traffic and the economics in the Yangtze River Economic Belt. Man [15] explored the relationship between waterborne transportation and the tourism economy in Zhoushan City using indicators including total passenger traffic, total freight traffic, etc. For air transportation, Wang [16] adopted route distance and air throughput as metrics, thereby bridging the relations between transportation and airline operational efficiency. Delbari [17] used flight frequency as a transportation indicator to measure the economic performance of airlines. Although various transportation variables have been carefully explored in the literature, there is a lack of uniformity in the selection of variables, and no study has constructed a comprehensive set of transportation facility variables simultaneously from the perspectives of railway, road, waterway, and air transportation. Therefore, this paper constructs a comprehensive dataset of transportation variables covering different aspects of transportation, such as the volume, the mileage of road and service, and so on. Based on the transportation variables, it is also vital to build an appropriate model to explore the relationship between variables and economic development. Typically, the models can be classified into two categories: correlation analysis-based models and regression-based models. For correlation analysis-based models, Zhang [18] summarized different causal testing methods to assess airport traffic and economic growth. Saidi [19] used data from the Middle East and North Africa region to study the relationship between transportation facilities and the economy using the Dumitrescu–Hurlin panel causality test. Huang et al. [20] explored the relationship between transportation infrastructure development and economic growth through a nonparametric Tn test. For regression-based models, Zhang et al. [21] constructed a vector autoregressive model (VAR) for transportation infrastructure investment and gross regional product in Xi’an city. Geovana [22] developed a quantile regression model to study the relationship between public transportation expenditures and the economy in Brazil. Although these models have shown promising predictive results, they may struggle to handle complex dataset structures when dealing with a large number of variables that possess spatial attributes. In light of the mentioned issue, this article introduces the Moran index to evaluate the spatial autocorrelation of transportation variables. Furthermore, various test models including LM, Hausman, LR were employed to refine model selection.
Above all, the role of transportation infrastructure as a pivotal force in driving economic development is increasingly recognized within the ever-evolving field of economics. Thoroughly investigating how transportation variables affect economic performance is crucial for devising effective policies and strategies aimed at optimizing economic growth and social welfare. This study aims to fill the existing gaps in the literature by adopting econometrics to systematically explore the spatiality and economy of this relationship that can reveal intricate interactions between transportation infrastructure and economic outcomes. The goal of this research is to analyze the impact of transportation variables on the economy by focusing on understanding the spatial correlations and econometric details between transportation infrastructure and economic development, efficiency, and regional integration. This research seeks to understand how transportation infrastructure affects economic outcomes across different regions while ensuring the robustness and accuracy of the analysis to provide reliable insights for policy formulation and strategic planning by identifying and analyzing spatial patterns in the data. To achieve these objectives, the research adopts a comprehensive methodological framework, including handling missing data, the standardization of datasets, and the application of both regression and spatial econometric models. These contributions are included in three main areas:
  • Firstly, the impact of transportation variables on the economy is particularly significant when transportation infrastructure and services form the cornerstone of modern economic development. High-quality transportation infrastructure is key to attracting domestic and international direct investments that can reduce logistics costs, as well as narrowing the developmental gap between regions. Through in-depth analysis of the impact of transportation variables on the economy, researchers and policymakers can more effectively discern and leverage the economic potential of transportation infrastructure. This facilitates the formulation of strategies to optimize resource allocation, thus driving sustainable economic growth and enhancing social welfare.
  • Secondly, the approach to handling missing data at different levels not only ensures the robustness of the dataset but also enhances the accuracy of the analysis through log transformation for data standardization. This addresses issues of skewness of datasets and improves the linear relationships between variables. In addition, the introduction of Moran’s I index to assess spatial autocorrelation adds depth to the analysis, thus allowing for a more detailed exploration of spatial patterns within the data. This is particularly innovative in the field of transportation economics, where spatial relationships are often overlooked in traditional econometric analyses.
  • Lastly, we use a comprehensive suite of tests (including LM, Hausman, and LR) to refine the model selection process and employing stepwise regression to select the important variables. This methodology not only ensures that the model accurately reflects the complexity of the data, especially in terms of spatial, individual, and temporal heterogeneity, but also fully captures spatial dependencies, thus more comprehensively addressing issues of multicollinearity. This approach sets a new index of economical development, thus providing an understanding of the economic implications of transportation infrastructure and offering valuable insights for informed decision making and strategic planning for sustainable economic development.
In summary, this research conducts an in-depth exploration of the complex relationships between transportation performance variables and economic development, thereby emphasizing the central role of transportation infrastructure in driving economic prosperity, achieving environmental sustainability, and facilitating social progress. Utilizing advanced statistical methodologies, the research analyzes the spatial and economic dimensions of this relationship, thus filling a significant gap in the existing literature and offering detailed insights into how transportation infrastructure impacts economic outcomes across various regions. The research highlights the importance of high-quality transportation systems in attracting investment, reducing logistics costs, and minimizing regional development disparities, thereby guiding the formulation of strategies for resource optimization and sustainable growth.
The remainder of this paper is organized as follows. Section 2 gives the materials and methods. Section 3 introduces the methodology of this research. Section 4 presents the details of the datasets. Section 5 provides the design of the experiments and the results. The final section provides the discussion and conclusion.

2. Materials and Methods

In this section, we embark on a comprehensive journey through the statistical and econometric methodologies that underpin our analysis for the research. This section is the foundation for the research and results involved in data preparation, analysis, and model selection. Initially, we address the critical task of managing missing values and standardizing our dataset for ensuring data quality and comparability across various metrics. Then, we delve into the construction and interpretation of the correlation coefficient matrix and the application of stepwise regression for identifying significant predictors among all variables. Furthermore, we introduce the Moran’s I index, which is a measure employed to assess spatial autocorrelation among variables, thus showing the patterns of clustering or dispersion that may exist within our data.

2.1. The Method of Missing Values and Standardization

In the process of researching the impacts of transportation variables on the economy, handling missing values is crucial to ensure the validity and reliability of subsequent analyses. The presence of missing values [23] in a dataset can introduce errors when conducting statistical analyses or modeling that affect the predictive performance of the model. To address missing values in a dataset, we employ two strategies to maintain data integrity and analytical accuracy. Firstly, for variables with more than 10% missing data, we opt to remove them from the dataset. This approach is based on the rationale that highly missing data could lead to significant information loss, and imputing these missing values might introduce unacceptable errors. Removing these variables helps preserve the robustness of the model and the credibility of the results. Secondly, for variables with missing data between 1% and 10%, we calculate the mean value of each year of all cities for each variable. For the missing values of these variables, we calculate the mean of the valid observations for a given variable within the corresponding year and use this mean to impute the missing values. The formula for calculating the mean is as shown in Equation (1):
Mean t k = 1 N i = 1 N X i t k ,
where Mean t k is the mean value of the k t h variable across all cities for the t t h year, N is the total number of cities, and X i t k is the observed value of the k t h variable for the i t h city in t t h year. By taking these steps, we can effectively manage missing values in a dataset.
When dealing with data that contain extreme values or are highly skewed, logarithmic transformation (log transform) [24] is a common method of standardization. By applying a log transform, the skewness of the data can be reduced, thereby resulting in a more symmetric distribution. Additionally, this transformation can enhance the relationships between variables and boost the performance of regression models. The calculation formula is as shown in Equation (2):
X ^ i t k = log ( X i t k ) ,
where X i t k is the observed value of the k t h variable for the i t h city in t t h year.

2.2. Correlation Coefficient Matrix and Stepwise Regression

The correlation coefficient matrix [25] is a tool for expressing the degree of correlation between variables. In statistics, the most commonly used correlation coefficient is the Pearson correlation coefficient, which ranges from −1 to 1. A value of 1 indicates a perfect positive correlation, −1 indicates a perfect negative correlation, and 0 signifies no linear correlation. From the correlation coefficient matrix, we can quickly ascertain the size and direction of the correlation between any two variables. If there is a high correlation between two independent variables, it may indicate a problem with multicollinearity, which can affect the accuracy and stability of regression models. Before building a model, the correlation coefficient matrix can help us identify independent variables that have a strong correlation with the dependent variable, thus aiding in variable selection. The calculation formula of the correlation matrix is shown in Equation (3):
r k 1 k 2 = i = 1 N ( X i t k 1 X ¯ t k 1 ) ( X i t k 2 X ¯ t k 2 ) i = 1 N ( X i t k 1 X ¯ t k 1 ) 2 i = 1 N ( X i t k 2 X ¯ t k 2 ) 2 ,
where r k 1 k 2 is the Pearson correlation coefficient between variable k 1 and variable k 2 for year t, X i t k 1 and X i t k 2 are the observed values for variable k 1 and k 2 for the i t h city in t t h year, respectively, and X ¯ t k 1 and X ¯ t k 2 are the mean values of variable k 1 and k 2 , respectively, across all cities for t t h year. This formula allows us to quantify the strength and direction of the linear relationship between any two variable across cities for a given year. A high positive correlation ( r k 1 k 2 close to 1) indicates that cities tend to have similar relative rankings for both variables, whereas a high negative correlation ( r k 1 k 2 close to −1) suggests an inverse relationship. A correlation close to 0 implies little to no linear relationship between the two variable across cities.
In addition, stepwise regression [26] is a method of variable selection used in regression analysis to choose the most influential predictive variables. It combines forward selection and backward elimination by considering both the addition and removal of variables at each step until the best model is found. In forward selection, the process begins with no variables in the model, and variables are added one at a time based on which inclusion improves the model the most according to a predefined criterion such as the Akaike Information Criterion (AIC) or the Bayesian Information Criterion (BIC). This process continues until no further improvement is observed. In backward elimination, the process starts with all potential variables included in the model, and variables are removed one at a time based on which exclusion leads to the most significant improvement in the model. The process repeats until removing any more variables would worsen the model. Stepwise regression is particularly useful when dealing with a large number of variables and potentially complex relationships between them.

2.3. The Index of Moran’s I

The Moran’s I index [27] is a statistical method used to measure the degree of spatial concentration or dispersion within a dataset, especially when it is widespread in geographical spatial analysis for each year. It serves as an variable of spatial autocorrelation by analyzing the similarity or correlation of a variable’s spatial distribution. The Moran’s I index is instrumental in identifying whether spatial data tend to cluster (positive spatial autocorrelation) or disperse (negative spatial autocorrelation). A positive Moran’s I value indicates positive spatial autocorrelation, where similar values are spatially proximate to each other. A value close to 1 signifies a high degree of positive spatial clustering. Conversely, a negative Moran’s I value suggests negative spatial autocorrelation, where dissimilar values are spatially proximate. A value close to −1 indicates a high level of spatial dispersion. A Moran’s I value of 0 signifies a random spatial distribution, thus indicating no significant clustering or dispersion trends in the spatial arrangement. The calculation formula is shown in Equation (4):
I t = N i = 1 N j = 1 N w i j × i = 1 N j = 1 N w i j ( X i t X ¯ ) ( X j t X t ¯ ) i = 1 N ( X i t X t ¯ ) 2 ,
where I t represents the Moran’s I index for t t h year, w i j is the spatial weight between city i and city j, reflecting the spatial relationship or proximity between them, and X t ¯ is the average value of all cities for that variable.

3. Methodology

This section introduces the framework of research methods and statistical tests used to investigate the complex dynamics between transportation data and economic variable. It provides a solid foundation for analyzing spatial correlations and their implications on economic analysis. Furthermore, it delves into the selection of appropriate econometric models that justify the applicability of the model and details the testing procedures undertaken to validate the assumptions inherent in our analysis. This approach not only ensures the scientific accuracy of our study but also enhances its reproducibility and transparency, thus laying the groundwork for future research in this domain.

3.1. The Framework of Method

In this study, we tested a series of econometric models [28] aimed at delving into the intrinsic correlations within transportation dataset and their impacts on the dependent variable. Our research aim was to effectively quantify and understand the role of transportation data in economic analysis. We set specific research objectives, including identifying spatial correlations among different variables and assessing the predictive capabilities in each economic model due to spatial effects.
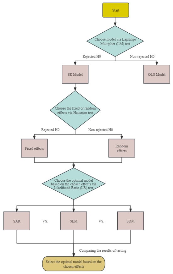
Regarding model selection, we initially considered the Ordinary Least Squares (OLS) and Spatial Regression (SR) models. The OLS model is widely adopted for its simplicity and general applicability, thus serving as a foundation for handling common datasets. However, given the spatial clustering characteristics of economic activities, spatial regression models, such as the Spatial Autoregressive (SAR), Spatial Error Model (SEM), and Spatial Durbin Model (SDM), were introduced to capture spatial autocorrelations overlooked by OLS models. Spatial regression models help reveal correlations between economic variables that encompass not only traditional interactions but also spatial interdependencies. Next, we employed the Lagrange Multiplier (LM) test [29] to decide whether to use spatial regression models instead of OLS when the uncertainty of model specification might be encountered. The outcome of the LM test guides us in selecting the most suitable model to address spatial autocorrelation. Furthermore, the Hausman test [30] was used to choose between fixed effects and random effects models, which depend on the appropriateness of the random effects assumption in the model. Then, we utilized the Likelihood Ratio (LR) test [31] to determine whether to adopt the SAR, SEM, or SDM. This step aims to ensure the chosen model best captures the spatial dependency in the data. Simultaneously, the LR test [32] also determines whether the model should include individual fixed effects, time fixed effects, or both to more accurately capture unobserved heterogeneity in the data. Overall, our analytical framework is built upon a deep understanding of the spatial characteristics of data, thus ensuring the scientific and adaptive selection of models through a series of carefully chosen statistical tests. The flow chart is shown in Figure 1.
Overall, the method can ensure the scientific and adaptive selection of models through a series of carefully chosen statistical tests. This comprehensive approach enables us to effectively identify and quantify spatial correlations among variables that offer deeper insights into the field of economics.

3.2. The Details of Statistical Tests

The Lagrange Multiplier (LM) test served as a critical juncture in our analysis, thereby guiding us in the decision of whether to incorporate spatial regression models over the traditional Ordinary Least Squares (OLS) approach. This determination is essential due to the spatial clustering phenomenon often observed in economic activities, which can significantly influence the analysis of dataset. The test specifically examines whether the spatial autocorrelation condition where the residuals of the OLS model are not randomly distributed but instead exhibit a spatial pattern—which is present in the residuals of the OLS model. The hypotheses is shown below.
  • Null Hypothesis ( H 0 ): The residuals of the OLS model do not exhibit spatial autocorrelation that implies that the OLS model is sufficient for the analysis.
  • Alternative Hypothesis ( H 1 ): The residuals demonstrate spatial autocorrelation that suggests a need to shift towards a spatial regression model.
Rejection of H 0 indicates the presence of spatial correlation among the residuals. These models are equipped to account for the spatial dependencies overlooked by OLS, thus offering more understanding of the data. Conversely, if the null hypothesis is not rejected, it implies that the OLS model is adequately capturing the relationships within the data without the need to account for spatial autocorrelation.
The Hausman test served as a critical tool for distinguishing between fixed effects and random effects models in our analysis. This test is based on the premise that the suitability of the random effects model depends on the absence of correlation between the model’s unique errors and its independent variables. The hypotheses is shown below.
  • Null Hypothesis ( H 0 ): The difference in coefficients between the fixed effects and random effects models is not systematic.
  • Alternative Hypothesis ( H 1 ): There is a systematic difference in coefficients that indicates that the random effects model produces biased estimators.
Rejecting H 0 signals a preference for the fixed effects model when it suggests that the random effects model may indeed be biased and fail to provide consistent estimates. On the other hand, if H 0 is not rejected, it implies that the random effects model is appropriate for the dataset, thus assuming that the random effects are indeed uncorrelated with the independent variables. This outcome would favor the random effects model for its efficiency over the fixed effects model. The Hausman test is vital in guiding the selection of the most appropriate model, thus aiming to minimize bias and reflect the true structure and dynamics within the data accurately.
The Likelihood Ratio (LR) test was used to choose the best model among the Spatial Durbin Model (SDM), Spatial Autoregressive (SAR), and Spatial Error Model (SEM). This test is designed to compare the adequacy of these models in capturing the spatial dependencies present in our data. It balances the complexity of the model against its ability to explain spatial interdependencies and is determined by the statistical significance of the outcomes. The hypotheses is shown below.
  • Null Hypothesis ( H 0 ): A simpler model (e.g., SAR or SEM) is sufficient to capture the spatial dependency in the data.
  • Alternative Hypothesis ( H 1 ): A more complex model (e.g., SDM) is necessary to adequately model the spatial relationships.
Rejecting H 0 indicates a leaning towards the more comprehensive SDM of dataset, as it suggests that the simpler models do not sufficiently capture the spatial dynamics. This preference is grounded in the evidence that the added complexity of the SDM when accounting for both spatial lags and error autocorrelation provides a significantly better fit for the dataset. Conversely, if H 0 is not rejected, it supports the use of a simpler model (either SAR or SEM), thus underlining its adequacy in modeling spatial dependencies without unnecessary complexity. The LR test plays a pivotal role in ensuring our model selection is both parsimonious and effective, thereby enhancing the reliability and interpretability of our findings in spatial analysis.
The LR test for fixed effects is an integral part of refining our model to ensure that it accurately captures the complexities of relationships. This test is specifically designed to evaluate the necessity and impact of incorporating individual, time, or both types of fixed effects into our model. These fixed effects are crucial for accounting for unobserved heterogeneity that could otherwise bias our results. The choice between different fixed effects configurations is made based on the outcomes of this test, thus aiming to enhance the model’s ability to accurately reflect underlying dynamics. The hypotheses is shown below.
  • Null Hypothesis ( H 0 ): Including a single dimension of fixed effects, either individual or time, is sufficient to account for unobserved heterogeneity within the data.
  • Alternative Hypothesis ( H 1 ): The inclusion of both individual and time fixed effects (a two-way fixed effect model) is necessary to comprehensively model the economic relationships.
Rejecting H 0 at the significance level indicates a preference for the two-way fixed effect model, thus suggesting that adequately addressing both individual heterogeneity and temporal variations is crucial for the integrity of the model. In essence, it enables us to make credible inferences in our analysis, particularly in the context of the relationship between transportation and economic variables by ensuring that the chosen model adequately captures the complex interplay of spatial, individual, and factors in dataset. This careful and methodical approach enhances the reliability and validity of our findings, thus contributing to a deeper understanding of the phenomena under study.

4. Description of Dataset

The Structure and Details of Dataset

In this section, we detail the dataset used in our study. This dataset is a panel dataset that covers 11 cities in Zhejiang Province, and the period of time spans from 2010 to 2020, with the data having been collected from the website of the National Bureau of Statistics of China and the China Statistical Yearbook. The collection of data mainly involves independent variables ranging from X 1 to X 20 after preprocessed. For variables of transportation, variables were set to include passenger volume, freight volume, road area and mileage, turnover volume, and the transportation and services. The variables and their symbols are shown in Table 1.
Then, we introduced the dependent variable of this research called the economical variable (CI). We utilized the economic high-quality development rating index system that has been proposed. This system comprehensively evaluates the high-quality economic development of Chinese cities by considering five key dimensions: innovation, coordination, openness, green development, and shared development with 21 specific variable. The evaluation applies the entropy method for an integrated assessment with the relevant variable detailed in Table 2.

5. Experiments and Results

In this section, the experiment is dedicated to conducting an empirical analysis to deeply investigate the impact of transportation data on the dependent variable, CI, thus validating the effectiveness of the proposed methodology in practical applications. Furthermore, this section will present the results of the experimental analysis, which encompasses a summary and interpretation of the model estimation results, an analysis of spatial effects, a comparison of different models, and an economic interpretation of the empirical findings. This comprehensive approach aims to offer insights into the intrinsic relationship between transportation development and economic performance.

5.1. Experiments

In the preprocessing stage of our dataset, we initially addressed missing values, particularly focusing on instances where the missing value percentage exceeded 10%. For cases where the missing value percentage was less than 10%, we imputed missing values using the mean value of the variable. This approach not only preserves essential variables but also mitigates the issues associated with missing values, such as increased computational costs and reduced efficiency. The processed dataset is shown in Table 1. Subsequently, we applied a logarithmic transformation to standardize the dataset and simplify the complexity of the variables. Then, we highlighted the interrelationships among variables using a correlation matrix and identified key variables through stepwise regression. This comprehensive preprocessing ensured that our dataset was well prepared for subsequent analyses. After that, we set the processed dataset with chosen variables as independent variables and the CI as the dependent variable.
Then, we employed a series of econometric models to delve into the the intrinsic correlations between the transportation dataset and the CI, thus aiming to effectively quantify and understand the role of the transportation dataset in economic analysis. To address the uncertainty of the model specification, we utilized the Lagrange Multiplier (LM) test to determine whether spatial regression models should be used in place of the Ordinary Least Squares (OLS) model or not. The results of the LM test guided us in selecting the most appropriate model to tackle spatial autocorrelation issues. Additionally, we employed the Hausman test to decide between fixed effects and random effects models. To further refine our model selection, we used the Likelihood Ratio (LR) test to choose among the Spatial Autoregressive (SAR), Spatial Error Model (SEM), or Spatial Durbin Model (SDM). This step ensured that the chosen model would optimally capture the spatial dependencies present in the dataset. The LR test also aided in determining whether to incorporate individual fixed effects, time fixed effects, or both to more accurately account for unobserved heterogeneity in the data. This methodological approach allowed us to precisely identify and quantify the spatial correlations among economic variables. The method is discussed in Section 3.

5.2. Results

Following the methodology, we initially employed a correlation coefficient matrix and stepwise regression to identify significant explanatory variables. The selected variables are outlined in the Table 3.
Then, we plotted the heatmaps of the correlation matrices between variables before and after processing, which are shown in Figure 2.
These two heatmaps provide a comparative view of the correlations between variables before and after data processing. In the top of heatmap, we observe the correlations among 21 variables, labeled from X 1 to X 20 , and the dependent variable, CI. The correlations are depicted using a color scale, where red indicates a strong positive correlation, blue indicates a strong negative correlation, and colors close to white suggest weak or no correlation. For instance, a strong positive correlation can be seen between X 3 and X 7 , while a strong negative correlation is apparent between X 4 and X 10 . Most of the variable correlations appear to be moderate or weak. The bottom of the heatmap shows the variables selected as important after stepwise regression analysis. This indicates that some variables were removed during data processing due to their low correlations with others. In this heatmap, the pattern of correlations changes with most of the remaining variables that exhibit significant positive correlations. However, there are negative correlations between X 11 and X 7 , X 15 , as well as between X 12 and X 7 , X 15 . Overall, these heatmaps offer a visual contrast that helps us understand how data preprocessing can affect the relationships between variables. The complexity is decreased and the relationships among the remaining variables are clearer by reducing the number of variables. This comparison can reveal which variables might be more important for the model and how they interact with each other.
Next, we calculated the Moran’s I index, which is a key metric for assessing spatial autocorrelation in spatial data analysis. Spatial autocorrelation refers to the interdependence among observations, thus indicating that each city is not entirely independent. This interdependence contravenes a fundamental assumption of classical OLS regression analysis that observations should be independent of each other. By calculating the Moran’s I index, we can quantitatively measure the strength of spatial autocorrelation, thus providing a crucial basis for selecting the appropriate model. The Moran’s I index of each year is shown in Table 4.
From Table 4, it is evident that the Moran’s I index values were negative for all years, which indicate negative spatial autocorrelation within the studied spatial data during this period. Negative spatial autocorrelation means that adjacent observations in space often exhibit opposite characteristics, with high values in one region typically surrounded by low values in neighboring areas. Although the Moran’s I index remained negative from 2010 to 2020, its absolute values fluctuated and showed a decreasing trend in recent years from 2018 to 2020, which indicates a movement towards a more balanced spatial distribution. Based on the calculated Moran’s I index, it is clear that spatial autocorrelation models can provide more accurate estimates and stronger explanatory power. Then, we conducted LM tests to decide between using an Ordinary Least Squares (OLS) model or a spatial autoregressive model and set the p value threshold at 0.05. The calculated results are presented in the Table 5.
As observed from Table 5, the model needed to incorporate a spatial error component to accurately capture spatial autocorrelation, with the LM error test and the robust LM error test showing significant results. On the other hand, the p values for both the LM lag test and the robust LM lag test exceeded 0.05, thus indicating insufficient evidence to support the presence of spatial lag autocorrelation. However, when considering both lag and error components, the significant result of the LM SARMA test suggests that the spatial autocorrelation is necessary. Taking into account the calculated Moran’s I indices, this study employed a spatial autocorrelation model to capture the interrelationships between variables more effectively. Following the research framework, the next step involved conducting the Hausman test to decide between fixed effects and random effects models. The results are presented in the Table 6.
The results from the Hausman test are shown in Table 6; this table provides a clear direction for choosing between fixed effects and random effects. The test strongly rejected the null hypothesis that the preferred model is random effects, with a test statistic of 621.815 and a p value of 0.0. This significant result indicates a difference in the coefficients estimated by the fixed effects model compared to those estimated by the random effects model. Consequently, the fixed effects model was found to be the more appropriate choice for this analysis, because it accounted for unobserved heterogeneity that was correlated with the observed variables in the panel data. This selection is crucial for ensuring that the model accurately captures the dynamics and nuances of the data, leading to more reliable and valid inferences. Finally, we applied the LR test to compare the fit of three different models. In spatial econometrics, the Spatial Autoregressive Model (SAR), Spatial Error Model(SEM), and Spatial Durbin Model (SDM) are common specifications for spatial data analysis. The LR test can help you decide whether to include spatial lag, spatial errors, or both in your model. The results are presented in the Table 7.
As indicated in Table 7, the p values for all model comparisons were substantially below the 0.05 threshold, thus leading to the rejection of the null hypothesis in each case. The LR statistic was particularly large in the SAR vs. SDM and SEM vs. SDM comparisons, thus strongly favoring the SDM model over both the SAR and SEM models. This suggests that both spatially lagged dependent variables and spatially autocorrelated error terms are significant in explaining the spatial dependency in the data. At the same time, the selection between individual fixed effects, time fixed effects, or a combination of both is a crucial step evaluated by the LR test. The outcomes of this selection process are detailed in Table 8, which provides a clear comparison of the effects tested.
This table indicates that the model incorporating both individual and time fixed effects was selected as the final model due to its statistically significant superiority over models that include only individual fixed effects or time fixed effects. Although the difference between individual effects alone and the combination of individual and time effects was not significant (p value of 0.9288), comparisons between the individual effects and time effects (p value of < 2.2 × 10 16 ), as well as time effects and the combination of individual and time effects (also p value of < 2.2 × 10 16 ), indicate that the combination of individual differences and changes more comprehensively explains the variability in the dataset. Therefore, the dual fixed effects of individual and time offer a deeper understanding and higher fit of the model to the dataset, thus meaning that the model with both individual and time fixed effects was deemed the most appropriate choice. Next, we opted for a Spatial Durbin Model (SDM) with individual and time fixed effects. The formula is shown in Equation (5).
ln Y i t = ρ j W i j ln Y j t + k β k ln X k i t + k α k j W i j ln X k j t + ε i t ,
In this model, ρ represents the impact of spatial lag, β k are the coefficients for the explanatory variables, and α k are the coefficients for the spatial variables. W i j is the spatial weight between individuals i and j, and ε i t is the error term. The results of the model are shown in Table 9.
Based on the results of the Spatial Durbin Model (SDM), the variables X8′ and X9′ were not very significant for the SDM model. The increase in road, waterway, and civil aviation freight volumes had a significant positive effect on economic activity, thus emphasizing the core role of freight services in supporting domestic trade, industrial production, and market supply, which are closely linked with economic growth. Concurrently, the expansion of urban road area, operational road mileage, and expressway mileage were shown to significantly boost economic activities, thus highlighting the importance of infrastructure development in driving economic growth and enhancing logistic efficiency, as well as improving the quality of life. In contrast, the impact of road and waterway passenger turnover on economic activities was relatively minor, thus suggesting that passenger services may not contribute as significantly to economic activities as freight services do. Particularly, the influence of public electric bus passenger volume on the economy was not apparent, possibly because its role in the entire transportation system is overshadowed by other more dominant modes of transportation.

6. Discussion and Conclusions

This study delved into the interplay between transportation data and economic activity through the Spatial Durbin Model (SDM), thus focusing on freight volume, road area and mileage, turnover, and transportation services. Freight volume, including road, waterway, and civil aviation cargo transport, had a direct and significant positive impact on economic activity. This reflects the core role of freight services in promoting domestic trade, industrial production, and the market supply chain. The efficiency and capacity of freight services are directly linked to the growth momentum of the economy, because they ensure the timely supply of raw materials and goods, reduce production costs, and enhance market competitiveness. Hence, increasing investment in freight infrastructure and optimizing the freight network layout are key strategies to enhance national economic development levels. The expansion of road area and mileage is a crucial part of infrastructure development, thereby significantly affecting logistics efficiency, promoting regional economic integration, and improving the quality of life for residents. A high-quality road network not only reduces transportation costs but also facilitates the flow of people, goods, and information, thereby activating market vitality and innovation capacity. Moreover, improvements in road infrastructure can attract external investments, thus promoting tourism and local economic development. Therefore, governments and relevant departments should strengthen road construction and maintenance to ensure the smooth operation of the transportation network, thus supporting the continuous and healthy development of the economy. Although the direct impact of passenger turnover on economic activity is relatively small, an efficient passenger transport system plays an undeniable role in promoting labor mobility, enhancing urban accessibility, and supporting sustainable development. Optimizing passenger services not only improves the convenience and comfort of residents’ travel but also helps reduce traffic congestion and environmental pollution, thereby promoting the development of a green economy. Thus, developing public transport, improving service quality and efficiency, and promoting new energy and intelligent transportation systems are important ways to achieve sustainable development of the economy and society. Transportation services, especially the increase in public electric bus passenger volume, may not have a significant direct impact on economic variables in this study, but their potential role in promoting environmental sustainability, improving energy efficiency, and enhancing urban transportation systems should not be overlooked. The development of public transportation systems can provide more job opportunities and promote economic and cultural exchanges between cities, thereby enhancing the attractiveness and competitiveness of cities. Therefore, policymakers should focus on the integration and development of public transportation by exploring how to use public transport systems as effective tools to drive economic growth and achieve social equity.
Although the direct impact of passenger turnover on economic activity is relatively small, an efficient passenger transport system plays an undeniable role in promoting labor mobility that can enhance urban accessibility and supporting sustainable development. Optimizing passenger services not only improves the convenience and comfort of residents’ travel but also helps reduce traffic congestion and environmental pollution for the development of a green economy. With the rapidly evolving economic and technology, we should also consider the impacts of recent global events such as the COVID-19 pandemic and technological disruptions in transportation technologies. These factors could potentially alter the previously established relationships between transportation metrics and economic outputs. We can discuss the connection between economic and societal implications to underline their relevance in the future. In addition, data collection methods might have inherent biases across different regions or times. We can collect more data samples in the next step or construct the time series model to simulate the dataset to avoid the bias of calculation.
In conclusion, freight volume, road area and mileage, passenger turnover, and transportation services are important factors affecting economic activity. These factors are not only directly related to the growth potential of the economy but also indirectly affect sustainable social development and the quality of life of residents. Therefore, formulating comprehensive transportation and infrastructure development strategies, optimizing transportation networks, and improving the quality of transportation services are vital approaches to promote economic growth, enhance national competitiveness, and achieve sustainable social development. Governments and decision makers should analyze the complex relationship between transportation infrastructure and economic activity deeply, plan transportation development scientifically, allocate resources reasonably, and ensure the maximum benefit of investment in transportation infrastructure to promote comprehensive progress in the economy and society.

Author Contributions

Conceptualization, J.S.; methodology, J.S., T.B. and Z.Z.; software, T.B. and Z.Z.; validation, T.B.; formal analysis, H.T.; writing—original draft preparation, J.S., T.B. and Z.Z.; writing—review and editing, Z.Z. and H.T.; funding acquisition, J.S. All authors have read and agreed to the published version of the manuscript.

Funding

This work was partly supported by the National Key Research and Development Program of China under Grants 2023YFB2504704-02 and the Shenzhen Longhua District Digital Intelligent Forming System Equipment Collaborative Innovation Platform (Serial number: J10M00792305290004).

Institutional Review Board Statement

Not applicable.

Informed Consent Statement

Not applicable.

Data Availability Statement

Data are contained within the article.

Conflicts of Interest

The authors declare no conflicts of interest.

References

  1. Li, H.; Sun, Z. Mechanism Analysis and Effect Test of Traffic Construction Promoting Economic Growth. J. Chongqing Jiaotong Univ. (Social Sci. Ed.) 2023, 23, 42–51+86. [Google Scholar]
  2. Wang, J.; Yang, X. Spatial Spillover of Yangtze River Delta Transportation Infrastructure on Economic Growth. Highway 2023, 68, 195–203. [Google Scholar]
  3. Zan, X.; Ou, G. Transport Infrastructure, Internet and Urban Economic Growth Potential. J. Highw. Transp. Res. Dev. 2023, 40, 261–270. [Google Scholar]
  4. Yao, Z.; Liu, Z. On the influence of modern transportation infrastructure on the economic development quality of metropolitan areas. J. Chang. Univ. Sci. Ed. 2022, 23, 60–69. [Google Scholar]
  5. Shi, J.; Wang, S.; Liu, S.; Zhou, C. Unveiling Transportation Socio-Economic Adaptability Using a Node–Place Model: A Case from Zhejiang Province, China. Sustainability 2024, 16, 4009. [Google Scholar] [CrossRef]
  6. Zhu, L.; Luo, H. The features and the mechanism of the impact of transportation infrastructure construction on regional economic gap and the empirical study. J. Yunnan Univ. Financ. Econ. 2022, 38, 31–45. [Google Scholar]
  7. Wu, Y.; Sun, H.; Zhang, P. Coupling coordination degree between transport accessibility and economic development level: A case study of Sichuan Province. Transp. Res. 2021, 7, 19–26. [Google Scholar]
  8. Xie, C.; Wang, M. A study on the impact of transportation infrastructure on the spatial distribution of industrial activities. J. Manag. World 2020, 36, 52–64+161. [Google Scholar]
  9. Ru, C. Study on the Impact of Transportation Infrastructure on Economic Development-Based on the Perspective of Urbanisation and Government Intervention. Master’s Thesis, Dongbei University of Finance and Economics, Dalian, China, 2022. [Google Scholar]
  10. Tsom, D. Study on the Contribution of Transportation Infrastructure to Regional Economic Growth—Empirical Analysis of Tibet Autonomous Region. Master’s Thesis, Tibet University, Lhasa, China, 2020. [Google Scholar]
  11. Wang, Y. The Impact of Transportation Infrastructure on County Economic Development. Master’s Thesis, Lanzhou Jiaotong University, Lanzhou, China, 2021. [Google Scholar]
  12. Wang, J.; Yao, S. An Empirical Study of Transportation Infrastructure on Economic Growth in Western China. Guangxi Qual. Superv. Guide Period. 2018, 6, 21–22. [Google Scholar]
  13. Lv, D.; Xue, F. Relationship between Railway Transport Infrastructure and EconomicGrowth Based on Econometrics. J. Transp. Eng. Inf. 2018, 16, 101–108. [Google Scholar]
  14. Yang, X.; Jiang, H.; Xiao, J.; Tian, X. Spatial Effect of Water Transportation to Economic Development in the Yangtze River Economic Zone. Navig. China 2021, 44, 58–62. [Google Scholar]
  15. Man, Z.; Wu, J. Empirical Study on the Coupling and Coordination of Water Transportation Industry and Tourism in Zhoushan City. China Logist. Purch. 2023, 20, 56–58. [Google Scholar]
  16. Wang, Y.; Deng, Z.; Zhang, L.; Zhang, P. An Empirical Study on Route Operational Efficiency and Its Influencing Factors. Aeronaut. Comput. Tech. 2021, 51, 1–5. [Google Scholar]
  17. Delbari, S.A.; Ng, S.I.; Aziz, Y.A. An Investigation of Key Competitiveness Indicators and Drivers of Full-service Airlines using Delphi and AHP Techniques. J. Air Transp. Manag. 2016, 52, 23–34. [Google Scholar] [CrossRef]
  18. Zhang, F.; Graham, D. Air transport and economic growth: A review of the impact mechanism and causal relationships. Transp. Rev. 2016, 40, 506–528. [Google Scholar] [CrossRef]
  19. Saidi, S.; Shahbaz, M.; Akhtar, P. The long-run relationships between transport energy consumption, transport infrastructure, and economic growth in MENA countries. Transp. Res. Part A 2018, 111, 78–95. [Google Scholar] [CrossRef]
  20. Huang, S.; Wang, Y. A Study on the Relationship between Transportation Infrastructure Development and Economic Growth in China-Based on Nonlinear Granger Causality Tests. Economist 2012, 6, 28–34. [Google Scholar]
  21. Zhang, Y.; Liu, X. An Empirical Study on the Relationship between Transportation Infrastructure and Economic Growth in Xi’an City. J. Taiyuan Urban Vocat. Coll. 2020, 15–18. [Google Scholar]
  22. Moralles, H.F.; Costa Silveira, N.J.; do Nascimento Rebelatto, D.A. Transport infrastructure and economic growth in Brazil. J. Transp. Lit. 2012, 6, 4. [Google Scholar]
  23. Donders, A.R.T.; Van Der Heijden, G.J.; Stijnen, T.; Moons, K.G. A gentle introduction to imputation of missing values. J. Clin. Epidemiol. 2006, 59, 1087–1091. [Google Scholar] [CrossRef]
  24. Osborne, J. Improving your data transformations: Applying the Box-Cox transformation. Pract. Assessment, Res. Eval. 2019, 15, 12. [Google Scholar]
  25. Steiger, J.H. Tests for comparing elements of a correlation matrix. Psychol. Bull. 1980, 87, 245. [Google Scholar] [CrossRef]
  26. Bendel, R.B.; Afifi, A.A. Comparison of stopping rules in forward “stepwise” regression. J. Am. Stat. Assoc. 1977, 72, 46–53. [Google Scholar]
  27. Chen, Y. New approaches for calculating Moran’s index of spatial autocorrelation. PLoS ONE 2013, 8, e68336. [Google Scholar] [CrossRef] [PubMed]
  28. Wang, T. Introduction to Econometrics; Tsinghua University Press: Beijing, China, 2006. [Google Scholar]
  29. Engle, R.F. Wald, likelihood ratio, and Lagrange multiplier tests in econometrics. Handb. Econom. 1984, 2, 775–826. [Google Scholar]
  30. Amini, S.; Delgado, M.S.; Henderson, D.J.; Parmeter, C.F. Fixed vs. random: The Hausman test four decades later. In Essays in Honor of Jerry Hausman; Emerald Group Publishing Limited: Bingley, UK, 2012; Volume 29, pp. 479–513. [Google Scholar]
  31. Elhorst, J.P. Spatial Panel Data Analysis. Encycl. GIS 2017, 2, 2050–2058. [Google Scholar]
  32. Abrahamowicz, M.; MacKenzie, T.; Esdaile, J.M. Time-dependent hazard ratio: Modeling and hypothesis testing with application in lupus nephritis. J. Am. Stat. Assoc. 1996, 91, 1432–1439. [Google Scholar] [CrossRef]
Figure 1. The flow chart of methodology.
Figure 1. The flow chart of methodology.
Sustainability 16 04283 g001
Figure 2. The heatmaps of correlation matrices. The top of figure is the correlation between 21 variables before processing, and the bottom of figure is the correlation between chosen variables after processing.
Figure 2. The heatmaps of correlation matrices. The top of figure is the correlation between 21 variables before processing, and the bottom of figure is the correlation between chosen variables after processing.
Sustainability 16 04283 g002
Table 1. The details of dataset after preprocessing.
Table 1. The details of dataset after preprocessing.
Primary VariableSecondary VariableSymbol
Passenger VolumeRailway Passenger Volume X 1
Road Passenger Volume X 2
Waterway Passenger Volume X 3
Civil Aviation Passenger Volume X 4
Freight VolumeRailway Freight Volume X 5
Road Freight Volume X 6
Waterway Freight Volume X 7
Civil Aviation Freight Volume X 8
Road Area and MileageUrban Road Area X 9
Per Capita Paved Road Area X 10
Road Mileage in Operation X 11
Expressway Mileage X 12
TurnoverRoad Passenger Turnover X 13
Road Freight Turnover X 14
Waterway Passenger Turnover X 15
Waterway Freight Turnover X 16
Transportation and ServicesCivilian Car Ownership X 17
Number of Operational Taxi X 18
Annual Public Electric Bus Passenger Volume X 19
Number of Operational Public Electric Buses X 20
Table 2. The economic development variable system.
Table 2. The economic development variable system.
Category VariableSpecific Variable
Innovative DevelopmentScience and Technology Investment
Education Investment
Number of Patents Obtained
Coordinated DevelopmentFinancial Deposits Amount
Per Capita Income
Non-Real Estate Investment
Tertiary Industry Proportion
Open DevelopmentUtilization of Foreign Capital
Total Output Value of Foreign Enterprises
Number of Foreign Enterprises
Green DevelopmentIndustrial Wastewater Discharge
Industrial Sulfur Dioxide Emissions
Industrial Smoke and Dust Emissions
Comprehensive Utilization Rate of Industrial Solid Waste
Centralized Treatment Rate of Sewage Treatment Plants
Harmless Treatment Rate of Household Garbage
Shared DevelopmentNumber of Doctors
On-Duty Employee Wages
Urban Greening Rate
Social Retail Goods Consumption
Government Expenditure
Table 3. Selected key variables via correlation matrix and stepwise method.
Table 3. Selected key variables via correlation matrix and stepwise method.
VariableSymbol
Road Freight Volume X 6
Waterway Freight Volume X 7
Civil Aviation Freight Volume X 8
Urban Road Area X 9
Road Mileage in Operation X 11
Expressway Mileage X 12
Road Passenger Turnover X 13
Waterway Passenger Turnover X 15
Annual Public Electric Bus Passenger Volume X 19
Table 4. The Moran’s I Index of each year.
Table 4. The Moran’s I Index of each year.
YearMoran’s I Index
2010−0.268285
2011−0.179540
2012−0.272014
2013−0.228386
2014−0.267381
2015−0.167232
2016−0.253236
2017−0.249992
2018−0.151740
2019−0.129956
2020−0.125445
Table 5. LM tests for spatial autocorrelation.
Table 5. LM tests for spatial autocorrelation.
Test TypeTest Statisticp Value
LM Error Test7.67680.0056
LM Lag Test0.87680.3491
Robust LM Error Test7.02250.008
Robust LM Lag Test0.22260.6371
LM SARMA Test7.89930.0193
Table 6. Hausman test for choosing effect.
Table 6. Hausman test for choosing effect.
TestTest Statisticp Value
Fixed Effect vs. Random Effect621.8150.0
Table 7. Likelihood ratio test results for model comparison.
Table 7. Likelihood ratio test results for model comparison.
Model ComparisonLR Statisticp Value
SAR vs. SDM221.1797 1.18 × 10 42
SEM vs. SDM169.6304 3.31 × 10 31
Table 8. Likelihood ratio test for different effects.
Table 8. Likelihood ratio test for different effects.
TestModel 1Model 2p Value
Individual vs. BothIndividual Fixed EffectsIndividual + Time Fixed Effects0.9288
Time vs. BothTime Fixed EffectsIndividual + Time Fixed Effects<2.2 × 10 16
Individual vs. TimeIndividual Fixed EffectsTime Fixed Effects<2.2 × 10 16
Table 9. The results of SDM Model with time and individual fixed effects.
Table 9. The results of SDM Model with time and individual fixed effects.
VariableEstimateStd. Errorz Valuep Value
Intercept7.47923.49982.13703.2596 ×   10 2
X10.06780.01474.62463.753 ×   10 6
X20.05250.0079−6.62593.452 ×   10 11
X30.09970.009710.3261<2.2 ×   10 16
X40.01100.00234.75551.980 ×   10 6
X50.00610.00125.13192.868 ×   10 7
X60.17130.0201−8.5444<2.2 ×   10 16
X70.00240.00390.60345.4625 ×   10 1
X80.03030.00634.82871.374 ×   10 6
X90.00210.0015−1.40431.6024 ×   10 1
X1′1.32690.4682−2.83434.593 ×   10 3
X2′2.51591.4478−1.73778.2256 ×   10 2
X3′6.04842.07712.91193.592 ×   10 3
X4′0.13610.0637−2.13663.2631 ×   10 2
X5′0.03510.05960.58855.5618 ×   10 1
X6′4.39741.8194−2.41691.5651 ×   10 2
X7′0.11260.04332.59859.364 ×   10 3
Disclaimer/Publisher’s Note: The statements, opinions and data contained in all publications are solely those of the individual author(s) and contributor(s) and not of MDPI and/or the editor(s). MDPI and/or the editor(s) disclaim responsibility for any injury to people or property resulting from any ideas, methods, instructions or products referred to in the content.

Share and Cite

MDPI and ACS Style

Shi, J.; Bai, T.; Zhao, Z.; Tan, H. Driving Economic Growth through Transportation Infrastructure: An In-Depth Spatial Econometric Analysis. Sustainability 2024, 16, 4283. https://doi.org/10.3390/su16104283

AMA Style

Shi J, Bai T, Zhao Z, Tan H. Driving Economic Growth through Transportation Infrastructure: An In-Depth Spatial Econometric Analysis. Sustainability. 2024; 16(10):4283. https://doi.org/10.3390/su16104283

Chicago/Turabian Style

Shi, Jianwei, Tongyuan Bai, Zhihong Zhao, and Huachun Tan. 2024. "Driving Economic Growth through Transportation Infrastructure: An In-Depth Spatial Econometric Analysis" Sustainability 16, no. 10: 4283. https://doi.org/10.3390/su16104283

APA Style

Shi, J., Bai, T., Zhao, Z., & Tan, H. (2024). Driving Economic Growth through Transportation Infrastructure: An In-Depth Spatial Econometric Analysis. Sustainability, 16(10), 4283. https://doi.org/10.3390/su16104283

Note that from the first issue of 2016, this journal uses article numbers instead of page numbers. See further details here.

Article Metrics

Back to TopTop