Next Article in Journal
The Influence of the Aggregate Configuration on the Seismic Assessment of Unreinforced Masonry Buildings in Historic Urban Areas
Previous Article in Journal
Multimodal Framework for Smart Building Occupancy Detection
 
 
Font Type:
Arial Georgia Verdana
Font Size:
Aa Aa Aa
Line Spacing:
Column Width:
Background:
Article

Enhancing Sewage Sludge Treatment with Hydrothermal Processing: A Case Study of Adana City

Davidson School of Chemical Engineering, Purdue University, West Lafayette, IN 47907, USA
Sustainability 2024, 16(10), 4174; https://doi.org/10.3390/su16104174
Submission received: 14 April 2024 / Revised: 23 April 2024 / Accepted: 14 May 2024 / Published: 16 May 2024

Abstract

As a byproduct of municipal wastewater treatment systems, sewage sludge has traditionally been treated in low-value applications such as landfilling, posing significant environmental risks due to its pollutant content. However, there is a growing interest in utilizing the energy potential of sewage sludge through thermochemical conversion methods. Among these methods, hydrothermal liquefaction (HTL) has come to the fore as a promising green approach, offering an environmentally friendly means of extracting bio-oils and biochemicals from sewage sludge. In this study, the HTL method, regarded as an innovative approach among sewage sludge treatment methods apart from incineration, pyrolysis, and landfilling, is comparatively investigated in terms of greenhouse gas (GHG) emissions alongside other methods. In particular, this study analyzes the projected amount and various characteristics of sewage sludge that could potentially be generated by 2030 for the city of Adana, which currently produces approximately 185 tons of sewage sludge per day. The findings indicate that without intervention, sludge production is projected to reach 68,897 tons per year by 2030. Moreover, this research demonstrates that the utilization of HTL for sludge treatment results in a reduction of emissions by approximately 7-fold compared with incineration of sewage sludge.

1. Introduction

Various classifications of waste have been explored concerning its generation, management, and treatment methods. The types of waste examined in depth include urban solid waste, hazardous waste, sewage sludge, etc. [1]. The continued expansion of urban populations and industrial sectors, both effectively served by wastewater treatment facilities, leads to a significant increase in sewage sludge production [2]. Among the array of waste management strategies, the most favored aligns with the principles of the circular economy, advocating for sustainable development. The circular economy places significant emphasis on the higher tiers of the waste hierarchy, particularly prevention, reuse, and recycling. Recycling methods as alternatives to sending various hazardous wastes (such as sewage sludge, asbestos, etc.) to landfills are currently under widespread exploration. Such practices represent significant steps toward embracing the circular economy [3]. These practices promote cleaner production methods and aim to minimize waste generation, fostering a more sustainable approach to resource management [4]. Importantly, the global adoption of a circular economy model addresses concerns related to resource depletion and the adverse environmental consequences contributing to climate change [5]. In contrast, a circular economy prioritizes waste reduction and pollution minimization, thereby safeguarding the environment through a model centered around “resource-product-waste-resource” [6].
Biomass serves as a renewable energy source, readily available in diverse materials, including agricultural residue, organic waste such as food, and sewage sludge, among others [7]. Sewage sludge is a consequential byproduct of wastewater treatment plants, generated in substantial quantities during the treatment process. It emerges as a heterogeneous substance resulting from wastewater treatment, characterized by significant proteins, carbohydrates, water content, lipids, and various toxic and non-toxic inorganic components [8].
The escalating urbanization and rapid population expansion have intensified the production of sewage sludge, which is becoming an important concern that hampers urban progress and contributes to environmental contamination [9]. Recent estimates indicate that China and Europe produce approximately 20 million metric tons (dry matter) and 10 million metric tons of sewage sludge annually, respectively [10,11]. The projected total global demand for liquid biofuels is expected to account for approximately 27% of the total fuel demand by 2050. Similarly, within the European Union (EU), a target share of around 25% is aimed to be achieved by 2030. Despite the substantial short-term market demand, progress in the commercialization of advanced liquid biofuels is constrained. One major obstacle is the high capital and operating costs associated with these technologies, which require large-scale operations to achieve reasonable production costs [12]. This growing volume of sewage sludge has exacerbated environmental challenges, including issues related to waste management and environmental pollution. However, sewage sludge poses inherent risks to both human health and the environment due to its diverse array of contaminants, including pathogens, micro-pollutants, heavy metals, and other hazardous substances [8,13]. The presence of heavy metals in treated sludge is of particular concern due to their high density and toxicity, even at low concentrations. Therefore, there is an urgent global imperative to develop sustainable methods for treating sewage sludge. Additionally, as biodegradable waste materials decompose within landfills, a diverse mixture of gases, primarily methane and carbon dioxide—both significant contributors to the greenhouse effect and climate change—is emitted [14].
Over time, sewage sludge treatment has predominantly relied on landfill disposal, incineration, and agricultural utilization. However, these methods encounter numerous challenges due to limited land availability and stringent environmental regulations [15]. Anaerobic digestion, aerobic composting, and landfilling were previously prevalent methods for treating and disposing of sewage sludge. However, these methods fail to entirely eradicate harmful pollutants like pathogens, heavy metals, and pharmaceuticals present in sewage sludge, posing risks to both human health and the environment. Even during the anaerobic digestion process, only 20–30% by weight of the carbon present in sewage sludge is recycled as CH4 to offset energy consumption. The remaining 70–75% is converted into CO2 and released into the environment. Moreover, these techniques are time-consuming and require extensive land space for the decomposition of organic matter within sewage sludge [16,17]. As a result, there is a pressing need to establish alternative treatment pathways that incorporate both recycling and safe disposal practices. Sewage sludge, enriched with volatiles, is recognized as a valuable bio-resource suitable for producing liquid fuels and a diverse array of chemicals [18]. Its higher heating value (HHV) typically ranges between 12 to 20 MJ/kg, aligning it with other energy-rich biomass sources [19].
Utilizing wastewater sludge for resource recovery presents a promising alternative for its management in line with the principles of the circular economy. Conventional methods such as landfilling and composting have been traditionally employed for sewage sludge treatment. This is due to the rich nitrogen (N), phosphorus (P), and potassium (K) content in sludge, which offers substantial fertilizer value, while its organic matter serves as a beneficial organic amendment for remediating contaminated sites [20]. However, when utilizing compost as fertilizer, there is a risk of pollutants such as microplastics, heavy metals, and toxic chemicals accumulating in the soil and subsequently entering the food chain through crop plants. In this regard, innovative studies are being investigated to recover P as struvite in wastewater treatment plants. With these steps, it will be possible to recover the useful parts of the wastes [21]. Additionally, the dewatering of sludge is a crucial factor to consider, as composting typically requires a moisture content of less than 60% (on a wet weight basis) [22].
Extensive findings on the potential utilization of sewage sludge as a source of energy and carbon will advance the aim of the circular economy. Specifically, insights gained from the optimization of HTL processes and the identification of valuable end-products such as bio-oil and biochar will catalyze its commercialization prospects. Moreover, the environmental advantages associated with HTL, in comparison to conventional sewage sludge disposal methods such as incineration and landfill, could prompt further investigation into sustainable waste management practices and development of innovative solutions for resource recovery [23].

1.1. Hydrothermal Liquefaction of Sewage Sludge

HTL, also referred to as direct liquefaction, represents a thermochemical conversion method utilized for the conversion of biomass into liquid fuels. This process entails immersing the biomass in hot, pressured water for a sufficient duration to disintegrate the solid bio-polymeric structures into predominantly liquid constituents [24]. The biocrude oil derived from HTL demonstrates a heating value comparable to that of petroleum oil and, akin to bio-oil, it can undergo upgrading processes to be converted into liquid fuel [25,26].
Over the past two decades, the HTL process of sewage sludge has emerged as a promising feedstock for biocrude production, attributed to its cost-effectiveness and widespread availability [27,28]. HTL stands out as the preferred technology for sewage sludge due to its high water content, with the water generated as a byproduct necessitating sustainable management. This effluent water, often referred to as process water or aqueous phase containing water-soluble organics, must be handled responsibly. The existing literature on HTL of sewage sludge predominantly focuses on biocrude production and energy recovery [29,30,31].
During the HTL process of sewage sludge, which typically contains an average of 25% dry matter by weight, it is heated and introduced into the HTL unit. Pre-drying of the sludge is considered unnecessary prior to the HTL procedure, as the dry matter content has already been adjusted to this level to align with existing treatment methods [23]. HTL is a thermochemical procedure capable of transforming moist biomass (5–35% dry solids) into a biocrude intermediary that can be refined into various liquid fuels. The HTL process involves treating waste within a high-temperature (520–647 K), pressurized (4–22 MPa) water environment [24].
The HTL process offers distinct advantages compared to the pyrolysis process. Unlike pyrolysis, HTL can accommodate wet biomass, resulting in a bio-oil with approximately double the density of pyrolysis oil. While pyrolysis yields are relatively high, bio-oil from HTL boasts favorable characteristics in terms of oxygen and water content. This feature positions HTL as a promising method for converting waste into valuable products, such as bio-oil. Such characteristics render HTL a favorable method for converting waste into valuable products, with yields of around 52% [32].
In continuous HTL processes, studies indicate that the process operates within temperature ranges of 300 °C to 400 °C. The duration of the reaction typically falls between 15 to 60 min, although certain rapid HTL procedures were completed in under 5 min [33,34]. The yield of biocrude oil exhibits variability, spanning from 12.1 to 62.6 wt.% [35]. De-nitrogenating remains a significant challenge in upgrading HTL biocrude oil derived from high-protein sewage sludge due to the high nitrogen content, typically ranging from 3% to 7%. Traditional petroleum-upgrading methods are insufficient in addressing this issue [36,37,38]. Various de-nitrogenating approaches, including hydrotreating, cracking, chemical extraction, and supercritical fluid treatment have been explored. However, conventional catalysts are prone to fouling due to the high basicity induced by nitrogen heterocyclic compounds.
Blending upgraded HTL biocrude oil as a 5% to 10% drop-in fuel with petroleum fuel can alleviate nitrogen content concerns. Understanding the impact of different nitrogen-containing compounds on combustion processes is crucial, necessitating further combustion tests to assess the effects of these compounds on performance and emissions [35].
The objective of this research is to explore the ecological implications of producing bio-oil from wastewater sludge utilizing a novel HTL technique, offering a potential substitute for traditional treatment approaches. To address this knowledge gap, different thermochemical conversion methodologies, including HTL, pyrolysis, and incineration, were assessed alongside the current treatment method of Adana city in terms of their treated sewage sludge carbon footprints, utilizing environmental data. The findings provide a systematic groundwork for technology selection and policy formulation regarding sewage sludge management aimed at mitigating climate change. By converting the carbon in sewage sludge into valuable products like bio-oil and biochar, significant volume reduction can be achieved while effectively eliminating pathogens. Additionally, it has the potential to produce oil, thereby offering an avenue for sustainable energy production. Furthermore, it helps mitigate unstructured greenhouse gas emissions.

1.2. Adana City: Current Status

In Adana, Turkiye, as in many other countries and cities globally, sewage sludge production primarily originates from municipal and industrial wastewater treatment plants. Furthermore, the volume of sewage sludge generated in Adana is steadily increasing each year. In the context of this study, Seyhan, Yuregir, and Ceyhan wastewater treatment plants in Adana city were analyzed. The locations of these facilities on the map of Adana are depicted in Figure 1.
Previously, wastewater from Seyhan and Yuregir districts in Adana was discharged into the Seyhan River, and subsequently into the Mediterranean Sea, leading to pollution of the Mediterranean. Anthropogenic activities, including industrial and recreational endeavors, significantly contribute to the amplification of potentially toxic elements (PTEs) in marine-coastal environments, exacerbating contamination beyond natural thresholds. This phenomenon is evident in marine sediment specimens obtained from the southern coast of Sfax, Tunisia, near sites of mixed industrial and domestic wastewater discharge, where PTE levels markedly exceed natural benchmarks, impacting adjacent shoreline areas [39]. Similarly, investigations similar to those conducted by Severini et al. (2019) underscore the prevalence of PTEs such as Cd, Cu, Cr, and Pb in suspended materials within sandy beach surf zones along the southern coast of Buenos Aires province, Argentina. This presence poses substantial risks to organisms and marine ecosystems, highlighting the broader ramifications of coastal contamination [40]. The presence of PTEs in sandy sediments along shorelines presents a dual hazard of environmental contamination and a risk human health, particularly characterized by significant anthropogenic and recreational activities. Consequently, mitigating anthropogenic pollution, including toxic metal discharges, assumes critical importance due to their pronounced toxicity to living organisms [41].
To address all these environmental problems, the construction of Seyhan and Yuregir wastewater treatment plants was undertaken to significantly reduce pollution in the Mediterranean Sea. (The construction parameters of Seyhan and Yuregir WWTPs are given in Supplementary Table S1.)
Furthermore, an important environmental initiative was launched with the establishment of a wastewater treatment plant in Ceyhan, also within the jurisdiction of Adana city. Electricity generation relies on the extraction of biogas through anaerobic digestion at Seyhan, Yuregir, and Ceyhan facilities. The resultant electricity is then utilized to power the operational needs of these facilities. Details regarding the quantity of biogas produced, electricity generated, and their conversion rates can be found in Supplementary Table S2.
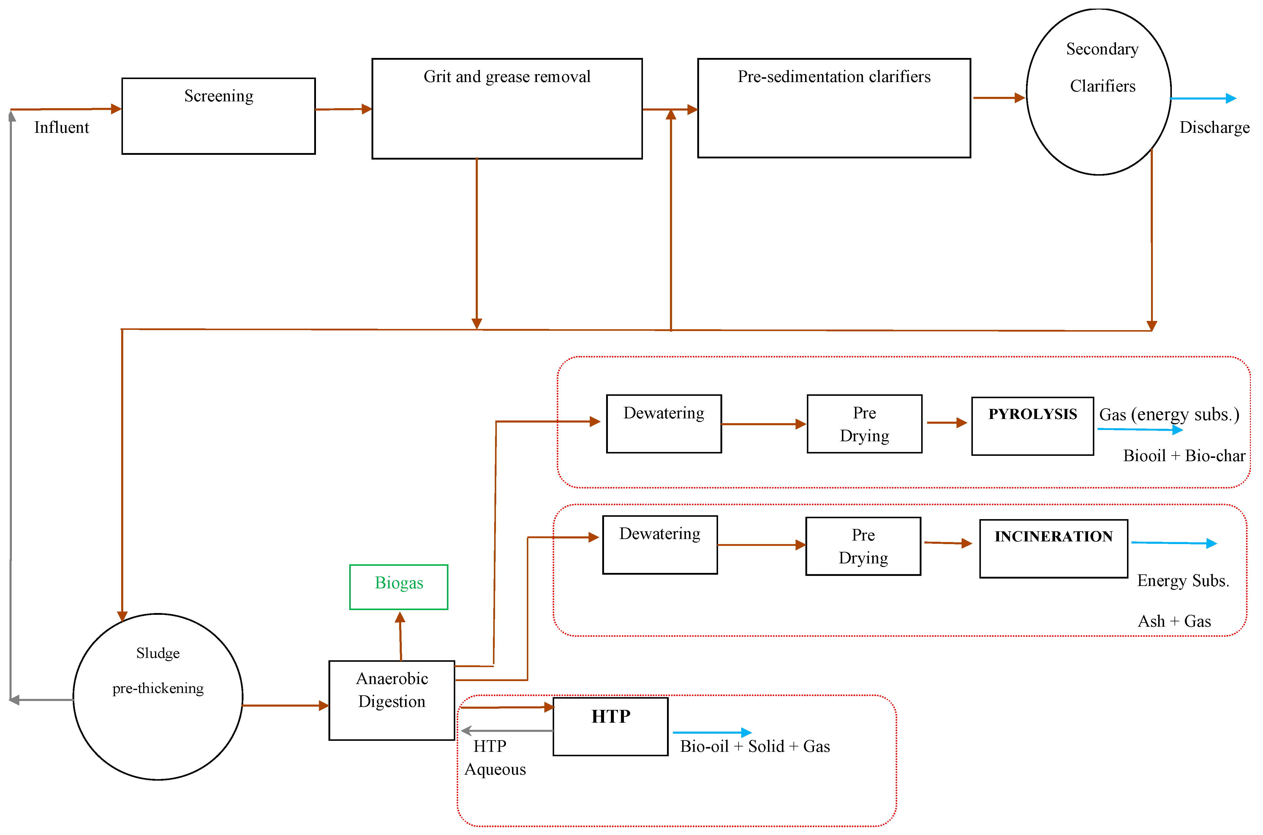
Seyhan wastewater treatment plant operates on a full biological treatment basis, with sludge management being a crucial aspect of its operations. Importantly, the plant utilizes methane gas, a byproduct of sludge treatment, to generate electrical energy, fulfilling ~70% of its energy needs consistently throughout the year, including in both summer and winter seasons. On a daily basis, the plant processes an average of 100 tons of sludge, containing about 25–30% dry matter. Following treatment, the sludge undergoes dewatering and is subsequently stored on-site before being transferred to the Sofulu integrated solid waste facility for regular storage. Similarly, the Yuregir wastewater treatment plant, serving two districts, employs a sustainable approach to sludge treatment. Methane gas produced during the treatment process is utilized to generate electrical energy, meeting approximately 60% of the facility’s energy needs year-round. On a daily basis, this plant processes an average of 50 tons of sludge, with around 25–30% dry matter content. The sludge is managed through a drying process, where it is spread on designated empty areas within the facility for drying. Once dried, the sludge is transported and disposed of at the Sofulu integrated solid waste facility storage area, contributing to efficient waste management practices. Meanwhile, Ceyhan wastewater treatment plant produces an average of 25 tons of sludge with around 25–30% dry matter. During the summer months, the stored sewage sludge reaches a dryness level of up to 90%. A technical scheme of the facilities in Adana city is illustrated in Figure 2. Anaerobic digestion systems are operational in three of the facilities.
Figure 2 depicts an operational diagram of wastewater treatment plants located in Seyhan, Yuregir, and Ceyhan. This figure shows the following: (1) Influent: This is the untreated wastewater entering the plant. (2) Screening: Large objects like rags, sticks, and debris are removed from the wastewater using screens with bars of specific spacing. (3) Grit and Grease Removal: This stage separates sand, grit, and grease from the wastewater. Grit and sand settle due to their heavier weight, while grease floats and is skimmed off. (4) Pre-sedimentation Clarifiers: These large tanks allow heavier suspended solids to settle out of the wastewater under gravity. The settled solids are called primary sludge. (5) Secondary Clarifiers: These clarifiers again allow solids (secondary sludge) to settle for separation from the treated wastewater. (6) Discharge: The part that complies with the parameters is discharged. (7) Sludge Pre-thickening: The volume of sludge is reduced by allowing it to thicken under gravity, making it easier to handle in later stages. (8) Anaerobic Digestion: This step treats sludge using bacteria that thrive in an oxygen-free environment. (9) Biogas: The process produces biogas, a source of renewable energy. This clean-burning gas produced during anaerobic digestion can be used to generate electricity or heat the treatment plant itself. (10) Dewatering: This process removes a significant amount of water from the sludge, making it more manageable for final disposal. (11) Landfilling: The dewatered sludge is commonly disposed of in landfills. Additionally, Supplementary Figure S2 provides a technical drawing of the current systems. Table 1 presents the characteristics of sewage sludge generated in the three treatment plants after the dewatering system. Additionally, it is noted that there is an accumulation of ~800,000 tons of sewage sludge from previous years, which is currently stored in the open storage area of the Seyhan wastewater treatment plant. Therefore, the disposal of this significant amount of accumulated and recurring treatment sludge is a crucial issue.
This study suggests reassessing the current volume stored in the storage area and the annual production of treated sludge. When the 2021 population data of Adana province are analyzed, according to the latest census data, the total population of Adana is 2,263,373 people. Accordingly, 185,497,216 m3 of wastewater was generated in Adana’s service area in 2021, comprising 56,512,757 m3 in Seyhan wastewater treatment plant, 25,294,690 m3 in Yuregir wastewater treatment plant, and 11,778,592 m3 in Ceyhan wastewater treatment plant (details of the amount of treated wastewater from the plants in Adana between 2004 and 2021 are given in Supplementary Table S2).
This study examines both the quantity and quality of sewage sludge discharged from wastewater treatment plants (WWTPs) in Adana city. Additionally, it investigates potential methods for recycling sewage sludge from these WWTPs.
The primary aim of this research study is to investigate different sewage sludge treatment technologies that may pose significant environmental risks. The study aims to contrast these technologies with various treatment methods to evaluate their effectiveness, efficiency, and potential environmental impacts. This assessment encompasses a thorough examination of the treatment options for sewage sludge in Adana province, with the goal of offering forward-looking insights into mitigating future environmental impacts. The methodology of this study focuses on transitioning from current disposal practices, that is, landfilling, to the utilization of HTL to produce valuable products. The specific research objectives of this study include (a) a detailed analysis of projected sewage sludge quantities in Adana city in forthcoming years, (b) an analysis of the sewage sludge content, and (c) an evaluation of the environmental outputs of the HTL process in comparison to alternative treatment technologies.

2. Materials and Methods

The methodology employed for this research encompasses the gathering and processing of data from wastewater treatment plants and facilities situated in Adana city. The moisture amount plays a pivotal role in the operational mechanisms of the technologies under investigation. Thermochemical conversion technologies can be classified based on the requirements for feedstock moisture amount. Generally, feedstock with a moisture content below 10 wt.% is suitable for incineration and pyrolysis processes. However, the requirement for a pre-drying operation to reduce the moisture amount in wet feedstock entails a significant amount of energy, thereby substantially impacting GHG emissions associated with energy consumption. Conversely, HTL can process wet feedstock without the need for energy-intensive drying and produce comparable outputs [42]. In this study, HTL represents non-pre-drying steps, while incineration and pyrolysis exemplify pre-drying technologies to varying extents. The moisture contents of the sewage sludge from the Seyhan, Yuregir, and Ceyhan wastewater treatment plants were analyzed after the dewatering unit.

2.1. Treatment Technologies

Thermochemical processes are shown as pivotal technologies for managing sewage sludge. Historically, incineration has stood as the conventional approach for sludge treatment. However, traditional incineration systems often encounter energy deficits due to the high moisture content in sewage sludge. Alternatively, anaerobic digestion (AD), a process of oxygen-free microbial fermentation aimed at producing biomethane, offers a viable solution to the increasing volume of sewage sludge. AD proves to be more efficient than incineration for energy recovery and is the most prevalent method for sewage sludge stabilization, resulting in reduced volatile solids. Nevertheless, AD faces challenges such as low conversion efficiencies (<50%), slow reaction rates spanning several weeks, and high capital costs. Additionally, AD generates a significant volume (>50%) of wet residual digestate, also known as wastewater sludge [43].
In this study, the potential of the HTL process was investigated for the more efficient utilization of wastewater from existing anaerobic digestion systems in wastewater plants in Adana city. In the field of sewage sludge thermochemical conversion technologies, the primary contributor to the carbon footprint is indirect emissions associated with energy consumption. Evaluating the energy consumption ratio (ECR) of HTL, pyrolysis, and incineration technologies presents a crucial comparative opportunity. With ECR values of 0.34 for HTL, 0.50 for pyrolysis, and 58.65 for incineration, HTL emerges as the most energy-efficient option. Integrating anaerobic digestion with HTL in wastewater treatment plants ensures the conversion of the organic matter that remains following anaerobic digestion. In this scenario, the sludge slurry undergoes HTL at 340 °C for 20 min, followed by cooling the reactor to room temperature, and meticulously separating and measuring the resulting fuel gas, water, bio-oil, and solid phase [17].
HTL emerges as an innovative technology for converting AD sludge, boasting considerably faster reaction times and high conversion efficiencies (>50%). In this study, the energy process inputs, outputs, and greenhouse gas emissions of various sewage sludge treatment methods were estimated. Previous studies suggest that HTL can yield at least four times the energy input in a laboratory-scale reactor, primarily because it can directly process wet feedstock without requiring drying. Compared to similar technologies for sewage sludge management (e.g., landfilling), HTL not only sterilizes the sludge but also transforms it into valuable end products, resulting in an 11-fold increase in energy recovery and a reduction in greenhouse gas emissions of up to 85% [44,45]. This highlights the potential for integrating AD and HTL to enhance sewage sludge conversion. Building upon the existing literature, this study evaluated four distinct sewage sludge treatment methods, taking into account previously researched and recommended process conditions. For HTL of sludge, the process involved maintaining a temperature of approximately ~350 °C for 20 min, resulting in the production of gas, bio-oil, and a solid phase. Gas products were released untreated, while bio-oil was recovered, and the solid phase was sent to landfill. Another method examined was pyrolysis, which required pre-drying the sewage sludge to 7% moisture, followed by pyrolysis to yield bio-oil, biochar, and gas for energy substitution. Incineration, which involved pre-drying the sludge to 10%, was also assessed for energy substitution. Landfilling, the current sewage sludge treatment method, entails storing sludge with a moisture content of around 25% in designated areas.
The long-term implications for environmental sustainability and resource management vary among sludge treatment methods such as incineration, HTL, pyrolysis, and landfilling. Incineration, while reducing sludge volume and generating energy, relies on fossil fuels, contributing to greenhouse gas emissions and posing environmental risks. In contrast, HTL and pyrolysis offer promising benefits by converting sludge into valuable products like bio-oil and biochar, utilizing renewable energy sources and minimizing emissions. Landfilling, however, lacks energy recovery and can lead to emissions, groundwater contamination, and land degradation.
Environmental impact assessments have been conducted to anticipate the release of gas into the atmosphere, recovery of bio-oil as an alternative energy source, storage of solid waste, and recycling of the aqueous phase back into the reactor. For pyrolysis, pre-dried sludge produces syngas, tar, and/or biochar. The pyrolysis process requires pre-drying of sludge, leading to energy consumption. With an anticipated moisture content of wastewater treatment sludge at approximately 7% by weight, the proposed approach involves initial drying followed by pyrolysis in a fluidized bubble bed reactor operating at around 500 °C. Tar and biochar production are also associated with the production of similar quantities of fossil fuels such as heavy fuel oil and coal.
The syngas produced is utilized to support the pyrolytic process, and any excess can be used. This method yields bio-oil, biochar, and gas, which can serve as alternative energy sources. In contrast, for incineration, sewage sludge containing roughly 25% moisture undergoes partial drying before being incinerated in a circulating fluidized bed incinerator, primarily for electricity generation. Combustion is facilitated by the introduction of diesel and coal. Prior to emission, flue gas undergoes filtration, and non-combustible residues are directed to landfill. However, due to its persistent emissions and the potential risks of groundwater contamination, landfilling should be minimized in favor of more sustainable alternatives [46].
In this research, the carbon footprint denotes the aggregate GHG emissions generated, encompassing both the direct emissions from the sludge treatment unit and the indirect emissions stemming from the energy and chemicals utilized within the specified system. Figure 3 depicts the methodological framework of the investigation, with the objective of evaluating and contrasting the carbon footprint of four distinct sludge thermochemical conversion processes while pinpointing the principal origins of GHG emissions.
The analysis encompassed four categories within the system boundary: sludge, various forms of energy (electricity, coal, and diesel), and chemicals, all serving as inputs. Conversely, the outputs included energy products (fuel gas, bio-oil, biochar, and electricity), greenhouse gases, and other pollutants. Both direct GHG emissions from sludge treatment (such as methane released during HTL) and indirect emissions from producing and transporting chemicals, electricity, and additional fuels used during operations were factored into the carbon footprint calculation. To facilitate comparison, the energy products were converted into equivalent amounts of heat or electricity. Finally, solid remains products from HTL and incineration were disposed of in landfills.

2.2. Dry Matter and Heat Value

In this study, various environmental samples, including liquid and paste-like slurries, sludges containing solids, soil samples, and waste materials, were collected from Seyhan, Yuregir, and Ceyhan WWTPs for analysis after the dewatering unit. Following standard safety protocols to prevent contamination, the samples were prepared for testing according to the TS 9546 EN 12880 standard procedure, which focuses on the determination of dry residue and water content [47]. The TS 9546 EN 12880 method was meticulously followed, encompassing several essential steps. Initially, sample homogenization was carried out to ensure uniformity, especially in the case of liquid and paste-like samples. Then, the exact amounts of samples were measured. After that, these samples were dried in an oven at pre-determined temperatures until reaching a consistent weight. For calculation of the dry residue, the dried samples were re-weighed after being allowed to cool to room temperature in a desiccator.
With the help of pre-determined formulas, the dry residue (%) and moisture content (%) were calculated. The dry residue (%) was defined as the percentage of the weight difference between the dried sample and the original sample. The moisture content (%) was obtained by subtracting the dry residue (%) from a hundred. To confirm this calculation, quality control measures were used, such as the addition of control samples with known dry residue and moisture contents. Regular equipment calibration was also used to check the accuracy and dependability during the testing procedure. A pH meter was used to measure the pH values.
The TS 9546 EN 12880 standard plays a crucial role in ensuring the precision and reproducibility of results obtained from the environmental samples analyzed in this study, especially regarding the determination of dry residue and water content in samples collected from Seyhan, Yuregir, and Ceyhan wastewater treatment plants. By providing a standardized procedure for sample preparation and analysis, this standard helps to minimize variability and ensure consistency across different types of samples. The guidelines outlined in the standard ensure that samples are handled consistently, from homogenization to drying, and for calculation of dry residue and moisture contents. Adherence to this standard enhances the reliability of the results obtained, thereby improving the overall quality of the study’s findings and facilitating meaningful comparisons between different samples and treatment plants.

2.3. GHG Calculations

In order to calculate the total GHG emissions from landfilling, incineration, HTL, and pyrolysis of sewage sludge, the following general equations are provided [48]:
GHGlandfill = T × EFelectricity + ∑mi × EFi +∑Di × EFdi
GHGincineration/HTL/pyrolysis = M × EFGHGi + T × EFelectricity + ∑mi × EFi
where:
  • T is the total electricity consumption (kWh/tonne of sludge);
  • EFelectricity is the emission factor of GHGs from electricity consumption (kgCO2-eq/kWh);
  • mi is the amount of material i consumed at neutralization for per tonne of sludge (kg);
  • EFi is the emission factor of GHGs from material i consumption (kgCO2-eq/kg);
  • Di is the amount of diesel consumption for transportation (L/per tonne of sludge);
  • EFdi is the emission factor of GHGs from diesel consumption (kgCO2-eq/L);
  • M is the total amount of sewage sludge incinerated, pyrolyzed, or converted with HTL (tonne);
  • EFGHGi is the emission factor of GHGs (kg CO2-eq/tonne).
The approaches used for the above equations are described in the Supplementary Materials.
The basis for estimating GHG emissions in this study was one metric tonne of sewage sludge generated in the wastewater treatment plants (WWTPs). The GHG emissions inventory for these scenarios was developed to encompass emissions from both on-site sources, such as direct releases of carbon dioxide, methane, and nitrous oxide, as well as off-site contributors like electricity consumption, fuel usage, and chemical utilization. Biogas is produced as a result of anaerobic reactions, and this biogas can be utilized in multiple ways. First, it can be used to generate electric energy through combustion in electric motors. Additionally, the combustion process also produces waste heat. The generated electrical energy can be fed into the main network for wider distribution, while the waste heat can be extracted via a heat exchanger. This waste heat is then passed through the anaerobic sludge digester tank to maintain the mesophilic environment necessary for the anaerobic reactions to continue efficiently.
According to Gray [49], microorganisms in wastewater utilize dissolved organic matter as a food source, resulting in the conversion of some of the carbon and nitrogen in wastewater into new biomass, while the rest is transformed into CO2 and N2O. These emissions are considered direct biologically derived greenhouse gas emissions. In this study, the direct impact was examined of all CO2 and N2O emissions generated by biological activities, calculated in tons of CO2 equivalent.
During the plant operations, wastewater is transferred between different locations through transmission systems, and the aeration basin is oxygenated using various mechanical methods. Additionally, mechanical equipment such as decanters, blowers, centrifugal pumps, mixers, and others are utilized for sludge dewatering, all of which consume electrical energy. Equipment like generators consume fuel oil, while transportation vehicles for general work use diesel. Chemicals, such as coagulants, are employed to stabilize sludge flocs in the settling basin and to ensure a high precipitation rate. Moreover, various chemicals are used in the dewatering process of excess sludge from the anaerobic sludge digester. The emissions resulting from the production and use of all these consumables, chemicals, and fuels are calculated as indirect emissions.

2.4. Future Projections of Sewage Sludge

An essential component of Adana’s environmental planning is estimating the future amount of sewage sludge that will be produced. Linear regression was chosen as the statistical method for this purpose due to its effectiveness in simulating the relationship between the dependent variable (sewage sludge) and the independent variable (population). Linear regression is particularly useful for analyzing temporal trends, which is crucial in the context of urban waste management, where population dynamics play a significant role.
By employing linear regression, future sewage sludge volumes can be extrapolated from historical data and population growth trends, providing valuable insights for Adana’s sustainable waste management plans. The projection of sewage sludge quantities (dependent variable) is based on a temporal variable representing the years 2007 to 2021, using population (x) as the independent variable. The linear regression model forecasts the total amount of wastewater treated (y) based on this relationship. The model equation is as follows:
  • y = mx + b, where:
  • m is the slope (coefficient) of the regression line;
  • b is the intercept of the regression line.
The values of m and b are determined during the model fitting process.
Following the fitting of the linear regression model, we used the regression line equation to predict the total wastewater treated (ypredicted for the years 2022 to 2030 based on the matching population predictions (xfuture):
  • ypredicted = mxfuture + b, where:
  • ypredicted is the predicted total wastewater treated;
  • xfuture is the population projection for the respective year.
The yearly sewage sludge production is estimated by multiplying the daily sewage sludge production (sludgedaily) by 365.
  • Sewage Sludge Production yearly = sludgedaily × 365, where:
  • Sewage Sludge Production yearly is the estimated yearly sewage sludge production;
  • sludgedaily is the daily sewage sludge production.
The presented equations outline the procedure for constructing a linear regression model to calculate the annual output of sewage sludge and predict the total amount of wastewater treated. This involves using daily sludge production data and demographic projections to anticipate sludge output annually from 2021 to 2030. The approach combines proportionality and linear interpolation methods to generate estimates based on the available data.

3. Results and Discussions

3.1. Moisture and Dry Matter, Heat Value, and Predicted Amounts

Table 2 shows the characteristics of sewage sludge from Ceyhan, Seyhan, and Yuregir WWTPs after dewatering. Notably, Ceyhan WWTP’s sewage sludge demonstrates a dry matter percentage of 70% with 30% moisture content and a corresponding heat value of 2799 cal/g. In contrast, Seyhan WWTP exhibits a notably higher dry matter percentage of 73.5%, accompanied by a lower moisture content of 26.5% and a higher heat value of 3330 cal/g. Yuregir WWTP’s sludge falls between the two with a dry matter percentage of 69.4%, moisture content of 30.6%, and a heat value of 3169 cal/g. The pH values of all three WWTPs’ products were found to be ~7.
For treatment methods such as incineration and pyrolysis, pre-drying is crucial to enhance combustion efficiency and reduce emissions because of the 25–30% dry matter content in waste sludge (after dewatering). This pre-drying process reduces moisture content, facilitating more efficient handling and treatment. However, the HTL method offers a direct approach, as it can accept wet sludge, such as digestate from anaerobic digestion, without pre-dewatering. In HTL, the high temperature and pressure conditions facilitate the conversion of wet sludge into valuable bio-oil and other products, making it a sustainable and efficient solution for sludge management. The percentages of dry matter, moisture content, and heat value can significantly influence the effectiveness and performance of HTL processes. Sewage sludge with a lower moisture content has the potential to yield more biocrude oil per unit mass during HTL, as reduced water content can result in higher yields and potentially higher quality biocrude oil. Higher heat values indicate greater energy potential within the sludge. In the context of HTL, sewage sludge with higher heat values can generate more biocrude oil per unit mass.
By utilizing linear regression analysis, projections for sewage sludge waste and population in Adana city until 2030 were derived and are presented in Table 3. This table provides the forecasted amounts for the total volume of wastewater processed (measured in cubic meters) and yearly sludge generation (in tons) spanning from 2022 to 2030. Both parameters exhibit a consistent upward trajectory, with calculations derived from provincial population dynamics and historical records. A potential correlation between the quantity of wastewater treated and annual sludge production becomes apparent. By 2030, further analysis could delve into the factors driving the increased demand for wastewater treatment, compare these projections with past trends, and scrutinize the ramifications for infrastructure and sludge management strategies.

3.2. GHG Results of Sewage Sludge Methods

The data presented in Figure 4 illustrate the carbon footprints associated with various processes for sewage sludge treatment. It was found that HTL, pyrolysis, landfill, and incineration methods exhibit total carbon footprints of 548, 985, 1752, and 3869 kg CO2eq/tonne sewage sludge, respectively. These values underscore the environmental advantages of integrating HTL with anaerobic systems compared to standalone landfilling, pyrolysis, and incineration steps. By leveraging HTL in conjunction with anaerobic digestion, there is a significant reduction in carbon emissions, highlighting the potential for more sustainable and environmentally friendly sewage sludge management practices.
The HTL process demonstrates significant reductions in greenhouse gas emissions compared to other sewage sludge treatment methods. Specifically, it reduces GHGs by ~45% compared to pyrolysis, ~65% compared to landfill disposal, and ~80% compared to incineration. Integrating the HTL process directly from anaerobic digestion enhances the efficiency and sustainability of sewage sludge practices, further contributing to the overall reduction in GHG emissions. Figure 5 presents the environmental impact assessment of sewage sludge treatment methods per kilogram (kg), focusing on GHG strategies leading up to the year 2030. Effective management of sewage sludge is crucial not only for public health, but also for environmental sustainability. This study illustrates that the HTL treatment method has a significantly reduced impact on GHG emissions compared to alternative treatment methodologies. In 2022, HTL accounted for approximately 37,085 kgCO2-eq/tonne emissions.
In the context of sewage sludge waste treatment, incineration exhibits elevated GHG emissions relative to alternative methods. Greenhouse gas emissions from sewage sludge incineration were the highest in this study, reaching 266,562 kgCO2-eq/tonne in 2030. It has been stated that sewage sludge incineration has the greatest impact on climate change, human toxicity, and terrestrial ecotoxicity [50]. It is also estimated that the roughly 800,000 tons of sewage sludge that has been generated and disposed of over the years to date has the potential to emit ~1.4 million kgCO2-eq/tonne (with the current method, landfilling). The HTP process will be a crucial step towards eradicating both this potential and the sewage sludge generated on a regular basis every year. HTL transforms sewage sludge into a biocrude intermediate, which can then be further processed into various liquid fuels, thus providing a renewable and economically viable feedstock for transportation biofuels and enhancing energy recovery at wastewater treatment facilities. While achieving 90% dryness in treatment sludge destined for landfill in Adana province during summer months makes it suitable for pyrolysis and incineration, the daily disposal of waste from facilities operating continuously throughout entire year remains crucial. The immediate implementation of HTL would already offer a ~4-fold advantage compared to landfill for disposing of ready-mixed slag stockpiles.
The carbon emission values determined within the scope of this study were calculated based on the overall amount of sewage sludge treated (tonnes). While reducing the carbon footprint remains a very important aspect, a comprehensive life cycle analysis covering various environmental aspects to assess the overall sustainability of HTL compared to conventional methods must be conducted in the future.
Sewage sludge incineration poses significant environmental sustainability challenges compared to adopting the hydrothermal treatment process (HTP), primarily due to the considerably higher greenhouse gas emissions associated with incineration. Incineration releases substantial amounts of greenhouse gases into the atmosphere, contributing to climate change and exacerbating environmental degradation. Additionally, the incineration process requires the combustion of fossil fuels, further increasing its carbon footprint and reliance on non-renewable resources. Numerous factors, including the volume of wastewater pollution, variances in chemical oxygen demand (COD) and biochemical oxygen demand (BOD) removal rates, the adoption of renewable energy sources for power generation, methodologies for CO2 emission calculations, and emission factors, contribute to variations in GHG outcomes.
In contrast, the HTP process offers a more environmentally sustainable alternative by utilizing a thermochemical conversion method that generates fewer greenhouse gas emissions. HTP can effectively convert sewage sludge into valuable products such as bio-oil and biochar while minimizing the release of harmful pollutants into the atmosphere. By adopting HTP, the environmental impact of sewage sludge management can be significantly reduced, leading to improved air quality and reduced carbon emissions. Utilizing the capabilities of HTL process streams and incorporating them into alternative applications, like syngas generation or treating wastewater, can greatly enhance the efficiency and economic viability of the overall process. Moving ahead, it can be inferred that investigations into circular economy principles, thorough evaluations of life cycles, and governmental backing will be crucial in propelling HTL technology towards widespread commercial adoption [51].
The findings indicate that HTL represents a viable technology for efficiently treating sewage sludge while adding value, thereby facilitating the removal of micropollutants [52].
Switching to the HTP process is expected to significantly reduce cumulative greenhouse gas emissions, especially when considering the annual production of sewage sludge. HTP offers the potential to mitigate greenhouse gas emissions by providing a more sustainable and energy-efficient method for managing sewage sludge. By reducing reliance on incineration and fossil fuels, HTP can help lower overall carbon emissions associated with sewage sludge treatment. Additionally, the utilization of renewable energy sources in HTP further contributes to reducing the environmental footprint of sewage sludge management practices. Therefore, transitioning to HTP has the potential to significantly decrease cumulative greenhouse gas emissions over time, leading to a more sustainable approach to sewage sludge treatment.
It is crucial to examine the environmental performance of HTL beyond just carbon emissions. Factors such as water consumption, land use, and toxicity should also be examined in the future. Reuse of reclaimed water, analysis of the final products and their inclusion in the circular economy, energy recovery, and steps towards zero waste are also future study topics.

3.3. Policies in Turkiye for Sewage Sludge

The Turkish government, in line with The Environment Law (Public Law 2872) enacted on 9 August 1983, established The Solid Waste Pollution Control Regulation on 14 March 1991. This regulation sets standards for the collection, transportation, and final disposal of solid wastes. It also addresses regulations concerning wastewater treatment sludges. Regarding the disposal of sludges in municipal landfills, it is mandated that the maximum water content allowed is 65%. However, landfill staff have the authority to accept treatment sludge with a water content of up to 75% under certain conditions. They must ensure that the structural stability of the landfill is not compromised by the higher water content of the sludge and that it does not generate any odor issues. For sludge originating from domestic wastewater treatment plants, incineration is permitted if the content of fixed organic chlorine is below 1% by weight or the content of halogenated organics is below 0.005% by weight. However, if the sludge is intended for agricultural reuse, regular analysis for heavy metals and nutritious elements is mandatory. This analysis, including elements such as lead, cadmium, chromium, nitrogen, phosphorus, and others, must be conducted every 6 months, with the results being submitted to the governor or mayor. Before applying sludge to agricultural land, the pH value of the soil must be determined, with particular attention paid to heavy metals. During the land application process, regular heavy metal analysis must be performed, and the results must be provided to the agricultural landowner. Raw sludge that poses epidemiological risks cannot be used for agricultural purposes. If the heavy metal content in the soil exceeds specified standard values, the application of sludge must be halted immediately to prevent potential environmental contamination [53].

3.4. Economic Aspects of HTL for Sewage Sludge Treatment

Before moving forward with commercial implementation of hydrothermal processing (HTP), a comprehensive techno-economic analysis and energy assessment of the process are imperative. Achieving a sewage sludge concentration of approximately 20–25% while maintaining slurry fluidity is crucial for scaling up to industrial levels. Increasing the solid content of the sludge (up to a maximum of 35% based on batch-scale studies) typically improves bio-oil yield and enhances the energy efficiency of continuous HTP systems by reducing energy loss to water volume. Various pretreatment methods such as acid hydrolysis, alkali treatment, liquid hot water, ammonia, and steam explosion have been used to increase sludge concentration and ensure pumpability for continuous HTP systems. Alkali treatment shows promise in preparing pumpable woody biomass for continuous HTP reactions. However, it is important to recognize that additional pretreatment may raise overall process expenses [7,54,55].
The bio-oil market achieved a value of USD 335.2 million in 2021 and is anticipated to witness a compound annual growth rate (CAGR) of 4.4% from 2022 to 2028. Moreover, the global endeavor to attain net zero emissions in various countries, alongside increasing consumer consciousness regarding eco-friendly products, is driving the global expansion of the bio-oil market.
Leading market players are introducing novel products and technologies to boost bio-oil yields and produce cleaner oil variants. Several governments have implemented policies to support the growth of renewable fuels. For instance, the Indian government launched the “National Biofuels Policy 2018” to encourage biofuel adoption and enhance government incentives in the biofuels sector. This policy aims to achieve a target of 20% ethanol blending in gasoline by 2030 through the Ethanol Blended Gasoline Program, despite the current ethanol blend being at 10%. The Indian government is actively advocating for biofuels in the country.
Key industry companies such as Agilyx, Inc. (Tigard, OR, USA), Alterra Energy (Akron, OH, USA), APChemi Pvt Ltd. (Navi Mumbai, India), Brightmark LLC. (San Francisco, CA, USA), BTG Biomass Technology Group (Enschede, The Netherlands), Nexus Circular (Atlanta, GA, USA), Niutech (Jinan, China), Klean Industries Inc. (Vancouver, BC, Canada), Plastic Advanced Recycling Corporation (Willowbrook, NC, USA) and OMV Aktiengesellschaft (Vienna, Austria) are actively involved in mergers, acquisitions, and partnerships. These collaborations aim to deliver advanced and innovative products and technologies to their clientele, driving progress in the sector. HTL bio-oil obtained from sewage sludge conversion holds promise as an environmentally friendly vehicle fuel. Given the substantial stockpile of ~800,000 tons of sewage sludge from previous years in Adana city, coupled with the increasing annual volume of sewage sludge, it emerges as a significant raw material for bio-oil production. To fully leverage the advantages of HTL bio-oil, refining processes are necessary to meet stringent quality standards. This ensures compatibility with vehicle engines and compliance with emissions regulations [56].
It was noted that the minimum fuel selling price (MFSP) for various types of sludge in the renewable fuels market ranges from 3.8 to 4.5 US dollars per gasoline gallon equivalent (GGE) [57]. Lozano et al. (2022) conducted a preliminary techno-economic evaluation for producing marine fuels from sewage sludge, with a processing capacity of 100 tons per day (dry basis) and influent capacity at the WWTP ranging from 0.46 to 153 million liters per day. According to the authors, the minimum selling price of marine fuels ranges from 410 to 1300 euros per ton [58]. In previous research by Alamo et al. (2023), a techno-economic evaluation was conducted for producing biofuel from sewage sludge by hydrothermal liquefaction. The projected factory had a maximum capacity of 300 dry tons per day. Throughout the entire biocrude production and upgrading process, the mass and energy output varied between 19 and 60%. The MFSP ranged from 2.4 to 0.8 euros per liter, as reported by the authors. Additionally, it was found that by upgrading HTL biocrude at the current refinery, the MFSP could potentially be reduced by about 7% [59].

4. Conclusions

As the looming threats of climate change and energy security intensify, environmental well-being and long-term energy solutions are paramount concerns for the years ahead. Curtailing GHG emissions is crucial to mitigate environmental damage and reverse ecological deterioration. GHG emissions related to wastewater treatment and circular environmental sustainability should be considered in managing sewage sludge waste. The results of this study suggest that HTL, which can convert sewage sludge into valuable products while also reducing environmental hazards, is a potential method for sewage sludge treatment. According to environmental evaluation, by 2030, GHG emissions from HTL will be ~7 times lower than those from incineration. In the near future, additional research on the techno-economic analysis and commercialization possibilities of HTL technology is recommended. HTL produces important final products such as commercial oils while having a much smaller GHG impact than conventional techniques like incineration, landfilling, and pyrolysis. GHG emissions from incineration pose a significant environmental burden, while methane emissions and groundwater contamination from landfilling present similar difficulties to be managed.
The environmental impacts and management challenges associated with GHG production from incineration plants, groundwater pollution, and methane emissions from landfills are critical considerations for the adoption of HTL. It presents a more sustainable solution with significantly lower GHG emissions, thereby minimizing environmental pollution and reducing dependence on fossil fuels. By converting sewage sludge into valuable resources such as bio-oil and biochar, HTL technology addresses environmental management challenges, reduces reliance on landfills, and minimizes methane emissions and groundwater pollution. Overall, the adoption of HTL technology offers a more environmentally friendly approach to sludge management, providing substantial advantages over incineration and landfilling in terms of GHG emission reduction, pollution prevention, and resource recovery. These results underscore the importance of transitioning to sustainable wastewater management techniques to lower the carbon footprint associated with sewage sludge treatment. HTL, as a key component of sewage sludge treatment, offers a greener solution. This study suggests that HTL is an environmentally friendly approach to treating sewage sludge, contributing to advancements in waste management and renewable energy production. Ongoing efforts aim to improve conversion efficiency, with the goal of transitioning this technology from laboratory-scale experimentation to industrial applications.

Supplementary Materials

The following supporting information can be downloaded at: https://www.mdpi.com/article/10.3390/su16104174/s1, Figure S1: Various solid forms found in wastewater; Figure S2: Technical drawing of the current status of Adana’s WWTPs; Table S1: Seyhan and Yuregir wastewater treatment plants’ main parameters; Table S2: Amount of treated wastewater, produced biogas, and electric production by year. References [60,61,62,63,64,65] are cited in Supplementary Materials.

Funding

This research received no external funding.

Institutional Review Board Statement

Not applicable.

Informed Consent Statement

Not applicable.

Data Availability Statement

The original contributions presented in the study are included in the article and Supplementary Material, further inquiries can be directed to the author.

Conflicts of Interest

The author declares no conflicts of interest.

References

  1. Aydin, K.; Ün, Ç. Development of Solid Waste Management System for Adana Metropolitan Municipality. In Exergy for a Better Environment and Improved Sustainability 2; Aloui, F., Dincer, I., Eds.; Green Energy and Technology; Springer: Cham, Switzerland, 2018. [Google Scholar]
  2. Ün, Ç.; Aydin, K.; Serin, H.; Ozcanli, M. Biological Treatment Applications in Adana Metropolitan Municipality, Turkey. In Proceedings of the Fifteenth International Waste Management and Landfill Symposium, Sardinia, Italy, 5–9 October 2015; pp. 10–17. [Google Scholar]
  3. Trancone, G.; Spasiano, D.; Race, M.; Luongo, V.; Petrella, A.; Pirozzi, F.; Fratino, U.; Piccinni, A.F. A combined system for asbestos-cement waste degradation by dark fermentation and resulting supernatant valorization in anaerobic digestion. Chemo-Sphere 2022, 300, 134500. [Google Scholar] [CrossRef] [PubMed]
  4. Luttenberger, L.R. Waste management challenges in transition to circular economy–case of Croatia. J. Clean. Prod. 2020, 256, 120495. [Google Scholar] [CrossRef]
  5. Tshemese, Z.; Deenadayalu, N.; Linganiso, L.Z.; Chetty, M. An Overview of Biogas Production from Anaerobic Digestion and the Possibility of Using Sugarcane Wastewater and Municipal Solid Waste in a South African Context. Appl. Syst. Innov. 2023, 6, 13. [Google Scholar] [CrossRef]
  6. Song, G.; Li, Y. The effect of reinforcing the concept of circular economy in west China environmental protection and economic development. Procedia Environ. Sci. 2012, 12, 785–792. [Google Scholar]
  7. Castello, D.; Pedersen, T.H.; Rosendahl, L.A. Continuous hydrothermal liquefaction of biomass: A critical review. Energies 2018, 11, 3165. [Google Scholar] [CrossRef]
  8. Fonts, I.; Gea, G.; Azuara, M.; Ábrego, J.; Arauzo, J. Sewage sludge pyrolysis for liquid production: A review. Renew. Sustain. Energy Rev. 2012, 16, 2781–2805. [Google Scholar] [CrossRef]
  9. Wang, L.; Chang, Y.; Li, A. Hydrothermal carbonization for energy-efficient processing of sewage sludge: A review. Renew. Sustain. Energy Rev. 2019, 108, 423–440. [Google Scholar] [CrossRef]
  10. Oladejo, J.; Shi, K.; Luo, X.; Yang, G.; Wu, T. A review of sludge-to-energy recovery methods. Energies 2018, 12, 60. [Google Scholar] [CrossRef]
  11. Djandja, O.S.; Yin, L.X.; Zang, Z.C.; Duan, P.G. From wastewater treatment to resources recovery through hydrothermal treatments of municipal sewage sludge: A critical review. Process Saf. Environ. Protect. 2021, 151, 101–127. [Google Scholar] [CrossRef]
  12. You, V.; Kakinaka, M. Modern and traditional renewable energy sources and CO2 emissions in emerging countries. Environ. Sci. Pollut. Res. 2022, 29, 17695–17708. [Google Scholar] [CrossRef]
  13. Lai, F.Y.; Chang, Y.C.; Huang, H.J.; Wu, G.Q.; Xiong, J.B.; Pan, Z.Q.; Zhou, C.F. Liquefaction of sewage sludge in ethanol-water mixed solvents for bio-oil and biochar products. Energy 2018, 148, 629–641. [Google Scholar] [CrossRef]
  14. Un, C. A Sustainable Approach to the Conversion of Waste into Energy: Landfill Gas-to-Fuel Technology. Sustainability 2023, 15, 14782. [Google Scholar] [CrossRef]
  15. Manara, P.; Zabaniotou, A. Towards sewage sludge based biofuels via thermochemical conversion—A review. Renew. Sustain. Energy Rev. 2012, 16, 2566–2582. [Google Scholar] [CrossRef]
  16. Biller, P.; Johannsen, I.; Dos Passos, J.S.; Ottosen, L.D.M. Primary sewage sludge filtration using biomass filter aids and subsequent hydrothermal co-liquefaction. Water Res. 2018, 130, 58–68. [Google Scholar] [CrossRef]
  17. Li, L.; Du, G.; Yan, B.; Wang, Y.; Zhao, Y.; Su, J.; Li, H.; Du, Y.; Sun, Y.; Chen, G. Carbon Footprint Analysis of Sewage Sludge Thermochemical Conversion Technologies. Sustainability 2023, 15, 4170. [Google Scholar] [CrossRef]
  18. Huang, H.; Yuan, X.; Li, B.; Xiao, Y. Thermochemical liquefaction characteristics of sewage sludge in different organic solvents. J. Anal. Appl. Pyrolysis 2014, 109, 176–184. [Google Scholar] [CrossRef]
  19. Parikh, J.; Channiwala, S.; Ghosal, G. A correlation for calculating HHV from proximate analysis of solid fuels. Fuel 2005, 84, 487–494. [Google Scholar] [CrossRef]
  20. Donatello, S.; Cheeseman, C.R. Recycling and recovery routes for incinerated sewage sludge ash (ISSA): A review. Waste Manag. 2013, 33, 2328–2340. [Google Scholar] [CrossRef]
  21. Ferraro, A.; De Sario, S.; Attanasio, A.; Di Capua, F.; Gorgoglione, A.; Fratino, U.; Mascolo, M.C.; Pirozzi, F.; Trancone, G.; Spasiano, D. Phosphorus recovery as struvite and hydroxyapatite from the liquid fraction of municipal sewage sludge with limited magne-sium addition. Environ. Qual. 2023, 52, 584–595. [Google Scholar] [CrossRef]
  22. Wu, Y.; Wang, K.; He, C.; Wang, Z.; Ren, N.; Tian, Y. Effects of bioleaching pretreatment on nitrous oxide emission related functional genes in sludge composting process. Bioresour. Technol. 2018, 266, 181–188. [Google Scholar] [CrossRef]
  23. Fana, Y.; Hornung, U.; Dahmen, N. Hydrothermal liquefaction of sewage sludge for biofuel application: A review on fundamentals, current challenges and strategies. Biomass Bioenergy 2022, 165, 106570. [Google Scholar] [CrossRef]
  24. Elliott, D.C.; Biller, P.; Ross, A.B.; Schmidt, A.J.; Jones, S.B. Hydrothermal liquefaction of biomass: Developments from batch to continuous process. Bioresour. Technol. 2015, 178, 147–156. [Google Scholar] [CrossRef] [PubMed]
  25. Maddi, B.; Panisko, E.A.; Wietsma, T.; Lemmon, T. Quantitative Characterization of Aqueous Byproducts from Hydrothermal Liquefaction of Municipal Wastes, Food Industry Wastes, and Biomass Grown on Waste. ACS Sustain. Chem. Eng. 2017, 5, 2205–2214. [Google Scholar] [CrossRef]
  26. Posmanik, R.; Labatut, R.A.; Kim, A.H.; Usack, J.G.; Tester, J.W.; Angenent, L.T. Coupling hydrothermal liquefaction and anaerobic digestion for energy valorization from model biomass feedstocks. Bioresour Technol. 2017, 233, 134–143. [Google Scholar] [CrossRef] [PubMed]
  27. Li, R.; Ma, Z.; Yang, T.; Li, B.; Wei, L.; Sun, Y. Sub-supercritical liquefaction of municipal wet sewage sludge to produce bio-oil: Effect of different organic-water mixed solvents. J. Supercrit. Fluids 2018, 138, 115–123. [Google Scholar] [CrossRef]
  28. Qian, L.; Wang, S.; Savage, P.E. Hydrothermal liquefaction of sewage sludge under isothermal and fast conditions. Bioresour. Technol. 2017, 232, 27–34. [Google Scholar] [CrossRef] [PubMed]
  29. Malins, K.; Kampars, V.; Brinks, J.; Neibolte, I.; Murnieks, R.; Kampare, R. Bio-oil from thermo-chemical hydro-liquefaction of wet sewage sludge. Bioresour. Technol. 2015, 187, 23–29. [Google Scholar] [CrossRef] [PubMed]
  30. Liu, R.; Tian, W.; Kong, S.; Meng, Y.; Wang, H.; Zhang, J. Effects of inorganic and organic acid pretreatments on the hydrothermal liquefaction of municipal secondary sludge. Energy Convers. Manag. 2018, 174, 661–667. [Google Scholar] [CrossRef]
  31. Prestigiacomo, C.; Costa, P.; Pinto, F.; Schiavo, B.; Siragusa, A.; Scialdone, O.; Galia, A. Sewage sludge as cheap alternative to microalgae as feedstock of catalytic hydrothermal liquefaction processes. J. Supercrit. Fluids 2019, 143, 251–258. [Google Scholar] [CrossRef]
  32. Badrolnizam, R.S.; Elham, O. Sewage sludge conversion via hydrothermal liquefaction (HTL)—A preliminary study. J. Phys. Conf. Ser. 2019, 1349, 012108. [Google Scholar] [CrossRef]
  33. He, Y.; Liang, X.; Jazrawi, C.; Montoya, A.; Yuen, A.; Cole, A.J.; Neveux, N.; Nicholas, A.P.; Rocky, D.Y.; Maschmeyer, T.; et al. Continuous hydrothermal liquefaction of macroalgae in the presence of organic co-solvents. Algal Res. 2016, 17, 185–195. [Google Scholar] [CrossRef]
  34. Biller, P.; Sharma, B.K.; Kunwar, B.; Ross, A.B. Hydroprocessing of bio-crude from continuous hydrothermal liquefaction of microalgae. Fuel 2015, 159, 197–205. [Google Scholar] [CrossRef]
  35. Chen, W.T.; Haque, A.; Lu, T.; Aierzhati, A.; Reimonn, G. A perspective on hydrothermal processing of sewage sludge. Curr. Opin. Environ. Sci. Health 2020, 14, 63–73. [Google Scholar] [CrossRef] [PubMed]
  36. Zhang, Y.; Chen, W.T. Hydrothermal liquefaction of protein containing feedstocks. In Direct Thermochemical Liquefaction for Energy Applications; Rosendahl, L., Ed.; Woodhead Publishing: Sawston, UK, 2018; pp. 127–168. [Google Scholar]
  37. Li, H.; Xingzhong, Y.; Guangming, Z.; Danlian, H.; Huajun, H.; Jingyi, T.; Qiao, Y.; Jiachao, Z.; Ming, Z. The formation of bio-oil from sludge by deoxy-liquefaction in supercritical ethanol. Bioresour. Technol. 2010, 101, 2860–2866. [Google Scholar] [CrossRef] [PubMed]
  38. Timko, M.T.; Ghoniem, A.F.; Green, W.H. Upgrading and desulfurization of heavy oils by supercritical water. J. Supercrit. Fluids 2015, 96, 114–123. [Google Scholar] [CrossRef]
  39. Ferraro, A.; Marino, E.; Trancone, G.; Race, M.; Mali, M.; Pontoni, L.; Fabbricino, M.; Spasiano, D.; Fratino, U. Assessment of environmental parameters effect on potentially toxic elements mobility in fore-shore sediments to support marine-coastal contamination prediction. Mar. Pollut. Bull. 2023, 194, 115338. [Google Scholar] [CrossRef] [PubMed]
  40. Fernandez-Severini, M.D.; Menendez, M.C.; Buzzi, N.S.; Delgado, A.L.; Piccolo, M.C.; Marcovecchio, J.E. Metals in the particulate matter from surf zone waters of a Southwestern Atlantic sandy beach (Monte Hermoso, Argentina). Reg. Stud. Mar. Sci. 2019, 29, 100646. [Google Scholar] [CrossRef]
  41. Muscetta, M.; Bianco, F.; Trancone, G.; Race, M.; Siciliano, A.; D’Agostino, F.; Sprovieri, M.; Clarizia, L. Washing Bottom Sediment for The Removal of Arsenic from Contaminated Italian Coast. Processes 2023, 11, 902. [Google Scholar] [CrossRef]
  42. Vardon, D.R.; Sharma, B.K.; Blazina, G.V.; Rajagopalan, K.; Strathmann, T.J. Thermochemical conversion of raw and defatted algal biomass via hydrothermal liquefaction and slow pyrolysis. Bioresour. Technol. 2012, 109, 178–187. [Google Scholar] [CrossRef]
  43. Seiple, T.E.; Coleman, A.M.; Skaggs, R.L. Municipal wastewater sludge as a sustainable bioresource in the United States. J. Environ. Manag. 2017, 197, 673–680. [Google Scholar] [CrossRef]
  44. Chen, W.T.; Zhang, Y.; Lee, T.H.; Wu, Z.; Si, B.; Lee, C.F.F. Renewable diesel blendstocks produced by hydrothermal liquefac-tion of wet biowaste. Nat. Sustain. 2018, 1, 702–710. [Google Scholar] [CrossRef]
  45. Si, B.; Yang, L.; Zhou, X.; Watson, J.; Tommaso, G.; Chen, W.T. Anaerobic conversion of the hydrothermal liquefaction aqueous phase: Fate of organics and intensification with granule activated carbon/ozone pretreatment. Green Chem. 2019, 21, 1305–1318. [Google Scholar] [CrossRef]
  46. Ün, Ç. Examining the environmental and economic dimensions of producing fuel from medical waste plastics. NOHU J. Eng. Sci. 2024, 13, 279–293. [Google Scholar]
  47. TS 9546 EN 12880; Characterization of Sludges—Determination of Dry Residue and Water Content. Turkish Standards Institution: Ankara, Turkey, 2002.
  48. Chen, Y.C.; Kuo, J. Potential of greenhouse gas emissions from sewage sludge management: A case study of Taiwan. J. Clean. Prod. 2016, 129, 196–201. [Google Scholar] [CrossRef]
  49. Gray, N.F. Biology of Wastewater Treatment; Imperial College Press: London, UK, 2004; p. 1421. [Google Scholar]
  50. Jadlovec, M.; Výtisk, J.; Honus, S.; Pospišilík, V.; Bassel, N. Pollutants production, energy recovery and environmental impact of sewage sludge co-incineration with biomass pellets. Environ. Technol. Innov. 2023, 32, 103400. [Google Scholar] [CrossRef]
  51. Ranjbar, S.; Malcata, F.X. Hydrothermal Liquefaction: How the Holistic Approach by Nature Will Help Solve the Environmental Conundrum. Molecules 2023, 28, 8127. [Google Scholar] [CrossRef] [PubMed]
  52. Thomsen, L.B.S.; Carvalho, P.N.; Dos Passos, J.S.; Anastasakis, K.; Bester, K.; Biller, P. Hydrothermal liquefaction of sewage sludge; energy considerations and fate of micropollutants during pilot scale processing. Water Res. 2020, 183, 116101. [Google Scholar] [CrossRef] [PubMed]
  53. Turkish Regulations for the Reuse and Disposal of Sludge. Available online: https://web.deu.edu.tr/atiksu/toprak/ani4152.html (accessed on 11 April 2024).
  54. Sintamarean, I.M.; Grigoras, I.F.; Jensen, C.U.; Toor, S.S.; Pedersen, T.H.; Rosendahl, L.A. Two-stage alkaline hydro-thermal liquefaction of wood to biocrude in a continuous bench-scale system. Biomass Convers Biorefin. 2017, 7, 425–435. [Google Scholar] [CrossRef]
  55. Dãrãban, I.M.; Rosendahl, L.A.; Pedersen, T.H.; Iversen, S.B. Pretreatment methods to obtain pumpable high solid loading wood–water slurries for continuous hydrothermal liquefaction systems. Biomass Bioenergy 2015, 81, 437–443. [Google Scholar] [CrossRef]
  56. Bio-Oil Market: Current Analysis and Forecast (2022–2028). Available online: https://univdatos.com/report/bio-oil-market/ (accessed on 11 April 2024).
  57. Ranganathan, P. Techno-economic analysis of renewable fuels production from sewage sludge through hydrothermal liquefaction. Sustain. Energy Technol. Assess. 2023, 57, 103164. [Google Scholar] [CrossRef]
  58. Lozano, E.M.; Løkke, S.; Rosendahl, L.A.; Pedersen, T.H. Production of marine biofuels from hydrothermal liquefaction of sewage sludge. Preliminary techno-economic analysis and life-cycle GHG emissions assessment of Dutch case study. Energy Convers Manag. X 2022, 14, 100178. [Google Scholar] [CrossRef]
  59. Alamo, G.D.; Bugge, M.; Pedersen, T.H.; Rosendahl, L. Techno-Economic Analysis of the Production of Liquid Biofuels from Sewage Sludge via Hydrothermal Liquefaction. Energy Fuels 2023, 37, 1131–1150. [Google Scholar] [CrossRef] [PubMed]
  60. ASKI. Adana Metropolitan Municipality—Adana Water and Sewerage Administration Activity Report; ASKI: Adana, Turkey, 2022. [Google Scholar]
  61. Understanding Laboratory Wastewater Tests: II. Solids (TS, TSS, TDS, TVS, TFS). Available online: https://extension.uga.edu/publications/detail.html?number=C1276&title=understanding-laboratory-wastewater-tests-ii-solids-ts-tss-tds-tvs-tfs (accessed on 11 April 2024).
  62. Yin, Z.; Toucai, Z.; Hongjiang, L. Predictive method research of sludge landfill gas production. China Environ. Sci. 2010, 30, 204–208. [Google Scholar]
  63. ICFPA. Calculation Tools for Estimating Greenhouse Gas Emissions from Pulp and Paper Mills; The International Council of Forest and Paper Associations: São Paulo, Brazil, 2005. [Google Scholar]
  64. IPCC. Guidelines for National Greenhouse Gas Inventories; Eggleston, H.S., Buendia, L., Miwa, K., Ngara, T., Tanabe, K., Eds.; prepared by the National Greenhouse Gas Inventories Programme; IGES: Hayama, Japan, 2006. [Google Scholar]
  65. Carbon Footprint, Carbon Footprint Country Specific Electricity Grid Greenhouse Gas Emission Factors. 2023. Available online: https://www.carbonfootprint.com/docs/2023_02_emissions_factors_sources_for_2022_electricity_v10.pdf (accessed on 13 April 2024).
Figure 1. Seyhan, Yuregir, and Ceyhan wastewater treatment plants in Adana city.
Figure 1. Seyhan, Yuregir, and Ceyhan wastewater treatment plants in Adana city.
Sustainability 16 04174 g001
Figure 2. The general operational diagram of wastewater treatment plants located in Seyhan, Yuregir, and Ceyhan.
Figure 2. The general operational diagram of wastewater treatment plants located in Seyhan, Yuregir, and Ceyhan.
Sustainability 16 04174 g002
Figure 3. The general method of approach for this study.
Figure 3. The general method of approach for this study.
Sustainability 16 04174 g003
Figure 4. The GHGs of landfilling, pyrolysis, incineration, and HTL.
Figure 4. The GHGs of landfilling, pyrolysis, incineration, and HTL.
Sustainability 16 04174 g004
Figure 5. GHG emission values in Adana until 2030 with different technologies.
Figure 5. GHG emission values in Adana until 2030 with different technologies.
Sustainability 16 04174 g005
Table 1. Features of sewage sludge generated in Adana treatment plants.
Table 1. Features of sewage sludge generated in Adana treatment plants.
YearPlant NameSewage Sludge Amount
after Dewatering (ton/Day)
Dry Solids
%
2021Seyhan WWTP~100
Yuregir WWTP~55Sludge before thickening usually contains around ~3% solids by weight
Ceyhan WWTP~30
Table 2. The moisture, dry matter, and heat value of sewage sludges of Adana city WWTPs (after dewatering).
Table 2. The moisture, dry matter, and heat value of sewage sludges of Adana city WWTPs (after dewatering).
% Moisture% Dry MatterHeat Value (cal/g)
Ceyhan WWTP%70%302799
Seyhan WWTP%73.5%26.53330
Yuregir WWTP%69.4%30.63169
Table 3. Predicted treated wastewater and sewage sludge in Adana treatment plants.
Table 3. Predicted treated wastewater and sewage sludge in Adana treatment plants.
YearPredicted Treated Wastewater (m3/Year)Predicted Sewage Sludge Production (Tones/Year)
2022104,102.14867,673
2023104,429.16667,826
2024104,747.03567,979
2025105,064.90468,132
2026105,382.77368,285
2027105,700.64268,438
2028106,018.51168,591
2029106,336.38068,744
2030106,654.24968,897
Disclaimer/Publisher’s Note: The statements, opinions and data contained in all publications are solely those of the individual author(s) and contributor(s) and not of MDPI and/or the editor(s). MDPI and/or the editor(s) disclaim responsibility for any injury to people or property resulting from any ideas, methods, instructions or products referred to in the content.

Share and Cite

MDPI and ACS Style

Un, C. Enhancing Sewage Sludge Treatment with Hydrothermal Processing: A Case Study of Adana City. Sustainability 2024, 16, 4174. https://doi.org/10.3390/su16104174

AMA Style

Un C. Enhancing Sewage Sludge Treatment with Hydrothermal Processing: A Case Study of Adana City. Sustainability. 2024; 16(10):4174. https://doi.org/10.3390/su16104174

Chicago/Turabian Style

Un, Cagri. 2024. "Enhancing Sewage Sludge Treatment with Hydrothermal Processing: A Case Study of Adana City" Sustainability 16, no. 10: 4174. https://doi.org/10.3390/su16104174

APA Style

Un, C. (2024). Enhancing Sewage Sludge Treatment with Hydrothermal Processing: A Case Study of Adana City. Sustainability, 16(10), 4174. https://doi.org/10.3390/su16104174

Note that from the first issue of 2016, this journal uses article numbers instead of page numbers. See further details here.

Article Metrics

Back to TopTop