A Sustainable Risk Management Model and Instruments for Young Farmers in EU Agriculture
Abstract
:1. Introduction
2. Methodology
3. Analysis and Results
3.1. Young Farmers in EU Member States
- (a)
- Climate change: How rising temperatures, droughts, and other effects of climate change could impact productivity differently than they did in the past.
- (b)
- The energy industry is subject to changing hazards, including fluctuations in diesel and gasoline prices that impact transportation, machine operations, and other expenses, as well as competition from biodiesel.
- (c)
- Evolving customer preferences about organic food, food safety, and traceability, among other issues.
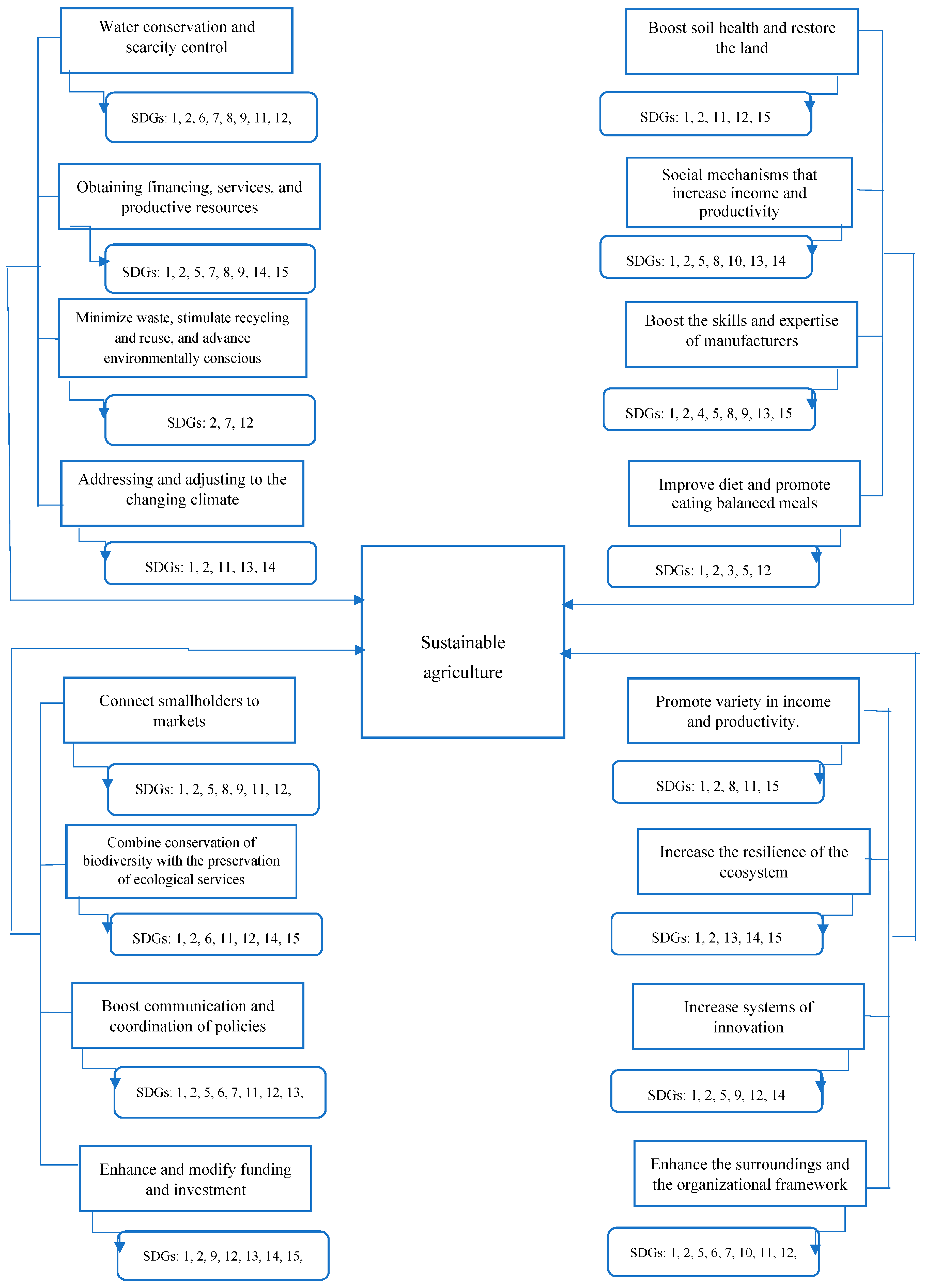
3.2. Instruments, Tools, and Model Development
Income Risks and Management Instruments
4. Model for Agricultural Risk Management
- -
- Market risk stemming from changes in market conditions, such as fluctuating pricing and increased volatility.
- -
- Production risk resulting from weather unpredictability, animal sickness, and plant pests.
- -
- Conventional non-financial on-farm risk management techniques with on-farm protection against shallow losses, employing precautionary savings and/or income tax smoothing possibilities (e.g., agronomic practices such as diversification).
- -
- Long-term contracting techniques assist in managing risk throughout the food chain.
4.1. Income Stabilization Tool
4.2. Support Tools to Help Young Farmers
- -
- A new EIB lending package for farmers, facilitated by specialized intermediary banks, featuring a special envelope component for young farmers;
- -
- The ongoing utilization of EAFRD grants for young farmers and start-ups, which can also be applied to interest rate subsidies or technical support;
- -
- EIB advisory support to EAFRD managing authorities, either bilaterally or through fi-compass.
4.3. Support for Agricultural Risk Management
- Agricultural household simulation models (e.g., Takeshima et al., 2013) [73] that can be used to ex-ante analyze the prospective viability of new technologies given the farm’s current technology levels and resource restrictions.
- Production technology returns to scale and how they are affected by various aspects (e.g., Takeshima 2017) [74]; if the technology utilized by young farms has sufficient returns-to-scale, it can incentivize young farmers to solve farm expansion constraints.
- A measure of flexibility (also associated with economies of scope) in terms of alternating between crops, modes of production, or between farming and other enterprises (Takeshima et al., 2022) [75]. The estimation of the production function yields the flexibility indicator. The resilience indicator, which measures the potential for agricultural diversification to lessen the negative consequences of risks, and the flexibility indicator are closely related.
- The technical effectiveness of agricultural businesses, their susceptibility to price shocks, and the variables reducing that susceptibility (using Central Asian examples, such as Kazakhstan and Uzbekistan, which may be applicable to Eastern European nations; see, for example, Takeshima et al., 2023) [76].
- A model to evaluate and track managerial ability (e.g., Nuthall 2009) [77] highlights that a farmer’s management style, early life experiences, and exposure to events all play a major role in determining ability. Apart from the various limitations stated by the writers, a significant hindrance for young people is the lack of farming experience and administrative skills.
5. Conclusions
- -
- New financing models that incorporate companies in the food and agricultural industries and offer creative financial solutions to help farmers during challenging times.
- -
- Increased cooperation with the European Investment Bank (EIB) and the European Investment Fund (EIF) to support the development of financial solutions aimed at young farmers across the EU.
- -
- Public assurances, ensuring they will not have to fear missing out on CAP growth prospects.
- -
- Commercial banks are asked to offer them better financing rates and services by means of potential state incentives.
- -
- It is crucial to communicate and be transparent so that consumers are aware of farming practices, the methods used to produce food, and the ways in which the CAP benefits the larger society.
- -
- A structured system of information exchange must be made available for both individuals and groups of farmers from various areas, industries, and generations.
- -
- Farmers must be offered continuing professional development through training and upskilling; in the event that there is no advisory service, a reasonably priced one should be set up to maximize the production systems. Either the state or the private sector might own this.
- -
- Young farmers should be able to use vouchers to obtain these services.
- -
- Advice and information sharing should not be limited to money matters, qualifying standards for investments, or startup funding.
Author Contributions
Funding
Institutional Review Board Statement
Informed Consent Statement
Data Availability Statement
Conflicts of Interest
References
- European Commission. Executive Summary of the Evaluation of the Impact of the CAP on Generational Reconstruction, Local Development and Jobs in Rural Areas; SWD 79 Final; European Commission: Brussels, Belgium, 2019. [Google Scholar]
- European Commission. Overview of CAP Reform 2014–2020. Agricultural Policy Perspectives Brief No. 5; European Commission: Brussels, Belgium, 2013. [Google Scholar]
- Katchova, A.L.; Ahearn, M.C. Dynamics of Farmland Ownership and Leasing: Implications for Young and Beginning Farmers. Appl. Econ. Perspect. Policy 2016, 38, 334–350. [Google Scholar] [CrossRef]
- Williamson, H.; Petkovic, S.E. Youth Policy in Greece; Council of Europe Publishing: Strasbourg, France, 2015; ISBN 978-92-871-8087-2. [Google Scholar]
- Geza, W.; Ngidi, M.; Ojo, T.; Adetoro, A.; Slotow, R.; Mabhaudhi, T. Youth Participation in Agriculture: A Scoping Review. Sustainability 2021, 13, 9120. [Google Scholar] [CrossRef]
- Guo, Y.; Chen, P.; Zhang, H.; Jiang, Z. Evaluation of the Perception and Experience of Rural Natural Landscape among Youth Groups: An Empirical Analysis from Three Villages around Hefei. Sustainability 2022, 14, 16298. [Google Scholar] [CrossRef]
- Rietveld, A.M.; Van der Burg, M.; Groot, J.C. Bridging Youth and Gender Studies to Analyse Rural Young Women and Men’s Livelihood Pathways in Central Uganda. J. Rural Stud. 2020, 75, 152–163. [Google Scholar] [CrossRef]
- Arslan, A.; Tschirley, D.L.; Di Nucci, C.; Winters, P. Youth Inclusion in Rural Transformation. J. Dev. Stud. 2021, 57, 537–543. [Google Scholar] [CrossRef]
- European Parliament. Research for AGRI Committee—Young Farmers—Policy Implementation after the 2013 CAP Reform; EU Policy Department B Structural and Cohesion Policies; European Parliament’s Committee on Agriculture and Rural Development: Brussels, Belgium, 2017; ISBN 978-92-846-2027-2. [Google Scholar]
- Kontogeorgos, A.; Sergaki, P.; Chatzitheodoridis, F. An assessment of new farmers’ perceptions about agricultural cooperatives. J. Dev. Entrep. 2017, 22, 1750003. [Google Scholar] [CrossRef]
- Gasson, R.; Errington, A.J. The Farm Family Business; CABI: Wallingford, UK, 1993. [Google Scholar]
- Maya, I.; Arancibia, D.S.; Behrendta, S.; Adams, K.J. Preventing Young Farmers from Leaving the Farm: Investigating the Effectiveness of the Young Farmer Payment Using a Behavioural Approach. Land Use Policy 2019, 82, 317–327. [Google Scholar] [CrossRef]
- Figurek, A.; Thrassou, A. An Integrated Framework for Sustainable Development in Agri-Food SMEs. Sustainability 2023, 15, 9387. [Google Scholar] [CrossRef]
- Fischer, H.; Burton, R.J.F. Understanding Farm Succession as Socially Constructed Endogenous Cycles. Sociol. Rural. 2014, 54, 417–438. [Google Scholar] [CrossRef]
- Reddy, A.A.; Bhattacharya, A.; Reddy, S.V.; Ricart, S. Farmers’ Distress Index: An Approach for an Action Plan to Reduce Vulnerability in the Drylands of India. Land 2021, 10, 1236. [Google Scholar] [CrossRef]
- Figurek, A.; Semenova, E.I.; Thrassou, A. Sustainability of Youth Development in Drylands: A Systematic Approach. In Business for Sustainability, Volume I; Vrontis, D., Thrassou, A., Efthymiou, L., Weber, Y., Shams, S.M.R., Tsoukatos, E., Eds.; Palgrave Studies in Cross-Disciplinary Business Research; EuroMed Academy of Business; Palgrave Macmillan: Cham, Switzerland, 2023. [Google Scholar] [CrossRef]
- Food and Agriculture Organization of the United Nations (FAO). Dimensions of Need—Sustainable Agriculture and Rural Development; FAO: Rome, Italy, 2019; Available online: https://www.fao.org/3/u8480e/U8480E0l.htm (accessed on 15 September 2023).
- Thrassou, A.; Chebbi, H.; Uzunboylu, N. Postmodern Approaches to Business Management and Innovative Notions for Contextual Adaptation—A Review. EuroMed J. Bus. 2021, 16, 261–273. [Google Scholar] [CrossRef]
- Thrassou, A.; Vrontis, D.; Efthymiou, L.; Uzunboylu, N. An Overview of Business Advancement Through Technology: The Changing Landscape of Work and Employment. In Business Advancement through Technology Volume II; Thrassou, A., Vrontis, D., Efthymiou, L., Weber, Y., Shams, S.M.R., Tsoukatos, E., Eds.; Palgrave Studies in Cross-Disciplinary Business Research; Association with EuroMed Academy of Business; Palgrave Macmillan: Cham, Switzerland, 2022. [Google Scholar]
- Parkinson, S.; Woods, S.M.; Sprinks, J.; Ceccaroni, L.A. Practical Approach to Assessing the Impact of Citizen Science towards the Sustainable Development Goals. Sustainbility 2022, 14, 4676. [Google Scholar] [CrossRef]
- Khan, N.A.; Gao, Q.; Abid, M.; Shah, A.A. Mapping Farmers’ Vulnerability to Climate Change and Its Induced Hazards: Evidence from the Rice-Growing Zones of Punjab, Pakistan. Environ. Sci. Pollut. Res. 2021, 28, 4229–4244. [Google Scholar] [CrossRef] [PubMed]
- Semenova, E.I.; Figurek, A.; Thrassou, A. Education of the Youth in Drylands: Integrated Modelling of Climate Change in Drylands. In ESG Management of the Development of the Green Economy in Central Asia. Environmental Footprints and Eco-Design of Products and Processes; Popkova, E.G., Sergi, B.S., Eds.; Springer: Cham, Switzerland, 2023. [Google Scholar] [CrossRef]
- Chauhan, N.; Shukla, R.; Joshi, P.K. Assessing Impact of Varied Social and Ecological Conditions on Inherent Vulnerability of Himalayan Agriculture Communities. Hum. Ecol. Risk Assess. Int. J. 2020, 26, 2628–2645. [Google Scholar] [CrossRef]
- Eurostat Dataset Agriculture, Economic Accounts for Agriculture. Available online: https://ec.europa.eu/eurostat/data/database (accessed on 16 October 2023).
- Davis, J.; Caskie, P.; Wallace, D. Promoting Structural Adjustment in Agriculture: The Economics of New Entrant Schemes for Farmers. Food Policy 2013, 40, 90–96. [Google Scholar] [CrossRef]
- Coca, O.; Creanga, D.; Viziteu, S.; Bruma, I.S.; Stefan, G. Analysis of the Determinants of Agriculture Performance at the European Union Level. Agriculture 2023, 13, 616. [Google Scholar] [CrossRef]
- Guth, M.; Smedzik-Ambrozy, K. Economic Resources Versus the Efficiency of Different Types of Agricultural Production in Regions of the European Union. Econ. Res. 2020, 33, 1036–1051. [Google Scholar] [CrossRef]
- Sauer, J.; Moreddu, C. Drivers of Farm Performance: Empirical Country Case Studies; OECD Food, Agriculture and Fisheries Papers, No. 143; OECD Publishing: Paris, France, 2020. [Google Scholar]
- Pawlak, K.; Smutka, L.; Kotyza, P. Agricultural Potential of the EU Countries: How Far Are They from the USA? Agriculture 2021, 11, 282. [Google Scholar] [CrossRef]
- Alaoui, A.; Barão, L.; Ferreira, C.S.S.; Hessel, R. An Overview of Sustainability Assessment Frameworks in Agriculture. Land 2022, 11, 537. [Google Scholar] [CrossRef]
- Monier-Dilhan, S.; Pomeon, T.; Bohm, M.; Brecic, R.; Csillag, P.; Donati, M.; Ferrer-Perez, H.; Gauvrit, L.; Gil, J.M.; Hoàng, V.; et al. Do Food Quality Schemes and Net Price Premiums Go Together? J. Agric. Food Ind. Organ. 2020, 19, 79–94. [Google Scholar] [CrossRef]
- Martinho, V.J.P.D. Testing for Structural Changes in the European Union’s Agricultural Sector. Agriculture 2019, 9, 92. [Google Scholar] [CrossRef]
- Zakrzewska, A.; Nowak, A. Diversification of Agricultural Output Intensity across the European Union in Light of the Assumptions of Sustainable Development. Agriculture 2022, 12, 1370. [Google Scholar] [CrossRef]
- Figurek, A.; Vasković, U. Determination of the Relationship Between Outputs and Inputs in Agriculture in the EU Member States. Agric. Resour. Econ. 2017, 3, 27–36. [Google Scholar] [CrossRef]
- Sotte, F. Young People, Agriculture and Entrepreneurship: Key-Points for a Longterm Strategy. In Proceedings of the Future of Young Farmers, Preparatory Meeting for the European Conference, Rome, Italy, 24–25 January 2003. [Google Scholar]
- Klair, K.S.; Boggio, A.; Richardson, D.W. The Changing Information Needs of Farmers in the U.S. and Europe. In Proceedings of the 6th Joint Conference on Agriculture, Food and the Environment, Minneapolis, MN, USA, 31 August–2 September 1998. [Google Scholar]
- Brent, K.J.; Adams, G.R.B. Extension, Research and Farm Competitiveness in Central and Eastern Europe; Sustainable Development Department (SD)—Food and Agricultural Organization of the United Nations (FAO): Rome, Italy, 1999. [Google Scholar]
- Duram, L.A.; Larson, K.L. Agricultural Research and Alternative Farmers’ Information Needs. Prof. Geogr. 2001, 53, 84–96. [Google Scholar] [CrossRef]
- Obaa, B.; Mutimba, J.; Semana, A.R. Prioritising Farmers’ Extension Needs in a Publicity-Funded Contract System of Extension: A Case Study from Mukono District, Uganda. Agricultural Research & Extension Network, Network Paper No. 147. 2005. Available online: https://odi.org/en/publications/prioritising-farmers-extension-needs-in-a-publicly-funded-contract-system-of-extension-a-case-study-from-mukono-district-uganda/ (accessed on 15 September 2023).
- Nederlof, E.S.; Tossou, R.; Sakyi-Oawson, O.; Kossou, O.K. Grounding Agricultural Research in Resource-Poor Farmers’ Needs: A Comparative Analysis of Diagnostic Studies in Ghana and Benin. NJAS Wagening. J. Life Sci. 2004, 52, 421–442. [Google Scholar] [CrossRef]
- Mante, J.; Gerowitt, B. Learning from Farmers’ Needs: Identifying Obstacles to the Successful Implementation of Field Margin Measures in Intensive Arable Regions. Landsc. Urban Plan. 2009, 93, 229–237. [Google Scholar] [CrossRef]
- Chase, L.E.; Ely, O.L.; Hutjens, M.F. Major Advances in Extension Education Programs in Dairy Production. J. Dairy Sci. 2006, 89, 1147–1154. [Google Scholar] [CrossRef] [PubMed]
- Hawkins, R.P.; Kreuter, M.; Resnicow, K.; Fishbein, M.; Dijkstra, A. Understanding Tailoring in Communication About Health. Health Educ. Res. 2008, 23, 454–466. [Google Scholar] [CrossRef]
- Noar, S.M.; Benac, C.N.; Harris, M.S. Does Tailoring Matter? Meta-analytic Review of Tailored Print Health Behaviour Change Interventions. Psychol. Bull. 2007, 133, 673–693. [Google Scholar] [CrossRef]
- Jansen, J.; Renes, R.J.; Lam, T.G.J.M. Evaluation of Two Communication Strategies to Improve Udder Health Management. J. Dairy Sci. 2010, 93, 604–612. [Google Scholar] [CrossRef]
- Man, T.W.Y.; Lau, T.; Chan, K.F. The Competitiveness of Small and Medium Enterprises—A Conceptualization with Focus on Entrepreneurial Competences. J. Bus. Ventur. 2002, 17, 123–142. [Google Scholar] [CrossRef]
- Finger, R.; El Benni, N. Farm Income in European Agriculture: New Perspectives on Measurement and Implications for Policy Evaluation. Europ. Rev. Agricult. Econ. 2021, 48, 253–265. [Google Scholar] [CrossRef]
- Chavas, J.P. Adverse Shocks in Agriculture: The Assessment and Management of Downside Risk. J. Agric. Econ. 2019, 70, 731–748. [Google Scholar] [CrossRef]
- Gonzalez, J.; Benito, C. Profession and Identity. The Case of Family Farming in Spain. Sociol. Rural. 2001, 41, 343–357. [Google Scholar] [CrossRef]
- McDonald, R.; Macken-Walsh, A.; Pierce, K.; Horan, B. Farmers in a Deregulated Dairy Regime: Insights from Ireland’s New Entrants Scheme. Land Use Policy 2014, 41, 21–30. [Google Scholar] [CrossRef]
- Vesala, H.T.; Vesala, K.M. Entrepreneurs and Producers. Identities of Finnish farmers in 2001 and 2006. J. Rural Stud. 2010, 26, 21–30. [Google Scholar] [CrossRef]
- Sutherland, L.-A.; Dranhofer, I.; Wilson, G.; Zagata, L. Transition Pathways Towards Sustainability of Agriculture: Case Studies from Europe; CAB International: Wallingford, UK, 2015; ISBN 978-178-064-219-2. [Google Scholar]
- Andrejovská, A.; Glova, J. Sustainability of Farms in EU Countries in the Context of Income Indicators: Regression Analysis Based on a New Classification. Agriculture 2022, 12, 1884. [Google Scholar] [CrossRef]
- Magrini, A. Assessment of Agricultural Sustainability in European Union Countries: A Group-Based Multivariate Trajectory Approach. AStA Adv. Stat. Anal. 2022, 106, 673–703. [Google Scholar] [CrossRef]
- Matakanye, R.M.; Van der Poll, H.M. Linking Sustainability Reporting to Sustainability Performance Through Regulation. J. Glob. Bus. Adv. 2021, 14, 5–23. [Google Scholar] [CrossRef]
- Mili, S.; Martínez-Veja, J. Accounting for Regional Heterogeneity of Agricultural Sustainability in Spain. Sustainability 2019, 11, 299. [Google Scholar] [CrossRef]
- Duckett, D.; Feliciano, D.; Martin-Ortega, J.; Munoz-Rojas, J. Tackling Wicked Environmental Problems: The Discourse and Its Influence on Praxis in Scotland. Landsc. Urban Plan. 2016, 154, 44–56. [Google Scholar] [CrossRef]
- Papakonstantinou, A. Measure 112—Setting Up of Young Farmers. Progress Snapshot 2013 Updated May 2014; ENRD (European Network for Rural Development): London, UK, 2014. [Google Scholar]
- European Court of Auditors. EU Support to Young Farmers Should Be Better Targeted to Foster Effective Generational Renewal, Special Report; Publications Office; European Court of Auditors: Luxembourg, 2017; Available online: https://data.europa.eu/doi/10.2865/36234 (accessed on 10 August 2023).
- Mazorra, A.P. Analysis of the Evolution of Farmers’ Early Retirement Policy in Spain. The Case of Castille and Leon. Land Use Policy 2000, 17, 113–120. [Google Scholar] [CrossRef]
- Zagata, L.; Sutherland, L.A. Deconstructing the ‘Young Farmer Problem in Europe’. Towards a Research Agenda. J. Rural Stud. 2015, 38, 39–51. [Google Scholar] [CrossRef]
- Redman, G. The Best British Farmers—What Gives Them the Edge? Int. J. Agric. Manag. 2015, 4, 141–143. [Google Scholar]
- European Commission; European Investment Bank. Joint Initiative for Improving Access to Funding for European Union Young Farmers; EAFRD: Brussels, Belgium; Luxembourg, 2019. [Google Scholar]
- Henke, R.; Pupo D’Andrea, M.R.; Benos, T.; Castellotti, T.; Pierangeli, F.; Romeo Lironcurti, S.; De Filippis, F.; Giua, M.; Rosatelli, L.; Resl, T.; et al. Implementation of the First Pillar of the CAP 2014–2020 in the EU Member States; European Parliament Directorate-General for Internal Policies, Policy Department B: Structural and Cohesion Policies, Agriculture and Rural Development: Brussels, Belgium, 2015; ISBN 972-92-823-7646-1. [Google Scholar]
- Kay, S.; Peuch, J.; Franco, J. Extent of Farmland Grabbing in the EU; European Parliament Directorate-General for Internal Policies, Policy Department B: Structural and Cohesion Policies, Agriculture and Rural Development. European Parliament: Brussels, Belgium, 2015. [Google Scholar]
- Ecorys Netherlands; LEI-Wageningen, U.R.; Aequator Groen & Rumte; Ecorys Brussels. The Needs of Young Farmers, Report I of the Pilot Project: Exchange Programmes for Young Farmers; Directorate General for Agriculture and Rural Development, European Commission: Brussels, Belgium, 2015; ISBN 978-92-79-50608-6. [Google Scholar]
- CCRI, University of Gloucestershire, UK.; Thünen Institute, Germany; Red2Red consultores; CREA Italy; INRA-CESAER Dijon, France. Research for AGRI Committee—Programmes Implementing the 2015–2020 Rural Development Policy; Directorate-General for Internal Policies, European Parliament: Brussels, Belgium, 2016. [Google Scholar]
- Committee on Agriculture and Rural Development, European Parliament. Report on the State of Play of Farmland Concentration in the EU: How to Facilitate the Access to Land for Farmers (2016/2141); Committee on Agriculture and Rural Development, European Parliament: Brussels, Belgium, 2017. [Google Scholar]
- Neuenfeldt, S.; Gocht, A.; Heckelei, T.; Ciaian, P. Explaining Farm Structural Change in European Agriculture: A Novel Analytical Framework. Europ. Rev. Agric. Econ. 2019, 46, 713–768. [Google Scholar] [CrossRef]
- Volkov, A.; Balezentis, T.; Morkunas, M.; Streimikiene, D. In a Search for Equity: Do Direct Payments under the Common Agricultural Policy Induce Convergence in the European Union? Sustainability 2019, 11, 3462. [Google Scholar] [CrossRef]
- Fisher, M.; Lewin, P.A.; Pilgeram, A. Gender differences in the financial performance of U.S. farm businesses: A decomposition analysis using the Census of Agriculture. Appl. Econ. Perspect. Policy 2023, 45, 1233–1253. [Google Scholar] [CrossRef]
- Liu, Q.; Maule, B.; Zhang, W. Of Women and Land: How Gender Affects Successions and Transfers of Iowa Farms. Appl. Econ. Perspect. Policy 2023, 45, 2255–2280. [Google Scholar] [CrossRef]
- Takeshima, H.; Nin-Pratt, A.; Diao, X. Mechanization and agricultural technology evolution, agricultural intensification in sub-Saharan Africa: Typology of agricultural mechanization in Nigeria. Am. J. Agric. Econ. 2013, 1, 1230–1236. [Google Scholar] [CrossRef]
- Takeshima, H. Custom-hired tractor services and returns to scale in smallholder agriculture: A production function approach. Agric. Econ. 2017, 48, 363–372. [Google Scholar] [CrossRef]
- Takeshima, H.; Balana, B.B.; Smart, J.; Edeh, H.O.; Oyeyemi, M.A.; Andam, K.S. Subnational public expenditures, short-term household-level welfare, and economic flexibility: Evidence from Nigeria. Agric. Econ. 2022, 53, 739–755. [Google Scholar] [CrossRef]
- Takeshima, H.; Djanibekov, N.; Abduvalieva, N.; Mirkasimov, B.; Akramov, K. Resilience in Farm Technical Efficiency and Enabling Factors: Insights from Panel Farm Enterprise Surveys in Kazakhstan and Uzbekistan; International Food Policy Research Institute: Washington, DC, USA, 2023; p. 39. [Google Scholar]
- Nuthall, P. Modelling the origins of managerial ability in agricultural production. Aust. J. Agric. Resour. Econ. 2009, 53, 413–436. [Google Scholar] [CrossRef]













Disclaimer/Publisher’s Note: The statements, opinions and data contained in all publications are solely those of the individual author(s) and contributor(s) and not of MDPI and/or the editor(s). MDPI and/or the editor(s) disclaim responsibility for any injury to people or property resulting from any ideas, methods, instructions or products referred to in the content. |
© 2023 by the authors. Licensee MDPI, Basel, Switzerland. This article is an open access article distributed under the terms and conditions of the Creative Commons Attribution (CC BY) license (https://creativecommons.org/licenses/by/4.0/).
Share and Cite
Figurek, A.; Morphi, K.; Thrassou, A. A Sustainable Risk Management Model and Instruments for Young Farmers in EU Agriculture. Sustainability 2024, 16, 283. https://doi.org/10.3390/su16010283
Figurek A, Morphi K, Thrassou A. A Sustainable Risk Management Model and Instruments for Young Farmers in EU Agriculture. Sustainability. 2024; 16(1):283. https://doi.org/10.3390/su16010283
Chicago/Turabian StyleFigurek, Aleksandra, Katerina Morphi, and Alkis Thrassou. 2024. "A Sustainable Risk Management Model and Instruments for Young Farmers in EU Agriculture" Sustainability 16, no. 1: 283. https://doi.org/10.3390/su16010283
APA StyleFigurek, A., Morphi, K., & Thrassou, A. (2024). A Sustainable Risk Management Model and Instruments for Young Farmers in EU Agriculture. Sustainability, 16(1), 283. https://doi.org/10.3390/su16010283

