Who Will Save Energy? An Extension of Social Cognitive Theory with Place Attachment to Understand Residents’ Energy-Saving Behaviors
Abstract
:1. Introduction
2. Literature Review
2.1. Social Cognitive Theory (SCT)
2.1.1. Knowledge
2.1.2. Self-Efficacy
2.1.3. Energy Saving Attitude (ESA)
2.1.4. Social Norms
2.1.5. Outcome Expectations
2.2. Place Attachment
2.3. Attitude, Social Norm, and Self-Efficacy as a Mediator
3. Methodology
3.1. Sample Collection
3.2. Measures
3.3. Data Analysis
4. Results
4.1. Analysis of Measurement Models
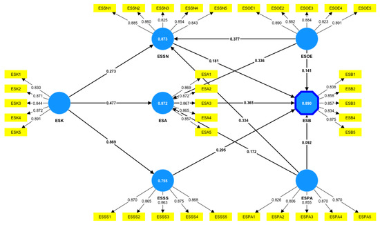
4.2. Structure of the Model
5. Discussion
6. Policy Implications
6.1. Theoretical Implications
6.2. Practical Implications
7. Conclusions and Limitations
7.1. Conclusions
7.2. Limitations and Future Research
Author Contributions
Funding
Institutional Review Board Statement
Informed Consent Statement
Data Availability Statement
Conflicts of Interest
References
- Zhang, Y.J.; Hao, J.F.; Song, J. The CO2 emission efficiency, reduction potential and spatial clustering in China’s industry: Evidence from the regional level. Appl. Energy 2016, 174, 213–223. [Google Scholar] [CrossRef]
- Zhang, Y.J.; Peng, H.R.; Liu, Z.; Tan, W. Direct energy rebound effect for road passenger transport in China: A dynamic panel quantile regression approach. Energy Policy 2015, 87, 303–313. [Google Scholar] [CrossRef]
- Ding, Z.; Wang, G.; Liu, Z.; Long, R. Research on differences in the factors influencing the energy-saving behavior of urban and rural residents in China–A case study of Jiangsu Province. Energy Policy 2017, 100, 252–259. [Google Scholar] [CrossRef]
- Quaglione, D.; Cassetta, E.; Crociata, A.; Sarra, A. Exploring additional determinants of energy-saving behaviour: The influence of individuals’ participation in cultural activities. Energy Policy 2017, 108, 503–511. [Google Scholar] [CrossRef]
- Lopes, M.A.R.; Antunes, C.H.; Martins, N. Energy behaviours as promoters of energy efficiency: A 21st century review. Renew. Sustain. Energy Rev. 2012, 16, 4095–4104. [Google Scholar] [CrossRef]
- Chen, X.; Gou, Z. Bridging the knowledge gap between energy-saving intentions and behaviours of young people in residential buildings. J. Build. Eng. 2022, 57, 104932. [Google Scholar] [CrossRef]
- Wen, F.; Wu, N.; Gong, X. China’s carbon emissions trading and stock returns. Energy Econ. 2020, 86, 104627. [Google Scholar] [CrossRef]
- Hu, S.; Yan, D.; Guo, S.; Cui, Y.; Dong, B. A survey on energy consumption and energy usage behavior of households and residential building in urban China. Energy Build. 2017, 148, 366–378. [Google Scholar] [CrossRef]
- Aydin, G. The modeling and projection of primary energy consumption by the sources. Energy Sources Part B Econ. Plan. Policy 2015, 10, 67–74. [Google Scholar] [CrossRef]
- National Bureau of Statistics China Statistical Yearbook; China Statistics Press: Beijing, China, 2021.
- NBSC China Statistical Yearbook. National Bureau of Statistics of China, 12-7-2022. In National Bureau of Statistics of China; China Statistics Press: Beijing, China, 2018. Available online: https://data.stats.gov.cn/english/easyquery.htm?cn=E0103 (accessed on 12 November 2023).
- Yue, T.; Long, R.; Chen, H. Factors influencing energy-saving behavior of urban households in Jiangsu province. Energy Policy 2013, 62, 665–675. [Google Scholar] [CrossRef]
- Mi, L.; Xu, T.; Sun, Y.; Yang, H.; Wang, B.; Gan, X.; Qiao, L. Promoting differentiated energy savings: Analysis of the psychological motivation of households with different energy consumption levels. Energy 2021, 218, 119563. [Google Scholar] [CrossRef]
- Song, Y.; Zhao, C.; Zhang, M. Does haze pollution promote the consumption of energy-saving appliances in China? An empirical study based on norm activation model. Resour. Conserv. Recycl. 2019, 145, 220–229. [Google Scholar] [CrossRef]
- Farrow, K.; Grolleau, G.; Ibanez, L. Social Norms and Pro-environmental Behavior: A Review of the Evidence. Ecol. Econ. 2017, 140, 1–13. [Google Scholar] [CrossRef]
- Ma, Y.; Liu, C. Configuration analysis of influencing factors of energy-saving behaviors: From the perspective of consumers’ pro-environmental characteristics and environmentally friendly social atmosphere. Energy 2023, 278, 127906. [Google Scholar] [CrossRef]
- Schunk, D.H.; DiBenedetto, M.K. Motivation and social cognitive theory. Contemp. Educ. Psychol. 2020, 60, 101832. [Google Scholar] [CrossRef]
- Hou, B.; Liao, H.; Wang, J.W.; Wang, F.; Zhang, H. Cooking fuel decision-making and family structure: A field study in China. Environ. Sci. Pollut. Res. 2019, 26, 24050–24061. [Google Scholar] [CrossRef]
- Wang, J.; Long, R.; Chen, H.; Li, Q. Are female-dominated families more energy-saving? Evidence from Jiangsu Province, China. Sustain. Prod. Consum. 2021, 27, 2178–2192. [Google Scholar] [CrossRef]
- Liguori, E.W.; Bendickson, J.S.; McDowell, W.C. Revisiting entrepreneurial intentions: A social cognitive career theory approach. Int. Entrep. Manag. J. 2018, 14, 67–78. [Google Scholar] [CrossRef]
- Alvarez-Risco, A.; Del-Aguila-Arcentales, S.; Rosen, M.A.; Yáñez, J.A. Social Cognitive Theory to Assess the Intention to Participate in the Facebook Metaverse by Citizens in Peru during the COVID-19 Pandemic. J. Open Innov. Technol. Mark. Complex. 2022, 8, 142. [Google Scholar] [CrossRef]
- Bandura, A. Influence of models’ reinforcement contingencies on the acquisition of imitative responses. J. Pers. Soc. Psychol. 1965, 1, 589–595. [Google Scholar] [CrossRef]
- Bandura, A. Social foundations of thought and action: A social cognitive theory. In Prentice-Hall Series in Social Learning Theory; Prentice-Hall, Inc.: Englewood Cliffs, NJ, USA, 1986; ISBN 0-13-815614-X. [Google Scholar]
- Locke, E.A.; Bandura, A. Social Foundations of Thought and Action: A Social-Cognitive View. Acad. Manag. Rev. 1987, 12, 169. [Google Scholar] [CrossRef]
- Sellami, A.L.; Al-Ali, A.; Allouh, A.; Alhazbi, S. Student Attitudes and Interests in STEM in Qatar through the Lens of the Social Cognitive Theory. Sustainability 2023, 15, 7504. [Google Scholar] [CrossRef]
- Schunk, D.H.; Usher, E.L. Social cognitive theory and motivation. In The Oxford Handbook of Human Motivation, 2nd ed.; Oxford Library of Psychology; Oxford University Press: New York, NY, USA, 2019; pp. 11–26. ISBN 9780190666453. [Google Scholar]
- Fischbach, S.; Yauney, B. Social Cognitive Theory and Reciprocal Relationship: A Guide to Single-Use Plastic Education for Policymakers, Business Leaders and Consumers. Sustainability 2023, 15, 3946. [Google Scholar] [CrossRef]
- Ten Wolde, G.B.; Dijkstra, A.; Van Empelen, P.; Neven, A.K.; Zitman, F.G. Social-cognitive predictors of intended and actual benzodiazepine cessation among chronic benzodiazepine users. Addict. Behav. 2008, 33, 1091–1103. [Google Scholar] [CrossRef] [PubMed]
- Zou, M.; Liu, P.; Wu, X.; Zhou, W.; Jin, Y.; Xu, M. Cognitive Characteristics of an Innovation Team and Collaborative Innovation Performance: The Mediating Role of Cooperative Behavior and the Moderating Role of Team Innovation Efficacy. Sustainability 2023, 15, 10951. [Google Scholar] [CrossRef]
- Van Zundert, R.M.P.; Nijhof, L.M.; Engels, R.C.M.E. Testing Social Cognitive Theory as a theoretical framework to predict smoking relapse among daily smoking adolescents. Addict. Behav. 2009, 34, 281–286. [Google Scholar] [CrossRef] [PubMed]
- Huang, C.C.; Li, S.P.; Chan, Y.K.; Hsieh, M.Y.; Lai, J.C.M. Empirical Research on the Sustainable Development of Ecotourism with Environmental Education Concepts. Sustainability 2023, 15, 10307. [Google Scholar] [CrossRef]
- Ramirez, E.; Kulinna, P.H.; Cothran, D. Constructs of physical activity behaviour in children: The usefulness of Social Cognitive Theory. Psychol. Sport Exerc. 2012, 13, 303–310. [Google Scholar] [CrossRef]
- Eslami, A.A.; Norozi, E.; Hajihosseini, M.; Ramazani, A.A.; Miri, M.R. Social cognitive theory as a theoretical framework to predict sustained abstinence 6 months after substance use treatment. J. Subst. Use 2018, 23, 300–306. [Google Scholar] [CrossRef]
- Paço, A.; Lavrador, T. Environmental knowledge and attitudes and behaviours towards energy consumption. J. Environ. Manag. 2017, 197, 384–392. [Google Scholar] [CrossRef]
- Bagheri, A.; Bondori, A.; Allahyari, M.S.; Damalas, C.A. Modeling farmers’ intention to use pesticides: An expanded version of the theory of planned behavior. J. Environ. Manag. 2019, 248, 109291. [Google Scholar] [CrossRef] [PubMed]
- Wang, J.; Wang, S.; Wang, Y.; Li, J.; Zhao, D. Extending the theory of planned behavior to understand consumers’ intentions to visit green hotels in the Chinese context. Int. J. Contemp. Hosp. Manag. 2018, 30, 2810–2825. [Google Scholar] [CrossRef]
- Liu, Y.; Hong, Z.; Zhu, J.; Yan, J.; Qi, J.; Liu, P. Promoting green residential buildings: Residents’ environmental attitude, subjective knowledge, and social trust matter. Energy Policy 2018, 112, 152–161. [Google Scholar] [CrossRef]
- de Koning, J.I.J.C.; Crul, M.R.M.; Wever, R.; Brezet, J.C. Sustainable consumption in Vietnam: An explorative study among the urban middle class. Int. J. Consum. Stud. 2015, 39, 608–618. [Google Scholar] [CrossRef]
- Adu-Gyamfi, G.; Song, H.; Nketiah, E.; Obuobi, B.; Adjei, M.; Cudjoe, D. Determinants of adoption intention of battery swap technology for electric vehicles. Energy 2022, 251, 123862. [Google Scholar] [CrossRef]
- Zografakis, N.; Sifaki, E.; Pagalou, M.; Nikitaki, G.; Psarakis, V.; Tsagarakis, K.P. Assessment of public acceptance and willingness to pay for renewable energy sources in Crete. Renew. Sustain. Energy Rev. 2010, 14, 1088–1095. [Google Scholar] [CrossRef]
- Komendantova, N.; Yazdanpanah, M. Impacts of Human Factors on Willingness to Use Renewable Energy Sources in Iran and Morocco. Environ. Energy Econ. Res. 2017, 1, 141–152. [Google Scholar]
- Tama, R.A.Z.; Ying, L.; Yu, M.; Hoque, M.M.; Adnan, K.M.; Sarker, S.A. Assessing farmers’ intention towards conservation agriculture by using the Extended Theory of Planned Behavior. J. Environ. Manag. 2021, 280, 111654. [Google Scholar] [CrossRef]
- Nketiah, E.; Song, H.; Obuobi, B.; Adu-Gyamfi, G.; Adjei, M.; Cudjoe, D. Citizens’ willingness to pay for local anaerobic digestion energy: The influence of altruistic value and knowledge. Energy 2022, 260, 125168. [Google Scholar] [CrossRef]
- Adu-Gyamfi, G.; Song, H.; Asamoah, A.N.; Li, L.; Nketiah, E.; Obuobi, B.; Adjei, M.; Cudjoe, D. Towards sustainable vehicular transport: Empirical assessment of battery swap technology adoption in China. Technol. Forecast. Soc. Chang. 2022, 184, 121995. [Google Scholar] [CrossRef]
- Obuobi, B.; Zhang, Y.; Adu-Gyamfi, G.; Nketiah, E.; Grant, M.K.; Adjei, M.; Cudjoe, D. Fruits and vegetable waste management behavior among retailers in Kumasi, Ghana. J. Retail. Consum. Serv. 2022, 67, 102971. [Google Scholar] [CrossRef]
- Bandura, A. Exercise of personal agency through the self-efficacy mechanism. In Self-Efficacy: Thought Control of Action; Hemisphere Publishing Corp: Washington, DC, USA, 1992; pp. 3–38. ISBN 1-56032-269-1. [Google Scholar]
- Jafarzadeh, H.; Aurum, A.; D’Ambra, J.; Abedin, B.; Assemi, B. Search Engine Advertising Adoption and Utilization: An Empirical Investigation of Inflectional Factors. J. Organ. Comput. Electron. Commer. 2015, 25, 402–427. [Google Scholar] [CrossRef]
- Sahni, S.P.; Gupta, I. Role of Self-Efficacy and Ability Towards the Act of Digital Piracy. In Piracy in the Digital Era; Springer Nature: Singapore, 2019; pp. 129–142. [Google Scholar]
- Khoa, B.T. The role of self-efficacy and firm size in the online advertising services continuous adoption intention: Theory of planned behavior approach. J. Open Innov. Technol. Mark. Complex. 2023, 9, 100025. [Google Scholar] [CrossRef]
- Richter, A.W.; Hirst, G.; van Knippenberg, D.; Baer, M. Creative self-efficacy and individual creativity in team contexts: Cross-level interactions with team informational resources. J. Appl. Psychol. 2012, 97, 1282–1290. [Google Scholar] [CrossRef] [PubMed]
- Karwowski, M.; Lebuda, I.; Wiśniewska, E. Measuring creative self-efficacy and creative personal identity. Int. J. Creat. Probl. Solving 2018, 28, 45–57. [Google Scholar]
- ud din Khan, H.S.; Li, P.; Chughtai, M.S.; Mushtaq, M.T.; Zeng, X. The role of knowledge sharing and creative self-efficacy on the self-leadership and innovative work behavior relationship. J. Innov. Knowl. 2023, 8, 100441. [Google Scholar] [CrossRef]
- Tierney, P.; Farmer, S.M. Creative self-efficacy: Its potential antecedents and relationship to creative performance. Acad. Manag. J. 2002, 45, 1137–1148. [Google Scholar] [CrossRef]
- Gülsün, İ.; Malinen, O.P.; Yada, A.; Savolainen, H. Exploring the role of teachers’ attitudes towards inclusive education, their self-efficacy, and collective efficacy in behaviour management in teacher behaviour. Teach. Teach. Educ. 2023, 132, 104228. [Google Scholar] [CrossRef]
- Zhong, J.; Shao, L.; Xin, Z.; Zhang, J.E. The mediating role of self-efficacy in the relationship between social support and work withdrawal behavior: A cross-sectional study among young lung cancer survivors. Asia-Pacific J. Oncol. Nurs. 2023, 10, 100207. [Google Scholar] [CrossRef]
- Jiang, X.; Zhang, H.; Wang, T.; Zhang, C. The association of self-control, self-efficacy, and demographic characteristics with home-based E-learning behavior in nursing and midwifery undergraduates: A cross-sectional study under the COVID-19 epidemic. Nurse Educ. Today 2023, 120, 105628. [Google Scholar] [CrossRef]
- Ajzen, I.; Fishbein MAjzen, I.; Fishbein, M. The Influence of Attitudes on Behavior. In The Handbook of Attitudes, Volume 1: Basic Principles; Routledge: Oxfordshire, UK, 2005. [Google Scholar]
- Chen, C.F.; Xu, X.; Day, J.K. Thermal comfort or money saving? Exploring intentions to conserve energy among low-income households in the United States. Energy Res. Soc. Sci. 2017, 26, 61–71. [Google Scholar] [CrossRef]
- Prete, M.I.; Piper, L.; Rizzo, C.; Pino, G.; Capestro, M.; Mileti, A.; Pichierri, M.; Amatulli, C.; Peluso, A.M.; Guido, G. Determinants of Southern Italian households’ intention to adopt energy efficiency measures in residential buildings. J. Clean. Prod. 2017, 153, 83–91. [Google Scholar] [CrossRef]
- Ateş, H. Merging Theory of Planned Behavior and Value Identity Personal norm model to explain pro-environmental behaviors. Sustain. Prod. Consum. 2020, 24, 169–180. [Google Scholar] [CrossRef]
- Belaïd, F.; Joumni, H. Behavioral attitudes towards energy saving: Empirical evidence from France. Energy Policy 2020, 140, 111406. [Google Scholar] [CrossRef]
- Wang, S.; Lin, S.; Li, J. Exploring the effects of non-cognitive and emotional factors on household electricity saving behavior. Energy Policy 2018, 115, 171–180. [Google Scholar] [CrossRef]
- Wang, Y.; Hao, F. Public perception matters: Individual waste sorting in Chinese communities. Resour. Conserv. Recycl. 2020, 159, 104860. [Google Scholar] [CrossRef]
- Nketiah, E.; Song, H.; Cai, X.; Adjei, M.; Adu-Gyamfi, G.; Obuobi, B. Citizens’ intention to invest in municipal solid waste to energy projects in Ghana: The impact of direct and indirect effects. Energy 2022, 254, 124420. [Google Scholar] [CrossRef]
- Sherif, M.; Sherif, C.W. Groups in Harmony and Tension; An Integration of Studies of Intergroup Relations; Harper & Brothers: Oxford, UK, 1953. [Google Scholar]
- Hogg, M.A.; Reid, S.A. Social identity, self-categorization, and the communication of group norms. Commun. Theory 2006, 16, 7–30. [Google Scholar] [CrossRef]
- Almulla, M.A.; Al-Rahmi, W.M. Integrated Social Cognitive Theory with Learning Input Factors: The Effects of Problem-Solving Skills and Critical Thinking Skills on Learning Performance Sustainability. Sustainability 2023, 15, 3978. [Google Scholar] [CrossRef]
- Nie, H.; Vasseur, V.; Fan, Y.; Xu, J. Exploring reasons behind careful-use, energy-saving behaviours in residential sector based on the theory of planned behaviour: Evidence from Changchun, China. J. Clean. Prod. 2019, 230, 29–37. [Google Scholar] [CrossRef]
- Lam, T.W.L.; Tsui, Y.C.J.; Fok, L.; Cheung, L.T.O.; Tsang, E.P.K.; Lee, J.C.K. The influences of emotional factors on householders’ decarbonizing cooling behaviour in a subtropical Metropolitan City: An application of the extended theory of planned behaviour. Sci. Total Environ. 2022, 807, 150826. [Google Scholar] [CrossRef] [PubMed]
- Habib, R.; White, K.; Hoegg, J.A. Everybody Thinks We Should but Nobody Does: How Combined Injunctive and Descriptive Norms Motivate Organ Donor Registration. J. Consum. Psychol. 2021, 31, 621–630. [Google Scholar] [CrossRef]
- Whitmarsh, L.; Capstick, S.; Moore, I.; Köhler, J.; Le Quéré, C. Use of aviation by climate change researchers: Structural influences, personal attitudes, and information provision. Glob. Environ. Change 2020, 65, 102184. [Google Scholar] [CrossRef]
- Lent, R.W.; Brown, S.D. Social cognitive career theory and subjective well-being in the context of work. J. Career Assess. 2008, 16, 6–21. [Google Scholar] [CrossRef]
- Lent, R.W.; Brown, S.D.; Hackett, G. Social cognitive career theory. In Career Choice and Development; John Wiley & Sons: Hoboken, NJ, USA, 2002; pp. 255–311. [Google Scholar]
- Kahneman, D. A Perspective on Judgment and Choice: Mapping Bounded Rationality. Am. Psychol. 2003, 58, 697–720. [Google Scholar] [CrossRef]
- Adebusuyi, A.S.; Adebusuyi, O.F.; Kolade, O. Development and validation of sources of entrepreneurial self-efficacy and outcome expectations: A social cognitive career theory perspective. Int. J. Manag. Educ. 2022, 20, 100572. [Google Scholar] [CrossRef]
- Lent, R.W.; Brown, S.D. Social cognitive career theory at 25: Empirical status of the interest, choice, and performance models. J. Vocat. Behav. 2019, 115, 103316. [Google Scholar] [CrossRef]
- Bocanegra, J.O.; Gubi, A.A.; Cappaert, K.J. Investigation of social cognitive career theory for minority recruitment in school psychology. Sch. Psychol. Q. 2016, 31, 241–255. [Google Scholar] [CrossRef]
- Yeagley, E.E.; Subich, L.M.; Tokar, D.M. Modeling college women’s perceptions of elite leadership positions with Social Cognitive Career Theory. J. Vocat. Behav. 2010, 77, 30–38. [Google Scholar] [CrossRef]
- Luc, P.T. Outcome expectations and social entrepreneurial intention: Integration of planned behavior and social cognitive career theory. J. Asian Financ. Econ. Bus. 2020, 7, 399–407. [Google Scholar] [CrossRef]
- Daryanto, A.; Song, Z. A meta-analysis of the relationship between place attachment and pro-environmental behaviour. J. Bus. Res. 2021, 123, 208–219. [Google Scholar] [CrossRef]
- Lewicka, M. Place attachment: How far have we come in the last 40 years? J. Environ. Psychol. 2011, 31, 207–230. [Google Scholar] [CrossRef]
- Wan, C.; Shen, G.Q.; Choi, S. The place-based approach to recycling intention: Integrating place attachment into the extended theory of planned behavior. Resour. Conserv. Recycl. 2021, 169, 105549. [Google Scholar] [CrossRef]
- Soopramanien, D.; Daryanto, A.; Song, Z. Urban residents’ environmental citizenship behaviour: The roles of place attachment, social norms and perceived environmental responsibility. Cities 2023, 132, 104097. [Google Scholar] [CrossRef]
- de Groot, J.I.M.; Steg, L. Mean or green: Which values can promote stable pro-environmental behavior? Conserv. Lett. 2009, 2, 61–66. [Google Scholar] [CrossRef]
- Campbell, M.L.; Paterson de Heer, C.; Kinslow, A. Littering dynamics in a coastal industrial setting: The influence of non-resident populations. Mar. Pollut. Bull. 2014, 80, 179–185. [Google Scholar] [CrossRef]
- Arafat, H.A.; Al-Khatib, I.A.; Daoud, R.; Shwahneh, H. Influence of socio-economic factors on street litter generation in the Middle East: Effects of education level, age, and type of residence. Waste Manag. Res. 2007, 25, 363–370. [Google Scholar] [CrossRef]
- Hernández Bernardo, B.; Martín, A.M.; Ruiz, C.; del Carmen Hidalgo, M. The role of place identity and place attachment in breaking environmental protection laws. J. Environ. Psychol. 2010, 30, 281–288. [Google Scholar] [CrossRef]
- Scannell, L.; Gifford, R. Personally Relevant Climate Change. Environ. Behav. 2013, 45, 60–85. [Google Scholar] [CrossRef]
- Schulte, M.; Bamberg, S.; Rees, J.; Rollin, P. Social identity as a key concept for connecting transformative societal change with individual environmental activism. J. Environ. Psychol. 2020, 72, 101525. [Google Scholar] [CrossRef]
- Wang, J.; Wu, L. The impact of emotions on the intention of sustainable consumption choices: Evidence from a big city in an emerging country. J. Clean. Prod. 2016, 126, 325–336. [Google Scholar] [CrossRef]
- Scannell, L.; Gifford, R. The relations between natural and civic place attachment and pro-environmental behavior. J. Environ. Psychol. 2010, 30, 289–297. [Google Scholar] [CrossRef]
- Lo, A.Y.; Jim, C.Y. Protest response and willingness to pay for culturally significant urban trees: Implications for Contingent Valuation Method. Ecol. Econ. 2015, 114, 58–66. [Google Scholar] [CrossRef]
- Irani, M.; Rasoulzadeh Aghdam, S.; Ghasemzadeh, B. Investigating the link between place attachment, civic engagement, and pro-environmental behaviors. Environ. Dev. 2023, 47, 100897. [Google Scholar] [CrossRef]
- Shi, K.; Shao, R.; De Vos, J.; Witlox, F. Do e-shopping attitudes mediate the effect of the built environment on online shopping frequency of e-shoppers? Int. J. Sustain. Transp. 2023, 17, 41–51. [Google Scholar] [CrossRef]
- Pandey, M.; Yadav, P.S. Understanding the role of individual concerns, attitude, and perceived value in green apparel purchase intention; the mediating effect of consumer involvement and moderating role of generation Z&Y. Clean. Responsible Consum. 2023, 9, 100120. [Google Scholar]
- Liu, K.N.; Hu, C.; Lin, M.C.; Tsai, T.I.; Xiao, Q. Brand knowledge and non-financial brand performance in the green restaurants: Mediating effect of brand attitude. Int. J. Hosp. Manag. 2020, 89, 102566. [Google Scholar] [CrossRef]
- Pechey, R.; Clarke, N.; Pechey, E.; Ventsel, M.; Hollands, G.J.; Marteau, T.M. Impact of altering the available food options on selection: Potential mediation by social norms. Appetite 2021, 164, 105245. [Google Scholar] [CrossRef]
- Nketiah, E.; Song, H.; Cai, X.; Adjei, M.; Obuobi, B.; Adu-Gyamfi, G.; Cudjoe, D. Predicting citizens’ recycling intention: Incorporating natural bonding and place identity into the extended norm activation model. J. Clean. Prod. 2022, 377, 134425. [Google Scholar] [CrossRef]
- Zhang, A.; Wang, J.; Wan, X.; Guo, Z.; Zhang, Z.; Zhao, S.; Bai, S.; Miao, Y.; Zhang, J. The mediating effect of self-efficacy on the relationship between diabetes self-management ability and patient activation in older adults with type 2 diabetes. Geriatr. Nurs. 2023, 51, 136–142. [Google Scholar] [CrossRef]
- Zhou, D.; Liu, J.; Liu, J. The effect of problematic Internet use on mathematics achievement: The mediating role of self-efficacy and the moderating role of teacher-student relationships. Child. Youth Serv. Rev. 2020, 118, 105372. [Google Scholar] [CrossRef]
- Wang, Y.; Wang, S.; Wang, J.; Wei, J.; Wang, C. An empirical study of consumers’ intention to use ride-sharing services: Using an extended technology acceptance model. Transportation 2020, 47, 397–415. [Google Scholar] [CrossRef]
- Wan, C.; Shen, G.Q.; Choi, S. Pathways of place dependence and place identity influencing recycling in the extended theory of planned behavior. J. Environ. Psychol. 2022, 81, 101795. [Google Scholar] [CrossRef]
- Wang, S.; Wang, J.; Ru, X.; Li, J.; Zhao, D. Understanding employee’s electricity conservation behavior in workplace: Do normative, emotional and habitual factors matter? J. Clean. Prod. 2019, 215, 1070–1077. [Google Scholar] [CrossRef]
- Huang, L.; Yuan, H.; Dong, X.; Chen, Z.; Zhou, L. Social norms and socially responsible consumption behavior in the sharing economy: The mediation role of reciprocity motivation. J. Clean. Prod. 2023, 414, 137750. [Google Scholar] [CrossRef]
- Chaudhary, A.H.; Polonsky, M.J.; McClaren, N. Social norms and littering—The role of personal responsibility and place attachment at a Pakistani beach. Glob. Environ. Chang. 2023, 82, 102725. [Google Scholar] [CrossRef]
- Zhang, L.; Tong, H.; Liang, Y.; Qin, Q. Consumer purchase intention of new energy vehicles with an extended technology acceptance model: The role of attitudinal ambivalence. Transp. Res. Part A Policy Pract. 2023, 174, 103742. [Google Scholar] [CrossRef]
- Tang, D.; Cai, X.; Nketiah, E.; Adjei, M.; Adu-Gyamfi, G.; Obuobi, B. Separate your waste: A comprehensive conceptual framework investigating residents’ intention to adopt household waste separation. Sustain. Prod. Consum. 2023, 39, 216–229. [Google Scholar] [CrossRef]
- Reinartz, W.; Haenlein, M.; Henseler, J. An empirical comparison of the efficacy of covariance-based and variance-based SEM. Int. J. Res. Mark. 2009, 26, 332–344. [Google Scholar] [CrossRef]
- Hair, J.F.; Sarstedt, M.; Pieper, T.M.; Ringle, C.M. The Use of Partial Least Squares Structural Equation Modeling in Strategic Management Research: A Review of Past Practices and Recommendations for Future Applications. Long Range Plan. 2012, 45, 320–340. [Google Scholar] [CrossRef]
- Ringle, C.M.; Sarstedt, M.; Straub, D.W. A critical look at the use of PLS-SEM in MIS quarterly. MIS Q. 2012, 36, iii–xiv. [Google Scholar] [CrossRef]
- Rigdon, E.E.; Sarstedt, M.; Ringle, C.M. On Comparing Results from CB-SEM and PLS-SEM: Five Perspectives and Five Recommendations. Mark. ZFP 2017, 39, 4–16. [Google Scholar] [CrossRef]
- Richter, N.F.; Cepeda, G.; Roldán, J.L.; Ringle, C.M. European management research using Partial Least Squares Structural Equation Modeling (PLS-SEM). Eur. Manag. J. 2015, 33, 1–3. [Google Scholar] [CrossRef]
- Hair, J.F., Jr.; Matthews, L.M.; Matthews, R.L.; Sarstedt, M. PLS-SEM or CB-SEM: Updated guidelines on which method to use. Int. J. Multivar. Data Anal. 2017, 1, 107. [Google Scholar] [CrossRef]
- Hair, J.F.; Sarstedt, M.; Ringle, C.M. Rethinking some of the rethinking of partial least squares. Eur. J. Mark. 2019, 53, 566–584. [Google Scholar] [CrossRef]
- Sarstedt, M.; Ringle, C.M.; Hair, J.F. Partial Least Squares Structural Equation Modeling; Classroom Companion: Business; Springer International Publishing: Cham, Switzerland, 2022; ISBN 978-3-030-80518-0. [Google Scholar]
- Hair, J.F.; Hult, G.T.; Ringle, C.; Sarstedt, M. (Eds.) A Primer on Partial Least Squares Structural Equation Modeling (PLS-SEM); Sage Publications: Thousand Oaks, CA, USA, 2017; ISBN 9781483377445. [Google Scholar]
- Sarstedt, M.; Hair, J.F.; Cheah, J.H.; Becker, J.M.; Ringle, C.M. How to specify, estimate, and validate higher-order constructs in PLS-SEM. Australas. Mark. J. 2019, 27, 197–211. [Google Scholar] [CrossRef]
- Hair, J.F.; Ringle, C.M.; Sarstedt, M. Partial Least Squares Structural Equation Modeling: Rigorous Applications, Better Results and Higher Acceptance☆. Long Range Plann. 2013, 46, 1–12, Corrigendum in Long Range Plann 2014, 47, 392. [Google Scholar] [CrossRef]
- Henseler, J.; Ringle, C.M.; Sarstedt, M. A new criterion for assessing discriminant validity in variance-based structural equation modeling. J. Acad. Mark. Sci. 2015, 43, 115–135. [Google Scholar] [CrossRef]
- Kock, N. Common method bias in PLS-SEM: A full collinearity assessment approach. Int. J. e-Collab. 2015, 11, 1–10. [Google Scholar] [CrossRef]
- Lee, G.; Xia, W. Toward agile: An integrated analysis of quantitative and qualitative field data on software development agility. MIS Q. Manag. Inf. Syst. 2010, 34, 87–114. [Google Scholar] [CrossRef]
- Hu, L.T.; Bentler, P.M. Fit Indices in Covariance Structure Modeling: Sensitivity to Underparameterized Model Misspecification. Psychol. Methods 1998, 3, 424–453. [Google Scholar] [CrossRef]
- Chakraborty, I.; Hu, P.J.H.; Cui, D. Examining the effects of cognitive style in individuals’ technology use decision making. Decis. Support Syst. 2008, 45, 228–241. [Google Scholar] [CrossRef]
- Hair, J.F.; Risher, J.J.; Sarstedt, M.; Ringle, C.M. When to use and how to report the results of PLS-SEM. Eur. Bus. Rev. 2019, 31, 2–24. [Google Scholar] [CrossRef]
- Blaese, R.; Noemi, S.; Brigitte, L. Should I Stay, or Should I Go? Job satisfaction as a moderating factor between outcome expectations and entrepreneurial intention among academics. Int. Entrep. Manag. J. 2021, 17, 1357–1386. [Google Scholar] [CrossRef]
- Wang, J.; Nketiah, E.; Cai, X.; Obuobi, B.; Adu-Gyamfi, G.; Adjei, M. What establishes citizens’ household intention and behavior regarding municipal solid waste separation? A case study in Jiangsu province. J. Clean. Prod. 2023, 423, 138642. [Google Scholar] [CrossRef]
- Wan, C.; Shen, G.Q.; Choi, S. Experiential and instrumental attitudes: Interaction effect of attitude and subjective norm on recycling intention. J. Environ. Psychol. 2017, 50, 69–79. [Google Scholar] [CrossRef]
- He, S.; Qian, Q.K. Planning home energy retrofit in a social environment: The role of perceived descriptive and injunctive social norms. Sustain. Cities Soc. 2023, 99, 104954. [Google Scholar] [CrossRef]
- Zheng, H.; Chen, K.; Ma, Z. Interactive effects of social norms and information framing on consumers’ willingness of food waste reduction behavior. J. Retail. Consum. Serv. 2023, 75, 103525. [Google Scholar] [CrossRef]
- Vainio, A.; Pulkka, A.; Paloniemi, R.; Varho, V.; Tapio, P. Citizens’ sustainable, future-oriented energy behaviours in energy transition. J. Clean. Prod. 2020, 245, 118801. [Google Scholar] [CrossRef]
- Rainisio, N.; Boffi, M.; Pola, L.; Inghilleri, P.; Sergi, I.; Liberatori, M. The role of gender and self-efficacy in domestic energy saving behaviors: A case study in Lombardy, Italy. Energy Policy 2022, 160, 112696. [Google Scholar] [CrossRef]
- Al Bahij, A.; Nadiroh, N.; Sihadi, S.; Hassan, Z. Relationship between knowledge of energy concepts, lifestyle and personal norms with energy saving behavior. Int. J. Health Sci. 2022, 7552–7560. [Google Scholar] [CrossRef]
- Faul, F.; Erdfelder, E.; Lang, A.G.; Buchner, A. G*Power 3: A flexible statistical power analysis program for the social, behavioral, and biomedical sciences. Behav. Res. Methods 2007, 39, 175–191. [Google Scholar] [CrossRef] [PubMed]
- Wang, Y.A.; Rhemtulla, M. Power Analysis for Parameter Estimation in Structural Equation Modeling: A Discussion and Tutorial. Adv. Methods Pract. Psychol. Sci. 2021, 4, 1–17. [Google Scholar] [CrossRef]


| Variable | ‘Subcategory’ | Frequency/Percentage |
|---|---|---|
| Sex | Male | 242 (48.3%) |
| Female | 259 (51.7%) | |
| Age | Under 25 | 112 (22.4%) |
| 26–35 | 163 (32.5%) | |
| 36–45 | 117 (23.4) | |
| 46–55 | 61 (12.2%) | |
| Above 55 | 48 (9.6%) | |
| Marital status | Single | 201 (40.1) |
| Married | 242 (48.3%) | |
| Divorced | 58 (11.6%) | |
| Employment status | Student | 131 (26.1%) |
| Self-employed | 60 (12.0%) | |
| Government worker | 97 (19.4%) | |
| Private company worker | 174 (34.7%) | |
| Unemployed | 39 (7.8%) | |
| Level of education | High school and below | 3 (0.6%) |
| Junior high school | 47 (9.4%) | |
| Vocational/Technical Education | 52 (19.4%) | |
| Bachelor’s | 224 (44.7%) | |
| Master’s | 123 (24.%) | |
| Ph.D. | 52 (10.4%) | |
| Income level | Below CNY 2500 | 116 (23.2%) |
| CNY 2501–5000 | 68 (13.6%) | |
| CNY 5001–7500 | 87 (17.4%) | |
| CNY 7501–10,000 | 114 (22.8%) | |
| Above CNY 10,000 | 81 (16.2%) | |
| Do not know/not applicable | 35 (7.0%) | |
| Type of community | Urban area | 386 (77.0%) |
| Rural area | 115 (23.0%) | |
| Household size | Two or less | 82 (16.4%) |
| Three | 203 (40.5%) | |
| 4–5 members | 162 (32.3%) | |
| More than five | 54 (10.8%) | |
| Average monthly electricity bill | Below CNY 100 | 79 (15.8%) |
| CNY 101–200 | 135 (26.9%) | |
| CNY 201–300 | 103 (20.6%) | |
| CNY 301–400 | 107 (21.4%) | |
| Above CNY 400 | 51 (10.2%) | |
| Do not know/not applicable | 26 (5.2%) | |
| The sum total of each variable | 501 (100%) | |
| Variable | Measurement Item | OL | Cronbach’s Alpha | CR | AVE | VIF |
|---|---|---|---|---|---|---|
| Energy-saving attitude | ESA1 | 0.869 | 0.917 | 0.937 | 0.750 | 2.712 |
| ESA2 | 0.872 | 2.719 | ||||
| ESA3 | 0.867 | 2.614 | ||||
| ESA4 | 0.865 | 2.621 | ||||
| ESA5 | 0.857 | 2.507 | ||||
| Energy-saving behavior | ESB1 | 0.838 | 0.906 | 0.930 | 0.727 | 2.246 |
| ESB2 | 0.858 | 2.469 | ||||
| ESB3 | 0.857 | 2.476 | ||||
| ESB4 | 0.834 | 2.251 | ||||
| ESB5 | 0.875 | 2.698 | ||||
| Energy-saving Knowledge | ESK1 | 0.830 | 0.913 | 0.935 | 0.743 | 2.284 |
| ESK2 | 0.871 | 2.713 | ||||
| ESK3 | 0.844 | 2.290 | ||||
| ESK4 | 0.872 | 2.734 | ||||
| ESK5 | 0.891 | 2.147 | ||||
| Outcome expectations | ESOE1 | 0.890 | 0.923 | 0.942 | 0.765 | 2.260 |
| ESOE2 | 0.882 | 2.954 | ||||
| ESOE3 | 0.884 | 2.939 | ||||
| ESOE4 | 0.823 | 2.160 | ||||
| ESOE5 | 0.891 | 2.351 | ||||
| Place attachment | ESPA1 | 0.826 | 0.900 | 0.926 | 0.715 | 2.180 |
| ESPA2 | 0.806 | 2.034 | ||||
| ESPA3 | 0.855 | 2.536 | ||||
| ESPA4 | 0.870 | 2.740 | ||||
| ESPA5 | 0.870 | 2.798 | ||||
| Social norms | ESSN1 | 0.885 | 0.907 | 0.931 | 0.729 | 2.903 |
| ESSN2 | 0.860 | 2.533 | ||||
| ESSN3 | 0.825 | 2.233 | ||||
| ESSN4 | 0.854 | 2.429 | ||||
| ESSN5 | 0.843 | 2.385 | ||||
| Self-efficacy | ESSS1 | 0.870 | 0.918 | 0.939 | 0.754 | 2.808 |
| ESSS2 | 0.865 | 2.585 | ||||
| ESSS3 | 0.863 | 2.622 | ||||
| ESSS4 | 0.875 | 2.782 | ||||
| ESSS5 | 0.868 | 2.746 |
| HTMT | ||||||||
| No | Construct | 1 | 2 | 3 | 4 | 5 | 6 | 7 |
| 1 | ESA | |||||||
| 2 | ESB | 0.341 | ||||||
| 3 | ESK | 0.252 | 0.464 | |||||
| 4 | ESOE | 0.342 | 0.366 | 0.288 | ||||
| 5 | ESPA | 0.433 | 0.544 | 0.474 | 0.460 | |||
| 6 | ESSN | 0.327 | 0.302 | 0.371 | 0.376 | 0.618 | ||
| 7 | ESSS | 0.374 | 0.596 | 0.339 | 0.338 | 0.496 | 0.382 | |
| Fornell–Larcker criterion | ||||||||
| No | Construct | 1 | 2 | 3 | 4 | 5 | 6 | 7 |
| 1 | ESA | 0.862 | ||||||
| 2 | ESB | 0.294 | 0.826 | |||||
| 3 | ESK | 0.223 | 0.399 | 0.853 | ||||
| 4 | ESOE | 0.304 | 0.318 | 0.258 | 0.863 | |||
| 5 | ESPA | 0.383 | 0.472 | 0.422 | 0.412 | 0.827 | ||
| 6 | ESSN | 0.280 | 0.252 | 0.317 | 0.322 | 0.529 | 0.799 | |
| 7 | ESSS | 0.328 | 0.519 | 0.304 | 0.301 | 0.443 | 0.325 | 0.860 |
| Items | Current Research Model | Benchmark Value |
|---|---|---|
| SRMR | 0.035 | <0.08 |
| NFI | 0.903 | >0.80 |
| Q2 | 0.628 | |
| R2 | 0.890 |
| H | Path Coefficients | Confidence Intervals | p-Values | Decision | ||
|---|---|---|---|---|---|---|
| Estimate | 2.5% | 97.5% | ||||
| Hypothesis Testing | ||||||
| H1 | ESK → ESSN | 0.273 *** | 0.200 | 0.346 | 0.000 | Significant |
| H2 | ESK → ESA | 0.477 *** | 0.384 | 0.553 | 0.000 | Significant |
| H3 | ESK → ESSS | 0.869 *** | 0.838 | 0.892 | 0.000 | Significant |
| H4 | ESSS → ESB | 0.205 *** | 0.117 | 0.282 | 0.000 | Significant |
| H5 | ESA → ESB | 0.365 *** | 0.282 | 0.449 | 0.000 | Significant |
| H6 | ESSN → ESB | 0.181 *** | 0.103 | 0.273 | 0.000 | Significant |
| H7 | ESOE → ESB | 0.141 *** | 0.057 | 0.227 | 0.002 | Significant |
| H8 | ESOE → ESSN | 0.377 *** | 0.291 | 0.457 | 0.000 | Significant |
| H9 | ESOE → ESA | 0.336 *** | 0.241 | 0.432 | 0.000 | Significant |
| H10 | ESPA → ESB | 0.092 *** | 0.001 | 0.175 | 0.042 | Significant |
| H11 | ESPA → ESSN | 0.334 *** | 0.254 | 0.416 | 0.000 | Significant |
| H12 | ESPA → ESA | 0.172 *** | 0.098 | 0.246 | 0.000 | Significant |
| Specific Indirect Effects | ||||||
| H13 | ESK → ESSS → ESB | 0.178 *** | 0.101 | 0.246 | 0.000 | Partial mediation |
| H14 | ESK → ESA → ESB | 0.174 *** | 0.122 | 0.226 | 0.000 | Partial mediation |
| H15 | ESK → ESSN → ESB | 0.049 ** | 0.023 | 0.083 | 0.002 | Partial mediation |
| H16 | ESPA → ESA → ESB | 0.063 *** | 0.033 | 0.092 | 0.000 | Partial mediation |
| H17 | ESPA → ESSN → ESB | 0.061 *** | 0.033 | 0.096 | 0.000 | Partial mediation |
| H18 | ESOE → ESA → ESB | 0.123 *** | 0.085 | 0.171 | 0.000 | Partial mediation |
| H19 | ESOE → ESSN → ESB | 0.068 *** | 0.036 | 0.103 | 0.000 | Partial mediation |
Disclaimer/Publisher’s Note: The statements, opinions and data contained in all publications are solely those of the individual author(s) and contributor(s) and not of MDPI and/or the editor(s). MDPI and/or the editor(s) disclaim responsibility for any injury to people or property resulting from any ideas, methods, instructions or products referred to in the content. |
© 2023 by the authors. Licensee MDPI, Basel, Switzerland. This article is an open access article distributed under the terms and conditions of the Creative Commons Attribution (CC BY) license (https://creativecommons.org/licenses/by/4.0/).
Share and Cite
Zhang, X.; Nketiah, E.; Shi, V.; Cheng, J. Who Will Save Energy? An Extension of Social Cognitive Theory with Place Attachment to Understand Residents’ Energy-Saving Behaviors. Sustainability 2024, 16, 213. https://doi.org/10.3390/su16010213
Zhang X, Nketiah E, Shi V, Cheng J. Who Will Save Energy? An Extension of Social Cognitive Theory with Place Attachment to Understand Residents’ Energy-Saving Behaviors. Sustainability. 2024; 16(1):213. https://doi.org/10.3390/su16010213
Chicago/Turabian StyleZhang, Xinyuan, Emmanuel Nketiah, Victor Shi, and Jinfu Cheng. 2024. "Who Will Save Energy? An Extension of Social Cognitive Theory with Place Attachment to Understand Residents’ Energy-Saving Behaviors" Sustainability 16, no. 1: 213. https://doi.org/10.3390/su16010213
APA StyleZhang, X., Nketiah, E., Shi, V., & Cheng, J. (2024). Who Will Save Energy? An Extension of Social Cognitive Theory with Place Attachment to Understand Residents’ Energy-Saving Behaviors. Sustainability, 16(1), 213. https://doi.org/10.3390/su16010213

