Identification of Priority Areas for Ecological Restoration in Coal Mining Areas with a High Groundwater Table Based on Ecological Security Pattern and Ecological Vulnerability
Abstract
:1. Introduction
- (1)
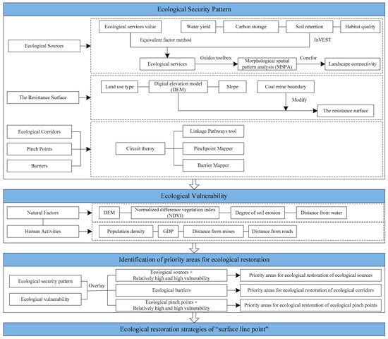
- Identify ecological sources. Ecological sources play vital roles in ecosystem health and ecological processes [43]. Ecological sources are identified via two principal methods. One, which directly utilizes nature reserves, parks, waters, or other ecological areas as ecological sources [44,45,46], is the direct identification method. However, this method both lacks objectivity and ignores environmental diversity and landscape connectivity, which are serious disadvantages of this technique. The other is the indirect identification method, which mainly includes morphological spatial pattern analysis (MSPA) [44,47], landscape connectivity analysis [43,48,49], ecosystem service value (ESV) calculation [50,51], and ecosystem service functions [52,53]. This method can reduce human subjectivity to a certain extent. Therefore, this study superimposed ESV and four ecosystem service functions to identify the importance of ecosystem services, and additionally determined ecological sources via MSPA and landscape connectivity analysis, for the purpose of improving the accuracy of ecological source identification.
- (2)
- Construct an ecological resistance surface. The resistance surface refers to the resistance or difficulty faced by a species when passing through different landscape units during migration from the source of the population [43]. The most common objective method is to determine corresponding resistance values based on the influence of natural factors; however, the resistance surface is often affected by human activities. In order to accurately reflect landscape diversity, some human activities were used to modify the resistance surface [54]. Operating according to the characteristics of the study area, the coal mine boundary was used to modify the resistance surface.
- (3)
- Extract ecological corridors. The minimum cumulative resistance (MCR) model, due to its ability to quickly indicate the optimal path of ecological flow [44,55,56], is widely used. However, this model cannot clarify the specific scope and key nodes of ecological corridors [57,58], while circuit theory [45,59,60,61] can make up for this deficiency. Therefore, circuit theory was used in this paper to identify ecological corridors and key nodes. In particular, the Linkage Mapper toolkit can be used to extract ecological corridors with width information [62].
2. Study Area and Data Sources
2.1. Study Area
2.2. Data Sources
3. Research Methodology
3.1. Identification of Ecological Sources
3.1.1. Quantification of the Ecosystem Services
3.1.2. Extraction of Ecological Sources
3.2. Construction and Modification of Resistance Surface
3.3. Identification of Ecological Corridors, Pinch Points and Barriers
3.3.1. Identification of Ecological Corridors
3.3.2. Identification of Pinch Points and Barriers
3.4. EV Evaluation
3.5. Identification of Priority Areas for Ecological Restoration
4. Results
4.1. Construction of ESP
4.1.1. Ecosystem Services Importance
4.1.2. Ecological Source Extraction
4.1.3. Ecological Resistance Surface Analysis
4.1.4. Ecological Corridors Identification
4.1.5. Ecological Pinch Points and Barriers Identification
4.2. EV Evaluation
4.3. Identification of Priority Areas for Ecological Restoration
4.4. Ecological Restoration Strategies
- (1)
- The “surface”-level strategy of priority areas for ecological source restoration
- (2)
- The “line”-level strategy of priority areas for ecological corridor restoration
- (3)
- The “point”-level strategy of priority areas for ecological pinch point restoration
5. Discussion
5.1. Ecological Impact of Coal Mining in CMA-HGT
5.2. Advantages of Research Methods
5.3. Limitations and Directions for Future Research
6. Conclusions
Author Contributions
Funding
Institutional Review Board Statement
Informed Consent Statement
Data Availability Statement
Conflicts of Interest
References
- Rong, H.; Cheng, T. Research and Control of Underground Pressure Law of Coal Mining Face in Soft Rock Strata Based on Neural Network under the Background of Wireless Network Communication. Mob. Inf. Syst. 2021, 2021, 6560713. [Google Scholar] [CrossRef]
- He, G.; Yu, B.; Li, S.; Zhu, Y. Comprehensive evaluation of ecological security in mining area based on PSR-ANP-GRAY. Environ. Technol. 2018, 39, 3013–3019. [Google Scholar] [CrossRef]
- Li, S.; Zhao, Y.; Xiao, W.; Yue, W.; Wu, T. Optimizing ecological security pattern in the coal resource-based city: A case study in Shuozhou City, China. Ecol. Indic. 2021, 130, 108026. [Google Scholar] [CrossRef]
- Fan, F.; Wen, X.; Feng, Z.; Gao, Y.; Li, W. Optimizing urban ecological space based on the scenario of ecological security patterns: The case of central Wuhan, China. Appl. Geogr. 2022, 138, 102619. [Google Scholar] [CrossRef]
- Farrington, J.D. The Impact of Mining Activities on Mongolia’s Protected Areas: A Status Report with Policy Recommendations. Integr. Environ. Assess. Manag. 2005, 1, 283–289. [Google Scholar] [CrossRef]
- Li, S.; Xiao, W.; Zhao, Y.; Lv, X. Incorporating ecological risk index in the multi-process MCRE model to optimize the ecological security pattern in a semi-arid area with intensive coal mining: A case study in northern China. J. Clean. Prod. 2020, 247, 119143. [Google Scholar] [CrossRef]
- Xiao, W.; Hu, Z.; Chugh, Y.P.; Zhao, Y. Dynamic subsidence simulation and topsoil removal strategy in high groundwater table and underground coal mining area: A case study in Shandong Province. Int. J. Min. Reclam. Environ. 2014, 28, 250–263. [Google Scholar] [CrossRef]
- Gueguen, Y.; Deffontaines, B.; Fruneau, B.; Al Heib, M.; de Michele, M.; Raucoules, D.; Guise, Y.; Planchenault, J. Monitoring residual mining subsidence of Nord/Pas-de-Calais coal basin from differential and Persistent Scatterer Interferometry (Northern France). J. Appl. Geophys. 2009, 69, 24–34. [Google Scholar] [CrossRef]
- He, L.; Wang, X.; Liu, C.; Tang, Y.; Zhang, X.; Kang, J.; Guo, C.; Hea, R. Time series interferometric synthetic aperture radar-based modeling and analysis of complex land subsidence caused by multi-seam coal mining on the Liaohe Plain, China. J. Appl. Remote Sens. 2022, 16, 024512. [Google Scholar] [CrossRef]
- Zhao, Y.; Zheng, W.; Xiao, W.; Zhang, S.; Lv, X.; Zhang, J. Rapid monitoring of reclaimed farmland effects in coal mining subsidence area using a multi-spectral UAV platform. Environ. Monit. Assess. 2020, 192, 474. [Google Scholar] [CrossRef]
- Grzovic, M.; Ghulam, A.J.N.H. Evaluation of land subsidence from underground coal mining using TimeSAR (SBAS and PSI) in Springfield, Illinois, USA. Nat. Hazards 2015, 79, 1739–1751. [Google Scholar] [CrossRef]
- Bruecker, C.; Preusse, A. The future of underground spatial planning and the resulting potential risks from the point of view of mining subsidence engineering. Int. J. Min. Sci. Technol. 2020, 30, 93–98. [Google Scholar] [CrossRef]
- Morrison, K.; Reynolds, J.; Wright, I.A. Underground coal mining and subsidence, channel fracturing and water pollution: A five-year investigation. In Proceedings of the 9th Australian Stream Managemet Conference, Hobart, Australia, 16 August 2018; pp. 673–680. [Google Scholar]
- Monika; Govil, H.; Guha, S. Underground mine deformation monitoring using Synthetic Aperture Radar technique: A case study of Rajgamar coal mine of Korba Chhattisgarh, India. J. Appl. Geophys. 2023, 209, 104899. [Google Scholar] [CrossRef]
- Chugh, Y.P. Concurrent mining and reclamation for underground coal mining subsidence impacts in China. In Proceedings of the 2nd International Symposium on Land Reclamation and Ecological Restoration (LRER), China Coal Soc, Xi’an, China, 20–23 October 2017; pp. 315–332. [Google Scholar]
- Larondelle, N.; Haase, D. Valuing post-mining landscapes using an ecosystem services approach-An example from Germany. Ecol. Indic. 2012, 18, 567–574. [Google Scholar] [CrossRef]
- He, T.; Xiao, W.; Zhao, Y.; Chen, W.; Deng, X.; Zhang, J. Continues monitoring of subsidence water in mining area from the eastern plain in China from 1986 to 2018 using Landsat imagery and Google Earth Engine. J. Clean. Prod. 2021, 279, 123610. [Google Scholar] [CrossRef]
- Li, S.; Zhao, Y.; Xiao, W.; Yellishetty, M.; Yang, D. Identifying ecosystem service bundles and the spatiotemporal characteristics of trade-offs and synergies in coal mining areas with a high groundwater table. Sci. Total Environ. 2022, 807, 151036. [Google Scholar] [CrossRef]
- Hu, Z.; Yang, G.; Xiao, W.; Li, J.; Yang, Y.; Yu, Y. Farmland damage and its impact on the overlapped areas of cropland and coal resources in the eastern plains of China. Resour. Conserv. Recycl. 2014, 86, 1–8. [Google Scholar] [CrossRef]
- Li, G.; Hu, Z.; Li, P.; Yuan, D.; Wang, W.; Han, J.; Yang, K. Optimal layout of underground coal mining with ground development or protection: A case study of Jining, China. Resour. Policy 2022, 76, 102639. [Google Scholar] [CrossRef]
- Yang, Y.; Zhang, Y.; Su, X.; Hou, H.; Zhang, S. The spatial distribution and expansion of subsided wetlands induced by underground coal mining in eastern China. Environ. Earth Sci. 2021, 80, 112. [Google Scholar] [CrossRef]
- Chen, F.; Zhu, Y.; Ma, J.; Yang, Y.; You, Y.; Wang, L. Cooperative remediation mechanism and key technologies for pollution reduction and carbon sequestration in coal mining subsidence areas of the eastern plain. J. China Coal Soc. 2023, 48, 2836–2849. [Google Scholar] [CrossRef]
- Arturo Aguirre-Salado, C.; Miranda-Aragon, L.; Pompa-Garcia, M.; Reyes-Hernandez, H.; Soubervielle-Montalvo, C.; Alberto Flores-Cano, J.; Mendez-Cortes, H. Improving Identification of Areas for Ecological Restoration for Conservation by Integrating USLE and MCDA in a GIS-Environment: A Pilot Study in a Priority Region Northern Mexico. Isprs Int. J. Geo-Inf. 2017, 6, 262. [Google Scholar] [CrossRef]
- Hu, T.; Chang, J.; Liu, X.; Feng, S. Integrated methods for determining restoration priorities of coal mining subsidence areas based on green infrastructure: -A case study in the Xuzhou urban area, of China. Ecol. Indic. 2018, 94, 164–174. [Google Scholar] [CrossRef]
- Menz, M.H.M.; Dixon, K.W.; Hobbs, R.J. Hurdles and Opportunities for Landscape-Scale Restoration. Science 2013, 339, 526–527. [Google Scholar] [CrossRef] [PubMed]
- Holl, K.D.; Crone, E.E.; Schultz, C.B. Landscape restoration: Moving from generalities to methodologies. Bioscience 2003, 53, 491–502. [Google Scholar] [CrossRef]
- Gama, V.F.; Martensen, A.C.; Ponzoni, F.J.; Hirota, M.M.; Ribeiro, M.C. Site Selection for Restoration Planning: A Protocol with Landscape and Legislation Based Alternatives. Nat. Conserv. 2013, 11, 158–169. [Google Scholar] [CrossRef]
- Xiao, W.; Fu, Y.; Wang, T.; Lv, X. Effects of land use transitions due to underground coal mining on ecosystem services in high groundwater table areas: A case study in the Yanzhou coalfield. Land Use Policy 2018, 71, 213–221. [Google Scholar] [CrossRef]
- Li, Z.; Chang, J.; Li, C.; Gu, S. Ecological Restoration and Protection of National Land Space in Coal Resource-Based Cities from the Perspective of Ecological Security Pattern: A Case Study in Huaibei City, China. Land 2023, 12, 442. [Google Scholar] [CrossRef]
- Yang, K.; Wang, S.; Cao, Y.; Li, S.; Zhou, W.; Liu, S.; Bai, Z. Ecological Restoration of a Loess Open-Cast Mining Area in China: Perspective from an Ecological Security Pattern. Forests 2022, 13, 269. [Google Scholar] [CrossRef]
- Zhai, T.; Huang, L. Linking MSPA and Circuit Theory to Identify the Spatial Range of Ecological Networks and Its Priority Areas for Conservation and Restoration in Urban Agglomeration. Front. Ecol. Evol. 2022, 10, 828979. [Google Scholar] [CrossRef]
- Zhang, J.; Chen, H.; Ma, Y.; Liu, D.; Liang, X.; Chen, W. Identification of priority areas for ecological restoration based on ecological security and landscape elements. Environ. Sci. Pollut. Res. 2023, 30, 35307–35325. [Google Scholar] [CrossRef]
- Liu, J.; Yang, S.; Lü, Y. Identification and diagnosis of critical areas for ecological rehabilitation based on eco-security patterns and ecological vulnerability assessment—A case study over Wenshang County. China Environ. Sci. 2022, 42, 3343–3352. [Google Scholar] [CrossRef]
- Ke, S.; Pan, H.; Jin, B. Identification of Priority Areas for Ecological Restoration Based on Human Disturbance and Ecological Security Patterns: A Case Study of Fuzhou City, China. Sustainability 2023, 15, 2842. [Google Scholar] [CrossRef]
- Wang, D.; Chen, J.; Zhang, L.; Sun, Z.; Wang, X.; Zhang, X.; Zhang, W. Establishing an ecological security pattern for urban agglomeration, taking ecosystem services and human interference factors into consideration. PeerJ 2019, 7, e7306. [Google Scholar] [CrossRef]
- Wen, J.; Hou, K. Research on the progress of regional ecological security evaluation and optimization of its common limitations. Ecol. Indic. 2021, 127, 107797. [Google Scholar] [CrossRef]
- Kattel, G.R.; Elkadi, H.; Meikle, H. Developing a complementary framework for urban ecology. Urban For. Urban Green. 2013, 12, 498–508. [Google Scholar] [CrossRef]
- Ma, R.; Zhou, W.; Ren, J.; Huang, Y.; Wang, H. Multi-scenario simulation and optimization control of ecological security based on GeoSOS-FLUS model in ecological fragile area in northeast Qinghai-Tibet Plateau, China. Ecol. Indic. 2023, 151, 110324. [Google Scholar] [CrossRef]
- Peng, J.; Guo, X.; Hu, Y.; Liu, Y. Constructing ecological security patterns in mountain areas based on geological disaster sensitivity: A case study in Yuxi City, Yunnan Province, China. Chin. J. Appl. Ecol. 2017, 28, 627–635. [Google Scholar] [CrossRef]
- Jia, Q.; Jiao, L.; Lian, X.; Wang, W. Linking supply-demand balance of ecosystem services to identify ecological security patterns in urban agglomerations. Sustain. Cities Soc. 2023, 92, 104497. [Google Scholar] [CrossRef]
- Chen, X.; Zhou, C. Review of the studies on ecological security. Prog. Geogr. 2005, 24, 8–20. [Google Scholar]
- Wang, T.; Li, H.; Huang, Y. The complex ecological network’s resilience of the Wuhan metropolitan area. Ecol. Indic. 2021, 130, 108101. [Google Scholar] [CrossRef]
- Yu, K. Security patterns and surface model in landscape ecological planning. Landsc. Urban Plan. 1996, 36, 1–17. [Google Scholar] [CrossRef]
- Wei, Q.; Halike, A.; Yao, K.; Chen, L.; Balati, M. Construction and optimization of ecological security pattern in Ebinur Lake Basin based on MSPA-MCR models. Ecol. Indic. 2022, 138, 1–13. [Google Scholar] [CrossRef]
- Yang, R.; Bai, Z.; Shi, Z. Linking Morphological Spatial Pattern Analysis and Circuit Theory to Identify Ecological Security Pattern in the Loess Plateau: Taking Shuozhou City as an Example. Land 2021, 10, 907. [Google Scholar] [CrossRef]
- Wang, Z.; Shi, P.; Zhang, X.; Tong, H.; Zhang, W.; Liu, Y. Research on Landscape Pattern Construction and Ecological Restoration of Jiuquan City Based on Ecological Security Evaluation. Sustainability 2021, 13, 5732. [Google Scholar] [CrossRef]
- Wang, Y.; Li, J.; Gu, K.; Lu, L. Optimization of urban green infrastructure network layout based on MSPA-CIRCUIT: Case of Hefei. Acta Ecol. Sin. 2022, 42, 2022–2032. [Google Scholar] [CrossRef]
- Wu, C.; Zhou, Z.; Wang, P.; Xiao, W.; Teng, M. The concept and measurement of landscape connectivity and its application. Acta Ecol. Sin. 2010, 30, 1903–1910. [Google Scholar]
- Wang, Y. The connectivity evaluation of Shanghai urban landscape eco-network. Geogr. Res. 2009, 28, 284–292. [Google Scholar]
- Xu, X.; Peng, Y. Ecological Compensation in Zhijiang City Based on Ecosystem Service Value and Ecological Risk. Sustainability 2023, 15, 4783. [Google Scholar] [CrossRef]
- Su, Y.; Ma, X.; Feng, Q.; Liu, W.; Zhu, M.; Niu, J.; Liu, G.; Shi, L. Patterns and controls of ecosystem service values under different land-use change scenarios in a mining-dominated basin of northern China. Ecol. Indic. 2023, 151, 110321. [Google Scholar] [CrossRef]
- Xiang, H.; Zhang, J.; Mao, D.; Wang, M.; Yu, F.; Wang, Z.; Li, H. Optimizing ecological security patterns considering zonal vegetation distribution for regional sustainability. Ecol. Eng. 2023, 194, 107055. [Google Scholar] [CrossRef]
- Zhao, Y.; Ning, B.; Wang, R. Research on ecological network problem identification of Shenmu based on InVEST and MCR model. Territ. Nat. Resour. Study 2023, 55–60. [Google Scholar] [CrossRef]
- Keeley, A.T.H.; Beier, P.; Gagnon, J.W. Estimating landscape resistance from habitat suitability: Effects of data source and nonlinearities. Landsc. Ecol. 2016, 31, 2151–2162. [Google Scholar] [CrossRef]
- Gou, M.; Li, L.; Ouyang, S.; Shu, C.; Xiao, W.; Wang, N.; Hu, J.; Liu, C. Integrating ecosystem service trade-offs and rocky desertification into ecological security pattern construction in the Daning river basin of southwest China. Ecol. Indic. 2022, 138, 108845. [Google Scholar] [CrossRef]
- Dai, L.; Liu, Y.; Luo, X. Integrating the MCR and DOI models to construct an ecological security network for the urban agglomeration around Poyang Lake, China. Sci. Total Environ. 2021, 754, 141868. [Google Scholar] [CrossRef]
- Gao, J.; Du, F.; Zuo, L.; Jiang, Y. Integrating ecosystem services and rocky desertification into identification of karst ecological security pattern. Landsc. Ecol. 2021, 36, 2113–2133. [Google Scholar] [CrossRef]
- Peng, J.; Pan, Y.; Liu, Y.; Zhao, H.; Wang, Y. Linking ecological degradation risk to identify ecological security patterns in a rapidly urbanizing landscape. Habitat Int. 2018, 71, 110–124. [Google Scholar] [CrossRef]
- An, Y.; Liu, S.; Sun, Y.; Shi, F.; Beazley, R. Construction and optimization of an ecological network based on morphological spatial pattern analysis and circuit theory. Landsc. Ecol. 2021, 36, 2059–2076. [Google Scholar] [CrossRef]
- Peng, J.; Yang, Y.; Liu, Y.; Hu, Y.n.; Du, Y.; Meersmans, J.; Qiu, S. Linking ecosystem services and circuit theory to identify ecological security patterns. Sci. Total Environ. 2018, 644, 781–790. [Google Scholar] [CrossRef]
- Huang, J.; Hu, Y.; Zheng, F. Research on recognition and protection of ecological security patterns based on circuit theory: A case study of Jinan City. Environ. Sci. Pollut. Res. 2020, 27, 12414–12427. [Google Scholar] [CrossRef]
- Wei, B.; Su, J.; Hu, X.; Xu, K.; Zhu, M.; Liu, L. Comprehensive identification of eco-corridors and eco-nodes based on principle of hydrological analysis and linkage mapper. Acta Ecol. Sin. 2022, 42, 2995–3009. [Google Scholar] [CrossRef]
- Beroya-Eitner, M.A. Ecological vulnerability indicators. Ecol. Indic. 2016, 60, 329–334. [Google Scholar] [CrossRef]
- Pan, Z.; Gao, G.; Fu, B. Spatiotemporal changes and driving forces of ecosystem vulnerability in the Yangtze River Basin, China: Quantification using habitat-structure-function framework. Sci. Total Environ. 2022, 835, 155494. [Google Scholar] [CrossRef] [PubMed]
- Turner, B.L.; Kasperson, R.E.; Matson, P.A.; McCarthy, J.J.; Corell, R.W.; Christensen, L.; Eckley, N.; Kasperson, J.X.; Luers, A.; Martello, M.L.; et al. A framework for vulnerability analysis in sustainability science. Proc. Natl. Acad. Sci. USA 2003, 100, 8074–8079. [Google Scholar] [CrossRef] [PubMed]
- Wu, X.; Tang, S. Comprehensive evaluation of ecological vulnerability based on the AHP-CV method and SOM model: A case study of Badong County, China. Ecol. Indic. 2022, 137, 108758. [Google Scholar] [CrossRef]
- Xu, D.; Guo, X.; Watanabe, T.; Liang, K.; Kou, J.; Jiang, X. Ecological Security Pattern Construction in Rural Settlements Based on Importance and Vulnerability of Ecosystem Services: A Case Study of the Southeast Region of Chongqing, China. Sustainability 2023, 15, 7477. [Google Scholar] [CrossRef]
- Ferreira, A.; Pereira, A.; Rodrigues, N.; Barbosa, J.; Leitao, P.; IEEE. Integration of an Agent-based Strategic Planner in an Enterprise Service Bus Ecosystem. In Proceedings of the 13th IEEE International Conference on Industrial Informatics (INDIN), Cambridge, UK, 22–24 July 2015; pp. 1336–1341. [Google Scholar]
- Costanza, R.; Arge; Groot, R.D.; Farberk, S.; Belt, M.V.D.J.N. The value of the world’s ecosystem services and natural capital. Nature 1997, 387, 253–260. [Google Scholar] [CrossRef]
- Xie, G.; Zhang, C.; Zhang, C.; Xiao, Y.; Lu, C. The value of ecosystem services in China. Resour. Sci. 2015, 37, 1740–1746. [Google Scholar]
- Zhang, L.; Dawes, W.R.; Walker, G.R. Response of mean annual evapotranspiration to vegetation changes at catchment scale. Water Resour. Res. 2001, 37, 701–708. [Google Scholar] [CrossRef]
- Qin, H. Land Use Scenario Simulation and Ecosystem Service Prediction in Shandong Province. Master’s Thesis, Shandong University, Jinan, China, 2022. [Google Scholar]
- Jordaan, A.; Bahta, Y.T.; Phatudi-Mphahlele, B. Ecological vulnerability indicators to drought: Case of communal farmers in Eastern Cape, South Africa. Jamba J. Disaster Risk Stud. 2019, 11, 591. [Google Scholar] [CrossRef]
- Soille, P.; Vogt, P. Morphological segmentation of binary patterns. Pattern Recognit. Lett. 2009, 30, 456–459. [Google Scholar] [CrossRef]
- Lin, J.; Huang, C.; Wen, Y.; Liu, X. An assessment framework for improving protected areas based on morphological spatial pattern analysis and graph-based indicators. Ecol. Indic. 2021, 130, 108138. [Google Scholar] [CrossRef]
- Hu, X.; Jia, T. Construction and optimization of ecological security pattern in Three-River-Source National Park based on ecological sensitivity and landscape connectivity. Resour. Environ. Yangtze Basin 2023, 32, 1724–1735. [Google Scholar]
- Liao, C.; Liu, X. Identifying the mining impact range on the vegetation of Yangquan coal mining region by using 3S technology. J. Nat. Resour. 2010, 25, 185–191. [Google Scholar]
- Dong, J.; Peng, J.; Xu, Z.; Liu, Y.; Wang, X.; Li, B. Integrating regional and interregional approaches to identify ecological security patterns. Landsc. Ecol. 2021, 36, 2151–2164. [Google Scholar] [CrossRef]
- Li, Y.; Liu, W.; Feng, Q.; Zhu, M.; Yang, L.; Zhang, J.; Yin, X. The role of land use change in affecting ecosystem services and the ecological security pattern of the Hexi Regions, Northwest China. Sci. Total Environ. 2023, 855, 158940. [Google Scholar] [CrossRef] [PubMed]
- Dolny, A.; Harabis, F. Underground mining can contribute to freshwater biodiversity conservation: Allogenic succession forms suitable habitats for dragonflies. Biol. Conserv. 2012, 145, 109–117. [Google Scholar] [CrossRef]
- Hu, Z.; Xiao, W. New idea and new technology of mine land reclamation: Concurrent mining and reclamation. Coal Sci. Technol. 2013, 41, 178–181. [Google Scholar] [CrossRef]
- Wang, Z.; Luo, K.; Zhao, Y.; Lechner, A.M.; Wu, J.; Zhu, Q.; Sha, W.; Wang, Y. Modelling regional ecological security pattern and restoration priorities after long-term intensive open-pit coal mining. Sci. Total Environ. 2022, 835, 155491. [Google Scholar] [CrossRef]
- Xiao, W.; Wang, Z.; Zhang, R. The ‘golden ten years’: Underground coal mining and its impacts on land use and subsequent social problems: A case study on the Jining city region, China. Int. J. Min. Miner. Eng. 2017, 8, 19–34. [Google Scholar] [CrossRef]
- Zhang, M.; Yuan, X.; Guan, D.; Liu, H.; Zhang, G.; Wang, K.; Zhou, L.; Wu, S.; Sun, K. Eco-exergy Evaluation of New Wetlands in the Yanzhou Coalfield Subsidence Areas Using Structural-Dynamic Modelling. Mine Water Environ. 2019, 38, 746–756. [Google Scholar] [CrossRef]
- Chang, J. From Post-Mining Landscape to Urban Space. Flächenmanag. Bodenordn. 2013, 34, 73–78. [Google Scholar]
- Chang, J.T.K. From abandoned mine land to landscape park. J. China Coal Soc. 2005, 30, 399–402. [Google Scholar]











| Ecosystem Services | Evaluation Method | Basic Principle |
|---|---|---|
| Ecosystem service value | Ecosystem service value equivalent factor method | , where M denotes the economic value of unit equivalent factor (CNY/km2), P denotes the average grain price (the study area, CNY/kg), and Q denotes the average annual grain yield (the study area, kg/km2) [70]. |
| Water yield | InVEST model Water Yield module | , where Yxj is the water yield (mm) of the grid x of the jth land use type, AETxj is the actual evapotranspiration (mm) of the grid x, and Px is the precipitation of the grid x (mm) [67,71]. |
| Carbon storage | InVEST model Carbon Storage and Sequestration module | , where C is carbon storage (t), and Ai is the area of each land use type (km2); four carbon pools refer to the carbon density of different parts of each land use type, which are aboveground biomass (Cabove, t/km2), belowground biomass (Cbelow, t/km2), soil carbon density (Csoil, t/km2), and dead organic carbon density (Cdead, t/km2) [67]. The carbon density of the study area refers to the research results of adjacent areas with similar conditions [72]. |
| Soil retention | InVEST model Sediment Delivery Ratio module | A = R × K × LS × (1 − CP), where A is annual average soil erosion, R is rainfall erosion coefficient, K is soil erodibility coefficient, LS is topographic factor, C is vegetation cover and management factor, and P is soil and water conservation measure factor [35]. |
| Habitat quality | InVEST model Habitat Quality module | where Qxj is the habitat quality of land use type j in grid x, Hj is the habitat suitability of land use type j, Dxj is the habitat threat level of land use type j in grid x, and k is the semi-saturation constant [57]. |
| Factor | Weight | Resistance Value | |||||
|---|---|---|---|---|---|---|---|
| 1 | 5 | 10 | 50 | 75 | 100 | ||
| Land use type | 0.7 | Waters | Subsidence wetland | Forest land | Cultivated land, grassland | Bare land | Construction land |
| DEM (m) | 0.1 | [0, 25) | - | [25, 50) | [50, 100) | [100, 200) | [200, 568) |
| Slope (°) | 0.2 | [0, 8) | - | [8, 15) | [15, 25) | [25, 35) | [35, 59) |
| Evaluation Level | Evaluation Factor | Normalization Method | Weight |
|---|---|---|---|
| Natural factors | DEM (m) | 0–568 positive normalization | 0.0444 |
| NDVI | 0–1 negative normalization | 0.2189 | |
| Degree of soil erosion | 0–1 positive normalization | 0.0277 | |
| Distance from water (km) | 0–26 positive normalization | 0.2089 | |
| Human activities | Population density (thousand persons/km2) | 0.306–1434.5 positive normalization | 0.0640 |
| GDP (10,000 CNY/km2) | 1075–21,557 positive normalization | 0.0325 | |
| Distance from mines (km) | 0–32 negative normalization | 0.2759 | |
| Distance from roads (km) | 0–10.8 negative normalization | 0.1277 |
| Types of Priority Areas for Ecological Restoration | Identification Principles | Identification Methods |
|---|---|---|
| Priority areas for ecological restoration of ecological sources | The ecological sources with relatively high and high vulnerability | Method of superposition |
| Priority areas for ecological restoration of ecological corridors | The ecological barriers in the ecological corridors | Barrier Mapper module |
| Priority areas for ecological restoration of ecological pinch points | The ecological pinch points with relatively high and high vulnerability | Pinch point Mapper module, method of superposition |
| Land Use Type | Cultivated Land | Forest Land | Grassland | Waters | Subsidence Wetland | Construction Land | Bare Land |
|---|---|---|---|---|---|---|---|
| Area (km2) | 133.34 | 24.60 | 23.68 | 34.21 | 11.83 | 0.07 | 0 |
| Proportion of source area | 58.55% | 10.80% | 10.40% | 15.02% | 5.19% | 0.03% | 0 |
| Ecological Vulnerability | Low | Relatively Low | Medium | Relatively High | High |
|---|---|---|---|---|---|
| Area (km2) | 268.66 | 592.84 | 1029.01 | 1088.35 | 540.79 |
| Proportion of the total area | 7.63% | 16.84% | 29.24% | 30.92% | 15.36% |
| Priority Areas for Ecological Restoration | Location | Area (km2) |
|---|---|---|
| Ecological sources | The intersection of Zhuzhaoxin River with G105 and G237 | 0.50 |
| The junction of Beijing–Hangzhou Canal and Tangkou Coal Mine, Xinhe Coal Mine, and Anju Coal Mine | 4.23 | |
| Anju Coal Mine | 6.32 | |
| Jining No. 3 Coal Mine | 5.31 | |
| Jining No. 2 Coal Mine | 10.23 | |
| Beisu Coal Mine | 1.10 | |
| Nantun Coal Mine | 4.89 | |
| Henghe Coal Mine | 0.83 | |
| Baodian Coal Mine | 2.50 | |
| Dongtan Coal Mine | 0.65 | |
| Xinghe Coal Mine | 1.16 | |
| The junction of Xinglongzhuang Coal Mine, Yangzhuang Coal Mine, and Yangcun Coal Mine | 0.93 | |
| The middle section between Xiaoyi River and Xingcun Coal Mine | 0.58 | |
| The junction of Sihe River and Beijing–Shanghai Railway, G327, and G104 | 2.77 | |
| The section from Zhuguo Avenue to Xiwei Reservoir | 0.48 | |
| The intersection of Lunan High-Speed Railway, Jingtai High-Speed Railway, and Shangshuang Railway | 2.08 | |
| Ecological corridors | The junction of Liangu Line and Jiashan Greenway | 0.33 |
| The quarries of Tangshan Village and Liangshan Village on the bank of Zhuzhaoxin River | 0.65 | |
| Wenjin Line in Qingshan scenic area | 1.02 | |
| Construction land adjacent to South Wolong Mountain and Diaoyu Mountain | 1.25 | |
| The intersection of the Beijing–Hangzhou Canal with G327 and the Beijing–Shanghai Railway | 0.85 | |
| The intersection of Guangfu River, G327, and Beijing–Shanghai Railway | 0.78 | |
| The intersection of South Second Ring Line and Jiwei Line | 0.33 | |
| Construction land along Sihe River and Beijing–Shanghai Railway in Baodian Coal Mine | 1.21 | |
| Coal mining SWs in Nantun Coal Mine | 0.44 | |
| The intersection of Mengzi Avenue and railway line | 0.22 | |
| The section from the Liangu Line to Sihe River | 1.61 | |
| The intersection of Confucius Avenue, G104, Rilan Expressway, and Lunan High-Speed Railway | 1.24 | |
| The area surrounded by Lunan High-Speed Railway, G104, and Beijing–Taiwan High-Speed Railway | 0.76 | |
| The middle section between Xiwei Reservoir and G104 | 0.33 | |
| Construction land around Yashan Mountain and Xiaoyashan Mountain | 0.68 | |
| Ecological pinch points | Ecological wetlands along the Old Canal near the boundary of Tangkou Coal Mine | 0.28 |
| The area of Beijing–Hangzhou Canal close to the G327 and the Xinshi Railway | 0.14 | |
| The area between Zhuzhaoxin River and G105 | 0.07 | |
| The junction of Beijing–Hangzhou Canal and Zhushui River | 1.06 | |
| The junction of Guangfu River and the SWs in Jining No. 3 Coal Mine | 1.33 | |
| The junction of Guangfu River and G327 | 0.05 | |
| The junction of Liaogou River, Nigou, and the SWs in Jining No. 2 Coal Mine | 1.66 | |
| The intersection of Jizou Road and Haichuan Road | 0.28 | |
| The section from the Sihe River to the boundary of study area | 2.88 | |
| The bank of Sihe River in Taiping Coal Mine | 1.31 | |
| SWs in Liyan Coal Mine | 0.48 | |
| The bank of Sihe River in Henghe Coal Mine | 0.09 | |
| The section between G104 and the boundary of study area | 0.33 |
Disclaimer/Publisher’s Note: The statements, opinions and data contained in all publications are solely those of the individual author(s) and contributor(s) and not of MDPI and/or the editor(s). MDPI and/or the editor(s) disclaim responsibility for any injury to people or property resulting from any ideas, methods, instructions or products referred to in the content. |
© 2023 by the authors. Licensee MDPI, Basel, Switzerland. This article is an open access article distributed under the terms and conditions of the Creative Commons Attribution (CC BY) license (https://creativecommons.org/licenses/by/4.0/).
Share and Cite
Du, L.; Hou, Y.; Zhong, S.; Qu, K. Identification of Priority Areas for Ecological Restoration in Coal Mining Areas with a High Groundwater Table Based on Ecological Security Pattern and Ecological Vulnerability. Sustainability 2024, 16, 159. https://doi.org/10.3390/su16010159
Du L, Hou Y, Zhong S, Qu K. Identification of Priority Areas for Ecological Restoration in Coal Mining Areas with a High Groundwater Table Based on Ecological Security Pattern and Ecological Vulnerability. Sustainability. 2024; 16(1):159. https://doi.org/10.3390/su16010159
Chicago/Turabian StyleDu, Lili, Yunbing Hou, Shuheng Zhong, and Kai Qu. 2024. "Identification of Priority Areas for Ecological Restoration in Coal Mining Areas with a High Groundwater Table Based on Ecological Security Pattern and Ecological Vulnerability" Sustainability 16, no. 1: 159. https://doi.org/10.3390/su16010159
APA StyleDu, L., Hou, Y., Zhong, S., & Qu, K. (2024). Identification of Priority Areas for Ecological Restoration in Coal Mining Areas with a High Groundwater Table Based on Ecological Security Pattern and Ecological Vulnerability. Sustainability, 16(1), 159. https://doi.org/10.3390/su16010159

