Thematic Trends in Industry 4.0 Revolution Potential towards Sustainability in the Construction Industry
Abstract
1. Introduction
2. Methods
3. Results and Discussion
3.1. Quantitative Findings
3.2. Qualitative Reporting
3.2.1. Theme 1: Issues and Challenges
3.2.2. Theme 2: Technology Tools
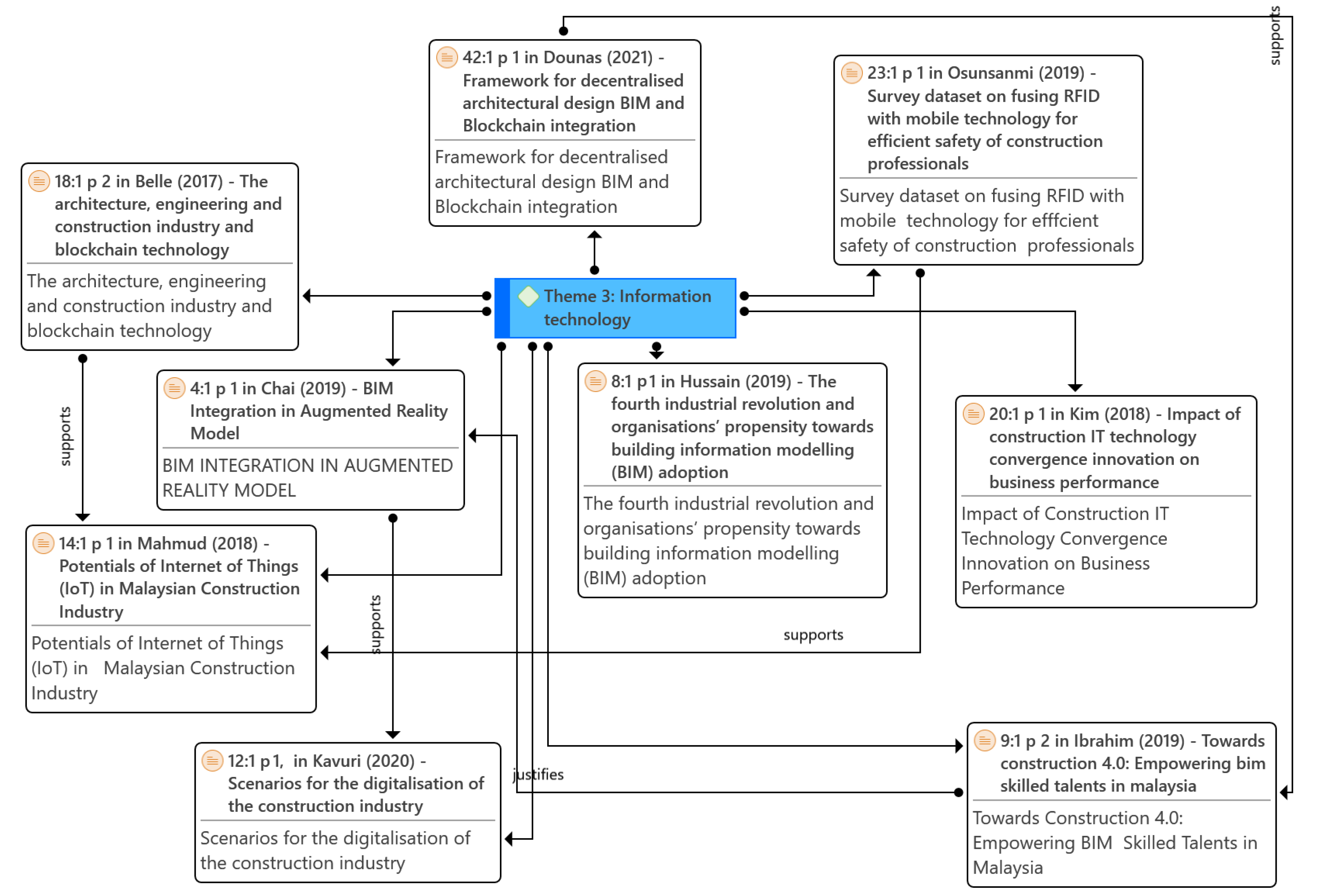
3.2.3. Theme 3: Information Technology
3.2.4. Theme 4: Consultancy and Business
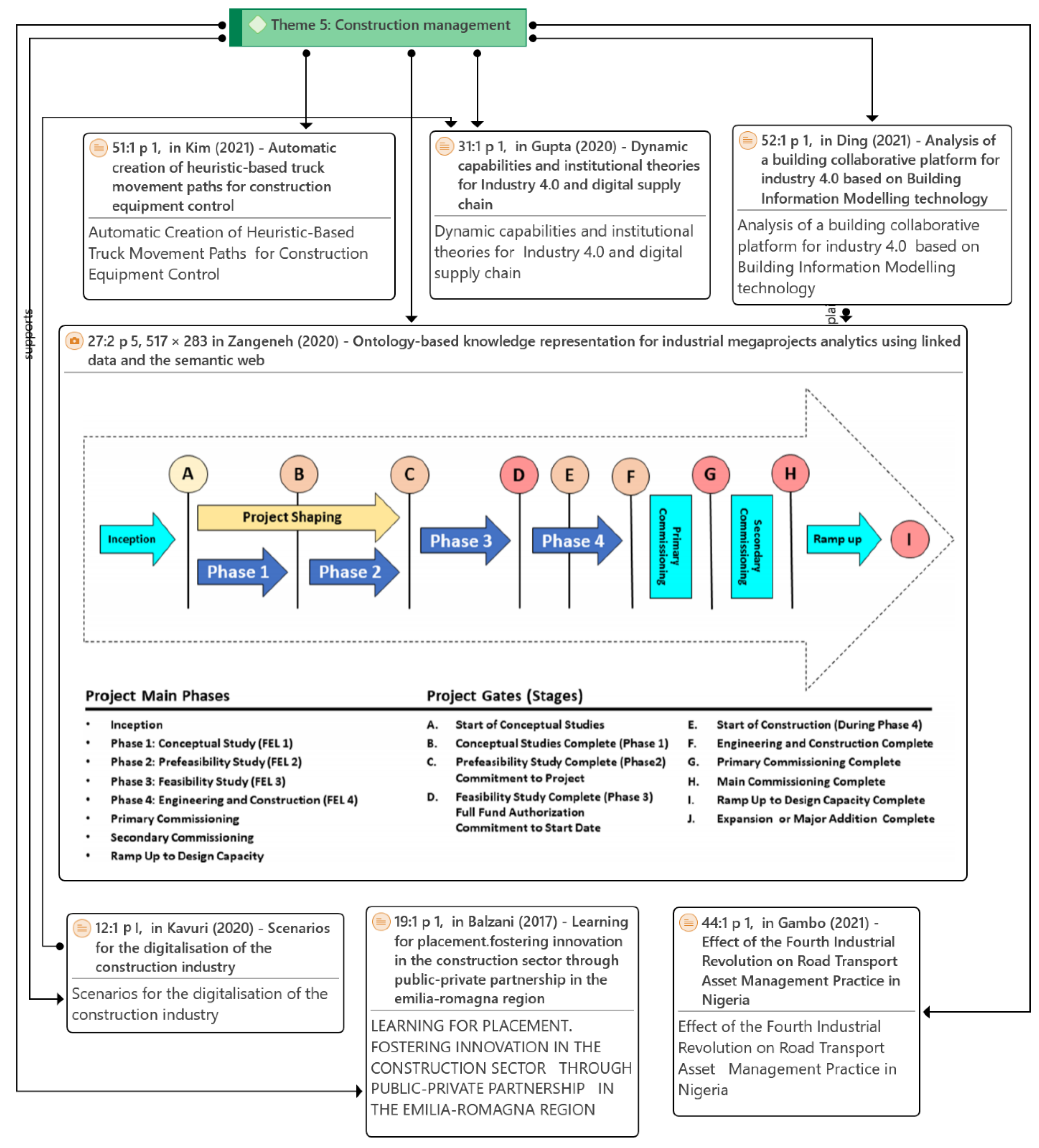
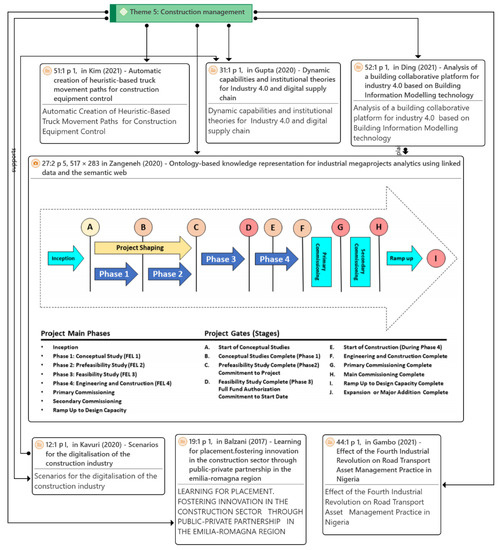
3.2.5. Theme 5: Construction Management
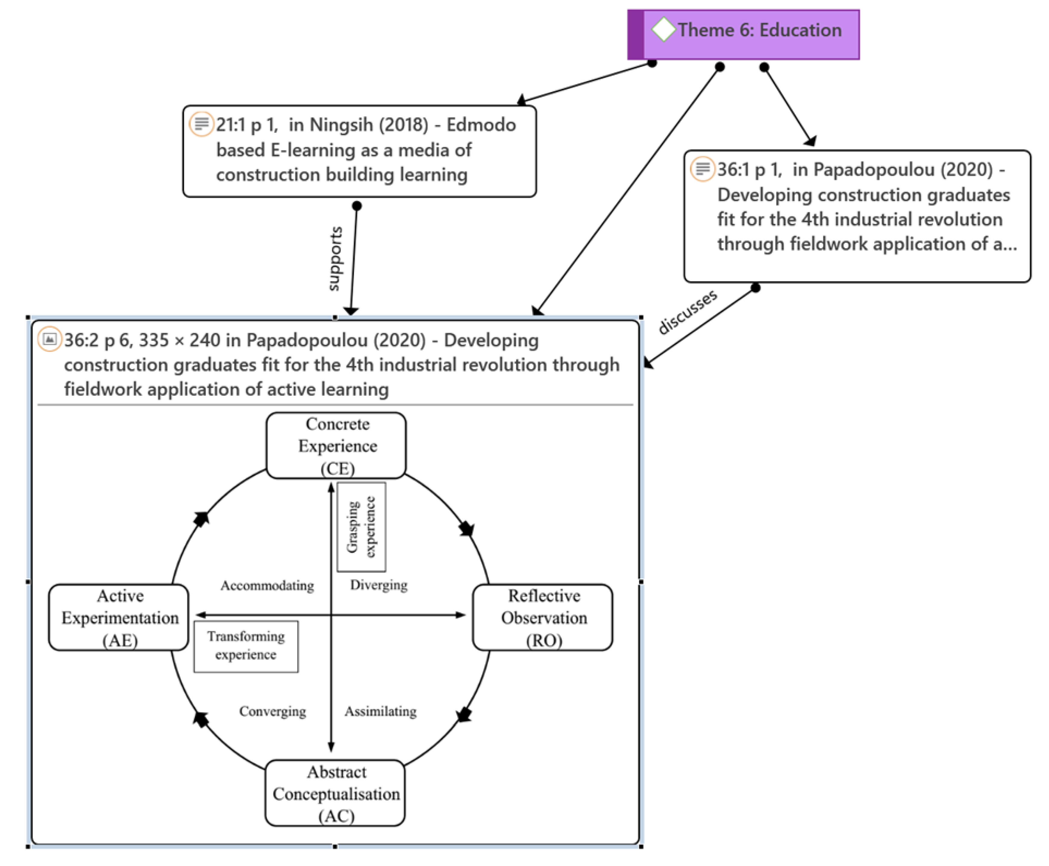
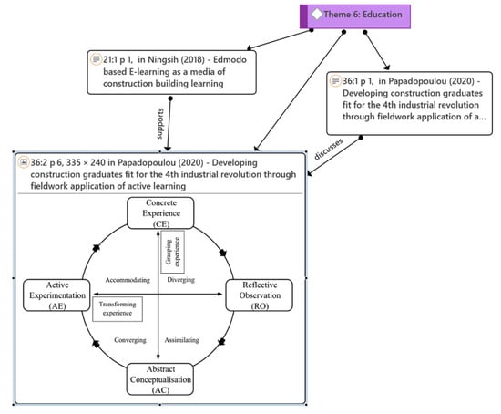
3.2.6. Theme 6: Education
4. Conclusions
Author Contributions
Funding
Institutional Review Board Statement
Informed Consent Statement
Data Availability Statement
Conflicts of Interest
References
- Chuai, X.; Lu, Q.; Huang, X.; Gao, R.; Zhao, R. China’s Construction Industry-Linked Economy-Resources-Environment Flow in International Trade. J. Clean. Prod. 2021, 278, 123990. [Google Scholar] [CrossRef]
- Alaloul, W.S.; Liew, M.S.; Zawawi, N.A.W.A.; Kennedy, I.B. Industrial Revolution 4.0 in the Construction Industry: Challenges and Opportunities for Stakeholders. Ain Shams Eng. J. 2020, 11, 225–230. [Google Scholar] [CrossRef]
- Boakye, M.K.; Adanu, S.K.; Adzivor, E.K.; Coffie, G.H.; Ayimah, J.C. Factors Influencing Health and Safety Performance at Construction Sites in Ghana: The Perspective of Building Artisans. Int. J. Occup. Saf. Ergon. 2022, 1–7. [Google Scholar] [CrossRef] [PubMed]
- Naboni, R. Cyber-Physical Construction and Computational Manufacturing. In Industry 4.0 for the Built Environment; Bolpagni, M., Gavina, R., Ribeiro, D., Eds.; Springer: Cham, Switzerland, 2022; pp. 515–540. [Google Scholar]
- Sima, V.; Gheorghe, I.G.; Subić, J.; Nancu, D. Influences of the Industry 4.0 Revolution on the Human Capital Development and Consumer Behavior: A Systematic Review. Sustainability 2020, 12, 4035. [Google Scholar] [CrossRef]
- Khan, S.A.R.; Razzaq, A.; Yu, Z.; Miller, S. Industry 4.0 and Circular Economy Practices: A New Era Business Strategies for Environmental Sustainability. Bus. Strategy Environ. 2021, 30, 4001–4014. [Google Scholar] [CrossRef]
- Shafei, H.; Radzi, A.R.; Algahtany, M.; Rahman, R.A. Construction 4.0 Technologies and Decision-Making: A Systematic Review and Gap Analysis. Buildings 2022, 12, 2206. [Google Scholar] [CrossRef]
- World Economic Forum. Shaping the Future of Construction; Industry Agenda; WEF: Cologny, Switzerland, 2016. [Google Scholar]
- Pourmehdi, M.; Paydar, M.M.; Ghadimi, P.; Azadnia, A.H. Analysis and Evaluation of Challenges in the Integration of Industry 4.0 and Sustainable Steel Reverse Logistics Network. Comput. Ind. Eng. 2022, 163, 107808. [Google Scholar] [CrossRef]
- Zairul, M. A Thematic Review on Student-Centred Learning in the Studio Education. J. Crit. Rev. 2020, 7, 504–511. [Google Scholar] [CrossRef]
- Zairul, M. Opening the Pandora Box of Issues in the Industrialized Building System in Malaysia: A Thematic Review. J. Appl. Sci. Eng. 2021, 25, 297–310. [Google Scholar]
- Zairul, M. The Recent Trends on Prefabricated Buildings with Circular Economy (CE) Approach. Cleaner Engineering and Technology. Clean. Eng. Technol. 2021, 4, 100239. [Google Scholar] [CrossRef]
- Braun, V.; Clarke, V. Thematic Analysis. In Analysing Qualitative Data in Psychology; Sage Publications Ltd.: London, UK, 2021; pp. 128–147. [Google Scholar]
- Zairul, M.; Wamelink, J.W.F.; Gruis, V.H.; Heintz, J.L.; Nasir, N.M.; Wamelink, J.W.F.H.; Gruis, V.H.; Heintz, J.L. The Circular Economy Approach in a Flexible Housing Project: A Proposal for Affordable Housing Solution in Malaysia. Int. J. Eng. Technol. 2018, 7, 287–293. [Google Scholar]
- Wolniak, R.; Saniuk, S.; Grabowska, S.; Gajdzik, B. Identification of Energy Efficiency Trends in the Context of the Development of Industry 4.0 Using the Polish Steel Sector as an Example. Energies 2020, 13, 2867. [Google Scholar] [CrossRef]
- Chai, C.; Mustafa, K.; Kuppusamy, S.; Yusof, A.; Lim, C.S.; Wai, S.H. BIM Integration in Augmented Reality Model. Civ. Eng. 2019, 10, 1266–1275. [Google Scholar] [CrossRef]
- Ang, P.S.E.; Pung, Y.L.; Tsai, K.L.; Zulkaply, M.N.; Tey, J.S.; Kasim, N.B.; Osman, M.H.; Musa, M.K.; Rahman, M.A. BIM: The Setback OR Solution to Project Cost Issues in Malaysia Construction Industry? In Proceedings of the IOP Conference Series: Earth and Environmental Science; IOP Publishing: Changsha, China, 2020; Volume 476, p. 012011. [Google Scholar]
- Alaloul, W.S.; Musarat, M.A.; Liew, M.S.; Qureshi, A.H.; Maqsoom, A. Investigating the Impact of Inflation on Labour Wages in Construction Industry of Malaysia. Ain Shams Eng. J. 2021, 12, 1575–1582. [Google Scholar] [CrossRef]
- Gamil, Y.; Abdullah, M.A.; Abd Rahman, I.; Asad, M.M. Internet of Things in Construction Industry Revolution 4.0: Recent Trends and Challenges in the Malaysian Context. J. Eng. Des. Technol. 2020, 18, 1091–1102. [Google Scholar] [CrossRef]
- Kozlovska, M.; Klosova, D.; Strukova, Z. Impact of Industry 4.0 Platform on the Formation of Construction 4.0 Concept: A Literature Review. Sustainability 2021, 13, 2683. [Google Scholar] [CrossRef]
- Oesterreich, T.D.; Teuteberg, F. Understanding the Implications of Digitisation and Automation in the Context of Industry 4.0: A Triangulation Approach and Elements of a Research Agenda for the Construction Industry. Comput. Ind. 2016, 83, 121–139. [Google Scholar] [CrossRef]
- Gotmare, A.V.; Bokade, S.U.; Inamdar, Z.Z.; Bhirud, S. A Systematic Literature Review on RFID Application in Manufacturing and Supply Chain Management. Ind. Eng. J. 2019, 12, 1–12. [Google Scholar] [CrossRef]
- Osunsanmi, T.O.; Oke, A.E.; Aigbavboa, C.O. Survey Dataset on Fusing RFID with Mobile Technology for Efficient Safety of Construction Professionals. Data Brief 2019, 25, 104290. [Google Scholar] [CrossRef]
- Aghimien, D.; Aigbavboa, C.; Meno, T.; Ikuabe, M. Unravelling the Risks of Construction Digitalisation in Developing Countries. Constr. Innov. 2021, 21, 456–475. [Google Scholar] [CrossRef]
- Aliu, J.; Aigbav, C. Driving the 4IR Initiative through University and Industry Collaborations. J. Constr. Dev. Ctries. 2020, 26, 211–230. [Google Scholar]
- Lee, H.J.; Lim, S.Y. Development of an Optimal Path Algorithm for Construction Equipment. Processes 2020, 8, 674. [Google Scholar] [CrossRef]
- Youn, J.; Jeong, K.; Kim, H.; Lee, D. Development of Concrete Extrusion Nozzle for Producing Free-Form Concrete Panels and Extrusion Test. Buildings 2023, 13, 784. [Google Scholar] [CrossRef]
- Kim, S.-K.; Jang, J.-W.; Na, W.S. Automatic Creation of Heuristic-Based Truck Movement Paths for Construction Equipment Control. Appl. Sci. 2021, 11, 5837. [Google Scholar] [CrossRef]
- Chen, Y.; McCabe, B.; Hyatt, D. Relationship between Individual Resilience, Interpersonal Conflicts at Work, and Safety Outcomes of Construction Workers. J. Constr. Eng. Manag. 2017, 143, 04017042. [Google Scholar] [CrossRef]
- Herman, S.S. Sustaining the Motivation of Quantity Surveyors in Facing the Competitive Environment. Alam Cipta 2019, 12, 33–38. [Google Scholar]
- Hussain, A.H.; Husain, M.K.A.; Roslan, A.F.; Fadzil, F.; Ani, A.I.C. The Fourth Industrial Revolution and Organisations’ Propensity towards Building Information Modelling (BIM) Adoption. Malays. Constr. Res. J. 2019, 27, 79–92. [Google Scholar]
- Zabidin, N.S.; Belayutham, S.; Ibrahim, C.K.I.C. A Bibliometric Analysis of Industrial Revolution (IR) 4.0 in Construction Engineering Education. In Proceedings of the MATEC Web of Conferences, Abu Dhabi, United Arab Emirates, 20–22 November 2018; EDP Sciences: Les Ulis, France, 2019; Volume 266, p. 05006. [Google Scholar]
- Igwe, U.S.; Mohamed, S.F.; Azwarie, M.B.M.D. Recent Technologies in Construction; A Novel Search for Total Cost Management of Construction Projects. In Proceedings of the IOP Conference Series: Materials Science and Engineering, Putrajaya, Malaysia, 8–9 December 2019; Volume 884, p. 012041. [Google Scholar]
- Ismail, M.Z.; Ahmad Rashid, Z.Z.; Adnan, H.; Mohamad, N. The Understanding and Readiness of Malaysian Contractors to Apply Additive Manufacturing Technology in Construction Industry. Int. J. Supply Chain Manag. 2020, 9, 590–595. [Google Scholar]
- Kavuri, A.; Soetanto, R.; Goodier, C.; Murguia, D.; Szczygiel, M. Scenarios for the Digitalisation of the Construction Industry. In Proceedings of the Association of Researchers in Construction Management, 36th Annual Conference 2020—Proceedings, Loughborough, UK, 7–8 September 2020; Loughborough University: Loughborough, UK, 2020; pp. 425–434. [Google Scholar]
- Lau, S.E.N.; Aminudin, E.; Zakaria, R.; Saar, C.C.; Abidin, N.I.; Roslan, A.F.; Hamid, Z.A.; Zain, M.Z.M.; Lou, E.; Shaharuddin, A.B. Revolutionizing the Future of the Construction Industry: Strategizing and Redefining Challenges. Trans. Built Environ. 2019, 192, 105–111. [Google Scholar] [CrossRef]
- Mahmud, S.H.; Assan, L.; Islam, R. Potentials of Internet of Things (IoT) in Malaysian Construction Industry. Ann. Emerg. Technol. Comput. (AETiC) Print ISSN 2018, 2, 44–52. [Google Scholar] [CrossRef]
- Riazi, S.R.M.; Ismail, R.; Nawi, M.N.W.; Shaharizan, M.F. Future Construction: The Effect of Industry Revolution (IR) 4.0 on Employment and the Way Forward. J. Adv. Res. Dyn. Control Syst. 2019, 11, 780–788. [Google Scholar]
- You, Z.; Feng, L. Integration of Industry 4.0 Related Technologies in Construction Industry: A Framework of Cyber-Physical System. IEEE Access 2020, 8, 122908–122922. [Google Scholar] [CrossRef]
- Lee, H.S.; Lee, S.Y.; Har, W.M.; Yap, S. Financial Sustainability of the Construction Firms towards the Era of Industrial Revolution 4.0: The Role of Technological Innovation. In Proceedings of the 2020 IEEE 8th R10 Humanitarian Technology Conference (R10-HTC), Kuching, Malaysia, 1–3 December 2020; pp. 1–6. [Google Scholar]
- Belle, I. The Architecture, Engineering and Construction Industry and Blockchain Technology. In Proceedings of the National Conference on Digital Technologies in Architectural Education and DADA 2017, Nanjing, China, 6–8 August 2017; Volume 2017, pp. 279–284. [Google Scholar]
- Balzani, M.; Raco, F.; Zaffagnini, T. Learning for Placement Fostering Innovation in the Construction Sector through Public-Private Partnership in the Emilia-Romagna Region. Turk. Online J. Educ. Technol. 2017, 2017, 404–410. [Google Scholar]
- Kim, D.G.; Choi, S.O. Impact of Construction IT Technology Convergence Innovation on Business Performance. Sustainability 2018, 10, 3972. [Google Scholar] [CrossRef]
- Ningsih, N.P.D.U.; Triyono, M.B.; Minghat, A.D.; Ahmad, A. Edmodo Based E-Learning as a Media of Construction Building Learning. Int. J. Eng. Technol. 2018, 7, 134–137. [Google Scholar] [CrossRef]
- Couper, R.; Maxwell, D.; Aitchison, M. The Legacies of Manufacturing and Factories of Industrialised Construction. In Proceedings of the Modular and Offsite Construction (MOC) Summit Proceedings, Banff, AB, Canada, 21–24 May 2019; pp. 243–250. [Google Scholar]
- Iuorio, O.; Wallace, A.; Simpson, K. Prefabs in the North of England: Technological, Environmental and Social Innovations. Sustainability 2019, 11, 3884. [Google Scholar] [CrossRef]
- Mamter, S.; Aziz, A.R.A.; Zulkepli, J. Intervention Model of Low BIM Adoption in Malaysia: A Need for Learning Institution Precedence. Int. J. Recent Technol. Eng. 2019, 8, 513–518. [Google Scholar]
- Hisham, J.; Omar, A.F.; Zainordin, N. Challenges Faced by Quantity Surveying Firm When Expanding Abroad: An Insight from Malaysia’s Quantity Surveyor. Malays. Constr. Res. J. 2019, 7, 23–30. [Google Scholar]
- Zangeneh, P.; McCabe, B. Ontology-Based Knowledge Representation for Industrial Megaprojects Analytics Using Linked Data and the Semantic Web. Adv. Eng. Inform. 2020, 46, 101164. [Google Scholar] [CrossRef]
- Aghimien, D.; Aigbavboa, C.; Aghimien, L.; Thwala, W.D.; Ndlovu, L. Making a Case for 3D Printing for Housing Delivery in South Africa. Int. J. Hous. Mark. Anal. 2020, 13, 565–581. [Google Scholar] [CrossRef]
- Moon, S.; Ham, N.; Kim, S.; Hou, L.; Kim, J.-H.; Kim, J.-J. Fourth Industrialization-Oriented Offsite Construction: Case Study of an Application to an Irregular Commercial Building. Eng. Constr. Archit. Manag. 2020, 27, 2271–2286. [Google Scholar] [CrossRef]
- Švajlenka, J.; Kozlovská, M. Elements of the Fourth Industrial Revolution in the Production of Wood Buildings. Teh. Glas. 2020, 14, 365–368. [Google Scholar] [CrossRef]
- Gupta, S.; Modgil, S.; Gunasekaran, A.; Bag, S. Dynamic Capabilities and Institutional Theories for Industry 4.0 and Digital Supply Chain. Supply Chain. Forum 2020, 21, 139–157. [Google Scholar] [CrossRef]
- Lekan, A.; Aigbavboa, C.; Babatunde, O.; Olabosipo, F.; Christiana, A. Disruptive Technological Innovations in Construction Field and Fourth Industrial Revolution Intervention in the Achievement of the Sustainable Development Goal 9. Int. J. Constr. Manag. 2022, 22, 2647–2658. [Google Scholar] [CrossRef]
- Aghimien, D.O.; Aigbavboa, C.O.; Oke, A.E. Critical Success Factors for Digital Partnering of Construction Organisations–a Delphi Study. Eng. Constr. Archit. Manag. 2020, 27, 3171–3188. [Google Scholar] [CrossRef]
- Alade, K.; Windapo, A.O. Developing Effective 4IR Leadership Framework for Construction Organisations. Eng. Constr. Archit. Manag. 2021, 28, 1377–1396. [Google Scholar] [CrossRef]
- Papadopoulou, T. Developing Construction Graduates Fit for the 4th Industrial Revolution through Fieldwork Application of Active Learning. High. Educ. Pedagog. 2020, 5, 182–199. [Google Scholar] [CrossRef]
- Huijben, J. Developing a Framework for the Implementation of BIM in Dutch Infrastructure Tendering. Master’s Thesis, University of Twente, Enschede, The Netherlands, 2020. [Google Scholar]
- Rymarczyk, J. Technologies, Opportunities and Challenges of the Industrial Revolution 4.0: Theoretical Considerations. Entrep. Bus. Econ. Rev. 2020, 8, 185–198. [Google Scholar] [CrossRef]
- Vestin, A.; Säfsten, K.; Löfving, M. Smart Factories for Single-Family Wooden Houses–a Practitioner’s Perspective. Constr. Innov. 2021, 21, 64–84. [Google Scholar] [CrossRef]
- Alade, K.; Windapo, A.; Wachira-Towey, I.N. Rethinking Leadership in the Fourth Industrial Revolution: Lessons for Construction Business Organizations. J. Leadersh. Stud. 2021, 15, 74–80. [Google Scholar] [CrossRef]
- Dounas, T.; Lombardi, D.; Jabi, W. Framework for Decentralised Architectural Design BIM and Blockchain Integration. Int. J. Archit. Comput. 2021, 19, 157–173. [Google Scholar] [CrossRef]
- Pal, A.; Jain, A.K. Effects of Polypropylene Fibers on the Mechanical Performance of a 3D Printable Mix. Int. J. Innov. Technol. Explor. Eng. 2021, 10, 43–46. [Google Scholar] [CrossRef]
- Gambo, N.; Musonda, I. Effect of the Fourth Industrial Revolution on Road Transport Asset Management Practice in Nigeria. J. Constr. Dev. Ctries. 2021, 26, 19–43. [Google Scholar] [CrossRef]
- Ji-Yeong, Y. Development of 3D Concrete Extrusion Nozzle for Producing Free-Form Concrete Panels. Turk. J. Comput. Math. Educ. (TURCOMAT) 2021, 12, 427–436. [Google Scholar] [CrossRef]
- Ebekozien, A.; Aigbavboa, C. COVID-19 Recovery for the Nigerian Construction Sites: The Role of the Fourth Industrial Revolution Technologies. Sustain. Cities Soc. 2021, 69, 102803. [Google Scholar] [CrossRef]
- Hamma-adama, M.; Ahmad, A.B.S. Challenges and Opportunities of E-Procurement in the Construction Industry. J. Constr. Mater. 2021, 2, 4–7. [Google Scholar] [CrossRef]
- Volpe, S.; Sangiorgio, V.; Petrella, A.; Coppola, A.; Notarnicola, M.; Fiorito, F. Building Envelope Prefabricated with 3D Printing Technology. Sustainability 2021, 13, 8923. [Google Scholar] [CrossRef]
- Lee, K.; Shin, J.; Kwon, S.; Cho, C.-S.; Chung, S. BIM Environment Based Virtual Desktop Infrastructure (VDI) Resource Optimization System for Small to Medium-Sized Architectural Design Firms. Appl. Sci. 2021, 11, 6160. [Google Scholar] [CrossRef]
- Al Balkhy, W.; Sweis, R.; Lafhaj, Z. Barriers to Adopting Lean Construction in the Construction Industry—The Case of Jordan. Buildings 2021, 11, 222. [Google Scholar] [CrossRef]
- Ding, C.; Kohli, R. Analysis of a Building Collaborative Platform for Industry 4.0 Based on Building Information Modelling Technology. IET Collab. Intell. Manuf. 2021, 3, 233–242. [Google Scholar] [CrossRef]
- Bhattacharya, S.; Momaya, K.S. Actionable Strategy Framework for Digital Transformation in AECO Industry. Eng. Constr. Archit. Manag. 2021, 28, 1397–1422. [Google Scholar] [CrossRef]
- Kasim, N.B.; Razali, S.A.; Ariffin, K.M. Smart Emergency Detection Framework by IR4. 0 for Safety Management among G7 Contractors: A Pilot Study. Int. J. Sustain. Constr. Eng. Technol. 2021, 12, 322–333. [Google Scholar] [CrossRef]
- Malomane, R.; Musonda, I.; Okoro, C.S. The Opportunities and Challenges Associated with the Implementation of Fourth Industrial Revolution Technologies to Manage Health and Safety. Int. J. Environ. Res. Public Health 2022, 19, 846. [Google Scholar] [CrossRef]
- Lee, B.; Park, S.-K. A Study on the Competitiveness for the Diffusion of Smart Technology of Construction Industry in the Era of 4th Industrial Revolution. Sustainability 2022, 14, 8348. [Google Scholar] [CrossRef]
- Yousif, O.S.; Zakaria, R.B.; Wahi, N.; Aminudin, E.; Abdul Tharim, A.H.; Gara, J.A.; Umran, N.I.L.; Khalid, R.M.; Ismail, N. Monitoring the Construction Industry Towards a Construction Revolution 4.0. Int. J. Sustain. Dev. Plan. 2022, 17, 633–641. [Google Scholar] [CrossRef]
- Ibrahim, F.S.B.; Esa, M.B.; Kamal, E.B.M. Towards Construction 4.0: Empowering BIM Skilled Talents in Malaysia. Int. J. Sci. Technol. Res. 2019, 8, 1694–1700. [Google Scholar]











| SCOPUS | (TITLE-ABS-KEY (“Construction industry”) AND TITLE-ABS-KEY (“4IR” OR “IR4.0” OR “industrial Revolution 4.0”)) AND PUBYEAR > 2017 AND ( LIMIT-TO ( PUBSTAGE, “final”)) AND (LIMIT-TO (OA, “all”)) AND (LIMIT-TO (DOCTYPE, “ar”)) | 9 results |
| WoS | “Industrial Revolution 4.0” OR “4IR” AND “construction” (All Fields) and Articles (Document Types) Year 2017 TO 2022 | 7 results |
| Mendeley | [fourth industrial revolution OR 4IR AND construction] Year 2017 TO 2022 | 135 results |
| No. | Steps | Description |
|---|---|---|
| 1 | Formulating the research questions | Defining the research question serves as a road map for the succeeding steps. Pertinent parts of the question must be well-specified because they affect search tactics. The nature of the research questions is broad to provide a breadth of coverage. |
| 2 | Articles screening | This stage includes identifying relevant research and determining where to search, which phrases to use, which sources and periods to search, and which language. Comprehensiveness and breadth are critical in the search. Electronic databases, reference lists, hand-searching of major publications, and organizations and conferences are all sources. The breadth of the search is important, but so is the search’s practicality. The appropriate keywords will decide the author’s desired outcomes. |
| 3 | Article filtering | Inclusion and exclusion criteria are used in study selection. These criteria are based on the research question and aim of the study as well as fresh knowledge gained by reading the papers. |
| 4 | Cleaning and finalizing selected articles | The metadata of the articles will be double-checked at this stage to ensure that only the relevant articles are picked for the analysis process. |
| 5 | Data extraction and synthesis | At this point, a thematic analysis process was used to develop themes based on extensive reading on the subject. To establish consistency, the themes were chosen through an iterative procedure of contrasting and comparing features in the evaluated studies. The information will be input into the ATLAS.ti program, which will extract information for thematic evaluation. To report on the numerical element, the quantitative data were generated using standard bibliometric data. Similar coding techniques were employed by TR in the qualitative investigation for the ensuing topic analysis. It was thought that doing this would fragment and reduce the facts and, in certain cases, alter the dialectic link between reading and writing. |
| No. | Sources | Theme 1: Issues and Challenges | Theme 2: Technology and Tools | Theme 3: Information Technology | Theme 4: Consultancy and Business | Theme 5: Construction Management | Theme 6: Education |
|---|---|---|---|---|---|---|---|
| 1 | Alaloul [2] | ||||||
| 2 | Alaloul [18] | ||||||
| 3 | Ang [17] | ||||||
| 4 | Chai [16] | ||||||
| 5 | Chen [29] | ||||||
| 6 | Gamil [19] | ||||||
| 7 | Herman [30] | ||||||
| 8 | Hussain [31] | ||||||
| 9 | Zabidin [32] | ||||||
| 10 | Igwe [33] | ||||||
| 11 | Ismail [34] | ||||||
| 12 | Kavuri [35] | ||||||
| 13 | Lau [36] | ||||||
| 14 | Mahmud [37] | ||||||
| 15 | Riazi [38] | ||||||
| 16 | You and Feng [39] | ||||||
| 17 | Lee [40] | ||||||
| 18 | Belle [41] | ||||||
| 19 | Balzani [42] | ||||||
| 20 | Kim and Choi [43] | ||||||
| 21 | Ningsih [44] | ||||||
| 22 | Couper [45] | ||||||
| 23 | Osunsanmi [23] | ||||||
| 24 | Iuorio [46] | ||||||
| 25 | Mamter [47] | ||||||
| 26 | Hisham [48] | ||||||
| 27 | Zangeneh and McCabe [49] | ||||||
| 28 | Aghimien [50] | ||||||
| 29 | Moon [51] | ||||||
| 30 | Švajlenka and Kozlovská [52] | ||||||
| 31 | Gupta [53] | ||||||
| 32 | Lekan [54] | ||||||
| 33 | Aghimien [55] | ||||||
| 34 | Lee and Lim [26] | ||||||
| 35 | Alade and Windapo [56] | ||||||
| 36 | Papadopoulou [57] | ||||||
| 37 | Huijben [58] | ||||||
| 38 | Aghimien [50] | ||||||
| 39 | Rymarczyk [59] | ||||||
| 40 | Aghimien [24] | ||||||
| 41 | Vestin [60] | ||||||
| 42 | Alade [61] | ||||||
| 43 | Dounas [62] | ||||||
| 44 | Pal and Jain [63] | ||||||
| 45 | Gambo and Musonda [64] | ||||||
| 46 | Ji-Yeong [65] | ||||||
| 47 | Ebekozien and Aigbavboa [66] | ||||||
| 48 | Hamma-adama and Ahmad [67] | ||||||
| 49 | Volpe [68] | ||||||
| 50 | Lee [69] | ||||||
| 51 | Al Balkhy [70] | ||||||
| 52 | Kim [28] | ||||||
| 53 | Ding and Kohli [71] | ||||||
| 54 | Bhattacharya and Momaya [72] | ||||||
| 55 | Aliu and Aigbav [25] | ||||||
| 56 | Kasim [73] | ||||||
| 57 | Malomane [74] | ||||||
| 58 | Lee and Park [75] | ||||||
| 59 | Yousif [76] |
| 2017 | 2018 | 2019 | 2020 | 2021 | 2022 | Totals | |
|---|---|---|---|---|---|---|---|
| 2020 IEEE 8th R10 Humanitarian Technology Conference (R10-HTC) | - | - | - | 1 | - | - | 1 |
| Advanced Engineering Informatics | - | - | - | 1 | - | - | 1 |
| Ain Shams Engineering Journal | - | - | - | 1 | 1 | - | 2 |
| Alam Cipta | - | - | 1 | - | - | - | 1 |
| Annals of Emerging Technologies in Computing | - | 1 | - | - | - | - | 1 |
| Applied Sciences (Switzerland) | - | - | - | - | 2 | - | 2 |
| ARCOM 2020—Association of Researchers in Construction Management, 36th Annual Conference 2020—Proceedings | - | - | - | 1 | - | - | 1 |
| Buildings | - | - | - | - | 1 | - | 1 |
| Construction Innovation | - | - | - | 2 | - | - | 2 |
| Data in Brief | - | - | 1 | - | - | - | 1 |
| EG-ICE 2020 Workshop on Intelligent Computing in Engineering, Proceedings | - | - | - | 1 | - | - | 1 |
| Engineering, Construction, and Architectural | - | - | - | 3 | 1 | - | 4 |
| Entrepreneurial Business and Economics Review | - | - | - | 1 | - | - | 1 |
| Higher Education Pedagogies | - | - | - | 1 | - | - | 1 |
| IEEE Access | - | - | - | 1 | - | - | 1 |
| International Journal of Architectural Computing | - | - | - | 1 | - | - | 1 |
| International Journal of Construction Management | - | - | - | 1 | - | - | 1 |
| International Journal of Engineering and Technology (UAE) | - | 1 | - | - | - | - | 1 |
| International Journal of Environmental Research and Public Health | - | - | - | - | - | 1 | 1 |
| International Journal of Housing Markets and Analysis | - | - | 1 | - | - | - | 1 |
| International Journal of Innovative Technology and Exploring Engineering | - | - | - | - | 1 | - | 1 |
| International Journal of Recent Technology and Engineering | - | - | 1 | - | - | - | 1 |
| International Journal of Scientific and Technology Research | - | - | 1 | - | - | - | 1 |
| International Journal of Supply Chain Management | - | - | - | 1 | - | - | 1 |
| International Journal of Sustainable Construction Engineering and Technology | - | - | - | - | 1 | - | 1 |
| International Journal of Sustainable Development and Planning | - | - | - | - | - | 1 | 1 |
| International Journal of Technology | - | - | 1 | - | - | - | 1 |
| IOP Conference Series: Earth and Environmental Science | - | - | - | 1 | - | - | 1 |
| IOP Conference Series: Materials Science and Engineering | - | - | - | 1 | - | - | 1 |
| Journal of Advanced Research in Dynamical and Control Systems | - | - | 1 | - | - | - | 1 |
| Journal of Construction Engineering and Management | 1 | - | - | - | - | - | 1 |
| Journal of Construction in Developing Countries | - | - | - | - | 2 | - | 2 |
| Journal of Construction Materials | - | - | - | - | 1 | - | 1 |
| Journal of Engineering, Design, and Technology | - | - | - | 1 | - | - | 1 |
| Journal of Leadership Studies | - | - | - | - | 1 | - | 1 |
| Malaysian Construction Research Journal | - | - | 1 | - | - | - | 1 |
| Modular and Offsite Construction (MOC) Summit Proceedings | - | - | 1 | - | - | - | 1 |
| Proceedings of the 2017 National Conference on Digital Technologies in Architectural Education and DADA 2017 International Conference on Digital Architecture | 1 | - | - | - | - | - | 1 |
| Processes | - | - | - | 1 | - | - | 1 |
| Supply Chain Forum | - | - | - | 1 | - | - | 1 |
| Sustainability | - | - | - | - | - | 1 | 1 |
| Sustainability (Switzerland) | - | 1 | 1 | - | 1 | - | 3 |
| Sustainable Cities and Society | - | - | - | - | 1 | - | 1 |
| Tehnički glasnik | - | - | - | 1 | - | - | 1 |
| Turkish Journal of Computer and Mathematics Education (TURCOMAT) | - | - | - | - | 1 | - | 1 |
| Turkish Online Journal of Educational Technology | 1 | - | - | - | - | - | 1 |
| WIT Transactions on the Built Environment | - | - | 1 | - | - | - | 1 |
| Totals | 3 | 3 | 11 | 22 | 14 | 3 | 56 |
Disclaimer/Publisher’s Note: The statements, opinions and data contained in all publications are solely those of the individual author(s) and contributor(s) and not of MDPI and/or the editor(s). MDPI and/or the editor(s) disclaim responsibility for any injury to people or property resulting from any ideas, methods, instructions or products referred to in the content. |
© 2023 by the authors. Licensee MDPI, Basel, Switzerland. This article is an open access article distributed under the terms and conditions of the Creative Commons Attribution (CC BY) license (https://creativecommons.org/licenses/by/4.0/).
Share and Cite
Zairul, M.; Zaremohzzabieh, Z. Thematic Trends in Industry 4.0 Revolution Potential towards Sustainability in the Construction Industry. Sustainability 2023, 15, 7720. https://doi.org/10.3390/su15097720
Zairul M, Zaremohzzabieh Z. Thematic Trends in Industry 4.0 Revolution Potential towards Sustainability in the Construction Industry. Sustainability. 2023; 15(9):7720. https://doi.org/10.3390/su15097720
Chicago/Turabian StyleZairul, Mohd, and Zeinab Zaremohzzabieh. 2023. "Thematic Trends in Industry 4.0 Revolution Potential towards Sustainability in the Construction Industry" Sustainability 15, no. 9: 7720. https://doi.org/10.3390/su15097720
APA StyleZairul, M., & Zaremohzzabieh, Z. (2023). Thematic Trends in Industry 4.0 Revolution Potential towards Sustainability in the Construction Industry. Sustainability, 15(9), 7720. https://doi.org/10.3390/su15097720

