Analyzing Sustainable Practices in Engineering Projects: A Systemic Approach
Abstract
1. Introduction
2. Materials and Methods
2.1. Case Studies
2.2. Data Collection
2.3. Data Analysis
- A variable was identified when a topic was dominant in the interview.
- We identify causal relationships between pairs of variables. Each of these causal relationships can be directly supported by at least one quote from the interviews.
- The polarity of each of the relationships was determined. Polarities can be positive or negative according to the effect of the independent variable on the dependent variable.
- To simplify the model, two methods were used. First, the encapsulation of the variables was carried out, which consists of joining variables that another variable can replace. To determine the polarity of the relationship, the number of relationships with negative polarities between the encapsulated variables was taken into account [22]. Additionally, endogenization was carried out; that is, all the variables outside the established limit for the model were selected, and the importance of each of them was evaluated, eliminating those that did not provide meaningful information.
- The identification of a causal loop was performed when a causal relationship proved to be reciprocal, and a feedback loop was created. Each feedback loop was evaluated in terms of its polarity (positive polarity or negative polarity). In this way, it was established when a loop was a factor that facilitated or inhibited engineering practices.
- Each one of the loops was encoded by assigning a number and letter to them.
- The entire model was assembled in a causal loop diagram to create a visual model. The Vensim PLE software was used to perform this visualization, where the loops and their routes were indicated.
- Two model validation techniques were used. First, a triangulation of the results obtained from the existing literature on engineering practices for social justice and community work in engineering was performed. Furthermore, verification was carried out with some of the people participating in the project to ensure the model’s validity.
3. Results
3.1. Variable Selection and Model Creation
- Variables 1, 2, 12, 13, 21, 23, 26, 27, and 29 were eliminated since they were exogenous to the problem to be worked on. In other words, these concepts were outside of the system limit, and they do not include useful information to represent in the mental models.
- Variable number 12 was encapsulated in variable number 5 since they generate redundant information.
- Variables 9 and 19 correspond to the same concept, so they were unified.
- Variables 8 and 17 were encapsulated in variable 22 because they correspond to components of this.
- Variables 15 and 16 correspond to the same concept but with opposite polarity.
- Variable 28 is encapsulated in variable 20 since it corresponds to an activity carried out by the latter concept.
3.2. Feedback Loops
4. Discussion
4.1. Strengthening Balancing Feedback Loops
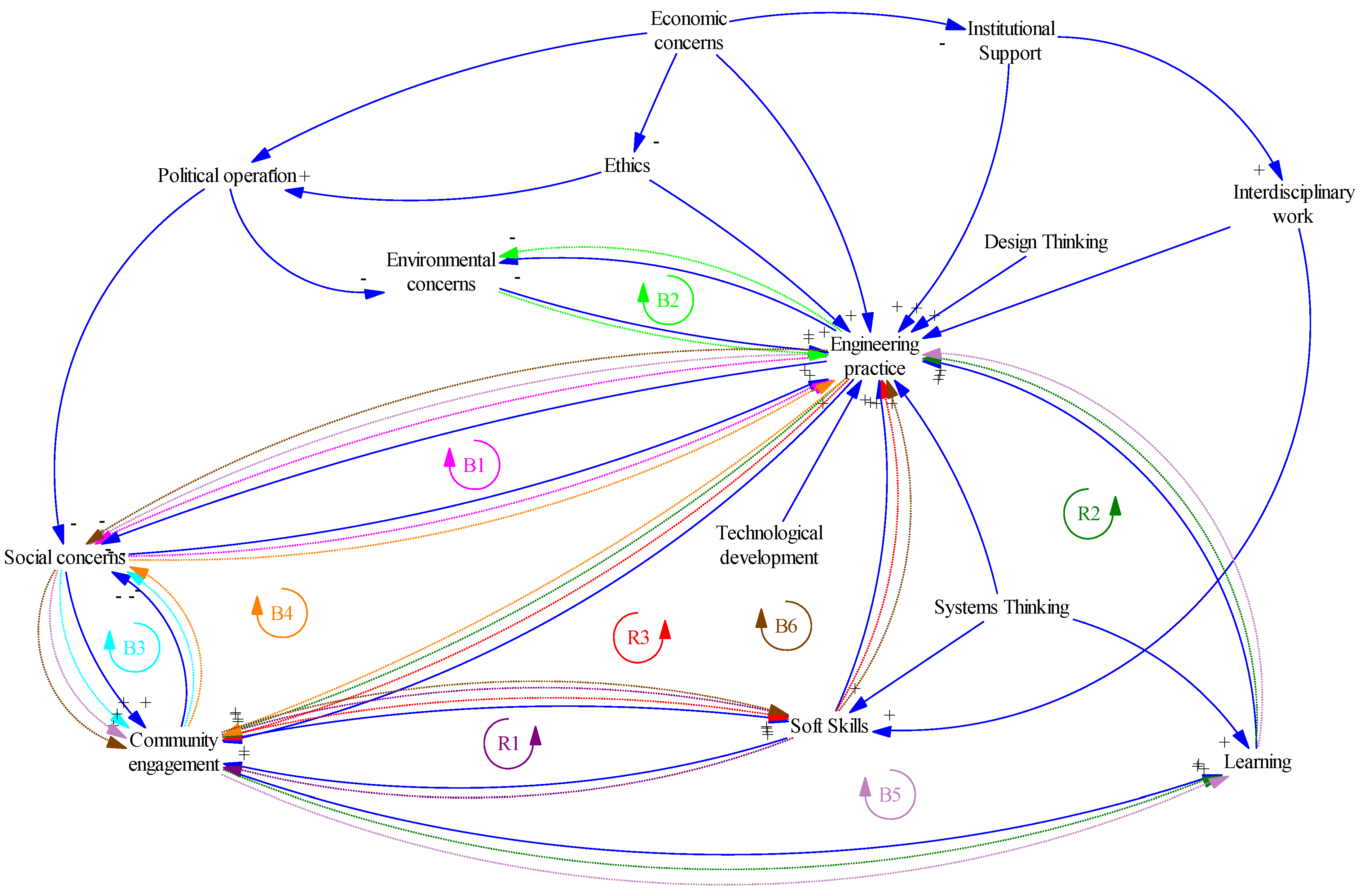
- For the B1 loop, it is necessary to determine when the stability goal is reached (the attractor of the variable behavior or when this behavior becomes regular and stable). In the case of the engineering practices variable, social concerns make engineers want to act more and become involved in solving these problems. However, these concerns are reduced after some time for these actions, taking the loop to a stabilization point where practices are not fully developed. A reflection on personal practices associated with social problems will reduce the negative effect of the loop. This recommendation is tied to the conclusions reached by McIntyre [35] on the role of critical thinking in the development of praxis and its relationship with individual responsibility in social and environmental problems.
- For the B2 loop, as in the last numeral, it is necessary to determine the level of stabilization of the loop. The exact mechanism of the B1 loop applies in this case, but environmental problems influence it. Thus, reflecting on personal practices associated with environmental issues will help reduce the negative effect of this loop.
- In the B4 loop, we see a similar effect to the B1 loop, in which engineering practices stabilize from their relationship with social problems. However, the B4 loop includes community participation as a fundamental part of solving these problems. In this case, this loop evaluates an additional variable, the level of participation achieved in the projects. As indicated by Arias et al. [36], active community participation in all phases of a social engineering project generates better results and, therefore, improves engineering practices. Thus, to eliminate the balancing effect of this loop, engineering practices must encourage community participation [37].
- In the B5 and B6 loops, the structure is like that of the B4 loop, including learning and soft skills. In the literature, Gómez Puente et al. [38] talks about the importance of experiential learning in developing professional skills in engineers, while Vanasupa et al. [39] show us the relationship between the social domain, the cognitive domain, and engineering. These authors agree that the development of engineering practices is associated with the improvement in technical and professional skills, fundamental points of these loops. Moreover, the authors recommend putting these skills into practice in real situations, giving rise to spaces for collaboration and learning with communities. Thus, the recommendation to reduce the effect of these loops on engineering practices is to encourage constant reflection on the learning generated from these experiences of working with communities.
4.2. Earnings around Reinforcement Feedback Loops
4.3. The Paradigm That Arises from the System
5. Conclusions
Author Contributions
Funding
Institutional Review Board Statement
Informed Consent Statement
Data Availability Statement
Conflicts of Interest
References
- Alker, H.R.; Russett, B.M. On Measuring Inequality. Behav. Sci. 1964, 9, 207–218. [Google Scholar] [CrossRef]
- Gorobets, A. The Global Systemic Crisis and a New Vision of Sustainable Human Development. Environ. Dev. Sustain. 2011, 13, 759–771. [Google Scholar] [CrossRef]
- Ramírez, M.C.; Sanabria, J.P.; Duarte, D.M.; Caicedo, L.C. Methodology to Support Participative Decision-Making with Vulnerable Communities. Case Study: Engineers Without Borders Colombia/Ingenieros Sin Fronteras Colombia—ISFCOL. Syst. Pract. Action Res. 2015, 28, 125–161. [Google Scholar] [CrossRef]
- Ackoff, R.L.; Gharajedaghi, J. Reflections on Systems and Their Models. Syst. Res. Behav. Sci. 1996, 13, 13–23. [Google Scholar] [CrossRef]
- Brady, S.R.; Schoeneman, A.C.; Sawyer, J. Critiquing and Analyzing the Effects of Neoliberalism on Community Organizing: Implications and Recommendations for Practitioners and Educators. J. Soc. Action Couns. Psychol. 2014, 6, 36–60. [Google Scholar] [CrossRef]
- Castillo, J.C. Legitimacy of Inequality in a Highly Unequal Context: Evidence from the Chilean Case. Soc. Justice Res. 2011, 24, 314–340. [Google Scholar] [CrossRef]
- Moe, S.; Kaivo-oja, J. Model Theory and Observing Systems. Notes on the Use of Models in Systems Research. Kybernetes 2018, 47, 1690–1703. [Google Scholar] [CrossRef]
- Voinov, A.; Jenni, K.; Gray, S.; Kolagani, N.; Glynn, P.D.; Bommel, P.; Prell, C.; Zellner, M.; Paolisso, M.; Jordan, R.; et al. Tools and Methods in Participatory Modeling: Selecting the Right Tool for the Job. Environ. Model. Softw. 2018, 109, 232–255. [Google Scholar] [CrossRef]
- Groff, J.S. Dynamic Systems Modeling in Educational System Design & Policy. J. New Approaches Educ. Res. 2013, 2, 72–81. [Google Scholar] [CrossRef]
- Forrester, J.W. The Beginings of System Dynamics. In Proceedings of the Banquet Talk at the International Meeting of the System Dynamics Society, Stuttgart, Germany, 13 July 1989; pp. 1–16. [Google Scholar]
- Allender, S.; Owen, B.; Kuhlberg, J.; Lowe, J.; Nagorcka-Smith, P.; Whelan, J.; Bell, C. A Community Based Systems Diagram of Obesity Causes. PLoS ONE 2015, 10, 1–12. [Google Scholar] [CrossRef]
- Haraldsson, H.V.; Belyazid, S.; Sverdrup, H.U. Causal Loop Diagrams—Promoting Deep Learning of Complex Systems in Engineering Education. Pedagog. Inpirationskonferensen 2006, 4, 1–5. [Google Scholar]
- Baugh Littlejohns, L.; Baum, F.; Lawless, A.; Freeman, T. The Value of a Causal Loop Diagram in Exploring the Complex Interplay of Factors That Influence Health Promotion in a Multisectoral Health System in Australia. Health Res. Policy Syst. 2018, 16, 1–12. [Google Scholar] [CrossRef] [PubMed]
- Sahin, O.; Salim, H.; Suprun, E.; Richards, R.; Macaskill, S.; Heilgeist, S.; Rutherford, S.; Stewart, R.A.; Beal, C.D. Developing a Preliminary Causal Loop Diagram for Understanding the Wicked Complexity of the COVID-19 Pandemic. Systems 2020, 8, 20. [Google Scholar] [CrossRef]
- Olaya, C. System Dynamics: Engineering Roots of Model Validation. Encycl. Complex. Syst. Sci. 2019, 1–9. [Google Scholar] [CrossRef]
- Burnham, M.G. The “systems Approach” to Human Problems: How Humanitarian Engineering Can Help. In Proceedings of the 2009 IEEE International Symposium on Technology and Society, Tempe, AZ, USA, 18–20 May 2009; pp. 1–10. [Google Scholar] [CrossRef]
- Trevelyan, J. Reconstructing Engineering from Practice. Eng. Stud. 2010, 2, 175–195. [Google Scholar] [CrossRef]
- Leydens, J.A.; Lucena, J.C. Making the Invisible Visible: Integrating Engineering-for-Social-Justice Criteria in Humanities and Social Science Courses. In Proceedings of the 2016 ASEE Annual Conference & Exposition, New Orleans, LA, USA, 26 June 2016. [Google Scholar] [CrossRef]
- El-Zein, A.H.; Hedemann, C. Beyond Problem Solving: Engineering and the Public Good in the 21st Century. J. Clean Prod. 2016, 137, 692–700. [Google Scholar] [CrossRef]
- Monteiro, F.; Leite, C.; Rocha, C. From the Dominant Engineering Education Perspective to the Aim of Promoting Service to Humanity and the Common Good: The Importance of Rethinking Engineering Education. Eur. J. Eng. Educ. 2019, 44, 504–518. [Google Scholar] [CrossRef]
- Sterman, J.D. Business Dynamics: Systems Thinking and Modelling; McGraw Hill: New York, NY, USA, 2000; 982p. [Google Scholar]
- Bureš, V. A Method for Simplification of Complex Group Causal Loop Diagrams Based on Endogenisation, Encapsulation and Order-Oriented Reduction. Systems 2017, 5, 46. [Google Scholar] [CrossRef]
- van Vliet, M.; Kok, K.; Veldkamp, T. Linking Stakeholders and Modellers in Scenario Studies: The Use of Fuzzy Cognitive Maps as a Communication and Learning Tool. Futures 2010, 42, 1–14. [Google Scholar] [CrossRef]
- Acevedo, J.; Barros, R.; Ramírez, C.; Realpe, N. Engineers and Their Role in Public Policy: An Active Learning Experience for Enhancing the Understanding of the State. Eur. J. Eng. Educ. 2009, 34, 171–182. [Google Scholar] [CrossRef]
- Flórez, M.P.; Ramírez, M.C.; Payán-Durán, L.F.; Peralta, M.; Acero Lopez, A.E. A Systemic Methodology for the Reduction of Water Consumption in Rural Areas. Kybernetes 2018, 48, 163–182. [Google Scholar] [CrossRef]
- Mendiwelso-bendek, Z. Community-Based Research: Enabling Civil Society’s Self-Organisation. Kybernetes 2015, 44, 903–912. [Google Scholar] [CrossRef]
- Silva De Freitas, C.C. Social Empowerment through Engineering Education in Developing Countries. In Proceedings of the 2018 World Engineering Education Forum—Global Engineering Deans Council (WEEF-GEDC), Albuquerque, NM, USA, 12–16 November 2018; pp. 1–5. [Google Scholar] [CrossRef]
- Spiegel, S.J.; Veiga, M.M. Building Capacity in Small-Scale Mining Communities: Health, Ecosystem Sustainability, and the Global Mercury Project. Ecohealth 2005, 2, 361–369. [Google Scholar] [CrossRef]
- Acero López, A.E.; Ramirez Cajiao, M.C.; Peralta Mejia, M.; Payán Durán, L.F.; Espinosa Díaz, E.E. Participatory Design and Technologies for Sustainable Development: An Approach from Action Research. Syst. Pract. Action Res. 2019, 32, 167–191. [Google Scholar] [CrossRef]
- Vandersteen, J.D.J.; Baillie, C.A.; Hall, K.R. International Humanitarian Engineering. IEEE Technol. Soc. Mag. 2009, 28, 32–41. [Google Scholar] [CrossRef]
- Karwat, D.M.A.; Eagle, W.E.; Wooldridge, M.S.; Princen, T.E. Activist Engineering: Changing Engineering Practice By Deploying Praxis. Sci. Eng. Ethics 2015, 21, 227–239. [Google Scholar] [CrossRef]
- Kabo, J.; Baillie, C. Seeing through the Lens of Social Justice: A Threshold for Engineering. Eur. J. Eng. Educ. 2009, 34, 317–325. [Google Scholar] [CrossRef]
- Mehta, K.; Gorski, I. Preparing Engineers for Careers in Social Innovation and Sustainable Development. In Proceedings of the 2016 IEEE Frontiers in Education Conference (FIE), Erie, PA, USA, 12–15 October 2016; pp. 1–5. [Google Scholar] [CrossRef]
- Meadows, D. Leverage Points: Places to Intervene; The Sustainability Institute: Hartland, UK, 1999. [Google Scholar]
- McIntyre, J. Critical Systemic Praxis for Social and Environmental Justice: A Case Study of Management, Governance, and Policy. Syst. Pract. Action Res. 2002, 15, 3–35. [Google Scholar] [CrossRef]
- Arias, J.; Ramírez, M.C.; Duarte, D.M.; Flórez, M.P.; Sanabria, J.P. PoCDIO: A Methodological Proposal for Promoting Active Participation in Social Engineering Projects. Syst. Pract. Action Res. 2016, 29, 379–403. [Google Scholar] [CrossRef]
- Damart, S. A Cognitive Mapping Approach to Organizing the Participation of Multiple Actors in a Problem Structuring Process. Group Decis. Negot. 2010, 19, 505–526. [Google Scholar] [CrossRef]
- Gómez Puente, S.M.; van Eijck, M.; Jochems, W. Professional Development for Design-Based Learning in Engineering Education: A Case Study. Eur. J. Eng. Educ. 2014, 40, 14–31. [Google Scholar] [CrossRef]
- Vanasupa, L.; Harding, T.; Herter, R. Transforming the Culture, Delivery and Content of an Undergraduate Engineering Program: Process, Pitfalls, and Potential for Lasting Change. In Proceedings of the 2009 Research in Engineering Education Symposium, REES 2009, Palm Cove, Australia, 20–23 July 2009; pp. 1–6. [Google Scholar]
- Halbe, J.; Adamowski, J.; Pahl-Wostl, C. The Role of Paradigms in Engineering Practice and Education for Sustainable Development. J. Clean Prod. 2015, 106, 272–282. [Google Scholar] [CrossRef]
- Nicolaou, I.; Conlon, E.; Bowe, B. Into the Deep: The Role of Paradigms in Understanding Engineering Education for Sustainable Development. Ir. J. Soc. Econ. Environ. Sustain. 2017, 1, 1–18. [Google Scholar]
- Vanwindekens, F.M.; Stilmant, D.; Baret, P.V. Development of a Broadened Cognitive Mapping Approach for Analysing Systems of Practices in Social-Ecological Systems. Ecol. Model. 2013, 250, 352–362. [Google Scholar] [CrossRef]


| Number | Name | First Time Quoted | Other Quotes |
|---|---|---|---|
| 1 | Tourism | C001 | |
| 2 | Sustainability | C001 | |
| 3 | Environmental concerns | C001 | C002, I001, I002, I003, I004, I006, I007, I008, I009, NI003, NI004, NI005, NI006. |
| 4 | Social concerns | C001 | C002, I001, I003, I005, I006, I007, I010, I013, NI001, NI002, NI003, NI005, NI007. |
| 5 | Economic concerns | C001 | C002, I002, I007, NI001. |
| 6 | Technological development | C001 | I001, I002, I004, NI001, NI002. |
| 7 | Engineering practices | C001 | All interviews. |
| 8 | Team commitment | C001 | I001, I002, I003, I004, I005, I006. |
| 9 | Support | C002 | I012. |
| 10 | Learning | C002 | I007, NI007. |
| 11 | Context | I001 | |
| 12 | Money relevance | I001 | I002. |
| 13 | Respect | I001 | |
| 14 | Political operation | I001 | I003, NI003. |
| 15 | Corruption | I001 | I002, I005, I006, I007, I009, I013, NI001. |
| 16 | Ethics | I001 | I005. |
| 17 | Collaboration | I002 | NI001. |
| 18 | Soft Skills | I003 | I006, I009, I010, NI001, NI003, NI004, NI005, NI006. |
| 19 | Institutional support | I003 | I005, I006, I007, I010, I013, NI001, NI002, NI003, NI004. |
| 20 | Community engagement | I003 | I004, I007, I008, I010, NI001, NI004, NI005. |
| 21 | Honesty | I004 | |
| 22 | Interdisciplinary work | I004 | NI003, NI004, NI006. |
| 23 | Industrial operation | I006 | |
| 24 | Systemic thinking | I007 | I010, NI005. |
| 25 | Design thinking | I007 | I009. |
| 26 | Resources | I008 | |
| 27 | Needs | I011 | I013 |
| 28 | Participation | I001 | NI004 |
| 29 | Creativity | NI004 |
| Number | Variable Name | First Time Quoted | Other Quotes |
|---|---|---|---|
| 1 | Environmental concerns | C001 | C002, I001, I002, I003, I004, I006, I007, I008, I009, NI003, NI004, NI005, NI006. |
| 2 | Social concerns | C001 | C002, I001, I003, I005, I006, I007, I010, I013, NI001, NI002, NI003, NI005, NI007. |
| 3 | Economic concerns | C001 | C002, I001, I002, I007, NI001. |
| 4 | Technological development | C001 | I001, I002, I004, NI001, NI002. |
| 5 | Engineering Practices | C001 | All interviews. |
| 6 | Learning | C002 | I007, NI007. |
| 7 | Political operation | I001 | I003, NI003. |
| 8 | Ethics | I001 | I002, I005, I006, I007, I009, I013, NI001. |
| 9 | Soft Skills | I003 | I006, I009, I010, NI001, NI003, NI004, NI005, NI006. |
| 10 | Institutional Support | I003 | C002, I001, I005, I006, I007, I010, I012, I013, NI001, NI002, NI003, NI004. |
| 11 | Community engagement | I003 | I004. I007, I008, I010, NI001, NI004, NI005. |
| 12 | Interdisciplinary work | I004 | C001, I001, I002, I003, I005, I006, NI001, NI003, NI004, NI006. |
| 13 | Systemic Thinking | I007 | I010, NI005. |
| 14 | Design Thinking | I007 | I009. |
| Code | Polarity | Color | Route | Description |
|---|---|---|---|---|
| R1 | Reinforcement | Purple | Community engagement—Soft skills—Community engagement | This loop shows the positive impact that soft/professional has on community engagement and how to develop these skills working with communities. This loop can be associated with communication skills inside these projects [23]. |
| B1 | Balance | Fuchsia | Social concerns—Engineering practices—Social concerns | This loop shows how engineering practices tend to reduce the problems in social systems, and these concerns foster these kinds of practices. This loop can be associated with social responsibility movements inside engineering [24]. |
| B2 | Balance | Neon Green | Environmental concerns—Engineering practices—Environmental concerns | This loop shows how engineering practices tend to reduce the problems in the environment, and these concerns foster these kinds of practices. This loop can be associated with sustainability movements inside engineering [25]. |
| B3 | Balance | Aquamarine blue | Social concerns—Community engagement—Social concerns | This loop shows how community engagement tends to reduce the concerns in social systems because there are being addressed, and these concerns tend to improve community engagement. The self-organizing communities that try to solve their own problems can be associated with this loop [26]. |
| B4 | Balance | Orange | Community engagement—Social concerns—Engineering practices—Community engagement | This loop shows how community-driven social concerns mobilize engineers to implement practices/artifacts with the community. This loop can be associated with participatory movement in engineering [27,28,29]. |
| R2 | Reinforcement | Dark green | Community engagement—Learning—Engineering practices—Community engagement | This loop shows how community-driven initiatives give technical learning and engineers space to implement practices/artifacts with the community based on this learning experience. This loop can be associated with movements such as service learning in engineering [30]. |
| R3 | Reinforcement | Red | Community engagement—Soft skills—Engineering practices—Community engagement | This loop shows how personal-driven interest and skills development mobilize engineers to implement practices/artifacts with the community. There are no studies inside this thesis that can be associated with this loop. |
| B5 | Balance | Lavender | Community engagement—Learning—Engineering practices—Social concerns—Community engagement | This loop shows how community-driven technical learning nudges engineers to implement practices/artifacts trying to reduce the impact of social problems on the communities. This loop is closely related to movements such as engineering for social justice, focused on engineering practices to tackle social issues [31,32]. |
| B6 | Balance | Brown | Community engagement—Soft skills—Engineering practices—social concerns—Community engagement | This loop shows how skill development and education in engineering can tend to reduce the impact of social problems on the communities. This loop is closely related to movements such as Engineers without Borders and Humanitarian Engineering, anchored inside engineering curriculums to train students with the required skills for community work [3,33]. |
Disclaimer/Publisher’s Note: The statements, opinions and data contained in all publications are solely those of the individual author(s) and contributor(s) and not of MDPI and/or the editor(s). MDPI and/or the editor(s) disclaim responsibility for any injury to people or property resulting from any ideas, methods, instructions or products referred to in the content. |
© 2023 by the authors. Licensee MDPI, Basel, Switzerland. This article is an open access article distributed under the terms and conditions of the Creative Commons Attribution (CC BY) license (https://creativecommons.org/licenses/by/4.0/).
Share and Cite
Acero, A.; Ramírez Cajiao, M.C. Analyzing Sustainable Practices in Engineering Projects: A Systemic Approach. Sustainability 2023, 15, 6022. https://doi.org/10.3390/su15076022
Acero A, Ramírez Cajiao MC. Analyzing Sustainable Practices in Engineering Projects: A Systemic Approach. Sustainability. 2023; 15(7):6022. https://doi.org/10.3390/su15076022
Chicago/Turabian StyleAcero, Andrés, and María Catalina Ramírez Cajiao. 2023. "Analyzing Sustainable Practices in Engineering Projects: A Systemic Approach" Sustainability 15, no. 7: 6022. https://doi.org/10.3390/su15076022
APA StyleAcero, A., & Ramírez Cajiao, M. C. (2023). Analyzing Sustainable Practices in Engineering Projects: A Systemic Approach. Sustainability, 15(7), 6022. https://doi.org/10.3390/su15076022

