Abstract
To achieve organizational performance excellence, modern organizations have not only the option but the necessity to adapt and implement corporate sustainability (CS) practices. CS changes previous business models, taking into account environmental and social aspects, thereby determining the success of the organization. The implementation of CS is, however, reinforced or limited by a number of internal and environmental factors. The main research goal was therefore to identify and evaluate the mechanisms linking perceived organizational support (POS) and entrepreneurial orientation dimensions such as autonomy (AU), risk taking (RT), competitive aggressiveness (CA) and innovativeness (IN) with CS. In order to verify the research hypotheses, a survey was conducted on a group of 200 small and medium-sized enterprises in 2022. A managerial approach was used in the study. The respondents used a 5-point Likert scale for the assessment of their attitudes and opinions. The relationships have been examined using structural equation modeling. The findings reveal that the type of enterprise moderates the relation between perceived organizational support and corporate sustainability, and innovativeness mediate this relation.
1. Introduction
The concept of sustainable development emerged almost half a century ago in response to global challenges related to resources and the natural environment. The Stockholm Conference on the Human Environment in 1972 was an event at which it was clearly acknowledged that human activity is damaging the environment and threatening civilization. Subsequently, sustainable development has become a priority for the member states of the United Nations, which adopted the Sustainable Development Goals in 2015 to reduce poverty, protect the planet, and ensure prosperity by 2030 [1].
The business environment has become volatile and complex in recent years as a result of emerging phenomena such as the COVID-19 pandemic, problems in international trade as a result of disruptions in the global supply chain, and geopolitical conflicts. Corporate sustainability (CS) is one of organizations’ responses to the new challenges of the turbulent external environment [2]. Currently, sustainable activities are undertaken on a large scale, both by individuals, organizations, societies, and entire economies. Organizations have realized that focusing on short-term profits is an unsatisfactory strategy, and success can be ensured by creating a long-term, sustainable strategy that will guarantee the sustainability of financial, social, and environmental results [3]. In addition, the triple-end line theory, which refers to the implementation of the concept of sustainable development in economic entities, emphasizes the advantages of enterprises taking action for society and the environment, which also translates into economic results. Using this perspective, environmental, social, and economic goals, previously analyzed separately as potential competitive factors, have now evolved to coexist within the concept of sustainable development [1].
Effective leadership is one of the key contributors to organizational effectiveness, and organizations that want to prosper in today’s continuously evolving business environment cannot rely on traditional management philosophies. Leaders have to deal with the uncertainty or high volatility of the socio-economic environment on a daily basis. These uncertainties stem from the fact that, once viewed as three separate entities (society, environment, and economy), they are now deeply interconnected, yet characterized by opposing and multiple tensions. This imbalance results in growing social pressure and an attempt to level it on the basis of systemic regulations. In such a situation, successful leaders must respond to these coexisting, multidimensional, and yet contradictory expectations through a holistic, systemic perspective [4].
CS is a complex phenomenon, and its implementation in the organization, the scale of occurrence or the impact on corporate performance is determined by many organizational variables in a direct and indirect way. The number of analyzed variables in relation to CS is huge, as well as the detail of approaches within individual analyzes of correlation relationships. The link of some variables is relatively well and comprehensively presented and treated as up-to-date in the period of socio-economic turbulence in recent years, e.g., digital transformation [2], knowledge management practices [3,5], strategic approach and management [6,7] or organizational culture [8]. The rapid development of organizational knowledge, however, still shows many research gaps and areas to be explored, verified or deepened; this is true even of previously explored relationships. Considering the complexity of CS determinants, a research gap was diagnosed due insufficient identification of the relationship between entrepreneurial orientation in its individual dimensions and CS in relation to the small and medium-sized enterprise sector. In this configuration, it was decided to also examine organizational support as an antecedent of CS not included in organizational entrepreneurship in previous research. Although entrepreneurial variables and perceived organizational support (POS) were analyzed separately in relation to CS, to a lesser extent, one can talk about their integrated analysis, additionally taking into account the specificity of small business. So far, research on POS has referred only to selected aspects such as support within organizations for empowering employee sustainability [9] or building sustainable organizational performance [10]. In turn, organizational entrepreneurship is combined with CS either as a one-dimensional construct [11,12,13], or separately selected dimensions of entrepreneurial orientation are analyzed in the context of sustainability [14,15,16].
The existence of a research gap related to insufficient and incomplete analysis of variables determining CS prompted the authors to conduct an in-depth review of the literature and then conduct surveys in small and medium-sized enterprises. The main research goal was therefore to identify and evaluate the mechanisms linking perceived organizational support and autonomy, risk taking, competitive aggressiveness, and innovativeness with CS.
The novelty of our study is the clarification of the impact of entrepreneurial orientation dimensions and perceived organizational support on CS, while confirming the impact of the size of the company on the examined factors. In this regard, we consider it important to fill the gap in the existing literature on the subject by finding and assessing the direct and mediating links with the dependent variable. This paper makes a number of contributions. Firstly, this paper discusses the dependence of CS on a number of organizational variables, which is confirmed by network visualization based on bibliographic analysis. Secondly, a unique set of variables was used to build a research model for CS. Finally, the obtained results will be used and will deepen the developed approach in further applied research on corporate entrepreneurship, and will then be used to develop management tools to strengthen the implementation of sustainable development principles in organizations. The results of these studies can therefore be used by business practitioners to improve business processes at both operational and strategic levels.
We organize this paper as follows. Following the introduction in Section 1, we provide a literature review and hypothesis development in Section 2. Section 3 discusses the research methodology, sample selection, and variables’ measurement and validation. Section 4 reports and discusses the empirical results. In Section 5 and Section 6, we conclude and point out the limitations of our research together with future research directions.
2. Theoretical Framework and Hypotheses Development
2.1. Corporate Sustainability
Nowadays, one of the key objectives for organization is sustainable development, but there are many challenges of its implementation for contemporary managers as well. This is because despite the abundance of corporate sustainability (CS) theories, there is not a single all-encompassing strategy that management professionals might use to establish the success of their firms [17]. Researchers and professionals working on various elements of sustainable development employ a number of CS ideas; however, these theories do not offer systemic solutions. Stakeholder theory [18], institutional theory [19], stewardship theory [20], and legitimacy theory [21] are a few examples that might be mentioned in this context. In the sustainable performance management area, the triple bottom line theory is among the most widely recognized theories [22]. Although efforts have been made to combine the existing theoretical advancements in order to develop a comprehensive theory of CS [4], assuming that the sustainable organizational culture of sustainable development, including the vision and values of sustainable development, makes employees more emotionally involved in the implementation of this vision; therefore, it should only be viewed as a step in that direction.
CS represents an organization’s approach that seeks to integrate social and environmental considerations into business operations and stakeholder interactions. These activities therefore go beyond the basic purpose of economic activity, which is to generate profits for shareholders [23]. Today, stakeholders are demanding that companies raise awareness while performing their corporate responsibilities, including dealing with global warming and human rights issues [24].
CS focuses on meeting the needs of the organization’s current stakeholders while maintaining the ability to meet the needs of future stakeholders. To ensure CS, companies need to extend their economic responsibilities to include environmental, social, and governance responsibilities [25].
In order for CS to develop in an organization, it is necessary to involve human resources in the process of its implementation, taking into account all levels of the organizational structure. This indicates the need for increased attention to sustainable human resource management, which can directly support the company’s sustainable development strategy if it promotes the fair treatment and well-being of employees and supports pro-ecological practices within the organization, etc. [26].
Although CS is seen as appropriate across all types of organizations and economic sectors, there are many obstacles to its implementation. Very often, the human factor is emphasized as the most important barrier; this refers to the resistance of employees to adopting sustainable practices. The lack of clear rules within the organization and different perceptions of the subject by members of the organization are other barriers to developing CS [27]. The selection of appropriate economic, environmental and social indicators to measure sustainability also becomes problematic, bearing in mind that sustainable development cannot be an optional input, but something present in the company’s culture [28].
In order to strengthen and disseminate a culture of sustainable development in an organization, it is not enough to promote a broad and sustainable philosophy. Comprehensive actions are suggested, such as creating a separate managerial position responsible for implementing CS, generating investments in sustainability training for members of the organization, or improving internal processes [27]. Particularly important here is the role of responsible managers who can assist in translating the new theoretical framework into practical knowledge, i.e., they can identify new ways of doing things that can lead them to develop and implement more innovative and effective, but socially responsible, sustainable business practices [29].
2.2. Autonomy
Autonomy (AU) refers to the sense of will of an individual who becomes co-responsible for their actions. AU is perceived as one of the basic human psychological needs, and a large range of research indicates its importance for various indicators of well-being [30]. Autonomy is the degree to which employees can decide for themselves how their tasks are to be performed, including control over time and methods. The impact of AU on work performance is justified by the fact that AU and the associated greater role flexibility lead to a greater perception of responsibility for work performance, encouraging employees to take greater responsibility for intra-organizational activities [31]. AU provides space for employees’ self-determination as they can choose alternative ways to manage tasks and experience ownership, thus more directly influencing outcomes [32].
AU is commonly associated with a business strategy that highly values and incorporates an entrepreneurial orientation. AU was introduced into the theory of entrepreneurial orientation by Dess and Lumpkin [33], who defined AU as the independent action of an individual or team to develop a business concept or vision and implement it to completion and control. Currently, AU is considered one of the basic determinants of entrepreneurship as it emphasizes the emancipatory side of entrepreneurship; it is visible, for example, in the slogan “be your own boss”. AU is one of the most frequently mentioned and the most important reasons for starting a company. The need for AU refers to a strong sense of will and support for one’s actions. People want to experience the possibility of choice within their behavior and be the initiators of their own actions [34].
Work AU is not about passively allowing employees to be independent, or to work without guidance or supervision, or to work in isolation without cooperation within the organization. Giving AU to the members of an organization is nothing more than giving them the freedom to perform their duties in the way that is most conducive to achieving excellent results [35]. Promoting AU is conducive to exercising self-control, managing one’s own work and relations with the environment through organizational support instead of direct control [36]. Increasing AU in the workplace generates mutually beneficial results that benefit both employers and employees [37].
However, the impact of AU on an organization can potentially be of a different nature. A positive impact of AU on the organization may be an increase in the sense of responsibility, identification with the problems faced by the organization, and the efficiency of employees, their innovation and flexibility. The negative effects of AU include greater pressure exerted on members of a given organization and stress caused by taking autonomous actions [38]. It is therefore necessary to diagnose the causes of both positive and negative impacts in order to optimize the scope and impact of AU.
2.3. Risk Taking
Risk taking (RT) has long been considered an integral part of entrepreneurship. Risk is the subjective probability of a system failure, possible loss, or any unfavorable natural occurrence of an unfortunate event when engaging in a business or work experience [39]. In many scientific works, the definition of risk refers to such common characteristics as occurrence of risk as an event, risk as consequences, risk as a potential threat, and risk as a deviation from the planned goal [40].
RT refers to an enterprise’s ability to function in the face of uncertainty in investment or business activities. However, a company’s propensity to take risks must be kept under control. Excessive, uncontrolled RT can make enterprises impulsive and aggressive, resulting in poor operational and managerial capacity [41].
RT can be defined as engaging in activities that consider the likelihood of potential desirable and undesirable outcomes. This ability can be considered both at the level of the organization and at the level of organizational levels. As part of the analysis of the concept of risk-taking by members of the organization, aspects related to risk-taking are examined, such as risk perception, preferences or attitudes towards risk, and actual risk behavior in terms of decision-making and behavior under uncertainty [42].
Research in the field of intrapreneurship indicates that entrepreneurial individuals (mid-level managers, group leaders, and employees) engage in situations characterized by the risk of potential losses. Entrepreneurial employees (intra-entrepreneurs) play an important role in initiating new ventures, often in the face of opposition from employers [43]. Actions such as undertaking organizational activities or ventures, striving to exploit opportunities that go beyond currently controlled resources, questioning the current status quo, etc. are emphasized here. These risky activities undertaken on behalf of and for the organization are a typical manifestation of an internal entrepreneurial orientation. The risk arises in a situation in which the entrepreneur knows the set of possible solutions and knows the degree of probability of various results of his actions, both positive and unfavorable; this allows him to make informed business decisions. It should be noted that people are less willing to undertake risky activities if they function in a favorable environment, while they tend to seek risky activities when they are forced to function in unfavorable conditions [44]. Therefore, it can be expected that managers in the face of a threat will look for risky solutions, but they will be less willing to take such risks in the case of emerging opportunities.
2.4. Competitive Aggressiveness
Competitive aggressiveness is the company’s reaction to market changes and the need to react quickly to them. It shows the commitment of a company that fights to outperform its main competitors. In addition, it involves actively taking strong and brutal competitive actions to gain access to the market or strengthen its market presence. CA is a construct at the strategic level relating to the entire competitive environment; it attempts to distinguish between competitors that bypass competitive pressure and those that dynamically implement marketing activities for their own companies [39]. CA refers to behaviors consisting of dynamic experimentation and the implementation of a research and development policy that ensure the maintenance of a continuous supply of new products or services provided by the company to the market [45].
CA is the intensity of the company’s efforts to compete based on assertive behavior. Entrepreneurial literature points out that while proactivity describes a company’s initiatives to influence trends and create demand, CA mainly refers to the way companies relate to their competitors. Thus, if proactivity is about finding ways to meet demand, CA focuses on competing for demand that will improve the firm’s performance [46].
Competitively aggressive companies are those that are constantly watching the actions of their competitors and initiating a series of competitive responses. These companies invest heavily in activities such as product launches, marketing campaigns, and price competition. The more competitively aggressive a company is, the more and faster it will take competitive action compared to its direct rivals [47].
However, some scholars have pointed out that greater aggressiveness is not always beneficial for a company that can damage its reputation and lose goodwill by being too aggressive; therefore, CA is a strategy best used in a moderate environment [48].
The impact of CA on the organization’s performance has been repeatedly analyzed, confirming that the more total activities a company performs at a higher average speed (aggressiveness), the better its profitability and market share, and thus the better its chances of business success. Thus, by engaging in constant competition with competitors, the company expects the result of the adopted competitive strategies to be a higher level of performance [49]. Enterprises are actively looking for significant opportunities to improve their market share, and CA is a key factor determining the business performance of the company.
2.5. Perceived Organizational Support
Perceived organizational support (POS) reflects a subjective assessment of the degree to which the organization values and cares about its employees’ well-being [50]. Employees, by developing relationships with their superiors, also develop subjective beliefs about the scope of support they receive from employers [51]. POS refers to the idea that employees feel the organization cares for their interests, and recognizes their values [52]. It is commonly indicated that the quality of POS that an organization provides its members in stressful situations mitigates the negative effects of negative experiences [53]. It is reasonable to believe that strong POS will make change more feasible because employees are more supportive of change as interdependent with the benefits of the organization [54].
Following the traditional approach of Eisenberger et al. [55], POS is defined as “employees’ beliefs about the extent to which the organization values their contributions and cares about their welfare.” POS was treated as one dimension that includes various forms of support. The development of the concept of POS has diversified the approaches of researchers. Some of them departed from the unidimensional concept proposed by Eisenberger et al. [55], considering that it only considered intimacy and respect, ignoring instrumental support. The answer was, for example, the functional model of social support proposed by McMillan [56], which includes both socio-emotional support and instrumental support (information, material, and personal support) [57].
It is emphasized that POS should be distinguished from the concept of a psychological contract between the employee and his workplace, which refers to the arrangements of working conditions; POS refers to the subjective assessment of how the employee is treated by managers [58]. Generally, organizations are able to motivate their employees with two types of rewards: intrinsic and extrinsic. Extrinsic reward includes elements such as salary and promotion opportunities, while intrinsic reward is related to the job role itself. However, it should be emphasized that both types of rewards affect POS [59].
POS becomes particularly important in the era of more and more frequent crises of various origins. In the face of a crisis, an organization can support its employees in overcoming any challenge or threat by being a key resource in dealing with a demanding work environment and protecting them from work-related stress [60]. Employees who are convinced that the organization supports them in the proper way generate emotional attachment to the organization and engage to a greater extent in activities to achieve organizational goals [61].
2.6. Organizational Innovativeness
Innovation has become crucial for the survival and success of enterprises in a rapidly changing business environment with characteristics such as increasing globalization and technological advancement [62]. Within a company, innovation is the response to changes in customer demand, competitiveness, and technological progress [63].
In the traditional approach, Lumpkin and Dess [47] described that innovativeness tends to experiment, promote new ideas, and deviate from existing practices in the organization. It is the result of a combination of innovative behavior and strategic orientation supported by organizational knowledge. Currently, it is suggested that the innovativeness of the company is one of the sources of above-average results and competitive advantage [64].
Innovation in a company as a result of the activities of R&D departments and organizational innovation, represented by innovative behaviors, attitudes, and the activities of individual members of the organization, should be clearly distinguished. A significant number of radical innovative achievements, e.g., registered patents, does not mean that the company is innovative at the organizational level.
To ensure innovation across the organization, the leaders should create an organizational space in which employees will be encouraged to undertake innovative practices and will contribute to the generation of new ideas [65]. Such a climate for innovation supports the creativity and innovative behavior of employees, as well as efforts to create and implement new ideas within the company [66]. It is no less important to support employees’ propensity for innovativeness. The organizational propensity to innovativeness consists of the organization’s ability to accept various ideas, and adopt an organizational atmosphere open to innovation and encourage creative thinking of employees [64].
Individual innovative behavior refers to the activities of individuals in the work environment, as a result of which, through a specific effort, the processes of generating, promoting, and implementing innovative ideas are visible [67]. It is important, from the management point of view, to appreciate not only the result of innovative activities, but also the efforts of individuals, which encourages being creative and willing to take risks for innovation [68]. Thus, the quality of innovative behavior depends on two elements: making significant innovation resources available and encouraging innovation activities [69].
To ensure the right level of innovation, entrepreneurs cannot now rely solely on individuals, but must rely on teams, as the implementation of innovations becomes more and more complex and often exceeds the capabilities of a single person. Providing a company with innovation requires the collective effort of many members of the organization working in teams on a common project. It is important that the innovation team is composed of individuals with complementary skills and ensures knowledge sharing, mutual support, and trust [62]. If employees have the opportunity to cooperate in the organization, they more often present innovative behavior and creativity. Effective communication that solves problems based on available knowledge and information is also a factor that builds the innovativeness of organization members [70].
2.7. Hypotheses Development
Work AU is a construct that determines a number of employee behaviors in the organization. Above all, greater AU at work offers the opportunity to give employees more time, energy, and flexibility to engage in specific activities, resulting in increased enthusiasm for good work attitudes and increased work performance [71]. Such support means that the autonomous behavior of individuals encourages them to engage in proactive behavior for the environment [72], thus indirectly building CS.
Previous research further suggests that environmental leadership behaviors targeting environmental-specific outcomes are indirectly dependent on psychological motivations such as perceived self-efficacy and psychological satisfaction [73]. If AU improves the psychological motivation of employees, it can be assumed that it will also support the sustainable goals of the organization. In another research approach, it is indicated that promoting employee self-development based on work AU generally promotes the sustainable development of the organization, and the employees themselves are a valuable resource that promotes the sustainable development of the organization [14].
The relationship between supporting AU and achieving goals in relation to pro-environmental behavior is a topic that has emerged in research to date. It turns out that just wording messages in a way that supports AU can have a significant impact on whether a person achieves and persists in their environmental goals [74].
Analyzing the literature on sustainable organizations, there are also links between corporate social responsibility and workplace AU that will strengthen the innovative behavior of employees. When we are dealing with a socially responsible organization that implements appropriate strategies, employees feel that they will be treated fairly and with respect. A socially responsible organization creates an appropriate working environment that encourages employees to come up with innovative ideas and strengthen the sustainable development of the company [75].
It can therefore be assumed that the AU of work affects the building of good practices and attitudes among employees, which certainly include actions for sustainable development. This allows the formulation of the following hypothesis.
Hypothesis 1 (H1).
Autonomy has a positive significant effect on corporate sustainability.
When considering taking risks, members of the organization assess the likelihood of incurring the costs and benefits of future decisions. In the psychological literature, it is emphasized that risk-taking refers to the complexity of decision-making because it includes risky attitudes and behaviors that result from individual characteristics and the social environment [76].
Taking risks that increase added value and maintain sustainability is a difficult task, but it is an essential and integral part of corporate decision-making. Studies in Germany and the US indicate a decline in sustainability in companies in which the level of risk-taking increased. This is explained by the fact that with higher risk, the company’s resources are reallocated from areas that bring benefits to stakeholders, especially employees and the general public, to areas that bring direct economic income to shareholders [15]. From another perspective, Banerjee and Gupta [77] suggest that sustainable practices increase risk-taking by enterprises, and this applies mainly to environmentally sustainable practices.
The sustainability of companies has sometimes been associated with a company’s longevity. In this combination, conservative behavior, usually moderate risk aversion, is indicated to play a role in the longevity of the enterprise, in addition to a strong sense of identity [78]. There are also links between CSR and RT in the literature. CSR is a form of insurance against negative events that functions by generating reputational and moral capital; therefore, promoting willingness to take risks should be negatively correlated with CSR [79].
Hypothesis 2 (H2).
Risk-taking has a negative significant effect on corporate sustainability.
There is a need for companies to better understand the relationship between sustainability performance and business competitiveness so that companies can diagnose their current market position, optimize their resource allocation for sustainability, and integrate sustainability into strategic planning to achieve long-term competitiveness [80]. Noting the impact of sustainability on the competitive position of an organization has led to an increase in the interest of scientists focused on the concept of sustainable competitiveness, which was to be a response to not only economic, but also social and ecological needs. Despite the fact that the competitive position of the organization remained crucial for its success and development in the long term, it was recognized that the goals of sustainable development make it necessary to take environmental and social aspects into account in competitive activities [81].
The traditional competitiveness of an organization is associated with obtaining purely economic competitive advantages, while sustainable competitiveness complements these goals by generating social welfare without endangering the environment or building corporate social responsibility. Achieving competitive advantages in the modern business environment is practically impossible without appreciating the importance of the environmental and social components of the organization’s activities, which reflect the requirements of modern society. Organizations driven solely by economic motives increasingly lose potential opportunities as a result of, for example, the lack of support from stakeholders who accept the values resulting from sustainable development and promote ethical business activities [82,83]. However, it remains to be seen how aggressive competitive actions can be while still being positively associated with CS. We therefore propose the following hypothesis:
Hypothesis 3 (H3).
Competitive aggressiveness has a positive significant effect on corporate sustainability.
Our assumption is that POS can reinforce attitudes and behaviors among employees that are expected by organizations. The same applies to behaviors for sustainability or corporate social responsibility. POS can improve the performance of the organization because positive feelings about the organization and loyalty can positively influence the employees’ commitment to the organization trying to implement and introduce organizational innovations and sustainable development [84].
Organizational treatment and support guide employees to adjust their behavior accordingly and enable organizations to achieve their goals. Activities in the field of corporate social responsibility addressed to employees will also lead to a strengthening of the sense of being supported by their organization [10]. In turn, POS will reinforce the expected sustainable behavior.
The POS theory is now increasingly focused on the area of environment and sustainable development. As POS is a quite broad concept, the more specific idea of green POS has been introduced in recent studies to highlight the social and political bases of sustainability. As POS implies confirmation of many different contributions, green POS is strongly associated with activities for the sustainable development of the organization [85].
POS can focus on a specific type of organizational support for employees, specifying how much the organization values their contributions to environmental activities and initiatives [9]. Green POS is of growing scientific interest given its impact on both green employee behavior [86] and non-green positive outcomes [87]. When employees believe that their companies appreciate their contribution to environmental protection, it develops a high-quality relationship that encourages commitment to in-role and extra-role sustainable behaviors [87]. According to the social exchange theory, when members of an organization feel supported in their ecological and sustainable activities, they will continue and develop them, as well as undertake initiatives and voluntary environmental practices [88].
With a significant structuring of the organizational environment, individuals may feel insecure in making discretionary decisions regarding sustainability, not knowing whether these behaviors are appreciated by the organization. This demonstrates the importance of POS as guidance in making sustainability decisions. It can be assumed that the more employees believe that their organization supports sustainable behavior, the more likely they are to work towards sustainability [9].
Management solutions and relations between individual aspects of a company’s functioning are not uniform for all types of companies. Diametrical differences are visible, especially depending on the size of the enterprise.
In general, business literature is based on solutions and examples of good practice that come from large enterprises and corporations. Such solutions are not always suitable for SMEs whose owners or managers do not have the same high level of professional education in management as those of corporations. It can be argued that the management process in a smaller organization is unique and completely different from the management process in larger organizations [89].
SMEs are thought to lag behind larger corporations in the adoption of green practices [12]. Studies point to such shortcomings in SMEs, which often do not analyze or ignore their environmental impact. SMEs also overlook the fact that sustainable development is currently one of the elements of building a competitive advantage. It is also often pointed out that SMEs are not able to fully use the available tools supporting the sustainable development of organizations, both those of a regulatory nature and direct financial subsidies for sustainable initiatives. This is due to insufficient resources, but also to the knowledge needed to identify and obtain public support [90]. In this case, the role of perceived organizational support seems to be even more important than in the case of large enterprises.
Based on these arguments, we propose the following hypotheses:
Hypothesis 4 (H4).
Organizational support has a positive significant effect on corporate sustainability.
Hypothesis 5 (H5).
The types of an enterprise has significant moderation (interaction) effect, along with the perceived organizational support, on corporate sustainability.
The assumption about the mediating role of innovation in relation to the relationship between POS and CS results from the fact that in previous studies these factors were often discussed as correlating.
On the one hand, previous studies have highlighted that individual direct POS, management support for idea development, and tolerance for RT have all been shown to have a positive impact on innovation [91]. Employees need a strong POS from their leaders to display innovative behaviors at work. The need for, among other factors, work AU, availability of resources, space for exchanging ideas, and the possibility of expressing flexibility in actions or taking risks is indicated here [92]. POS causes subordinates to initiate awareness and behaviors of active innovation in order to achieve mutual advantages and symbiosis with the organization [93]. Altunoğlu and Gürel [94] argue that organizational conditions influence creative performance by influencing employees’ intrinsic motivation, driving employees’ behavior towards innovative activities.
The provision of the necessary resources and support from superiors are essential for an organization to innovate. Organizational support reduces the negative effects of employees’ perceptions of innovation-related risks. A supportive culture and atmosphere not only encourage the innovative behavior of employees but also contribute to the creation of an organizational atmosphere of trust and cooperation [52] and generate the social effects of sustainable business.
On the other hand, emphasizing the importance of sustainable development for modern society and economy, enterprises try to combine the concept of sustainability with their innovation activities, implementing a sustainable combination of economic, social, and environmental practices [95]. Companies apply the perspective of combining innovation with the environmental, social, and economic elements of sustainable development, assuming that this helps them achieve a competitive advantage [96]. Sustainability-driven innovation can help companies adopt sustainable practices by innovating products, processes, and organizational initiatives to meet the Sustainable Development Goals [97].
As indicated by earlier research [98,99], the economic goal is crucial for every free market enterprise, hence the social and environmental goals of development activities, including innovative ones, are often treated as secondary. Meanwhile, more and more research emphasizes that innovative business practices and products should not only be profit-oriented, but should also take environmental priorities into account and ensure social well-being [100]. In particular, the importance of innovations to promote energy-efficient production, cleaner technologies, and customized products of an eco-friendly nature are emphasized [101].
Thus, as indicated by Ambrose and Schminke [102], corporate innovation can influence the association between POS and sustainable organizational performance. As such, we can define the following hypothesis:
Hypothesis 6 (H6).
Innovativeness has a full mediation effect on the relationship between perceived organization support and corporate sustainability.
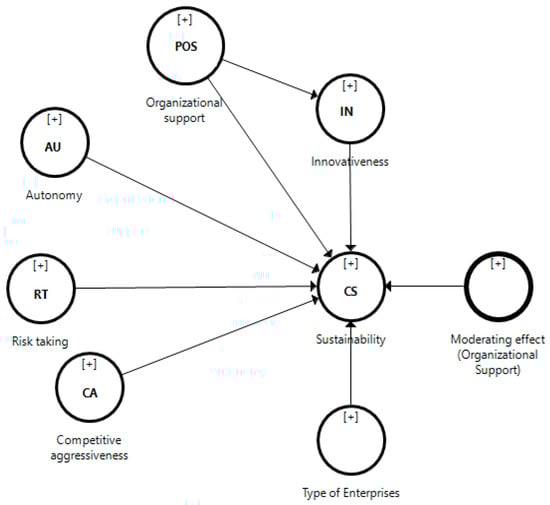
Based on our hypotheses and on previous studies, this study has analyzed the research model presented in Figure 1.
Figure 1.
The conceptual research model.
3. Materials and Methods
3.1. Sampling and Data Collection
For the purpose of measuring the entrepreneurs’ attitudes to the implementation of sustainable development in businesses, the questionnaire survey was prepared and carried out in 2022 in Poland. A random selection of companies were selected from the sector of small and medium-sized enterprises. The survey has an online form and was disseminated by a professional market research agency to ensure the representativeness of the study. The research was preceded by a seed study to verify and improve the research tool. The final research sample covered 200 manufacturing companies. The boundary conditions for the surveyed companies were their belonging to the sector of small and medium-sized enterprises, and Poland as a research area. The justification for the geographical context of the research was the assumption that Poland belongs to countries that are not leaders in terms of sustainable development and SDGs. According to the European Sustainable Development Report 2022 [103], Poland is outside the top ten leaders, which indicates the need to intensify the sustainable approach and analyze backward areas in sustainable development at the micro and macro level.
A managerial approach was used in the study. The respondents were entrepreneurs or senior managers. The aim of this approach was to systematize the potential results that could be distorted when using a mixed employee–manager approach. The structure of the research sample is presented in Table 1.
Table 1.
Descriptive statistics of surveyed companies.
As Table 1 shows, the surveyed enterprises were classified in terms of employment, period of activity on the market, scope of activity, and ownership relationships. The dominant type of enterprise in the study is a mature, non-family company operating regionally or nationally.
3.2. Measures
The survey questionnaire was built as a series of four questions relating to individual variables. The questions were diagnosed and taken from previous research during the literature review (Table 2).
Table 2.
Independent variable construction.
A rank scale of ratings was used to survey the respondents’ opinions on the organization and management of the enterprise. Rating scales are commonly used in the social sciences, along with the assessment of attitudes. One of the most common rank measurement scales is the Likert scale. The Likert scale requires the respondent to answer a series of statements, indicating to what extent they agree or disagree with a given statement [107]. A 5-point Likert scale was used in present study.
This study used partial least-squares (PLS-SEM), a non-parametric approach to structural equation modelling, to analyze the hypotheses between the entrepreneurial variables, POS and CS. The PLS-SEM path analysis has no restrictions over the sample size and has the ability to handle asymmetric data in comparison to other SEM methods of LISEREL and AMOS, which require normal data [108,109]. The PLS-SEM is also robust to both formative and reflective signs, unlike other SEM approaches [110]. The results of PLS-SEM have been computed in two stages; the first is to compute and verify the assumptions using convergent validity and reliability (measurement model analysis), and the second is to analyze the relationships (structural path analysis).
3.3. Convergent Validity and Reliability
The convergent validity and reliability of the model have been assessed on the basis of factor loadings, Cronbach’s Alpha, composite reliability, and AVE estimations (see Table 3 and Table 4). Table 2 shows the results of factor loading and the significance levels. The results indicate that all items have factor loadings greater than 0.7 and are significant at 1% level (p < 0.01). Cronbach’s alpha coefficients of all constructs are more than 0.8, which indicates a significant consistency in the indicators of the latent variables [111]. To demonstrate the convergent validity, the average variance extracted (AVE) for each construct has been computed. All constructs’ AVEs were found to be greater than the minimal estimate of 0.50 recommended by [112], providing evidence for convergent validity (see Table 3).
Table 3.
Outer loadings.
Table 4.
Construct reliability and validity.
Table 5 and Table 6 demonstrate the discriminant validity with a correlation matrix that presents the AVE of each latent variable at the diagonal and the squared correlations at the non-diagonal positions of the matrix. All constructs confirm the discriminant validity, and the AVE was higher than the squared correlation [111,112]. The results have also been confirmed with the second measure of discriminant validity, the heterotrait-monotrait (HTMT) ratio of correlation. The HTMT matrix has been able to provide higher specificity and sensitivity in comparison to other measures of discriminant validity such as the Fornell–Lacker criterion [113]. A threshold of 0.9 has been proposed by several authors [113,114,115]. If the HTMT value is less than this threshold, discriminant validity is confirmed (see Table 5).
Table 5.
Discriminant validity (Fornell criterion).
Table 6.
HTMT criterion.
4. Results and Discussion
In order to verify the research hypotheses and refer to the constructed conceptual research model, structural equation modeling as a statistical research method was explored. First, the path analysis was carried out, and the results are presented in Table 7.
Table 7.
Path analysis.
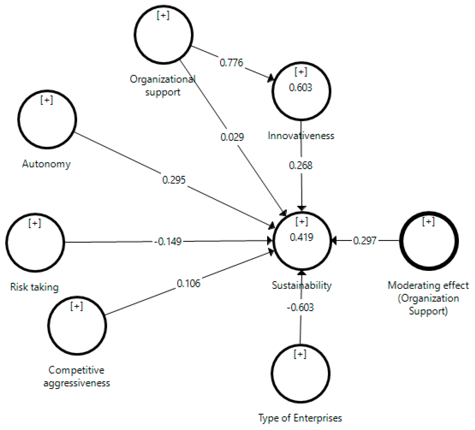
Table 7 shows the slope coefficients, t-statistics, and significance values of the different relationships between entrepreneurial variables and CS. The result supports Hypothesis 1, which confirms a positive and significant impact of AU on CS. The results show that the slope coefficient of AU over CS equals 0.295 and is significant at the 5% level. Thus, H1 is supported and confirms the presence of sufficient evidence for the positive and significant impact of AU over CS. The impact of RT on CS is found to be negative, but results do not indicate that it is significant (β = −0.149, p > 0.05), thus H2 is not supported. The relation between CA and CS was found to be positive, but the results indicate no significance (β = 0.106, p > 0.05), thus H3 is not supported. The results of the data analysis support H5, which shows the significant moderating (interaction) effect of types of enterprises of the POS for CS (β = 0.208, p < 0.05). The moderating effect of the type of enterprise, especially its size, finds much confirmation in the literature. Differences are visible, especially in the sector of small and medium-sized enterprises, which show many specific organizational and management features in relation to large companies. In particular, the differentiated impact of specific organizational variables such as innovativeness or support on business performance is indicated [116,117]. The role of firm size in sustainable performance improvement is also highlighted [118,119].
The results show the insignificant direct effect (β = 0.029, p > 0.05) and the significant indirect effect (mediation) (β = 0.208, p < 0.05) of IN between POS and CS, which supports H6 of the study but does not support H4 of the research. A similar approach was visible in previous research. Ramus [120] identified that improving environmental performance requires staff readiness for eco-innovation. In order to develop such an employee attitude, managerial support must be provided in a consistent manner and at a sufficiently high level. Another study that confirms that POS toward the environment positively (but indirectly) affects contribution is the combined approach to the examined organizational variables, which verifies the impact on the CS of small and medium-sized enterprises. Our study includes several previous partial studies; however, these did not show the simultaneous presentation of the examined relationships in a combined approach [121].
Figure 2 graphically shows the empirical verification of the conceptual research model.
Figure 2.
Conceptual model verification.
Table 8 provides an analysis of effect size f-square and blindfolding Q-square. The f-square computes the effectiveness of the construct with the change in value of R-square when an exogenous variable is removed from the structural model. Cohen [122] suggested that large effects exist for the construct of the f-square ≥ 0.35. The results show the value of the f-square of CS with the change in the value of the R-square by removing IN (exogenous variables) is much higher than 0.35, as suggested by Cohen, 1988. Hence, it can be concluded that IN has a large effect on CS.
Table 8.
Effect size and blindfolding.
The blindfolding Q-square determines the predictive relevance of innovativeness and sustainability, which are endogenous constructs. The Q-square value above zero indicates that the model has predictive relevance. The results show that the Q-square of both IN and CS is higher than zero, which shows the model has predictive relevance for both of these endogenous variables.
Next, the importance–performance matrix analysis was prepared. The importance-performance matrix analysis (IPMA) allows the identification and prioritization of constructs to better predict the target constructs [123]. The analysis is based on standardized regression coefficients (importance) and also represents the performance index of the predictand variable in a range from 0 to 100 [124]. Table 9 shows the results of IPMA in descending order of the index value (performance) of each exogenous construct, along with its effect on CS, the endogenous variable.
Table 9.
Importance–performance matrix.
The findings show the total effect of IN on CS (0.268), along with the performance index (70.146), which is consistent in comparison to other constructs. POS has shown good performance while the importance is lower than IN. AU is important for sustainability, though its performance is lower than its innovativeness. As a contribution to previous research, these results explain better the importance and performance of the impact of IN over CS.
Table 10 provides the fit parameters of the research model. The value of SRMR 0.06, which measures the difference between the observed correlation and the model’s implied correlation matrix, is within a valid limit of less than 0.10 [124]. The fit parameter, the squared Euclidean distance (d_ULS) and the geodesic distance (d_G), which compute the discrepancy, are within the confidence limits and support the model fit [125]. The value of NFI closer to 1 is assumed to be a better fit and therefore more acceptable [126].
Table 10.
Model fit.
5. Conclusions
The number of scientific publications on sustainable development has been steadily growing in recent years, thus emphasizing the importance of this topic, but also the existence of numerous research gaps. Although the concept of CS is already firmly established, its multifaceted nature and connections with other areas of enterprise management create the need to deepen the existing research in various types of organizations.
In order to develop our understanding of CS, we hypothesized around the dimensions of entrepreneurial orientation (AU, RT, CA and IN) and organizational support that we found to be determinants of CS. We have indicated how these variables occur or co-occur in scientific studies published in the international literature. We adapted the research methodology to the resulting assumptions and conclusions to ensure the consistency and clarity of the research process.
Despite the significant theoretical basis, not all hypotheses could be verified due to the statistical insignificance of the tested compounds. On the other hand, the confirmation of the moderating effect of the size of the enterprise and the mediating effect of innovation on the relationship between POS and CS should be considered a valuable research achievement.
The paper has valuable theoretical and practical implications. In the theoretical area, it systematizes knowledge from the researched area, pointing to previous research in the field of CS. It also indicates research trends presented in the literature, which may be a signpost for future research on the antecedents of CS. In terms of practical implications, the research can be useful for managers of manufacturing enterprises, identifying factors that strengthen the implementation of the principles of sustainable development of the organization and also asserting that managerial support must be adapted to the size of the enterprise.
6. Limitations and Future Research
This study is not without limitations. First, respondents were asked to rate all questionnaire items subjectively on a 5-point Likert scale to assess all elements of the research. These assessments could be burdened with personal bias and judgment error. Another limitation is looking at all the examined dependencies at once, which requires the assumption that the recommendations apply only when the analyzed elements will function in a similar situation, i.e., in an unchanging external environment. The study is also national in nature; it was conducted in one country, and may only take into account the specifics of doing business in that country, without being duplicated in other regions. The study covered only small and medium-sized enterprises, excluding corporations, but also microenterprises, which are the dominant group of enterprises in every highly developed country. Finally, it should be noted that the research period is very specific. Disruptions in the world’s economies caused by the COVID-19 pandemic meant that the study conducted in 2022 may cause the results to differ significantly from “typical” intra-organizational behavior. Similarly, attitudes towards sustainable development may also be unusual due to the energy crisis caused by the conflict in Ukraine that started before the study.
Future research may further explore what other mediating/moderating variables may influence the building of CS. To identify such variables, future research could extend the methodology by collecting data using a mixture of qualitative and quantitative methods. Such an approach would provide a better basis for drawing objective conclusions about CS and its antecedents. Qualitative research in the form of an interview would be aimed at identifying and creating a ranking of organizational factors that strengthen the sustainable development of the organization. Such an approach would make it possible to identify specific conditions for a given period, e.g., the conditions of the energy crisis.
Future research can also be replicated in companies of different sizes (micro, large), and it can be extended to countries with different levels of social-economic development, which would present the opportunity for a comparative analysis. A valuable research direction could be created by focusing research on specific industry sectors, which would have significant practical implications for managers from specific industries, providing knowledge and practical tips in the area of implementing the principles of sustainable development. Finally, for comparison, an employee approach could be used instead of a managerial approach; this would present the opportunity to gain a different perspective on the discussed phenomena and attitudes. Optionally, the study could include the views of all stakeholders, generating a comprehensive view of the topic.
For further scientific development, we also consider including in future research processes an assessment of the maturity level of sustainable development implementation within organizations. In this case, the methodology is based on the models of sustainability maturity existing in the literature, for example, those presented by Plasencia Soler et al. [127]. Our methodological approach will assume a comprehensive assessment of the key elements of sustainable development in internal processes, i.e., a number of social, environmental, and economic aspects, in order to identify the level of implementation of sustainability aspects from non-existence to full inclusion in the organizational culture.
To sum up, the complexity and multi-aspect nature of CS justifies constant and detailed research of both the phenomenon itself and its determinants.
Author Contributions
Conceptualization, M.O.; methodology, M.O. and P.M.; validation, M.O. and P.M.; formal analysis, M.O. and P.M.; data curation, M.O.; investigation, M.O. and P.M.; resources, M.O. and V.N.; writing—original draft preparation, M.O., P.M. and V.N.; writing—review and editing, M.O., P.M. and V.N.; visualization, M.O. and P.M. All authors have read and agreed to the published version of the manuscript.
Funding
This research received no external funding.
Institutional Review Board Statement
Not applicable.
Informed Consent Statement
Not applicable.
Data Availability Statement
Not applicable.
Conflicts of Interest
The authors declare no conflict of interest.
References
- Tjahjadi, B.; Soewarno, N.; Mustikaningtiyas, F. Good corporate governance and corporate sustainability performance in Indonesia: A triple bottom line approach. Heliyon 2021, 7, e06453. [Google Scholar] [CrossRef]
- Ji, Z.; Zhou, T.; Zhang, Q. The Impact of Digital Transformation on Corporate Sustainability: Evidence from Listed Companies in China. Sustainability 2023, 15, 2117. [Google Scholar] [CrossRef]
- Hossain, M.B.; Nassar, S.; Rahman, M.U.; Dunay, A.; Illés, C.B. Exploring the mediating role of knowledge management practices to corporate sustainability. J. Clean. Prod. 2022, 374, 133869. [Google Scholar] [CrossRef]
- Kantabutra, S. Toward a System Theory of Corporate Sustainability: An Interim Struggle. Sustainability 2022, 14, 15931. [Google Scholar] [CrossRef]
- Zhang, C.; Chen, P.; Hao, Y. The impact of digital transformation on corporate sustainability- new evidence from Chinese listed companies. Front. Environ. Sci. 2022, 10, 1047418. [Google Scholar] [CrossRef]
- Fonseca, A.; Abreu, I.; Silvestre, W.J. Investigating context factors in the strategic management of corporate sustainability integration. J. Clean. Prod. 2021, 314, 128002. [Google Scholar] [CrossRef]
- Baumgartner, R.J.; Rauter, R. Strategic perspectives of corporate sustainability management to develop a sustainable organization. J. Clean. Prod. 2017, 140, 81–92. [Google Scholar] [CrossRef]
- Siyal, S.; Ahmad, R.; Riaz, S.; Xin, C.; Fangcheng, T. The Impact of Corporate Culture on Corporate Social Responsibility: Role of Reputation and Corporate Sustainability. Sustainability 2022, 14, 10105. [Google Scholar] [CrossRef]
- Lamm, E.; Tosti-Kharas, J.; King, C.E. Empowering Employee Sustainability: Perceived Organizational Support Toward the Environment. J. Bus. Ethics 2015, 128, 207–220. [Google Scholar] [CrossRef]
- Bhatti, S.H.; Iqbal, K.; Santoro, G.; Rizzato, F. The impact of corporate social responsibility directed toward employees on contextual performance in the banking sector: A serial model of perceived organizational support and affective organizational commitment. Corp. Soc. Responsib. Environ. Manag. 2022, 29, 1980–1994. [Google Scholar] [CrossRef]
- Campos, T.L.R.; Nunhes, T.V.; Harney, B.; de Oliveira, O.J. Corporate sustainability in entrepreneurial settings: Green management and operational fairness as joint drivers of venture competitiveness. J. Small Bus. Enterp. Dev. 2023; ahead of print. [Google Scholar] [CrossRef]
- Roxas, B. Environmental sustainability engagement of firms: The roles of social capital, resources, and managerial entrepreneurial orientation of small and medium enterprises in Vietnam. Bus. Strat. Environ. 2021, 30, 2194–2208. [Google Scholar] [CrossRef]
- Suriyankietkaew, S. Sustainable leadership and entrepreneurship for corporate sustainability in small enterprises: An empirical analysis. World Rev. Entrep. Manag. Sustain. Dev. 2019, 15, 256–275. [Google Scholar] [CrossRef]
- Zhou, Q.; Li, Q.; Gong, S. How Job Autonomy Promotes Employee’s Sustainable Development? A Moderated Mediation Model. Sustainability 2019, 11, 6445. [Google Scholar] [CrossRef]
- Younas, Z.I.; Zafar, A. Corporate risk taking and sustainability: A case of listed firms from USA and Germany. J. Glob. Responsib. 2019, 10, 2–15. [Google Scholar] [CrossRef]
- Ajamieh, A.; Benitez, J.; Braojos, J.; Gelhard, C. IT infrastructure and competitive aggressiveness in explaining and predicting performance. J. Bus. Res. 2016, 69, 4667–4674. [Google Scholar] [CrossRef]
- Rezaee, Z. Business sustainability research: A theoretical and integrated perspective. J. Account. Lit. 2016, 36, 48–64. [Google Scholar] [CrossRef]
- Freeman, R. Strategic Management. A Stakeholder Approach; Pitman: Boston, MA, USA, 1984; pp. 52–82. [Google Scholar] [CrossRef]
- Melé, D. Corporate social responsibility theories. In The Oxford Handbook of Corporate Social Responsibility; Crane, A., McWilliams, A., Matten, D., Moon, J., Siegel, D.S., Eds.; Oxford Academic Press: Oxford, UK, 2009; pp. 47–82. [Google Scholar] [CrossRef]
- Hernandez, M. Promoting Stewardship Behavior in Organizations: A Leadership Model. J. Bus. Ethic 2008, 80, 121–128. [Google Scholar] [CrossRef]
- Guthrie, J.; Parker, L.D. Corporate Social Reporting: A Rebuttal of Legitimacy Theory. Account. Bus. Res. 1989, 19, 343–352. [Google Scholar] [CrossRef]
- Elkington, J. Towards the Sustainable Corporation: Win-Win-Win Business Strategies for Sustainable Development. Calif. Manag. Rev. 1994, 36, 90–100. [Google Scholar] [CrossRef]
- Park, S.-B. Bringing strategy back in: Corporate sustainability and firm performance. J. Clean. Prod. 2023, 388, 136012. [Google Scholar] [CrossRef]
- Shahbaz, M.; Karaman, A.S.; Kilic, M.; Uyar, A. Board attributes, CSR engagement, and corporate performance: What is the nexus in the energy sector? Energy Policy 2020, 143, 111582. [Google Scholar] [CrossRef]
- Eccles, R.G.; Ioannou, I.; Serafeim, G. The Impact of Corporate Sustainability on Organizational Processes and Performance. Manag. Sci. 2014, 60, 2835–2857. [Google Scholar] [CrossRef]
- Mazur, B.; Walczyna, A. Bridging Sustainable Human Resource Management and Corporate Sustainability. Sustainability 2020, 12, 8987. [Google Scholar] [CrossRef]
- de Oliveira, U.R.; Menezes, R.P.; Fernandes, V.A. A systematic literature review on corporate sustainability: Contributions, barriers, innovations and future possibilities. Environ. Dev. Sustain. 2023, 1–35. [Google Scholar] [CrossRef]
- Schneider, A.; Meins, E. Two Dimensions of Corporate Sustainability Assessment: Towards a Comprehensive Framework. Bus. Strat. Environ. 2012, 21, 211–222. [Google Scholar] [CrossRef]
- Montiel, I.; Gallo, P.J.; Antolin-Lopez, R. What on Earth Should Managers Learn About Corporate Sustainability? A Threshold Concept Approach. J. Bus. Ethics 2020, 162, 857–880. [Google Scholar] [CrossRef]
- Martela, F.; Gómez, M.; Unanue, W.; Araya, S.; Bravo, D.; Espejo, A. What makes work meaningful? Longitudinal evidence for the importance of autonomy and beneficence for meaningful work. J. Vocat. Behav. 2021, 131, 103631. [Google Scholar] [CrossRef]
- Sørlie, H.O.; Hetland, J.; Bakker, A.B.; Espevik, R.; Olsen, O.K. Daily autonomy and job performance: Does person-organization fit act as a key resource? J. Vocat. Behav. 2022, 133, 103691. [Google Scholar] [CrossRef]
- Brender-Ilan, Y.; Sheaffer, Z. How do self-efficacy, narcissism and autonomy mediate the link between destructive leadership and counterproductive work behaviour. Asia Pac. Manag. Rev. 2019, 24, 212–222. [Google Scholar] [CrossRef]
- Dess, G.G.; Lumpkin, G.T. The Role of Entrepreneurial Orientation in Stimulating Effective Corporate Entrepreneurship. Acad. Manag. Perspect. 2005, 19, 147–156. [Google Scholar] [CrossRef]
- De Baerdemaeker, J.; Bruggeman, W. The impact of participation in strategic planning on managers’ creation of budgetary slack: The mediating role of autonomous motivation and affective organisational commitment. Manag. Account. Res. 2015, 29, 1–12. [Google Scholar] [CrossRef]
- Tam, N.V.; Watanabe, T.; Hai, N.L. Measuring Work Autonomy and Its Role in Enhancing Labour Productivity: The Case of the Vietnamese Construction Industry. Buildings 2022, 12, 1477. [Google Scholar] [CrossRef]
- Saragih, S. The Effects of Job Autonomy on Work Outcomes: Self Efficacy as an Intervening Variable. Int. Res. J. Bus. Stud. 2015, 4, 203–215. [Google Scholar] [CrossRef]
- Lopes, H.; Lagoa, S.; Calapez, T. Work autonomy, work pressure, and job satisfaction: An analysis of European Union countries. Econ. Labour Relat. Rev. 2014, 25, 306–326. [Google Scholar] [CrossRef]
- Elbanna, S. Managers’ autonomy, strategic control, organizational politics and strategic planning effectiveness: An empirical investigation into missing links in the hotel sector. Tour. Manag. 2016, 52, 210–220. [Google Scholar] [CrossRef]
- Al-Mamary, Y.H.; Alshallaqi, M. Impact of autonomy, innovativeness, risk-taking, proactiveness, and competitive aggressiveness on students’ intention to start a new venture. J. Innov. Knowl. 2022, 7, 100239. [Google Scholar] [CrossRef]
- Verbano, C.; Venturini, K. Managing risks in SMEs: A literature review and research agenda. J. Technol. Manag. Innov. 2013, 8, 186–197. [Google Scholar] [CrossRef]
- Zhang, H.; Aumeboonsuke, V. Technological Innovation, Risk-Taking and Firm Performance-Empirical Evidence from Chinese Listed Companies. Sustainability 2022, 14, 14688. [Google Scholar] [CrossRef]
- Tiwari, S.; Moshagen, M.; Hilbig, B.E.; Zettler, I. The Dark Factor of Personality and Risk-Taking. Int. J. Environ. Res. Public Health 2021, 18, 8400. [Google Scholar] [CrossRef]
- Zahra, S.A.; Jennings, D.F.; Kuratko, D.F. The Antecedents and Consequences of Firm-Level Entrepreneurship: The State of the Field. Entrep. Theory Pract. 1999, 24, 45–65. [Google Scholar] [CrossRef]
- Havierniková, K. Manažment Rizík Malých a Stredných Podnikov a Klastrová Spolupráca; FSEV, TnUAD: Trenčín, Slovakia, 2020. [Google Scholar]
- Perez-Luno, N. Modeling the antecedents of proactive behavior at work. J. Appl. Psychol. 2017, 91, 636–652. [Google Scholar] [CrossRef]
- Hernández-Linares, R.; Kellermanns, F.W.; López-Fernández, M.C.; Sarkar, S. The effect of socioemotional wealth on the relationship between entrepreneurial orientation and family business performance. BRQ Bus. Res. Q. 2019; in press. [Google Scholar] [CrossRef]
- Lumpkin, G.T.; Dess, G.G. Clarifying the entrepreneurial orientation construct and linking it to performance. Acad. Manag. Rev. 1996, 21, 135–172. [Google Scholar] [CrossRef]
- Mirza, F.M.; Bergland, O.; Khatoon, I. Measuring the degree of competition in Pakistan’s banking industry: An empirical analysis. Appl. Econ. 2016, 48, 5138–5151. [Google Scholar] [CrossRef]
- Stambaugh, J.E.; Yu, A.; Dubinsky, A.J. Before the Attack: A typology of strategies for competitive aggressiveness. J. Manag. Policy Pract. 2011, 12, 49–63. [Google Scholar]
- Cho, H.-T.; Yang, J.-S. How perceptions of organizational politics influence self-determined motivation: The mediating role of work mood. Asia Pac. Bus. Rev. 2018, 23, 60–69. [Google Scholar] [CrossRef]
- Krywalski Santiago, J. The influence of internal communication satisfaction on employees’ organisational identification: Effect of perceived organisational support. J. Econ. Manag. 2020, 42, 70–98. [Google Scholar] [CrossRef]
- Zhao, D.; Tian, F.; Sun, X.; Zhang, D. The Effects of Entrepreneurship on the Enterprises’ Sustainable Innovation Capability in the Digital Era: The Role of Organizational Commitment, Person–Organization Value Fit, and Perceived Organizational Support. Sustainability 2021, 13, 6156. [Google Scholar] [CrossRef]
- Audenaert, M.; George, B.; Bauwens, R.; Decuypere, A.; Descamps, A.-M.; Muylaert, J.; Ma, R.; Decramer, A. Empowering Leadership, Social Support, and Job Crafting in Public Organizations: A Multilevel Study. Public Pers. Manag. 2020, 49, 367–392. [Google Scholar] [CrossRef]
- Stephen, C.H.N. The role of perceived organizational supports and management nationality amid physical Workplace’s planned quality change. Asia Pac. Bus. Rev. 2022; in press. [Google Scholar] [CrossRef]
- Eisenberger, R.; Huntington, R.; Hutchison, S.; Sowa, D. Perceived organizational support. J. Appl. Psychol. 1986, 71, 500–507. [Google Scholar] [CrossRef]
- McMillan, R.C. Customer Satisfaction and Organizational Support for Service Providers. Ph.D. Thesis, University of Florida, Gainesville, FL, USA, 1997. [Google Scholar]
- Tao, S.; Hao, J.; Yu, J. How Does Perceived Organizational Support Reduce the Effect of Working Environmental Risk on Occupational Strain? A Study of Chinese Geological Investigators. Int. J. Environ. Res. Public Health 2023, 20, 51. [Google Scholar] [CrossRef]
- Ahmad, I.; Zafar, M.A. Impact of psychological contract fulfillment on organizational citizenship behavior: Mediating role of perceived organizational support. Int. J. Contemp. Hosp. Manag. 2018, 30, 1001–1015. [Google Scholar] [CrossRef]
- Al-Hakim, L.; Zhang, Y.; Jin, J.; Sevdalis, N. The effect of psychological meaningfulness and perceived organisational support on the relationship between nursing workload and job satisfaction: A prospective, cross-sectional investigation. Int. J. Nurs. Stud. 2022, 133, 104274. [Google Scholar] [CrossRef] [PubMed]
- Charoensukmongkol, P. Supervisor-subordinate guanxi and emotional exhaustion: The moderating effect of supervisor job autonomy and workload levels in organizations. Asia Pac. Bus. Rev. 2022, 27, 40–49. [Google Scholar] [CrossRef]
- Suthatorna, P.; Charoensukmongkol, P. How work passion and job tenure mitigate the effect of perceived organizational support on organizational identification of flight attendants during the COVID-19 pandemic. Asia Pac. Bus. Rev. 2022; in press. [Google Scholar] [CrossRef]
- Pandey, A.; Gupta, V.; Gupta, R.K. Spirituality and innovative behaviour in teams: Examining the mediating role of team learning. IIMB Manag. Rev. 2019, 31, 116–126. [Google Scholar] [CrossRef]
- Abdallah, A.B.; Dahiyat, S.E.; Matsui, Y. Lean management and innovation performance: Evidence from international manufacturing companies. Manag. Res. Rev. 2019, 42, 239–262. [Google Scholar] [CrossRef]
- Celtekligil, K.; Adiguzel, Z. Analysis of The Effect of Innovation Strategy and Technological Turbulence on Competitive Capabilities and Organizational Innovativeness in Technology Firms. Procedia Comput. Sci. 2019, 158, 772–780. [Google Scholar] [CrossRef]
- Malibari, M.A.; Bajaba, S. Entrepreneurial leadership and employees’ innovative behavior: A sequential mediation analysis of innovation climate and employees’ intellectual agility. J. Innov. Knowl. 2022, 7, 100255. [Google Scholar] [CrossRef]
- Park, S.; Jo, S.J. The impact of proactivity, leader-member exchange, and climate for innovation on innovative behavior in the Korean government sector. Leadersh. Organ. Dev. J. 2017, 39, 130–149. [Google Scholar] [CrossRef]
- Zhu, Y.; Liu, J.; Lin, S.; Liang, K. Unlock the potential of regional innovation environment: The promotion of innovative behavior from the career perspective. J. Innov. Knowl. 2022, 7, 100206. [Google Scholar] [CrossRef]
- Liu, F.; Chow, I.H.-S.; Zhang, J.-C.; Huang, M. Organizational innovation climate and individual innovative behavior: Exploring the moderating effects of psychological ownership and psychological empowerment. Rev. Manag. Sci. 2019, 13, 771–789. [Google Scholar] [CrossRef]
- Kang, J.H.; Matusik, J.G.; Kim, T.-Y.; Phillips, J.M. Interactive effects of multiple organizational climates on employee innovative behavior in entrepreneurial firms: A cross-level investigation. J. Bus. Ventur. 2016, 31, 628–642. [Google Scholar] [CrossRef]
- Rhee, S.-Y.; Park, J.; Shin, H.-D. High-Performance Work Practices and Organizational Innovativeness: The Roles of Relational Coordination Competencies and Market Turbulence as a Mediator or Moderator. J. Open Innov. Technol. Mark. Complex. 2020, 6, 83. [Google Scholar] [CrossRef]
- Humphrey, S.E.; Nahrgang, J.D.; Morgeson, F.P. Integrating motivational, social, and contextual work design features: A meta-analytic summary and theoretical extension of the work design literature. J. Appl. Psychol. 2007, 92, 1332–1356. [Google Scholar] [CrossRef]
- Alsetoohy, O.; Al-Abyadh, M.H.A.; Döngül, E.S.; Agina, M.F.; Elshaer, A. How Humble Leadership Affects Voluntary Green Behavior and Green Performance? The Roles of Job Autonomy and Green Supporting Climate in Hotels. Probl. Ekorozw. 2022, 17, 230–242. [Google Scholar] [CrossRef]
- Cai, W.; Yang, C.; Bossink, B.A.G.; Fu, J. Linking Leaders’ Voluntary Workplace Green Behavior and Team Green Innovation: The Mediation Role of Team Green Efficacy. Sustainability 2020, 12, 3404. [Google Scholar] [CrossRef]
- Pelletier, L.G.; Baxter, D.; Huta, V. Personal Autonomy and Environmental Sustainability. In Human Autonomy in Cross-Cultural Context: Perspectives on the Psychology of Agency, Freedom, and Well-Being; Chirkov, V.I., Ryan, R.M., Sheldon, K.M., Eds.; Springer: Dordrecht, The Netherlands, 2011; pp. 257–277. [Google Scholar]
- Li, B.; Fan, X.; Álvarez-Otero, S.; Sial, M.; Comite, U.; Cherian, J.; Vasa, L. CSR and Workplace Autonomy as Enablers of Workplace Innovation in SMEs through Employees: Extending the Boundary Conditions of Self-Determination Theory. Sustainability 2021, 13, 6104. [Google Scholar] [CrossRef]
- Panno, A.; Theodorou, A.; Carbone, G.A.; De Longis, E.; Massullo, C.; Cepale, G.; Carrus, G.; Imperatori, C.; Sanesi, G. Go Greener, Less Risk: Access to Nature Is Associated with Lower Risk Taking in Different Domains during the COVID-19 Lockdown. Sustainability 2021, 13, 10807. [Google Scholar] [CrossRef]
- Banerjee, R.; Gupta, K. The effects of environmental sustainability and R&D on corporate risk-taking: International evidence. Energy Econ. 2017, 65, 1–15. [Google Scholar] [CrossRef]
- Vollero, A.; Siano, A.; Della Volpe, M. A Systems Perspective for Conceptualizing Sustainability in Long-lived Family Businesses. Research Proposals on Risk Taking and Innovativeness. Syst. Res. Behav. Sci. 2019, 36, 111–127. [Google Scholar] [CrossRef]
- Mayberry, M. Good for managers, bad for society? Causal evidence on the association between risk-taking incentives and corporate social responsibility. J Bus. Financ. Acc. 2020, 47, 1182–1214. [Google Scholar] [CrossRef]
- Herciu, M.; Ogrean, C. Business Sustainable Competitiveness a Synergistic, Long-Run Approach of a Company’s Resources and Results. Stud. Bus. Econ. 2018, 13, 26–44. [Google Scholar] [CrossRef]
- Vrabcova, P.; Urbancova, H.; Hudakova, M. Strategic Trends of Organizations in the Context of New Perspectives of Sustainable Competitiveness. J. Compet. 2022, 14, 174–193. [Google Scholar] [CrossRef]
- Mishchuk, H.; Štofková, J.; Krol, V.; Joshi, O.; Vasa, L. Social Capital Factors Fostering the Sustainable Competitiveness of Enterprises. Sustainability 2022, 14, 11905. [Google Scholar] [CrossRef]
- Lemańska-Majdzik, A. Flexible Activities of the Organization in Implementation of the Sustainable Development Principles in Selected Areas of the Organizations. Eur. J. Sustain. Dev. 2018, 7, 212–222. [Google Scholar] [CrossRef]
- Holt, D.T.; Rutherford, M.W.; Kuratko, D.F. Advancing the Field of Family Business Research: Further Testing the Measurement Properties of the F-PEC. Fam. Bus. Rev. 2010, 23, 76–88. [Google Scholar] [CrossRef]
- Bhatnagar, J.; Aggarwal, P. Meaningful work as a mediator between perceived organizational support for environment and employee eco-initiatives, psychological capital and alienation. Empl. Relat. Int. J. 2020, 42, 1487–1511. [Google Scholar] [CrossRef]
- Hameed, Z.; Naeem, R.M.; Hassan, M.; Naeem, M.; Nazim, M.; Maqbool, A. How GHRM is related to green creativity? A moderated mediation model of green transformational leadership and green perceived organizational support. Int. J. Manpow. 2021, 43, 595–613. [Google Scholar] [CrossRef]
- Aboramadan, M.; Karatepe, O.M. Green human resource management, perceived green organizational support and their effects on hotel employees’ behavioral outcomes. Int. J. Contemp. Hosp. Manag. 2021, 33, 3199–3222. [Google Scholar] [CrossRef]
- Elshaer, I.A.; Abdelrahman, M.A.; Azazz, A.M.S.; Alrawad, M.; Fayyad, S. Environmental Transformational Leadership and Green Innovation in the Hotel Industry: Two Moderated Mediation Analyses. Int. J. Environ. Res. Public Health 2022, 19, 16800. [Google Scholar] [CrossRef]
- Millers, M.; Gaile-Sarkane, E. Management Practice in Small and Medium-Sized Enterprises: Problems and Solutions from the Perspective of Open Innovation. J. Open Innov. Technol. Mark. Complex. 2021, 7, 214. [Google Scholar] [CrossRef]
- Ljungkvist, T.; Andersén, J. A taxonomy of ecopreneurship in small manufacturing firms: A multidimensional cluster analysis. Bus. Strat. Environ. 2021, 30, 1374–1388. [Google Scholar] [CrossRef]
- Alpkan, L.; Bulut, C.; Gunday, G.; Ulusoy, G.; Kilic, K. Organizational support for intrapreneurship and its interaction with human capital to enhance innovative performance. Manag. Decis. 2010, 48, 732–755. [Google Scholar] [CrossRef]
- Sulaiman, M.; Ragheb, M.A.; Wahba, M. Perceived Organization Support Role in Creating an Innovative Work Behavior. Open Access Libr. J. 2019, 6, e5372. [Google Scholar] [CrossRef]
- Yang, X.; Zhao, K.; Tao, X. Developing and Validating a Theory-Based Model of Crowdfunding Investment Intention—Perspectives from Social Exchange Theory and Customer Value Perspective. Sustainability 2019, 11, 2525. [Google Scholar] [CrossRef]
- Altunoğlu, A.E.; Gürel, E.B.B. Effects of Leader–member Exchange and Perceived Organizational Support on Organizational Innovation: The Case of Denizli Technopark. Procedia Soc. Behav. Sci. 2015, 207, 175–181. [Google Scholar] [CrossRef]
- Adomako, S.; Nguyen, N.P. Co-innovation behavior and sustainable innovation in competitive environments. Sustain. Dev. 2022, 1–13. [Google Scholar] [CrossRef]
- Cillo, V.; Petruzzelli, A.M.; Ardito, L.; Del Giudice, M. Understanding sustainable innovation: A systematic literature review. Corp. Soc. Responsib. Environ. Manag. 2019, 26, 1012–1025. [Google Scholar] [CrossRef]
- Greco, A.; Eikelenboom, M.; Long, T.B. Innovating for sustainability through collaborative innovation contests. J. Clean. Prod. 2021, 311, 127628. [Google Scholar] [CrossRef]
- Nasiri, M.; Saunila, M.; Rantala, T.; Ukko, J. Sustainable innovation among small businesses: The role of digital orientation, the external environment, and company characteristics. Sustain. Dev. 2022, 30, 703–712. [Google Scholar] [CrossRef]
- Ukko, J.; Saunila, M.; Nasiri, M.; Rantala, T. The importance of sustainability engagement in small businesses supplier collaboration. Sustain. Dev. 2022, 30, 1–9. [Google Scholar] [CrossRef]
- Ghobakhloo, M.; Iranmanesh, M.; Grybauskas, A.; Vilkas, M.; Petraitė, M. Industry 4.0, innovation, and sustainable development: A systematic review and a roadmap to sustainable innovation. Bus. Strategy Environ. 2021, 30, 4237–4257. [Google Scholar] [CrossRef]
- Chiarini, A. Industry 4.0 technologies in the manufacturing sector: Are we sure they are all relevant for environmental performance? Bus. Strategy Environ. 2021, 30, 3194–3207. [Google Scholar] [CrossRef]
- Ambrose, M.L.; Schminke, M. Organization structure as a moderator of the relationship between procedural justice, interactional justice, perceived organizational support, and supervisory trust. J. Appl. Psychol. 2003, 88, 82–95. [Google Scholar] [CrossRef] [PubMed]
- European Sustainable Development Report 2022. Available online: https://eu-dashboards.sdgindex.org/rankings (accessed on 5 March 2023).
- Hughes, M.; Morgan, R.E. Deconstructing the relationship between entrepreneurial orientation and business performance at the embryonic stage of firm growth. Ind. Market. Manag. 2007, 36, 651–661. [Google Scholar] [CrossRef]
- Lumpkin, G.T.; Dess, G.G. Linking two dimensions of entrepreneurial orientation to firm performance: The moderating role of environment and industry life cycle. J. Bus. Ventur. 2001, 16, 429–451. [Google Scholar] [CrossRef]
- Covin, J.G.; Slevin, D.P. Strategic management of small firms in hostile and benign environments. Strat. Manag. J. 1989, 10, 75–87. [Google Scholar] [CrossRef]
- Croasmun, J.T.; Ostrom, L. Using Likert-Type Scales in the Social Sciences. J. Adult Educ. 2011, 40, 19–22. [Google Scholar]
- Chin, W.W.; Newsted, P.R. Structural Equation Modeling Analysis with Small Samples Using Partial Least Square. In Statistical Strategies for Small Sample Research; Hoyle, R.H., Ed.; Sage Publications: Thousand Oaks, CA, USA; London, UK; New Delhi, India, 1999; pp. 307–341. [Google Scholar]
- Westland, J.C. Confirmatory Analysis with Partial Least Squares Confirmatory Analysis with Partial Least Squares. Available online: https://www.researchgate.net/profile/J-Westland/publication/228386718_Confirmatory_Analysis_with_Partial_Least_Squares/links/00b7d52a9ba73f2d60000000/Confirmatory-Analysis-with-Partial-Least-Squares.pdf (accessed on 6 February 2023).
- Wold, H. The partial least squares-fix point method of estimating interdependent systems with latent variables. Commun. Stat. Theory Methods 1981, 10, 613–639. [Google Scholar] [CrossRef]
- Hair, J.; Black, W.; Babin, B.; Anderson, R. Multivariate Data Analysis: A Global Perspective, 7th ed.; Pearson Education: Upper Saddle River, NJ, USA, 2010. [Google Scholar]
- Fornell, C.; Larcker, D.F. Evaluating Structural Equation Models with Unobservable Variables and Measurement Error. J. Mark. Res. 1981, 18, 39. [Google Scholar] [CrossRef]
- Henseler, J.; Ringle, C.M.; Sarstedt, M. A new criterion for assessing discriminant validity in variance-based structural equation modeling. J. Acad. Mark. Sci. 2015, 43, 115–135. [Google Scholar] [CrossRef]
- Franke, G.; Sarstedt, M. Heuristics versus statistics in discriminant validity testing: A comparison of four procedures. Internet Res. 2019, 29, 430–447. [Google Scholar] [CrossRef]
- Voorhees, C.M.; Brady, M.K.; Calantone, R.; Ramirez, E. Discriminant validity testing in marketing: An analysis, causes for concern, and proposed remedies. J. Acad. Mark. Sci. 2016, 44, 119–134. [Google Scholar] [CrossRef]
- Kijkasiwat, P.; Phuensane, P. Innovation and Firm Performance: The Moderating and Mediating Roles of Firm Size and Small and Medium Enterprise Finance. J. Risk Financial Manag. 2020, 13, 97. [Google Scholar] [CrossRef]
- Moreira, A.; Navaia, E.; Ribau, C. Moderation Effects of Government Institutional Support, Active and Reactive Internationalization Behavior on Innovation Capability and Export Performance. Economies 2022, 10, 177. [Google Scholar] [CrossRef]
- Wang, J.; Zhang, Y.; Goh, M. Moderating the Role of Firm Size in Sustainable Performance Improvement through Sustainable Supply Chain Management. Sustainability 2018, 10, 1654. [Google Scholar] [CrossRef]
- Cuevas-Vargas, H.; Camarena, J.L.; Velázquez-Espinoza, N. Sustainability performance as a result of frugal innovation. The moderating effect of firm size. Procedia Comput. Sci. 2022, 214, 141–148. [Google Scholar] [CrossRef]
- Ramus, C.A. Organizational Support for Employees: Encouraging Creative Ideas for Environmental Sustainability. Calif. Manag. Rev. 2001, 43, 85–105. [Google Scholar] [CrossRef]
- Zhang, Y.; Wu, J.; Fan, Y. The Effect of Perceived Organizational Support toward the Environment on Team Green Innovative Behavior: Evidence from Chinese Green Factories. Emerg. Mark. Financ. Trade 2022, 58, 2326–2341. [Google Scholar] [CrossRef]
- Cohen, J. Statistical Power Analysis for the Behavioral Sciences, 2nd ed.; Routledge: New York, NY, USA, 1988; p. 285. [Google Scholar]
- Martilla, J.A.; James, J.C. Importance-Performance Analysis. J. Mark. 1977, 41, 77–79. [Google Scholar] [CrossRef]
- Henseler, J.; Dijkstra, T.K.; Sarstedt, M.; Ringle, C.M.; Diamantopoulos, A.; Straub, D.W.; Ketchen, D.J.; Hair, J.F.; Hult, G.T.M.; Calantone, R.J. Common Beliefs and Reality about Partial Least Squares: Comments on Rönkkö & Evermann (2013). Organ. Res. Methods 2014, 17, 182–209. [Google Scholar] [CrossRef]
- Dijkstra, T.K.; Henseler, J. Consistent and asymptotically normal PLS estimators for linear structural equations. Comput. Stat. Data Anal. 2015, 81, 10–23. [Google Scholar] [CrossRef]
- Lohmöller, J.-B. Latent Variable Path Modeling with Partial Least Squares; Physica-Verlag HD: Heidelberg, Germany, 1989. [Google Scholar] [CrossRef]
- Plasencia Soler, J.A.; Marrero Delgado, F.; Bajo Sanjuán, A.M.; Nicado García, M. Modelos para evaluar la sostenibilidad de las organizaciones. Estud. Gerenciales 2018, 34, 63–73. [Google Scholar] [CrossRef]
Disclaimer/Publisher’s Note: The statements, opinions and data contained in all publications are solely those of the individual author(s) and contributor(s) and not of MDPI and/or the editor(s). MDPI and/or the editor(s) disclaim responsibility for any injury to people or property resulting from any ideas, methods, instructions or products referred to in the content. |
© 2023 by the authors. Licensee MDPI, Basel, Switzerland. This article is an open access article distributed under the terms and conditions of the Creative Commons Attribution (CC BY) license (https://creativecommons.org/licenses/by/4.0/).

