Abstract
This paper addresses the drop-and-pickup container drayage problem with empty container constraints. In this problem, a truck is allowed to drop off the container at the customer and then leave. After the container has been packed/unpacked, the truck returns to pick it up. The problem is further complicated by the fact that empty containers at the depot are often limited in number. This container drayage problem is of great practical importance but seldom investigated. In this paper, we first formulate the problem as a directed graph and then mathematically model it as a mixed-integer linear program (MILP) with the objective of minimizing total travel costs. To solve the MILP effectively, we devise a branch and price algorithm that incorporates several performance enhancement strategies, including three versions of the bi-directional label setting algorithm, preprocessing of time windows and a heuristic for high-quality upper bounds. The experimental results indicate that (1) the proposed algorithm significantly outperforms CPLEX in terms of efficiency and effectiveness, (2) an average cost saving of 9.95∼12.25% can be achieved from the drop-and-pickup mode and (3) the benefit of drop-and-pickup mode increases when the customer density and the fixed cost increase.
1. Introduction
International trade has been flourishing in recent decades due to the expansion of production regionalization and economic globalization. Nowadays, container transportation plays a significant role in international trade owing to its high efficiency, convenience and safety. According to the estimates by UNCTAD [1], roughly two-thirds of world merchandise trade is transported by container. Typically, the container transportation process includes three principal segments: initial-(shipper to terminal), intermediate-(terminal to terminal) and final-(terminal to receiver) haulages. The initial and final haulages of containers by truck are usually referred to as the container drayage operation. Compared with intermediate haulage, the drayage operation covers a shorter haul distance, but its cost may account for 30% of the total container transportation costs [2]. In addition, the drayage operation is an nonnegligible contributor to the delays in shipments, the congestion on roads and the emissions of greenhouse gases [3,4]. These facts necessitate a rigorous investigation of the container drayage problem to propose suitable models and develop tailored algorithms.
The container drayage problem deals with the collection and delivery of empty and full containers between the terminal, depot and customers. Conventionally, most studies on the container drayage operation make the assumption that there is a sufficient quantity of empty containers at the depot. However, the number of empty containers available at the depot is usually constrained in real-world applications due to its high cost. For example, a 40 ft reefer container will cost an average of USD 18,819. It is, therefore, not always economically viable for the depot to maintain a sufficient number of empty containers at the depot. Thus, it is of great significance to relax the assumption to a much more realistic situation.
According to carrier policy, the “stay-with” mode and the “drop-and-pickup” mode are two alternatives for (un)packing a full container. In the “stay-with” mode, trucks must stay with containers throughout the packing and unpacking process. Oppositely, in the “drop-and-pickup” mode, a full/empty container is dropped off at the receiver/shipper. During unpacking/packing, the truck can either leave to work on other activities or stay on site. After unpacking/packing, an empty/full container is picked up and carried to a specified location. If (un)packing takes an excessive amount of time, the drop-and-pickup mode is preferable to the stay-with mode since it can improve the utilization of trucks. Naturally, quantifying the potential benefit of the drop-and-pickup mode forms one of the critical goals of our research work.
Numerous studies have investigated the container drayage problem in recent decades. However, research that takes the drop-and-pickup mode and empty container constraints into consideration has not been thoroughly explored yet. There are three representative studies that share the most similarities with ours. Song et al. [5] address the container drayage problem under the drop-and-pickup mode. However, the model and algorithm proposed by Song et al. [5] are not applicable to our setting since they ignore the empty container constraints. Zhang et al. [6] and Zhang et al. [7] explicitly consider the limited stock of empty containers at the depot. The graphical model they propose, however, is incapable of constructing linear mathematical models, and they focus on developing heuristics to generate sub-optimal solutions. To fill the research gap, we are motivated to investigate the drop-and-pickup container drayage problem with empty container constraints that take into account the drop-and-pickup mode and the limited number of empty containers at the depot. The primary contributions of this work are threefold:
(1) We study a new variation of the container drayage problem, explicitly accounting for the drop-and-pickup mode and the limited number of empty containers at the depot. A graphical model is introduced to address the characteristics we consider. Based on the graphical model, the container drayage problem is formulated as a MILP model.
(2) To efficiently solve the MILP model, we resort to the Dantzig–Wolfe decomposition to explore the special structure of the MILP formulation and develop a tailored branch and price algorithm. To enhance the efficiency of the proposed algorithm, an effective bi-directional label setting algorithm and two heuristic versions are introduced to solve the pricing sub-problem. Additionally, we implement a time window branching to handle the temporal constraint violations and an arc branching to handle the integrality constraint violations.
(3) We conduct an extensive analysis based on a group of randomly generated instances to demonstrate the effectiveness and efficiency of the proposed algorithm and obtain significant managerial insights.
The remaining parts of this paper are structured as follows. A literature review on container drayage is presented in Section 2. Section 3 describes the problem in detail and presents its graphic and mathematical models. Section 4 continues with the description of the branch and price algorithm by presenting formulations of the master problem and the pricing subproblem, solution approaches for the pricing subproblem, the branching strategy, etc. Section 5 provides the computational study and analysis. Finally, Section 6 concludes the paper by summarizing our findings and suggesting future research directions.
2. Literature Review
The container drayage problem has received widespread recognition from academics and practitioners in light of its importance in container transportation logistics. There has been an increasing number of works on the container drayage problem and its variants. Table 1 provides an overview of the problem characteristics considered in some of the recent papers on the container drayage problem. Below is a brief overview of existing studies presented in a progressive manner as follows: (i) First, we review the works that consider the stay-with mode; (ii) Secondly, we provide an overview of the research that focuses on the separation of trucks and containers; (iii) Lastly, we review the papers that take empty container constraints into consideration.
Table 1.
Related works.
2.1. The Stay-With Container Drayage Problem
The stay-with container drayage problem has been intensively investigated in the past decades. For example, Jula et al. [8] investigated the container transportation problem where fully loaded containers must be transferred between specific pickup and delivery locations. Such a problem is transformed into an asymmetric multiple-vehicle routing by merging each transport request into a single node. Exact and heuristic algorithms are proposed for different-sized problems. Imai et al. [9] addressed a similar problem and laid more focus on efficiently linking export and import container drayage requests into O-D pairs to save cost and time. A sub-gradient heuristic based on a Lagrangian relaxation is suggested to resolve the problem effectively and efficiently. The research by Caris and Janssens [10] extends the work of Imai et al. [9] by imposing time windows on customers and the depot. Their solution method adopts a two-step algorithmic framework. In the first step, an initial solution is derived by pairing pickup and delivery requests and route construction. In the second step, three different local search strategies are implemented to improve the initial solution. Namboothiri and Erera [17] and Shiri and Huynh [13] consider a further extension of this drayage problem, which takes the truck appointment system at the terminal into account. Chen et al. [18] also discuss the container drayage problem with a heterogeneous fleet of trucks.
In response to the growth of intermodal container transport and regional trade imbalances, there have been more and more attempts to integrate the repositioning of empty containers into container drayage operations. Zhang et al. [12] investigated a container truck transportation problem involving the repositioning of empty containers. In Zhang et al. [12], a mixed-integer programming model is presented and solved by a cluster method and a reactive tabu search. A similar problem is considered by Braekers et al. [22]. They provided sequential and integrative problem-solving strategies. The numerical results imply that the integrative one performs better. In their subsequent work, Braekers et al. [14] considered the same problem from a bi-objective perspective, attempting to strike a balance between the number of vehicles and total distances. Zhang et al. [15,23] also enriched the research by factoring various realistic characteristics into the problem, such as numerous terminals, numerous depots and multi-size containers. Quite recently, Escudero-Santana et al. [16] investigated an extension with the consideration of soft time windows.
2.2. The Drop-and-Pickup Container Drayage Problem
As an encouraging truck operating mode for the transport of containers, the drop-and-pickup mode has attracted considerable attention among researchers. Cheung et al. [19] examined the challenges involved in the management of cross-border drayage operations and made an attempt to reveal how the regulatory policies, including the stay-with and drop-and-pickup policies, impact trucking efficiency. An attribute-decision model was built to model this complicated problem and further solved it by an adaptive labeling algorithm. The computation results demonstrated that significant benefits can be gained from relaxing the stay-with policy to the drop-and-pickup operational mode. Xue et al. [21] delicately dealt with a local drayage transportation problem where trailers are allowed to be separated from tractors, but they neglect the repositioning of empty containers. The challenging problem is transformed into a vehicle routing and scheduling problem with temporal constraints, and a tabu search heuristic is proposed to solve problems with up to 200 customers. Subsequently, Xue et al. [24,25] implemented an ant colony optimization algorithm, and a combinatorial benders cuts algorithm to address a similar problem, respectively. In Funke and Kopfer [11], the drop-and-pickup operation mode and two sizes of containers were considered, and a mixed-integer linear program is provided with two distinct objective functions: minimizing total travel distance and minimizing total truck operation time. Numerical experiments confirmed that the presented model is only useful for small-scale instances. However, no exact and heuristic algorithms were proposed by Funke and Kopfer [11]. Song et al. [5] modeled the drop-and-pickup container drayage problem as an asymmetric vehicle routing problem. A MILP formulation was developed and exactly solved by a tailored branch-and-price-and-cut algorithm. However, they made the assumption that there are abundant empty containers at the depot. Moghaddam et al. [20] mainly focused on proposing a generalized model for container drayage operations with many real-life constraints, such as the heterogeneous fleet, multi-size container and two operation modes. They formulate the problem as a MILP model and solve it using the Gurobi solver. With the experiment’s results, they claim that the truck fleet utilization is highly correlated to the ratio of the fleet capacity to the number of requests.
2.3. The Container Drayage Problem with Empty Container Constraints
Despite the plentiful and substantial accomplishments listed above, studies on container drayage problems with empty container constraints are fairly limited. The complexity of the container drayage problem is compounded by the introduction of empty container constraints. As a consequence, only a few papers concentrate on this practical restriction, and most of them resort to heuristic algorithms for finding satisfactory solutions. This line of research was pioneered by Zhang et al. [6]. They examined the container drayage problem faced by firms where the initial number of empty containers at the depot is given. Graphical and mathematical representations are proposed for this complex problem. For the resolution, a meta-heuristic based on the reactive tabu search algorithm was implemented to achieve high-quality solutions. Subsequently, Zhang et al. [7] considered a similar problem that was mathematically modeled as a bi-objective nonlinear programming model. In view of the inherent difficulty of this problem, a large neighborhood search algorithm was applied to obtain optimal or near-optimal solutions in a short time.
In summary, the papers mentioned above devote in-depth efforts to the container drayage problem. By contrast, the key differences that differentiate our work from the previous ones are the joint consideration of the drop-and-pickup operation mode, as well as the limited number of empty containers and the development of an exact solution method.
3. Problem Definition and Formulations
In this section, we present the problem definition, along with the graphical and mathematical representations of the problem.
3.1. Problem Definition
This paper addresses the problem of finding a set of optimal truck routes in order to minimize total travel expenses, considering the drop-and-pickup mode and a limited number of empty containers available at the depot, such that all customers located in an imported-dominant area are serviced as requested. More specifically, a drayage firm provides container drayage services using a homogeneous fleet of trucks with a single container capacity. The drayage firm possesses a depot where empty containers are kept, and trucks are parked. The quantity of empty containers at the depot is assumed to be limited. A truck can travel back to the depot to pick up or store an empty container whenever necessary. In addition, a truck must initially depart from and eventually return to the depot.
The firm has to serve a number of container drayage requests. In an import-dominant region, the requests consist of inbound full container drayage (IF), outbound full container drayage (OF) and outbound empty container drayage (OE). Specifically, for an IF container drayage request, a full container is supposed to be transported from the terminal to the designated receiver. After unpacking, the emptied container should be delivered to a new place, which could be the depot, the terminal or a shipper requiring an empty container. With respect to the OF container drayage request, an empty container that may originate from the depot or a receiver releasing an emptied container is delivered to the specified shipper. After packing, the fully-loaded container is transported to the terminal. We consider that containers can be packed or unpacked using the drop-and-pick mode. Therefore, the truck does not need to wait at the customer’s location and is permitted to leave to handle other tasks. That is to say, the container can be decoupled from the truck and dropped off at the customer’s location for unpacking or packing. After unpacking or packing, the same truck comes back to pick up the container and transfers it somewhere else. Figure 1a–d schematically illustrates IF and OF requests served under the two different operation modes. Undoubtedly, the difficulty of the considered problem is exacerbated by the drop-and-pickup mode since it has to be determined which operation mode is used to perform the unpacking or packing operations. Concerning the OE container drayage request, it is induced by trade imbalances between regions. In an import-dominant area, some empty containers should be transferred by truck either from the depot or from a receiver to the terminal for subsequent transport to export-dominant areas, as shown in Figure 1e.
Figure 1.
Illustration of drayage requests served under two operation modes.
Observe that an empty container is required by a shipper for packing freight and released by a receiver after unpacking freight. Therefore, the problem not only involves the planning of the fleet of trucks but also entails the allocation of empty containers between locations. Additionally, some practical time-related constraints should be contemplated. For example, customers and the terminal generally impose time window constraints on drayage requests, which limit the beginning times of picking up and delivering a container. The time to load or unload a container from the truck is ignored in this study since it could be completed in a few minutes. Moreover, trucks must fulfill the drayage requests within the planning horizon (typically one day).
To get an intuitive understanding of this complicated scheduling problem, we introduce a simple instance with one depot, one terminal and one truck, as shown in Figure 2. This instance has two IF, one OF and one OE requests to fulfill. We assume that there are no empty containers at the depot initially, and the unpacking for the receiver nearest the terminal lasts for a long time. A feasible journey of the drayage truck is also presented in Figure 2. The numbers on the arrow lines indicate the order of the truck movements. First, the truck without a container drives from the depot to the terminal since there are no empty containers at the depot. Then, the truck picks up the IF container from the terminal and then delivers it to receiver 1. Due to the lengthy unpacking time, the truck decouples the container and leaves to transport the IF container from the terminal to receiver 2. In view of the short unpacking time, the truck decides to stay with the container. After unpacking (the IF request from receiver 2 fulfilled), the emptied container is transported to the specified shipper for packing freights. Likewise, the truck waits while the container is packed. Then, the truck transports the OF container to the terminal after it has been packed (the OF request fulfilled). Afterward, the truck returns to receiver 1 to fetch the emptied container (the IF request from receiver 1 fulfilled) and then transports it to the terminal (the OE request fulfilled). Finally, the truck heads back to the depot.
Figure 2.
An example of the considered problem.
3.2. Graphical Formulation
It is challenging to develop a mathematical model based on the original physical distribution network. Therefore, a graphical model is introduced to equivalently transform the problem into a variation of the vehicle routing problem, allowing us to easily present a mathematical formulation for this problem. To this end, we define this problem on a weighted and directed graph G = (V, A) where V denotes the set of nodes and A the set of arcs. This section provides a thorough description of the graph. In order to facilitate the exposition, the notations in Table 2 are used in this paper.
Table 2.
Notations.
3.2.1. Source, Sink and Drayage Request Nodes
The initial start from the depot is represented by a source node (S), and the final return to the depot is represented by a sink node (E). The source node and the sink node are associated with two attributes. One is the number of trucks parking at the depot, represented by . The other one is the time window, which is set to be the planning horizon.
Figure 3 depicts the representations of different types of drayage requests. One node represents one OE request, as shown in Figure 3a, which indicates dropping off an outbound empty container at the terminal. As for OF and IF requests, since the container and truck can separate during the packing or unpacking, representing an IF or OF request by a single node can not reflect this practice. In view of this, we introduce two nodes to represent each IF or OF request, as shown in Figure 3b. For an IF request, the node signifies the movement of a full container from the terminal to the receiver while the node specifies the task of taking the emptied container away. The arc that connects these two nodes represents the unpacking operation. This means that two nodes are linked by a finish-to-start temporal dependency, and a minimal time-span equal to the unpacking time exists between the two nodes. It is also obvious that a container is unpacked under the stay-with mode if a path directly traverses the arc. Otherwise, the container is unpacked under the drop-and-pickup mode. Analogously, for an OF request, the node denotes the transfer of an empty container to the shipper while node indicates the transport of a full container from the shipper to the terminal. The arc can be regarded as the packing operation.
Figure 3.
Representations of different types of drayage requests.
A drayage request node has two attributes: (i) the service duration of the activities on the node and (ii) the time window. Node of an IF request is associated with two time windows from both the terminal and the customer. Therefore, node is an OF request. We should, therefore, merge the time windows into a single one. We use the node of an IF request as an example to elaborate on how to achieve it. The IF container should be picked up at the terminal within [, ] and transported to the receiver within [, ]. To ensure that the truck comes to the receiver’s location at an agreed time [, ] and there is no wait time for the truck, the truck must pick up the container and depart from the terminal within [-, -], where is the traveling time from the terminal to the receiver. Figure 4 shows all possible relations between the auxiliary time window [-, -] and the given time window [, ]. In Case 1, two windows overlap. It is quite straightforward to know that their intersection is the merged time window of the node , and is its service duration. In Case 2, there is no overlap between the two windows. The time window of the terminal is more restrictive. Since is less than -, waiting at the receiver is unavoidable even if the truck leaves the terminal at the latest time . The gap between the two windows is the inevitable waiting time, as pointed out by the arrow in Figure 4. Therefore, the merged time window of node is reduced to , and the length of service time is the travel time plus the unavoidable waiting time. In Case 3, the two time windows conflict with each other. The case corresponds to an infeasible situation. The reason lies in that -, i.e., +, indicating that the truck will miss the latest starting time at the receiver’s site even if it departs from the terminal at the earliest time . In this case, the terminal and the receiver need to negotiate until either Case 1 or Case 2 is satisfied.
Figure 4.
Different relationships between two time windows.
In summary, the merged time window [, ] and service duration of the node of an OF request or the node of an IF request can be formulated as follows.
− ;
− ;
− .
3.2.2. Depot Nodes
We consider the limited number of containers at the depot. In an attempt to facilitate the mathematical modeling of this constraint, we present a tailored graphical representation of the depot. The depot provides empty containers, which stem from either the containers initially stored at the depot or the received emptied containers after unpacking inbound full (IF) containers. Therefore, for each empty container initially at the depot, we generate a depot node for it, and the set of these depot nodes is represented by . In regard to the emptied containers released by IF request, we duplicate pairs of depot nodes, each pair corresponding to one IF request. For each pair, one represents the deposit of an emptied container into the depot, denoted by . The other represents the pickup of the previously-stored emptied container, denoted by . Obviously, a truck can visit a depot node if and only if the depot node is already visited by a truck. Note that the emptied containers can also be transported directly to the shipper for packing freights or to the terminal for fulfilling an OE request (in other words, an emptied container can be delivered to a shipper, the terminal or the depot). Thus, a depot node as well as the depot node can be visited at most once.
3.2.3. Arcs
An arc in G corresponds to a possible truck travel from node i to node j. An arc has two attributes, i.e., the truck traveling time that is required to get from node i to node j and the corresponding travel cost. Infeasible arcs are penalized by setting their traveling times to infinity in order to prevent them from being included in the solution. Table 3 reports arcs and their corresponding traveling times. The traveling time, represented by , specifies the time it takes to travel from node i to node j.
Table 3.
Traveling time of arc .
In summary, the drayage problem can be characterized as a route-finding problem in a directed graph. The objective is to identify a collection of routes with the lowest total travel cost. Each route departs from the source node, travels through a number of intermediate nodes, and finally arrives at the sink node. Based on the graph, it is straightforward to develop a mathematical model for the drayage problem.
3.3. Mathematical Formulation
In this section, a mathematical model is developed to formulate this problem based on the previously proposed graphical representation. Notice that a truck can visit a depot node if and only if the depot node is already visited by a truck. For simplicity of notation, we denote nodes with such a temporal constraint by . Moreover, for , its associated second request node is represented by the symbol and vice versa. Additional notations are as follows. is the fixed cost of each dispatched truck. is the travel cost for traversing arc (i, j). is a sufficiently large positive number. The following decision variables are introduced to formulate the problem. is a binary variable that is equal to 1 if arc is traversed by truck k and 0 otherwise. is a continuous variable indicating the starting time to serve node i by truck k. is also a continuous variable representing the starting time to traverse arc (i, j) by truck k. The problem can be mathematically formulated as the following MILP model:
The objective function is shown in (1), and it aims to minimize the total travel cost. The first term of the objective function is the total travel costs of all trucks, and the second term is the fixed costs induced by all dispatched trucks. Constraint (2) ensure that all drayage requests are fulfilled. Constraint (3) restrict that each empty container initially stored at the depot can be visited at most once. Constraint (4) guarantees that a truck can visit a depot node if and only if the depot node is visited by a truck, and both of them can be visited at most once. That is to say, an emptied container released by an IF request is not necessarily transported to the depot since it can be directly transported to the shipper for packing freight or to the terminal for fulfilling an OE request. Such an emptied container can be picked up from the depot at some time for further use if and only if it has been previously delivered to the depot. Constraint (5) implies that no more than trucks can be used. Flow conservation is ensured by constraint (6). Constraint (7) enforces that the same truck visits two nodes of each IF/OF request. Time windows are represented by constraint (8). Constraints (9) and (10) ensure the time relationship of consecutive nodes along a truck route. Constraint (11) reflects the finish-to-start temporal dependency of full containers and guarantees that an emptied container released by an IF request can be picked up after unpacking and an OF container can be transported from the shipper to the terminal after packing. Constraint (12) restricts that the pairwise temporal constraint between the depot node and the depot node is satisfied. The working time of each truck is restricted within the scheduling horizon by constraint (13). Constraint (14) clarifies the types of decision variables.
4. Branch and Price Algorithm
The MILP model is solvable with commercial solvers, such as CPLEX or Gurobi. However, the results of our preliminary experiments indicate that these solvers can only solve small-scale problems to optimality. In order to solve large-scale instances, we propose a tailored branch and price algorithm based on the Dantzig–Wolfe decomposition, where the master problem aims to find the best feasible combination of truck routes while the pricing sub-problem is to generate promising truck routes.
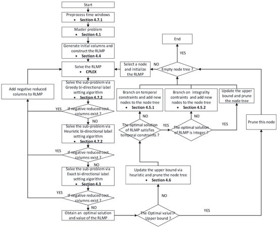
We first provide an overview of this approach and then explain the details in what follows. The branch and price algorithm is implemented in a branch and bound framework, where the LP relaxation of the master problem at each node is solved by column generation. To be specific, the algorithm starts by performing a Dantzig–Wolfe decomposition on the original mathematical model to get a new problem formulation known as the master problem. Rather than explicitly enumerating all columns (variables), the master problem considers only a subset of columns. It relaxes some constraints, such as the integrality restrictions on the variables, to form what is known as the restricted linear master problem (RLMP). Then, the column generation procedure is applied to the RLMP, with the help of which we can find the optimal solution to the RLMP. The column generation is an iterative procedure. In each iteration, the RLMP is first solved, and a vector of dual values associated with the constraints of the RLMP is achieved. The dual information is then passed on to the pricing sub-problem. Afterward, the pricing sub-problem is solved. If variables (columns) with negative reduced costs can be identified, they are added to RLMP, and the next iteration begins. Otherwise, an optimal solution of RLMP is obtained, and the column generation terminates. If this solution is feasible for the original master problem, then it is the optimal solution to the considered problem. Otherwise, we resort to branching and solve the LP relaxation at each node by column generation. Figure 5 depicts the flowchart of our proposed branch and price algorithm.
Figure 5.
Flowchart of the proposed branch and price algorithm.
4.1. Master Problem
In the MILP formulation, constraints (2)–(5) and (12) bind all of the trucks together, while the rest are truck-specific constraints. The special structure of the MILP formulation allows us to implement the Dantzig–Wolfe decomposition and develop a branch and price algorithm to address the problem. Therefore, we decompose the original MILP model by truck to obtain a master problem that aims to find the optimal routes for the truck fleet. The following parameters are introduced to model the master problem. Let R denote the set of all feasible truck routes; that is, the set of paths in G that start from the source node, traverse some intermediate nodes and go back to the sink node while adhering to the flow conservation and the time-related constraints. For each route , let be the cost of truck route r. Furthermore, let be a parameter equal to 1 if node i is included in route r and 0 otherwise. As for decision variables, we define the binary variable where =1 if route r is selected and =0 otherwise. Moreover, we introduce to indicate the starting time of serving node i in route r.
Then the master problem can be stated as follows:
Constraints (2)–(5) and (12) of the MILP model are retained in the master problem, while the other constraints are considered in the pricing sub-problem, which will be presented in Section 4.2. A subset of routes selected from R forms a complete solution to the problem.
As stated above, the route set R cannot be exhaustively enumerated due to its extraordinarily huge cardinality, making the explicit resolution of models (15)–(21) impractical. An alternative solution approach is the branch and price algorithm mentioned above. To this end, we relax the integrality restrictions on . In order to get a simple pricing sub-problem, we also relax constraint (20), which will be handled in the branching.
4.2. Pricing Sub-Problem
The pricing sub-problem is responsible for finding a feasible truck route with the most negative reduced cost using the dual values of the RLMP. If a route is found with negative reduced cost, its corresponding column is appended to the RLMP, and the RLMP is resolved. Otherwise, the RLMP reaches the optimal solution. To introduce the pricing subproblem, we consider the following notations. Let , , and be dual variables associated with constraints (16)–(19), respectively. We also introduce the decision variables , and , which are the same as (1)–(14) with the index k omitted. Additionally, we introduce to indicate whether node i is visited along the route; its values will be passed on to parameter in the corresponding column r of the RLMP. Then, the pricing sub-problem of finding a truck route with minimum reduced cost can be formulated as follows:
In this model, the objective function (22) aims to identify the most negative reduced cost of all feasible routes. Constraints (23)–(25) define a complete route. Time-related constraints are enforced by constraints (26)–(30). Constraint (31) defines the regions of decision variables.
The pricing sub-problem is NP-hard as it is essentially a variation of the elementary shortest path problem with resource constraints. The solution method for the sub-problem should ideally be efficient because we need to solve the pricing sub-problem multiple times during the column generation procedure. With no doubt, when dealing with large-sized problems, the pricing sub-problem is computationally challenging for CPLEX. In order to get an effective branch and price algorithm, it is imperative to seek an alternative solution approach to the pricing sub-problem. Section 4.3 provides a favorable method.
4.3. Exact Bi-Directional Label Setting Algorithm
A labeling algorithm is able to provide an exact solution to this sub-problem, which is the elementary shortest path problem with resource constraints [26,27]. Righini and Salani [28] developed a bi-directional label setting algorithm to accelerate the classical mono-directional labeling setting algorithm. We also develop an effective bi-directional labeling setting algorithm for the pricing sub-problem, with inspiration from the work of Righini and Salani [28]. The bi-directional label setting algorithm splits the classical mono-directional search process into two parts: the forward extension and the backward extension. The forward extension extends a label from the source node, while the backward extension extends a label from the sink node. In our bi-directional label setting algorithm, time is considered the critical resource and only labels with a total time consumption of less than are extended during the forward extension and the backward extension. After all forward and backward labels are extended, they are joined together to form complete routes, and then the optimal route can be filtered out. Hereafter, we describe the main parts of this algorithm, which include forward extension, backward extension and the joining procedure.
(1). Forward extension
In the forward extension, a partial path from the source node to a given node i is denoted by a multi-dimensional label . Here, is the accumulative reduced cost of the partial path; is the earliest arrival time at node i; is a binary visitation vector keeping track of the nodes already visited in the partial path; is the first node set of “open” IF/OF requests, of which the first node has been visited but the corresponding second has not yet.
Label can extend along arc to generate a new label according to the following forward extension functions.
The newly generated label is feasible and kept if and other time-related constraints, along with precedence constraints, are met. Otherwise, it is discarded.
There could be massive labels during the extension. In order to obtain an efficient labeling setting algorithm, a dominance rule must be introduced to eliminate redundant partial paths whose extension will not lead to an optimal solution. For any two labels and at the same node i, label dominates label if the following conditions are satisfied. The conditions include: (1) ; (2) ; (3) ; (4) and any node that can be reached after without violating time-related constraints can also be reached after , earlier or at the same time.
Algorithm 1 provides the pseudo-code of the forward extension. For ease of presentation, let and represent the set of un-extended labels and the set of already extended labels at node i, respectively. This forward extension starts by generating an initial label and adds it into . At each iteration, the extension process selects a label with the minimum cost from the unprocessed set and then extends it to reachable nodes. As for the selected label, it is eliminated from the corresponding set of un-extended labels and added to the set of already extended labels. As for the newly generated labels, they are added to the set of un-extended labels if they are not dominated by other existing labels. Additionally, existing labels will be discarded if they are dominated by the newly generated ones. Once the set of un-extended labels is empty, the forward extension terminates.
| Algorithm 1: The forward extension. |
![]() |
(2). Backward extension
In the backward extension, we use a label to represent a backward-feasible partial route extending backwardly from the sink node. In the definition of , denotes the latest arrival time, and other elements are the same as those in . Similar to the forward extension, a backward label at node i can be extended to a new label at node j according to the following backward extension functions.
Similarly, the newly generated label is feasible and kept if and other constraints are satisfied. Otherwise, it is discarded. The dominance rules are also the same as those in the forward extension, except that the dominating label is associated with a larger latest arrival time than the dominated label.
(3). Join
For a forward extension label and a backward extension label , they can combine to form a feasible route if the following conditions are satisfied:
Condition (40) ensures that the visiting time relationship between node i and node j is met. Condition (41) guarantees that each node is visited at most once by a route. Condition (42) ensures that if the resultant route visits node of an IF or OF drayage request, it should also visit the corresponding node and vice versa.
4.4. Initial Solution to the RLMP
An insertion-based heuristic is proposed to provide a set of initial columns for the RLMP. The insertion-based heuristic iteratively build routes to cover un-visited nodes. The heuristic begins with an incomplete route {S, E}, which departs from the source node and ends at the sink node. Following that, a node (pair) randomly selected from the un-visited nodes is repeatedly inserted in all possible positions of the current partial routes. Finally, the node (pair) is situated in the position(s) that will yield the least increment in objective value. The selected node is skipped if it cannot be successfully inserted owing to the violation of restrictions. When no nodes can be inserted into the incumbent route, we introduce another partial route {S, E}. The insertion process continues until all IF/OF/OE nodes have been visited. Note that the heuristic may fail to obtain a feasible solution to the RLMP. Therefore, to ensure that a feasible solution to the RLMP exists, we append an extra column with a sufficiently large cost, representing a fictitious and impractical route that traverses all nodes.
4.5. Branching Strategies
The temporal constraints (20) and the integrality restrictions in constraints (21) are relaxed from the master problem. If the optimal solution of the RLMP is an integer and satisfies the temporal constraints, it is the optimal solution to the considered problem. Otherwise, it is a lower bound and branching is required, which is similar to the classical branch and bound algorithm. With regard to these two types of constraints, we resort to two different branching strategies. One is the time window branching strategy, which aims to deal with the violation of a temporal constraint. The other is the arc branching strategy, which is responsible for tackling the violation of an integrality constraint.
4.5.1. Branching on Temporal Constraints
The temporal constraint (20) is violated: (1) if the visiting time of node i is larger than that of node j, i.e., ; or (2) node j but not node i is visited for . is the route visiting node i and is the route visiting node j.
If the case that both node i and node j are visited but occurs, we implement the time window branching to remedy it. One branch is imposed by setting the time window of node i to [, ]. is the split time and set as in this paper, and is an extremely small positive fraction. Accordingly, the time window of node j is set to [, ]. We remove all columns violating these new time windows from the RLMP. The other branch is imposed by setting the time window of node i to [, ]. The time window of node j is set to [, ]. Likewise, we remove all columns violating these new time windows from the RLMP. Figure 6 provides the schematic representation of the time window branching. The dotted line indicates the selected split time.
Figure 6.
Schematic representation of the time window branching.
If the case that node j but not node i is visited occurs for , we use the following branching rule. The current node is branched into two new child nodes. One child node is generated by fixing . Contrarily, the other child node is created by fixing . In this child node, is also set to be 0 accordingly.
4.5.2. Integer Branching
Any solution, , to the RLMP corresponds to a solution to the MILP formulation of the considered problem, given by
where is a parameter equal to 1 if route r visits node j immediately after node i and 0 otherwise. Evidently, is the flow on arc (). A solution is an integer if and only if no is fractional. If a solution is fractional, we fix it to an integer one by an arc branching. To this end, we choose the arc (), which has closet to 0.5, and then two child nodes are created by imposing = 0 and = 1, respectively. Appropriate modifications must be made to the directed networks and corresponding RLMPs to respond to the branching rule. Specifically, in the first branch, we restrict to 0, which implies that arc () cannot be traversed. To guarantee this, arc () is deleted from the directed graph. In addition, all existing columns containing arc () are excluded from the RLMP. In the second branch, we restrict to 1, which implies that arc () must be traversed. To ensure this, we delete all arcs (i, ) and (, j) with and . Moreover, we discard all existing columns that contain at least one of the above-deleted arcs. Evidently, this branching strategy only changes the structure of the underlying directed graph and eliminates some of the columns from the RLMP, which enables the application of the aforementioned label setting algorithms to the pricing sub-problems at the child nodes. The schematic representation of the arc branching is shown in Figure 7.
Figure 7.
Schematic representation of the arc branching.
4.6. Upper Bound
The quality of the upper bound exerts a significant impact on the performance of the branch and price algorithm since a high-quality upper bound assists in pruning nodes of the branch and bound tree. To improve the upper bound, we implement a simple heuristic. This heuristic can be briefly described as follows. We force variables of the restricted master problem back to be integral. Then, we solve the restricted master problem with the current set of columns by an IP solver. The upper bound is updated in the case the heuristic obtains an optimal feasible integer solution and provides a lower value than the incumbent one. Despite its simplicity, this heuristic has been shown to be conducive to improving the efficiency of the branch and price algorithm and is widely used in the literature.
4.7. Accelerating Strategies
We try to speed up the proposed branch and price algorithm by implementing the following two techniques.
4.7.1. Preprocessing of Time Windows
We attempt to reduce the solution space by the preprocessing of time windows, which has the potential to speed up the proposed algorithm. In this paper, the finish-to-start dependency and temporal constraints enable us to narrow the time windows of some nodes. First, the earliest time a truck can arrive at a node is when it arrives directly from the depot, and the latest time it can leave is when it returns directly to the depot. Therefore, for node i, its time window can be narrowed from [] to [max, min].
Note that a finish-to-start temporal dependency exists between the two nodes of an IF/OF request. Moreover, a truck can visit a depot node if and only if the depot node has already been visited by a truck. Temporal dependency constraints like these allow a further reduction of time windows for some nodes using the following pairwise reduction technique. Specifically, assume that two nodes i and j are connected with temporal dependency constraint and quantifies the required time gap between them; we can tighten the time window of node i to [, min] and the time window of node j to [max, ].
4.7.2. Heuristic Column Generators
Since any column that has a negative reduced cost has the potential to reduce the objective value of the RLMP, heuristic algorithms could be a suitable alternative to find such a column and thus cut down on the number of calls to time-expensive exact algorithms. This, in turn, significantly speeds up the overall branch and price algorithm. Therefore, we propose two heuristic versions of the bi-directional label setting algorithm to generate columns with a negative reduced cost. The pricing sub-problem is solved by the exact bi-directional label setting algorithm to verify whether an optimal solution to the RLMP has been obtained only when heuristic versions fail to find columns with negative reduced cost.
(1). Greedy bi-directional label setting algorithm
In the greedy bi-directional label setting algorithm, only a single label is considered and extended to the nearest nodes in terms of the accumulative reduced cost at each step during the forward and backward extensions. Take the forward extension as an example. Given that the label is extended to node i in the form , we then compute the set of reachable nodes, which satisfy the following conditions:
Condition (44) indicates that extending from node i to node j will not exceed the time consumption limit. Condition (45) states that node j is not visited yet. Condition (46) ensure that the second node of an IF/OF request can not be reachable unless the associated first node has already been visited. After determining all possible successive nodes, we choose the node that can minimize the current accumulative reduced cost, that is,
Then, we extend the label to the node using the same extension functions (32)–(35) described for the exact label setting algorithm, and we iterate until it reaches the time consumption limit . The backward extension performs in a similar way.
(2). Heuristic bi-directional label setting algorithm using an incomplete graph
In the heuristic bi-directional label setting algorithm using an incomplete graph, we discard all arc such that max , where parameter is set between 0 and 1. In addition, the dominance rules and in the forward extension and the corresponding dominance rules and in the backward extension are relaxed. The relaxation results in a larger amount of dominations and thus discards a large number of labels. As a result, the forward and backward label extensions can be completed in a shorter time. When the heuristic version of the bi-directional label setting algorithm runs on the incomplete graph, it works quite fast, and it can often identify negative reduced cost columns, despite the possibility of missing the optimal solution.
In our experiments, we set and find that the heuristic bi-directional label setting algorithm using an incomplete graph performs rather well and identifies many negative reduced cost columns in a much shorter time than the same algorithm on the complete graph.
5. Computational Study
This section reports the computational results of the proposed branch and price algorithm based on a set of randomly generated instances. The proposed branch and price algorithm is implemented in MATLAB 2021a, with CPLEX 12.10 Solver solving the RLMP. All the experiments are performed on an Intel Core i5 PC with a 1.6 GHz processor and 8 gigabytes of RAM under Windows 10 operating system. All runs are performed with a time limit of 4800 CPU seconds.
5.1. Test Instances
As there is no benchmark available in the literature, test instances are generated at random in our experiments. We first define a Euclidean plane with length and width equal to a 3-h distance by truck and then randomly distribute the terminal, the depot, shippers and recipients on it. The Euclidean distance between two sites is calculated and set to be the travel time between them. The time to (un)pack a container is randomly generated by a uniform distribution of U[1, 3] hours. The width of each time window is set to 3 h. The planning horizon is one day with 8 working hours. The amount of empty containers at the depot is randomly created. To ensure the feasibility of the instance, the number of empty containers initially at the depot plus the number of empty containers to be released by unpacking IF containers should be greater than or at least equal to the number of OF containers and OE containers. A fixed cost of 10 is charged per truck in use. The travel cost of arc () is assumed to be proportional to the travel time , i.e., = , where is the truck travel cost per unit of travel time. In the paper, we set to 1, that is, = .
5.2. Computational Results
5.2.1. Results of Small-Sized Instances
In order to demonstrate the complexity of the considered problem and compare the performance of our proposed approach with CPLEX, we carry out a series of tests on small-scale instances with the number of drayage requests rising from five to eight. Each problem size comprises five randomly generated instances. Table 4 displays the comparison results between CPLEX and the proposed approach. In Table 4, the problem instances are specified in the first column using the format , where N is the number of drayage requests, and I is the instance identification. Columns “LB”, “Obj” and “Gap” indicate the lower bound, the found best objective value and the gap between these two values, respectively. Column “CPU” shows the total computation time (in seconds). The number of nodes that are explored by the branch and price algorithm is shown in Column “Node”.
Table 4.
Results of small-scale instances.
The results in Table 4 show that the branch and price algorithm significantly outperformed CPLEX in terms of efficiency, and substantial CPU time reductions can be achieved by the proposed branch and price algorithm. We can also observe that these 20 instances can be precisely solved by the branch and price algorithm in a matter of seconds, and 19 instances out of 20 are successfully solved at the root node. In contrast, the computing time required by CPLEX increases sharply from a few seconds to the time limit as the problem size grows. When the size of instances rises to 9, the massive size of the MILP formulation makes it prohibitively hard to solve for the CPLEX, which reflects the computational challenges posed by this considered problem.
We can also note that, for instances 8-1, 8-2, 8-3 and 8-5, the optimality gap reported by CPLEX is quite large, although the identified solution is found to be optimal when compared to that of the branch and price algorithm. This indicates the weakness of the LP relaxation of the MILP formulation for this problem. A detailed explanation can be consulted in classical books on integer programming (see, for example, [29]). As such, CPLEX requires considerable time to close the gap between its weak LP bound and its optimal MILP solution. Our proposed approach overcomes the drawback and, therefore, shows an encouraging performance.
In summary, the numerical results on small-sized problems demonstrate that the proposed branch-and-price algorithm is much more effective and efficient than CPLEX.
5.2.2. Results of Large-Sized Instances
The CPLEX solver takes an interminable amount of time to tackle large problems because of the exponential growth in time and space complexity. As stated in the previous subsection, when it comes to problems with more than nine drayage requests, CPLEX could not get feasible solutions within the time limit. Therefore, we solely provide the results of the branch and price algorithm in this subsection. Test instances with 10, 20, 30 and 40 drayage requests are examined.
Table 5 reports the computational results. Under the broad “CPU” heading, columns “Greedy”, “H_incom”, “Exact” and “Total” give the runtime consumed by the greedy bi-directional label setting algorithm, the heuristic bi-directional label setting algorithm using an incomplete graph, the exact bi-directional label setting algorithm and the proposed branch and price algorithm, respectively. Column “Per” specifies the percentage of time used to solve the pricing sub-problems via three different versions of the bi-directional label setting algorithm. The definitions of other column headers are the same as those in the previous subsection.
Table 5.
Results of large-scale instances.
As we can observe in Table 5, the proposed branch and price algorithm finds optimal solutions for the 20 instances within 4800 s. Moreover, 14 out of the 20 instances are solved to optimality at the root node, and the others require less than a few nodes. This is largely attributed to the fact that the master problem provides a much stronger LP lower bound. Moreover, as indicated by the increasing computation time, the computational difficulty increases dramatically with problem size, and we can see in Table 5 that the overwhelming majority of computational effort is devoted to solving pricing subproblems; only a small fraction of time is spent on generating the initial solution and solving the RLMP. Specifically, almost 98% of the computing time is spent on solving pricing sub-problems by the three different versions of the bi-directional label setting. Among the three different versions of the bi-directional label setting, the exact bi-directional label setting algorithm is relatively more time-consuming when compared to the other two heuristic versions. The explanation is as follows. The pricing sub-problem is a NP-hard problem. Thereby, the exact label setting algorithm unavoidably expends a great deal of time due to its inherent high time complexity, although it is only invoked after the previous two algorithms fail to prove the optimality of the restricted linear master problem. In addition, when we continue to solve large-scale problems with more than 40 requests, the vast majority of instances can not be solved with an optimality certificate within 4800 s since the time consumption of the solution approaches for the pricing sub-problems (especially the exact label setting algorithm) grows exponentially. These facts demonstrate that the branch and price algorithm for this problem still have a bottleneck in efficiently solving the sub-problem.
5.3. Usefulness of the Bi-Directional Label Setting Algorithm
In this section, we aim to examine the usefulness of the bi-directional label setting algorithm. For this purpose, a comparison is made between the branch and price algorithm with the bi-directional label setting algorithm and a version with the mono-directional label setting algorithm. We select instances with 8, 10 and 20 drayage requests as representatives.
Table 6 reports the comparison results for these instances. Column “CPU” displays the CPU time in seconds to find the optimal solution by the corresponding branch and price algorithm. Column “Label” shows the number of labels created by the exact mono-directional label setting algorithm in the last iteration of the column generation procedure when solving the RLMP at the root node. Columns “Label_F” and “Label_B” show the number of forward and backward extension labels created by the exact bi-directional label setting algorithm in the same situation, respectively.
Table 6.
Comparison between the bi- and mono-directional label setting algorithms.
The results reported in Table 6 clearly show that the bi-directional label setting algorithm generates much fewer labels and substantially speeds up the solving of the pricing sub-problem, and thus the branch and price algorithm with the bi-directional label setting algorithm consumes significantly less computational time to identify the optimal solution than the version with the mono-directional label setting algorithm. The findings indicate that when the branch and price algorithm is adopted to solve the problem, it is preferred to implement the bi-directional label setting algorithm to solve the pricing sub-problem.
5.4. Sensitivity Analysis and Managerial Insights
5.4.1. The Benefit of the Drop-and-Pickup Mode
The purpose of this subsection is to quantify the benefit of the drop-and-pickup mode by comparing it with the stay-with mode based on the same tested instances. Table 7 presents the comparison results, including the number of trucks dispatched () and the objective value (Obj) under each operation mode. Additionally, column “” shows the difference between the numbers of trucks dispatched under the two operation modes. The gap between the objective values of these two modes is calculated and shown in column “Gap”.
Table 7.
Computational results under two different modes.
In order to facilitate comparison, the test instances have been renumbered from 1 to 40. Figure 8 displays the objective value and the number of dispatched trucks for each test instance under the two modes. From Figure 8, we can observe that reductions in both the number of trucks and the total travel cost can be achieved by implementing the drop-and-pickup mode for the majority of instances. Specifically, for small-scale instances, the drop-and-pickup mode benefits 10 out of 20 instances and can save the cost by approximately 9.95%. In addition, the number of trucks used in the drop-and-pickup mode is less than or equal to that used in the stay-with mode. For large-scale instances, all instances get a significant travel cost reduction, and the drop-and-pickup mode saves the travel cost by 12.25% on average. Based on these observations, we can make a conclusion that the performance of the drop-and-pickup mode is at least comparable to, if not superior to, that of the stay-with mode, and the drop-and-pickup mode is of exceptional practical interest and highly recommended if the (un-)packing operation takes an extremely lengthy time.
Figure 8.
Drop-and-pickup mode vs. stay-with mode. (a) Comparison o f objective value, (b) Comparison of the number of dispatched trucks.
5.4.2. Impact of Customer Distribution
We carry out additional research to examine how consumer distribution affects the choice of the operation mode for packing/unpacking. For this experiment, instances with 25 drayage requests are used as a testbed. By altering the proportion of customers located in the remote area, we are able to get different customer distributions. In our experiments, the tested percentage values include 20%, 35%, 50%, 65% and 80%. For each customer location distribution, 30 instances are tested.
Two indicators are computed to analyze the impact of consumer distribution. The first is the proportion of total customers who are served under the drop-and-pickup mode. The second is the travel cost saving realized by the drop-and-pickup mode, which is measured by the gap defined above. Figure 9a summarizes the findings. We can find that a large percentage of cost savings can be obtained from the drop-and-pickup mode when more customers are congregated around the terminal. For illustration, a cost saving of 3.13%, on average, can be achieved from the drop-and-pickup mode when 80% of them are located in the remote region, whereas the ratio increases to 30.19% when only 20% of customers are situated in a remote area. The percentage of customers served by the drop-and-pickup mode exhibits a similar trend, as shown in Figure 9b.
Figure 9.
Impact of customer distribution.
These results infer that firms can achieve higher travel cost savings from the drop-and-pickup mode if customers are densely distributed near the terminal. The following provides a reasonable explanation. When containers are dropped at customer locations, additional time must be spent on getting to the depot or terminal and going back to these particular locations. Once the additional time exceeds the waiting time, it is doubtlessly not recommended to use the drop-and-pickup mode. Notice that the travel cost increases with the distance between the terminal and the customer. As a result, the stay-with mode may be favored despite the lengthy waiting time when a customer is distant from the terminal. Therefore, we may deduce that both the waiting time and the customer location affect whether the drop-and-pickup mode is implemented.
5.4.3. The Effect of the Ratio of to
In this subsection, we attempt to investigate the effect of the ratio of the fixed cost of dispatching a truck to the truck travel cost per unit of travel time on the total savings achieved from the drop-and-pickup mode. We use instances 20-1, 30-1 and 40-1 as representatives to study the effect. We vary the value of and then compute the number of dispatched trucks and the cost savings realized from the drop-and-pickup mode for each of the selected instances. For the convenience of the experiment, we set = 1, and the value of changes from 1 to 15. Table 8 presents the results under different values of . Column “” displays the number of dispatched trucks, and column “Cost saving” shows the cost savings achieved from the drop-and-pickup mode, which is measured by the gap defined before. Figure 10 also pictorially depicts the relationship between the cost savings and the ratio of to .
Table 8.
Effects of .
Figure 10.
Impact of on cost savings.
We can observe from Table 8 that the cost savings achieved from the drop-and-pickup mode increase with the , while the number of dispatched trucks tends to decrease with the . Figure 10 vividly shows that the cost savings monotonically increase with an increase in the . Take instance 40-1 as an example when increases from 1 to 15, the number of employed trucks decreases from 25 to 23, and the cost savings increase from 1.59% to 13.57%. One interpretation for such a result is as follows. Implementing the drop-and-pickup mode to fulfill a request necessitates revisiting the corresponding customer, which increases the travel cost (variable cost of the truck). Therefore, when the fixed cost of the truck is relatively cheap, the firm prefers to dispatch more trucks rather than drop off the container and revisit the customer. In this case, the drop-and-pickup mode is less attractive, and thus, the cost savings from it is very limited. By contrast, when the fixed cost of the truck becomes increasingly expensive, the drop-and-pickup mode is preferred in order to lessen the number of dispatched trucks and the costly fixed cost. These findings suggest that the ratio of to has an effect on the selection of drayage operation modes.
To statistically evaluate whether the difference among different values of is significant, we conduct one-way analysis of variance (ANOVA). Figure 11b shows the means and 95% confidence intervals for means. The p-value is equal to 0.006 (less than 0.05), as shown in Figure 11a. Therefore, it can be concluded that the ratio of to has an effect on the cost savings from the drop-and-pickup mode. The higher the ratio of to , the more customers are served by the drop-and-pickup mode.
Figure 11.
ANOVA test of . (a) AVOAN test results, (b) 95% confidence interval for the mean.
6. Conclusions
A drop-and-pickup container drayage problem is discussed in this paper in which a limited number of empty containers are available at the depot. A MILP formulation is proposed to minimize the total travel cost. To solve the resulting formulation, we develop a tailored branch and price algorithm. The following conclusions and managerial insights can be drawn from exhaustive experiments.
- The proposed branch and price algorithm performs noticeably better than the CPLEX and can solve problems with 40 drayage requests to optimality within 1 h.
- The drop-and-pickup mode is superior to the stay-with mode, and significant travel cost and truck savings can be realized.
- Besides the long waiting time, customer location is another crucial factor influencing the selection of an appropriate operation mode. Firms can achieve higher travel cost savings from the drop-and-pickup mode if customers are densely distributed near the terminal.
- The ratio of to also impacts whether the drop-and-pickup mode is adopted. The higher the fixed cost, the more benefit gained from the drop-and-pickup mode.
Future work will extend the container drayage problem to more general settings. One is to take into account time-dependent travel times. In real-world applications, it is critical to take time-dependent travel times into consideration because speeds may change during the day owing to events such as traffic accidents or congestion during peak hours. Another very fascinating variation is to consider the truck appointment system at the terminal, which limits the number of trucks admitted per time slot and thus evenly distributes truck arrivals throughout the day to avoid yard and gate congestion. These extensions will complicate the problem. Therefore, the proposed branch and price algorithm should be accordingly improved and adapted to the characteristics of these extensions, which is also one direction of our future work.
Author Contributions
Conceptualization, Y.S. and M.X.; methodology, Y.S. and W.W.; software, Y.Z.; formal analysis, Y.S. and Y.Z.; writing Y.S. and W.W.; visualization, Y.Z.; supervision, M.X.; funding acquisition, Y.S. All authors have read and agreed to the published version of the manuscript.
Funding
This work was supported by the National Natural Science Foundation of China (No. 72101152) and by a grant from the research fund for Young Scholars in Shanghai (No. ZZLX20013).
Institutional Review Board Statement
Not applicable.
Informed Consent Statement
Not applicable.
Data Availability Statement
The data presented in this study are available on request from the corresponding author.
Acknowledgments
We would like to thank the anonymous reviewers and the editors of this journal for their detailed and helpful comments, which helped improve and clarify this manuscript.
Conflicts of Interest
The authors declare no conflict of interest.
References
- UNCTAD. Trade and Development Report 2021. United Nations Conf. Trade Dev. 2021, 1, 1–229. [Google Scholar]
- Cui, H.; Chen, S.; Chen, R.; Meng, Q. A two-stage hybrid heuristic solution for the container drayage problem with trailer reposition. Eur. J. Oper. Res. 2022, 299, 468–482. [Google Scholar] [CrossRef]
- Hussain, I.; Wang, H.; Safdar, M.; Ho, Q.B.; Wemegah, T.D.; Noor, S. Estimation of Shipping Emissions in Developing Country: A Case Study of Mohammad Bin Qasim Port, Pakistan. Int. J. Environ. Res. Public Health 2022, 19, 11868. [Google Scholar] [CrossRef] [PubMed]
- Li, S.; Wu, W.; Ma, X.; Zhong, M.; Safdar, M. Modelling medium-and long-term purchasing plans for environment-orientated container trucks: A case study of Yangtze River port. Transp. Saf. Environ. 2023, 5, tdac043. [Google Scholar] [CrossRef]
- Song, Y.; Zhang, J.; Liang, Z.; Ye, C. An exact algorithm for the container drayage problem under a separation mode. Transp. Res. Part Logist. Transp. Rev. 2017, 106, 231–254. [Google Scholar] [CrossRef]
- Zhang, R.; Yun, W.Y.; Moon, I.K. Modeling and optimization of a container drayage problem with resource constraints. Int. J. Prod. Econ. 2011, 133, 351–359. [Google Scholar] [CrossRef]
- Zhang, R.; Huang, C.; Wang, J. A novel mathematical model and a large neighborhood search algorithm for container drayage operations with multi-resource constraints. Comput. Ind. Eng. 2020, 139, 106143. [Google Scholar] [CrossRef]
- Jula, H.; Dessouky, M.; Ioannou, P.; Chassiakos, A. Container movement by trucks in metropolitan networks: Modeling and optimization. Transp. Res. Part Logist. Transp. Rev. 2005, 41, 235–259. [Google Scholar] [CrossRef]
- Imai, A.; Nishimura, E.; Current, J. A Lagrangian relaxation-based heuristic for the vehicle routing with full container load. Eur. J. Oper. Res. 2007, 176, 87–105. [Google Scholar] [CrossRef]
- Caris, A.; Janssens, G.K. A local search heuristic for the pre-and end-haulage of intermodal container terminals. Comput. Oper. Res. 2009, 36, 2763–2772. [Google Scholar] [CrossRef]
- Funke, J.; Kopfer, H. A model for a multi-size inland container transportation problem. Transp. Res. Part Logist. Transp. Rev. 2016, 89, 70–85. [Google Scholar] [CrossRef]
- Zhang, R.; Yun, W.Y.; Moon, I. A reactive tabu search algorithm for the multi-depot container truck transportation problem. Transp. Res. Part Logist. Transp. Rev. 2009, 45, 904–914. [Google Scholar] [CrossRef]
- Shiri, S.; Huynh, N. Optimization of drayage operations with time-window constraints. Int. J. Prod. Econ. 2016, 176, 7–20. [Google Scholar] [CrossRef]
- Braekers, K.; Caris, A.; Janssens, G.K. Bi-objective optimization of drayage operations in the service area of intermodal terminals. Transp. Res. Part Logist. Transp. Rev. 2014, 65, 50–69. [Google Scholar] [CrossRef]
- Zhang, R.; Yun, W.Y.; Kopfer, H. Multi-size container transportation by truck: Modeling and optimization. Flex. Serv. Manuf. J. 2015, 27, 403–430. [Google Scholar] [CrossRef]
- Escudero-Santana, A.; Muñuzuri, J.; Cortés, P.; Onieva, L. The one container drayage problem with soft time windows. Res. Transp. Econ. 2021, 90, 100884. [Google Scholar] [CrossRef]
- Namboothiri, R.; Erera, A.L. Planning local container drayage operations given a port access appointment system. Transp. Res. Part Logist. Transp. Rev. 2008, 44, 185–202. [Google Scholar] [CrossRef]
- Chen, R.; Chen, S.; Cui, H.; Meng, Q. The container drayage problem for heterogeneous trucks with multiple loads: A revisit. Transp. Res. Part Logist. Transp. Rev. 2021, 147, 102241. [Google Scholar] [CrossRef]
- Cheung, R.K.; Shi, N.; Powell, W.B.; Simao, H.P. An attribute–decision model for cross-border drayage problem. Transp. Res. Part Logist. Transp. Rev. 2008, 44, 217–234. [Google Scholar] [CrossRef]
- Moghaddam, M.; Pearce, R.H.; Mokhtar, H.; Prato, C.G. A generalised model for container drayage operations with heterogeneous fleet, multi-container sizes and two modes of operation. Transp. Res. Part Logist. Transp. Rev. 2020, 139, 101973. [Google Scholar] [CrossRef]
- Xue, Z.; Zhang, C.; Lin, W.H.; Miao, L.; Yang, P. A tabu search heuristic for the local container drayage problem under a new operation mode. Transp. Res. Part Logist. Transp. Rev. 2014, 62, 136–150. [Google Scholar] [CrossRef]
- Braekers, K.; Caris, A.; Janssens, G.K. Integrated planning of loaded and empty container movements. OR Spectr. 2013, 35, 457–478. [Google Scholar] [CrossRef]
- Zhang, R.; Yun, W.Y.; Kopfer, H. Heuristic-based truck scheduling for inland container transportation. OR Spectr. 2010, 32, 787–808. [Google Scholar] [CrossRef]
- Xue, Z.; Lin, W.H.; Miao, L.; Zhang, C. Local container drayage problem with tractor and trailer operating in separable mode. Flex. Serv. Manuf. J. 2015, 27, 431–450. [Google Scholar] [CrossRef]
- Xue, Z.; Zhang, C.; Yang, P.; Miao, L. A combinatorial benders cuts algorithm for the local container drayage problem. Math. Probl. Eng. 2015, 2015. [Google Scholar] [CrossRef]
- Feillet, D.; Dejax, P.; Gendreau, M.; Gueguen, C. An exact algorithm for the elementary shortest path problem with resource constraints: Application to some vehicle routing problems. Networks Int. J. 2004, 44, 216–229. [Google Scholar] [CrossRef]
- Desaulniers, G.; Desrosiers, J.; Solomon, M.M. Column Generation; Springer Science & Business Media: Berlin/Heidelberg, Germany, 2006; Volume 5. [Google Scholar]
- Righini, G.; Salani, M. Symmetry helps: Bounded bi-directional dynamic programming for the elementary shortest path problem with resource constraints. Discret. Optim. 2006, 3, 255–273. [Google Scholar] [CrossRef]
- Wolsey, L.A. Integer Programming; John Wiley & Sons: Hoboken, NJ, USA, 2020. [Google Scholar]
Disclaimer/Publisher’s Note: The statements, opinions and data contained in all publications are solely those of the individual author(s) and contributor(s) and not of MDPI and/or the editor(s). MDPI and/or the editor(s) disclaim responsibility for any injury to people or property resulting from any ideas, methods, instructions or products referred to in the content. |
© 2023 by the authors. Licensee MDPI, Basel, Switzerland. This article is an open access article distributed under the terms and conditions of the Creative Commons Attribution (CC BY) license (https://creativecommons.org/licenses/by/4.0/).











