Next Article in Journal
Asymmetric Effects of Human Health Capital on Economic Growth in China: An Empirical Investigation Based on the NARDL Model
Next Article in Special Issue
Evaluation of Green Marketing Strategies by Considering Sustainability Criteria
Previous Article in Journal
Optimal Design of an Eco-Friendly Transportation Network under Uncertain Parameters
 
 
Font Type:
Arial Georgia Verdana
Font Size:
Aa Aa Aa
Line Spacing:
Column Width:
Background:
Article

Critical Success Factors for 5G Technology Adaptation in Supply Chains

1
Decision Science & Operations Management Area, Calcutta Business School, Diamond Harbour Road, Bishnupur 743503, West Bengal, India
2
Marketing Area, Calcutta Business School, Diamond Harbour Road, Bishnupur 743503, West Bengal, India
3
Military Academy, University of Defence in Belgrade, Veljka Lukica Kurjaka 33, 11042 Belgrade, Serbia
4
Department of Public Safety, Government of Brčko District of Bosnia and Herzegovina, Bulevara Mira 1, 76100 Brčko, Bosnia and Herzegovina
5
Department of Structural Analysis, Technical University of Berlin, 10623 Berlin, Germany
*
Author to whom correspondence should be addressed.
Sustainability 2023, 15(6), 5539; https://doi.org/10.3390/su15065539
Submission received: 7 February 2023 / Revised: 10 March 2023 / Accepted: 20 March 2023 / Published: 21 March 2023

Abstract

The present age is moving through Industry 4.0 with massive technological developments. Supply chains have become digital, keeping sync with consumer demands and preferences. The recent pandemic has reinforced the need of embracing digital technologies in managing supply chains effectively. Therefore, it is necessary that supply chains adopt 5G mobile technologies. In this regard, the present study aims to discern the critical issues for the successful adaptation of 5G technologies for supply chain management (SCM) in developing countries such as India. The success factors for the adaptation of 5G in Indian supply chains are derived from the discussions made in the related past work regarding the challenges of implementing 5G technology. Then, the listed factors are finalised through initial rounds of face-to-face discussions with a focus group of five experts. Then, a q-rung-orthopair-fuzzy (qROFS)-based rating scale is used to rate the success factors. A new qROF-weighted-neutrality-average (q-ROFWNA)-based full-consistency method (FUCOM) approach for multicriteria decision-making (MCDM) problems involving group decision making is utilised to find out the critical success factors. Based on the comparative analysis of 17 success factors (grouped into four main factors), the spectrum availability, awareness of technology and usage, the development of supporting technologies and smart cities, and skill development are found to be the top five critical factors for the successful adaptation and implementation of 5G technologies in SCM. We further carry out a sensitivity analysis and validation test and observe that our model provides a reliable and stable solution.

1. Introduction

The previous 20 years have seen a significant evolution in mobile networks. Fourth-generation wireless broadband offers data speeds of 100 Mbps after the voice digitalisation and SMS messaging capabilities of 2G and the Internet-based and multimedia-enabled capabilities of 3G [1]. However, 5G communications provide an important development in performance by using the multiple-output technique and mm wave technology, with a 10–100-fold rise in the data-communication rate, a more than 1000-fold growth in the communication ability, up to a 99.999% improvement in the communication reliability, a 10–100-fold expansion in large-scale connections, and a less than 1 ms delay [2]. The significant features of the 5G communication system include enhanced mobile broadband (eMBB), ultra-reliable and low-latency communications (uRLLCs), and massive-machine-type communications (mMTCs). Unlike 5G network slicing, which supports end-to-end network sharing, 4G technologies do not provide end-to-end network sharing. According to research on network slicing, 5G NHNs (neutral-host networks) will be able to accommodate a greater number of users and can scale to meet demand [3].
Previous researchers had envisioned a future communication network as something that would connect the tiniest personal matters to the biggest continents digitally according to the requirements and preferences of the society. The prominence of 5G technologies is making true the past myth of wirelessly connecting everything and everywhere, as well as offering some of the advanced characteristics, such as cell-less designs, enormous three-dimensional processing, concrete response times, huge data processing and virtualisation, etc. [4]. The high-bandwidth and low-latency capabilities of the 5G network are thought to offer an integrated platform for connecting various devices in real time. Supply chain management is significantly impacted by the trending notions of “Smart Manufacturing” or the “Factory of the Future (FoF)” in the framework of Industry 4.0 (SCM). The path for the FoF is made concrete by 5G by linking a massive number of smart devices with each other anywhere and at any time [5]. In this wireless communication age, Internet devices such as smart phones, hotspots, and Wi-Fi zones are important players in the rapid growth of data usage. The Internet of Things (IoT) is a new technology that improves the way people live by tackling a wide range of different applications and service areas. The connectedness for this IoT ecosystem is delivered by fifth-generation (5G) wireless networks. Network slicing is one of the important technologies which acts as a significant enabler for the realisation of the IoT in 5G [6]. The technologies of 5G and beyond, which span over various unheard-of requirements, services, and applications, are anticipated to not only permit hyperdigitalisation but also to present fresh opportunities for economic and industrial development [7]. The evolution of mobile broadband services is being shaped by consumer expectations. Inventive resolutions will be needed to address the predicted intensifications in traffic (expected to increase 10–100-fold between 2020 and 2030), the progression in the quantity of devices and services, along with the need for boosted affordability and consumer expectations.
A recent report has estimated that, from 2025 onward, there will be 50 billion Internet-connected gadgets. Fifth-generation technology links people, things, data, apps, transportation systems, and cities in intelligent-networked communication environments. The networks transfer a high quantity of data with no lag time, consistently link a very large number of devices, and process a tremendous amount of data with the least interruption. The 5G technology and subsequent mobile communications network aim to hasten the attainment of the Sustainable Development Goals (SDGs), from reasonable and clean energy to zero hunger [8]. Additionally, 5G will have a positive socioeconomic impact. Upcoming players will enter the market in the new 5G era, while established businesses will need to change their business strategies to subsist. Players in the market are vying for the first 5G commercial deployment, which is anticipated in 2019 [9]. With the deployment of three communication satellites, India achieved success in the satellite-based Internet-services market. India has successfully implemented 5G communication, achieving a 10 Mbps speed per second [10].
One of the most recent IT innovations, the Internet of Things (IoT), is a new IT revolution that is bringing about a paradigm shift in many domains, including SCM. By enabling human-to-things communication and autonomous coordination among “things” while they are being held in a facility or being transferred between various supply chain entities, the Internet of Things (IoT) raises the bar for supply chain communications. The potential to address SCM issues more skilfully is enormous given these additional skills. The IoT offers new degrees of supply chain agility, adaptability, and visibility to handle varied SCM difficulties. When efficiently gathered, analysed, and transformed into meaningful information, the data released by smart devices can provide unprecedented visibility into all facets of the supply chain and early warnings of internal and external conditions that need correction. Supply chain efficiency can reach new heights if these indications are acted upon quickly. The methods for gathering and processing large amounts of data as well as the time lag between data collection and action are what have been lacking, not the accessibility of information, up until this point. Supply chains will be able to respond to changes in real time thanks to the IoT, which will shorten the time between data collection and decision making. This degree of agility and reactivity has never been achieved before. The IoT will also make it possible to remotely control supply chain operations, improve partner cooperation, and can deliver more precise data for more effective decision making [11,12,13,14].
The 5G mobile technology enables supply chains to stay competitive in Industry 4.0. The acceptance of emerging IoT, cloud technologies, big data analytics, robotics, drones, machine-to-machine interfaces, and business intelligence in the perspective of Industry 4.0 supports the occurrence of the digital supply chain proposed in context of Supply Chain 4.0 [15]. Therefore, the 5G–IoT ecosystems will support a combined database of procurement and purchasing, production and sales, storage and distribution, retailing and aftersales operations. According to the theory of organisational capability, 5G will probably improve the ability to incorporate suppliers, consumers, and internal logistical processes. As a result, 5G adoption can be seen as an additional competence that might enhance any organisation’s present form of information and communication technology (ICT) capabilities. The 5G capacity is thought to facilitate communication and information exchange between and within organisations [5].
Therefore, it is evident from the previous discussions that 5G technology would be one of key enablers to transform supply chain management to provide competitive advantages to the firms in the era of the metaverse. The extant literature [16,17,18,19,20,21,22,23,24,25,26,27,28,29,30,31,32,33,34] (details are given in Section 2.2) shows the relevance and importance of 5G technologies for enhancing the value delivered through the supply chain. Moreover, previous work (for instance, [11,12,13,14,35,36]) described the various challenges of the successful adaptation and implementation of 5G technologies (see Section 2.1 for detailed discussions). However, there is a missing link in the extant literature relating the critical issues for the successful adaptation of 5G technologies in supply chains. Moreover, it is observed that there is a scantiness in the literature exploring various criticalities in the implementation of 5G technologies at the organisational level across the value chain. This necessitates the need to take up the present work. The present work aims to enfold the critical success factors influencing the successful adaptation and implementation of 5G technologies in the supply chains of developing countries such as India. The challenging issues are identified in the context of supply chain management based on the theoretical discussions made in past work. The current problem is thus identifying the critical factors among multiple issues influencing the implementation of 5G technology in supply chains. In this regard, we put forth an expert-opinion-based enquiry. Hence, the present study employs a multicriteria group-decision-making (MAGDM) framework. Accordingly, the following research questions are considered:
RQ 1: What are the critical factors that help firms to successfully adapt 5G technologies for next-generation supply chain management?
RQ 2: How can a reliable MAGDM be modelled to unveil the critical success factors for 5G adaptation in supply chain management?
To this end, the present work uses the FUCOM model for the purpose of MAGDM. Since opinions are susceptible to subjective bias, we carry out the research with an uncertain-information-based model. We use qROFSs for this purpose. Yager [37] proposed the qROFS model as an attempt to generalise intuitionistic fuzzy sets (IFSs) [38] and Pythagorean fuzzy sets (PyFSs) [39]. Figure 1 provides the chronological evolution of qROFSs.
The qROFS model provides the ability to deal with uncertain-information-based analysis with more precision and flexibility to the decision makers. In many real-life situations, the sum of degree of membership and nonmembership exceeds 1, which places a limitation on FSs, IFSs, and PyFSs. In the case of qROFSs, the decision makers have the liberty to select the value of q for offsetting the limitation. Hence, a more granular analysis with imprecise information can be carried out. On the other hand, the FUCOM offers the following advantages [40]:
  • The ability to offset the subjective bias efficiently due to its requirement for a smaller number of pairwise comparisons. The FUCOM requires only ( n 1 ) number of comparisons, which is much less than its counterparts, such as the AHP, PIPRECIA, SWARA, etc.
  • The ability to check the inconsistency by calculating the deviation from the full consistency (DFC) value. Hence, it provides a reliable and robust solution.
  • The ability to deal with a large number of criteria with objective and subjective information.
  • Providing a reliable solution while working with imprecise information.
In this work, we used the neutrality aggregation (NA) operator, which offers a fair and reliable solution by considering the different types of opinions of the decision makers. It allows more flexibility in the decision-making process by considering the neutrality perspective.
The rest of this work is presented as follows. Section 2 provides a brief summary of some of the related work. Section 3 discusses preliminary concepts and operations related to qROFSs. In Section 4, the research methodology is elaborated. Section 5 presents the summary of the findings. The result of the sensitivity analysis and the validation is included in Section 6. Section 7 draws a discussion on the findings. Section 8 concludes the paper. Finally, Section 9 highlights some of the study limitations that lead to a number of future studies.

2. Related Work

In this section, we briefly highlight some of the related research work. The present section is divided into five parts. First, we review the past work related to the implementation of 5G technologies, wherein various issues are highlighted. In the second part, the relevance and importance of 5G technology for supply chains are reviewed. The third and fourth parts highlight some of the developments and applications of qROFSs and the FUCOM in solving real-life problems to establish the novelty of the methodological framework proposed in this work.

2.1. Challenges for Adaptation of 5G Technology

The high aims of 5G networks have presented many difficulties. Beyond the technology utilised in 3G and 4G systems, the additional capacity and data speeds made possible by 5G may require a greater spectrum and significantly more spectrally efficient technologies [8]. At the countrywide, local, and international levels, there is fierce competition for this spectrum because it is a limited and highly valuable resource. Since the radio spectrum is distributed into frequency bands that are allotted to diverse radio-communication services, each band should only be applied by the services that are allotted to it and that have the recognised technical requirements in order for them to coincide without causing harmful interference to other users. The initial signs of evidence suggest that the system idea for integrating the many progressive technological building blocks is the utmost important aspect for the success of 5G. These trends in usage, deployment, and technology are now unfolding [4]. The implication of this notion necessitates the progress of knowledge, not only in the hardware and software areas, but also in the managerial field. This expertise is desired so to comprehend the issue of how to use that information and communication for the beneficial improvements of the stakeholders [41].
IoT implementation in SCM faces a number of challenges from both a technological and administrative standpoint. There is concern that less security and privacy are possible in an interconnected world. This is particularly factual in the setting of a supply chain, where information sharing has hitherto been quite difficult. Interoperability is another difficulty. According to the research by McKinsey, interoperability will be necessary to unleash 40% of the IoT’s value. There is not a lot of research on how to handle these difficulties successfully [11]. These technologies cause interruptions and force businesses to reconsider how they structure their supply chains. A striving activity is a form of digital transformation. To flourish in the long term, business units need top–down leadership commitment, strategy, and discipline. Businesses must set and rearrange goals, work with a feeling of resolution and determination, and define significant aspects of successful change projects, including the adoption of Driving Sustainable Change (DSC) [12].
The advantages of the IoT do not come without organisational, legal, and technological difficulties. In this regard, collaborative work is required to enhance the technical capabilities of IoT devices, develop IoT implementation policies and strategies, and sensibly strategise their investments in IoT technologies to create more reliable data-driven supply chains and intelligent logistics [13]. Telecommunication infrastructures, including spectrum frequency and transit, legislation and regulation, the innovation ecosystem, and societal effect, are among those in need of consideration from 5G participants in some countries. Despite these alarming elements, there are still important reasons that encourage the development of 5G in countries, including consumer demand and wants, cost savings and new revenue sources for mobile-network operators, industry automation, and national competitive advantage [35]. Rajeb and Keogh [14] also advocated for the upgrading of security, performance, adaptability, and flexibility for successful implementation. The former research suggests that the highest level of management needs to support efforts to digitise logistical operations. There is a need of strategic resource allocation in logistics businesses to adopt, test, and implement I4.0 technologies. In this line of thinking, technological infrastructure and manpower preparedness are pivotal for the effectual application of technologies. Firms must improve long-term strategy in line with government policies. On the other hand, the logistic firms must go for alternative risk-mitigation strategies to prevent technological malfunctioning. During this disrupting situation of the supply chain, resource collaboration, involvement, and coordination through technology are advantageous. In this connection, interpreting the change in customers’ tastes and preferences with the help of technology may support enhancing customers’ satisfaction [36].

2.2. Relevance and Application of 5G in SCM

The word 5G comprises massive input–massive output (MIMO), which enables the attainment of network competencies better than the present 4G LTE and “small cells” and which permit an additional condensed-network structure [16]. The 5G-enabled IoT in SCM expands the bandwidth for protected-data transmission. The authors of [17] examined and constructed a conceptual model of the IoT in SCM to address the challenges related to it. Previous research on 5G-enabled IoT has several applications in SCM [18]. In manufacturing–manufacturing communication, it can establish a better dynamic pattern, where the issues are detected much earlier and in detail along with resolving those issues without the need for human engagement. In automated warehouses, the application of the IoT in conveyor and sortation systems cannot be ignored. It can enhance inventory management by offering the real-time visibility of inventory counting. The installation of highly advanced RFID (radio-frequency identification) chips used in IoT technologies enables the tracking of a variety of manufacturing data, production dates, expiry dates, warranty periods, and sales information, permitting real-time SCM. The IoT implants smart things as the logistic operator. It screens the products and carefully creates an alert if the carriage situations are no longer proper. Therefore, the transporter is notified and the products have a better possibility to be maintained. It decreases the cost of the return, excludes faulty products, and drops carriages because of reduced reshipping costs, since the load becomes clearer by providing its data position. As an outcome, a transporter can correctly grasp the number of faulty products and can efficiently support and augment logistics transparency along with customer satisfaction. On the other hand, loads with IoT-enabled sensors can deliver data to the transporter for improved navigation and security. The automated design of navigation directions can have an influence on the transporter because they need to regulate the route by providing a broader mapping of unforeseen situations. Therefore, in SCM, from the manufacturer to the consumer, the IoT signifies richer information and higher judgment for all the members of a supply network.
There are certain decentralised applications (DApps) in the market integrating the blockchain and IoT. By applying the IoT infrastructure, the data sharing of devices can be implemented with the application of implanted chips and adequate network connectedness. In the present day, constant network connectivity can be provided only by the 5G network, as 4G diminishes the latency. Furthermore, adding blockchain with the IoT permits the keeping of an absolute record of transaction-related data. By attaining it in a decentralised P2P (peer-to-peer) pattern, the ‘middle-man-attack’ can be removed [19]. There is a requirement for an effective decentralised access control system for device-to-device (D2D) communication in IoT-enabled industrial automation. Therefore, the 5G-enabled IoT, as the pillar for blockchain-based industrial automation, can support areas such as smart agriculture, autonomous vehicles, and SCM [20]. Presently, the 5G–IoT scenario has been foreseen both in individual and professional areas. In the professional segment, it is present in the smart supply chain, remote monitoring, logistics, etc. [21]. The foremost competencies of 5G to improve and develop the digital supply chain are intelligence, visibility/transparency, dynamic networking, and connectivity [22]. In spite of the complication and variety in the system, and the diverse execution of sensors and systems, 5G provides real-time data, while 5G in SCM has paved the path in various organisational–technological concepts such as cloud manufacturing, digital twins, data-driven modelling, etc. Moreover, 5G provides novel potential for artificial-intelligence (AI)-based applications in manufacturing systems and SCM [23]. The IoT provides probable advantages such as automated structures, bioregulation, environmental feedback, energy supervision, and dematerialisation [24].
Human society is moving towards digital technology from age-of-information technology. In light of this, digital leadership is a fundamental component to revolutionise the technology along with its capacity. COVID-19, which dealt with an unforeseen blow to the economy, has generated different necessities for state governance. Therefore, it is time for governments to go for a digital mindset by acclimating to various new requirements. This can launch a model of governance attuned to digital technology and empower a government with digital capabilities to develop into a regular element of a digital society. Several occurrences, such as COVID-19, demonstrated that the government needs to develop digital technology. Linking the big data on Internet cloud platforms permits improved and efficient procedures in public judgment supervision, industry policymaking, and macroeconomic regulation [25]. Investment in 5G has swiftly turned into a strategic importance for the government and policy builders in various low-income and middle-income economies [26]. Mobile network operators (MNOs) are frequently hesitant to move forward with a 5G deployment because of their current investment responsibilities and the uncertain returns from 5G, especially in private discussions. These countries are inspiring private players for investment. An important factor of this technology is its significantly amplified technical complexity, which produces advanced levels of capital investment. Some of the consequences of implementing advanced technologies such as 5G include higher unemployment, a lower-skilled workforce, scarcer technical infrastructure, etc. [26].
Additionally, 5G has a significant impact on rural value chains and MSMEs. The IoT in the agricultural and food supply chain (AFSC) helps in attaining sustainability [27] and accomplishment in areas such as logistics [28], cold chain [29], governance [30], and risk control [31]. Such modern technological developments assist in accomplishing sustainability by lowering greenhouse gases [32] and water depletion [33]. Information and communication technology (ICT) empowers farmers with dynamic information and assists in progressing the total productivity [24]. By 2050, it is predicted that there will be 9.6 billion people on Earth [24]. Therefore, there is a need to focus on sustainability by diminishing wastage and raising the agri-output [34].

2.3. Related Work on qROFSs

Because of its benefits in solving complex real-life problems, the qROFS model has been widely utilised by many researchers. For instance, Garg [42] proposed an interval-valued qROFS-based MCDM model to select an appropriate collaborator for setting up a food-processing plant in India. Garg et al. [43] further extended the applications of the complex qROFS model with MCDM techniques such as AHP and TOPSIS for investment decision making. Khan et al. [44] provided a knowledge-measurement approach for qROFSs and applied it for the best possible laptop selection. Riaz et al. [45] used m-polar qROFSs for a comparative analysis of agri-farming choices. The qROFS model has been used for the assessment of enterprise risk and management purpose by Cheng et al. [46]. Deveci et al. [47] proposed a qROFS-based MCDM model for the comparison of possible options for green transportation. Deveci et al. [48] attempted to solve the issue of facility selection for offshore wind-energy-management projects, wherein the authors applied a weighted q-rung-orthopair-fuzzy-Hamacher-geometric-mean-based FUCOM approach. In another recent work, Deveci et al. [49] addressed the issue of autonomous vehicle selection in the age of the metaverse by utilising a q-ROFSs-based RAFSI model. Khan et al. [50] used q-rung orthopair fuzzy Aczel–Alsina aggregation operators for material selection for construction projects.

2.4. Related Work on the FUCOM

The FUCOM is one of the widely used MCDM models for the determination of criteria weights, applied in many research problems of practical relevance. Some of the recent applications include sustainable-supplier selection [51], site selection for landfill operations [52], transportation management using fuzzy Dombi–Bonferroni operators and the FUCOM [53], road-safety management using the FUCOM with the fuzzy Bonferroni mean operator [54], Greenfield project operations [55], smartphone selection with the Fermatean fuzzy FUCOM [56], defining sustainability-performance indicators [57], the double-normalisation-based multiaggregation-method-based qROF–FUCOM for waste management in healthcare systems [58], the selection of influencers in social media marketing [59], the comparison of urban sustainability mobility options [60], sustainable site selection for tourism using the fuzzy FUCOM [61], among others.

2.5. Research Gap and Contributions

From the best possible navigation through the extant literature, it is understood that supply chain management has been undergoing a metamorphosis with the use of advanced technologies. The present age is moving through Industry 4.0, with massive technological developments. Supply chains have become digital, keeping sync with consumer demands and preferences. The recent pandemic has reinforced the need to embrace digital technologies in managing supply chains effectively. Therefore, it is necessary that supply chains adopt 5G mobile technologies. The extant literature is vocal about the necessities of 5G technology and the various associated challenges. However, there is an apparent gap in the literature related to the identification of the critical issues for the successful adaptation and implementation of 5G technologies in SCM. Our work fills the gap in the literature in this regard.
The major contributions of the present paper are as follows:
(a)
The present work is distinct in providing an expert-opinion-based enquiry to enfold the critical success factors for 5G adaptation in supply chains in the Indian context.
(b)
The current work provides a new q-ROFWNA-based FUCOM approach for MCDM problems involving group decision making.

3. Preliminaries: qROFSs

In what follows, we present some of the fundamental concepts and definitions of the qROFS model and related operations.
Definition 1.
The Pythagorean fuzzy sets (PyFSs) are defined as [39]
A ˜ P = x , μ A ˜ P ( x ) , ϑ A ˜ P ( x ) ; x Χ
Here,  Χ  is the universe of discourse,  μ A ˜ P ( x ) : Χ [ 0 , 1 ]  and  ϑ A ˜ P ( x ) : Χ [ 0 , 1 ]  are the membership degree (MD) and nonmembership degree (NMD), respectively, such that they maintain a relationship  0 ( μ A ˜ P ( x ) ) 2 + ( ϑ A ˜ P ( x ) ) 2 1 ; x Χ . The degree of indeterminacy is subsequently derived as
π A ˜ P ( x ) = 1 μ A ˜ P ( x ) ) 2 ( ϑ A ˜ P ( x ) ) 2 x Χ ; π A ˜ P ( x ) : Χ [ 0 , 1 ]
Definition 2.
A qROFS is defined as [37]
A ˜ q = x , μ A ˜ q ( x ) , ϑ A ˜ q ( x ) ; x Χ
Here,  Χ  is the universe of discourse,  μ A ˜ q ( x ) : Χ [ 0 , 1 ]  and  ϑ A ˜ q ( x ) : Χ [ 0 , 1 ]  are the membership degree (MD) and nonmembership degree (NMD), respectively, such that they maintain a relationship  0 ( μ A ˜ q ( x ) ) q + ( ϑ A ˜ q ( x ) ) q 1 ; x Χ . The degree of indeterminacy is subsequently derived as
π A ˜ q ( x ) = 1 μ A ˜ P ( x ) ) q ( ϑ A ˜ P ( x ) ) q q x Χ ; π A ˜ q ( x ) : Χ [ 0 , 1 ]
If  q   =   1 :  A ˜ q  becomes the Atanassov’s IFS;
If  q   =   2 :  A ˜ q  becomes PyFS;
If  q   =   3 :  A ˜ q  becomes FFS.
For convenience of explanation and applications, the qROFSs can be represented in terms of the q-rung orthopair fuzzy number (qROFN)  Θ = μ , ϑ without losing the meaning of the terms and their fundamental definitions.
Definition 3.
Basic operations of the qROFNs.
In line with the definitions used in Yager [37], some of the basic operations are expressed as follows.
Let  Θ = μ , ϑ , Θ 1 = μ 1 , ϑ 1 , and  Θ 2 = μ 2 , ϑ 2  are the three qROFNs. Then, we have the following operations
Θ c = ϑ , μ
Θ 1 Θ 2 = μ 1 q + μ 2 q μ 1 q μ 2 q q , ϑ 1 ϑ 2
Θ 1 Θ 2 = μ 1 μ 2 , ϑ 1 q + ϑ 2 q ϑ 1 q ϑ 2 q q
α Θ = 1 ( 1 μ q ) α q , ϑ α ;   α   is   a   constant
Θ α = μ α , 1 ( 1 ϑ q ) α q
Definition 4.
Score and accuracy function.
The basic definition of the score function (SF) is given as [62]
= μ q ϑ q ; [ 1 , 1 ]
Following the basic definition of the SF, various researchers have proposed improved versions of the SF. For example, the researchers of [63,64,65] have defined the SF alternatively as
= ( 1 + μ q ϑ q ) 2
Peng et al. [66] further modified the definition and proposed the SF as
= ( μ q ϑ q ) + e μ q ϑ q e μ q ϑ q + 1 1 2 π q
However, the above definitions fail to calculate the true score values when  μ = ϑ .
To this end, Peng and Dai [67] provided an extended definition for the precise comparison of the qROFNs. The definition of the SF is given as
= ( μ q 2 ϑ q 1 ) 3 + λ 3 ( μ q + ϑ q + 2 ) ; λ [ 0 , 1 ]
Here,  λ  is a constant value.
The accuracy function (AF) is defined [62] as
H = μ q + ϑ q ; H [ 0 , 1 ]
The rules for comparison are as follows
If
S F 1 S F 2 Θ 1 Θ 2
Else, if S F 1 S F 2 Θ 1 Θ 2
Else, if S F 1 = S F 2 , then
If A F 1 A F 2 Θ 1 Θ 2
Definition 5.
The qROF-weighted averaging operator (q-ROFWA).
The definition is given by [62]
q R O F W A ( Θ 1 , Θ 2 , , Θ r ) = ( 1 k = 1 r ( 1 μ k q ) w k ) 1 q , k = 1 r ϑ k w k
Here,  w k  is the weight of  Θ k .
Definition 6.
The qROF-weighted neutrality average (q-ROFWNA).
As defined in Aydemir and Gunduz [68], the q-ROFWNA is expressed as
q R O F W N A ( Θ 1 , Θ 2 , , Θ r ) = k = 1 r w k μ k q k = 1 r w k ( μ k q + ϑ k q ) ( 1 k = 1 r ( π k q ) w k ) q , k = 1 r w k ϑ k q k = 1 r w k ( μ k q + ϑ k q ) ( 1 k = 1 r ( π k q ) w k ) q
Here,  w k  is the weight of  Θ k , such that  k = 1 r w k = 1 .

4. Materials and Methods

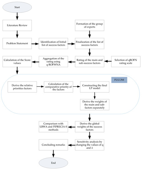
In this paper, we propose an extended version of the FUCOM using qROFNs, wherein the q-ROFWNA is utilised for the aggregation of the opinions of the decision makers. The procedural steps for exploring the critical factors for the successful adaptation of 5G technology in Indian supply chains based on expert opinions are depicted in Figure 2. In the present section, we elaborate the descriptions of the methodological steps.

4.1. Identification of the Success Factors

It is observed that there is no previous work that has demonstrated the critical factors for the successful implementation of 5G technology in supply chains. Hence, the success factors for the adaptation of 5G in Indian supply chains are derived from the discussions made in the related past works regarding the challenges for the implementation of 5G technology. Then, the listed factors are discussed with a group of experts who have extensive experience in managing and leading supply chains, especially leveraging technological developments. We followed the initial face-to-face focus group’s exploratory discussions with the experts to finalise the challenging factors for the successful adaptation of 5G technology in Indian supply chains. Based on the nature of the success factors, we grouped the success factors under some groups (main factors). Table 1 provides the final list of success factors.

4.2. Formation of Group of Experts

The current study follows an expert group decision-making approach. We consider the practitioners and educators who have extensive experience in supply chain management utilising various technological innovations. We first identified a pool of such experts from LinkedIn and approached them. After an initial acceptance received from 10 experts, we approached them. After a first round of telephonic conversation with the experts, five experts were found having relevant experience and an updated interest in the stated field. Hence, we finally obtained a group of five experts, out of which four had substantial experience in leading logistics and supply chain management (LSCM) in various types of large organisations, and with knowledge in strategic decision making and the implementation of technologies focused business operations. One expert was from a leading academic institution. The profiles of the experts are given in Table 2.

4.3. q-ROFWNA–FUCOM

The procedural steps of the q-ROFWNA–FUCOM are described below. We follow the fundamental steps of the FUCOM [40] in conjunction with the qROFNs and q-ROFWNA.
Suppose,
C j   ( j = 1 , 2 , n ) denotes the number of factors (where n is finite). In our case, we have four main factors and a total of seventeen subfactors (distributed under the main factors)
e t   ( t = 1 , 2 , m ) is the number of experts. In this case, m = 5 .
Step 1.
Selection of the qROFN-based rating scale for rating of the success factors.
In this paper, we use the five-point linguistic scale (see Table 3) for the rating of the success factors by the experts.
Step 2.
Aggregation of the rating of the experts for the success factors.
Let j t be the relative importance of the j t h factor as opined by the t t h expert. Then, by applying the q-ROFWNA (see Equation (14)), the aggregated opinion of all experts is obtained. The aggregated opinion is also a qROFN, as given by
q R O F W N A ( δ j 1 , δ j 2 , δ j t ) = k = 1 t w k μ k j q k = 1 t w k ( μ k j q + ϑ k j q ) ( 1 k = 1 t ( π k j q ) w k ) q , k = 1 t w k ϑ k j q k = 1 t w k ( μ k j q + ϑ k j q ) ( 1 k = 1 t ( π k j q ) w k ) q
Here, w k is the weight of the t t h expert, such that k = 1 r w k = 1 . In this work, we give equal priority to all experts. Hence, w k = 1 t
Step 3.
Calculation of the score values of the factors based on their aggregated ratings.
Using Equation (11), the score values of all aggregated responses for the factors are calculated as
j = ( μ j q 2 ϑ j q 1 ) 3 + λ 3 ( μ j q + ϑ j q + 2 ) ; λ [ 0 , 1 ]
Here, j = 1 , 2 , n (no success factors)
Step 4.
Ordering of the factors based on their relative priorities.
We use the score values of the factors to decide their relative priorities.
Suppose the order of the factors is C j 1 C j 2 C j 3 . C j r , where r is the rank of the particular criterion. However, there may be situations where any two criteria can hold the same preferential rank (in that case, an “=” may be used).
Step 5.
Derivation of the comparative priority of the factors.
The comparative priority (CP) of the factor C j r as compared with C j r + 1 is given by ϕ r r + 1 .
The factor with r =1 (i.e., ranked first) is the most-preferred one. The other factors are compared with the most-preferred one. In the FUCOM method, we require a total of ( n 1 ) number of pairwise comparisons.
Step 6.
Calculation of the final weights of the factors.
To calculate the final weights, two conditions need to be satisfied:
( a )   w r w r + 1 = ϕ r r + 1
( b )   w r w r + 2 = ϕ r r + 1 ϕ r + 1 r + 2   ( mathematical   transitivity )
The full consistency or maximum possible consistency is obtained if DFC ( χ ) is the minimum, as per the following model. The final model is constructed as
M i n χ s . t w j ( r ) w j ( r + 1 ) ϕ r r + 1 χ , j w j ( r ) w j ( r + 2 ) ϕ r r + 1 ϕ r + 1 r + 2 χ , j
w j = 1 , w j 0 , j
By solving the final model, the weights for the factors ( w j ) are obtained.
Step 7.
Ranking of the success factors.
The global weights of the success factors are obtained by multiplying the local weights with the independent weight of the corresponding main factor. The success factors are ranked as per their weights, wherein, when the value is higher, the concerned factor is preferred over the others.

5. Results

In this section, we briefly highlight the findings of the data analysis using the q-ROFWNA-based FUCOM.
Step 1:
The responses of the experts (regarding the rating of the success factors) are obtained through online questionnaires. The responses are shown in Table 4.
All of these ratings are converted into qROFNs using the definitions of the linguistic scales, as given in Table 3.
Step 2:
Then, we aggregate the responses of the experts using the q-ROFWNA, as given by Equation (15). Table 5 provides the aggregated rating values (qROFNs) for the success factors. In this paper, we consider q = 2 and λ = 0.8 for the main calculations, and we give equal priority to all experts.
Example of calculation:
Let us consider C1. The ratings (expressed in qROFNs) by the experts are (0.70, 0.40), (0.70, 0.40), (0.55, 0.55), (0.70, 0.40), and (0.70, 0.40). The degrees of indeterminacies are 0.592, 0.592, 0.628, 0.592, and 0.592 (obtained by using Equation (2)).
Therefore, the aggregated rating is calculated as
q R O F W N A ( δ C 1 1 , δ C 1 2 , δ C 1 5 ) = k = 1 5 w k μ k C 1 2 k = 1 5 w k ( μ k C 1 2 + ϑ k C 1 2 ) ( 1 k = 1 5 ( π k C 1 2 ) w k ) 2 , k = 1 5 w k ϑ k C 1 2 k = 1 5 w k ( μ k C 1 2 + ϑ k c 1 2 ) ( 1 k = 1 5 ( π k c 1 2 ) w k ) 2 = k = 1 5 ( 1 5 ) μ k C 1 2 k = 1 5 ( 1 5 ) ( μ k C 1 2 + ϑ k C 1 2 ) ( 1 k = 1 5 ( π k C 1 2 ) ( 1 5 ) ) 2 , k = 1 5 ( 1 5 ) ϑ k C 1 2 k = 1 5 ( 1 5 ) ( μ k C 1 2 + ϑ k c 1 2 ) ( 1 k = 1 5 ( π k c 1 2 ) ( 1 5 ) ) 2 = ( 0.673 , 0.434 )
Step 3:
Next, we calculate the score values for all factors (see Table 6) using Equation (16). For example, the score value for C1 is calculated as
C 1 = ( μ C 1 q 2 ϑ C 1 q 1 ) 3 + λ 3 ( μ C 1 q + ϑ C 1 q + 2 ) = ( 0.673 2     2   ×   0.434 2     1 ) 3 + 0.8 3 ( 0.673 + 0.434 + 2 ) = ( 0.4529     2   ×   0.1884     1 ) 3 + 0.7043 = 0.396
Steps 4–6:
Then, we use all of these score values to calculate the local weights of the main and subfactors using the procedural steps of the FUCOM (see Equations (17)–(19)). Table 7 shows the local weights of the factors.
Example for the main factors (C1 to C4):
Here, the order is C3 > C4 > C1 > C2, as per their score values.
Hence,
w 3 w 4 = ϕ 3 4 = S c o r e ( C 3 ) S c o r e ( C 4 ) = 0.5048 0.4002 = 1.2613 ; w 3 w 1 = w 3 w 4 × w 4 w 1 = 1.2613 × 1.0101 = 1.2741
In a similar way, we derive all comparative priorities and proceed for the final model, as given below:
M i n χ s . t w 3 w 4 1.2613 χ ; w 4 w 1 1.0101 χ ; w 1 w 2 1.0821 χ w 3 w 1 1.2741 χ ; w 4 w 2 1.0930 χ w 1 + w 2 + w 3 + w 4 = 1 w 1 , w 2 , w 3 , w 4 0
Solving the final model by using the Lingo software (version 20), we derive the weights of all factors.
Step 7:
Then, we obtain the local weights of the factors. To decide the rank of the subfactors, we multiply the local weights with the weights of the corresponding main factors and rank them accordingly (see Table 8).
It may be noted that the very low values of the DFC suggest that our model has provided a consistent solution. We notice that infrastructure (C3) is distant from the other main factors. The finding is justified, as in the diverse and developing countries such as India, the implementation of cutting-edge future technology is constrained by the lack of infrastructure. We further notice that, although the experts believe that knowledge management (C2) is of lesser criticality as a main factor as compared with the others, the subfactor awareness of technological usage, particularly in supply chains, is one of the top critical issues. The supply chains in India are fragmented in most sectors. Further, the growth and developments of the SMEs are not adequate. In addition, a lot of unorganised players are there. As a result, apart from infrastructure, it is also important to build the knowledge base and spread the awareness nationwide for the successful embrace of 5G technologies.

6. Sensitivity Analysis and Comparative Study

For any MCDM-related analysis, it is important to check the stability of the outcome, as it is susceptible to changes in the given conditions, such as changes in the weights of the criteria, the inclusion and deletion of any element of the alternatives and criteria, changes in the given conditions of the influence of the criteria, changes in the aggregation process, and so on [69,70,71,72,73,74]. To check the stability, we perform the sensitivity analysis by varying the values of the parameters q and λ (see Table 9).
Using the procedural steps as mentioned in Section 4.3 and demonstrated in Section 5, we calculate the weights for the success factors in each case. Table 10 summarises the results of the sensitivity analysis.
Figure 3 pictorially represents the outcome of the sensitivity analysis through the plotting of the ranks of the success factors. The figure shows that there are fewer variations in the bottom positions than the top positions, while varying the values of q and λ. There are fewer variations with the changes in the values of λ. However, considering the fact that a large number of factors (18 numbers) built the model, the variations are reasonable. Hence, we may infer that our model provides a reasonably stable outcome, as it is less sensitive to the changes in the external conditions (for instance, variations in the values of q and λ).
To check the reliability of the result, we perform a comparative analysis (see Table 11) with other methods, such as the simplified-pivot-pairwise-relative-criteria-importance-assessment (PIPRECIA-S) method [75] and the level-based weight-assessment (LBWA) model [76]. The comparative analysis is a useful way to check the reliability, as used in several previous studies [77,78,79,80,81,82,83]. We use the score values of the success factors obtained by using the q-ROFWNA for both the PIPRECIA-S and LBWA methods.
We also check the statistical significance by performing the Spearman’s rank correlation test (see Table 12) and find that our model provides a consistent result with the others.

7. Discussions

From the data analysis, we have seen that infrastructure and knowledge management are given priority by the experts. In particular, the spectrum availability, awareness of technology and usage, development of supporting technologies and smart cities, and skill development are found to be top five critical factors for the successful adaptation and implementation of the 5G technologies in SCM. These factors are critical for ensuring the IoT-enabled real-time supply chain management and transparent operations, as argued in [17,18,21]. It is evident in the literature [84,85,86] that the absence of proper regulatory governance, the issue of last-mile connectivity, the lack of fibre infrastructure, and low data speeds are some of the alarming areas for 5G adaptation in India. All of these issues reflect the inadequate infrastructure, especially the spectrum availability. Further, Puri et al. [87] pointed out the issue of poor services due to the densification of the network, the unavailability of a wide spectrum, and the absence of a robust system. Our findings related to 5G implementation in SCM reaffirmed their views. The researchers of [88], in the early years, mentioned the difficulties of implementing 5G at the society level in countries such as India. The present study highlights the issue of the awareness and usage of 5G at the supply chain level, which is a reflection of the societal challenges of technology adaptation. Further, it is quite imperative to bring down the cost of implementation so that it may be adapted by all firms, irrespective of the size of the business. A nationwide training and awareness campaign through a private–public-partnership mode (PPP) can be of use in explaining the utilities and usage of 5G technology beside the development of supporting the infrastructure at a rapid speed. To this end, more focus needs to be given on developing indigenous technologies. In addition, higher educational institutes need to play a critical role in collaboration with industries at the back end to ensure the knowledge capital. Moreover, the implementation of 5G in India is still in the nascent stage and is limited to the large players only. Thus, there is a need to develop a distributed infrastructure. Our study therefore reveals some vital implications for policymakers.
From the technical point of view, it is seen that the model used in this paper generates reliable and stable results. Further, the use of neutrality-based aggregation for qROFSs provides the analyst with more flexibility and precision for analysis. Hence, the present model shall be explored for further uses in complex situations.

8. Conclusions

The present paper is a distinct attempt to discern the critical factors influencing the successful implementation of 5G technologies in SCM. The world is experiencing Industry 4.0 and moving toward Society 5.0. In this age of the metaverse, information and communication technologies are key enablers for ensuring business growth. We find that there have been several studies forecasting the usefulness of 5G, describing the architecture and potential uses, and highlighting the foreseeable challenges. However, there has been a scantiness of work related to SCM. We derive the success factors for the implementation in supply chains from the challenges of 5G technology in general and finalise the same through focus group pilot discussions with a group of experts. We then moved to rating the success factors by the group of five experts using the qROFS-based linguistic scale. The qROFS model is used to provide more flexibility and precision in the analysis. The FUCOM-based analysis has been used to prioritise the success factors, wherein the qROFWNA aggregator was used. The results show reliability and stability. It is seen that the spectrum availability, the awareness of technology and usage, the development of supporting technologies and smart cities, and skill development are the top five critical factors for the successful adaptation and implementation of 5G technologies in SCM. The findings provide important implications for policymakers. In diverse countries such as India, wherein Internet penetration is high, there is a need to develop distributed infrastructure through collaboration among industry–government–institutes and public bodies while bridging the gaps between academia and practice.

9. Study Limitations

The present work has some limitations that lead to a number of future studies. First, the present work is an early attempt which needs to be further developed for the detailed and in-depth analysis of the success factors and their effects on supply chain performance. Secondly, an overall assessment of the benefits of 5G for improving supply chain performance needs to be carried out. Third, future work may consider carrying out a capability analysis of Indian supply chains for the adaptation of 5G technology grounded on the theoretical foundation of the TAM, UTAUT 2, and others. Fourth, the ongoing work may be taken up at the execution level through a large-scale empirical analysis while delving into the causal relationships among the various factors vis-à-vis the overall implementation barriers. Fifth, an industry-specific analysis of the relevance and critical factors for the implementation of 5G technology in supply chains may be carried out. Sixth, from a technical point of view, the present qROFWNA-based FUCOM model may be explored for other complex real-life issues. Moreover, a comparative study may be made with some other aggregation operators. Nevertheless, the present work has its own benefit in the context of supply chain management in the high-technology age. We do hope that our work shall be of interest to readers from the industry as well as academia.

Author Contributions

Conceptualisation, S.B., A.S., D.B., A.P. and D.M.; Methodology, S.B., A.S. and D.B.; Software, S.B. and A.S.; Validation, S.B., A.S., A.P. and D.M.; Formal analysis, S.B., A.S. and D.B.; Investigation, S.B., A.S., A.P. and D.M.; Resources, S.B., D.B., A.P. and D.M.; Data curation, S.B., A.S. and D.M.; Writing—original draft preparation, S.B., A.S. and A.P.; Writing—review and editing, S.B., A.S. and D.B.; Visualisation, S.B., A.S. and D.M.; Supervision, S.B., D.B. and D.M.; Project administration, S.B. and A.S.; Funding acquisition, D.B., A.P. and D.M. All authors have read and agreed to the published version of the manuscript.

Funding

This research received no funding.

Institutional Review Board Statement

Not applicable.

Informed Consent Statement

Not applicable.

Data Availability Statement

Not applicable.

Conflicts of Interest

The authors declare no conflict of interest.

References

  1. Rao, S.K.; Prasad, R. Impact of 5G technologies on industry 4.0. Wirel. Pers. Commun. 2018, 100, 145–159. [Google Scholar] [CrossRef]
  2. Agiwal, M.; Navrati, S.; Abhishek, R. Towards connected living: 5G enabled internet of things (IoT). IETE Tech. Rev. 2019, 36, 190–202. [Google Scholar] [CrossRef]
  3. Ghosh, A.; Maeder, A.; Baker, M.; Chandramouli, D. 5G evolution: A view on 5G cellular technology beyond 3GPP release 15. IEEE Access 2019, 7, 127639–127651. [Google Scholar] [CrossRef]
  4. Alexiou, A. The road to 5G–visions and challenges. In 5G Wireless Technologies; Alexiou, A., Ed.; The Institution of Engineering and Technology: Stevenage, UK, 2017; pp. 1–15. [Google Scholar]
  5. Taboada, I.; Shee, H. Understanding 5G technology for future supply chain management. Int. J. Logist. Res. Appl. 2021, 24, 392–406. [Google Scholar] [CrossRef]
  6. Wijethilaka, S.; Madhusanka, L. Survey on network slicing for Internet of Things realization in 5G networks. IEEE Commun. Surv. Tutor. 2021, 23, 957–994. [Google Scholar] [CrossRef]
  7. Agiwal, M.; Kwon, H.; Park, S.; Jin, H. A survey on 4G-5G dual connectivity: Road to 5G implementation. IEEE Access 2021, 9, 16193–16210. [Google Scholar] [CrossRef]
  8. ITU Report. 5G—Fifth Generation of Mobile Technologies 2022. Available online: https://www.itu.int/en/mediacentre/backgrounders/ (accessed on 31 August 2022).
  9. Neokosmidis, I.; Rokkas, T.; Xydias, D. Roadmap to 5G success: Influencing factors and an innovative business model. In 2017 Internet of Things Business Models, Users, and Networks; IEEE: Piscataway, NJ, USA, 2017; pp. 1–8. [Google Scholar]
  10. Yadav, P.; Upadhyay, A.; Prasath, V.B.S.; Ali, Z.; Khare, B.B. Evolution of Wireless Communications with 3G, 4G, 5G, and Next Generation Technologies in India. In Advances in Electronics, Communication and Computing; Springer: Singapore, 2021; pp. 355–359. [Google Scholar]
  11. Ben-Daya, M.; Hassini, E.; Bahroun, Z. Internet of things and supply chain management: A literature review. Int. J. Prod. Res. 2019, 57, 4719–4742. [Google Scholar] [CrossRef]
  12. Attaran, M. Digital technology enablers and their implications for supply chain management. In Supply Chain Forum: An International Journal; Taylor & Francis: Abingdon, UK, 2020; Volume 21, pp. 158–172. [Google Scholar]
  13. Rejeb, A.; Simske, S.; Rejeb, K.; Treiblmaier, H.; Zailani, S. Internet of Things research in supply chain management and logistics: A bibliometric analysis. Internet Things 2020, 12, 100318. [Google Scholar] [CrossRef]
  14. Rejeb, A.; Keogh, J.G. 5G networks in the value chain. Wirel. Pers. Commun. 2021, 117, 1577–1599. [Google Scholar] [CrossRef]
  15. Tjahjono, B.; Esplugues, C.; Ares, E.; Pelaez, G. What does industry 4.0 mean to supply chain? Procedia Manuf. 2017, 13, 1175–1182. [Google Scholar] [CrossRef]
  16. Dewey, J.N.; Hill, R.; Plasencia, R. Blockchain and 5G-enabled Internet of Things (IoT) will redefine supply chains and trade finance. Proc. Secur. Lender 2018, 43–45. [Google Scholar]
  17. Kothari, S.S.; Jain, S.V.; Venkteshwar, A. The impact of IOT in supply chain management. Int. Res. J. Eng. Technol. 2018, 5, 257–259. [Google Scholar]
  18. Machado, H.; Shah, K. Internet of Things (IoT) impacts on supply chain. APICS Houst. Stud 2016, 77007. [Google Scholar]
  19. Huckle, S.; Bhattacharya, R.; White, M.; Beloff, N. Internet of things, blockchain and shared economy applications. Procedia Comput. Sci. 2016, 98, 461–466. [Google Scholar] [CrossRef]
  20. Mistry, I.; Tanwar, S.; Tyagi, S.; Kumar, N. Blockchain for 5G-enabled IoT for industrial automation: A systematic review, solutions, and challenges. Mech. Syst. Signal Process. 2020, 135, 106382. [Google Scholar] [CrossRef]
  21. Shafique, K.; Khawaja, B.A.; Sabir, F.; Qazi, S.; Mustaqim, M. Internet of things (IoT) for next-generation smart systems: A review of current challenges, future trends and prospects for emerging 5G-IoT scenarios. IEEE Access 2020, 8, 23022–23040. [Google Scholar] [CrossRef]
  22. Dolgui, A.; Ivanov, D. 5G in digital supply chain and operations management: Fostering flexibility, end-to-end connectivity and real-time visibility through internet-of-everything. Int. J. Prod. Res. 2022, 60, 442–451. [Google Scholar] [CrossRef]
  23. Beldiceanu, N.; Dolgui, A.; Gonnermann, C.; Gonzalez-Castañé, G.; Kousi, N.; Meyers, B.; Prud’Homme, J.; Thevenin, S.; Vyhmeister, E.; Östberg, P.O. Assistant: Learning and robust decision support system for agile manufacturing environments. IFAC-PapersOnLine 2021, 54, 641–646. [Google Scholar] [CrossRef]
  24. Narwane, V.S.; Gunasekaran, A.; Gardas, B.B. Unlocking adoption challenges of IoT in Indian agricultural and food supply chain. Smart Agric. Technol. 2022, 2, 100035. [Google Scholar] [CrossRef]
  25. Peng, B. Digital leadership: State governance in the era of digital technology. Cult. Sci. 2022, 5, 210–225. [Google Scholar] [CrossRef]
  26. Forge, S.; Vu, K. Forming a 5G strategy for developing countries: A note for policy makers. Telecommun. Policy 2020, 44, 101975. [Google Scholar] [CrossRef]
  27. Yakovleva, N. Measuring the sustainability of the food supply chain: A case study of the UK. J. Environ. Policy Plan. 2007, 9, 75–100. [Google Scholar] [CrossRef]
  28. Lamsal, K.; Jones, P.C.; Thomas, B.W. Harvest logistics in agricultural systems with multiple, independent producers and no on-farm storage. Comput. Ind. Eng. 2016, 91, 129–138. [Google Scholar] [CrossRef]
  29. Raut, R.D.; Gardas, B.B.; Narwane, V.S.; Narkhede, B.E. Improvement in the food losses in fruits and vegetable supply chain-a perspective of cold third-party logistics approach. Oper. Res. Perspect. 2019, 6, 100117. [Google Scholar] [CrossRef]
  30. Routroy, S.; Behera, A. Agriculture supply chain: A systematic review of literature and implications for future research. J. Agribus. Dev. Emerg. Econ. 2017, 7, 275–302. [Google Scholar] [CrossRef]
  31. Astuti, R.; Marimin, M.; Machfud, M.; Arkeman, Y. Risks and risks mitigations in the supply chain of mangosteen: A case study. Oper. Supply Chain. Manag. Int. J. 2014, 6, 11–25. [Google Scholar] [CrossRef]
  32. Farooq, M.S.; Riaz, S.; Abid, A.; Umer, T.; Zikria, Y.B. Role of IoT technology in agriculture: A systematic literature review. Electronics 2020, 9, 319. [Google Scholar] [CrossRef]
  33. Zhang, Z.; Yu, X.; Wu, P.; Han, W. Survey on water-saving agricultural internet of things based on wireless sensor network. Int. J. Control. Autom. 2015, 8, 229–240. [Google Scholar] [CrossRef]
  34. Tripathi, A.D.; Mishra, R.; Maurya, K.K.; Singh, R.B.; Wilson, D.W. Estimates for world population and global food availability for global health. In The Role of Functional Food Security in Global Health; Academic Press: Cambridge, MA, USA, 2019; pp. 3–24. [Google Scholar]
  35. Hutajulu, S.; Dhewanto, W.; Prasetio, E.A. Two scenarios for 5G deployment in Indonesia. Technol. Forecast. Soc. Chang. 2020, 160, 120221. [Google Scholar] [CrossRef] [PubMed]
  36. Gupta, A.; Singh, R.K. Applications of emerging technologies in logistics sector for achieving circular economy goals during COVID 19 pandemic: Analysis of critical success factors. Int. J. Logist. Res. Appl. 2021, 2021, 1–22. [Google Scholar] [CrossRef]
  37. Yager, R.R. Generalized orthopair fuzzy sets. IEEE Trans. Fuzzy Syst. 2016, 25, 1222–1230. [Google Scholar] [CrossRef]
  38. Atanassov, K.T. Intuitionistic fuzzy sets. Fuzzy Sets Syst. 1986, 20, 87–96. [Google Scholar] [CrossRef]
  39. Yager, R.R. Pythagorean fuzzy subsets. In 2013 Joint IFSA World Congress and NAFIPS Annual Meeting (IFSA/NAFIPS); IEEE: Piscataway, NJ, USA, 2013; pp. 57–61. [Google Scholar]
  40. Pamučar, D.; Stević, Ž.; Sremac, S. A new model for determining weight coefficients of criteria in MCDM models: Full consistency method (FUCOM). Symmetry 2018, 10, 393. [Google Scholar] [CrossRef]
  41. Frazzon, E.M.; Rodriguez, C.M.T.; Pereira, M.M.; Pires, M.C.; Uhlmann, I. Towards supply chain management 4.0. Braz. J. Oper. Prod. Manag. 2019, 16, 180–191. [Google Scholar] [CrossRef]
  42. Garg, H. A new possibility degree measure for interval-valued q-rung orthopair fuzzy sets in decision-making. Int. J. Intell. Syst. 2021, 36, 526–557. [Google Scholar] [CrossRef]
  43. Garg, H.; Ali, Z.; Tahir, M. Algorithms for complex interval-valued q-rung orthopair fuzzy sets in decision making based on aggregation operators, AHP, and TOPSIS. Expert Syst. 2021, 38, e12609. [Google Scholar] [CrossRef]
  44. Khan, M.J.; Kumam, P.; Shutaywi, M. Knowledge measure for the q-rung orthopair fuzzy sets. Int. J. Intell. Syst. 2021, 36, 628–655. [Google Scholar] [CrossRef]
  45. Riaz, M.; Hamid, M.T.; Afzal, D.; Pamucar, D.; Chu, Y.M. Multi-criteria decision making in robotic agri-farming with q-rung orthopair m-polar fuzzy sets. PLoS ONE 2021, 16, e0246485. [Google Scholar] [CrossRef] [PubMed]
  46. Cheng, S.; Jianfu, S.; Alrasheedi, M.; Saeidi, P.; Mishra, A.R.; Rani, P. A new extended VIKOR approach using q-rung orthopair fuzzy sets for sustainable enterprise risk management assessment in manufacturing small and medium-sized enterprises. Int. J. Fuzzy Syst. 2021, 23, 1347–1369. [Google Scholar] [CrossRef]
  47. Deveci, M.; Gokasar, I.; Pamucar, D.; Biswas, S.; Simic, V. An Integrated Proximity Indexed Value and q-Rung Orthopair Fuzzy Decision-Making Model for Prioritization of Green Campus Transportation. In q-Rung Orthopair Fuzzy Sets; Springer: Singapore, 2022; pp. 303–332. [Google Scholar]
  48. Deveci, M.; Pamucar, D.; Cali, U.; Kantar, E.; Kölle, K.; Tande, J.O. Hybrid q-Rung Orthopair Fuzzy Sets Based CoCoSo Model for Floating Offshore Wind Farm Site Selection in Norway. CSEE J. Power Energy Syst. 2022, 8, 1261–1280. [Google Scholar]
  49. Deveci, M.; Pamucar, D.; Gokasar, I.; Köppen, M.; Gupta, B.B. Personal Mobility in Metaverse With Autonomous Vehicles Using Q-Rung Orthopair Fuzzy Sets Based OPA-RAFSI Model. IEEE Trans. Intell. Transp. Syst. 2022. [Google Scholar] [CrossRef]
  50. Khan, M.R.; Wang, H.; Ullah, K.; Karamti, H. Construction Material Selection by Using Multi-Attribute Decision Making Based on q-Rung Orthopair Fuzzy Aczel–Alsina Aggregation Operators. Appl. Sci. 2022, 12, 8537. [Google Scholar] [CrossRef]
  51. Stević, Ž.; Durmić, E.; Gajić, M.; Pamučar, D.; Puška, A. A Novel Multi-Criteria Decision-Making Model: Interval Rough SAW Method for Sustainable Supplier Selection. Information 2019, 10, 292. [Google Scholar] [CrossRef]
  52. Badi, I.; Kridish, M. Landfill site selection using a novel FUCOM-CODAS model: A case study in Libya. Sci. Afr. 2020, 9, e00537. [Google Scholar] [CrossRef]
  53. Pamucar, D.; Deveci, M.; Canıtez, F.; Bozanic, D. A fuzzy Full Consistency Method-Dombi-Bonferroni model for prioritizing transportation demand management measures. Appl. Soft Comput. 2020, 87, 105952. [Google Scholar] [CrossRef]
  54. Mitrović Simić, J.; Stević, Ž.; Zavadskas, E.K.; Bogdanović, V.; Subotić, M.; Mardani, A. A Novel CRITIC-Fuzzy FUCOM-DEA-Fuzzy MARCOS Model for Safety Evaluation of Road Sections Based on Geometric Parameters of Road. Symmetry 2020, 12, 2006. [Google Scholar] [CrossRef]
  55. Feizi, F.; Karbalaei-Ramezanali, A.A.; Farhadi, S. FUCOM-MOORA and FUCOM-MOOSRA: New MCDM-based knowledge-driven procedures for mineral potential mapping in greenfields. SN Appl. Sci. 2021, 3, 358. [Google Scholar] [CrossRef]
  56. Biswas, S.; Pamucar, D.; Mukhopadhyaya, J.N. A multi-criteria-based analytical study of the impact of COVID-19 on ELSS fund performance. Int. J. Manag. Decis. Mak. 2022, 21, 339–378. [Google Scholar]
  57. Badi, I.; Muhammad, L.J.; Abubakar, M.; Bakır, M. Measuring Sustainability Performance Indicators Using FUCOM-MARCOS Methods. Oper. Res. Eng. Sci. Theory Appl. 2022, 5, 99–116. [Google Scholar]
  58. Saha, A.; Mishra, A.R.; Rani, P.; Hezam, I.M.; Cavallaro, F. A q-Rung Orthopair Fuzzy FUCOM Double Normalization-Based Multi-Aggregation Method for Healthcare Waste Treatment Method Selection. Sustainability 2022, 14, 4171. [Google Scholar] [CrossRef]
  59. Shirkhodaie, M.; Lajimi, H.F.; Firoozjaei, A.A.; Kakeroodi, N.K.; Nejat, S. Instagram Marketing: Choosing an Influencer for the Food Industry based on the Full Consistency Method (FUCOM). J. Bus. Manag. 2022, 14, 495–518. [Google Scholar]
  60. Demir, G.; Damjanović, M.; Matović, B.; Vujadinović, R. Toward Sustainable Urban Mobility by Using Fuzzy-FUCOM and Fuzzy-CoCoSo Methods: The Case of the SUMP Podgorica. Sustainability 2022, 14, 4972. [Google Scholar] [CrossRef]
  61. Ocampo, L. Full consistency method (FUCOM) and weighted sum under fuzzy information for evaluating the sustainability of farm tourism sites. Soft Comput. 2022, 26, 12481–12508. [Google Scholar] [CrossRef]
  62. Liu, P.; Wang, P. Some q-rung orthopair fuzzy aggregation operators and their applications to multiple-attribute decision making. Int. J. Intell. Syst. 2018, 33, 259–280. [Google Scholar] [CrossRef]
  63. Wang, R.; Li, Y. A Novel Approach for Green Supplier Selection under a q-Rung Orthopair Fuzzy Environment. Symmetry 2018, 10, 687. [Google Scholar] [CrossRef]
  64. Wei, G.; Gao, H.; Wei, Y. Some q-rung orthopair fuzzy Heronian mean operators in multiple attribute decision making. Int. J. Intell. Syst. 2018, 33, 1426–1458. [Google Scholar] [CrossRef]
  65. Wang, H.; Ju, Y.; Liu, P. Multi-attribute group decision-making methods based on q-rung orthopair fuzzy linguistic sets. Int. J. Intell. Syst. 2019, 34, 1129–1157. [Google Scholar] [CrossRef]
  66. Peng, X.; Dai, J.; Garg, H. Exponential operation and aggregation operator for q-rung orthopair fuzzy set and their decision-making method with a new score function. Int. J. Intell. Syst. 2018, 33, 2255–2282. [Google Scholar] [CrossRef]
  67. Peng, X.; Dai, Y. Research on the assessment of classroom teaching quality with q-rung orthopair fuzzy information based on multiparametric similarity measure and combinative distance-based assessment. Int. J. Intell. Syst. 2019, 34, 1588–1630. [Google Scholar] [CrossRef]
  68. Aydemir, S.B.; Gunduz, S.Y. A novel approach to multi-attribute group decision making based on power neutrality aggregation operator for q-rung orthopair fuzzy sets. Int. J. Intell. Syst. 2021, 36, 1454–1481. [Google Scholar] [CrossRef]
  69. Alosta, A.; Elmansuri, O.; Badi, I. Resolving a location selection problem by means of an integrated AHP-RAFSI approach. Rep. Mech. Eng. 2021, 2, 135–142. [Google Scholar] [CrossRef]
  70. Bakir, M.; Şahap, A.; Emircan, Ö. Regional aircraft selection with fuzzy PIPRECIA and fuzzy MARCOS: A case study of the Turkish airline industry. Facta Univ. Ser. Mech. Eng. 2021, 19, 423–445. [Google Scholar] [CrossRef]
  71. Biswas, S.; Pamučar, D.; Božanić, D.; Halder, B. A New Spherical Fuzzy LBWA-MULTIMOOSRAL Framework: Application in Evaluation of Leanness of MSMEs in India. Math. Probl. Eng. 2022, 2022, 5480848. [Google Scholar] [CrossRef]
  72. Milovanović, V.R.; Aleksić, A.V.; Sokolović, V.S.; Milenkov, M.A. Uncertainty modeling using intuitionistic fuzzy numbers. Mil. Tech. Cour. 2021, 69, 905–929. [Google Scholar]
  73. Đukić, Đ.N.; Petrović, I.; Božanić, D.; Delibašić, B. Selection of Unployed Aircraft for Training of Small-Range Aircraft Defense System AHP—TOPSIS Optimization Methods. Yugosl. J. Oper. Res. 2022, 32, 389–406. [Google Scholar] [CrossRef]
  74. Badi, I.; Abdulshahed, A. Sustainability performance measurement for Libyan Iron and Steel Company using Rough AHP. J. Decis. Anal. Intell. Comput. 2021, 1, 22–34. [Google Scholar] [CrossRef]
  75. Stanujkic, D.; Karabasevic, D.; Popovic, G.; Sava, C. Simplified pivot pairwise relative criteria importance assessment (PIPRECIA-S) method. Rom. J. Econ. Forecast. 2021, 24, 141. [Google Scholar]
  76. Žižović, M.; Pamucar, D. New model for determining criteria weights: Level Based Weight Assessment (LBWA) model. Decis. Mak. Appl. Manag. Eng. 2019, 2, 126–137. [Google Scholar] [CrossRef]
  77. Simić, V.; Lazarević, D.; Dobrodolac, M. Picture fuzzy WASPAS method for selecting last-mile delivery mode: A case study of Belgrade. Eur. Transp. Res. Rev. 2021, 13, 43. [Google Scholar] [CrossRef]
  78. Biswas, S.; Bandyopadhyay, G.; Mukhopadhyaya, J.N. A multi-criteria framework for comparing dividend pay capabilities: Evidence from Indian FMCG and consumer durable sector. Decis. Mak. Appl. Manag. Eng. 2022, 5, 140–175. [Google Scholar] [CrossRef]
  79. Dahiya, T.; Garg, D. Reliability Optimization Using Hybrid Genetic and Particle Swarm Optimization Algorithm. Yugosl. J. Oper. Res. 2022, 32, 439–452. [Google Scholar] [CrossRef]
  80. Pamucar, D.; Žižović, M.; Biswas, S.; Božanić, D. A new logarithm methodology of additive weights (LMAW) for multi-criteria decision-making: Application in logistics. Facta Univ. Ser. Mech. Eng. 2021, 19, 361–380. [Google Scholar] [CrossRef]
  81. Bari, P.; Karande, P. Ranking of sequencing rules in a job shop scheduling problem with preference selection index approach. J. Decis. Anal. Intell. Comput. 2022, 2, 12–25. [Google Scholar] [CrossRef]
  82. Švadlenka, L.; Simić, V.; Dobrodolac, M.; Lazarević, D.; Todorović, G. Picture fuzzy decision-making approach for sustainable last-mile delivery. IEEE Access 2020, 8, 209393–209414. [Google Scholar] [CrossRef]
  83. Riaz, M.; Athar Farid, H.M. Picture fuzzy aggregation approach with application to third-party logistic provider selection process. Rep. Mech. Eng. 2022, 3, 227–236. [Google Scholar] [CrossRef]
  84. Sharma, S. Problems in implementing 5G IN India and solutions for it. Int. J. Manag. Appl. Sci. 2018, 4, 78–82. [Google Scholar]
  85. John, S.K.; Sivaraj, D.; Mugelan, R.K. Implementation challenges and opportunities of smart city and intelligent transport systems in India. Internet Things Big Data Anal. Smart Gener. 2019, 154, 213–235. [Google Scholar]
  86. Indoria, S. Deployment of 5G Networks Challenges for Developing Countries. In ICT Analysis and Applications; Springer: Singapore, 2020; pp. 255–262. [Google Scholar]
  87. Puri, S.; Rai, R.S.; Saxena, K. Barricades in Network Transformation from 4G to 5G in India. In 2018 7th International Conference on Reliability, Infocom Technologies and Optimization (Trends and Future Directions) (ICRITO); IEEE: Piscataway, NJ, USA, 2018; pp. 695–702. [Google Scholar]
  88. Pandey, M.K.; Gaurav, A.; Kumar, V. Social, technical and economical challenges of 5G technology in Indian prospective: Still 4G auction not over, but time to think about 5G in India. In 2015 International Conference on Computer and Computational Sciences (ICCCS); IEEE: Piscataway, NJ, USA, 2015; pp. 157–162. [Google Scholar]
Figure 1. Evolution of qROFSs.
Figure 1. Evolution of qROFSs.
Sustainability 15 05539 g001
Figure 2. Flowchart of the methodological steps.
Figure 2. Flowchart of the methodological steps.
Sustainability 15 05539 g002
Figure 3. Result of sensitivity analysis.
Figure 3. Result of sensitivity analysis.
Sustainability 15 05539 g003
Table 1. List of success factors for 5G adaptation.
Table 1. List of success factors for 5G adaptation.
FactorsSubfactors
Leadership and Governance (C1)C11: Top management commitment
C12: Formulation of appropriate policy and structured planning
C13: Organisational culture
C14: Fund support
C15: Government and regulatory support
Knowledge Management (C2)C21: Awareness of technology and usage
C22: Skill development and training
C23: Building up an innovation ecosystem
Infrastructure (C3)C31: Spectrum availability
C32: Development of supporting technologies
C33: Development of smart cities
Operational Issues (C4)C41: Supply chain design aligned with technology requirement
C42: Supply chain compatibility for high-tech operations
C43: E-waste management
C44: Technology inclusion of rural value chains
C45: Collaboration of large firms and MSMEs
C46: Cost optimisation
C47: Security and privacy
Table 2. Profile of the group of experts.
Table 2. Profile of the group of experts.
ExpertsGenderExperience Range
(In Years)
Domain/Role
DM1Male10–15 yearsLSCM operation
DM2Female15–20 yearsLSCM operation
DM3MaleMore than 20 yearsLSCM operations and technology management
DM4Male10–15 yearsLSCM operations and technology management
DM5Male10–15 yearsEducator—SCM and operations management
Table 3. The qROFN linguistic rating scale.
Table 3. The qROFN linguistic rating scale.
Linguistic DescriptionCodeµϑ
Least important10.250.85
Less important20.400.70
Moderately important30.550.55
Very important40.700.40
Extremely important50.850.25
Table 4. Rating of the success factors by the experts.
Table 4. Rating of the success factors by the experts.
CodeFactorDM1DM2DM3DM4DM5
C1The 44344
C2Knowledge management34353
C3Infrastructure44545
C4Operational issues43453
CodeSubfactor (for C1)DM1DM2DM3DM4DM5
C11Top management commitment44454
C12Formulation of appropriate policy and structured planning 54333
C13Organisational culture 33533
C14Fund support 43554
C15Government and regulatory support 23434
CodeSubfactor (for C2)DM1DM2DM3DM4DM5
C21Awareness of technology and usage 44445
C22Skill development and training 34344
C23Building up an innovation ecosystem 33232
CodeSubfactor (for C3)DM1DM2DM3DM4DM5
C31Spectrum availability 53445
C32Development of supporting technologies 42443
C33Development of smart cities 33344
CodeSubfactor (for C4)DM1DM2DM3DM4DM5
C41Supply chain design aligned with technology requirement 43344
C42Supply chain compatibility for high-tech operations 32433
C43E-waste management 23322
C44Technology inclusion of rural value chains 42334
C45Collaboration of large firms and MSMEs 43232
C46Cost optimisation 32221
C47Security and privacy 52334
Table 5. Aggregated rating of the success factors.
Table 5. Aggregated rating of the success factors.
FactorAggregated RatingFactorAggregated Rating
μϑϚμϑϚ
C10.6730.4340.599C310.7440.3890.543
C20.6550.4790.584C320.6220.5050.599
C30.7680.3500.537C330.6150.4960.613
C40.6830.4470.577C410.6450.4660.606
C420.5580.5580.613
C110.7350.3760.563C430.4660.6450.606
C120.6550.4790.584C440.5910.5320.606
C130.6260.5080.591C450.5320.5910.606
C140.7440.3890.543C460.4130.7100.570
C150.5910.5320.606C470.6330.5160.577
C210.7350.3760.563
C220.6450.4660.606
C230.4960.6150.613
Table 6. Score values for the qROFN-based ratings of the factors.
Table 6. Score values for the qROFN-based ratings of the factors.
FactorScoreFactorScore
C10.396C110.468
C20.366C120.366
C30.505C130.332
C40.400C140.471
C150.296
C210.468
C220.362C410.362
C230.196C420.262
C430.164
C310.471C440.296
C320.330C450.230
C330.328C460.101
C470.333
Table 7. Comparative priorities and weights of the factors.
Table 7. Comparative priorities and weights of the factors.
FactorScoreφ(k/k + 1)w(k/k + 1)w(k/k + 2)wDFC(χ)
C30.50481.26131.26131.27400.30270.0001
C40.40021.01011.01011.09300.2400
C10.39621.08211.0821 0.2376
C20.3662 0.2196
Sum1.0000
C140.47131.00741.00741.28720.24380.00001
C110.46791.27771.27771.40930.2420
C120.36621.10301.10301.23580.1894
C130.33201.12041.1204 0.1717
C150.2963 0.1532
Sum1.0000
C210.46791.29111.29112.38340.45580.00001
C220.36241.84601.8460 0.3530
C230.1963 0.1912
Sum1.0000
C310.47131.42741.42741.43510.41710.00004
C320.33021.00531.0053 0.2922
C330.3284 0.2907
Sum1.0000
C410.36241.08671.08671.22300.20710.00003
C470.33351.12541.12541.27100.1906
C440.29631.12931.12931.28700.1693
C420.26241.13961.13961.59820.1499
C450.23021.40251.40252.28380.1316
C430.16421.62841.6284 0.0938
C460.1008 0.0576
Sum1.0000
Table 8. Ranking of the success factors.
Table 8. Ranking of the success factors.
FactorWeightSubfactorsLocal WeightGlobal WeightRank
C10.2376C110.24200.05757
C120.18940.045010
C130.17170.040812
C140.24380.05796
C150.15320.036414
C20.2196C210.45580.10012
C220.35300.07755
C230.19120.042011
C30.3027C310.41710.12631
C320.29220.08853
C330.29070.08804
C40.2400C410.20710.04978
C420.14990.036015
C430.09380.022517
C440.16930.040613
C450.13160.031616
C460.05760.013818
C470.19060.04579
1.000
Table 9. Experimental cases for sensitivity analysis.
Table 9. Experimental cases for sensitivity analysis.
CasesOriginalExp 1Exp 2Exp 3Exp 4Exp 5Exp 6Exp 7Exp 8Exp 9Exp 10
q23456789222
λ0.80.80.80.80.80.80.80.80.70.91.0
Table 10. Results of sensitivity analysis.
Table 10. Results of sensitivity analysis.
Ranking (Based on Global Weights)
FactorOriginalExp 1Exp 2Exp 3Exp 4Exp 5Exp 6Exp 7Exp 8Exp 9Exp 10
C1171181881767
C12102210299210109
C131215121211101010121211
C14611869779676
C151416151414131312141413
C2126424224222
C2257757557555
C2311149786681588
C3113313113111
C3234535335333
C3345646446444
C41881011121212138910
C421512141515151515131515
C431717171717171717171717
C441310131313141414111314
C451613161616161616161616
C461818181818181818181818
C47991191011111191112
Table 11. Result of the comparative analysis.
Table 11. Result of the comparative analysis.
FactorFUCOMLBWAS-PIPRECIA
C11788
C1210109
C13121311
C14667
C15141513
C21234
C22555
C2311126
C31111
C32322
C33443
C418710
C42151415
C43171717
C44131114
C45161616
C46181818
C479912
Table 12. Result of Spearman’s rank correlation test.
Table 12. Result of Spearman’s rank correlation test.
Spearman’s RhoLBWAS_PIPRECIA
FUCOM0.988 **0.948 **
Sig. (2-tailed)0.0000.000
** Correlation is significant at the 0.01 level (2-tailed).
Disclaimer/Publisher’s Note: The statements, opinions and data contained in all publications are solely those of the individual author(s) and contributor(s) and not of MDPI and/or the editor(s). MDPI and/or the editor(s) disclaim responsibility for any injury to people or property resulting from any ideas, methods, instructions or products referred to in the content.

Share and Cite

MDPI and ACS Style

Biswas, S.; Sanyal, A.; Božanić, D.; Puška, A.; Marinković, D. Critical Success Factors for 5G Technology Adaptation in Supply Chains. Sustainability 2023, 15, 5539. https://doi.org/10.3390/su15065539

AMA Style

Biswas S, Sanyal A, Božanić D, Puška A, Marinković D. Critical Success Factors for 5G Technology Adaptation in Supply Chains. Sustainability. 2023; 15(6):5539. https://doi.org/10.3390/su15065539

Chicago/Turabian Style

Biswas, Sanjib, Aparajita Sanyal, Darko Božanić, Adis Puška, and Dragan Marinković. 2023. "Critical Success Factors for 5G Technology Adaptation in Supply Chains" Sustainability 15, no. 6: 5539. https://doi.org/10.3390/su15065539

APA Style

Biswas, S., Sanyal, A., Božanić, D., Puška, A., & Marinković, D. (2023). Critical Success Factors for 5G Technology Adaptation in Supply Chains. Sustainability, 15(6), 5539. https://doi.org/10.3390/su15065539

Note that from the first issue of 2016, this journal uses article numbers instead of page numbers. See further details here.

Article Metrics

Back to TopTop